Sustainable Supply Chain Management, Performance Measurement, and Management: A Review
Abstract
1. Introduction
2. Materials and Methods
2.1. Descriptive Statistics of the Reviewed Papers
2.2. Inferential Statistics
2.2.1. Sustainability and Supply Chain Management
2.2.2. Sustainability and Digital Supply Chain Management (DSCM)
3. Measurement of Sustainability and Its Indicators
- What type of performance is being measured in SSCM?
- Which indicators should be used?
- Who is measuring performance?
- What type of SSCM Performance Measurement indicators and methods will be used by which business sector?
3.1. Social Indicators
3.2. Environmental Indicators
3.3. Economic Indicators
3.4. Other Indicators
4. Discussions
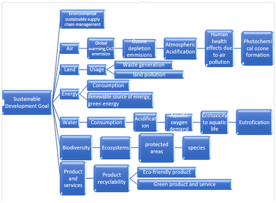
4.1. Sustainable Development and SSCM
4.2. Deployment of SSCM
- Identify the sustainability indicators for the company using AHP, ISM, or some clustering tools;
- Each indicator has variables to measure or deploy, so identify the variables of each of the arrows;
- Construct the House of Sustainability similar to the House of Quality proposed by [147];
- Find out the suitable variables to deploy or report, or measure for the company using the following formula:
5. Conclusions, Limitation and Scope of Future Research
- Sustainability science has a high growth rate (7.6%) in research output;
- Research output in sustainability science attracts 30% more citations than an average research paper;
- Research in sustainability science is highly collaborative;
- Sustainability science is less interdisciplinary than the world average.
Funding
Data Availability Statement
Conflicts of Interest
References
- Boruchowitch, F.; Fritz, M.M. Who in the firm can create sustainable value and for whom? A single case-study on sustainable procurement and supply chain stakeholders. J. Clean. Prod. 2022, 363, 132619. [Google Scholar] [CrossRef]
- Geng, J.; Long, R.; Chen, H.; Li, W. Exploring the motivation-behavior gap in urban residents’ green travel behavior: A theoretical and empirical study. Resour. Conserv. Recycl. 2017, 125, 282–292. [Google Scholar] [CrossRef]
- Stroumpoulis, A.; Kopanaki, E. Theoretical Perspectives on Sustainable Supply Chain Management and Digital Transformation: A Literature Review and a Conceptual Framework. Sustainability 2022, 14, 4862. [Google Scholar] [CrossRef]
- Kunkel, S.; Matthess, M.; Xue, B.; Beier, G. Industry 4.0 in sustainable supply chain collaboration: Insights from an interview study with international buying firms and Chinese suppliers in the electronics industry. Resour. Conserv. Recycl. 2022, 182, 106274. [Google Scholar] [CrossRef]
- Hassini, E.; Surti, C.; Searcy, C. A literature review and a case study of sustainable supply chains with a focus on metrics. Int. J. Prod. Econ. 2012, 140, 69–82. [Google Scholar] [CrossRef]
- Reefke, H.; Sundaram, D. Key themes and research opportunities in sustainable supply chain management–identification and evaluation. Omega 2017, 66, 195–211. [Google Scholar] [CrossRef]
- Jayaram, J.; Avittathur, B. Green supply chains: A perspective from an emerging economy. Int. J. Prod. Econ. 2015, 164, 234–244. [Google Scholar] [CrossRef]
- Shepherd, C.; Günter, H. Measuring supply chain performance: Current research and future directions. Int. J. Product. Perform. Manag. 2006, 55, 242–258. [Google Scholar] [CrossRef]
- Martins, C.L.; Pato, M. Supply chain sustainability: A tertiary literature review. J. Clean. Prod. 2019, 225, 995–1016. [Google Scholar] [CrossRef]
- Attaran, M. Digital technology enablers and their implications for supply chain management. Supply Chain Forum Int. J. 2020, 21, 158–172. [Google Scholar] [CrossRef]
- Zhang, J.; Zhang, X.; Liu, W.; Ji, M.; Mishra, A.R. Critical success factors of blockchain technology to implement the sustainable supply chain using an extended decision-making approach. Technol. Forecast. Soc. Chang. 2022, 182, 121881. [Google Scholar] [CrossRef]
- Difrancesco, R.M.; Luzzini, D.; Patrucco, A.S. Purchasing realized absorptive capacity as the gateway to sustainable supply chain management. Int. J. Oper. Prod. Manag. 2022, 42, 603–636. [Google Scholar] [CrossRef]
- D’Adamo, I.; Gastaldi, M.; Morone, P.; Rosa, P.; Sassanelli, C.; Settembre-Blundo, D.; Shen, Y. Bioeconomy of Sustainability: Drivers, Opportunities and Policy Implications. Sustainability 2021, 14, 200. [Google Scholar] [CrossRef]
- Koberg, E.; Longoni, A. A systematic review of sustainable supply chain management in global supply chains. J. Clean. Prod. 2019, 207, 1084–1098. [Google Scholar] [CrossRef]
- Kuwornu, J.K.; Khaipetch, J.; Gunawan, E.; Bannor, R.K.; Ho, T.D. The adoption of sustainable supply chain management practices on performance and quality assurance of food companies. Sustain. Futur. 2023, 5, 100103. [Google Scholar] [CrossRef]
- Hayes, A.F.; Krippendorff, K. Answering the Call for a Standard Reliability Measure for Coding Data. Commun. Methods Meas. 2007, 1, 77–89. [Google Scholar] [CrossRef]
- Goodell, J.W.; Kumar, S.; Lim, W.M.; Pattnaik, D. Artificial intelligence and machine learning in finance: Identifying foundations, themes, and research clusters from bibliometric analysis. J. Behav. Exp. Finance 2021, 32, 100577. [Google Scholar] [CrossRef]
- Asgari, A.; Abdul Hamid, A.B.; Ebrahim, N.A. Supply Chain Integration: A Review and Bibliometric Analysis. Int. J. Econ. Manag. Sci. 2017, 6, 1000447. [Google Scholar] [CrossRef]
- El Baz, J.; Iddik, S. Green supply chain management and organizational culture: A bibliometric analysis based on Scopus data (2001–2020). Int. J. Organ. Anal. 2022, 30, 156–179. [Google Scholar] [CrossRef]
- Hushko, S.; Botelho, J.M.; Maksymova, I.; Slusarenko, K.; Kulishov, V. Sustainable development of global mineral resources market in Industry 4.0 context. IOP Conf. Ser. Earth Environ. Sci. 2021, 628, 012025. [Google Scholar] [CrossRef]
- Baas, J.; Schotten, M.; Plume, A.; Côté, G.; Karimi, R. Scopus as a curated, high-quality bibliometric data source for academic research in quantitative science studies. Quant. Sci. Stud. 2020, 1, 377–386. [Google Scholar] [CrossRef]
- AlRyalat, S.A.S.; Malkawi, L.W.; Momani, S.M. Comparing Bibliometric Analysis Using PubMed, Scopus, and Web of Science Databases. J. Vis. Exp. 2019, 152, e58494. [Google Scholar] [CrossRef]
- Donthu, N.; Kumar, S.; Mukherjee, D.; Pandey, N.; Lim, W.M. How to conduct a bibliometric analysis: An overview and guidelines. J. Bus. Res. 2021, 133, 285–296. [Google Scholar] [CrossRef]
- Dai, J.; Blackhurst, J. A four-phase AHP–QFD approach for supplier assessment: A sustainability perspective. Int. J. Prod. Res. 2012, 50, 5474–5490. [Google Scholar] [CrossRef]
- Dey, P.K.; Cheffi, W. Green supply chain performance measurement using the analytic hierarchy process: A comparative analysis of manufacturing organisations. Prod. Plan. Control 2012, 24, 702–720. [Google Scholar] [CrossRef]
- Yu, V.F.; Tseng, L.-C. Measuring social compliance performance in the global sustainable supply chain: An AHP approach. J. Inf. Optim. Sci. 2014, 35, 47–72. [Google Scholar] [CrossRef]
- Zhang, Z.; Awasthi, A. Modelling customer and technical requirements for sustainable supply chain planning. Int. J. Prod. Res. 2014, 52, 5131–5154. [Google Scholar] [CrossRef]
- Gopal, P.R.C.; Thakkar, J. Development of composite sustainable supply chain performance index for the automobile industry. Int. J. Sustain. Eng. 2015, 8, 366–385. [Google Scholar] [CrossRef]
- Colicchia, C.; Melacini, M.; Perotti, S. Benchmarking supply chain sustainability: Insights from a field study. Bench Marking Int. J. 2011, 18, 705–732. [Google Scholar] [CrossRef]
- Rajesh, R. Sustainable supply chains in the Indian context: An integrative decision-making model. Technol. Soc. 2020, 61, 101230. [Google Scholar] [CrossRef]
- Yontar, E.; Ersöz, S. Sustainability assessment with structural equation modeling in fresh food supply chain management. Environ. Sci. Pollut. Res. 2021, 28, 39558–39575. [Google Scholar] [CrossRef]
- Kumar, A.; Srivastava, S.K.; Singh, S. How blockchain technology can be a sustainable infrastructure for the agrifood supply chain in developing countries. J. Glob. Oper. Strat. Sourc. 2022, 15, 380–405. [Google Scholar] [CrossRef]
- Shrivastav, S.K. Exploring the application of analytics in supply chain during COVID-19 pandemic: A review and future research agenda. J. Glob. Oper. Strat. Sourc. 2022; ahead-of-print. [Google Scholar] [CrossRef]
- Chia, A.; Goh, M.; Hum, S.H. Performance measurement in supply chain entities: Balanced scorecard perspective. Benchmarking Int. J. 2009, 16, 605–620. [Google Scholar] [CrossRef]
- Fahimnia, B.; Sarkis, J.; Davarzani, H. Green supply chain management: A review and bibliometric analysis. Int. J. Prod. Econ. 2015, 162, 101–114. [Google Scholar] [CrossRef]
- Touboulic, A.; Walker, H. Love me, love me not: A nuanced view on collaboration in sustainable supply chains. J. Purch. Supply Manag. 2015, 21, 178–191. [Google Scholar] [CrossRef]
- Ting, S.; Tse, Y.; Ho, G.; Chung, S.; Pang, G. Mining logistics data to assure the quality in a sustainable food supply chain: A case in the red wine industry. Int. J. Prod. Econ. 2014, 152, 200–209. [Google Scholar] [CrossRef]
- Hallinger, P. A Meta-Synthesis of Bibliometric Reviews of Research on Managing for Sustainability, 1982–2019. Sustainability 2021, 13, 3469. [Google Scholar] [CrossRef]
- Shashi; Centobelli, P.; Cerchione, R.; Mittal, A. Managing sustainability in luxury industry to pursue circular economy strategies. Bus. Strategy Environ. 2021, 30, 432–462. [Google Scholar] [CrossRef]
- Biswal, J.N.; Muduli, K.; Satapathy, S.; Yadav, D.K. A TISM based study of SSCM enablers: An Indian coal- fired thermal power plant perspective. Int. J. Syst. Assur. Eng. Manag. 2019, 10, 126–141. [Google Scholar] [CrossRef]
- Kumar, A.; Shrivastav, S.K.; Oberoi, S.S. Application of Analytics in Supply Chain Management from Industry and Academic Perspective. FIIB Bus. Rev. 2021, 23197145211028041. [Google Scholar] [CrossRef]
- Sharma, M.; Kamble, S.; Mani, V.; Sehrawat, R.; Belhadi, A.; Sharma, V. Industry 4.0 adoption for sustainability in multi-tier manufacturing supply chain in emerging economies. J. Clean. Prod. 2021, 281, 125013. [Google Scholar] [CrossRef]
- Tseng, M.; Lim, M.; Wong, W.P. Sustainable supply chain management: A closed-loop network hierarchical approach. Ind. Manag. Data Syst. 2015, 115, 436–461. [Google Scholar] [CrossRef]
- Chithambaranathan, P.; Subramanian, N.; Gunasekaran, A.; Palaniappan, P.K. Service supply chain environmental performance evaluation using grey based hybrid MCDM approach. Int. J. Prod. Econ. 2015, 166, 163–176. [Google Scholar] [CrossRef]
- Govindan, K.; Khodaverdi, R.; Vafadarnikjoo, A. Intuitionistic fuzzy based DEMATEL method for developing green practices and performances in a green supply chain. Expert Syst. Appl. 2015, 42, 7207–7220. [Google Scholar] [CrossRef]
- Bhattacharya, A.; Mohapatra, P.; Kumar, V.; Dey, P.K.; Brady, M.; Tiwari, M.K.; Nudurupati, S.S. Green supply chain performance measurement using fuzzy ANP-based balanced scorecard: A collaborative decision-making approach. Prod. Plan. Control 2014, 25, 698–714. [Google Scholar] [CrossRef]
- Uysal, F. An Integrated Model for Sustainable Performance Measurement in Supply Chain. Procedia Soc. Behav. Sci. 2012, 62, 689–694. [Google Scholar] [CrossRef]
- Erol, I.; Sencer, S.; Sari, R. A new fuzzy multi-criteria framework for measuring sustainability performance of a supply chain. Ecol. Econ. 2011, 70, 1088–1100. [Google Scholar] [CrossRef]
- Bush, S.R.; Oosterveer, P.; Bailey, M.; Mol, A.P. Sustainability governance of chains and networks: A review and future outlook. J. Clean. Prod. 2015, 107, 8–19. [Google Scholar] [CrossRef]
- Khalid, R.U.; Seuring, S. Analyzing Base-of-the-Pyramid Research from a (Sustainable) Supply Chain Perspective. J. Bus. Ethic 2019, 155, 663–686. [Google Scholar] [CrossRef]
- Singh, S.; Srivastava, S.K. Decision support framework for integrating triple bottom line (TBL) sustainability in agriculture supply chain. Sustain. Account. Manag. Policy J. 2022, 13, 387–413. [Google Scholar] [CrossRef]
- Meixell, M.J.; Luoma, P. Stakeholder pressure in sustainable supply chain management: A systematic review. Int. J. Phys. Distrib. Logist. Manag. 2015, 45, 69–89. [Google Scholar] [CrossRef]
- Tajbakhsh, A.; Hassini, E. Performance measurement of sustainable supply chains: A review and research questions. Int. J. Product. Perform. Manag. 2015, 64, 744–783. [Google Scholar] [CrossRef]
- Shrivastav, S.K. How The TQM Journal has addressed “quality”: A literature review using bibliometric analysis. TQM J. 2023; ahead-of-print. [Google Scholar] [CrossRef]
- Chin, T.A.; Tat, H.H.; Sulaiman, Z. Green Supply Chain Management, Environmental Collaboration and Sustainability Performance. Procedia CIRP 2015, 26, 695–699. [Google Scholar] [CrossRef]
- Günther, H.-O.; Kannegiesser, M.; Autenrieb, N. The role of electric vehicles for supply chain sustainability in the automotive industry. J. Clean. Prod. 2015, 90, 220–233. [Google Scholar] [CrossRef]
- Leigh, M.; Li, X. Industrial ecology, industrial symbiosis and supply chain environmental sustainability: A case study of a large U.K. distributor. J. Clean. Prod. 2015, 106, 632–643. [Google Scholar] [CrossRef]
- Luzzini, D.; Brandon-Jones, E.; Brandon-Jones, A.; Spina, G. From sustainability commitment to performance: The role of intra- and inter-firm collaborative capabilities in the upstream supply chain. Int. J. Prod. Econ. 2015, 165, 51–63. [Google Scholar] [CrossRef]
- Mani, V.; Agrawal, R.; Sharma, V. Supply Chain Social Sustainability: A Comparative Case Analysis in Indian Manufacturing Industries. Procedia Soc. Behav. Sci. 2015, 189, 234–251. [Google Scholar] [CrossRef]
- Mol, A. Transparency and value chain sustainability. J. Clean. Prod. 2015, 107, 154–161. [Google Scholar] [CrossRef]
- Nappi, V.; Rozenfeld, H. The Incorporation of Sustainability Indicators into a Performance Measurement System. Procedia CIRP 2015, 26, 7–12. [Google Scholar] [CrossRef]
- Shaharudin, M.R.; Govindan, K.; Zailani, S.; Tan, K.C. Managing product returns to achieve supply chain sustainability: An exploratory study and research propositions. J. Clean. Prod. 2015, 101, 1–15. [Google Scholar] [CrossRef]
- Silvestre, B.S. Sustainable supply chain management in emerging economies: Environmental turbulence, institutional voids and sustainability trajectories. Int. J. Prod. Econ. 2015, 167, 156–169. [Google Scholar] [CrossRef]
- Xu, X.; Gursoy, D. Influence of sustainable hospitality supply chain management on customers’ attitudes and behaviors. Int. J. Hosp. Manag. 2015, 49, 105–116. [Google Scholar] [CrossRef]
- Bloemhof, J.M.; van der Vorst, J.G.; Bastl, M.; Allaoui, H. Sustainability assessment of food chain logistics. Int. J. Logist. Res. Appl. 2015, 18, 101–117. [Google Scholar] [CrossRef]
- Tachizawa, E.M.; Wong, C.Y. Towards a theory of multi-tier sustainable supply chains: A systematic literature review. Supply Chain Manag. Int. J. 2014, 19, 643–663. [Google Scholar] [CrossRef]
- Ortas, E.; Moneva, J.M.; Álvarez, I. Sustainable supply chain and company performance: A global examination. Supply Chain Manag. Int. J. 2014, 19, 332–350. [Google Scholar] [CrossRef]
- Varsei, M.; Soosay, C.; Fahimnia, B.; Sarkis, J. Framing sustainability performance of supply chains with multidimensional indicators. Supply Chain. Manag. Int. J. 2014, 19, 242–257. [Google Scholar] [CrossRef]
- Azfar, K.R.W.; Khan, N.; Gabriel, H.F. Performance Measurement: A Conceptual Framework for Supply Chain Practices. Procedia Soc. Behav. Sci. 2014, 150, 803–812. [Google Scholar] [CrossRef]
- Bourlakis, M.; Maglaras, G.; Aktas, E.; Gallear, D.; Fotopoulos, C. Firm size and sustainable performance in food supply chains: Insights from Greek SMEs. Int. J. Prod. Econ. 2014, 152, 112–130. [Google Scholar] [CrossRef]
- Bourlakis, M.; Maglaras, G.; Gallear, D.; Fotopoulos, C. Examining sustainability performance in the supply chain: The case of the Greek dairy sector. Ind. Mark. Manag. 2014, 43, 56–66. [Google Scholar] [CrossRef]
- Li, Y.; Zhao, X.; Shi, D.; Li, X. Governance of sustainable supply chains in the fast fashion industry. Eur. Manag. J. 2014, 32, 823–836. [Google Scholar] [CrossRef]
- Turker, D.; Altuntas, C. Sustainable supply chain management in the fast fashion industry: An analysis of corporate reports. Eur. Manag. J. 2014, 32, 837–849. [Google Scholar] [CrossRef]
- Marshall, D.; McCarthy, L.; Heavey, C.; McGrath, P. Environmental and social supply chain management sustainability practices: Construct development and measurement. Prod. Plan. Control 2015, 26, 673–690. [Google Scholar] [CrossRef]
- Xu, X.; Gursoy, D. A Conceptual Framework of Sustainable Hospitality Supply Chain Management. J. Hosp. Mark. Manag. 2014, 24, 229–259. [Google Scholar] [CrossRef]
- Taticchi, P.; Tonelli, F.; Pasqualino, R. Performance measurement of sustainable supply chains: A literature review and a research agenda. Int. J. Product. Perform. Manag. 2013, 62, 782–804. [Google Scholar] [CrossRef]
- Winter, M.; Knemeyer, A.M. Exploring the integration of sustainability and supply chain management: Current state and opportunities for future inquiry. Int. J. Phys. Distrib. Logist. Manag. 2013, 43, 18–38. [Google Scholar] [CrossRef]
- Cucchiella, F.; D’Adamo, I.; Gastaldi, M.; Koh, S.L. Implementation of a real option in a sustainable supply chain: An empirical study of alkaline battery recycling. Int. J. Syst. Sci. 2013, 45, 1268–1282. [Google Scholar] [CrossRef]
- Bastian, J.; Zentes, J. Supply chain transparency as a key prerequisite for sustainable agri-food supply chain management. Int. Rev. Retail Distrib. Consum. Res. 2013, 23, 553–570. [Google Scholar] [CrossRef]
- Wognum, P.; Bremmers, H.; Trienekens, J.H.; van der Vorst, J.G.; Bloemhof, J.M. Systems for sustainability and transparency of food supply chains–Current status and challenges. Adv. Eng. Informatics 2011, 25, 65–76. [Google Scholar] [CrossRef]
- Genovese, A.; Lenny Koh, S.C.; Kumar, N.; Tripathi, P.K. Exploring the challenges in implementing supplier environmental performance measurement models: A case study. Prod. Plan. Control 2014, 25, 1198–1211. [Google Scholar] [CrossRef]
- Miemczyk, J.; Johnsen, T.E.; Macquet, M. Sustainable purchasing and supply management: A structured literature review of definitions and measures at the dyad, chain and network levels. Supply Chain Manag. Int. J. 2012, 17, 478–496. [Google Scholar] [CrossRef]
- Giunipero, L.C.; Hooker, R.E.; Denslow, D. Purchasing and supply management sustainability: Drivers and barriers. J. Purch. Supply Manag. 2012, 18, 258–269. [Google Scholar] [CrossRef]
- Corbière-Nicollier, T.; Blanc, I.; Erkman, S. Towards a global criteria based framework for the sustainability assessment of bioethanol supply chains: Application to the Swiss dilemma: Is local produced bioethanol more sustainable than bioethanol imported from Brazil? Ecol. Indic. 2011, 11, 1447–1458. [Google Scholar] [CrossRef]
- Eltayeb, T.K.; Zailani, S.; Ramayah, T. Green supply chain initiatives among certified companies in Malaysia and environmental sustainability: Investigating the outcomes. Resour. Conserv. Recycl. 2011, 55, 495–506. [Google Scholar] [CrossRef]
- Wong, W.P.; Wong, K.Y. Supply chain performance measurement system using DEA modeling. Ind. Manag. Data Syst. 2007, 107, 361–381. [Google Scholar] [CrossRef]
- Baddeley, J.; Font, X. Barriers to Tour Operator Sustainable Supply Chain Management. Tour. Recreat. Res. 2011, 36, 205–214. [Google Scholar] [CrossRef]
- Kalenoja, H.; Kallionpää, E.; Rantala, J. Indicators of energy efficiency of supply chains. Int. J. Logist. Res. Appl. 2011, 14, 77–95. [Google Scholar] [CrossRef]
- Shaw, S.; Grant, D.B.; Mangan, J. Developing environmental supply chain performance measures. Benchmarking Int. J. 2010, 17, 320–339. [Google Scholar] [CrossRef]
- Bayo-Moriones, A.; Bello-Pintado, A.; Merino-Díaz-de-Cerio, J. Quality assurance practices in the global supply chain: The effect of supplier localisation. Int. J. Prod. Res. 2010, 49, 255–268. [Google Scholar] [CrossRef]
- Pullman, M.E.; Maloni, M.J.; Dillard, J. Sustainability Practices in Food Supply Chains: How is Wine Different? J. Wine Res. 2010, 21, 35–56. [Google Scholar] [CrossRef]
- Vachon, S.; Klassen, R.D. Supply chain management and environmental technologies: The role of integration. Int. J. Prod. Res. 2007, 45, 401–423. [Google Scholar] [CrossRef]
- Yakovleva, N. Measuring the Sustainability of the food supply chain: A case study of the U.K. J. Environ. Policy Plan. 2007, 9, 75–100. [Google Scholar] [CrossRef]
- Dubey, R.; Gunasekaran, A. The sustainable humanitarian supply chain design: Agility, adaptability and alignment. Int. J. Logist. Res. Appl. 2015, 19, 62–82. [Google Scholar] [CrossRef]
- Khodakarami, M.; Shabani, A.; Farzipoor Saen, R.; Azadi, M. Developing distinctive two-stage data envelopment analysis models: An application in evaluating the sustainability of supply chain management. Measurement 2015, 70, 62–74. [Google Scholar] [CrossRef]
- Eskandarpour, M.; Dejax, P.; Miemczyk, J.; Péton, O. Sustainable supply chain network design: An optimization-oriented review. Omega 2015, 54, 11–32. [Google Scholar] [CrossRef]
- Acquaye, A.A.; Yamoah, F.A.; Feng, K. An integrated environmental and fairtrade labelling scheme for product supply chains. Int. J. Prod. Econ. 2015, 164, 472–483. [Google Scholar] [CrossRef]
- Mani, V.; Agarwal, R.; Gunasekaran, A.; Papadopoulos, T.; Dubey, R.; Childe, S.J. Social sustainability in the supply chain: Construct development and measurement validation. Ecol. Indic. 2016, 71, 270–279. [Google Scholar] [CrossRef]
- Arif-Uz-Zaman, K.; Nazmul Ahsan, A.M.M. Lean supply chain performance measurement. Int. J. Product. Perform. Manag. 2014, 63, 588–612. [Google Scholar] [CrossRef]
- Bai, C.; Sarkis, J. Determining and applying sustainable supplier key performance indicators. Supply Chain Manag. Int. J. 2014, 19, 275–291. [Google Scholar] [CrossRef]
- Egilmez, G.; Kucukvar, M.; Tatari, O.; Bhutta, M.K.S. Supply chain sustainability assessment of the U.S. food manufacturing sectors: A life cycle-based frontier approach. Resour. Conserv. Recycl. 2014, 82, 8–20. [Google Scholar] [CrossRef]
- Sueyoshi, T.; Wang, D. Sustainability development for supply chain management in U.S. petroleum industry by DEA environmental assessment. Energy Econ. 2014, 46, 360–374. [Google Scholar] [CrossRef]
- Luthra, S.; Garg, D.; Haleem, A. Critical success factors of green supply chain management for achieving Sustainability in Indian automobile industry. Prod. Plan. Control 2015, 26, 339–362. [Google Scholar]
- Gallear, D.; Ghobadian, A.; Li, Y.; O’Regan, N.; Childerhouse, P.; Naim, M. An environmental uncertainty-based diagnostic reference tool for evaluating the performance of supply chain value streams. Prod. Plan. Control 2014, 25, 1182–1197. [Google Scholar] [CrossRef]
- Freidberg, S. Calculating sustainability in supply chain capitalism. Econ. Soc. 2013, 42, 571–596. [Google Scholar] [CrossRef]
- Qrunfleh, S.; Tarafdar, M. Lean and agile supply chain strategies and supply chain responsiveness: The role of strategic supplier partnership and postponement. Supply Chain Manag. Int. J. 2013, 18, 571–582. [Google Scholar] [CrossRef]
- Fearne, A.; Martinez, M.G.; Dent, B. Dimensions of sustainable value chains: Implications for value chain analysis. Supply Chain Manag. Int. J. 2012, 17, 575–581. [Google Scholar] [CrossRef]
- Ross, A.D.; Parker, H.; Benavides-Espinosa, M.D.M.; Droge, C. Sustainability and supply chain infrastructure development. Manag. Decis. 2012, 50, 1891–1910. [Google Scholar] [CrossRef]
- De Coster, R.J.; Bateman, R.J.; Plant, A.V.C. Supply Chain Implications of Sustainable Design Strategies for Electronics Products. Int. J. Adv. Logist. 2012, 1, 1–20. [Google Scholar] [CrossRef]
- Menon, R.R.; Ravi, V. Analysis of enablers of sustainable supply chain management in electronics industries: The Indian context. Clean. Eng. Technol. 2021, 5, 100302. [Google Scholar] [CrossRef]
- Martín-Gómez, A.; Aguayo-González, F.; Luque, A. A holonic framework for managing the sustainable supply chain in emerging economies with smart connected metabolism. Resour. Conserv. Recycl. 2019, 141, 219–232. [Google Scholar] [CrossRef]
- Boukherroub, T.; Ruiz, A.; Guinet, A.; Fondrevelle, J. An integrated approach for sustainable supply chain planning. Comput. Oper. Res. 2015, 54, 180–194. [Google Scholar] [CrossRef]
- Bing, X.; Bloemhof-Ruwaard, J.; Chaabane, A.; van der Vorst, J. Global reverse supply chain redesign for household plastic waste under the emission trading scheme. J. Clean. Prod. 2015, 103, 28–39. [Google Scholar] [CrossRef]
- Ahi, P.; Searcy, C. Measuring social issues in sustainable supply chains. Meas. Bus. Excel. 2015, 19, 33–45. [Google Scholar] [CrossRef]
- Burritt, R.; Schaltegger, S. Accounting towards sustainability in production and supply chains. Br. Account. Rev. 2014, 46, 327–343. [Google Scholar] [CrossRef]
- Lee, K.-H.; Wu, Y. Integrating sustainability performance measurement into logistics and supply networks: A multi-methodological approach. Br. Account. Rev. 2014, 46, 361–378. [Google Scholar] [CrossRef]
- Taticchi, P.; Garengo, P.; Nudurupati, S.S.; Tonelli, F.; Pasqualino, R. A review of decision-support tools and performance measurement and sustainable supply chain management. Int. J. Prod. Res. 2015, 53, 6473–6494. [Google Scholar] [CrossRef]
- Awudu, I.; Zhang, J. Uncertainties and sustainability concepts in biofuel supply chain management: A review. Renew. Sustain. Energy Rev. 2012, 16, 1359–1368. [Google Scholar] [CrossRef]
- Hollos, D.; Blome, C.; Foerstl, K. Does sustainable supplier co-operation affect performance? Examining implications for the triple bottom line. Int. J. Prod. Res. 2012, 50, 2968–2986. [Google Scholar] [CrossRef]
- van der Vorst, J.G.A.J.; Tromp, S.-O.; Zee, D.-J.V.d. Simulation modelling for food supply chain redesign; integrated decision making on product quality, Sustainability and logistics. Int. J. Prod. Res. 2009, 47, 6611–6631. [Google Scholar] [CrossRef]
- Chalmeta, R.; Barqueros-Muñoz, J.-E. Using Big Data for Sustainability in Supply Chain Management. Sustainability 2021, 13, 7004. [Google Scholar] [CrossRef]
- Creighton, R.; Jestratijevic, I.; Lee, D. Sustainability supplier scorecard assessment tools: A comparison between apparel retailers. J. Glob. Fash. Mark. 2021, 13, 61–74. [Google Scholar] [CrossRef]
- Ebrahimi, F.; Saen, R.F.; Karimi, B. Assessing the sustainability of supply chains by dynamic network data envelopment analysis: A SCOR-based framework. Environ. Sci. Pollut. Res. 2021, 28, 64039–64067. [Google Scholar] [CrossRef] [PubMed]
- Fahimnia, B.; Tang, C.S.; Davarzani, H.; Sarkis, J. Quantitative models for managing supply chain risks: A review. Eur. J. Oper. Res. 2015, 247, 1–15. [Google Scholar] [CrossRef]
- Bai, C.; Sarkis, J.; Wei, X.; Koh, L. Evaluating ecological sustainable performance measures for supply chain management. Supply Chain. Manag. Int. J. 2012, 17, 78–92. [Google Scholar] [CrossRef]
- Chaabane, A.; Ramudhin, A.; Paquet, M. Designing supply chains with sustainability considerations. Prod. Plan. Control 2011, 22, 727–741. [Google Scholar] [CrossRef]
- Hall, J.; Matos, S.; Silvestre, B. Understanding why firms should invest in sustainable supply chains: A complexity approach. Int. J. Prod. Res. 2012, 50, 1332–1348. [Google Scholar] [CrossRef]
- Ramudhin, A.; Chaabane, A.; Paquet, M. Carbon market sensitive sustainable supply chain network design. Int. J. Manag. Sci. Eng. Manag. 2010, 5, 30–38. [Google Scholar] [CrossRef]
- Hutchins, M.J.; Sutherland, J.W. An exploration of measures of social sustainability and their application to supply chain decisions. J. Clean. Prod. 2008, 16, 1688–1698. [Google Scholar] [CrossRef]
- Prashar, A.; Sunder, M.V. A bibliometric and content analysis of sustainable development in small and medium-sized enterprises. J. Clean. Prod. 2020, 245, 118665. [Google Scholar] [CrossRef]
- Büyüközkan, G.; Göçer, F. Digital Supply Chain: Literature review and a proposed framework for future research. Comput. Ind. 2018, 97, 157–177. [Google Scholar] [CrossRef]
- Isaksson, R.B.; Garvare, R.; Johnson, M. The crippled bottom line–measuring and managing Sustainability. Int. J. Product. Perform. Manag. 2015, 64, 334–355. [Google Scholar] [CrossRef]
- Prajapati, D.; Chan, F.T.S.; Chelladurai, H.; Lakshay, L.; Pratap, S. An Internet of Things Embedded Sustainable Supply Chain Management of B2B E-Commerce. Sustainability 2022, 14, 5066. [Google Scholar] [CrossRef]
- Qorri, A.; Gashi, S.; Kraslawski, A. Performance outcomes of supply chain practices for sustainable development: A meta-analysis of moderators. Sustain. Dev. 2021, 29, 194–216. [Google Scholar] [CrossRef]
- Huang, Y.-C.; Huang, C.-H. Examining the antecedents and consequences of sustainable green supply chain management from the perspective of ecological modernization: Evidence from Taiwan’s high-tech sector. J. Environ. Plan. Manag. 2021, 65, 1579–1610. [Google Scholar] [CrossRef]
- Lee, S.-Y. Sustainable Supply Chain Management, Digital-Based Supply Chain Integration, and Firm Performance: A Cross-Country Empirical Comparison between South Korea and Vietnam. Sustainability 2021, 13, 7315. [Google Scholar] [CrossRef]
- Queiroz, M.M.; Pereira, S.C.F.; Telles, R.; Machado, M.C. Industry 4.0 and digital supply chain capabilities. Benchmarking Int. J. 2021, 28, 1761–1782. [Google Scholar] [CrossRef]
- Beske-Janssen, P.; Johnson, M.P.; Schaltegger, S. 20 years of performance measurement in sustainable supply chain management-what has been achieved? Supply Chain Manag. Int. J. 2015, 20, 664–680. [Google Scholar] [CrossRef]
- Afful-Dadzie, A.; Afful-Dadzie, E.; Turkson, C. A TOPSIS extension framework for re-conceptualizing sustainability measurement. Kybernetes 2016, 45, 70–86. [Google Scholar] [CrossRef]
- Hák, T.; Janoušková, S.; Moldan, B. Sustainable Development Goals: A need for relevant indicators. Ecol. Indic. 2016, 60, 565–573. [Google Scholar] [CrossRef]
- Emodi, N.V.; Boo, K.-J. Sustainable energy development in Nigeria: Current status and policy options. Renew. Sustain. Energy Rev. 2015, 51, 356–381. [Google Scholar] [CrossRef]
- Gaigalis, V.; Markevicius, A.; Skema, R.; Savickas, J. Sustainable energy strategy of Lithuanian Ignalina Nuclear Power Plant region for 2012–2035 as a chance for regional development. Renew. Sustain. Energy Rev. 2015, 51, 1680–1696. [Google Scholar] [CrossRef]
- García-Álvarez, M.T.; Moreno, B.; Soares, I. Analyzing the sustainable energy development in the EU-15 by an aggregated synthetic index. Ecol. Indic. 2016, 60, 996–1007. [Google Scholar] [CrossRef]
- Salvi, B.; Subramanian, K. Sustainable development of road transportation sector using hydrogen energy system. Renew. Sustain. Energy Rev. 2015, 51, 1132–1155. [Google Scholar] [CrossRef]
- Zhang, X.; Yu, Y.; Zhang, N. Sustainable supply chain management under big data: A bibliometric analysis. J. Enterp. Inf. Manag. 2020, 34, 427–445. [Google Scholar] [CrossRef]
- Delai, I.; Takahashi, S. Sustainability measurement system: A reference model proposal. Soc. Responsib. J. 2011, 7, 438–471. [Google Scholar] [CrossRef]
- Mukherjee, K. House of Sustainability (HOS): An Innovative Approach to Achieve Sustainability in the Indian Coal Sector. In Handbook of Corporate Sustainability; Edward Elgar Publishing: Cheltenham, UK, 2011. [Google Scholar] [CrossRef]
- Okongwu, U.; Morimoto, R.; Lauras, M. The maturity of supply chain sustainability disclosure from a continuous improvement perspective. Int. J. Prod. Perform. Manag. 2013, 62, 827–855. [Google Scholar] [CrossRef]
- Ahi, P.; Searcy, C. Assessing sustainability in the supply chain: A triple bottom line approach. Appl. Math. Model. 2015, 39, 2882–2896. [Google Scholar] [CrossRef]
- Artsiomchyk, Y.; Zhivitskaya, H. Designing Sustainable Supply Chain under Innovation Influence. IFAC-PapersOnLine 2015, 48, 1695–1699. [Google Scholar] [CrossRef]
- Vasileiou, K.; Morris, J. The sustainability of the supply chain for fresh potatoes in Britain. Supply Chain Manag. Int. J. 2006, 11, 317–327. [Google Scholar] [CrossRef]
- Wang, Z.; Sarkis, J. Investigating the relationship of sustainable supply chain management with corporate financial performance. Int. J. Prod. Perform. Manag. 2013, 62, 871–888. [Google Scholar] [CrossRef]













| Filtering Criteria | Reject | Accept |
|---|---|---|
| Search parameters. | ||
| Search engine: Scopus | ||
| Date of data Extraction: 28 June 2022 | ||
| Author’s keywords: (“sustainability” AND “sustainable supply chain management”) | 989 | |
| Subject area: “Business, Management and Accounting”, “Economics”, “Econometrics and Finance”, “Social Sciences”, “Decision Sciences”, and “Environmental Science”. | 158 | 831 |
| Search year: 2011–28 June 2022 | 30 | 801 |
| Language screening: “English”. | 4 | 797 |
| Document type: “Articles”, “Book”, | 188 | 609 |
| Publication state: “Final” and “Article in the press”. | 40 | 569 |
| Content screening: Include articles if “Titles, abstracts, and keywords” indicate relevance to the scope of the study (i.e., sustainable supply chain management) | 26 | 543 |
| Authors of single-authored documents | - | 1000 |
| Minimum two documents as an author with one citation | - | 222 |
| Tools/Methods | Papers | Counts |
|---|---|---|
| AHP, AHP-QFD, FAHP, QFD-SFD | [24,25,26,27,28,29,30,31,32,33] | 16 |
| Balance Score Card, Association Rule, Bibliometric Network Analysis | [34,35,36,37,38,39,40] | 12 |
| BSC, Fuzzy Delphi Method (FDM), Fuzzy MCDM, Fuzzy-Based DEMATEL, Grey-Based MCDM, Fuzzy ANP | [41,42,43,44,45,46,47,48] | 23 |
| Content Analysis, Econometric Method, Conceptual Framework, Empirical Study and Modelling, Data Analysis, Inferential Statistics | [3,8,49,50,51,52,53,54,55,56,57,58,59,60,61,62,63,64,65,66,67,68,69,70,71,72,73,74,75,76,77,78,79,80,81,82,83,84,85,86,87,88,89,90,91,92,93] | 64 |
| DEA, ISM, LCA, EIO, VCA, Matrices, Factor Analysis | [53,59,76,94,95,96,97,98,99,100,101,102,103,104,105,106,107,108,109,110] | 18 |
| Quantitative Modelling, TBL, Simulation, and Modelling, Social Network Analysis | [39,111,112,113,114,115,116,117,118,119,120] | 22 |
| Qualitative Framework, Grey-Based SCOR, MCDM, CFA, Complexity Analysis, MILP, Bibliometric Analysis | [35,121,122,123,124,125,126,127,128,129] | 17 |
| Sustainable Supply Chain Practices × Sustainability Performance Cross Tabulation | |||||
|---|---|---|---|---|---|
| Count | |||||
| Sustainability Performance | Total | ||||
| Economic Performance | Environmental Performance | Social Performance | |||
| Sustainable Supply Chain Practices | Green Distribution | 40 | 30 | 33 | 103 |
| Green Logistics | 30 | 35 | 34 | 99 | |
| Green Manufacturing | 35 | 40 | 30 | 105 | |
| Green Procurement | 29 | 42 | 40 | 111 | |
| Recycling | 45 | 45 | 35 | 125 | |
| Total | 179 | 192 | 172 | 543 | |
| Value | Def | Asymp. Sig. (Two-Sided) | |
|---|---|---|---|
| Pearson Chi-Square | 7.342 a | 8 | 0.500 |
| Likelihood Ratio | 7.469 | 8 | 0.487 |
| No. of Valid Cases | 466 |
| S.No. | Index | Acronym/Institution |
|---|---|---|
| 1 | EPI | Environmental Performance Index |
| 2 | NRMI | Natural Resource Management Index |
| 3 | H.F. | Human Footprint |
| 4 | GRI | Global Reporting Initiatives |
| 5 | GPI | Genuine Progress Index |
| 6 | DJSI | Dow Jones Sustainability Index |
| 7 | CSD | Commission on Sustainable Development |
| 8 | Dashboard | Developed by Consultee Group of Sustainable Development Indicators |
| 9 | Barometer | Developed by the World Conservation Institute |
| 10 | TBL | Triple Bottom Line Index |
| 11 | Ethos | Corporate Social Responsibility Indicators |
| 12 | IChemE | Institute of Chemical Engineers |
| Rank | Company | Website | Sustainability Initiatives | ||
|---|---|---|---|---|---|
| Social | Environmental | Economic | |||
| 1 | Walmart Stores | www.corporate.walmart.com | The Walmart Foundation meets the needs of the under-served by directing charitable giving toward our core areas of focus: Opportunity, Sustainability, and Community. | ||
| 2 | Exxon Mobil | www.exxonmobil.com | Malaria, corporate citizenship, human rights, local Economic development, Indigenous peoples, cultural heritage and diversity, land use and resettlement, transparency and corruption, community relations | Air emissions reductions, ecosystem services, environmental drilling initiatives, environmental stewardship, freshwater management, managing arctic resources, site remediation, spill performance | Environment and safety, operations, policy, technology, flexibility, energy efficiency |
| 3 | Chevron | www.chevron.com | Health, education, volunteerism, freshwater | Freshwater, biodiversity | Energy efficiency, land management, IPIECA/API/OGP reporting standard |
| 4 | Berkshire Hathaway | www.berkshirehathaway.com | Investors health | ||
| 5 | Apple | www.apple.com | Environment, supplier responsibility, accessibility, privacy, inclusion and diversity, education, reuse and recycling | ||
| 6 | Phillips 66 | www.phillips66.com | Operating excellence, people, transparency & accountability, community investments, supplier diversity, governance & ethics, environmental metrics. | ||
| 7 | General Motors | www.gm.com | Sustainability considers environmental, social, and economic opportunities and supports the long-term success of our company. Value is created through top-line growth opportunities, bottom-line improvements, and risk mitigation. Our customers drive how much weight is designed—everything starts and ends with our customers. At G.M., we view sustainability as a business approach that makes long-term stakeholder value. It is an approach executed by every function at every level of our company. | ||
| 8 | Ford Motor | www.ford.com | Investors health | ||
| 9 | General Electric | www.ge.com | At G.E., Sustainability means aligning our business strategy to meet societal needs while minimizing environmental impact and advancing social development. This commitment is embedded at every level of our company. | ||
| 10 | Valero Energy | www.valero.com | Social health and safety, community, valero benefit of children, volunteerism, employee benefit | Environmental matrices, environmental awards | Investors, financial reports, filings & statements, industry fundamentals, investor faqs |
| Social | Environmental | Economic | Other | Integrative | |
|---|---|---|---|---|---|
| Tools | Social LCA, Social Audit, Social Benchmarking, Stakeholder Dialog, Social Reporting | Life Cycle Assessment (LCA), Eco-audit, Environmental Benchmarking, Environmental Reporting | Cost-benefit Analysis, Economic Input–Output Analysis, Financial Reporting, Risk Analysis | Transparency Deployment, Quality Sustainability, Role of I.T. in Sustainability | Sustainability Audit, Sustainability Benchmarking, Sustainability Reporting |
| Concept | Corporate Citizenship | Design of the Environment | SCOR Framework, Financial Audit | Digitalization | Sustainability Balanced Scorecard (SBSC) |
| System | Social Management System (SMS) Occupational Health and Safety | Environmental Management System (EMS) | Quality Management System(QMS) | Yet to be Developed | Integrated Management System |
| Standard | SA 8000(SMS), OHSAS 18001 (OHS) | ISO 14001 (EMS), ISO 14040 (LCA), ISO 14064 | ISO 9001 (QMS) | Global Reporting Initiatives (report), U.N. Global Compact |
| S.No. | Indicator | Description |
|---|---|---|
| 1 | Workforce participation | Describe joint management and workforce health and safety programs and processes to facilitate the crew’s participation in health and safety dialogues at all levels. |
| 2 | Workforce health | Describe programs and processes for identifying and addressing significant workforce health issues, especially at the community and country levels. |
| 3 | Occupational injury and illness incidents | Report health and safety data on workforce injuries or illnesses resulting from occupational incidents. |
| 4 | Product stewardship | Describe the company’s approach to assessing and communicating product health, safety, and environmental risks. |
| 5 | Process safety | Report the number of Tier 1 process safety events (an unplanned or uncontrolled loss of primary containment) with a narrative and report per business activity (refining, upstream, etc.). |
| 6 | Local community impacts and engagement | Describe policies, strategies, and procedures to understand and address local community impacts and engage with affected stakeholders. |
| 7 | Indigenous peoples | Describe policies, programs, and procedures to engage with indigenous peoples and address their concerns and expectations. |
| 8 | Involuntary resettlement | Describe policies, programs, and procedures related to involuntary resettlement. |
| 9 | Social investment | Describe strategies, programs, and procedures relating to social investment and its effectiveness. |
| 10 | Local content practices | Describe policies and practices related to local content. |
| 11 | Local hiring practices | Describe the company’s approach and programs for providing employment opportunities to residents of host countries. |
| 12 | Local procurement and supplier development | Describe the company’s programs and processes to improve the ability of local suppliers and contractors to support operations and carry out projects. |
| 13 | Human rights due diligence | Describe policies, programs, and procedures the company has in place to respect human rights—including workers’ rights—in its operations. |
| 14 | Human rights and suppliers | Describe policies, programs, and procedures to promote respect for human rights by suppliers. |
| 15 | Security and human rights | Describe policies, programs, and procedures related to security and human rights. |
| 16 | Preventing corruption | Describe policies, programs, and procedures to prevent bribery and corruption and monitor compliance. |
| 17 | Preventing corruption involving business partners | Describe anti-corruption policies and procedures for business partners, including suppliers and contractors. |
| 18 | Transparency of payments to host governments | Describe policies, initiatives, or advocacy programs to promote revenue transparency. |
| 19 | Public advocacy and lobbying | Describe the company’s approach to managing public advocacy, lobbying, and political contributions. |
| 20 | Workforce diversity and inclusion | Describe policy and procedures promoting diversity and inclusion. |
| 21 | Workforce engagement | Describe policies, programs, and procedures on engagement and workforce satisfaction. |
| 22 | Workforce training and development | Describe policies and procedures for providing workforce training and development opportunities. |
| 23 | Non-retaliation and grievance system | Describe the non-retaliation policy and confidential workforce grievance system. |
| S.No. | Indicator | Description |
|---|---|---|
| 1 | Natural recourse management | Report the effective use of natural resources |
| 2 | Land management and greenery | Report the effective use of land |
| 3 | Environmental governance | Report environmental awareness |
| 4 | Energy management | Report the effort to use renewable energy |
| 5 | Greenhouse gas emissions | Report the quantity of greenhouse gas emissions from combustion and other processes, including carbon dioxide and methane |
| 6 | Eco-efficiency | Report total energy consumed in oil and gas operations or other business activities |
| 7 | Alternative energy sources | Report qualitatively on company research, plans, or current initiatives related to alternative or renewable energy sources |
| 8 | Flared gas | Report the quantity of hydrocarbon gas flared into the atmosphere from operations |
| 9 | Biodiversity and ecosystem services | Qualitatively describe how the company addresses risks and opportunities related to biodiversity and ecosystem services |
| 10 | Freshwater | Report the quantity of freshwater withdrawn or consumed by operations |
| 11 | Other air emissions | Report quantities of emissions to the atmosphere from operations |
| 12 | Spills to the environment | Quantify spills to the environment from operations and describe significant falls and response measures |
| 13 | Discharges to water | Quantify hydrocarbon discharges to a water environment from operations |
| 14 | Waste and recycling | Report quantities of waste disposed of, resulting from operations and methods of recycling |
| 15 | Environmental health | Report the health of the air, water, and land |
| S.No. | Component | Indicator |
|---|---|---|
| 1 | Cost | Inventory |
| 2 | Transportation | |
| 3 | Facilities and Handling | |
| 4 | Information | |
| 5 | Productivity | |
| 6 | Service | Response Time |
| 7 | Product Variety | |
| 8 | Product Availability | |
| 9 | Customer Experience | |
| 10 | Time to Market | |
| 11 | Order Visibility | |
| 12 | Return Ability | |
| 13 | Financial | Return on Investment |
| 14 | Return on Equity | |
| 15 | Return on Assets | |
| 16 | Accounts Payable Turnover |
Disclaimer/Publisher’s Note: The statements, opinions and data contained in all publications are solely those of the individual author(s) and contributor(s) and not of MDPI and/or the editor(s). MDPI and/or the editor(s) disclaim responsibility for any injury to people or property resulting from any ideas, methods, instructions or products referred to in the content. |
© 2023 by the authors. Licensee MDPI, Basel, Switzerland. This article is an open access article distributed under the terms and conditions of the Creative Commons Attribution (CC BY) license (https://creativecommons.org/licenses/by/4.0/).
Share and Cite
Kumar, A.; Shrivastav, S.K.; Shrivastava, A.K.; Panigrahi, R.R.; Mardani, A.; Cavallaro, F. Sustainable Supply Chain Management, Performance Measurement, and Management: A Review. Sustainability 2023, 15, 5290. https://doi.org/10.3390/su15065290
Kumar A, Shrivastav SK, Shrivastava AK, Panigrahi RR, Mardani A, Cavallaro F. Sustainable Supply Chain Management, Performance Measurement, and Management: A Review. Sustainability. 2023; 15(6):5290. https://doi.org/10.3390/su15065290
Chicago/Turabian StyleKumar, Anup, Santosh Kumar Shrivastav, Avinash K. Shrivastava, Rashmi Ranjan Panigrahi, Abbas Mardani, and Fausto Cavallaro. 2023. "Sustainable Supply Chain Management, Performance Measurement, and Management: A Review" Sustainability 15, no. 6: 5290. https://doi.org/10.3390/su15065290
APA StyleKumar, A., Shrivastav, S. K., Shrivastava, A. K., Panigrahi, R. R., Mardani, A., & Cavallaro, F. (2023). Sustainable Supply Chain Management, Performance Measurement, and Management: A Review. Sustainability, 15(6), 5290. https://doi.org/10.3390/su15065290

