Abstract
A high penetration of renewable energy (RE) in utility grids creates the problems of power system flexibility, high transmission losses, and voltage variations. These problems can be solved using a hybrid combination of transmission network restructuring and optimal placement of distributed energy generator (DEG) units. Hence, this work investigated a technologically and economically feasible solution for improving the flexibility of power networks and reducing losses in a practical transmission utility network by implementing a restructuring of the network and optimal deployment of the distributed energy generators (DEGs). Two solutions for this network restructuring were proposed. Furthermore, a grid-oriented genetic algorithm (GOGA) was designed by combining the conventional genetic algorithm (GA) and mathematical solutions to identify optimal DEG placement. A power system restructuring and GOGA flexibility index (PSRGFI) was formulated for the assessment of network flexibility. A cost–benefit assessment was also performed to estimate the payback period for the investment required for restructuring of the network and DEG placement. The least-square approximation technique was applied for load projection for the year 2031 considering the base year 2021. It was established that minimization of transmission losses, reduction in voltage deviations, and improvement of network flexibility were achieved through hybrid application of network restructuring and DEG placement using GOGA. A network loss saving of 61.19 MW was achieved via optimal restructuring and GOGA. For the projected year 2031, the PSRGFI increased from 30.94 to 132.78 after the placement of DEGs using GOGA and optimal restructuring, indicating that network flexibility increased significantly. The payback period for the investment was very small, equal to 0.985 years. The performance of the designed method was superior to the GA-based method, simulated annealing technique, and bee colony algorithm (BCA) used for placement of DEG units in the test network. The study was completed using MATLAB software, considering data from a practical transmission network owned by Rajasthan Rajya Vidyut Prasaran Nigam Ltd. (RVPN), India.
1. Introduction
The background to the research topic, a critical review of the literature, research gaps, the contribution of the present research, and the organization of the contents of this manuscript are discussed in this section.
1.1. Research Background
The flexibility of a power system network is an indication of the network’s capability to maintain a balance of demand and supply, ensure continuity of power supply even in adverse network conditions, and mitigate uncertainty on both the demand and supply sides [1]. Various definitions of power system flexibility (PSF) have been provided by authors and international organizations (International Energy Agency (IEA), North American Electric Reliability Corporation (NERC), etc.) [2]. New techniques and philosophies of grid management are currently being investigated in terms of PSF, which helps to mitigate the uncertainties caused by an increased integration level of renewable energy (RE) into utility networks. Assessment of PSF for large-area utility grids with high generation contributions from renewable energy (RE) sources and the design of suitable techniques and philosophies of generation to meet PSF requirements are research topics that have recently been addressed by the research community. A brief review of these techniques as reported in the literature is provided in next section.
1.2. Literature Review
A descriptive review of the available techniques which have been implemented for analysis of the flexibility of power system networks is provided in this section. In [3], the authors performed a detailed study and provided a discussion of techniques and approaches used for the assessment of PSF with the goal of maintaining instantaneous stability and long-term security of utility networks, considering conditions of high levels of integration of variable, uncertain, and asynchronous RE sources in the utility networks. A detailed discussion of PSF metrics utilized to assess the flexibility of networks, planning of power networks, and operational approaches for evaluation of PSF, capacity expansion, cost of production, and dynamic modeling is also provided in this manuscript. Further, a PSF assessment model was also designed by the authors which was able to assess PSF requirements effectively even for dynamic power system models. This model was effective for holistic assessment of PSF requirements for all timescales ranging from multiyear to subcycle. In [4], the authors used time-series data from wind and solar power generation to quantify the correlation, smoothing effect, simultaneity, and seasonality considering the entire region of India. A power plant dispatch optimization technique for the state of Rajasthan was presented for specific future scenarios of RE generation. The study effectively assessed the impacts of variable RE on the Indian grid. This work could be a foundational reference for variable RE integration into the grid in future. This study presented different methods for improving PSF, such as retrofitting of thermal power plants, use of storage, and use of hydrogen energy for electricity generation. In [5], the authors introduced an optimal network restructuring approach by applying an improved whale optimization approach (IWOA). This approach used a hybrid combination of the whale optimization approach (WOA) with a differential evolution (DE) approach, and it was shown to be a promising candidate solution. This technique was superior compared with other well-known approaches in terms of minimum total losses, minimum cost, and maximum savings. The designed approach was effectively tested on an IEEE 33- and 69-bus real-time distribution system (RDS). The IMOA was also effective during alterable loading conditions. An approach for exploring network flexibility by controlling power flows through the use of high-voltage direct current (HVDC) transmission lines to achieve transmission capability for flexible regulation was introduced in [6]. Flexibility enhancement using high-voltage alternating current (HVAC) transmission switching (TS) was also investigated in this work. An economic load dispatch approach considering the security-constrained (SCELD) technique was also designed and implemented for an integrated hybrid alternating current (AC)/direct current (DC) power network to achieve the co-optimization of generating plants. It was established using the modified IEEE 14-node and IEEE 118-node test systems that TS effectively supported the HVDC for the optimization of power flow distribution and provided high flexibility. Furthermore, TS effectively reduced the operating cost of the complete system. The uses of power-based electronic converters, compensators to achieve reactive power compensation, shunt capacitors for reactive compensation, series compensation of transmission lines, and HVDC transmission technology to improve PSF and utility network stability are elaborated in [7]. In [8], the authors presented the concept of virtual power plant (VPP) technology for flexibility improvement. Detailed descriptions of the VPP are provided, considering technological aspects such as electrical, communication, and computing technologies. Energy management, economic profit, geographical factors, and adoption of emerging technologies were also discussed. Finally, the necessary frameworks, regulations, and policies for adoption of the VPP concept for PSF improvement were highlighted in this paper. A detailed review of the current advanced technologies and control approaches along with their respective merits and outcomes for power grids is included in [9]. The impacts of electric vehicles, cyber-attacks, internet-of-things (IoT)-based communication infrastructures, distributed demand response, and wide-area monitoring protection and control on PSF are highlighted in this paper. The impact of power quality events on PSF is highlighted in [10].
Optimization techniques have been explored for the optimal deployment and size determination of distributed energy generators in order to improve power system parameters such as voltage profile and loss reduction, reduce overloading on the transmission and distribution lines, etc. In [11], the authors applied a fuzzy logic technique for multiple distributed energy generator (DEG) placement and sizing in a utility network for the minimization of network loss and voltage profile improvement. The algorithm was tested for placement of DEG units on an IEEE 33-bus system and it was established that it was effective for stable power system operation. The performance of the algorithm deteriorated under conditions of unstable power system operation. In [12], the authors implemented the particle swarm optimization (PSO) technique to identify the optimal sizes and placements of DEG units in a microgrid to improve reliability and PSF in order to provide a techno-economical optimization solution. This technique effectively minimized the summation of total capital cost, operational cost, maintenance cost, and replacement cost of the DEG plants. Reliability indices were proposed to assess the performance of the microgrid during an islanded operational mode and also to evaluate the effect of reliability on the total cost of the microgrid. This method was effective even under conditions of uncertain power generation by the DEG plant. In [13], the authors proposed a method for optimal deployment of DEG plants for multiple objective functions including real power loss minimization, reactive power loss minimization, reactive power generation optimization, and voltage deviation minimization. Four objective functions were designed and an optimum solution was obtained by applying PSO with the Newton Raphson power flow (NRPF) technique. The effectiveness of the method was established using an IEEE 14-node test power system and one DG installation was used for cost minimization.
An optimization-based competitive swarm optimizer (OCSO) method using multiple objective functions to optimally deploy DEG plants in a distribution system network was designed by the authors of [14]. In the presented study, the voltage stability index was maximized and both power losses and voltage deviations were minimized via optimal location and sizing of the DEG plants. The performance of the OCSO technique was superior compared to the competitive swarm optimizer (CSO)-based technique. The effectiveness of the OCSO algorithm was established by testing the algorithm on an IEEE 33-node and IEEE 69-node radial distribution feeder. A critical study of the techniques utilized for minimization of distribution system loss was presented by the authors of [15]. These techniques included (a) network reconfiguration, (b) placement of capacitors, (c) DEG placement, (d) placement of distribution static compensator (DSTATCOM), (e) hybridization of network reconfiguration and capacitor placement, (f) hybridization of network reconfiguration and DEG placement, (g) hybridization of DEG and DSTATCOM placement, (h) hybridization of network reconfiguration, capacitor placement, and DEG placement. In [16], the authors designed a grid-oriented genetic algorithm (GOGA) technique by applying the genetic algorithm (GA) and analytical equations of power flow to determine the optimal sizes of DEG plants and their placement in the network of a power transmission system. This technique had high convergence rate and good accuracy. However, the performance of the algorithm could be further improved by hybridization of the proposed method with network restructuring. The network restructuring might support an increased convergence rate of GOGA and results may be obtained in fewer iterations.
1.3. Research Gaps
The descriptive review of methods and techniques elaborated above in Section 1.2 established that heuristic approaches provide a good solution for optimal DEG placement, which helps to improve power system flexibility and reliability. Further, it was established that network restructuring also supports improved PSF and network loss reduction. Hybridization of network restructuring with heuristic techniques will further improve the performance of the techniques, thus improving PSF and network loss reduction. This is considered a key investigation point for improving PSF via the optimal deployment of DEG plants in a restructured network.
1.4. Research Contribution
From the perspective of improving the flexibility of a power system via optimal deployment of DEG plants in a restructured network, the main research contributions of this manuscript are detailed below:
- This manuscript introduces the hybridization of network restructuring and a designed GOGA for the improvement of PSF and reduction of network loss. The GOGA was formulated to hybridize the GA and equations of analytical power flow. This ensures a high convergence rate and accuracy of the solutions.
- It was established that the proposed network restructuring results in high network loss savings and improved flexibility. Further, the proposed hybridization of network restructuring with GOGA allowed the optimal sizes and deployment of DEG plants for improved power system flexibility and reduced losses of the power network to be effectively computed.
- A cost–benefit evaluation was also performed and it was concluded that the use of hybridization of network restructuring with GOGA resulted in a technologically and economically viable solution with high flexibility. The hybridization of network restructuring and GOGA produced better performance compared to the individual application of either network restructuring or GOGA.
1.5. Significance of Research Work
The proposed approach, which makes use of hybrid transmission network restructuring and DEG deployment using GOGA is an effective tool to improve PSF and reduce loss in a practical transmission network. This can be used by transmission utilities and distribution utilities specifically where the level of RE integration into the utility network is high.
1.6. Organization of Contents in the Paper
A total of eight sections are used to organize the contents of this paper. The first section discusses the basics of power system flexibility, network restructuring, and optimal deployment of DEG plants in a power system. The methods already available in literature for optimal DEG deployment, flexibility, and restructuring of networks are also discussed in this section. Research gaps, main research contributions, and the significance of this research are also detailed in the first section of paper. The second section describes the test network used for the proposed study. Load projections and the distribution of load on various network buses for the projected year 2031 are also discussed in the second section. The third section describes the algorithm of network restructuring and GOGA for reduction of loss and improvement of utility network flexibility. The results of simulations for different study cases are discussed in detail in the fourth section of the paper. The fifth section describes the cost–benefit analysis and payback period. Validation of the results using the Institute of Electrical and Electronics Engineers (IEEE) 13-bus test system is described in the sixth section. The advantages of the proposed method and a performance comparison study are detailed in the seventh section of paper. Finally, the eighth section concludes the research work.
2. Test Utility Network
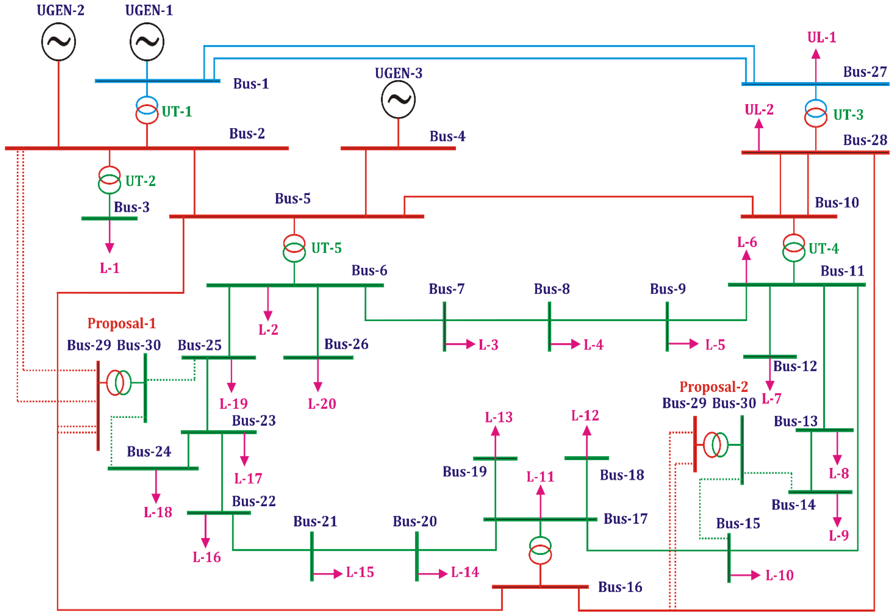
The RVPN transmission network in the Sirohi area was considered for this study. RVPN is considered the state transmission utility (STU) of Rajasthan, India. The practical transmission network owned by RVPN is elaborated in Figure 1 [17]. The RVPN transmission network is operated at voltage levels of 132 kV, 220 kV, 400 kV, and 765 kV [17]. Details such as transmission line circuit length, generation capacity, and transformer capacities are available in [17,18] and were used for this study. The test network consists of a total of 28 nodes. Of these, 2 nodes are maintained at 400 kV voltage, 6 nodes are maintained at 220 kV voltage, and 20 nodes are maintained at 132 kV voltage. Bus-29 and bus-30 were considered for the proposed restructuring; they are operated at voltages of 220 kV and 132 kV, respectively. The recorded peak loads on grid substations (GSSs) were captured and a load of 498.33 MW was considered for the test network for base year 2021. Further, the export of power from the test network was equal to 1123 MW, which flows through a 400 kV double circuit (D/C) transmission line from node-1 to node-27. Utility loads represented by utility load (UL)-1 and UL-2 indicate the power which flows out from the test network through transmission lines connecting the test system to the external transmission network, considering a scenario of average load. Aluminum conductor steel-reinforced (ACSR) twin moose conductors are utilized for all 400 kV power transmission lines, ACSR zebra conductors are utilized for 220 kV lines, and ACSR panther conductors are utilized for 132 kV transmission lines in the test network. Technical details of the conductors used in the transmission lines are reported in [19]. Three generators are used in the test network, which are connected to buses-1, -2, and -4 and designated as utility generator (UGEN)-1, UGEN-2, and UGEN-3, respectively. The power that flows out of the test network is indicated by loads. These loads are designated utility grid load (UL)-1 and UL-2, which are connected at bus-27 and bus-28, respectively. The utility generators utilized in the study were modeled using thermal power plants (TPPs). Since the test network is part of a large-area practical utility network, it is difficult to evaluate all parameters in per unit (pu) values. Hence, absolute values were considered for all parameters used in this study. The outcomes of the study are independent of the type of parameters, whether they are given on an absolute value or per unit basis.
Figure 1.
Test utility transmission network and proposed transmission system.
A description of the transformers equipped in the test network, which includes the interconnecting nodes, voltage ratio of interconnecting transformer (ICT), MVA rating of ICT, positive sequence impedance (Z1), zero sequence impedance (Z0), ratio of positive sequence reactance (X1) to positive sequence resistance (R1), and ratio of zero sequence reactance (X0) to zero sequence resistance (R0) is included in Table A1 (Appendix A) [16]. A description of the conductors utilized for transmission lines is included in Table A2 (Appendix A) [16]. Twin moose, ACSR zebra, and ACSR panther conductors were utilized for power transmission lines of 400 kV, 220 kV, and 132 kV voltages, respectively.
Load Projection
Maximum loads of the test system measured for four consecutive years are included in Table 1 [20]. From this, it was inferred that load is increasing day by day and the rate of annual load growth (RALG) is also increasing. The measured peak loads and RALG were utilized to forecast the load for the year 2031 by application of the least-square approximation approach. A curve-fitting technique was utilized to find the best-fit linear approach with the help of the least-square approximation method for the forecasting of load. The mathematical formulation of the least-square approximation technique reported in [21,22] was implemented. The linear-fit mathematical formulation used to compute the projected load (PL) for the year 2031 is shown in Equation (1). Load projections for the system load and loads on every node of the test network were computed. Equation (1) was used to project the system load, which was 737.86 MW for the year 2031. Furthermore, the load projections for the individual loads for the projected year 2031 were computed by multiplying the load by a load factor of 1.480665423. This factor was computed as the ratio of the system load for the projected year to the system load for the base year (737.86/498.33). Loads UL-1 and UL-2 were kept constant, as these loads indicate the outflow of power from the test network.
where x is the year for which load is computed; a = 7.783; b = 0.006296; c = −2.497 × 104. Coefficients a, b, and c were evaluated with 95% accuracy limits. The sum of squared estimate of errors (SSE) was taken as equal to 2.58 and the root mean square error (RMSE) was taken as equal to 1.606. R-square was considered to be equal to 0.9994. Values of R-square were near to unity and indicated the high prediction power of the presented model. Low values of RMSE and SSE gave an indication of the best fit of the data. The peak load projected for the year 2031 corresponding to the system loads L-2 to L-20 was found to be equal to 737.86 MW. This load does not include the loads UL-1 and UL-2, which represent the utility loads. Details of the projected loads for various buses of the network are provided in Table 2 [16]. In Table 2, P indicates the active power component of the load in MW and Q indicates the reactive power component of the load in MVAR.
Table 1.
Maximum recorded loads for the test network corresponding to the last four years.
Table 2.
Forecasted loads on network nodes for the year 2031.
3. Proposed Methodology of Network Restructuring and GOGA
The proposed methodology of network restructuring and GOGA used for the study of loss minimization and flexibility enhancement is elaborated in Figure 2. A part of the RVPN transmission network in the Sirohi area of India was used to perform the study. Technical data related to the power transmission lines, ICTs, and generators of test network were collected. The peak loads measured on all GSSs of the test system were taken for the years 2018, 2019, 2020, and 2021. Load projections were evaluated for the forecasted year 2031 via application of the method described in Section 3. The test system was designed using MATLAB and all case studies were simulated by applying the Newton Raphson load flow approach for computing power transmitted through transmission lines, voltage profiles of every node of the test network, network loss, and loss from every transmission element. Two proposals of network restructuring, including optimal sizing as well as the placement of DEG units using the proposed GOGA, and assessment of flexibility are described in the subsections below.
Figure 2.
Proposed methodology of network restructuring and GOGA.
The study was carried out using the following six case studies to analyze network flexibility and loss reduction:
- Case-1: Test network of base year 2021 with a total system load of 498.33 MW;
- Case-2: Test network of projected year 2031 with a total system load of 737.86 MW;
- Case-3: Restructured test network for proposal-1 for a total system load of 737.86 MW;
- Case-4: Restructured test network for proposal-2 for a total system load of 737.86 MW;
- Case-5: Restructured test network for proposal-1 for a total system load of 737.86 MW and DEG placement using GOGA;
- Case-6: Restructured test network for proposal-2 for a total system load of 737.86 MW and DEG placement using GOGA.
3.1. Network Restructuring Proposals
Network restructuring was carried out via the design of a 220 kV GSS and associated transmission lines, considering two proposals. The transmission system considered for the proposal-1 network restructuring (PNR-1) is detailed below:
- 1 × 160 MVA, 220/132 kV interconnecting transformer (ICT) at a 220 kV GSS between node-29 and node-30.
- 100 km 220 kV D/C transmission line between node-29 and node-2.
- 50 km line-in–line-out (LILO) of available 220 kV line from node-5 to node-16 at node-29.
- 7 km 132 kV S/C transmission line from node-30 to node-25.
- 12 km 132 kV S/C transmission line from node-30 to node-24.
The transmission system implemented for the proposal-2 network restructuring (PNR-2) is detailed below:
- 1 × 160 MVA, 220/132 kV ICT at a 220 kV GSS between node-29 and node-30.
- 20 km LILO of 220 kV D/C transmission line between node-16 and node-28 at node-29.
- 5 km 132 kV S/C transmission line from node-30 to node-14.
- 11 km 132 kV S/C transmission line from node-30 to node-15.
3.2. Grid-Oriented Genetic Algorithm
This section details the formulation and application of the GOGA for optimal DEG placement to reduce losses, improve network flexibility, and improve voltage profile.
3.2.1. Objective Function Formulation
Computation of optimal sizes and optimal deployment of DEG plants using GOGA was obtained by considering the objective of loss minimization. The total active power loss (PL) of the test system was computed considering the function of generated power, which was expressed using Kron equation [23] as described by Equation (2). This was used to compute the network losses for all cases of study.
Furthermore, a simplification of Equation (2) is described by Equation (3).
where B = [bij] (30 × 30 matrix), B0 = [bi0] (4 × 4 matrix), B00 = [b00] (4 × 4 matrix), and PgT = [p1 p2... png]. ng: number of DEG units. Pi and Pj are the active power generated at the ith and jth buses, respectively. Matrices B, B0, and B00 are loss coefficients computed by adopting the method described in [23]. These coefficients are dependent on the system loads and generation. Equation (3) is used by the GOGA for the computation of network loss. Equation (3) can be easily solved to compute the network losses for all the case studies. Hence, loss computation using Equation (3) is relatively simple compared to that using Equation (2).
3.2.2. Optimal Sizing of DEGs
This section describes the method used for the determination of optimal sizing of DEG units. To decide the optimal sizes and locations of DEG plants, it was assumed that ng number of DEG plants were equipped on nodes kn1, kn2,..., kng. Further, it was considered that every DEG plant is operated at the unity power factor. Node-1 of the test network was considered a slack bus. Two conventional generators were also considered in the test system. Therefore, there were ng + 3 generation power plants in the test system. It was also considered that DEG power plants were equipped at nodes 5, 6,..., N, where N indicates the total number of nodes in the test network which was taken to equal 30. Since conventional generators were equipped on nodes 1, 2, and 4 of the test system, nodes 1 to 4 were excluded for the installation of DEG plants. Network loss is minimized when the derivative of expression of PL relative to pi is zero. P5 to P30 were taken as the power generated by DEG plants at nodes 5 to N, respectively. The generated powers were independent of power being generated by the slack bus as well as the power generated by the conventional power plants. The summation of system losses (PL) and net system demand (PD) was considered to be equal to the power supplied by the slack bus, conventional power plants, and DEG plants as described below by Equation (4), where network demand (PD) is considered constant.
Differentiating Equation (4) yields Equation (5):
Equation (5) indicates the rates of change of losses, demand, slack bus power, and conventional generation power with respect to the DEG-generated power. For the optimum solution point, the partial derivatives of every constant term should be zero. The power supplied by the slack bus (P1) depends on the power generated by various DEG plants. For the condition corresponding to the minimum system loss, the ratio of changes in the active power generated by the slack bus to the power supplied by the DEG plants is equal to −1. Hence, at the point of optimal solution, Equation (5) will take the form described by Equation (6):
For the minimization of expression (2) considering that the condition of expression (6) is fulfilled, the Lagrangian relaxation technique elaborated in [24] was implemented to find the optimal sizes of the DEG plants.
3.2.3. GOGA for Optimal Deployment of DEG Plants
The designed GOGA was implemented for determination of the optimal deployment of DEG plants to minimize the system loss. GA is an optimization approach and is implemented for solving various optimization problems. GA is applied through a set of steps which are elaborated in [25]. Two grid parameter variables were taken for the optimization of the size of each DEG plant for GA, which was taken as GOGA. These variables included active power delivered by DEG plants and the location of DEG plants on the nodes of the test network. The active power delivered by a DEG plant was evaluated using the mathematical formulation which is detailed in Section 3.2.2. In the GOGA, the placement of DEG plants was taken as the problem’s variable chromosomes. Therefore, taking ng number of DEG plants, the chromosome length will be ng, taking ng genes for the deployment of DEG plants (R5, R6,..., RN). The implementation steps of the GOGA are detailed as follows:
- Consider the active power loss of the network (), which is computed via analytical solution of Equation (3). Consider the method described in [24] to compute the analytical solution of Equation (3).
- The location (position in the test network) of the DG units is determined by the discrete GA approach elaborated in [25]. The chromosome set for discrete GA is randomly generated. This set of chromosomes indicates the possible solutions for location of the DEG plants. Taking ng number of DEG plants, the chromosome length will be ng, taking ng genes for the deployment of DEG plants. Discrete GA considering the grid parameters and respective constraints is termed GOGA.
- A number is assigned to each chromosome depending on its fitness for finding the possible solution. This indicates that the number is determined by the fitness function and these numbers are optimized by GOGA.
- To compute the fitness function for every chromosome, network loss is evaluated with the help of expression (3). The optimal power generation from DEG plants is evaluated using the procedures elaborated in Section 3.2.2.
- A run of power flow is executed to compute the system losses by use of expression (2) and assignment to a chromosome as a value of fitness function as defined by Equation (7). GOGA searches for the lowest value of fitness function. This is performed by changing the locations of the DEG plants. PLoss indicates the total network loss.
- GOGA identifies and assigns some chromosomes for cross-over, mutation, and replacement operators with the help of selection operators and relative to the fitness of the chromosomes. These operators generate a new chromosome. This process is repeated until the stop criteria are satisfied. All steps of the GOGA are elaborated in Figure 3.
Figure 3. Implementation steps of the GOGA. - The proposed GOGA effectively obtained the optimal results within 60 iterations. Hence, it has a high convergence rate. This was achieved using the hybrid combination of discrete GA and the determination of optimal power generated by the DGs and total system loss using the analytical method.
3.3. Computation of Flexibility
A power system restructuring and GOGA flexibility index (PSRGFI) was formulated to assess the flexibility of the test utility network to supply good-quality power to customers in various case studies. The deviations of voltage computed at every node of the test network and the total losses of the network were used to compute the PSRGFI using the following expression of Equation (8).
where ∆V: summation of deviations in voltage at every node of the test network; V: rated voltage; PLoss: total network loss; Psystemload: total network load. Unit voltage was taken at every bus to compute the voltage deviations. The rated voltage of each particular bus was taken as the reference value for computing the per unit (pu) voltage for that bus. Equation (8) expresses the power system flexibility in terms of fractional voltage deviation and fractional loss of power. The higher the values of fractional voltage deviation and fractional power loss, the lower the power system flexibility of the test network will be and vice versa. Higher values of PSRGFI indicate more flexibility and smaller values of PSRGFI indicate low test network flexibility to meet the demand of consumers. Hence, power system flexibility is expressed in terms of variations in the system parameters.
4. Simulation Results and Discussion
This section details the results computed through simulation studies for all six case studies. The Newton Raphson load flow approach was utilized to compute results for all the case studies. GOGA was used to place DEG units in the test network considered for proposal-1 and proposal-2. The convergence characteristics of the GOGA for the deployment of DEGs in the optimal manner for the network of PNR-1 are elaborated in Figure 4. It can be seen that optimal DEG deployment results were obtained in 48 iterations, which indicates a fast convergence rate. In a similar way, the convergence characteristics of the GOGA for the optimal deployment of DEGs for the network of PNR-2 are illustrated in Figure 5. It can be seen that the optimal DEG deployment results were obtained in 57 iterations, which indicates a fast convergence rate. The size and number of DEGs computed using GOGA for the networks included in PNR-1 and PNR-2 are included in Table 3.
Figure 4.
Convergence characteristic of the GOGA for optimal DEG deployment in proposal-1 network.
Figure 5.
Convergence characteristics of the GOGA for optimal DEG deployment in proposal-2 network.
Table 3.
Optimal sizes of DEGs computed using GOGA for projected year and proposed networks.
4.1. Bus Voltage Profile
The voltage profiles for all network nodes considered for the networks of all case studies are elaborated in Figure 6. It can be seen that for the base year condition, voltages at all nodes were maintained within permissible limits. For the forecasted year, voltages were reduced drastically and violated the allowed voltage limits. This is due to enhanced loads of buses, causing overloading of power transmission lines as well as transformers. Restructuring of the network using the proposal-1 network improved the voltages. Furthermore, voltages at most nodes were within permissible limits. Restructuring of the network using the proposal-2 network also improved the voltages. However, at most of the buses this improvement was relatively small compared to the proposal-1 network. Further improvement of voltages was also observed following optimal deployment of DEG units in the networks considered for both proposal-1 and proposal-2. The maximum voltage profile improvement was observed for the test network considered for proposal-1 with DEG placement using GOGA.
Figure 6.
Voltage profiles of network buses for all investigated case studies.
4.2. Power Flows through Transmission Elements
Flows of active power and reactive power through every transmission line and transformer were computed for all case studies. Active power flows through all transmission lines of the test system for all study cases are provided in Table 4. It can be seen that transmission elements became overloaded under the forecasted conditions of year 2031 due to an increase in the network load by 48.07%. Loadings were reduced by restructuring the network, and were further reduced by optimal placement of the DEG units in the restructured network. Loading on transmission elements became normal and within permissible limits in the network considered for PNR-1 after the placement of DEG units using GOGA.
Table 4.
Active power flows through transmission elements for all case studies.
Flow of reactive power through every transmission line of the test network for all case studies are included in Table 5. It can be seen that the maximum reactive power flows through power transmission lines were observed for the base year due to light loadings on the transmission lines. For the network of the projected year, the reactive power was relatively low compared to the base year. Reactive power flows through transmission elements were further reduced by restructuring of the network, and were further reduced by optimal placement of the DEG units in the restructured network. Reactive power flows through most of the transmission lines were reduced significantly for the network considered for proposal-1 after the placement of DEG units using GOGA.
Table 5.
Reactive power flows through transmission elements for all case studies.
4.3. Network Losses
The losses of active power from each transmission line of the network of all study cases are elaborated in Figure 7. This shows that the transmission line losses for the base year condition were small, and that these increased to a very high level for the network corresponding to the forecast year 2031. This was due to a heavy increase in the load of the network in the projected year condition. These losses were decreased by restructuring of the network using PNR-1 and PNR-2. The losses were further reduced by the placement of DEG units using GOGA for the networks of PNR-1 and PNR-2. The minimum losses were observed for the PNR-1 network with the placement of DEG units using GOGA.
Figure 7.
Loss of active power from transmission lines of the test network.
The losses of reactive power from every transmission line of the network for all study cases are described in Figure 8. This shows that the transmission line loss of reactive power for the base year condition was low, and that this increased and became high for the network of the forecasted year 2031. The loss of reactive power was decreased after restructuring of the network using PNR-1 and PNR-2. Losses of reactive power were further decreased by the deployment of DEG units using GOGA for the networks of PNR-1 and PNR-2. The minimum reactive power losses were observed for the PNR-1 network after the placement of DEG units using GOGA.
Figure 8.
Losses of reactive power from transmission lines of test network.
The network losses for the year 2021, year 2031, restructured network using PNR-1, restructured network using PNR-2, restructured network using PNR-1 with DEG placement using GOGA, and restructured network using PNR-2 with DEG placement using GOGA are included in Table 6. It can be seen that the losses of the network increased from 62.185 MW in the base year to 139.224 MW in the forecasted year. Further, the loss decreased and become equal to 94.155 MW and 119.472 MW for PNR-1 and PNR-2, respectively. Hence, loss savings equal to 45.069 MW and 19.752 MW were obtained for PNR-1 and PNR-2, respectively, relative to the forecast for the year 2031. Further, the losses for the networks of proposal-1 and proposal-2 after DEG placement using GOGA were observed to be equal to 78.034 MW and 83.972 MW, respectively. Hence, loss savings equal to 61.19 MW and 55.252 MW were obtained after the deployment of DEG units via application of GOGA for PNR-1 and PNR-2, respectively, relative to the year 2031.
Table 6.
Network losses and loss savings after network restructuring and optimal DEG deployment.
4.4. Flexibility Computation
The PSRGFI was computed using expression (8) to compute the flexibility of the test network for feeding power to consumers in all case studies, and the results are provided in Table 7. It can be seen that the PSRGFI was 74.84 for the base year 2021, which decreased to 30.94 for the projected year, indicating a reduction in the flexibility of the transmission network. This index was increased after the restructuring of the network using PNR-1 and PNR-2, reaching 125.28 and 42.88, respectively. The PSRGFI was further improved to 132.78 and 122.83 for these proposals, respectively, after the optimal integration of DEG units via application of GOGA. Hence, hybridization of network restructuring and optimal deployment of DEG units increased the flexibility of the test system for feeding power to the customers.
Table 7.
Description of power system restructuring and GOGA flexibility index.
5. Cost–Benefit Analysis
A cost–benefit analysis was performed and the payback period (PBP) was computed for the erection cost of the DEG units and new elements of the restructured network. The electricity tariff was considered equal to INR 7.65/kWh [26]. The total erection cost of a DEG unit with a capacity of 10 kW was taken to equal INR 82000 [27]. This cost includes the cost of wiring charges, operation, and maintenance. The cost of construction of a 220 kV GSS and the associated transmission lines considered for the PNR-1 and PNR-2 networks is included in Table 8. Cost estimates were prepared considering the rates for EHV equipment and transmission lines available in [17].
Table 8.
Estimated costs of proposed networks.
Table 6 illustrates that a 45.069 MW loss saving and a 19.752 MW loss saving were obtained for PNR-1 and PNR-2, respectively, relative to the projected year 2031. Further, a 61.19 MW loss saving and a 55.252 MW loss saving were obtained for PNR-1 and PNR-2, respectively, relative to the projected year 2031 after the deployment of DEG units. Hence, the total annual cost saving due to the restructuring of the network, considering a load factor of 40% for proposal-1 (CSP1), was computed as follows in terms of million INR/year:
In a similar way, the annual cost saving (CSP2) for PNR-2 taking a load factor of 40% was computed as follows in terms of million INR/year:
Total annual cost saving due to restructuring of network for proposal-1 (CSP1) with DEG placement using GOGA considering load factor of 40% is described by the following expression in terms of million INR/year:
The total annual cost saving due to the restructuring of the network for proposal-2 (CSP2) with DEG placement using GOGA considering a load factor of 40% was computed as follows in terms of million INR/year:
The total investment cost to deploy the DEG units (CDEG1) with a capacity of 154 MW considered for the PNR-1 network was computed as follows in terms of million INR:
The total investment cost to deploy the DEG units (CDEG2) with a capacity of 201 MW considered for the PNR-2 network was computed as follows in terms of million INR:
Payback period (PBP) is computed as the ratio of capital cost to total savings [28]. Hence, payback periods are provided in Table 9 for all the cases of restructuring and optimal DEG placement using GOGA. Cost estimates were prepared considering the rates of EHV equipment and transmission lines available in [17].
Table 9.
Estimated costs of proposed networks.
The cost of network restructuring was expected to be recovered in 0.948 years and 1.222 years for the proposal-1 network restructuring and proposal-2 network restructuring, respectively. Similarly, the cost of DEG installation along with the proposal-1 network restructuring and proposal-2 network restructuring was expected to be recovered in 0.985 years and 1.549 years, respectively. The payback periods for proposal-1 and proposal-1 with DEG placement were approximately equal. However, the voltage profile for the network of proposal-1 with DEG placement was the best and the losses were the lowest; hence, the restructured network using proposal-1 and DEG placement is the most feasible solution.
6. Validation of Proposed Method Using IEEE 13-Bus Test System
The proposed method of network restructuring and DEG placement using GOGA was tested on the IEEE 13-bus test network shown in Figure 9. The load data, details of transmission lines, and generation data reported in [29] were used for the study. Network restructuring was considered using the addition of a distribution line between nodes 646 and 611 with a total length of 204.4 m. Voltage deviations, active power loss, and reactive power loss in the existing network and in the network after DEG placement and network restructuring using GOGA are tabulated in Table 10. A quantum of DEG units was estimated to be equal to 2 MW. Two generators, each with a capacity of 1 MW, were estimated to be connected on nodes 652 and 675 of the test grid.
Figure 9.
Distribution network of the IEEE-13 bus system.
Table 10.
Results of network restructuring and DEG placement using GOGA on IEEE 13-bus network.
7. Advantages of Proposed Method and Comparative Performance Study
This section details the advantages of the proposed method of hybridization of network restructuring with DEG placement using GOGA and compares the performance of this method with the techniques already available in the literature.
7.1. Advantages of Proposed Method
The major advantages of the proposed technique are as follows:
- It provides optimal sizing of the DEG plants and optimal deployment of these plants in the network with improved flexibility and reduced network losses.
- The hybridization of network restructuring with GOGA is a technologically and economically viable solution for flexibility improvement and network loss reduction.
- The hybridization of network restructuring with GOGA showed better performance in comparison to the individual application of network restructuring or GOGA for flexibility improvement and network loss reduction.
- The proposed method provides a very small payback period (less than a year) for the investment incurred on the restructuring of network and the deployment of DEG plants.
7.2. Comparative Performance Study
The performance of the investigated approach based on the hybridization of network restructuring and optimal DEG placement and sizing using GOGA was compared with a method using GA for optimal DEG placement reported in [30]. The GA-based technique reported in [30] is able to effectively minimize active power loss whereas hybrid use of network restructuring and DEG deployment using GOGA is able to effectively minimize active power loss, reactive power loss, and voltage deviations. The GA-based technique reported in [30] can effectively be applied to distribution networks, which are relatively small in size compared to transmission networks. The proposed technique is effective for both transmission and distribution utility networks. The performance of the designed approach was further compared with a method using DEG placement using GOGA and reported in [16]. Its performance was also compared with the simulated annealing technique [31] and bee colony algorithm (BCA) [32] applied for placement of DEG units in a test network. The performances of these techniques were compared by applying these techniques to the transmission network considered in this study. The results of the comparative performance study are provided in Table 11.
Table 11.
Comparative performance study.
Table 11 indicates that the proposed method requires DEG units of lower capacity, the loss saving is higher, and the payback period is lower compared to the GA-based method, simulated annealing method, BCA, and GOGA-based method. Hence, the proposed method using the hybridization of network restructuring and GOGA performed better than the GA-based method, simulated annealing method, BCA, and GOGA-based method reported in the literature.
8. Conclusions
Flexibility analysis of a practical transmission utility network considering network restructuring and optimal DEG placement was carried out in this work. Two proposals for restructuring of the network and optimal deployment of DEG units using the designed GOGA were considered for study. A PSRGFI was designed to assess network flexibility. A cost–benefit analysis was also performed to estimate the payback period for costs incurred in the network restructuring and DEG placement. The least-square approximation technique was used to project load for the year 2031 considering the base year 2021. It was concluded that network loss minimization, decrease in voltage deviations, and improvement in network flexibility were achieved, considering a section of the RVPN practical transmission network in Sirohi, India, using hybridized network restructuring and distributed energy generator placement using GOGA. Further, the network restructuring improved the voltage profiles of all network buses. Reduced overloading on all the transmission elements and reduced network losses were achieved. Better results were observed following the application of optimal DEG placement in addition to the network restructuring. A network loss saving of 61.19 MW was achieved via optimal restructuring and GOGA. For the projected year 2031, the PSRGFI increased from 30.94 to 132.78 after placement of DEGs using GOGA and optimal restructuring, indicating that the network flexibility increased significantly. The payback period was lowest (0.948 years) for the network restructuring using proposal-1 and highest (1.549 years) for proposal-2 with DEG placement. Hence, it is concluded that network restructuring using proposal-1 and distributed energy generator installation using GOGA will be most technologically and economically viable solution. The use of machine learning and deep learning techniques may help to achieve DEG placement and sizing more precisely, and their use along with network restructuring can be explored in future research work.
Author Contributions
Conceptualization, E.K., V.P., O.P.M. and B.K.; methodology, E.K., V.P., O.P.M. and B.K.; software, E.K., V.P., O.P.M. and B.K.; validation, E.K., V.P., R.G., Z.A.B., A.A., O.P.M. and B.K.; formal analysis, E.K., V.P., R.G., Z.A.B., A.A., O.P.M. and B.K.; investigation, E.K., V.P., R.G., Z.A.B., A.A., O.P.M. and B.K.; resources, E.K., V.P., R.G., Z.A.B., A.A., O.P.M. and B.K.; data curation, E.K., V.P., O.P.M. and B.K.; writing—original draft preparation, E.K., V.P., O.P.M. and B.K.; writing—review and editing, E.K., V.P., R.G., Z.A.B., A.A., O.P.M. and B.K.; visualization, E.K., V.P., R.G., Z.A.B., A.A., O.P.M., R.M.Á. and B.K.; supervision, E.K., V.P., R.G., Z.A.B., A.A., O.P.M. and B.K.; project administration, E.K., V.P., R.G., Z.A.B., A.A., O.P.M., R.M.Á. and B.K. All authors have read and agreed to the published version of the manuscript.
Funding
There is no funding available for this research in any form.
Institutional Review Board Statement
Not applicable.
Informed Consent Statement
Not applicable.
Data Availability Statement
Data are available upon reasonable request to the corresponding author.
Conflicts of Interest
The authors declare no conflict of interest.
Abbreviations
| AC | Alternating current |
| ACSR | Aluminium conductor steel-reinforced |
| CTU | Central transmission utility |
| D/C | Double circuit line |
| DC | Direct current |
| DG | Distributed generator |
| DEG | Distributed energy generator |
| DSTATCOM | Distribution static compensator |
| GA | Genetic algorithm |
| GOGA | Grid-oriented genetic algorithm |
| GSS | Grid substation |
| HVAC | High-voltage AC |
| HVDC | High-voltage direct current |
| ICT | Interconnecting transformer |
| IEA | International Energy Agency |
| INR | Indian rupees |
| LILO | Line-in–line-out |
| MATLAB | Matrix laboratory |
| NERC | North American Electric Reliability Corporation |
| NRPF | Newton Raphson power flow |
| OCSO | Opposition-based competitive swarm optimizer |
| PL | Projected load |
| PNR | Proposal for network restructuring |
| PSF | Flexibility of power system network |
| PSO | Particle swarm optimization |
| PSRGFI | Power system restructuring and GOGA flexibility index |
| RALG | Rate of annual load growth |
| RE | Renewable energy |
| RMSE | Root mean square error |
| RVPN | Rajasthan Rajya Vidyut Prasaran Nigam Ltd. |
| SCELD | Security-constrained economic load dispatch |
| S/C | Single circuit |
| STU | State transmission utility |
| SSE | Sum of squared estimate of errors |
| TPP | Thermal power plant |
Appendix A
Table A1.
Details of transformers.
Table A1.
Details of transformers.
| From Bus No. | To Bus No. | Voltage Ratio | MVAR Capacity | Transformer Parameters |
|---|---|---|---|---|
| 1 | 2 | 400/220 kV | 2 × 315 MVA | Z1 = 0.14 pu; (X1/R1) = 20; Z0 = 0.14 pu; (X0/R0) = 20 |
| 2 | 3 | 220/132 kV | 2 × 100 MVA | Z1 = 0.12 pu; (X1/R1) = 20; Z0 = 0.12 pu; (X0/R0) = 20 |
| 5 | 6 | 220/132 kV | 260 MVA | Z1 = 0.12 pu; (X1/R1) = 20; Z0 = 0.12 pu; (X0/R0) = 20 |
| 10 | 11 | 220/132 kV | 2 × 100 MVA | Z1 = 0.12 pu; (X1/R1) = 20; Z0 = 0.12 pu; (X0/R0) = 20 |
| 16 | 17 | 220/132 kV | 100 MVA | Z1 = 0.12 pu; (X1/R1) = 20; Z0 = 0.12 pu; (X0/R0) = 20 |
| 27 | 28 | 400/220 kV | 2 × 315 MVA | Z1 = 0.14 pu; (X1/R1) = 20; Z0 = 0.14 pu; (X0/R0) = 20 |
Table A2.
Parameters of transmission line conductors.
Table A2.
Parameters of transmission line conductors.
| S. No. | Technical Parameter | Numerical Values of Technical Parameters for Transmission Line Conductors | ||
|---|---|---|---|---|
| Twin Moose | ACSR Zebra | ACSR Panther | ||
| 1 | Positive sequence resistance | 0.0298 Ω/km/circuit | 0.0749 Ω/km/circuit | 0.1622 Ω/km/circuit |
| 2 | Positive sequence reactance | 0.332 Ω/km/circuit | 0.3992 Ω/km/circuit | 0.3861 Ω/km/circuit |
| 3 | Positive sequence susceptance (B/2) | 1.7344 × 10−6 Ʊ/km/circuit | 1.4670 × 10−6 Ʊ/km/circuit | 1.4635 × 10−6 Ʊ/km/circuit |
| 4 | Zero sequence resistance | 0.1619 Ω/km/circuit | 0.2200 Ω/km/circuit | 0.4056 Ω /km/circuit |
| 5 | Zero sequence reactance | 1.24 Ω/km/circuit | 1.3392 Ω/km/circuit | 1.6222 Ω /km/circuit |
| 6 | Zero sequence susceptance | 1.12 × 10−6 Ʊ/km/circuit | 9.2004 × 10−7 Ʊ/km/circuit | 1.3171 Ʊ/km/circuit |
| 7 | Thermal rating | 515 MVA | 176 MVA | 71 MVA |
References
- Impram, S.; Varbak Nese, S.; Oral, B. Challenges of renewable energy penetration on power system flexibility: A survey. Energy Strategy Rev. 2020, 31, 100539. [Google Scholar] [CrossRef]
- Nosair, H.; Bouffard, F. Flexibility Envelopes for Power System Operational Planning. IEEE Trans. Sustain. Energy 2015, 6, 800–809. [Google Scholar] [CrossRef]
- Emmanuel, M.; Doubleday, K.; Cakir, B.; Markovic, M.; Hodge, B.M. A review of power system planning and operational models for flexibility assessment in high solar energy penetration scenarios. Spec. Issue Grid Integr. Sol. Energy 2020, 210, 169–180. [Google Scholar] [CrossRef]
- Horst, D.; Jentsch, M.; Pfennig, M.; Mitra, I.; Bofinger, S. Impact of renewable energies on the indian power system: Energy meteorological influences and case study of effects on existing power fleet for rajasthan state. Energy Policy 2018, 122, 486–498. [Google Scholar] [CrossRef]
- Abd Elazim, S.M.; Ali, E.S. Optimal network restructure via improved whale optimization approach. Int. J. Commun. Syst. 2021, 34, e4617. [Google Scholar] [CrossRef]
- Huang, H.; Zhou, M.; Zhang, S.; Zhang, L.; Li, G.; Sun, Y. Exploiting the Operational Flexibility of Wind Integrated Hybrid AC/DC Power Systems. IEEE Trans. Power Syst. 2021, 36, 818–826. [Google Scholar] [CrossRef]
- Tennakoon, S.B. Usage of power electronics to enhance the flexibility and stability of power systems. In IET Seminar on Power Electronics 2010: Improving the Efficiency of the Power Grid; IET: Birmingham, UK, 2010; pp. 1–91. [Google Scholar] [CrossRef]
- Bhuiyan, E.A.; Hossain, M.Z.; Muyeen, S.M.; Fahim, S.R.; Sarker, S.K.; Das, S.K. Towards next generation virtual power plant: Technology review and frameworks. Renew. Sustain. Energy Rev. 2021, 150, 111358. [Google Scholar] [CrossRef]
- Jayachandran, M.; Reddy, C.; Padmanaban, S.; Milyani, A.H. Operational planning steps in smart electric power delivery system. Sci. Rep. 2021, 11, 17250. [Google Scholar] [CrossRef] [PubMed]
- Mahela, O.P.; Shaik, A.G.; Khan, B.; Mahla, R.; Alhelou, H.H. Recognition of Complex Power Quality Disturbances Using S-Transform Based Ruled Decision Tree. IEEE Access 2020, 8, 173530–173547. [Google Scholar] [CrossRef]
- Magadum, R.B.; Kulkarni, D.B. Optimal Placement and Sizing of Multiple Distributed Generators using Fuzzy Logic. In Proceedings of the 2019 Fifth International Conference on Electrical Energy Systems (ICEES), Chennai, India, 21–22 February 2019; pp. 1–6. [Google Scholar] [CrossRef]
- Tooryan, F.; Collins, E.R. Optimum Size and Placement of Distributed Generators in Microgrid Based on Reliability Concept. In Proceedings of the 2018 IEEE Power and Energy Conference at Illinois (PECI), Champaign, IL, USA, 22–23 February 2018; pp. 1–6. [Google Scholar] [CrossRef]
- Zongo, O.A.; Oonsivilai, A. Optimal placement of distributed generator for power loss minimization and voltage stability improvement. Energy Procedia 2017, 138, 134–139. [Google Scholar] [CrossRef]
- Das, S.; Barik, A.K. Opposition-Based Competitive Swarm Optimizer for Optimal Sizing and Siting of DG Units in Radial System. In Renewable Energy Towards Smart Grid; Kumar, A., Srivastava, S.C., Singh, S.N., Eds.; Lecture Notes in Electrical Engineering; Springer: Singapore, 2022; Volume 823, pp. 269–282. [Google Scholar] [CrossRef]
- Sambaiah, K.S.; Jayabarathi, T. Loss minimization techniques for optimal operation and planning of distribution systems: A review of different methodologies. Int. Trans. Electr. Energy Syst. 2020, 30, e12230. [Google Scholar] [CrossRef]
- Kaushik, E.; Prakash, V.; Mahela, O.P.; Khan, B.; Abdelaziz, A.Y.; Hong, J.; Geem, Z.W. Optimal Placement of Renewable Energy Generators Using Grid-Oriented Genetic Algorithm for Loss Reduction and Flexibility Improvement. Energies 2022, 15, 1863. [Google Scholar] [CrossRef]
- RVPN. Rajasthan Rajya Vidyut Prasaran Nigam Limited. 2021. Available online: https://energy.rajasthan.gov.in/content/raj/energy-department/rajasthan-rajya-vidyut-prasaran-limited/en/home.html (accessed on 3 March 2023).
- Ola, S.R.; Saraswat, A.; Goyal, S.K.; Jhajharia, S.; Rathore, B.; Mahela, O.P. Wigner distribution function and alienation coefficient-based transmission line protection scheme. IET Gener. Transm. Distrib. 2020, 14, 1842–1853. [Google Scholar] [CrossRef]
- CEA. Central Electricity Authority. Transmission Planning Criteria. 2021. Available online: https://cea.nic.in/transmission-planning-criteria/?lang=en (accessed on 3 March 2023).
- CEA. Central Electricity Authority. 2021. Available online: https://cea.nic.in/dashboard/?lang=en (accessed on 3 March 2023).
- Axelsson, O. A generalized conjugate gradient, least square method. Numer. Math. 1987, 51, 209–227. [Google Scholar] [CrossRef]
- Chen, G.; Ren, Z.l.; Sun, H.Z. Curve fitting in least-square method and its realization with Matlab. Ordnance Ind. Autom. 2005, 3, 63. [Google Scholar]
- Stevenson, W., Jr.; Grainger, J. Power System Analysis; McGraw-Hill Education: New York, NY, USA, 1994. [Google Scholar]
- Vatani, M.; Alkaran, D.S.; Sanjari, M.J.; Gharehpetian, G.B. Multiple distributed generation units allocation in distribution network for loss reduction based on a combination of analytical and genetic algorithm methods. IET Gener. Transm. Distrib. 2016, 10, 66–72. [Google Scholar] [CrossRef]
- Gen, M.; Cheng, R. Genetic Algorithms And Engineering Optimization; John Wiley & Sons: Hoboken, NJ, USA, 1999; Volume 7. [Google Scholar]
- RERC. Tariff for Supply of Electricity-2020; Rajasthan Electricity Regulatory Commission: Jaipur, India, 2021. Available online: https://energy.rajasthan.gov.in/content/raj/energy-department/en/departments/jvvnl/Tariff_orders.html (accessed on 3 March 2023).
- Solar Panel Installation Cost in India. Loom Solar, India. 2021. Available online: https://www.loomsolar.com/blogs/collections/solar-panel-installation-cost-in-india (accessed on 3 March 2023).
- Agajie, T.F.; Khan, B.; Alhelou, H.H.; Mahela, O.P. Optimal expansion planning of distribution system using grid-based multi-objective harmony search algorithm. Comput. Electr. Eng. 2020, 87, 106823. [Google Scholar] [CrossRef]
- Ram Ola, S.; Saraswat, A.; Goyal, S.K.; Sharma, V.; Khan, B.; Mahela, O.P.; Alhelou, H.H.; Siano, P. Alienation Coefficient and Wigner Distribution Function Based Protection Scheme for Hybrid Power System Network with Renewable Energy Penetration. Energies 2020, 13, 1120. [Google Scholar] [CrossRef]
- Gopu, P.; Naaz, S.; Aiman, K. Optimal Placement of Distributed Generation using Genetic Algorithm. In Proceedings of the 2021 International Conference on Advances in Electrical, Computing, Communication and Sustainable Technologies (ICAECT), Bhilai, India, 19–20 February 2021. [Google Scholar]
- Crossland, A.F.; Jones, D.; Wade, N.S. Planning the location and rating of distributed energy storage in LV networks using a genetic algorithm with simulated annealing. Int. J. Electr. Power Energy Syst. 2014, 59, 103–110. [Google Scholar] [CrossRef]
- Das, C.K.; Bass, O.; Kothapalli, G.; Mahmoud, T.S.; Habibi, D. Optimal placement of distributed energy storage systems in distribution networks using artificial bee colony algorithm. Appl. Energy 2018, 232, 212–228. [Google Scholar] [CrossRef]
Disclaimer/Publisher’s Note: The statements, opinions and data contained in all publications are solely those of the individual author(s) and contributor(s) and not of MDPI and/or the editor(s). MDPI and/or the editor(s) disclaim responsibility for any injury to people or property resulting from any ideas, methods, instructions or products referred to in the content. |
© 2023 by the authors. Licensee MDPI, Basel, Switzerland. This article is an open access article distributed under the terms and conditions of the Creative Commons Attribution (CC BY) license (https://creativecommons.org/licenses/by/4.0/).








