Power Quality Detection and Categorization Algorithm Actuated by Multiple Signal Processing Techniques and Rule-Based Decision Tree
Abstract
:1. Introduction
- A PQ detection and categorization algorithm actuated by multiple signal processing techniques and rule-based decision tree (RBDT) is designed. This uses the processing of voltage waveform with PQE using ST, HT and DWT. RBDT is used for categorization of PQEs.
- The algorithm has the advantage of replacing the weight factor by the features computed from the PQE signal, and the computational burden is reduced. Hence, the weight factor requirement has been eliminated. The selected features effectively classify the PQEs with high accuracy and low computational time of 0.080564 s. Hence, accuracy as high as intelligent techniques was achieved using a simple nature RBDT classifier.
- The algorithm is effective to identify the PQEs with an accuracy of 98.58% in a noise-free environment and 97.62% in the presence of 20 dB SNR (signal-to-noise ratio).
- The algorithm effectively detected and categorized the ten simple nature PQEs and eight CPQEs.
- The algorithm is also tested to detect a sag PQ event due to an LG fault incident in a practical distribution utility network.
- A comparative study of the investigated method with a DWT-based technique is performed, and it is established that the investigated method performs better compared to a DWT in terms of accuracy of classification with and without noise, maximum computational time of PQ detection and multiple PQEs.
2. Mathematical Formulation for Generation of PQE
- Voltage waveform without PQE is modeled using the below expression.
- Voltage waveform with a sag PQE is modeled using the below expression.
- Voltage waveform with a swell PQE is modeled using the below expression.
- Voltage waveform with a momentary interruption PQE is modeled using the below expression.
- Voltage waveform with harmonics PQE is modeled using the below expression.
- A voltage waveform with flicker PQE is modeled using the below expression.
- A voltage waveform with an oscillatory transient PQE is modeled using the below expression.
- A voltage waveform with an impulsive transient PQE is modeled using the below expression.
- A voltage waveform with a notches PQE is modeled using the below expression.
- A voltage waveform with a spikes PQE is modeled using the below expression.
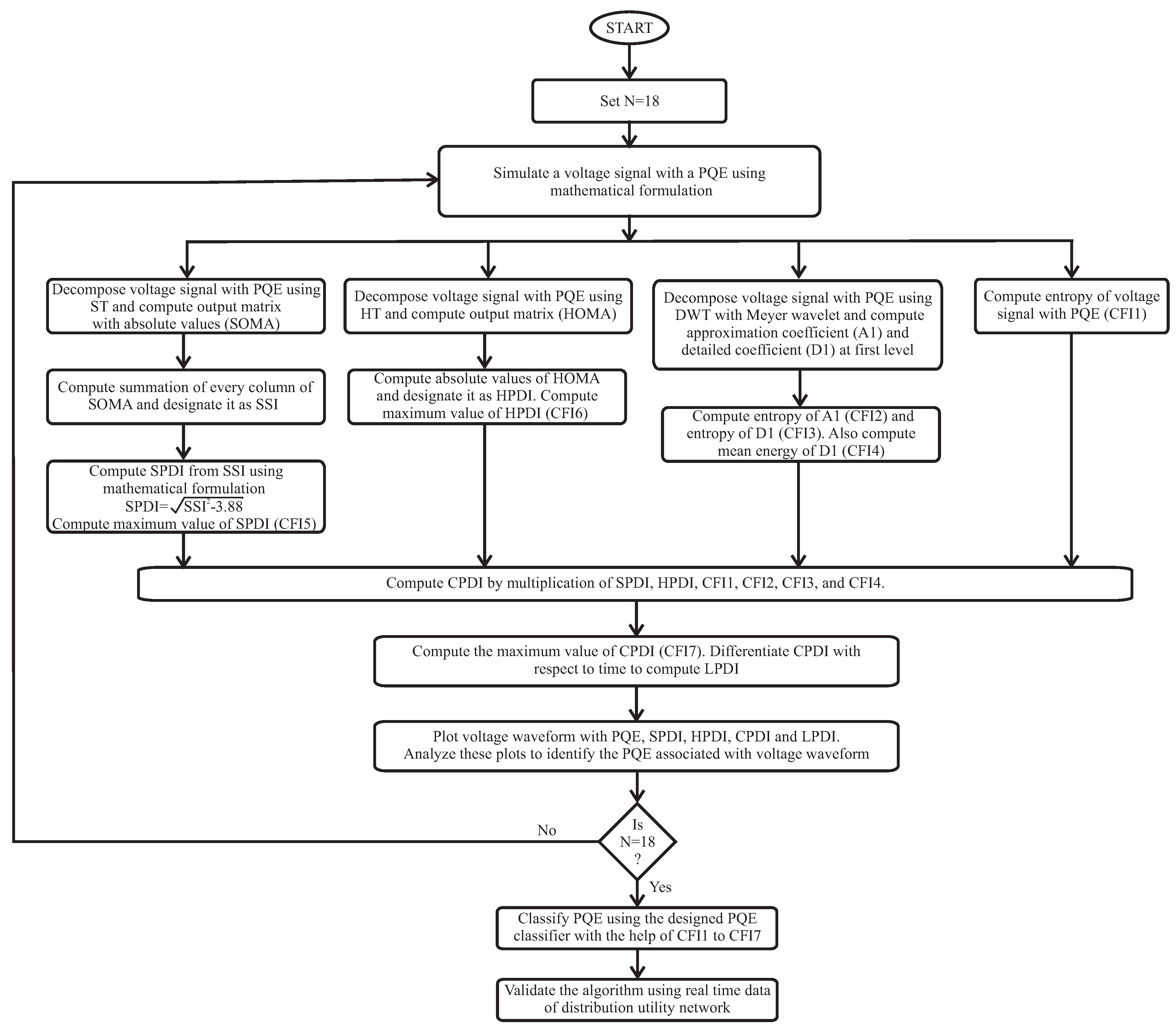
3. Algorithm Actuated by Multiple Signal Processing Techniques to Recognize PQE
3.1. Detection of PQE
3.1.1. Stockwell PQ Detection Index
3.1.2. Hilbert PQ Detection Index
3.1.3. Combined PQ Detection Index
3.2. Location of PQE
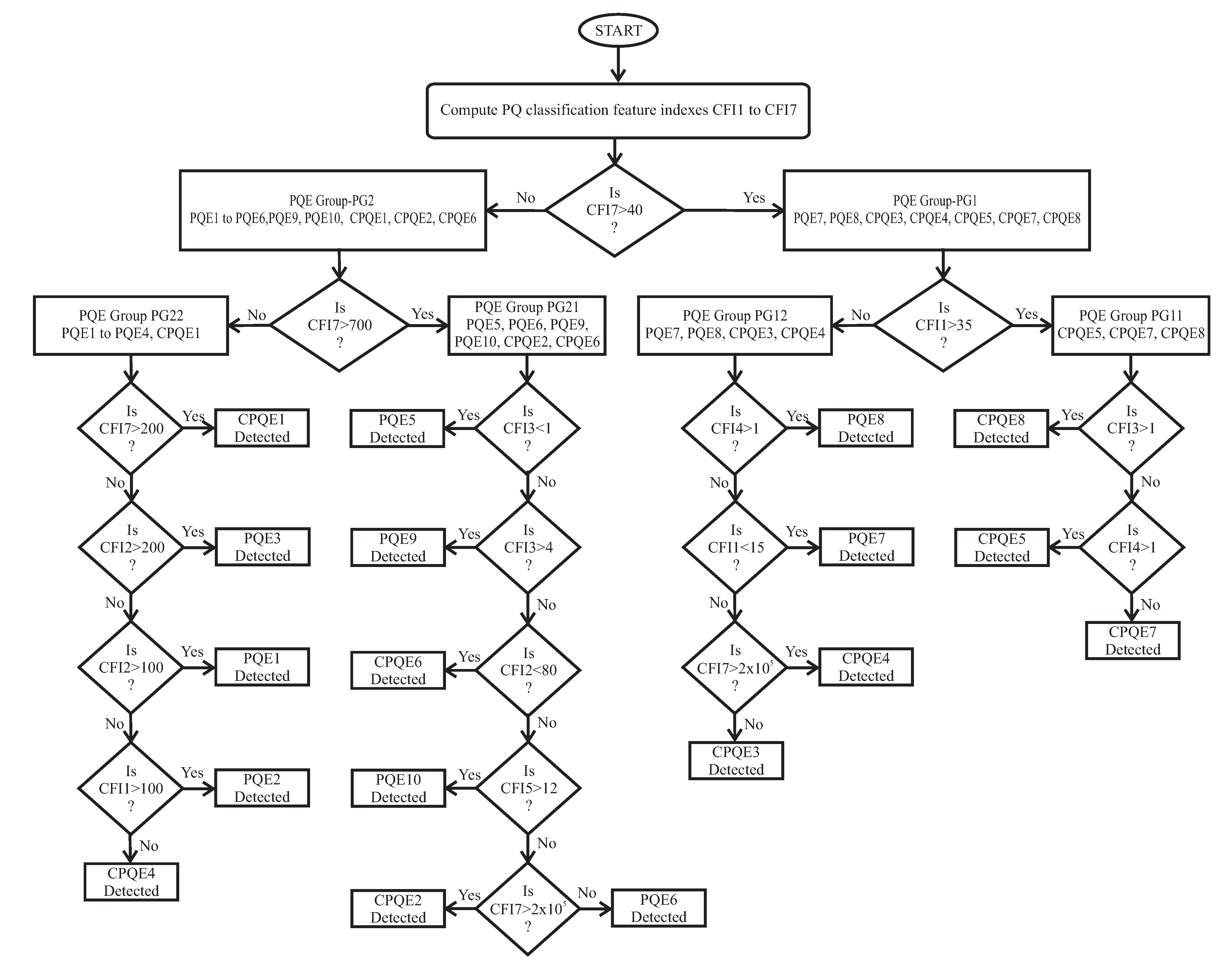
3.3. Classification of PQE
4. Identification of Power Quality Disturbances: Simulation Results
4.1. Power Quality Events of Multiplicity One
4.1.1. Voltage Waveform without PQE
4.1.2. Voltage Sag PQE
4.1.3. Voltage Swell PQE
4.1.4. Voltage Momentary Interruption PQE
4.1.5. Voltage Harmonics PQE
4.1.6. Voltage Flicker PQE
4.1.7. Oscillatory Transient PQE
4.1.8. Impulsive Transient PQE
4.1.9. Voltage Notches PQE
4.1.10. Voltage Spikes PQE
4.2. Power Quality Events of Multiplicity Two
4.2.1. Voltage Sag and Harmonics CPQE
4.2.2. Voltage Flicker and Harmonics CPQE
4.2.3. Voltage Sag and Oscillatory Transient CPQE
4.2.4. Voltage Harmonics and Oscillatory Transient CPQE
4.2.5. Voltage Sag and Impulsive Transient CPQE
4.2.6. Voltage Sag and Spike CPQE
4.3. Power Quality Events of Multiplicity Three
Voltage Sag, Harmonics and Oscillatory Transient CPQE
4.4. Power Quality Events of Multiplicity Four
Voltage Sag, Harmonics, Impulsive Transient and Oscillatory Transient CPQE
5. Classification of PQE
6. Validation of PQE Recognition on Real-Time Data of a Distribution Utility Network
7. Performance Comparative Study
8. Conclusions
Author Contributions
Funding
Institutional Review Board Statement
Informed Consent Statement
Data Availability Statement
Conflicts of Interest
Abbreviations
| ACSR | Aluminium conductor steel reinforced |
| ANN | Artificial neural network |
| CFI | Classification feature index |
| CPDI | Combined PQ disturbance index |
| CPQE | Combined PQ event |
| DB | Distribution bus |
| DSS | Distribution sub-station |
| DL | Distribution load |
| DT | Distribution transformer |
| DTCWT | Dual Tree Complex Wavelet Transform |
| DWT | Discrete Wavelet transform |
| EWT | Empirical wavelet transform |
| FFT | Fast Fourier transform |
| GSS | Grid sub-station |
| HPDI | Hilbert PQ disturbance index |
| HT | Hilbert transform |
| IT | Impulsive transient |
| JVVNL | Jaipur Vidyut Vitaran Nigam Limited |
| LG | Line to ground fault |
| LPDI | Location PQ disturbance index |
| MI | Momentary interruption |
| MST | Modified Stockwell transform |
| OT | Oscillatory transient |
| PDL | Primary distribution load |
| PQ | Power quality |
| PQE | Power quality event |
| RBDT | Rule based decision tree |
| RES | Renewable energy sources |
| SNR | Signal to noise ratio |
| SOM | Stockwell output matrix |
| SOMA | Matrix of absolute values of SOM |
| SPDI | Stockwell PQ disturbance index |
| SSI | Stockwell summation index |
| SSPQD | Single shot PQ detection |
| ST | Stockwell transform |
| SVM | Support vector machine |
| TDL | Practical test distribution line |
References
- Subudhi, U.; Dash, S. Detection and classification of power quality disturbances using GWO ELM. J. Ind. Inf. Integr. 2021, 22, 100204. [Google Scholar] [CrossRef]
- Khetarpal, P.; Tripathi, M.M. A critical and comprehensive review on power quality disturbance detection and classification. Sustain. Comput. Inform. Syst. 2020, 28, 100417. [Google Scholar] [CrossRef]
- Mahela, O.P.; Shaik, A.G.; Gupta, N. A critical review of detection and classification of power quality events. Renew. Sustain. Energy Rev. 2015, 41, 495–505. [Google Scholar] [CrossRef]
- Bonde, G.; Paraskar, S.; Jadhao, S. Review on detection and classification of underlying causes of power quality disturbances using signal processing and soft computing technique. Mater. Today Proc. 2022, 58, 509–515. [Google Scholar] [CrossRef]
- Kapoor, R.; Saini, M.K. Hybrid demodulation concept and harmonic analysis for single/multiple power quality events detection and classification. Int. J. Electr. Power Energy Syst. 2011, 33, 1608–1622. [Google Scholar] [CrossRef]
- Deokar, S.; Waghmare, L. Integrated DWT–FFT approach for detection and classification of power quality disturbances. Int. J. Electr. Power Energy Syst. 2014, 61, 594–605. [Google Scholar] [CrossRef]
- Iturrino-García, C.; Patrizi, G.; Bartolini, A.; Ciani, L.; Paolucci, L.; Luchetta, A.; Grasso, F. An Innovative Single Shot Power Quality Disturbance Detector Algorithm. IEEE Trans. Instrum. Meas. 2022, 71, 1–10. [Google Scholar] [CrossRef]
- Shaik, R.S.; Kumar, R.; Asif, M.; Yadav, D. DTCWT-SVM Based Identification of Single and Multiple Power Quality Disturbances. In Proceedings of the 2022 International Conference on Intelligent Controller and Computing for Smart Power (ICICCSP), Hyderabad, India, 21–23 July 2022; pp. 1–6. [Google Scholar] [CrossRef]
- Sakib, M.S.; Islam, M.R.; Tanim, S.M.S.H.; Alam, M.S.; Shafiullah, M.; Ali, A. Signal Processing-based Artificial Intelligence Approach for Power Quality Disturbance Identification. In Proceedings of the 2022 International Conference on Advancement in Electrical and Electronic Engineering (ICAEEE), Gazipur, Bangladesh, 24–26 February 2022; pp. 1–6. [Google Scholar] [CrossRef]
- Carní, D.L.; Lamonaca, F. Toward an Automatic Power Quality Measurement System: An Effective Classifier of Power Signal Alterations. IEEE Trans. Instrum. Meas. 2022, 71, 1–8. [Google Scholar] [CrossRef]
- Jamlus, N.U.I.A.; Shahbudin, S.; Kassim, M. Power Quality Disturbances Classification Analysis Using Residual Neural Network. In Proceedings of the 2022 IEEE 18th International Colloquium on Signal Processing & Applications (CSPA), Selangor, Malaysia, 12 May 2022; pp. 442–447. [Google Scholar] [CrossRef]
- Swarnkar, N.K.; Mahela, O.P.; Lalwani, M. Estimation of Power Quality in Distribution System with High Penetration of Renewable Power Generation. In Proceedings of the 2021 Innovations in Power and Advanced Computing Technologies (i-PACT), Kuala Lumpur, Malaysia, 27–29 November 2021; pp. 1–6. [Google Scholar] [CrossRef]
- Su, D.; Li, K.; Shi, N. Power Quality Disturbances Recognition Using Modified S-Transform Based on Optimally Concentrated Window with Integration of Renewable Energy. Sustainability 2021, 13, 9868. [Google Scholar] [CrossRef]
- Mozaffari, M.; Doshi, K.; Yilmaz, Y. Real-Time Detection and Classification of Power Quality Disturbances. Sensors 2022, 22, 7958. [Google Scholar] [CrossRef] [PubMed]
- Chen, S.; Li, Z.; Pan, G.; Xu, F. Power Quality Disturbance Recognition Using Empirical Wavelet Transform and Feature Selection. Electronics 2022, 11, 174. [Google Scholar] [CrossRef]
- Tan, R.H.; Ramachandaramurthy, V.K. Numerical model framework of power quality events. Eur. J. Sci. Res. 2010, 43, 30–47. [Google Scholar]
- Mahela, O.P.; Shaik, A.G. Recognition of power quality disturbances using S-transform based ruled decision tree and fuzzy C-means clustering classifiers. Appl. Soft Comput. 2017, 59, 243–257. [Google Scholar] [CrossRef]
- Čurović, L.; Murovec, J.; Novaković, T.; Prislan, R.; Prezelj, J. Stockwell transform for estimating decay time at low frequencies. J. Sound Vib. 2021, 493, 115849. [Google Scholar] [CrossRef]
- Arranz, R.; Paredes, Á.; Rodríguez, A.; Muñoz, F. Fault location in Transmission System based on Transient Recovery Voltage using Stockwell transform and Artificial Neural Networks. Electr. Power Syst. Res. 2021, 201, 107569. [Google Scholar] [CrossRef]
- Carneiro, E.; Das, M.K.; Florea, A.; Kumchev, A.V.; Malik, A.; Milinovich, M.B.; Turnage-Butterbaugh, C.; Wang, J. Hilbert transforms and the equidistribution of zeros of polynomials. J. Funct. Anal. 2021, 281, 109199. [Google Scholar] [CrossRef]
- Wang, W.; Liang, J.; Liu, R.; Song, Y.; Zhang, M. A Robust Variable Selection Method for Sparse Online Regression via the Elastic Net Penalty. Mathematics 2022, 10, 2985. [Google Scholar] [CrossRef]
- Mohamed, M.S.; Barakat, H.M.; Alyami, S.A.; Abd Elgawad, M.A. Cumulative Residual Tsallis Entropy-Based Test of Uniformity and Some New Findings. Mathematics 2022, 10, 771. [Google Scholar] [CrossRef]
- Rice, J.A. Mathematical Statistics and Data Analysis; Cengage Learning: London, UK, 2006. [Google Scholar]
- Dekhandji, F.Z. Detection of power quality disturbances using discrete wavelet transform. In Proceedings of the 2017 5th International Conference on Electrical Engineering-Boumerdes (ICEE-B), Boumerdes, Algeria, 29–31 October 2017; pp. 1–5. [Google Scholar] [CrossRef]























| Power Quality Event | PQE Parameters | |
|---|---|---|
| Standard | Simulated | |
| Voltage waveform without PQE | Hz | |
| Voltage sag PQE | ||
| Voltage swell PQE | ||
| Voltage Momentary interruption PQE | ||
| Voltage harmonics PQE | ||
| Voltage flicker PQE | Hz | |
| Oscillatory transient PQE | Hz | |
| Impulsive transient PQE | ||
| Voltage notches PQE | ||
| Voltage spikes PQE | ||
| S. No. | Name of PQE | Symbol of PQE | PQE Classification Index | ||||||
|---|---|---|---|---|---|---|---|---|---|
| CFI1 | CFI2 | CFI3 | CFI4 | CFI5 | CFI6 | CFI7 | |||
| 1 | Voltage waveform without PQE | PQE1 | 123.5907 | 115.8079 | 0.0095 | 0.0331 | 3.8878 | 1.0031 | 15.7912 |
| 2 | Sag PQE | PQE2 | 143.1195 | 50.9959 | 0.0103 | 0.0341 | 3.9215 | 1.0270 | 9.0009 |
| 3 | Swell PQE | PQE3 | 44.1925 | 256.4699 | 0.0103 | 0.0341 | 3.9177 | 1.3301 | 14.1702 |
| 4 | Momentary interruption PQE | PQE4 | 76.1953 | 74.6326 | 0.0158 | 0.0421 | 4.0008 | 1.0853 | 13.4211 |
| 5 | Harmonics PQE | PQE5 | 145.5911 | 99.5448 | 0.0597 | 0.0954 | 9.4477 | 1.3038 | 905.9688 |
| 6 | Flicker PQE | PQE6 | 114.1932 | 128.6808 | 2.2121 | 0.6238 | 6.9438 | 1.1500 | |
| 7 | Oscillatory transient PQE | PQE7 | 10.8656 | 277.8975 | 0.5600 | 0.3928 | 53.1015 | 3.2148 | |
| 8 | Impulsive transient PQE | PQE8 | 28.8203 | 234.0183 | 0.3214 | 1.1774 | 69.9567 | 4.3504 | |
| 9 | Voltage notch | PQE9 | 127.9847 | 96.6030 | 5.9705 | 1.2957 | 14.7474 | 1.1023 | |
| 10 | Voltage spike PQE | PQE10 | 119.2040 | 122.4091 | 2.5074 | 0.9826 | 14.8298 | 1.2967 | |
| 11 | Voltage sag with harmonics CPQE | CPQE1 | 162.1978 | 35.8284 | 0.0648 | 0.0981 | 9.4800 | 1.3281 | 404.3306 |
| 12 | Voltage flicker and harmonics CPQE | CPQE2 | 136.0770 | 111.9760 | 2.8852 | 0.7069 | 10.1926 | 1.3038 | |
| 13 | Voltage sag and oscillatory transient CPQE | CPQE3 | 25.5122 | 229.2883 | 0.5608 | 0.3929 | 53.1434 | 3.2031 | |
| 14 | Voltage harmonics and oscillatory transient CPQE | CPQE4 | 30.0579 | 263.3202 | 0.6103 | 0.4029 | 51.5163 | 3.0888 | |
| 15 | Voltage sag and impulsive transient CPQE | CPQE5 | 43.4669 | 185.4091 | 0.3222 | 1.1774 | 69.9575 | 4.3555 | |
| 16 | Voltage sag and spikes CPQE | CPQE6 | 140.1730 | 55.9236 | 2.5079 | 0.9827 | 14.8907 | 1.2921 | |
| 17 | Voltage sag, harmonics and oscillatory transient CPQE | CPQE7 | 43.5686 | 215.7930 | 0.6111 | 0.4029 | 51.5582 | 3.0772 | |
| 18 | Voltage sag, harmonics, impulsive transient and oscillatory transient CPQE | CPQE8 | 61.4301 | 350.0827 | 1.4546 | 0.7718 | 51.6290 | 3.5917 | |
| S. No. | Type of Data Set | PQE Classification Index | ||||||
|---|---|---|---|---|---|---|---|---|
| CFI1 | CFI2 | CFI3 | CFI4 | CFI5 | CFI6 | CFI7 | ||
| 1 | 10% Swell with 50 Hz Frequency & 0.08 s time interval | 44.1925 | 256.4699 | 0.0103 | 0.0341 | 3.9177 | 1.3301 | 14.1702 |
| 2 | 20% Swell with 50 Hz Frequency & 0.08 s time interval | 46.0846 | 263.0518 | 0.0104 | 0.0352 | 4.0124 | 1.3505 | 15.2005 |
| 3 | 25% Swell with 50 Hz Frequency & 0.08 s time interval | 48.0005 | 266.0879 | 0.0105 | 0.0367 | 4.0324 | 1.3710 | 15.1632 |
| 4 | 30% Swell with 50 Hz Frequency & 0.08 s time interval | 48.879 | 267.2578 | 0.0105 | 0.0369 | 4.0892 | 1.3805 | 15.859 |
| 5 | 10% Swell with 60 Hz Frequency & 0.08 s time interval | 43.872 | 255.0618 | 0.0103 | 0.0339 | 3.8902 | 1.3298 | 14.1005 |
| 6 | 20% Swell with 60 Hz Frequency & 0.08 s time interval | 46.0001 | 263.0005 | 0.0103 | 0.0350 | 3.9998 | 1.3486 | 15.1720 |
| 7 | 25% Swell with 60 Hz Frequency & 0.08 s time interval | 48.825 | 265.0825 | 0.0105 | 0.0365 | 4.0102 | 1.3682 | 15.0285 |
| 8 | 30% Swell with 60 Hz Frequency & 0.08 s time interval | 48.0589 | 266.4086 | 0.0105 | 0.0368 | 4.0725 | 1.3799 | 15.7281 |
| 9 | 10% Swell with 50 Hz Frequency & 0.04 s time interval | 44.1021 | 256.4102 | 0.0103 | 0.0340 | 3.9176 | 1.3300 | 14.1700 |
| 10 | 20% Swell with 50 Hz Frequency & 0.10 s time interval | 46.0002 | 263.0101 | 0.0104 | 0.0350 | 4.0138 | 1.3504 | 15.1089 |
| S. No. | Symbol of PQE | Nos. of Tested PQEs | Nos. of Accurate PQEs | Nos. of Inaccurate PQEs | Categorization Accuracy (%) | ||||
|---|---|---|---|---|---|---|---|---|---|
| without Noise | Noise Present | without Noise | Noise Present | without Noise | Noise Present | without Noise | Noise Present | ||
| 1 | PQE1 | 110 | 110 | 110 | 110 | 0 | 0 | 100 | 100 |
| 2 | PQE2 | 110 | 110 | 110 | 110 | 0 | 0 | 100 | 100 |
| 3 | PQE3 | 110 | 110 | 110 | 110 | 0 | 0 | 100 | 100 |
| 4 | PQE4 | 110 | 110 | 110 | 110 | 0 | 0 | 100 | 100 |
| 5 | PQE5 | 110 | 110 | 107 | 105 | 3 | 5 | 97.27 | 95.45 |
| 6 | PQE6 | 110 | 110 | 106 | 104 | 4 | 6 | 96.36 | 94.54 |
| 7 | PQE7 | 110 | 110 | 110 | 110 | 0 | 0 | 100 | 100 |
| 8 | PQE8 | 110 | 110 | 110 | 110 | 0 | 0 | 100 | 100 |
| 9 | PQE9 | 110 | 110 | 109 | 108 | 1 | 2 | 99.09 | 98.18 |
| 10 | PQE10 | 110 | 110 | 108 | 107 | 2 | 3 | 98.18 | 97.27 |
| 11 | CPQE1 | 110 | 110 | 110 | 109 | 0 | 1 | 100 | 99.09 |
| 12 | CPQE2 | 110 | 110 | 106 | 102 | 4 | 8 | 96.36 | 92.73 |
| 13 | CPQE3 | 110 | 110 | 108 | 108 | 2 | 2 | 98.18 | 98.18 |
| 14 | CPQE4 | 110 | 110 | 108 | 107 | 2 | 3 | 98.18 | 97.27 |
| 15 | CPQE5 | 110 | 110 | 109 | 108 | 1 | 2 | 99.09 | 98.18 |
| 16 | CPQE6 | 110 | 110 | 108 | 108 | 2 | 2 | 98.18 | 98.18 |
| 17 | CPQE7 | 110 | 110 | 107 | 104 | 3 | 6 | 97.27 | 94.54 |
| 18 | CPQE8 | 110 | 110 | 106 | 103 | 4 | 7 | 96.36 | 93.63 |
| Average percentage Accuracy (%) | 98.58 | 97.62 | |||||||
| S. No. | Technical Parameter | Quantity |
|---|---|---|
| 1 | Overall conductor diameter | 14.15 mm |
| 2 | Total conductor sectional area | 118.5 mm2 |
| 3 | Total weight of conductor | 394 kg/km |
| 4 | Breaking load of conductor | 3270 daN |
| 5 | DC resistance of conductor at 20 °C | 0.2733 /km |
| 6 | Current Rating of conductor | 270 A |
| S. No. | Comparison Parameter | Proposed Method | DWT Method [24] |
|---|---|---|---|
| 1 | Accuracy of classification without noise | 98.58% | 95.28% |
| 2 | Accuracy of classification with 20 dB SNR noise | 97.62% | 92.84% |
| 3 | Maximum computational time of PQ detection | 0.080564 s | 0.3032 s |
| 4 | Multiplicity of PQE which can be effectively detected | 4 | 1 |
Disclaimer/Publisher’s Note: The statements, opinions and data contained in all publications are solely those of the individual author(s) and contributor(s) and not of MDPI and/or the editor(s). MDPI and/or the editor(s) disclaim responsibility for any injury to people or property resulting from any ideas, methods, instructions or products referred to in the content. |
© 2023 by the authors. Licensee MDPI, Basel, Switzerland. This article is an open access article distributed under the terms and conditions of the Creative Commons Attribution (CC BY) license (https://creativecommons.org/licenses/by/4.0/).
Share and Cite
Singh, S.; Sharma, A.; Garg, A.R.; Mahela, O.P.; Khan, B.; Boulkaibet, I.; Neji, B.; Ali, A.; Brito Ballester, J. Power Quality Detection and Categorization Algorithm Actuated by Multiple Signal Processing Techniques and Rule-Based Decision Tree. Sustainability 2023, 15, 4317. https://doi.org/10.3390/su15054317
Singh S, Sharma A, Garg AR, Mahela OP, Khan B, Boulkaibet I, Neji B, Ali A, Brito Ballester J. Power Quality Detection and Categorization Algorithm Actuated by Multiple Signal Processing Techniques and Rule-Based Decision Tree. Sustainability. 2023; 15(5):4317. https://doi.org/10.3390/su15054317
Chicago/Turabian StyleSingh, Surendra, Avdhesh Sharma, Akhil Ranjan Garg, Om Prakash Mahela, Baseem Khan, Ilyes Boulkaibet, Bilel Neji, Ahmed Ali, and Julien Brito Ballester. 2023. "Power Quality Detection and Categorization Algorithm Actuated by Multiple Signal Processing Techniques and Rule-Based Decision Tree" Sustainability 15, no. 5: 4317. https://doi.org/10.3390/su15054317
APA StyleSingh, S., Sharma, A., Garg, A. R., Mahela, O. P., Khan, B., Boulkaibet, I., Neji, B., Ali, A., & Brito Ballester, J. (2023). Power Quality Detection and Categorization Algorithm Actuated by Multiple Signal Processing Techniques and Rule-Based Decision Tree. Sustainability, 15(5), 4317. https://doi.org/10.3390/su15054317

