Abstract
The current study aims to examine the reverse association between circular economy innovation (CEI) and digital sustainability (DS), as well as the dual mediation of government incentives (GI) among firms. Data was collected through a structured-questionnaire-based survey among financial institutions (banks, insurance, and financial companies) in Pakistan, Malaysia, and China. The study collected data via structured questionnaires in an online survey and analysed the data using partial least squares structural equation modelling (PLS-SEM), to find results. The results revealed that CEI has a two-way relationship with the DS among firms in the defined context. Furthermore, the results confirmed the dual mediating role of GI between CEI and DS among firms. The outcomes can guide the policy makers to focus on the practices of CEI in the settings of the relevant state support schemes, to enhance the practices of DS among firms in emerging markets. The implications of the study are presented at the end of this study.
1. Introduction
The strategy of the circular economy (CE) has gained wide interest from industries, consultants, business associations, and policy makers around the world [1,2]. It has been widely debated in the relevant literature and in the world economic forums on various platforms, to achieve the long-lasting requirements of societies in the digital era [3]. Due to its wide importance, many companies have started the practices of CEI around the world [4]. In particular, in the views of the UN sustainability agenda, firms are extensively focusing to change their operations from the old business practices to innovative, digital, and CEI systems, to save energy, minimize contamination and depletion of possessions, achieve triple-bottom-line (TPL) efficiencies, and meet the standard of DS [5]. In the race for sustainable development, firms are usually focusing on the practices of DS and circularity to ensure their survival in exaggeratedly competitive environment [6]. Most importantly, due to the pressure of investors, government, and other stakeholders, numerous firms are widely engaged in the practices of sustainability to achieve the long-lasting environmental objectives [7,8,9,10,11].
Concisely, the trend for CEI has attained wide attention among industries to accomplish the sustainable development goals (SDGs) and desired position in the market [12]. It is applied as a new procedure to handle environmental issues, bring perfection and innovation in the production process, wisely use the scarce resources, develop a trend of recycling, and ensure the sustainability of the environment [13]. The application of sustainability measures can improve the production system among industries, ensure clean water, and provide a healthy atmosphere for communities [13,14]. In particular, CEI is suspected to be the prime contributor in achieving the SDGs [15]. As a result, many firms around the world have shown greater interest in adopting the practices of CEI [16], and have upgraded the production system to the advanced level of an ecosystem with the aim of achieving the desired level of performance and implementing the digital ecosystem among industries [16,17].
Moreover, the approach of CEI among industries has adopted the trend of closed-loop practices around the world [18], extending both the biological and technological cycles with the help of digital applications to gain super efficiencies among firms. In this regard, the tendency of rapid digitization such as smart houses, Industry 4.0 (I4.0), big data, cloud computing, etc., have provided the digital toolbox of solutions to advance the systems of industries and government policies to add value to customer services, promote faster economic growth, more efficient usage of resources, and achieve the objectives of DS [11,19,20,21,22]. More exactly, DS represents “the organizational activities that seek to advance the sustainable development goals through creative deployment of technologies that create, use, transmit, or source electronic data” [11].
In particular, the integration of CEI with smart technologies can foster the resources efficiency for sustainable production, consumption, and DS [22]. However, there is scarce literature, limited knowledge, and calls for further research to expose the importance of CEI to meet the desired level of DS among firms [22,23,24,25,26,27,28,29]. In addition, it is also rare for people to know, and it has not been attempted so far, how GI facilitates the transition of CEI towards DS among firms [30], especially in the defined context, and in turn, how the application of digital technologies helps in achieving the objectives of CEI and sustainability [11,22,26]. Therefore, we exposed a significant knowledge space in the emerging literature, to examine the reverse association between CEI and DS among firms, along with the dual mediation of GI in the services sector of Pakistan, Malaysia, and China. Hence, this study aims to explore the following shortcomings:
- Does a reverse relationship exist between CEI and DS among firms in the defined context?
- Do GI have a dual mediating role between CEI and the DS among firms in the defined context?
Consequently, to find the solutions to the problems, we were required to conduct a study to bridge the gap in the emerging literature. Hence, our study adds to the prior knowledge by examine the two-way relationship between CEI and DS among firms in the defined context, based on the approaches of a resource-based-view theory. It also adds to this by examining the dual mediation of GI between CEI and DS among firms. It is also backed by the evaluation of the correlation of GI with the CEI and DS. The current study also integrated the literature of CEI, DS, and GI, based on the evidence from emerging economies. However, the first part of the paper represents the introduction of the study, followed by theoretical arguments. The next section highlights the methodological procedure and displays the outcomes of the study. In the last section, we included the discussion of references, consequences, and conclusion of the outcomes.
2. Theoretical Framework and Construction of Propositions
2.1. The Natural-Resource-Based-View Theory
Barney was the first to present the resource-based-view theory in 1991, in the light of environmental challenges among firms, by using the available resources to ensure survival in the target market [31]. The study tried to establish a suitable road map for the existing resources, and to use these resources in the best way for the organization to achieve the desired level of competition in the target market. The study advised a wise use of the valuable resources (such as physical capital, human capital, organization capital) to meet the required standard of performance. However, it is necessary for every organization to carefully utilize their resources to acquire the viable efficiencies in the target market [32]. The unique and invaluable resources possess the potential to achieve the viable leadership position in the target market and raise a wall of difficulties for competitors. Therefore, by adopting the perspective of resource-based-view theory, we perceived that the practices of CEI and DS can lead firms to achieve TBL efficiencies in the target market.
2.2. Relationship between CEI and DS
The strategy of CEI is alleged to be an important act of economic growth, to strengthen the quality of life among societies, drive systematic change, sustain values and the circulation of material, and eliminate waste among societies [33]. Due to these reasons, many practitioners observe CEI as the best model for economic development among societies. In addition, the UN has also recognized it as a significant shift towards a smooth and energetic system to gain competitiveness, sustain technological usage, make efficient responses to global challenges, and achieve the objectives of digital sustainability. Perfection in CEI can lead to obtaining digital competencies and human capital in a much easier and faster way. In particular, the practices of CEI can lead to achieving technological development and digital competencies among firms, to ensure long-lasting business survival and enhance profitability in the modern digital era. The application of CEI can enable industrial settings to design smart manufacturing and services systems to overcome the related pollution and wastage issues in societies [29].
Moreover, the practices of CEI lead to gaining financial and environmental benefits, and play a crucial role in digital transformation [34]. It is considered as an important act for achieving the SDGs and enabling firms to respond to the technological enhancement and DS [35]. Recently, the trend for digital technology has boosted industries and the concept of a digital economy has emerged, reducing the distances among various stakeholders and accelerating towards more powerful innovation. In such a scenario, the culture of CEI is perceived as a primary cause of DS among firms for overcoming the issues of wastage, pollution, and the usage of scarce resources [35]. Likewise, the applications of digital technologies can handle the crucial sustainability challenges and carbon-free practices among firms [11]. Specially, the activities of DS can employ eco-system architectures and ecosystem-level coordination, and enable firms to work competitively to achieve the objectives of sustainable development [11]. However, prior studies paid attention to the practices of CEI and DS in various settings but were less focused on examining the two-way relationship between CEI and DS among firms. Therefore, we can postulate that:
H1.
There is a two-way association between CEI and DS among firms.
2.3. Relationship between CEI and GI
CEI is the higher-level rethink of the production system and engineering process, ensuring the achievement of SDGs [36], and is the “transition from linear economic models based on take, make, use and waste towards circular models that minimize, recover, recycle, and reuse materials, water, and energy” to meet the fast-changing requirements of societies. However, the shifting procedure involves some necessary measures and requires some essential supplies to complete a more perfect and environmentally friendly business model. CEI is the prime strategy for reducing the adverse effects on the environment, and leads to meeting the desired level of economics growth in an aggressive business landscape. In such a scenario, the incentive plans play a key role among firms to gain motivation for transition, eco-innovation, CEI, and business-model innovation (BMI), to meet the TBL efficiencies and DS. In particular, the transition process towards CE requires financial and non-financial resources to facilitate the journey of CEI among firms [37]. Specifically, the financial incentives are perceived as the key indicators to implement the innovation process among firms and enhance consumer attention. Incentives boost capabilities among firms for adopting sustainability measures to create values for communities and start valuable business practices [37]. Mainly, the activities of CEI inspire the investors toward firms and display useful outcomes for the owners [37]. Hence, we can set out this proposition:
H2.
There is a positive correlation between CEI and GI among firms.
2.4. Relationship between GI and DS
The government support in term of financial and non-financial incentives is perceived as highly important for economic growth and firms’ profitability. GI are vital to achieve corporate social responsibility, create change in the business paradigm, improve performance, minimize the R&D expenditures, and create values for the societies in the modern digital landscape. Due to these reasons, many countries have launched incentive schemes to support firms in qualification, internationalization and innovation, and achieve the objectives of the SDGs [38]. In addition, the incentives system can enable firms to improve their competitive advantage, enhance sustainable growth and extend their capabilities [39,40,41]. In particular, the GI system can play a better role in obtaining TBL efficiencies among firms [42], driving the firms towards sustainability measures [42,43].
In particular, in emerging economies, the GI schemes, especially financial incentives, can play an important role in promoting the practices of sustainability among firms [41,44], as through sufficient financing, firms can easily adopt the practices of sustainability and fulfil the corporate social responsibilities in an efficient way [45]. Likewise, the state-based technical and policies support can help in a significant way to achieve the objectives of the SDGs among firms [40,46]. However, prior studies paid attention to the TBL aspects of sustainability but were less focused on evaluating the relationship of government financial and non-financial incentives with the DS among firms. Therefore, we can hypothesis in this study that:
H3.
There is a positive correlation between GI and the DS among firms.
2.5. Relationship between CEI, GI and DS
From the point of views of UN sustainability measures, firms have initiated the TBL approaches and DS programs to enhance their survival in a competitive environment. Many countries around the world have established numerous schemes to facilitate the transition of a traditional organizational setup to more advanced and sustainable measures. In particular the financial schemes have facilitated firms among developing countries, due to their scarce resources and limited budget, as the lack of guidance and financial resources can divert their focus from the sustainability measures towards unwanted practices. In such a scenario, GI can significantly contribute to the TBL efficiencies among firms [47]. Broadly, the members of UE have started the initiatives of sustainability in the context of TBL and are focusing on converting the old business practices to new, sustainable, and CEI practices [48,49]. However, due to the issues in an atmosphere of environmental deprivation and the pressure, many firms have revised their management practices and pattern of business activities, and launched the initiatives of CEI and DS to increase the chances of SDG achievement [11].
Generally, the GI facilitates the launching of the sustainability measures among firms and supporting the transition process towards CEI and DS practices. In particular, the government subsidies can help in regulating the environmental issues, encourage eco-innovation, green programs, CEI, DS, and achieve the TBL efficiencies among firms [50,51,52]. Due to its importance, the members of EU have launched the initiatives of CE to ensure the efficiencies of TBL and DS among firms. The practices of CE are especially perceived as the key initiatives for achieving the SDGs among firms [49]. For this purpose, the GI can widely contribute to gaining TBL efficiencies, SDGs, CEI, DS, and changing the old production system to advanced and sustainable business activities [53]. Overall, the environment-based policies can widely contribute to the CEI and BMI to gain SDGs among firms [54,55]. Hence, the GI are helpful in controlling the environmental degradation, transition process, CEI, and DS, for successfully achieving the SDGs among firms [56]. Thus, we can propose that
H4.
GI have a dual mediation between CEI and DS among firms.
After the discussion of the relevant literature and the key theoretical considerations, the current study has drawn the following conceptual framework, based on CEI, DS, and GI, as presented in (Figure 1).
Figure 1.
Conceptual Framework.
3. Methodology
3.1. Procedure of Sampling and Data Collection
This research has followed the procedure of an online survey, using a questionnaire-based approach to collect data from the CEO, senior managers, and operation managers among financial institutions (banks, insurance, and financial companies) in Pakistan, Malaysia, and China. The data was collected to evaluate the dual association between CEI, DS, and GI in the financial sectors. We applied the procedure of G-Power to draw up the sample size of the study, which is widely preferable in PLS-SEM [57]. The outcome has displayed that 119 is the lowest number of datasets necessary to prove association among constructs. To maintain the authenticity of sample size, 306 questionnaires were distributed in each unit, using a random-sampling technique. Meanwhile, only 204 questionnaires were found to be accurate for the analysis in all cases. It was also made clear to the participants that the information was collected for the research survey only.
3.2. Instruments
We adopted and adapted the scale of the current study from the previous literature, as displayed in (Table 1). The scale includes the demographic factors and other required information about the constructs to present the true image of the study and increase the readability. A well-structured instrument was executed, as usually the firms do not maintain the records of CEI, DS, and GI in a systematic way. The items were closed-ended, but an option was provided to select the perfect choice as per their opinions. The range of the scale was from strongly disagree to strongly agree, using the criteria of a five-point Likert scale. A team of professional researchers assessed the perfection of the scale, and approved its authenticity. However, we eliminated some items as per their advice, due to weakness. After that, the scale was verified using a pilot study.
Table 1.
Instruments of the Study.
3.3. Technique
We examined the collected data with the help of PLS-SEM to confirm the hypothesis. Usually, PLS-SEM is preferable for evaluating all steps in a systematic procedure, displaying results in one tick, and is highly recommended in projection surveys [65,66,67]. Due to these reasons, we decided to apply the technique of PLS-SEM to ensure the validation of the results in the proposed conceptual model.
4. Results
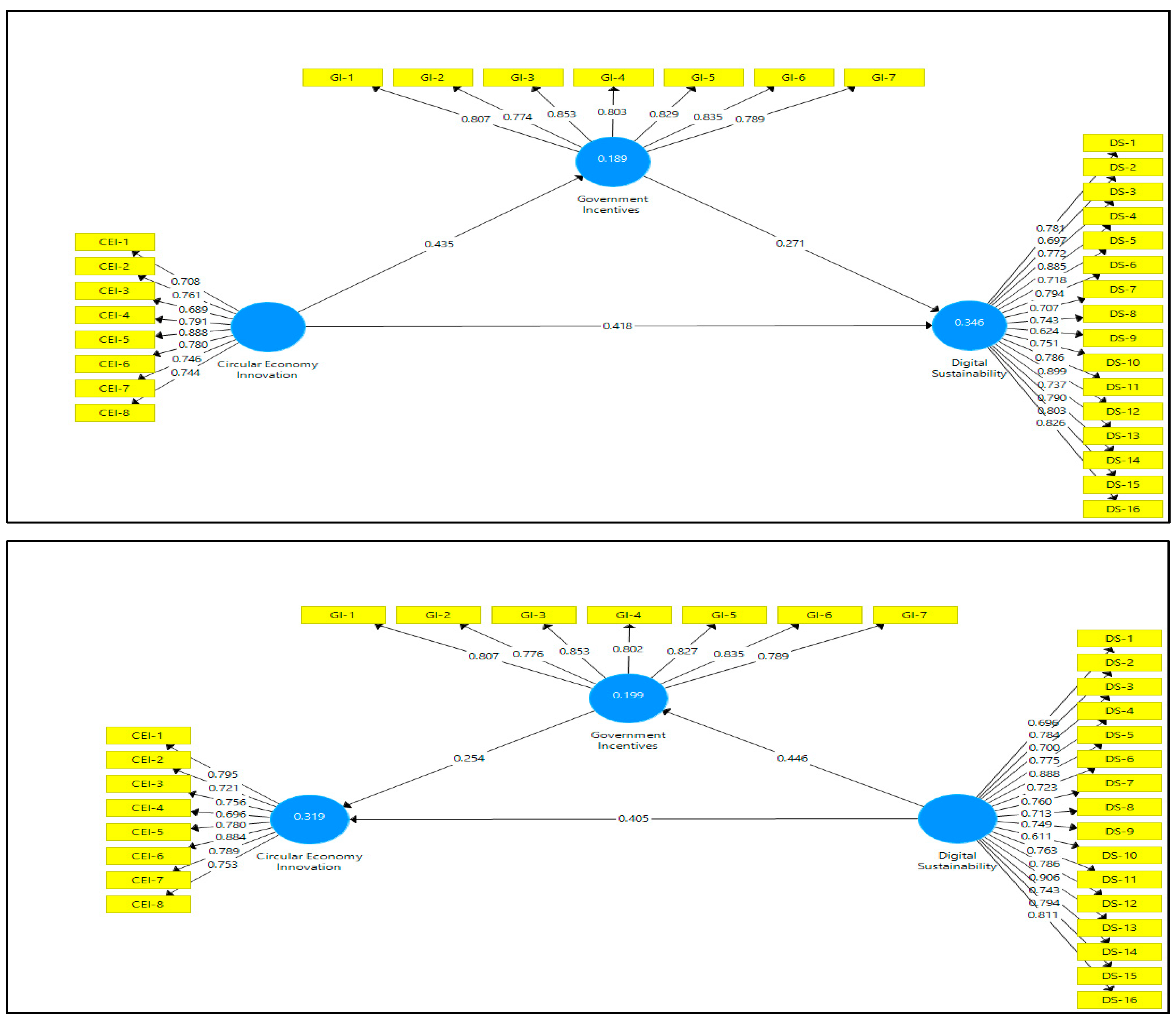
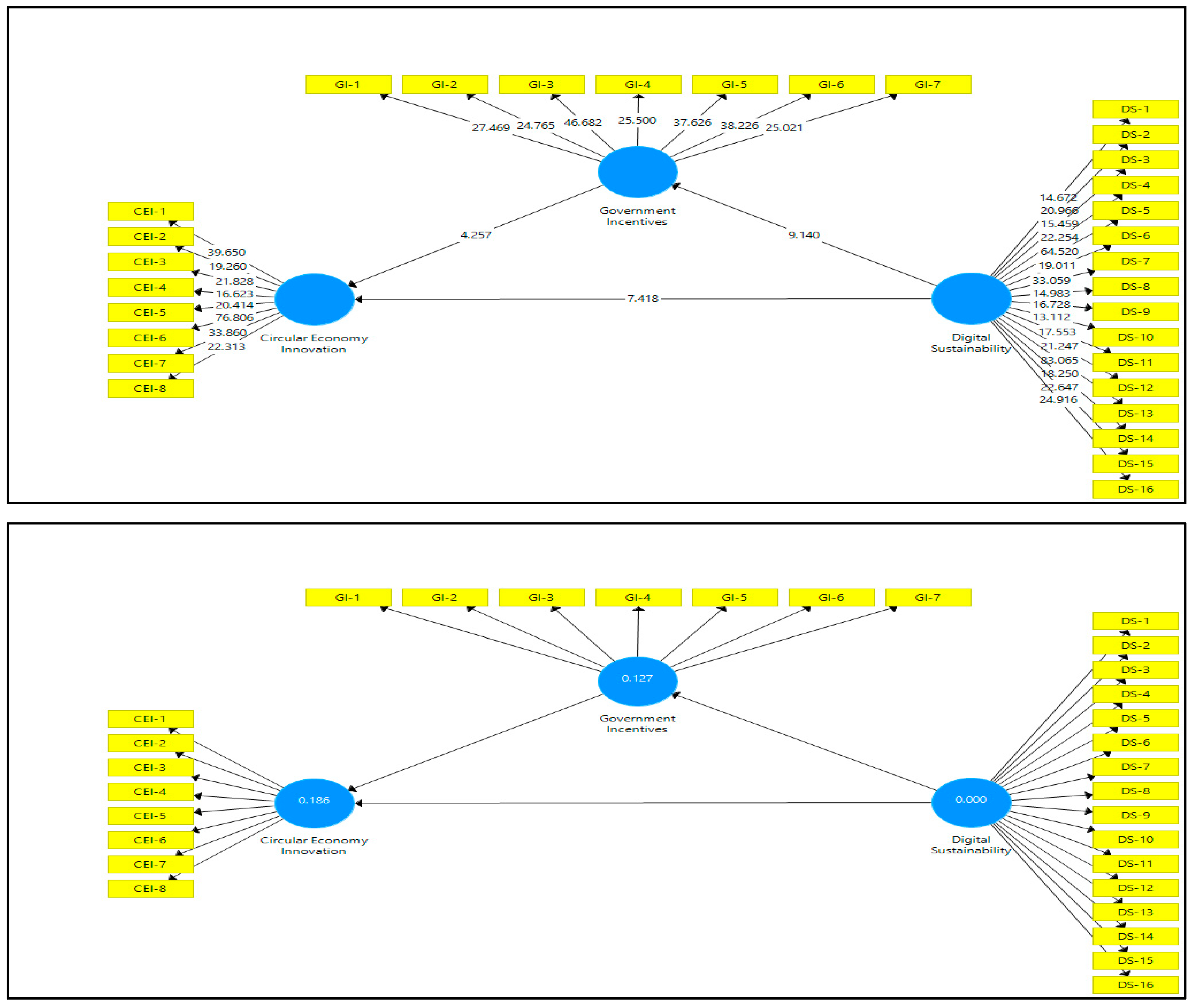
This study examined the data with the support of PLS-SEM to present a true image of the results. Usually, the procedure of PLS-SEM includes the assessment of measurement and structural models, to authenticate the theoretical framework and confirm the proposed hypothesis [68,69]. In the assessment of the measurement model, we focused on the factors loadings, composite reliability, and average variance extracted (AVE), to examine the convergent validity. As per the authentication procedure, the values of the factor loading should be 0.7 or superior, for composite reliability 0.7 or superior, and for AVE, 0.5 or superior, to confirm the accuracy of model (see Table 2). However, we observed that all the values are greater than the recommended values, and ensure the accuracy of model (Appendix A).
Table 2.
Factor Loading, Composite Reliability, and AVE.
In addition, we executed the procedure of Fornell and Larcker [70] to judge the perfection in discriminant validity. However, the results (Table 3) display the fact that all the diagonal items are greater in the relevant rows and columns. Further, we authenticated the results of discriminant validity with the support of HTMT, as shown in (Table 3). Moreover, we applied the technique of variance inflation factor (VIF) to manage the issues of multicollinearity.
Table 3.
Results of the Discriminant Validity and HTMT.
In the next stage of PLS-SEM, to evaluate the structural model, the step of bootstrapping was operated to confirm the hypothesis. The outcomes clarified the fact that CEI has a two-way relationship with the DS among firms in the defined context (Table 4). In addition, the findings revealed that the GI have a positive correlation with the DS and CEI among firms. Furthermore, the outcomes exposed the fact that the scores of the Q-squares are greater than zero, so we can conclude that the predictive relevance occurs in the current study (Table 5). The results of the R-square show considerable variance in the relevant constructs in the respective models (Table 5). The results show that DS created greater variance in the GI as compared to CEI. Moreover, the results clarified the fact that GI have a two-way mediation between CEI and the DS among firms in the defined context (Table 6). Interestingly, it was observed that the CEI imposed stronger effects on the DS among firms in Pakistan, as compared to other reverse effects. However, the outcomes revealed that the DS pose wider consequences for the CEI, as compared to the reverse effects in Malaysia and China. The results also shown a good model fit in both cases (Table 7). Moreover, the SRMR, d_ULS, d_G, chi-Square, and NFI of the saturated model and estimated model are compared in (Figure 2, Figure 3 and Figure 4), for better clarification.
Table 4.
Results of Direct Affects (Confirmation of Hypothesis).
Table 5.
R-Square and Q-Square.
Table 6.
Results of Indirect Affects (Confirmation of Hypothesis).
Table 7.
Comparison of Model Fit.
Figure 2.
Comparison of Model Fit in Pakistan.
Figure 3.
Comparison of Model Fit in Malaysia.
Figure 4.
Comparison of Model Fit in China.
Nevertheless, based on outcomes, it can be said that CEI has a greater role in enhancing the practices of DS among firms in Pakistan, as they may widely focus on the activities of CEI to offer superior benefits to their customers. It is also possible that the firms in Pakistan are widely focused on producing the corporate documents, images, videos, and web pages, etc., in digital forms, and actively keeping them updated for their stakeholders. It can also be said that the necessary technology is available to firms in Pakistan to develop, store, and share the digital contents. It can be said that the Pakistani firms ensure the maintenance of content-development technologies and financial resources to achieve the objectives of DS. It is also possible that the digital contents are rich in the descriptive information and highly understandable for users. It is possible that the Pakistani firms arrange workshops and training programs to keep their staff members engaged with the digital content, to promote the activities of DS practices.
Based on the results, it can be said that the firms in Pakistan obtain sufficient funds for sustainability practices from the funding agencies, and other financial subsidies are available to them. It can said that the firms can access interest-free or low-level-interest loans and other facilities, to implement the strategies of DS. It is also possible that the government supports the development of science parks, SDGs incubators, and computerized labs in rural areas to promote the trend for digital sustainability among firms. It can also be said that the government departments provide special assistance to initiate the practices of DS among firms in Pakistan. Furthermore, it can be said that the Pakistani government encourages firms to implement the practices of digital sustainability to fulfil the corporate social responsibilities among communities. However, the results have clarified the fact that the practices of DS play a greater role in improving the initiatives of CEI among firms in Malaysia and China. It is possible that the firms in Malaysia and China have widely adopted the practices of DS to improve the TBL efficiencies.
5. Discussion
The current study intends to evaluate the reverse relationship between CEI with the DS among firms, along with the dual mediation of GI. The outcomes clarified the fact that the CEI has two-way positive, significant relationship with the DS among firms. In addition, GI has positive correlation with the DS and CEI among firms. The results have also shown that GI behaved as a dual mediator between CEI and DS among firms. Consequently, the strategies of CEI in relation to GI have the advantage of fostering the practices of DS among firms. In the same way, the practices of DS in the context of GI have the advantage of implementing the practices of CEI among firms. The application of CEI has the advantage of initiating more sustainable activities in the context of DS, which can lead to bringing perfection to the business activities and improving the services system among communities. Specifically, the initiatives of CEI transform the firms from a conventional means of business practices to a more advanced digital system, which can lead to more environmentally friendly business activities.
The managerial impetus was the evaluation of the reverse relationship between CEI, DS, and GI and the confirmation of the hypothesis. However, the findings of the current study are parallel to the study [53], which examined the nexus between green innovation, SDGs, and GI. It also parallels the outcomes of a study [71] that evaluated the connections between SDGs, financial performance, and green innovation. It is also analogous with the prior studies [72,73], in the context of sustainability drivers for firms. The study also in line with a previous study [74] in the context of green initiatives, sustainable development, and resource-based-view theory. However, the outcomes of the present study are unique, compared to previous findings, due to the exploration of the reverse relationship between CEI, DS, and GI among firms in the emerging market. The outcomes are also distinctive due to the dual mediation of GI. The results are also exceptional when compared to parallel studies, due to the comparison of a two-way relationship between CEI and DS among firms.
5.1. Implications of the Study
5.1.1. Practical Implications
The outcomes of the present study imply that firms can concentrate on the practices of CEI, DS, and the combination of the defined factors could be a wise plan to attain digital efficiencies among firms. In the same way, the activities of DS relating to GI have the advantage of implementing the practices of CEI and sustainability among firms. The tactics of CEI and the focusing on the government incentives to achieve the degree of digitization can improve the firm’s interest in launching more sustainable business activities for greater market shares. The initiatives of CEI can enhance the competencies among workers and motivate them towards higher performance. The strategies of CEI with the support of GI among firms can lead towards an innovative and sustainable production system that can result in the achievement of a higher degree of competition. The higher degree of competition can develop self-confidence among employees and take firms toward a leadership position in the target market. Due to the position in the market, communities perceive the firm as a prime and reliable brand in society, which ultimately leads to an increase in the market shares. The leadership position can help to increase profitability and build innovation capabilities among employees. The competitive strategies of CEI can help in building trust among communities and enhance the degree of digital efficiencies among firms. The stakeholders’ trust can enable the firms to establish a lead over new companies, enhance loyalty in innovation, and result in superior business performance and sustainable-development practices.
Additionally, the current report adds to the previous works by comparing the role of CEI and GI in acquiring improvement in the digital efficiencies among firms in emerging markets, especially in Pakistan, Malaysia, and China. Consequently, practitioners can adopt more perfect and sustainable business practices to achieve a higher degree of competition and their long-term objectives. The outcomes can also guide policy makers to build a sustainable eco-system as per the UN sustainability agenda, to provide better services among societies. The programs of CEI connected to GI can help policy makers to approve more reliable business strategies that can ensure market attraction and improve their digital efficiencies. In addition, the study observed that the firms extensively concentrate on the CEI to implement the practices of SDGs. Hence, policy makers should divert their consideration to the strategies of CEI to improve the digital efficiencies in the views of TBL as well as SDGs as per the UN sustainability agenda across the world.
5.1.2. Theoretical Implications
The current research integrated the contents of CEI, GI, and DS centred on the outcomes from Pakistan, Malaysia, and China, and accepted the planned investigation model. This study adds to the prior literature by evaluating the reverse relationship between CEI and DS among firms, established on the resource-based-view theory. It also contributes to research by examining the mediation of GI between both CEI and DS among firms. The outcomes of the study have supported the natural resource-based-view theory by confirming the proposed theoretical framework with the support of collected data. The authentication of the model also guides the practitioners to adopt the strategies of CEI, DS, and GI and the integration of these factors can enhance digital efficiencies among firms. The outcome of the study also adds to the natural resource-based-view theory in the context of internal efficiencies and the market obligations related to GI obtaining SDGs among societies.
6. Conclusions and Future Directions
The under-investigation study attempts to evaluate the reverse association between CEI and the DS, along with the dual mediation of GI. The outcomes have been encouraged by the support of a pragmatic proof that the initiatives of CEI in the relations of GI show a greater responsibility in reaching digital efficiencies among firms. The outcomes also add to the prior literature by confirming the proposed hypothesis. Ultimately, the findings also add significant information to the relevant literature, and guide the policy makers to adopt more interesting strategies for DS. They will also direct the experts to outline more sustainable schemes to accomplish the SDGs among communities. However, while looking at the results, practitioners should understand the boundaries of the data and plan their policies accordingly. The study is also based only on the resource-based-view theory, and the addition of the stakeholder and contingency theories can bring a different shape to the results. However, to improve understanding of the relevant literature and bring efficiencies to business practices, the future study can examine the mediating role of energy policies, personality traits, BMI, and the application of contingency theories. Furthermore, this study was limited to Pakistan, China, and Malaysia only, while conducting a study in the European context could provide a different picture of the results.
Author Contributions
Conceptualization, F.U.R. and B.M.A.-G.; methodology, F.U.R. and M.S.S.; software, F.U.R. and A.G.H.; validation, F.U.R.; formal analysis, F.U.R.; investigation, F.U.R. and M.S.S.; resources, B.M.A.-G. and E.A.Q.; data curation, F.U.R.; writing—original draft, F.U.R.; writing—review and editing, F.U.R. and B.M.A.-G.; visualization, F.U.R. and A.G.H.; supervision, F.U.R.; project administration, F.U.R.; funding acquisition, E.A.Q. All authors have read and agreed to the published version of the manuscript.
Funding
This research was funded by King Fahd University of Petroleum & Minerals, Dhahran 31261, Saudi Arabia.
Institutional Review Board Statement
Not applicable.
Informed Consent Statement
Not applicable.
Data Availability Statement
All the information is available for the readers.
Acknowledgments
This publication is based upon work supported by King Fahd University of Petroleum & Minerals, and the authors at KFUPM acknowledge the support.
Conflicts of Interest
The authors declare no conflict of interest.
Appendix A
Figure A1.
Pakistan-Based Measurement Model.
Figure A1.
Pakistan-Based Measurement Model.

Figure A2.
Malaysia-Based Measurement Model.
Figure A2.
Malaysia-Based Measurement Model.

Figure A3.
China-Based Measurement Model.
Figure A3.
China-Based Measurement Model.



Figure A4.
Pakistan-based models.
Figure A4.
Pakistan-based models.



References
- Fratini, C.F.; Georg, S.; Jørgensen, M.S. Exploring circular economy imaginaries in European cities: A research agenda for the governance of urban sustainability transitions. J. Clean. Prod. 2019, 228, 974–989. [Google Scholar] [CrossRef]
- Dahiya, S.; Katakojwala, R.; Ramakrishna, S.; Mohan, S.V. Biobased Products and Life Cycle Assessment in the Context of Circular Economy and Sustainability. Mater. Circ. Econ. 2020, 2, 7. [Google Scholar] [CrossRef]
- de Jesus, A.; Mendonça, S. Lost in Transition? Drivers and Barriers in the Eco-innovation Road to the Circular Economy. Ecol. Econ. 2018, 145, 75–89. [Google Scholar] [CrossRef]
- Bao, Z.; Lu, W.; Chi, B.; Yuan, H.; Hao, J. Procurement innovation for a circular economy of construction and demolition waste: Lessons learnt from Suzhou, China. Waste Manag. 2019, 99, 12–21. [Google Scholar] [CrossRef] [PubMed]
- Fiksel, J.; Sanjay, P.; Raman, K. Steps toward a resilient circular economy in India. Clean Technol. Environ. Policy 2021, 23, 203–218. [Google Scholar] [CrossRef]
- Kazancoglu, Y.; Sezer, M.D.; Ozkan-Ozen, Y.D.; Mangla, S.K.; Kumar, A. Industry 4.0 impacts on responsible environmental and societal management in the family business. Technol. Forecast. Soc. Chang. 2021, 173, 121108. [Google Scholar] [CrossRef]
- Pacheco, D.F.; York, J.G.; Hargrave, T.J. The coevolution of industries, social movements, and institutions: Wind power in the United States. Organ. Sci. 2014, 25, 1609–1632. [Google Scholar] [CrossRef]
- York, J.G.; Vedula, S.; Lenox, M.J. It’s Not Easy Building Green: The Impact of Public Policy, Private Actors, and Regional Logics on Voluntary Standards Adoption. Acad. Manag. J. 2018, 61, 1492–1523. [Google Scholar] [CrossRef]
- Delmas, M.A.; Lyon, T.P.; Maxwell, J.W. Understanding the Role of the Corporation in Sustainability Transitions. Organ. Environ. 2019, 32, 87–97. [Google Scholar] [CrossRef]
- Nave, A.; Ferreira, J. Corporate social responsibility strategies: Past research and future challenges. Corp. Soc. Responsib. Environ. Manag. 2019, 26, 885–901. [Google Scholar] [CrossRef]
- George, G.; Merrill, R.K.; Schillebeeckx, S.J.D. Digital Sustainability and Entrepreneurship: How Digital Innovations Are Helping Tackle Climate Change and Sustainable Development. Entrep. Theory Pract. 2021, 45, 999–1027. [Google Scholar] [CrossRef]
- Korhonen, J.; Honkasalo, A.; Seppälä, J. Circular Economy: The Concept and its Limitations. Ecol. Econ. 2018, 143, 37–46. [Google Scholar] [CrossRef]
- Abad-Segura, E.; González-Zamar, M.-D.; Infante-Moro, J.C.; Ruipérez García, G. Sustainable Management of Digital Transformation in Higher Education: Global Research Trends. Sustainability 2020, 12, 2107. [Google Scholar] [CrossRef]
- Cracolici, M.F.; Cuffaro, M.; Lacagnina, V. Assessment of Sustainable Well-being in the Italian Regions: An Activity Analysis Model. Ecol. Econ. 2018, 143, 105–110. [Google Scholar] [CrossRef]
- Ntsondé, J.; Aggeri, F. Stimulating innovation and creating new markets—The potential of circular public procurement. J. Clean. Prod. 2021, 308, 127303. [Google Scholar] [CrossRef]
- Cristoni, N.; Tonelli, M. Perceptions of Firms Participating in a Circular Economy. Eur. J. Sustain. Dev. 2018, 7, 105–118. [Google Scholar] [CrossRef]
- De los Rios, I.C.; Charnley, F.J.S. Skills and capabilities for a sustainable and circular economy: The changing role of design. J. Clean. Prod. 2017, 160, 109–122. [Google Scholar] [CrossRef]
- Brown, P.; Bocken, N.; Balkenende, R. Why do companies pursue collaborative circular Oriented Innovation? Sustainability 2019, 11, 635. [Google Scholar] [CrossRef]
- Antonopoulos, A. Bitcoin: Dumb Networks, Innovation, and the Festival of the Commons. O’Reilly Radar Summit. 2015. Available online: https://www.youtube.com/watch?v=x8FCRZ0BUCw (accessed on 23 December 2022).
- Jarrahi, M.H. Artificial intelligence and the future of work: Human-AI symbiosis in organizational decision making. Bus. Horiz. 2018, 61, 577–586. [Google Scholar] [CrossRef]
- Červinka, T.; Novák, P. The Influence of COVID-19 Pandemic on Digital Transformation Process and Strategic Management in a SMEs in the Czech Republic. Sci. Pap. Univ. Pardubic. Ser. D Fac. Econ. Adm. 2022, 30, 1568. [Google Scholar] [CrossRef]
- Nayal, K.; Kumar, S.; Raut, R.D.; Queiroz, M.M.; Priyadarshinee, P.; Narkhede, B.E. Supply chain firm performance in circular economy and digital era to achieve sustainable development goals. Bus. Strat. Environ. 2022, 31, 1058–1073. [Google Scholar] [CrossRef]
- Nobre, G.C.; Tavares, E. Scientific literature analysis on big data and internet of things applications on circular economy: A bibliometric study. Scientometrics 2017, 111, 463–492. [Google Scholar] [CrossRef]
- Chauhan, C.; Sharma, A.; Singh, A. A SAP-LAP linkages framework for integrating Industry 4.0 and circular economy. Benchmarking Int. J. 2019, 28, 1638–1664. [Google Scholar] [CrossRef]
- Pham, T.T.; Kuo, T.-C.; Tseng, M.-L.; Tan, R.R.; Tan, K.; Ika, D.S.; Lin, C.J. Industry 4.0 to Accelerate the Circular Economy: A Case Study of Electric Scooter Sharing. Sustainability 2019, 11, 6661. [Google Scholar] [CrossRef]
- Rajput, S.; Singh, S.P. Industry 4.0 Model for circular economy and cleaner production. J. Clean. Prod. 2020, 277, 123853. [Google Scholar] [CrossRef]
- Popkova, E.G.; De Bernardi, P.; Tyurina, Y.G.; Sergi, B.S. A theory of digital technology advancement to address the grand challenges of sustainable development. Technol. Soc. 2022, 68, 101831. [Google Scholar] [CrossRef]
- Nham, N.T.H.; Ha, L.T. Making the circular economy digital or the digital economy circular? Empirical evidence from the European region. Technol. Soc. 2022, 70, 102023. [Google Scholar] [CrossRef]
- Bressanelli, G.; Adrodegari, F.; Pigosso, D.C.A.; Parida, V. Circular Economy in the Digital Age. Sustainability 2022, 14, 5565. [Google Scholar] [CrossRef]
- Kurniawan, T.A.; Othman, M.H.D.; Hwang, G.H.; Gikas, P. Unlocking digital technologies for waste recycling in Industry 4.0 era: A transformation towards a digitalization-based circular economy in Indonesia. J. Clean. Prod. 2022, 357, 131911. [Google Scholar] [CrossRef]
- Joyce, P.; Winch, G. A framework for codifying business models and process models in e-Business design. In Value Creation from e-Business Models; Butterworth-Heinemann: Oxford, UK, 2004; pp. 35–64. [Google Scholar] [CrossRef]
- Barney, J.B. Firm Resources and Sustained Competitive Advantage. J. Manag. 1991, 17, 99–120. [Google Scholar] [CrossRef]
- Ilić, M.P.; Ranković, M.; Dobrilović, M.; Bucea-Manea-Țoniş, R.; Mihoreanu, L.; Gheța, M.I.; Simion, V.E. Challenging Novelties within the Circular Economy Concept under the Digital Transformation of Society. Sustainability 2022, 14, 702. [Google Scholar] [CrossRef]
- Trevisan, A.H.; Zacharias, I.S.; Liu, Q.; Yang, M.; Mascarenhas, J. Circular economy and digital technologies: A review of the current research streams. Proc. Des. Soc. 2021, 1, 621–630. [Google Scholar] [CrossRef]
- Liu, Z.; Liu, J.; Osmani, M. Integration of Digital Economy and Circular Economy: Current Status and Future Directions. Sustainability 2021, 13, 7217. [Google Scholar] [CrossRef]
- Bimonte, G.; Romano, M.G.; Russolillo, M. Green Innovation and Competition: R&D Incentives in a Circular Economy. Games 2021, 12, 68. [Google Scholar] [CrossRef]
- Katrakis, E.; Nacci, G.; Couder, N. Incentives to Boost the Circular Economy: A Guide for Public Authorities; European Commission: Minato City, Tokyo, 2021. [Google Scholar]
- Picas, S.; Reis, P.; Pinto, A.; Abrantes, J.L. Does Tax, Financial, and Government Incentives Impact Long-Term Portuguese SMEs’ Sustainable Company Performance? Sustainability 2021, 13, 11866. [Google Scholar] [CrossRef]
- Ravšelj, D.; Aristovnik, A. The Impact of Private Research and Development Expenditures and Tax Incentives on Sustainable Corporate Growth in Selected OECD Countries. Sustainability 2018, 10, 2304. [Google Scholar] [CrossRef]
- Pakdeechoho, N.; Sukhotu, V. Sustainable supply chain collaboration: Incentives in emerging economies. J. Manuf. Technol. Manag. 2018, 29, 273–294. [Google Scholar] [CrossRef]
- Wu, J.; Si, S. Poverty reduction through entrepreneurship: Incentives, social networks, and sustainability. Asian Bus. Manag. 2018, 17, 243–259. [Google Scholar] [CrossRef]
- Anwar, M.; Khattak, M.S.; Popp, J.; Meyer, D.F.; Máté, D. The nexus of government incentives and sustainable development goals: Is the management of resources the solution to non-profit organizations? Technol. Econ. Dev. Econ. 2020, 26, 1284–1310. [Google Scholar] [CrossRef]
- Blum, H.; Legey, L.F. The challenging economics of energy security: Ensuring energy benefits in support to sustainable development. Energy Econ. 2012, 34, 1982–1989. [Google Scholar] [CrossRef]
- Bolívar, M.P.R.; Galera, A.N.; Muñoz, L.A.; Subirés, M.D.L. Risk Factors and Drivers of Financial Sustainability in Local Government: An Empirical Study. Local Gov. Stud. 2016, 42, 29–51. [Google Scholar] [CrossRef]
- Christmann, P.; Taylor, G. Globalization and the Environment: Determinants of Firm Self-Regulation in China. J. Int. Bus. Stud. 2001, 32, 439–458. [Google Scholar] [CrossRef]
- Wilmshurst, T.D.; Frost, G.R. The role of accounting and the accountant in the environmental management system. Bus. Strat. Environ. 2001, 10, 135–147. [Google Scholar] [CrossRef]
- Khattak, M.S. Does access to domestic finance and international finance contribute to sustainable development goals? Implications for policymakers. J. Public Aff. 2020, 20, e2024. [Google Scholar] [CrossRef]
- Rodríguez-Antón, J.M.; Alonso-Almeida, M.M. La estrategiaespañola de Economía circular y suadecuación al plan de acción de la Unión Europea para la Economía circular. In Proceedings of the Paper Presented at 25th APDR Congress, Lisboa, Portugal, 5–6 July 2018; pp. 183–190. [Google Scholar]
- Rodríguez-Antón, J.M. La Economía circular comomodeloimpulsor de losObjetivos de Desarrollo Sostenible. In Agenda 2030. Claves Para la Transformaciónsostenible; Alfaro, M., Arias, S., Gamba, A., Eds.; Los libros de la Catarata: Madrid, Spain, 2019; pp. 296–311. [Google Scholar]
- van Leeuwen, G.; Mohnen, P. Revisiting the Porter hypothesis: An empirical analysis of Green innovation for the Netherlands. Econ. Innov. New Technol. 2017, 26, 63–77. [Google Scholar] [CrossRef]
- Owen, R.; Brennan, G.; Lyon, F. Enabling investment for the transition to a low carbon economy: Government policy to finance early stage green innovation. Curr. Opin. Environ. Sustain. 2018, 31, 137–145. [Google Scholar] [CrossRef]
- Ullah, R.; Ahmad, H.; Rehman, F.U.; Fawad, A. Green innovation and Sustainable Development Goals in SMEs: The moderating role of government incentives. J. Econ. Adm. Sci. 2021; ahead-of-print. [Google Scholar] [CrossRef]
- Monasterolo, I.; Raberto, M. The EIRIN Flow-of-funds Behavioural Model of Green Fiscal Policies and Green Sovereign Bonds. Ecol. Econ. 2018, 144, 228–243. [Google Scholar] [CrossRef]
- Gerlach, H.; Zheng, X. Preferences for green electricity, investment and regulatory incentives. Energy Econ. 2018, 69, 430–441. [Google Scholar] [CrossRef]
- Albort-Morant, G.; Leal-Millán, A.; Cepeda-Carrión, G. The antecedents of green innovation performance: A model of learning and capabilities. J. Bus. Res. 2016, 69, 4912–4917. [Google Scholar] [CrossRef]
- Hair, J.F.; Hult, G.T.M.; Ringle, C.; Sarstedt, M. A Primer on Partial Least Squares Structural Equation Modeling (PLS-SEM); Sage Publications: Thousand Oaks, CA, USA, 2014. [Google Scholar]
- Rodríguez-Espíndola, O.; Cuevas-Romo, A.; Chowdhury, S.; Díaz-Acevedo, N.; Albores, P.; Despoudi, S.; Malesios, C.; Dey, P. The role of circular economy principles and sustainable-oriented innovation to enhance social, economic and environmental performance: Evidence from Mexican SMEs. Int. J. Prod. Econ. 2022, 248, 108495. [Google Scholar] [CrossRef]
- Rehman, F.U.; Al-Ghazali, B.M.; Farook, M.R.M. Interplay in Circular Economy Innovation, Business Model Innovation, SDGs, and Government Incentives: A Comparative Analysis of Pakistani, Malaysian, and Chinese SMEs. Sustainability 2022, 14, 15586. [Google Scholar] [CrossRef]
- Kallinikos, J.; The London School of Economics and Political Science; Aaltonen, A.; Marton, A.; Hanken School of Economics. Copenhagen Business School the Ambivalent Ontology of Digital Artifacts. MIS Q. 2013, 37, 357–370. [Google Scholar] [CrossRef]
- Seele, P. Envisioning the digital sustainability panopticon: A thought experiment of how big data may help advancing sustainability in the digital age. Sustain. Sci. 2016, 11, 845–854. [Google Scholar] [CrossRef]
- Bradley, K. Defining Digital Sustainability. Libr. Trends 2007, 56, 148–163. [Google Scholar] [CrossRef]
- Stuermer, M.; Abu-Tayeh, G.; Myrach, T. Digital sustainability: Basic conditions for sustainable digital artifacts and their ecosystems. Sustain. Sci. 2017, 12, 247–262. [Google Scholar] [CrossRef]
- Wut, T.; Lee, D.; Ip, W.; Lee, S. Digital Sustainability in the Organization: Scale Development and Validation. Sustainability 2021, 13, 3530. [Google Scholar] [CrossRef]
- Rehman, F.U.; Yusoff, R.b.M.; Zabri, S.B.M.; Ismail, F.B. Determinants of personal factors in influencing the buying behavior of consumers in sales promotion: A case of fashion industry. Young Consum. 2017, 18, 408–424. [Google Scholar] [CrossRef]
- Rehman, F.U.; Al-Ghazali, B.M. Evaluating the Influence of Social Advertising, Individual Factors, and Brand Image on the Buying Behavior toward Fashion Clothing Brands. SAGE Open 2022, 12, 21582440221088858. [Google Scholar] [CrossRef]
- Rehman, F.U.; Ismail, H.; Al Ghazali, B.M.; Asad, M.M.; Shahbaz, M.S.; Zeb, A. Knowledge management process, knowledge based innovation: Does academic researcher’s productivity mediate during the pandemic of COVID-19? PLoS ONE 2021, 16, e0261573. [Google Scholar] [CrossRef]
- Ringle, C.M.; Wende, S.; Becker, J.M. Smart PLS 3; Smart PLS: Boenningstedt, Germany, 2015. [Google Scholar]
- Rehman, F.U.; Zeb, A. Translating the impacts of social advertising on Muslim consumers buying behavior: The moderating role of brand image. J. Islam. Mark. 2022; ahead-of-print. [Google Scholar] [CrossRef]
- Fornell, C.G.; Larcker, D.F. Evaluating structural equation models with unobservable variables and measurement error. J. Mark. Res. 1981, 18, 39–50. [Google Scholar] [CrossRef]
- Alam Khan, P.; Johl, S.K.; Akhtar, S. Vinculum of Sustainable Development Goal Practices and Firms’ Financial Performance: A Moderation Role of Green Innovation. J. Risk Financ. Manag. 2022, 15, 96. [Google Scholar] [CrossRef]
- Korsakienė, R.; Raišienė, A.G. Sustainability Drivers of Small and Medium Sized Firms: A Review and Research Agenda. Sci. Pap. Univ. Pardubic. Ser. D Fac. Econ. Adm. 2022, 30, 1–12. [Google Scholar] [CrossRef]
- Setiawanta, Y.; Purwanto, A. Stakeholder Power, Sustainability Reporting, and Corporate Governance: A Case Study of Manufacturing Industry at Indonesia’s Stock Exchange; Scientific Papers of the University of Pardubice Series D; Faculty of Economics and Administration; University of Pardubice: Pardubice, Czech Republic, 2019. [Google Scholar]
- Horbach, J.; Prokop, V.; Stejskal, J. Determinants of firms’ greenness towards sustainable development: A multi-country analysis. In Business Strategy and the Environment; Wiley: Hoboken, NJ, USA, 2022; pp. 1–14. [Google Scholar] [CrossRef]
- Prokop, V.; Hojnik, J.; Zapletal, D.; Žižmond, E. On the path to sustainable development: The nexus among owner gender diversity, energy management, and firms’ innovation radicalness. Bus. Strategy Environ. 2022, 1–17. [Google Scholar] [CrossRef]
Disclaimer/Publisher’s Note: The statements, opinions and data contained in all publications are solely those of the individual author(s) and contributor(s) and not of MDPI and/or the editor(s). MDPI and/or the editor(s) disclaim responsibility for any injury to people or property resulting from any ideas, methods, instructions or products referred to in the content. |
© 2023 by the authors. Licensee MDPI, Basel, Switzerland. This article is an open access article distributed under the terms and conditions of the Creative Commons Attribution (CC BY) license (https://creativecommons.org/licenses/by/4.0/).



