Next Article in Journal
Study on the Evaluation of the Development Efficiency of Smart Mine Construction and the Influencing Factors Based on the US-SBM Model
Next Article in Special Issue
Accessibility and Tourist Satisfaction—Influencing Factors for Tourism in Dobrogea, Romania
Previous Article in Journal
Exploring the Reverse Relationship between Circular Economy Innovation and Digital Sustainability—The Dual Mediation of Government Incentives
Previous Article in Special Issue
Persuasive Determinants in the Hotel Industry’s Newsletter Opening Rates
 
 
Font Type:
Arial Georgia Verdana
Font Size:
Aa Aa Aa
Line Spacing:
Column Width:
Background:
Article

Wine Tourism and Sustainability Awareness: A Consumer Behavior Perspective

1
Business Research Unit and Iscte—Instituto Universitário de Lisboa, Av. das Forças Armadas, 1649-026 Lisbon, Portugal
2
IPCA-Polytechnic Institute of Cávado and Ave, 4750-810 Barcelos, Portugal
3
CiTUR—Centre for Tourism Research, Development and Innovation, Polytechnic of Leiria, 2411-901 Leiria, Portugal
4
ISLA Santarém, 2000-241 Santarém, Portugal
5
Research Unit on Governance, Competitiveness and Public Policies (GOVCOPP), Universidade de Aveiro, 3810-193 Aveiro, Portugal
6
CBQF School of Biotechnology, The Portuguese Catholic University, 1649-023 Lisboa, Portugal
7
COMEGI, Universidade Lusíada do Porto, 4100-346 Porto, Portugal
8
Tourism and Hospitality Management School, Universidade Europeia, 1500-210 Lisbon, Portugal
9
ESCAD—School of Science and Administration, 1950-396 Lisbon, Portugal
*
Author to whom correspondence should be addressed.
Sustainability 2023, 15(6), 5182; https://doi.org/10.3390/su15065182
Submission received: 30 January 2023 / Revised: 7 March 2023 / Accepted: 9 March 2023 / Published: 15 March 2023
(This article belongs to the Special Issue Sustainable Marketing and Strategy Management for Tourism)

Abstract

The research on tourism is constant and unending; food and wine tourism research still represents a small part inside this wider field. Wine tourism and events are critical for sustainable development of rural areas. In this context, the emotional bond between the wine tourists the regions and the producers that they visit is created, not just through the wine as a product, but also through a set of hedonic features that are present in the visit and tasting experience. To reach the research objectives, a quantitative methodology was chosen. For this research a questionnaire was used and completed by wine cellar visitors and distributed to wine tourism facilities. An online questionnaire was applied in wine and wine tourism social network groups. To test the hypothesis, a structural equation modelling (SEM) was used has well as an importance–performance matrix analysis (IPMA) was also used for further exploration of the results. Results reveal that brand love and wine involvement are positively related to emotional satisfaction, evaluative satisfaction, and word-of-mouth (WOM) intention. Regarding the two dimensions of satisfaction (emotional and evaluative), only the second revealed a direct and indirect positive effect on WOM. From an interdisciplinary point of view, this paper presents insights for niche marketing (i.e., wine tourism, segmentation and brand management) and for local and sustainable development. Lastly, the research limitations and suggestions for future research are presented.

1. Introduction

Wine tourism represents one of several tourism forms (and segments) that have been quickly integrated and adapted to suit global tourist demand and has grabbed the attention of many academic scholars (c.f., [1,2]). The need to know and analyse this form of tourism has been undertaken due the change in tourist demand trends, favouring the practice of tourism with a higher natural appeal together with the discovery of local traditions [3]. Although in some areas wine tourism is only emergent, in others it is becoming increasingly popular because tourism and food are more often combined in wine tours and in other forms of agritourism [4]. Wine tourists are tourists interested in exploring wine-related issues as a relevant part of their trip. This manuscript aims to explore the direct and indirect effect of behavioural intentions on brand love and sustainable wine tourism (i.e., satisfaction and loyalty). Therefore, and according to [5], sustainable (wine) tourism has been investigated in specific industries such as food and wine. The sectorial focalization of research has contributed to solving the ambiguity created, as [6] observed, by the catch-all of a sustainable approach, or, in other words, by conceiving sustainable tourism that is in line with sustainable development.
In recent years wine sales have grown significantly. Increasing competition in the wine industry worldwide has augmented the need for players to develop improved wine marketing strategies to achieve higher repurchase rates and loyalty from consumers [7,8]. Those involved with the wine industry, such as wine producers, marketers, wine outlets and retailers, need to understand the factors related to wine brand love and wine involvement [9].
Although the full comprehension of the factors influencing wine consumption behaviour (i.e., niche marketing perspective) constitutes an important aspect in a highly competitive sector, previous papers have not explored the role of brand love on wine consumption behaviour. Moreover, this topic represents a key element for understanding consumer bond to a specific (wine) brand [10], however, its implication in the wine industry still requires further research. Furthermore, previous studies on wine consumer word-of-mouth intention focused on price and quality [11], visit experience [8], or the influence of wine experts [12], but little is known about the role of brand love on consumer behaviour. As such, the objectives of this study are: (i) to understand the influence of wine brand love on consumer behaviour and (ii) to evaluate the determinants of worth of mouth of visitors of wine cellars.

2. Literature Review

As guests of a wine region, wine tourists are, naturally, the centrepiece of the wine tourism process [13]. Regardless of their origin, age, or degree of knowledge about wine, wine tourists are sensation seekers, who look for unique emotions to remember later [14]. Although several types of wine tourists have been identified, they all have a common interest and passion for wine, which serves as a key motivator for visiting a particular region [15,16].
Brand love is a concept that defines the degree of emotional connection that satisfied consumers establish with brands, resulting in positive and lasting relationships as suggested by [10]. They define brand love as ‘the degree of passionate emotional attachment a satisfied consumer has for a particular trade name’ (p. 81).
Wine is a product with which it is easy to establish enduring emotional relationships [17]. Brand love leads to loyalty and the intention to repurchase the wines/producers with whom bonds have been previously established, which could also lead to the intention to visit for the first time (or to repeat) specific wine experiences in the wine regions [17].
Wines and wine regions have a strategic advantage, which gives them unique characteristics of typicity, that facilitates them to better position themselves in the minds of consumers when compared to other businesses [18,19,20]. In this sense, wine regions and their denominations of origin act as global brands and as guarantors of authenticity and value for those who intend to visit or revisit them [18]. Thus, wine tourism marketing must consider the specific characteristics of each wine region and align them with the particularities of each consumer or group of consumers who intend to visit a wine producing region [21].
Brand trust is influenced by consumer assessment directly through experimentation and indirectly by advertising and WOM [22]. On the other hand, given the resonance of wine tourism and the role it has in local and rural development, the interest in the issue of sustainability in wine is more than warranted [23]. In the wine industry, environmental concerns have shaped tourism demands. In general, environmental worries influence cultural models and demand [24]. In addition to environmental concerns, the concept of sustainable wine tourism must be understood from a broader perspective [25]. Considering the benefits of sustainable policies, companies and stakeholders use sustainability as a business strategy, to boost the brand image of their products, services, properties, and regions [26]. Hence, applying sustainability to wine tourism destinations is fundamental, not only to retain the value of existing resources, but also as a competitive factor between places and cities, taking into account their impact on current consumers [27,28].
Among the possible forms of contact with the brand (direct or indirect) the consumption experience is the most relevant and important for brand satisfaction [9]. Through experiences, tourists make psychological associations, which reinforce the brand’s positioning [17]. The mental and emotional connection between wine visitors and the regions and producers visited is established not only through wine as a core product or service, but also through the set of hedonic attributes that make up the trip, which include tangible and intangible components that determine the holistic experience [29,30]. Satisfaction is a cognitive consequence of the relationship established between the consumer and the brand [9]. For this study we considered two dimensions of satisfaction proposed by [31] for wine context studies: evaluative satisfaction and emotional satisfaction. Satisfied consumers/wine tourists will spread the positive WOM encouraging others to consume the wines they love and visit the regions where these wines are produced [32]. Thus, a higher level of satisfaction can result in greater love for the brand, which is translated into greater dissemination of WOM by consumers, who eventually become wine tourists [22]. Hence, the proposed hypotheses are as follows:
Hypothesis 1a.
Brand love is positively related to emotional satisfaction.
Hypothesis 1b.
Brand love is positively related to evaluative satisfaction.
Hypothesis 1c.
Brand love is positively related to WOM intention.
Hypothesis 1d.
Emotional satisfaction mediates the relationship between brand love and WOM intention.
Hypothesis 1e.
Evaluative satisfaction mediates the relationship between brand love and WOM intention.

2.1. The Role of the Wine Involvement and Sustainability

The hedonic nature of wine tourism promotes involvement through wine-related activities [33]. Involvement translates into a psychological state of motivation, excitement, or interest between an individual, the tourist destination, and the activities it provides, according to each tourist typology [34]. Hence, wine involvement is the cognitive and emotional immersion that each visitor experiences in the winescape [35]. The degree of involvement depends on the importance and/or interest with which wine tourists perceive the stimuli caused by the experiences in each winescape [36]. From a very broad perspective, wine consumers and wine tourists can be divided into those with low or high involvement [37]. That is, those who are highly involved in wine culture are more emotionally engaged and enthusiastic about wine tourism visits and more willing to enjoy and participate in the region and its attributes [38]. The regional identity is a central issue for perceiving the emotional involvement of wine tourists during the visit. Wine tourism and the relationship between consumers and brands is strongly related to sustainable behaviour. Consumers value socially responsible practices and sustainable attitudes on the part of organizations particularly in the tourism sector [21]. Sustainability is a differentiating factor for consumption in specific segments of wine (and gastronomic) tourism [33]. Some companies in the sector are committed to sustainable initiatives that promote the well-being of the community (e.g., less pollution, less waste, ecological production) and promote balance in consumption (e.g., ecological information, green labels, or socially responsible materials). According to [5], wine events and wine tourism play a key role in local and rural development; thus, given the importance of preserving resources and ensuring the durability of the economic system, the interest towards sustainability in wine tourism and events is more than warranted.
Positive emotions towards the wine region trigger favourable behaviours, which reinforce the regional brand image among consumers [31]. Naturally, regions have different arguments, whether in terms of wines or landscape and activities, which serve as facilitators to promote high involvement [27]. Regions with a strong identity such as Bordeaux, Chianti, Napa Valley, Douro Valley, or Rioja are synonymous with quality in the minds of consumers, which presupposes an obvious advantage in terms of branding [32]. Therefore, it seems consistent to suggest that favourable feelings of pleasure with products and the region are correlated with consumer satisfaction [27]. Satisfied consumers share their positive experience at the destination, not only through their circle of acquaintances, but also through online platforms and blogs [13]. Thus, the following hypotheses are proposed:
Hypothesis 2a.
Wine involvement is positively related to emotional satisfaction.
Hypothesis 2b.
Wine involvement is positively related to evaluative satisfaction.
Hypothesis 2c.
Wine involvement is positively related to WOM intention.
Hypothesis 2d.
Emotional satisfaction mediates the relationship between wine involvement and brand love.
Hypothesis 2e.
Evaluative satisfaction mediates the relationship between wine involvement and brand love.

2.2. Determinants of Word-of-Mouth Intention in Wine Context

Nowadays consumers live in a reality that is characterized by an overload of information and an endless number of web platforms where they can express their opinions about their consumption experiences through their online posts [39]. One of the industries that has benefited most from this new communicational reality has been the tourism industry, allowing travellers to share information about destinations and their tourist products [40]. The exponential development of the worldwide internet has brought a new form of WOM, less personal but more effective, named eWOM that allows the immediate sharing of opinions with thousands of strangers. Regarding wine tourism, word-of-mouth (WOM) communication has long been identified as a powerful tool that must be used by stakeholders [41]. For the wine tourist, as for other travellers, the decision to visit a particular destination represents a complex decision-making process, which involves all aspects associated with travel, such as the type of accommodation, transport, and places to visit [13].
Wine tourists are active users of the internet, with the main source of information regarding the pre-purchase and visit decisions made being based on online research, namely, reviews from other travellers [42]. The search for comments and opinions from other wine tourists helps to reduce the degree of uncertainty. It is important to consider the complexity of this tourism typology, due to its nature that mixes several experiences simultaneously [13]. Thus, the wine tourist is influenced by comments (both favourable and unfavourable) and recommendations from other visitors [29]. Satisfied customers and wine tourists become more loyal to the brand (or specifically to wine brands) and, consequently, also to the region visited. In terms of eWOM, the greater degree of satisfaction with the experiences translates into more emotional descriptions and positive narratives, with obvious financial advantages for producers and wine regions [23]. Therefore, each producer must consider the opinions and online comments of visitors, bloggers, and critics who visit the region, how they are evaluated, and which points should be improved, to deliver better experiences [42]. Thus, the following hypotheses are presented:
Hypothesis 3.
Emotional satisfaction is positively related to WOM intention.
Hypothesis 4.
Evaluative satisfaction is positively related to WOM intention.

3. Materials and Methods

To achieve the objectives of this study, the researchers employed a quantitative study. The target sample was made up of visitors to wine tourism areas in the last two years, namely between spring and autumn, due to the fact that these are the times of greatest demand. Since the determination of the sampling frame was difficult, we followed a non-probability convenience sampling to test the formulated set of research hypotheses. Regarding the data collection instrument, a questionnaire was designed based on measurement scales adapted to the context of the study, as explained below. In the first stage, the pilot version of the questionnaire was validated by a sample of twelve respondents. Then, the final version of the questionnaire was based on the results of this pre-test validation of the questionnaire. The final questionnaire model was applied online and distributed in wine and wine tourism social network groups during the month of January 2022. A total of 186 valid responses from surveyed visitors were obtained.
Since it was not possible to identify a data set, a purposive sampling approach was adopted for this study. Of the total respondents, 55% were men and the remaining 45% were women, while 70% lived in rural areas. Regarding age, 6% were under 30 years old, 57.4% between 30 and 45 years old, 38.1% between 44 and 55 years old, 28% between 55 and 65 years old, and the remaining were all over 65 years old. In socio-economic terms, most of the respondents (64%) had a high income and class, 33.5% indicated a medium situation, and 2.5% a lower position.
The constructs used in this study were adopted from existing scales. As such, emotional satisfaction and evaluative satisfaction with four and five items, respectively, were adopted from the scales of [31]. Brand love measurement was adapted from [10] and was composed of eight items. The WOM intention was measured using a three-item scale adapted from [43]. The six items used to measure the product involvement were adapted from [44]. All the constructs were measured using five-point Likert-type scales anchored by one (strongly disagree) and five (strongly agree).

4. Results

Structural equation modelling (SEM) with the intention of evaluating the measurement and structural model was used, supported by a variance-based and partial least squares (PLS) structural equation modelling technique. For data processing, SmartPLS 3 software [45] was used. Firstly, both the analyses and the interpretation of the results attested to the reliability and validity of the measurement model. After that, the respective structural model was assessed.
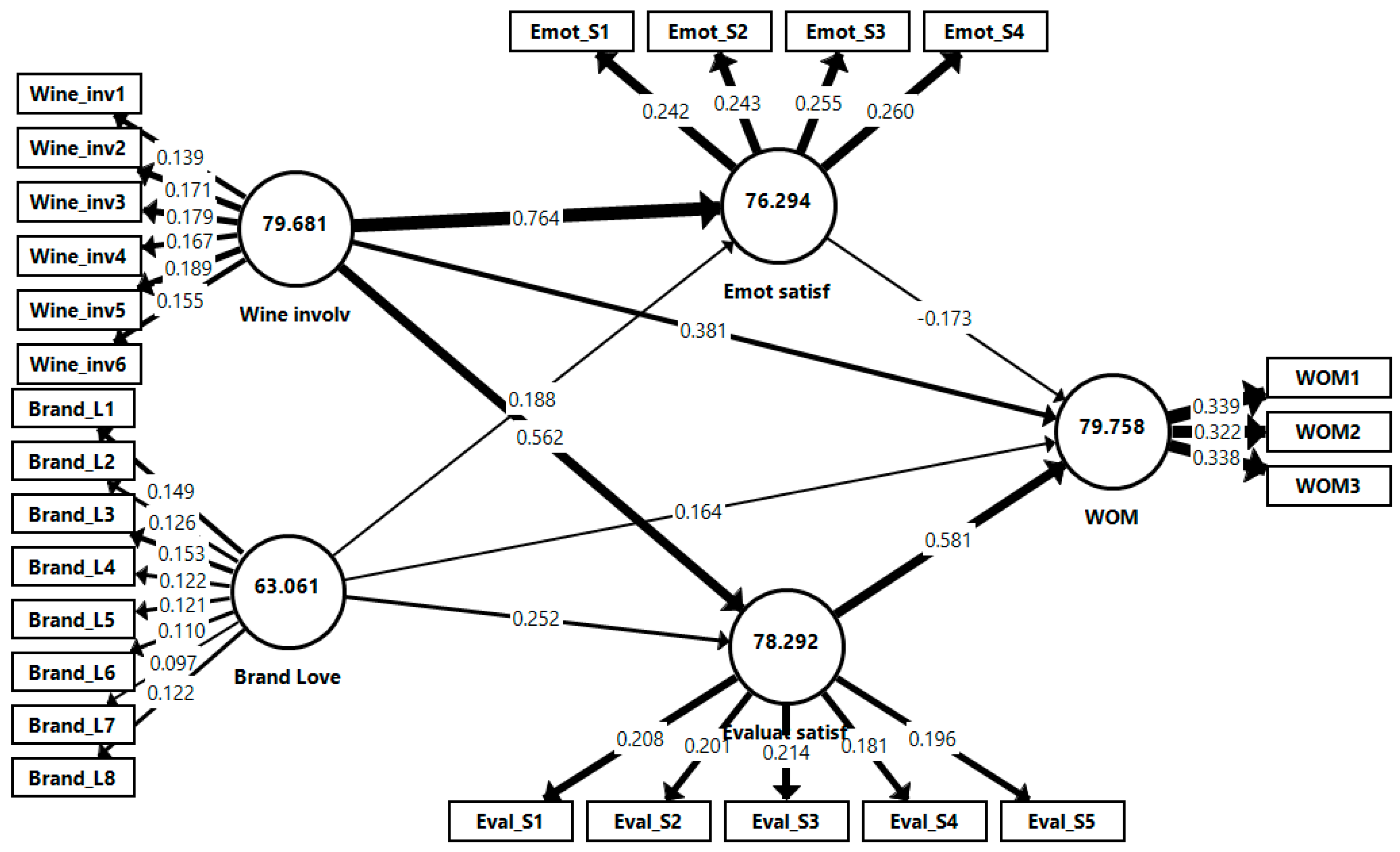
The assessment of the reliability of individual indicators, convergent validity, internal consistency reliability, and discriminant validity of the measurement model, as well as the respective analyses and interpretation of the quality of the model were based on the assumptions and recommendations of [46]. According to the results presented, as shown in Table 1 and Figure 1, the standardized factor loadings were greater than 0.6 (all significant for p < 0.001) in all items, proving that the reliability in the individual indicators [46] was verified. In addition, all Cronbach’s and composite reliability values of the constructs were greater than 0.7, ensuring the reliability of the required internal consistency [47].
The constructs’ convergent validity was maintained, namely, due to the following major arguments: all items were positively and significantly loaded in their constructs; the composite reliability values of all constructs were higher than 0.70; and the mean variance extracted (AVE) values were above 0.50 [47] (as shown in Table 1). As for discriminant validity, firstly the Fornell and Larcker criterion was tested, considering that the square root AVE of each construct’s AVE must be greater than its highest correlation with any construct [48]. As such, this criterion was confirmed for all constructs. Secondly, discriminant validity was found to be attested in all constructs, since the entire heterotetra-monotrait ratio (HTMT) is below 0.85 [46,47].
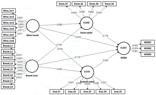
To assess the quality of the structural model we followed a three-step procedure. First, the absence of collinearity among all the constructs’ indicators was determined by estimating the variance inflation factor (VIF) indicator which was inferior to 5 [47], thus evidencing no collinearity. Second, the R2 or the coefficient of the determination for the three endogenous variables of emotional satisfaction, evaluative satisfaction, and WOM intention were 64.8%, 54.1%, and 63.3%, respectively, meaning that they were higher than 10% [49]. Third, the Stone-Geisser Q2 values obtained through the blindfolding procedures for all the endogenous variables (0.581, 0.460, and 0.583, respectively) were larger than zero, supporting the predictive relevance of the model.
We used bootstrapping procedures (considering 5000 subsamples) to assess the significance of the parameter estimates [47]. The results in Table 2 show that brand love has a significantly positive effect on emotional satisfaction, evaluative satisfaction, and WOM intention (β = 0.194, p < 0.01; β = 0.282, p < 0.001; β = 0.174, p < 0.05, respectively). These results provide support for H1a, H1b, and H1c. Similarly, wine involvement has a significant and positive relationship with emotional satisfaction (β = 0.688, p < 0.001), evaluative satisfaction (β = 0.550, p < 0.001), and WOM intention (β = 0.352, p < 0.01), supporting H2a, H2b, and H2c, respectively.
The relationship between emotional satisfaction and WOM intention (β = −0.178, n.s.) was not significant, as such H3 was not supported. Finally, the influence of evaluative satisfaction and WOM intention was found to be positive and significant (β = 0.549, p < 0.001), providing support for H4.
Regarding the mediating hypotheses, Table 3 shows that the mediating effect of evaluative satisfaction in the relationship between brand love and WOM intention (β = 0.155, p < 0.01) and in the relationship between wine involvement and WOM intention (β = 0.302, p < 0.001) were positive and significant, providing support for H1d and H2d. The other indirect relationships were not significant, thus H1d and H2d were not supported.
We also performed an importance–performance matrix analysis (IPMA) for further exploration of the results since this procedure allows us to identify the relative importance and the relative performance of the variables in relation to the endogenous constructs through the related paths in the structural model. The benefits of using IPMA analysis are related to the identification of the importance and performance of each construct regarding the influence of the independent and mediating variables on the outcome variable, in this case, WOM intention. Figure 2 and Scheme 1 summarize the evaluation of the importance and the performance of each construct.
Accordingly, evaluative satisfaction is the construct with the stronger relationship with WOM, followed by wine involvement, and finally, brand love. Evaluative satisfaction is more influenced by wine involvement when compared with the influence of brand love. Regarding emotional satisfaction, the importance pattern occurs, with wine involvement revealing a very strong influence, and brand love evidencing a marginal influence.
Scheme 1 also shows that brand love together with evaluative satisfaction are not only the most influencing factor constructs in wine WOM, but together with emotional satisfaction they represent the most important aspects leading to WOM. However, emotional satisfaction plays a limited role in the performance dimension, meaning that it has a lower influences in terms of explanation of the outcome variable (i.e., WOM). One possible explanation for this is the influence of cognitive dissonance associated with emotional satisfaction pointed out by [31].

5. Discussion and Implications

The proposed objective of this research was to explore the direct and indirect effects of brand love and behavioural intentions and on a more sustainable wine tourism through the increase in the visitor’s satisfaction and loyalty. The hypotheses of the conceptual model were all confirmed, except for those regarding the mediating effects of emotional satisfaction and its direct relationship with the WOM. However, this study confirms the pertinence of the overall model that tested the influences of brand love and wine involvement as antecedents of both forms of satisfaction and WOM. Satisfaction clearly derives from the relationship established between the consumer and the brand, as suggested by [9]. The contribution of wine involvement with all of the other constructs confirms its critical role in the wine experience. Only those with a high level of involvement can fully enjoy the experience and, therefore, contribute favourably to future behaviours that will help sustain the offer on an economical level. The strongest path was found between wine involvement (0.688) and emotional satisfaction, followed by the relationship between wine involvement and evaluative satisfaction (0.550). It was also found that the weakest path, brand love and wine involvement also contribute significantly to the WOM effect.
The third strongest path is between evaluative satisfaction and WOM (0.541). Contrary to the existing literature, no significant association was found between emotional satisfaction (cognitive and emotional stage) and WOM (behavioural stage). This result suggests that emotional satisfaction is a specific type of emotion that does not trigger the need to engage in any further action, such as recommending or speaking favourably about the experience. Additionally, the fact that it implies a higher degree of emotions (joy, happiness, fun) may restrain some respondents, who seek a more adequate feeling in the evaluative satisfaction, from recommending the wine tourism experience. Nonetheless, emotional satisfaction and evaluative satisfaction are proven to both be consequences of brand love and wine involvement. This suggests that higher degrees of brand love and wine involvement really enhance the experience, both at emotional and behavioural levels, of wine visitors’ attitudes. This result confirms [10]’s perspective that brand love is a construct that conveys a level of emotional connection that satisfied visitors create with brands, leading to positive and enduring relationships. These have a paramount importance in the economical sustainability of the wine tourism industry by suggesting the visits and experiences to future wine tourists. This research also confirmed that wine, and in particular the brand love (for the wine, winery, or region), facilitates the establishment of enduring emotional relationships, as proposed by [17], that also reinforce the sustainability of the wine tourist industry among many companies and wine regions.

6. Conclusions

Research on sustainable wine tourism has increased over the years and an increasing number of academic attention has been given to this subject within the wine tourism business. From the literature, we can verify an emerging interest in the area of sustainable wine tourism despite a still thin interest in this subject from the community and the industry [5]. Consumers are becoming more conscious about the environmental effects of their options because of the raised awareness of sustainable and green issues in consumer goods. In this context, the emotional bond between wine tourists, regions, and producers is established not only through wine as a core product, but also through the set of hedonic attributes that make up the trip, which include tangible and intangible components that determine the holistic experience. This manuscript aimed to explore the direct and indirect effect of behavioural intentions on brand love and sustainable wine tourism (i.e., satisfaction and loyalty). A questionnaire was completed by visitors to wine cellars and wine tourism, and structural equation modelling (SEM) was used to test the research hypotheses.
An importance–performance matrix analysis (IPMA) was also used for further exploration of the results. Results reveal that brand love and wine involvement are positively related to emotional satisfaction, evaluative satisfaction, and word-of-mouth (WOM) intention. A higher level of satisfaction can result in greater love for the brand, which is translated into greater dissemination of WOM by consumers, who eventually become wine tourists. This result can be particularly relevant in terms of reinforcing the sustainable trends that the market presents and socially responsible concerns. Consumer behaviour in wine tourism contexts is increasingly strongly marked by emotional and affective ties, but also by the search for authenticity and sustainable responsibility. Wine, as a cultural product, has become the main concern of tourism development in most wine regions [50]. Wine tourism and the relationship between consumers and brands is strongly related to sustainable behaviour. Consumers value socially responsible practices and sustainable attitudes on the part of organizations (in particular, in the tourism sector). Sustainability is a differentiating factor for consumption in specific segments of wine (and gastronomic) tourism. Some companies in the sector are committed to sustainable initiatives that promote the well-being of the community (e.g., less pollution, less waste, ecological production) and promote balance in consumption (e.g., ecological information, green labels, or socially responsible materials). This manuscript is also a tool to help all business managers (wine and tourism) who defend socially responsible and sustainable consumption. Sustainability in wine tourism is a subject that is strongly debated in the scientific community. The interest towards sustainable issues in wine tourism has recently emerged at a global level due to the growth of the business. The research enhances insights that promote greater consumer love towards ecological, sustainable, and socially responsible brands. Future studies should, however, make it possible to deepen this premise. The idea is that consumers will be able to develop more affective and emotional bonds in relation to sustainable and socially responsible companies in the (tourist) segment of wines and gastronomy.
Wine tourism is a complex ecosystem based on a well-linked synthesis of players and values related to territory, tourism, and wine culture. It undoubtedly implies more than just visiting vineyards, wineries and cellars, or buying wine, and generates an ability to overcome the extremely fragmented supply and demand structures. Hopefully further research will be carried out to define a profile of the green wine tourist. The results emphasize the role that preferences have in defining consumers’ buying motives. From the literature review, a demand for more sustainable attributes emerges, thus affecting wine tourism demands [51]. In this sense, and considering the limitations of the research, future studies should seek to deepen the results obtained in this manuscript.
Further research on the influence of sustainability issues on wine tourism should be developed. There is an expectation to develop studies of a qualitative nature (i.e., in-depth interviews with specialists and stakeholders in the sector and preparation of a focus group for consumers in specific segments and niches of wine tourism). From an interdisciplinary perspective, this manuscript presents insights for niche marketing (i.e., wine tourism, segmentation, and brand management), for local and sustainable concerns, and for sustainable development.

Author Contributions

Conceptualization, V.S., B.S. and A.D.; methodology, A.D., B.S. and P.R.; software, A.M.; validation, B.S.; formal analysis, V.S., A.M. and A.D.; investigation, A.D., V.S. and B.S.; resources, V.S.; data curation, P.R.; writing—original draft preparation, B.S. and P.R.; writing—review and editing, A.M. All authors have read and agreed to the published version of the manuscript.

Funding

This research received no external funding.

Institutional Review Board Statement

Ethical review and approval were waived for this study since written informed consent was obtained for the in-depth interviews before each session. In the survey, a link to the online survey platform was sent by social media and partners’ social media, and at no time was contact established between researchers and participants. Moreover, the interview script and the personal questionnaire did not include any information about histories. As such, all data accessible to the researchers were stripped of respondents’ names, addresses, or birth dates and cannot be linked back to them.

Informed Consent Statement

Informed consent was obtained from all subjects involved in the study.

Data Availability Statement

Data available upon reasonable request to the corresponding author.

Conflicts of Interest

The authors declare no conflict of interest.

References

  1. Marco-Lajara, B.; Martínez-Falcó, J.; Millán-Tudela, L.A.; Sánchez-García, E. Analysis of the structure of scientific knowledge on wine tourism: A bibliometric analysis. Heliyon 2023, 9, e13363. [Google Scholar]
  2. Sánchez, A.D.; Del Río, M.D.L.C.; García, J.Á. Bibliometric analysis of publications on wine tourism in the databases Scopus and WoS. Eur. Res. Manag. Bus. Econ. 2017, 23, 8–15. [Google Scholar]
  3. Trišić, I.; Štetić, S.; Privitera, D.; Nedelcu, A. Wine routes in Vojvodina Province, Northern Serbia: A tool for sustainable tourism development. Sustainability 2019, 12, 82. [Google Scholar]
  4. Kruzmetra, M.; Rivza, B.; Foris, D. Modernization of the Demand and Supply Sides for Gastronomic Cultural Heritage. Manag. Theory Stud. Rural. Bus. Infrastruct. Dev. 2018, 40, 337–347. [Google Scholar]
  5. Montella, M.M. Wine tourism and sustainability: A review. Sustainability 2017, 9, 113. [Google Scholar]
  6. Butler, R.W. Sustainable tourism: A state-of-the-art review. Tour. Geogr. 1999, 1, 7–25. [Google Scholar] [CrossRef]
  7. Pereira, L.; Santos, R.; Sempiterno, M.; Costa, R.L.D.; Dias, Á.; António, N. Pereira Problem solving: Business research methodology to explore Open Innovation. J. Open Innov. Technol. Mark. Complex. 2021, 7, 84. [Google Scholar] [CrossRef]
  8. Santos, V.; Dias, A.; Ramos, P.; Madeira, A.; Sousa, B. Mapping the wine visit experience for tourist excitement and cultural experience. Ann. Leis. Res. 2021, 1–17. [Google Scholar] [CrossRef]
  9. Drennan, J.; Bianchi, C.; Cacho-Elizondo, S.; Louriero, S.; Guibert, N.; Proud, W. Examining the role of wine brand love on brand loyalty: A multi-country comparison. Int. J. Hosp. Manag. 2015, 49, 47–55. [Google Scholar]
  10. Carroll, B.A.; Ahuvia, A.C. Some antecedents and outcomes of brand love. Mark. Lett. 2006, 17, 79–89. [Google Scholar]
  11. Aqueveque, C.; Rodrigo, P. “This wine is dead!”: Unravelling the effect of word-of-mouth and its moderators in price-based wine quality perceptions. Br. Food J. 2021, 123, 869–883. [Google Scholar]
  12. Aqueveque, C. The influence of experts’ positive word-of-mouth on a wine’s perceived quality and value: The moderator role of consumers’ expertise. J. Wine Res. 2015, 26, 181–191. [Google Scholar]
  13. Bruwer, J.; Reilly, M. The power of word-of-mouth communication as an information source for winery cellar door visits. Aust. New Zealand Wine Ind. J. 2006, 21, 43–51. [Google Scholar]
  14. Igreja, C.M.; Sousa, B.B.; Silva, T.; Veloso, C.M. Assessment of the quality of the service perceived in specific contexts of management of a family business. J. Fam. Bus. Manag. 2022, 12, 538–554. [Google Scholar]
  15. Charters, S.; Ali-Knight, J. Who is the wine tourist? Tour. Manag. 2002, 23, 311–319. [Google Scholar]
  16. Santos, V.; Ramos, P.; Sousa, B. Key challenges in global wine tourism. In Routledge Handbook of Wine Tourism; Routledge: Oxfordshire, UK, 2022; pp. 103–115. [Google Scholar]
  17. Loureiro, S.M.C.; Kaufmann, H.R. Explaining love of wine brands. J. Promot. Manag. 2012, 18, 329–343. [Google Scholar]
  18. Alant, K.; Bruwer, J. Wine tourism behaviour in the context of a motivational framework for wine regions and cellar doors. J. Wine Res. 2004, 15, 27–37. [Google Scholar]
  19. Cardoso, I.; Portela, S.L.; Dias, Á. Determinants of the perception of the personality of brand: An application to the Azores regional brand. Int. J. Acad. Res. 2013, 5, 211–216. [Google Scholar]
  20. Dias, Á.; Silva, G.M. Willingness to stay of tourism lifestyle entrepreneurs: A configurational perspective. Sustainability 2021, 13, 13519. [Google Scholar]
  21. Martinho, V.J.P.D. Contributions from literature for understanding wine marketing. Sustainability 2021, 13, 7468. [Google Scholar]
  22. Joshi, R.; Garg, P. Role of brand experience in shaping brand love. Int. J. Consum. Stud. 2021, 45, 259–272. [Google Scholar]
  23. Santos, V.R.; Ramos, P.; Sousa, B.B. Is Wine Tourism a niche tourism? Antecedents and consequences of wine as a niche tourism, a conceptual model. In Advances in Tourism, Technology and Systems: Selected Papers from ICOTTS20; Springer: Singapore, 2021; Volume 1, pp. 353–362. [Google Scholar]
  24. Barber, N.; Taylor, D.C.; Deale, C.S. Wine tourism, environmental concerns, and purchase intention. J. Travel Tour. Mark. 2010, 27, 146–165. [Google Scholar] [CrossRef]
  25. Vareiro, L.; Sousa, B.B.; Silva, S.S. The importance of museums in the tourist development and the motivations of their visitors: An analysis of the Costume Museum in Viana do Castelo. J. Cult. Herit. Manag. Sustain. Dev. 2021, 11, 39–57. [Google Scholar]
  26. Sousa, B.; Vareiro, L.; Marques, A.R.; Santos, V.R.; Valeri, M. The Impact of River Tourism on the Development of the Demarcated Regions in specific (post-pandemic crisis) contexts: The Case of Cruise Ships. In Tourism Risk; Emerald Publishing Limited: Bingley, UK, 2022. [Google Scholar]
  27. Calvo-Porral, C.; Ruiz-Vega, A.; Lévy-Mangin, J.P. The influence of consumer involvement in wine consumption-elicited emotions. J. Int. Food Agribus. Mark. 2019, 31, 128–149. [Google Scholar] [CrossRef]
  28. Konstantakopoulou, I. Does health quality affect tourism? Evidence from system GMM estimates. Econ. Anal. Policy 2022, 73, 425–440. [Google Scholar]
  29. Bruwer, J.; Thach, L. Wine tourists’ use of sources of information when visiting a USA wine region. J. Vacat. Mark. 2013, 19, 221–237. [Google Scholar]
  30. Santos, V.; Dias, A.; Ramos, P.; Madeira, A.; Sousa, B. The Influence of wine storytelling on the global wine tourism experience. Wine Econ. Policy 2022, 11, 3–13. [Google Scholar] [CrossRef]
  31. Mason, M.C.; Paggiaro, A. Investigating the role of festivalscape in culinary tourism: The case of food and wine events. Tour. Manag. 2012, 33, 1329–1336. [Google Scholar]
  32. Cardinale, S.; Nguyen, B.; Melewar, T.C. Place-based brand experience, place attachment and loyalty. Mark. Intell. Plan. 2016, 34, 302–317. [Google Scholar] [CrossRef]
  33. Santos, V.; Sousa, B.; Ramos, P.; Valeri, M. Emotions and involvement in tourism settings. Curr. Issues Tour. 2022, 25, 1526–1531. [Google Scholar] [CrossRef]
  34. Gu, Q.; Qiu, H.; King, B.E.; Huang, S. Understanding the wine tourism experience: The roles of facilitators, constraints, and involvement. J. Vacat. Mark. 2020, 26, 211–229. [Google Scholar] [CrossRef]
  35. Carvalho, M.; Kastenholz, E.; Carneiro, M.J. Co-creative tourism experiences–a conceptual framework and its application to food & wine tourism. Tour. Recreat. Res. 2021, 1–25. [Google Scholar] [CrossRef]
  36. Brown, G.P.; Havitz, M.E.; Getz, D. Relationship between wine involvement and wine-related travel. J. Travel Tour. Mark. 2007, 21, 31–46. [Google Scholar] [CrossRef]
  37. Nella, A.; Christou, E. Segmenting wine tourists on the basis of involvement with wine. J. Travel Tour. Mark. 2014, 31, 783–798. [Google Scholar] [CrossRef]
  38. Famularo, B.; Bruwer, J.; Li, E. Region of origin as choice factor: Wine knowledge and wine tourism involvement influence. Int. J. Wine Bus. Res. 2010, 22, 362–385. [Google Scholar] [CrossRef]
  39. Verma, S.; Yadav, N. Past, present, and future of electronic word of mouth (EWOM). J. Interact. Mark. 2021, 53, 111–128. [Google Scholar] [CrossRef]
  40. Canovi, M.; Pucciarelli, F. Social media marketing in wine tourism: Winery owners’ perceptions. J. Travel Tour. Mark. 2019, 36, 653–664. [Google Scholar] [CrossRef]
  41. Scorrano, P.; Fait, M.; Maizza, A.; Vrontis, D. Online branding strategy for wine tourism competitiveness. Int. J. Wine Bus. Res. 2019, 31, 30–50. [Google Scholar] [CrossRef]
  42. Cristófol, F.J.; Aramendia, G.Z.; de-San-Eugenio-Vela, J. Effects of Social Media on Enotourism. Two Cases Study: Okanagan Valley (Canada) and Somontano (Spain). Sustainability 2020, 12, 6705. [Google Scholar] [CrossRef]
  43. Fernandes, T.; Pinto, T. Relationship quality determinants and outcomes in retail banking services: The role of customer experience. J. Retail. Consum. Serv. 2019, 50, 30–41. [Google Scholar] [CrossRef]
  44. Zaichkowsky, J.L. The personal involvement Inventory: Reduction, revision, and application to advertising. J. Advert. 1994, 23, 59–70. [Google Scholar] [CrossRef]
  45. Hair, J.F., Jr.; Hult, G.M.; Ringle, C.; Sarstedt, M. A Primer on Partial Least Squares Structural Equation Modeling (PLS-SEM); Sage Publications: Thousand Oaks, CA, USA, 2017. [Google Scholar]
  46. Hair, J.F.; Hult, G.T.M.; Ringle, C.M.; Sarstedt, M.; Thiele, K.O. Mirror, mirror on the wall: A comparative evaluation of composite-based structural equation modeling methods. J. Acad. Mark. Sci. 2017, 45, 616–632. [Google Scholar] [CrossRef]
  47. Bagozzi, R.P.; Yi, Y. On the evaluation of structural equation models. J. Acad. Mark. Sci. 1988, 16, 74–94. [Google Scholar] [CrossRef]
  48. Fornell, C.; Larcker, D.F. Evaluating structural equation models with unobservable variables and measurement error. J. Mark. Res. 1981, 18, 29–50. [Google Scholar] [CrossRef]
  49. Falk, R.F.; Miller, N.B. A Primer for Soft Modelling; University of Akron Press: Akron, OH, USA, 1992. [Google Scholar]
  50. Salvado, J.; Kastenholz, E. Sustainable wine tourism eco-systems through co-opetition. Rev. Tur. Desenvolv. 2017, 1, 1917–1931. [Google Scholar]
  51. Figueroa, B.E.; Rotarou, E.S. Challenges and opportunities for the sustainable development of the wine tourism sector in Chile. J. Wine Res. 2018, 29, 243–264. [Google Scholar] [CrossRef]
Figure 1. Path coefficient of the structural model.
Figure 1. Path coefficient of the structural model.
Sustainability 15 05182 g001
Figure 2. Path coefficient of the IPMA model.
Figure 2. Path coefficient of the IPMA model.
Sustainability 15 05182 g002
Scheme 1. IPMA matrix for brand love.
Scheme 1. IPMA matrix for brand love.
Sustainability 15 05182 sch001
Table 1. Composite reliability, average variance extracted, correlations, and discriminant validity checks.
Table 1. Composite reliability, average variance extracted, correlations, and discriminant validity checks.
Latent VariablesαCRAVE12345
(1) Brand love0.9670.9720.8120.9010.5640.5800.5780.535
(2) Emotional satisfaction0.9670.9760.9100.5480.9540.8480.6700.825
(3) Evaluative satisfaction0.9630.9710.8710.5650.8280.9330.7690.728
(4) WOM0.9720.9820.9480.5680.6500.7450.9730.714
(5) Wine involvement0.9410.9530.7720.5150.7880.6950.6830.879
Note: α—Cronbach’s alpha; CR—composite reliability; AVE—average variance extracted. Bolded numbers are the square roots of AVE. Below the diagonal elements are the correlations between the constructs. Above the diagonal elements are the HTMT ratios.
Table 2. Structural model assessment.
Table 2. Structural model assessment.
PathPath CoefficientStandard Errorst Statisticsp Values
Brand love → Emotional satisfaction0.1940.07027840.006
Brand love → Evaluative satisfaction0.2820.06741950.000
Brand love → WOM0.1740.07822330.026
Wine involvement → Emotional satisfaction0.6880.06510,6320.000
Wine involvement → Evaluative satisfaction0.5500.07276820.000
Wine involvement → WOM0.3520.10832490.001
Emotional satisfaction → WOM−0.1780.14312460.213
Evaluative satisfaction → WOM0.5490.12245180.000
Table 3. Bootstrap results for indirect effects.
Table 3. Bootstrap results for indirect effects.
Indirect EffectEstimateStandard Errorst Statisticsp Value
Brand love → Emotional satisfaction → WOM−0.0340.03110990.272
Brand love → Evaluative satisfaction → WOM0.1550.04931270.002
Wine involvement → Emotional satisfaction → WOM−0.1220.09912310.219
Wine involvement → Evaluative satisfaction → WOM0.3020.08535470.000
Disclaimer/Publisher’s Note: The statements, opinions and data contained in all publications are solely those of the individual author(s) and contributor(s) and not of MDPI and/or the editor(s). MDPI and/or the editor(s) disclaim responsibility for any injury to people or property resulting from any ideas, methods, instructions or products referred to in the content.

Share and Cite

MDPI and ACS Style

Dias, A.; Sousa, B.; Santos, V.; Ramos, P.; Madeira, A. Wine Tourism and Sustainability Awareness: A Consumer Behavior Perspective. Sustainability 2023, 15, 5182. https://doi.org/10.3390/su15065182

AMA Style

Dias A, Sousa B, Santos V, Ramos P, Madeira A. Wine Tourism and Sustainability Awareness: A Consumer Behavior Perspective. Sustainability. 2023; 15(6):5182. https://doi.org/10.3390/su15065182

Chicago/Turabian Style

Dias, Alvaro, Bruno Sousa, Vasco Santos, Paulo Ramos, and Arlindo Madeira. 2023. "Wine Tourism and Sustainability Awareness: A Consumer Behavior Perspective" Sustainability 15, no. 6: 5182. https://doi.org/10.3390/su15065182

APA Style

Dias, A., Sousa, B., Santos, V., Ramos, P., & Madeira, A. (2023). Wine Tourism and Sustainability Awareness: A Consumer Behavior Perspective. Sustainability, 15(6), 5182. https://doi.org/10.3390/su15065182

Note that from the first issue of 2016, this journal uses article numbers instead of page numbers. See further details here.

Article Metrics

Back to TopTop