Abstract
Municipal solid waste (MSW) management is a global concern, especially in low–middle-income countries such as Pakistan, which require the redressal of MSW treatment issues to attain sustainability in the waste sector. The prosperity of municipal solid waste (MSW) collectors, i.e., the sanitary workers, is critical in the waste management hierarchy. Hence, the health, safety, social welfare, economic conditions and overall wellbeing of this tier need to be focused on more. Safeguarding the interests of the sanitary workers will support the MSW management sector in sustainability, which will help to generate revenue and minimize climatic impacts. An innovative MSW business model with waste ownership and technological intervention has excellent potential to support the sector towards a circular economy in Pakistan, the fifth most populous country in the world, generating about 100,000 metric tons of MSW per day. The proposed recycling business model will ensure a daily material recovery of 26,070 tons with 4721 tons of compost manufacturing in the country, which ultimately helps towards achieving the sustainable development goals (SDGs) and meeting the targets of nationally determined contributors (NDCs) by 2030. In addition, the sector’s economic potential can contribute 5.5% to the total annual budget and possibly pay 1.4% of the gross domestic product (GDP) per annum to service national foreign debt, thus helping maintain the debt threshold value with an opportunity to accelerate the economic growth of Pakistan.
1. Introduction
The introduction of the sustainability approach in current waste management modelling helps to integrate the linear economy with a circular economy. The shifting of a single-use system to reduce, reuse and recycle (3Rs) confirms that the world is moving towards sustainable solutions to save the future of new generations. In developed economies, waste is considered as a resource instead of a problem, which is intelligently transformed into a business model through recycling. Technical interventions in the waste sector support the business model’s viability by establishing an equilibrium in resource recovery and initial investment [1]. A zero-waste approach is being adopted in developed economies with innovative manufacturing techniques to minimize environmental hazards with cost-effective resource recovery and energy scrutiny [2]. The strategy, i.e., at-source segregation with massive public awareness and motivation, is adopted to achieve the targets by placing separate recycling bins with dedicated recyclable waste collection streams. The education levels, income strata and professions of people along with living places, i.e., planned residential/commercial areas, housing societies and old cultural entities such as walled cities are the factors significantly influencing the zero-waste-at-source recovery business concept [3].
Developing countries worldwide suffer on account of the high cost per ton, degradation of the native environment due to open disposal/waste burning and health issues of waste workers [4]. Developing countries spend 20–40% of their municipality budget on waste collection [5]. In recent years, MSW management models have been more focused on a sustainability approach, i.e., the reduction in greenhouse gas (GHGs) emissions during waste handling, economically viable waste treatment solutions and the acceptance of the proposed system by the local community [6]. However, resource efficiency through circular economy solutions, i.e., slowing resource solutions, closing resource solutions and solutions for narrowing resource loops, could help mitigate the climatic impact/GHGs emissions reduction at 99%, 30–50% and additional savings per functional unit, respectively. In some cases, circular economy solutions do not guarantee a reduction in GHGs emissions, so there is a need to investigate further the methodological approach, i.e., procedures, system boundaries and integration of forecasts [7].
Population increase is responsible for more developmental work that requires utilising natural resources, thus impacting the local environment [8]. It is a fact that sustainability in business models can only be achieved by upgrading the linear economy to business as usual (BAU) with an innovative approach to a circular economy [9]. There is a need to focus on the waste management industry in Pakistan to integrate it with a circular economy that will support achieving the targets of sustainable development goals (SDGs) and nationally determined contributors (NDCs) by 2030 [10].
The economies of low-income countries such as Pakistan are undergoing overdue adjustments and are still recovering from the impact of COVID-19 [11]. However, several factors, including slow productivity growth, high commodity prices and the recent economic shutdown, have contributed towards internal imbalances. In addition, the previous year’s monsoon flooding was responsible for the loss of 94 million acres of cultivated land, resulting in the high prices of agricultural and textile products, including forfeiture of human capital [11]. Furthermore, current geopolitical conditions, i.e., Russia’s invasion of Ukraine [12] and a fresh influx of Afghan refugees in Pakistan, have also impacted on the energy, food and construction industries, illegal refugee settlements, and social and economic unrest in the country [13]. Under such circumstances, there is an urgent need to explore other renewable energy resources [14], and the MSW management sector can contribute to stabilizing the country’s economy.
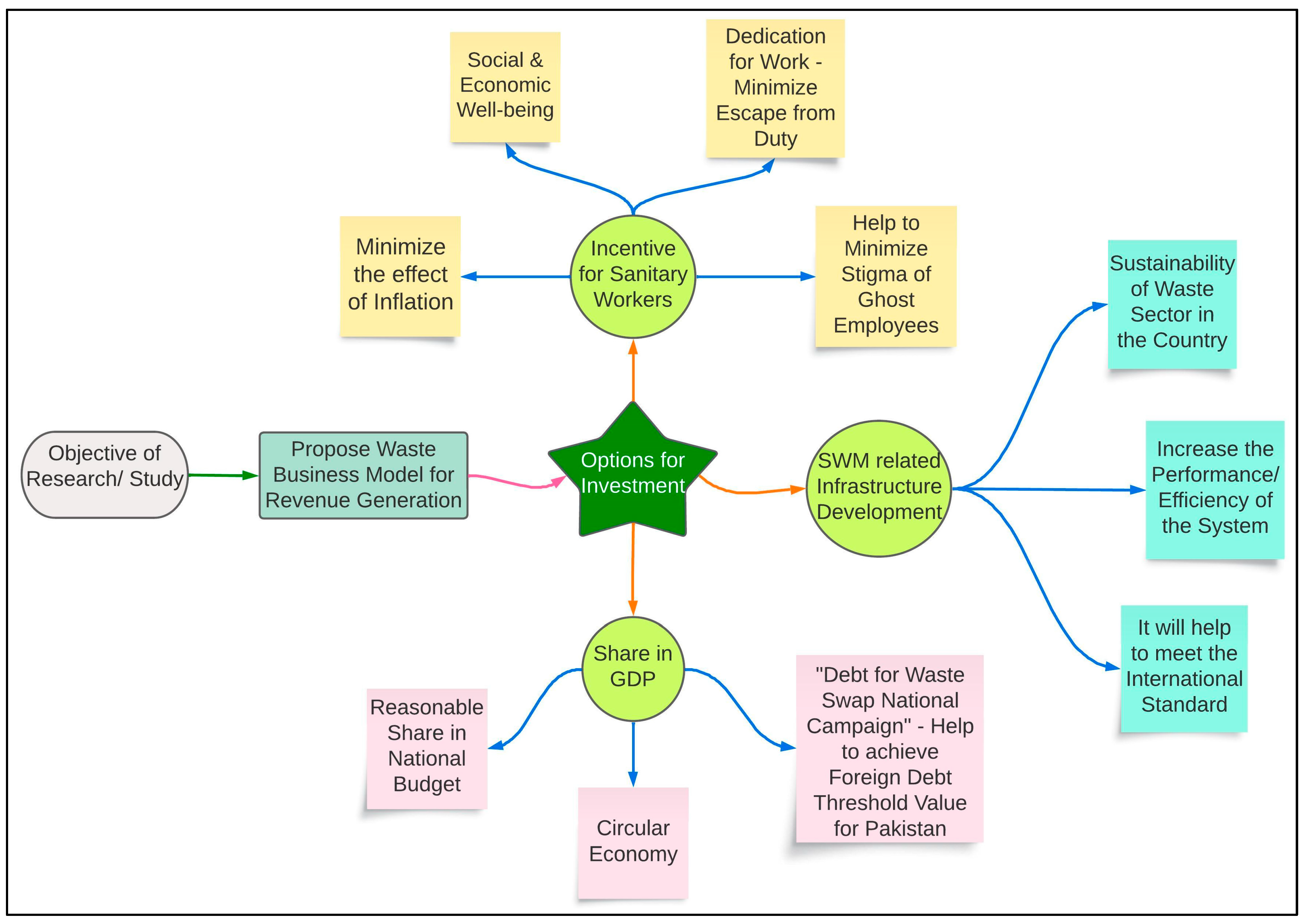
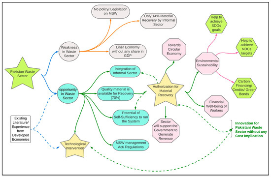
The main objective of this study was to develop a business model that will help the municipality to generate revenue from the sale of recyclables and compost, and to further invest the surplus/generated revenue amount in waste-related infrastructure development for the sector’s sustainability with an opportunity to incentivize the waste segregation task for the social and economic welfare of the sanitary workers (Figure 1). The proposed business model cum technology paradigm [15] will guide the government of Pakistan to initiate and focus on the circular sustainable economy of the country by formally reflecting the revenue amount in the gross domestic product (GDP) and providing a perspective of the potential that is available in a single industry, i.e., the MSW management sector.
Figure 1.
Objective of the research/study.
2. Literature Review
The existing literature on circular economy from the waste management perspective is reviewed in detail here to assess the adopted methodology and its practicability/implication (Table 1) in the real world. Most of the circular economy models focus on waste treatment, i.e., waste to energy (WtE), technological interventions and upgradation of the organizational structure to achieve the desired results. However, there was a need to develop a recycling business model for Pakistan under local conditions by gaining experience from developed economies.
Table 1.
Review of the existing literature on circular economy in perspective of waste management.
The literature on the subject helps in the development of an innovative recycling business model for Pakistan’s waste sector with an opportunity to integrate it with a circular economy (Figure 2). Experience gained from developed economies is translated into designing an innovative model under local conditions to recover and reuse waste material sustainably to track the sector towards the future economic growth of Pakistan.
Figure 2.
Literature review to develop recycling business model with implications for Pakistan.
3. Problem Statement
3.1. Low Wages of Municipality Workers
Municipalities in low-income countries define the role of the sanitary worker as only responsible for manual sweeping, litter picking, waste collection from the doorstep and further haulage for temporary storage into containers or vehicles based on the mode of primary waste collection. The minimum wage defined by the government in Pakistan for unskilled labour, such as sanitary workers, is estimated to be PKR 25,000 or USD 95 per month in the year 2023 [30]. The minimum amount required to run a single family, i.e., husband, wife and two kids, is about PKR 58,500 or USD 223 per month (Figure 3). Therefore, the worker cannot run a family with the government-offered salary, so he is pushed to take on a part-time job to earn the gap of PKR 33,500 or USD 127 to run his family. This gap in the worker’s salary is also responsible for them using other means to escape from duty; thus, official working hours are consumed in other jobs. This salary gap is also demotivating the worker, directly impacting his work performance [31]. Therefore, there is an urgent need to focus on the worker’s welfare to fill the gap amount to increase his performance, which ultimately sustains the service delivery standard in the local municipalities and waste management companies (WMCs) [32]. Low-income countries such as Pakistan depend on foreign loan money to meet internal development goals. Therefore, it is not immediately possible for the government to increase the minimum wages of unskilled labour to meet the essential requirements to run the family. Thus, this problem has created an opportunity to explore viable options to ensure the fulfilment of the necessities of the workers without imposing any financial burden on the part of the government. This innovative SWM business model [33] will also generate money for the government as a surplus with the option to invest in the waste management sector to run it in a self-sufficient mode. In this research, the importance of the waste management sector as a “renewable resource” is highlighted for low-income countries such as Pakistan that need little attention from the policymakers, which in return will generate a surplus pool of money for the governments to invest in the MSW management industry including other social sectors for the welfare of the humanity.
Figure 3.
Comparison of current salary and minimum required amount (in PKR) for monthly consumption.
3.2. Linear Economy
Currently, the government of Pakistan is exploring various options to upgrade the linear economy with a circular economy [34], and the MSW sector has much potential to help policymakers achieve the targets of a regenerative circular economy by compost manufacturing from the organic proportion of waste [35]. However, the informal recycling chain, i.e., recovery of recyclables by scavengers, dealing with intermediaries and handling/processing in the industry, must be recorded and hence not reflected in tax revenue and GDP. Therefore, there is a need to upgrade the informal recycling chain with a formal one so that the MSW management sector can contribute towards sustainability and a regenerative circular economy. This objective can be achieved by drafting and implementing the MSW-management-related regulations by incorporating the proposed interventions at the provincial and national levels.
3.3. External Foreign Debt of Pakistan
It is estimated that 1% increases in the external debt stock and debt serving are responsible for downsizing the economy by 0.2% and 0.13%, respectively [36]. The debt threshold level is between 15–30% of the GDP [37], while for Pakistan, the optimal level of foreign debt is 26.4% [38]. The current foreign debt of Pakistan is about 39.7% of the nominal GDP, which is 9.7% higher than the threshold level and 13.3% more than the optimal level (Figure 4). Although the importance of the waste sector as a resource for Pakistan is highlighted, the revenue from the recycling business model is theoretically translated into GDP share, which can contribute to attaining the threshold limit for foreign debt.
Figure 4.
Foreign debt scenario of Pakistan with proposal to sustain threshold level.
4. Materials and Methods
The unsustainability of the country’s waste management system acts as a push factor to explore the methods as perceived from current literature on developing the recycling business model [39], i.e., sorting technological intervention, the economic potential of recyclables, waste diversion to reduce the GHGs emission and intervention in current waste management scheme to break the linear economy cycle. As a result, the recycling business model is developed by applying the following approaches:
- Ownership of the waste is defined with authorization for recycling business as part of the government. This intervention will help upgrade the waste sector with a circular economy by reusing and recycling waste materials.
- The recycling business model is integrated with technological intervention to make the model practicable and sustainable under local conditions.
- The sale prices for the recyclables are obtained from the field survey at various levels, i.e., scavenger, middleman/mid-dealer, private workers and recycling industry level.
- Environmental monetary value from saving GHGs emissions in terms of waste diversion for compost manufacturing and recovery of recyclables will also support the sector towards sustainability.
The MSW management business potential for Pakistan is assessed by applying the methodology explained in this section.
4.1. Proposed Municipal Waste Business Model for Pakistan
The proposed innovative recycling business model is developed from the existing literature on circular economy from the perspective of waste management, economy and environment. Most of the circular economy models emphasize drafting and enacting regulation/policy, recycling, innovative approach and emphasis on environmental consideration (Table 2). The proposed innovative business model for Pakistan is unique as it was developed by considering all aspects, i.e., poverty reduction, workers’ welfare, vision 2030, integration of the informal waste sector, source segregation option, technological intervention, targeted organic composting, targeted recovery of recyclables, cost recovery, environmental consideration and darting and enactment of waste-related regulations to strengthen the waste sector in Pakistan.
Table 2.
Literature review on circular economy in terms of waste business model.
The abbreviations used in Table 2 are explained in Table 3 to summarize the current literature review on MSW business models. The literature helps to integrate all desired aspects and design components in a single proposed model for its practicability under local conditions to strengthen Pakistan’s future economic condition by prioritizing the sustainability of the waste sector.
Table 3.
Explanation of abbreviations of reviewed literature (reference Table 2).
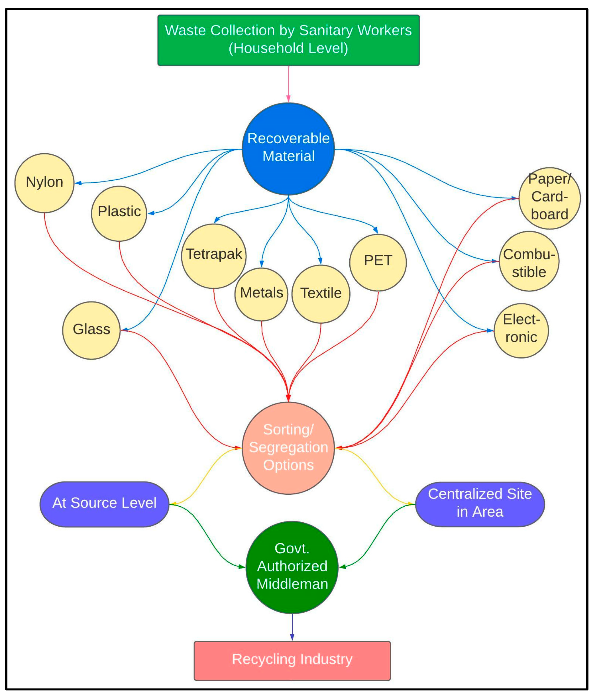
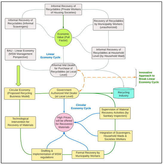
The proposed innovative municipal SWM business model [52] can support the improvement in the socio-economic conditions of sanitary workers in Pakistan. The sanitary workers collect the waste from each household as per business as usual (BAU), and rights/ownership of garbage will be entrusted to the workers in order for them to officially segregate the collected waste at the source level or the centralized enclosure located in the area. Furthermore, the municipality will segregate/recover the recyclables and sell them to a notified/authorized mid-dealer/middleman. For the scenario’s success, the sanitary supervisor of the area will be allowed to supervise the waste segregation activity performed by workers. In this case, the supervisor will be responsible for establishing contact with the government’s authorized middleman and ensuring the selling of the recovered material on-site or arranging the transportation of material to an agreed point in consultation with the mid-dealer. The recovered recyclables will be sold in the recycling industry [53] by the authorized mid-dealer and organic waste will be used for compost manufacturing by the government. This approach will support the government in integrating the MSW management industry with the circular economy that will generate revenue from the sale of recyclables and compost. The environmental monetary value in terms of savings on GHGs will be an additional revenue stream for the government. The government’s ownership of the recycling business will help to discourage the informal waste business with the option to hire scavengers as sanitary workers to enhance coverage of the service area [54]. The flow chart of the proposed business model is explained in Figure 5.
Figure 5.
Proposed MSW recycling business model for Pakistan.
4.2. Survey for Recyclable Material Prices
The current selling prices for recyclables including haulage/handling costs are obtained from survey of the market (Figure 6a–f). The current and proposed offered prices for authorized mid-dealers, including the recycling industry, are depicted in Figure 7.
Figure 6.
Survey for recyclables’ selling prices: (a) survey for waste items recovered; (b) survey for average quantity required on daily basis; (c) survey for economic condition of informal scavengers; (d) survey on recovered material haulage cost; (e) selling price survey; (f) survey of local markets for metal prices.
Figure 7.
Intervention to integrate MSW sector with circular economy.
The government can apply business tactics to discourage the informal sorting and recovery of the recyclables, i.e., rates for recyclables will be notified at the mid-dealer and recycling industry levels. Notified high prices for recyclables at mid-dealer level will help to break the informal recycling chain and this intervention will support to link the sector with circular economy. The scheme of intervention is depicted in Figure 7.
4.3. Estimation Model for Economic Potential
The revenue amount from the recovery of recyclables and a sum of all revenue streams (direct and indirect) is calculated as per the following equations by developing an idea from the review of recovery and recyclables [55], cost saving in unit-based pricing [56], and a novel bootstrapping autoregressive distributed lag [57];
The parameters and variables used in Equations (1) and (2) are explained in Table 4.
Table 4.
Parameters and variables used for economic potential estimation.
4.4. Waste Sorting Machine
A cost-effective locally manufactured machine named New Sorting Machine for Low-Income Countries “NSMFL” is proposed under local conditions (Figure 8). The NSMFL is designed locally to sort municipal solid waste into various components with the option to press identified components into bales, i.e., plastic bags, nylon and combustibles. It will help to segregate/sort the household municipal solid waste manually into ten economically valuable components, i.e., combustibles, electrical, glass, metals, paper/cardboard, pet, nylon, plastics, Tetra Pak and textiles. The NSMFL can be installed in the vehicle, i.e., rickshaw, Suzuki pickup and mini dumper for segregation at the source level, i.e., door-to-door (DtD) waste collection. The other option is to install NSMFL in a central location in the area under the control of one sanitary supervisor, i.e., union council, ward or sector. Mixed waste will be collected and hauled to the site for sorting/segregation in this option. Initially, the second option seems more feasible and cost-effective as it will not compromise the primary waste collection efficiency. However, gradually, the sorting responsibility will be shifted to the community, i.e., at the household level [58] with the help of public awareness, training on sorting and legally incorporating that specific clause in related policies and laws.
Figure 8.
Locally manufactured waste sorting and pressing machine—NSMFL.
4.5. Greenhouse Gas (GHG) Emission for Waste Recycling and Composting
Assessment of GHG emissions, i.e., direct emission, indirect saving and net emissions in a kg of CO2–eq./ton, and kg of CO2–eq./month of collected MSW are performed for compost and recycling by using “Estimation tool for GHG emissions from MSW management in a lifecycle perspective–version–III” developed by the Institute for Global Environmental Strategies (IGES), Japan [59].
5. Results
The case study of Islamabad, the capital city of Pakistan, is presented to demonstrate that waste is a resource that can help the capital development authority (CDA) to sustain the sector under local conditions economically. The MSW business model is tested in Islamabad, and its implication at the Pakistan level is proposed to integrate the industry with a circular economy, which is urgently needed as a part of the current regional geopolitical scenario to sustain the country’s economy [60]. The estimated population of Islamabad, the capital city of Pakistan, is approximately 2.6 million. The city’s MSW generation is 1534 t/d, with an average waste generation rate of 0.59 kg/c/d [61]. MSW generation and waste composition for Islamabad are depicted in Table 5 (see Supplementary Materials).
Table 5.
Municipal solid waste composition and generated quantity per day.
The DtD waste collection system is proposed for the capital city of Pakistan [62]. Municipality workers will collect the waste mechanically and haul it to the enclosure. In addition, a mini dumper (2.5 m3) is proposed to be deployed to 1600 households to collect 5.5 t/d MSW by making four trips (Figure 9).
Figure 9.
Proposed DtD waste collection scheme for Islamabad.
The temporarily stored waste at the enclosure will be sorted into ten components (Figure 10) based on feasible scenarios under local conditions. The area supervisor will oversee the sorting activity and coordinate with the notified authorized mid-dealer for weighing and collecting the recovered material and the disbursement of the on-site cash share among the area workers under the supervision of the sanitary supervisor/inspector. The same material will be delivered to the recycling industries, and the generated revenue/surplus amount will be deposited in the municipality/government account after retaining their profit.
Figure 10.
Waste sorting methodology and sector integration with circular economy.
The organic/kitchen waste will be collected by the municipality and hauled to a centralized facility for the manufacture of organic compost. The quantity of the recovered recyclables is estimated as 10,442 tons per month (26 days) at a 70% recovery rate for the city, and the components-wise detail is depicted in Figure 11a. The economic potential from a recovery of 10 recyclables is estimated to be PKR 463 million per month (Figure 11b). The proposed model will support the government to convert the circularity values into a recycling business model [49].
Figure 11.
Recoverable quantity with economic values: (a) quantity of recoverable material per month; (b) economic potential of recovered material per month for Islamabad city.
In this case, the sanitary supervisors will receive a 1% share from the recyclables’ sale, and a 15.6% share will be disbursed among the 2068 workers. The government will receive 83.4% of its profit share from selling the recyclables to further invest in the waste management sector for sustainability. This proposal seems practicable as it will allow the workers to fully concentrate on waste handling with extra man-hours, and the financial benefits will stop them from needing a part-time job. The proposed business model is based on local conditions and lessons learned from the sector to prevent/minimize the informal segregation of valuable waste components by scavengers. Furthermore, the economic benefit relating to workers will also ensure the presence of each worker on duty. Thus, it will help minimize the ghost worker stigma associated with the waste sector in low-income countries [63]. The sale of recyclables by the sanitation staff will earn an expected amount of PKR 463 million per month (26 days) in Islamabad (Table 6) (see Supplementary Materials).
Table 6.
Potential economic value per month from sale of recyclables—Equation (1).
The total salary of the 2068 sanitary workers is PKR 51.7 million per month (Avg. PKR 25,000/worker/month). However, PKR 121 million per month is required to meet the minimum requirements of the sanitary workers’ families. After excluding the recyclables’ handling costs (PKR 19 million/month), the actual sales revenue will be PKR 444 million per month. After the sanitation share (PKR 73.2 million/month) disbursement to meet the minimum expenditures for the families, the monthly surplus will be 370.2 million. The analysis of the related cost of the system, including capital and operational expense and generated revenue from the sale of recyclables [64], is depicted in Table 7 and Figure 12a,b.
Table 7.
Cost (PKR/month) of the system and related revenue amount.
Figure 12.
Cost of the system/revenue per month: (a) cost/revenue of the proposed material recovery; (b) expenditures to sustain the business model and related revenue cost for Islamabad.
Value of A(Rv), WS and SA are calculated (Table 7) per the following equations by developing an idea from the recycling resource return model [65] and cost composition of the source separation system [66];
After meeting the necessities of the sanitation staff, including the handling costs for recyclables, there will be a sufficient surplus amount (PKR 370.2 million per month or PKR 4442 million per annum) on 70% recovery of recyclables that can be utilized to meet the current expenditures of the solid waste management sector of the city, i.e., PKR 1397 million per annum. As estimated, each worker can contribute a monetary value of PKR 214,660 per month to the government. Therefore, there is an urgent need to change the perception with regards to the sanitary workers in the country, and the workers should be considered as earning resources of the government that can support the generation of revenue for a sustainable waste management sector in a self-sufficient mode [67].
CDA can generate PKR 6402 million/annum revenue from the sale of recyclables and compost. Therefore, revenue from the environmental benefits in terms of GHGs emission reductions is estimated to be PKR 682 million per annum, and indirect savings of PKR 1332 million per annum from waste diversion, i.e., landfill management costs, land costs, transportation costs and fertilizer, are depicted in Figure 13.
Figure 13.
Annual revenue including savings from recycling and composting.
5.1. Implications of Proposed Business Model for Pakistan
It is proposed that the locally developed recycling business model is implemented at the national level using the bottom-up approach [28]. This approach will support the government of Pakistan to optimize the recycling business model at the national level in terms of the economic and environmental benefits, including giving freedom for local municipalities to optimize the model under local conditions. The implication is that the recycling business model has the potential from the perspective of the MSW management sector to be carried out across Pakistan. The country’s projected population is 232 million in 2023, generating 99,776 metric tons of waste per day by taking a 0.43 kg/c/d average waste generation rate [68]. The component-wise quantity of household MSW generation per day is depicted in Figure 14a. The amount of recyclable components (37,243 t/d) with the proposed 70% recovery (26,070 t/d) is depicted in Figure 14b.
Figure 14.
Waste generation of Pakistan: (a) component-wise household waste generation (t/d); (b) proposed recovery of recyclables (t/d).
The government of Pakistan can generate direct revenue of PKR 518,458 million/annum by implementing the proposed recycling business model in addition to PKR 151,361 million/annum indirect savings, as depicted in Table 8 (see Supplementary Materials).
Table 8.
Revenue streams and related saving amounts per annum in Pakistan perspective—Equation (2).
Furthermore, the economic potential/revenue value (PKR million) of each recyclable category is calculated and its share towards the circular economy is depicted in Figure 15.
Figure 15.
Economic potential (revenue) of each recyclables material towards circular economy.
Higher government spending has encouraged the need to find innovative ways to develop non-tax revenue streams with improved collection management systems [69]. The MSW management sector can support the government of Pakistan to improve the national economic condition with an addition of a 5.5% monetary amount compared to the annual budget. The direct economic potential/revenue by implementing the proposed recycling business model, i.e., compost sales (19% share), recyclables (54% share), environmental monetary values (4.4% share), including indirect savings from transportation (11.6% share), landfill management (0.7% share), disposal land (0.1% share) and fertilizers (10.1% share), is depicted in Figure 16a. Additionally, the sector can improve and develop infrastructure with the money (1.1%) generated within the system without additional financial burden on the government (Figure 16b). The proposed share of the waste sector in GDP as non-tax revenue is highlighted by identifying a tool for the government of Pakistan to focus on the sector’s welfare, which in return has the potential to influence the country’s macroeconomic condition [70].
Figure 16.
Economic potential of proposed business model: (a) revenue/saving share (%) of proposed business model in Pakistan perspective; (b) estimated sectoral share in annual budget of Pakistan.
An increase in the debt amount can accelerate the long-term economic growth rate; however, beyond a particular debt-to-GDP threshold ratio, a further increase in the debt amount will hamper the economic growth of the country [71]. The idea to project the share of the waste sector to service the foreign debt is developed from the economic growth with foreign savings [72] to develop the following equations:
where DI% represents the debt impact value (%) to GDP, Dt% represents the debt threshold value (%) to GDP for foreign debt and Dc% represents the current debt value (%) to GDP. The negative value (%) of DI% in the case of Pakistan indicates immediate remedial measures for foreign debt treatment.
where DI%(ttt.) represents the debt impact value (%) after treatment, and MSWEP% represents the economic potential (%) of the municipal solid waste sector to service the foreign debt value in GDP.
The economic potential of the country’s waste sector is calculated to compare its theoretical share to pay off the national foreign debt. The revenue generated from the waste sector can help to maintain foreign debt within the threshold value for Pakistan. The waste management sector can contribute by paying about 1.4% of the GDP by 2023 or 21% of the GDP by 2032 to service the country’s foreign debt by assuming the debt value of the fiscal year 2021–2022 as constant with incremental population growth and waste generation over the period with the objective to theoretically reflect the share of the waste sector in economic growth (Figure 17a,b). Therefore, the new sectoral intervention in the form of policy implications can prove a turning point to strengthen the economic condition of the country [73].
Figure 17.
Theoretical economic potential of waste sector to help service the national foreign debt. (a) Foreign-debt-paying capacity from estimated revenue generated from the recycling business; (b) estimated decrease in per capita foreign debt over the period.
5.1.1. Resource Recovery and Implementation Timelines
The current average recycling rate, i.e., recovery of recyclables, is reported as 14.4% in Pakistan by the informal sector [74] with almost zero compost manufacturing from organic municipal waste, except in Lahore, which has an active composting facility with 1000 t/d waste processing capacity and where operations are underutilized. The proposed parameters with regards to achieving the targets are flexible and practicable based on lessons learned from the MSW management sector. Therefore, the government of Pakistan can implement the proposed business model in a phased manner (Figure 18a). Six-month timelines are proposed in phase I to implement the new business model. The proposed business model implementation timelines in phases II, III and IV are nine months, 12 months and 18 months, respectively. The phases are offered based on city population, i.e., large, medium, small and urban towns with populations of >300,000, <3,000,000 and >200,000, <200,000 and >100,000, and <100,000, respectively (Figure 18b–d).
Figure 18.
New business model implementation timelines: (a) business model implementation timelines in phased manner; (b) 27 large cities of Pakistan; (c) 14 medium cities of Pakistan; (d) 59 small cities of Pakistan.
There is a need to integrate the circular economy into the MSW management sector to reduce carbon emissions by 45% by the end of 2030 and attain carbon neutrality by 2050 [75]. The circular economy strategy in the form of a material/resource recovery business model will support the GHGs emission reduction targets defined by the nationally determined contributors (NDCs) and sustainable development goals (SDGs). Implementing the proposed model will help save indirect GHGs emissions of 105,233,136 kg of CO2–eq./month through resource recovery, i.e., composting and recycling (Figure 19).
Figure 19.
GHGs emission/saving from monthly collected waste.
5.1.2. National SWM Act/Policy—A Roadmap for Sectoral Reforms
The circular economy approach is being implemented in developed economies and protected under the legislative system. Therefore, the legal protection initiative will act as a foundation for the designing and execution of an efficient MSW management system from the perspective of the circular economy in Pakistan [76]. For the implementation of the proposed recycling business model [77], there is a need for drafting a comprehensive SWM policy/Act at the national level by engaging all stakeholders [78], i.e., local government departments of all provinces including waste management/sanitation companies, boards, federal ministries of climate change and planning and special initiatives. In addition, there is a need to incorporate the clauses of waste ownership, sorting and the availability of land for waste enclosure on a decentralized approach, the revised criteria for sanitary supervisors and inspectors, the selection criteria for authorized mid-dealers and a mechanism to register the recycling industry and notifications of recyclables rates at the middle dealer level. Initially, it is proposed to have open rates at the recycling industry level keeping in view the market trends. Now is the time to tap up the talent that will accelerate sectoral productivity, and which will ultimately make a success of the recycling business model. The flow diagram for a national MSW-related policy/Act is presented in Figure 20.
Figure 20.
Proposed steps for national SWM Act/policy.
6. Discussion
The business model linked with the circular economy [79] will help increase resource efficiency [80] from the perspective of urban municipal solid waste handling and can guide low-income countries such as Pakistan to attain equilibrium between their economy and the environment [81]. Economic, environmental and societal expectations are pressing the need to move towards a sustainable socio-technical system. Social inequalities, degraded work environments, joblessness and poverty traps are the reasons to explore innovative business models, which can provide financial support to meet the necessities of job security [82]. Therefore, there is an urgent need for an innovative approach to focus more on regenerative system research, i.e., the business model from the perspective of the circular economy [83], so that it can support low-income countries such as Pakistan to overcome the latest crises of economic instability and social inequalities.
The proposed business model is unique/innovative as it will guide the policymakers to authorize the contractor(s) on the government’s behalf to collect the recyclables at higher notified prices and distribute the share among the municipality workers and government without additional cost implications on the part of the government of Pakistan. Technological intervention is the other aspect that makes the model unique. It will allow the segregation of mixed MSW at the source level by engaging sanitary workers without additional workforce with the opportunity to integrate informal scavengers in the main waste collection stream. It will also allow the municipality to increase service delivery by incorporating private housing entities in the waste collection stream. A flowchart of the innovative recycling business model for beloved Pakistan is depicted in Figure 21.
Figure 21.
Innovative recycling business model as perceived from developed economies.
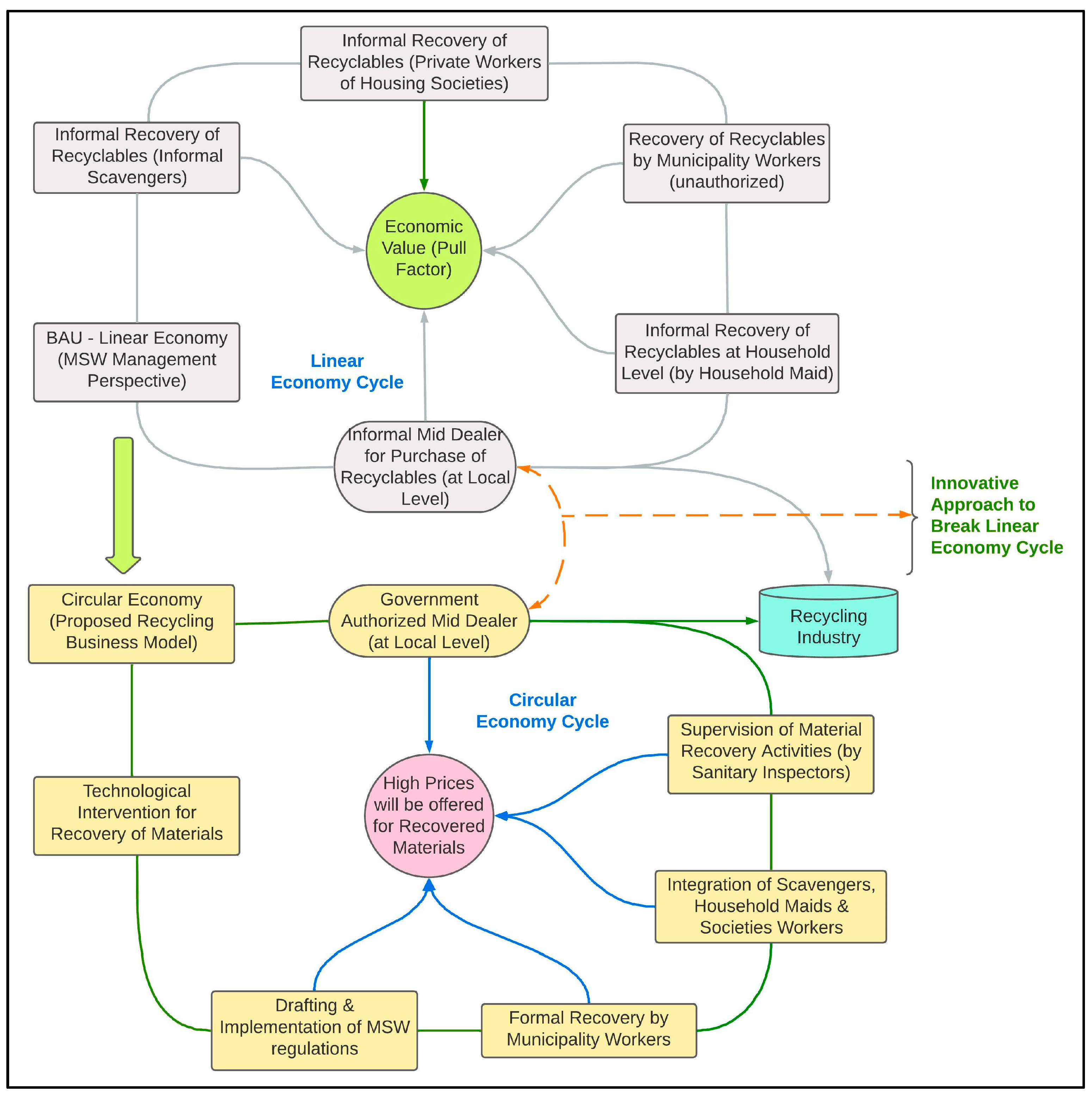
As per BAU, the linear economy negatively impacts the local environment as collected waste is disposed of openly without resource recovery. Therefore, society must adopt a circular economy by exploring renewable energy resources, such as material recovery from the MSW. Implementing the proposed business model will support the breaking of the linear economy chain (Figure 22) and encourage the upgrading of the sector with circularity [84]. The economic value of recyclables and the recycling industry are pull factors for the business model’s success. The offered prices for recyclables by government-authorized contractors (Figure 23a) will ensure the practicability of the model. Government ownership in recyclable recovery, including waste sorting technological interventions, will be the key to upgrading the local sector in Pakistan towards sustainability.
Figure 22.
Current and proposed recycling chain in Pakistan—linear to circular economy.
Figure 23.
Recyclables’ selling prices and recycling rate: (a) recyclables’ selling prices (PKR/Kg.) for BAU and proposed; (b) informal recycling rate (%) in major cities of Pakistan.
The average informal recycling rate for Pakistan is calculated as 14.4%, which needs to be formalized to reach an enhanced 70% material recovery efficiency (Figure 23b).
The authorized mid-dealer with notified prices for recyclables will play the role of a game changer in the waste sector of Pakistan (Figure 24). These proposed interventions in the recycling chain of Pakistan will act as a pull factor for recyclables and a push factor for informal scavengers to formally join the municipality to increase service area coverage, including waste-sorting tasks [85]. In addition, a dedicated cell/unit will be established at the central level in each municipality to monitor materials’ in/out flow digitally [86]. The key to the success of the proposed recycling business model is based on the cash disbursement among the workers on the same day, and the government share may be deposited in the account by the authorized mid-dealer weekly or monthly.
Figure 24.
Proposed cash flow mechanism.
Therefore, the proposed MSW business model will help the country to invest the revenue money for the welfare of sanitation staff and strengthen the sector with an option to maintain the foreign debt within the threshold value. However, there is a need to explore the direct investment modes by international lenders, and the waste sector can play an essential role in achieving the sustainable development goals (SDGs). The reduction in greenhouse gas (GHGs) emissions associated with municipal waste handling can help to explore options such as “debt for climate/environment swaps” to sustain the global climate [87], which will save the fate of humanity on the planet Earth as Pakistan is the fifth largest populated country in the world generating 100,000 tons of MSW per day. International lenders may support the sustainability of developing economies such as Pakistan in paying foreign debt, which will help minimize geopolitical crises [88]. A single industry, such as the waste sector, has the potential to support economic development by implementing the proposed business model under the new term/campaign “Debt for Waste Swaps” from Pakistan’s perspective.
Municipalities worldwide can also initiate the model of improving staff welfare with revenue money from the waste sector. The official retirement age may be kept low or, as per BAU, with the option to join a recycling business or source segregation task after retirement with some attractive incentives. Resultantly, the vacant positions will create jobs. New recruitments should be on a contract basis instead of being offered a permanent place to avoid future pension liabilities on the part of the government. The retired employees can be offered the chance to join the recycling business voluntarily, which will generate revenue for the government to pay their liable pension amount with some incentives or relaxation in tax amounts against the services. This proposition may help governments to overcome the recent pension crisis with an opportunity to focus on the welfare of retired government employees [89]. The developed economies may also accelerate their economic/industrial growth by investing and buying green bonds from developing economies such as Pakistan under a symbiotic relationship approach.
The topic was selected to highlight the importance of the waste sector from the circular economy perspective. There was a need to integrate the critical circularity aspects into a single model to sustain the local waste sector by focusing on the welfare of the stakeholders, sanitary workers, supervisory tier, informal scavengers, private workers, municipality and recycling industry. Furthermore, sector analysis compared the revenue share with GDP and its potential to pay off the national foreign debt. Technological interventions and waste ownership by the concerned municipality are the critical areas responsible for the sector’s success in Pakistan. The desired results of the bottom-up approach at the national level can only be achieved by incorporating the proposed clauses in the related policies and regulations, including prioritizing the welfare of the sector and its recognition by policymakers. Information on the waste processing capacity of all recycling industries and their registration with the government are essential to keep a record of material flow that will help the government to predict the future trend of recycling materials with monitoring checks on product quality at the manufacturing level. The proposed recycling business model is limited to the recovery of recyclables and compost manufacturing based on local conditions; however, there are other relevant waste treatment options available in the market, such as anaerobic digestion, refuse-derived fuel and waste to energy, i.e., electricity generation, which is not considered in terms of its economic potential. Future research is required to design a practicable model for handling, treating and disposing diaper waste comprising about 15% of municipal solid waste in Pakistan.
7. Conclusions
Implementing intelligent interventions in the recycling business model will ensure the integration of the waste sector with a regenerative circular economy in the country. The economic gains from the waste business will support investment in the sector’s welfare to meet international standards, which will help the government achieve NDC and SDG targets. Implementing the proposed business model only requires administrative decisions and commitment on the part of the policymakers without any additional cost implication, with an excellent opportunity to attract direct foreign investment/crowdfunding [90] from the perspective of climate finance funding under the climate change agenda. The proposed circular economy model has great potential to support the government of Pakistan with the raising of 5.5% of the annual budget amount, and surplus/additional revenue can be utilized to pay off the nation’s foreign debt, i.e., 21% of GDP by 2032 under the proposed “Debt for Waste Swaps” national campaign. However, future research is required to design a sustainable recycling model for diaper waste management in urban areas of low-income countries such as Pakistan, as handling diaper waste is a growing concern for municipalities.
Supplementary Materials
The following supporting information can be downloaded at: https://www.mdpi.com/article/10.3390/su15076281/s1.
Author Contributions
Formal analysis, I.A.S.; Resources, R.H.; Data curation, M.M.C. and M.M.S.; Writing—original draft, A.I.; Visualization, A.A.K.; Supervision, A.Y., A.B.T. and A.-S.N. All authors have read and agreed to the published version of the manuscript.
Funding
This research received no external funding.
Institutional Review Board Statement
Not applicable.
Informed Consent Statement
Informed consent was obtained from all individuals to use their pictures and data collected from CDA, Islamabad.
Data Availability Statement
Relevant data are available in the Supplementary Material.
Acknowledgments
The authors highly appreciate the invention of M/s. Mubeen Machinery Store for designing and manufacturing an NSMFL for waste sorting in Pakistan. The authors also appreciate the Institute for Global Environmental Strategies (IGES), Japan, for providing GHGs emission calculator to perform environmental analysis for the MSW management sector. The authors also acknowledge Muhammad Omar Masud, the CEO of the Urban Unit, and Hina Riaz, AD Communication, Population Welfare Department—Government of the Punjab, for their review and valuable suggestions to improve the manuscript. Finally, the authors would like to show their appreciation for the excellent work of https://lucid.co/ (accessed on 1 March 2023) and providing free access to developing graphs.
Conflicts of Interest
The authors declare no conflict of interest.
References
- Esposito, M.; Tse, T.; Soufani, K. Introducing a circular economy: New thinking with new managerial and policy implications. Calif. Manag. Rev. 2018, 60, 5–19. [Google Scholar] [CrossRef]
- Awogbemi, O.; Kallon, D.V.; Bello, K.A. Resource recycling with the aim of achieving zero-waste manufacturing. Sustainability 2022, 14, 4503. [Google Scholar] [CrossRef]
- Coskun, S. Zero waste management behavior: Conceptualization, scale development and validation—A case study in Turkey. Sustainability 2022, 14, 12654. [Google Scholar] [CrossRef]
- Silva, A.S.; Alves, F.; Diaz de Tuesta, J.L.; Rocha, A.M.A.C.; Pereira, A.I.; Silva, A.M.T.; Gomes, H.T. Capacitated Waste Collection Problem Solution Using an Open-Source Tool. Computers 2023, 12, 15. [Google Scholar] [CrossRef]
- Othman, S.N.; Noor, Z.Z.; Abba, A.H.; Yusuf, R.O.; Hassan, M.A. Review on life cycle assessment of integrated solid waste management in some Asian countries. J. Clean. Prod. 2013, 41, 251–262. [Google Scholar] [CrossRef]
- Hung, M.L.; Ma, H.W.; Yang, W.F. A novel sustainable decision making model for municipal solid waste management. Waste Manag. 2007, 27, 209–219. [Google Scholar] [CrossRef]
- Gallego-Schmid, A.; Chen, H.M.; Sharmina, M.; Mendoza, J.M. Links between circular economy and climate change mitigation in the built environment. J. Clean. Prod. 2020, 260, 121115. [Google Scholar] [CrossRef]
- Jonek-Kowalska, I. Municipal Waste Management in Polish Cities—Is It Really Smart? Smart Cities 2022, 5, 1635–1654. [Google Scholar] [CrossRef]
- Bocken, N.M.; Short, S.W.; Rana, P.; Evans, S. A literature and practice review to develop sustainable business model archetypes. J. Clean. Prod. 2014, 65, 42–56. [Google Scholar] [CrossRef]
- Corsini, F.; Gusmerotti, N.M.; Frey, M. Consumer’s circular behaviors in relation to the purchase, extension of life, and end of life management of electrical and electronic products: A review. Sustainability 2020, 12, 10443. [Google Scholar] [CrossRef]
- The World Bank. Available online: https://www.worldbank.org/en/country/pakistan/overview (accessed on 12 February 2023).
- Tsangas, M.; Papamichael, I.; Zorpas, A.A. Sustainable Energy Planning in a New Situation. Energies 2023, 16, 1626. [Google Scholar] [CrossRef]
- The Express Tribune. Available online: https://tribune.com.pk/story/2364775/ukraine-russia-war-implications-for-pakistan (accessed on 12 February 2023).
- Reichardt, J. Albert Kahn, Stahlbau im Kontext der Moderne: Bauhaus, Moderne und die Leistung der Ingenieure–100 Jahre Bauhaus 2019. Stahlbau 2019, 88, 383–392. [Google Scholar] [CrossRef]
- Khan, M.U.; Ahring, B.; Garcia-Perez, T.; Garcia-Perez, M. Valorization of municipal solid waste in biorefineries for the creation of a circular economy: Role of emerging technologies. In Current Developments in Biotechnology and Bioengineering, 1st ed.; Elsevier: Amsterdam, The Netherlands, 2020; pp. 323–347. [Google Scholar]
- Bagheri, M.; Esfilar, R.; Golchi, M.S.; Kennedy, C.A. Towards a circular economy: A comprehensive study of higher heat values and emission potential of various municipal solid wastes. Waste Manag. 2020, 101, 210–221. [Google Scholar] [CrossRef] [PubMed]
- Van Fan, Y.; Klemeš, J.J.; Walmsley, T.G.; Bertók, B. Implementing Circular Economy in municipal solid waste treatment system using P-graph. Sci. Total Environ. 2020, 701, 134652. [Google Scholar] [CrossRef]
- Mandpe, A.; Paliya, S.; Gedam, V.V.; Patel, S.; Tyagi, L.; Kumar, S. Circular economy approach for sustainable solid waste management: A developing economy perspective. Waste Manag. Res. 2022, 20, 0734242X221126718. [Google Scholar] [CrossRef] [PubMed]
- Malinauskaite, J.; Jouhara, H.; Czajczyńska, D.; Stanchev, P.; Katsou, E.; Rostkowski, P.; Thorne, R.J.; Colon, J.; Ponsá, S.; Al-Mansour, F.; et al. Municipal solid waste management and waste-to-energy in the context of a circular economy and energy recycling in Europe. Energy 2017, 141, 2013–2044. [Google Scholar] [CrossRef]
- Van Fan, Y.; Varbanov, P.S.; Klemeš, J.J.; Romanenko, S.V. Urban and industrial symbiosis for circular economy: Total EcoSite Integration. J. Environ. Manag. 2021, 279, 111829. [Google Scholar] [CrossRef]
- Xiao, H.; Li, Z.; Jia, X.; Ren, J. Chapter 2—Waste to energy in a circular economy approach for better sustainability: A comprehensive review and SWOT analysis. In Waste-to-Energy; Academic Press: Cambridge, MA, USA, 2020; pp. 23–43. [Google Scholar]
- Di Foggia, G.; Beccarello, M. Designing circular economy-compliant municipal solid waste management charging schemes. Util. Policy 2023, 81, 101506. [Google Scholar] [CrossRef]
- Rweyendela, A.G.; Kombe, G.G. Institutional influences on circular economy: A Tanzanian perspective. Sustain. Prod. Consum. 2021, 26, 1062–1073. [Google Scholar] [CrossRef]
- Puntillo, P.; Gulluscio, C.; Huisingh, D.; Veltri, S. Reevaluating waste as a resource under a circular economy approach from a system perspective: Findings from a case study. Bus Strategy Environ. 2021, 30, 968–984. [Google Scholar] [CrossRef]
- Magazzino, C.; Falcone, P.M. Assessing the relationship among waste generation, wealth, and GHG emissions in Switzerland: Some policy proposals for the optimization of the municipal solid waste in a circular economy perspective. J. Clean. Prod. 2022, 351, 131555. [Google Scholar] [CrossRef]
- Folarin, O.S. Achieving sustainable solid waste management in Sub-Saharan Africa: The option of valorisation and circular economy model. In Waste Management, Processing and Valorisation; Yaser, A.Z., Tajarudin, H.A., Embrandiri, A., Eds.; Springer: Singapore, 2022; pp. 285–300. [Google Scholar]
- Wiesmeth, H.; Starodubets, N.V. The management of municipal solid waste in compliance with circular economy criteria: The case of Russia. Экoнoмикa Peгиoнa 2020, 16, 725–738. [Google Scholar] [CrossRef]
- Broitman, D.; Ayalon, O.; Kan, I. One size fits all? An assessment tool for solid waste management at local and national levels. Waste Manag. 2012, 32, 1979–1988. [Google Scholar] [CrossRef] [PubMed]
- Hassan, S.T.; Wang, P.; Khan, I.; Zhu, B. The impact of economic complexity, technology advancements, and nuclear energy consumption on the ecological footprint of the USA: Towards circular economy initiatives. Gondwana Res. 2023, 113, 237–246. [Google Scholar] [CrossRef]
- Pakistan Bureau of Statistics. Available online: https://www.pbs.gov.pk/content/final-results-census-2017-0 (accessed on 6 February 2023).
- Kumar, K.; Shetty, D.R. Safai Karamchari (Sanitary Workers)/Scavenger Community and Risk of Coronavirus (COVID-19) Pandemic in India. Contemp. Voice Dalit 2021, 2455328X211044570. [Google Scholar] [CrossRef]
- Iqbal, A.; Yasar, A.; Nizami, A.-S.; Sharif, F.; Tabinda, A.B.; Sultan, I.A.; Batool, S.A.; Haider, R.; Shahid, A.; Chaudhary, M.M.; et al. Evolution of Solid Waste Management System in Lahore: A Step towards Sustainability of the Sector in Pakistan. Appl. Sci. 2023, 13, 983. [Google Scholar] [CrossRef]
- Peoples, C.; Kulkarni, P.; Rabbani, K.; Moore, A.; Zoualfaghari, M.; Ullah, I. A Smart City Economy Supported by Service Level Agreements: A Conceptual Study into the Waste Management Domain. Smart Cities 2021, 4, 952–970. [Google Scholar] [CrossRef]
- Aramyan, L.H.; Beekman, G.; Galama, J.; van der Haar, S.; Visscher, M.; Zeinstra, G.G. Moving from niche to norm: Lessons from food waste initiatives. Sustainability 2021, 13, 7667. [Google Scholar] [CrossRef]
- Morseletto, P. Restorative and regenerative: Exploring the concepts in the circular economy. J. Ind. Ecol. 2020, 24, 763–773. [Google Scholar] [CrossRef]
- Ud-Din, M.; Khan, M.A.; Tariq, M. External debt-blessing or curse: Empirical evidence from Pakistan. Int. J. Econ. Financ. Issues. 2020, 10, 235–246. [Google Scholar] [CrossRef]
- Cordella, T.; Ricci, L.; Ruiz-Arranz, M. Debt-Overhang or Debt Irrelevance? Revisiting the Debt Growth Link; IMF Staff Papers; International Monetary Fund: Washington, DC, USA, 2010; Volume 57. [Google Scholar]
- Ud-Din, M.; Khan, M.A.; Tariq, M. Estimating the optimum level of debt-threshold: Empirical evidence from Pakistan. Pak. Soc. Sci. Rev. 2021, 57, 992–1007. [Google Scholar] [CrossRef]
- Figge, F.; Thorpe, A.; Gutberlet, M. Definitions of the circular economy: Circularity matters. Ecol. Econ. 2023, 208, 107823. [Google Scholar] [CrossRef]
- Abu-Qdais, H.A.; Shatnawi, N.; Al-Shahrabi, R. Modeling the Impact of Fees and Circular Economy Options on the Financial Sustainability of the Solid Waste Management System in Jordan. Resources 2023, 12, 32. [Google Scholar] [CrossRef]
- Prokic, D.; Stepanov, J.; Curcic, L.; Stojic, N.; Pucarevic, M. The role of circular economy in food waste management in fulfilling the United Nations’ sustainable development goals. Acta Univ. Sapientiae Aliment. 2022, 15, 51–66. [Google Scholar] [CrossRef]
- Maricuţ, A.C.; Grădinaru, G.I.; Matei, F.B. Waste Management. The Trigger of Circular Economy. J. Soc. Econ. Stat. 2022, 11, 84–101. [Google Scholar] [CrossRef]
- Abudu, O.; Lawal, G.; Adewuyi, I.; Oladapo, H.; Oduyemi, O. Drivers of circular food economies in Mississippi, USA. J. Econ. Sustain. Dev. 2022, 13, 22. [Google Scholar]
- Lorek, E.; Lorek, P. Social attitudes towards electronic waste and the implementation of circular economy principles. Ekon. Sr.-Econ. Environ. 2022, 83, 325–337. [Google Scholar] [CrossRef]
- Coscieme, L.; Manshoven, S.; Gillabel, J.; Grossi, F.; Mortensen, L.F. A framework of circular business models for fashion and textiles: The role of business-model, technical, and social innovation. Sustain. Sci. Pract. Policy 2022, 18, 451–462. [Google Scholar] [CrossRef]
- Halkos, G.E.; Aslanidis, P.S. New circular economy perspectives on measuring sustainable waste management productivity. Econ. Anal. Policy 2023, 77, 764–779. [Google Scholar] [CrossRef]
- Testa, F.; Gusmerotti, N.; Corsini, F.; Bartoletti, E. The role of consumer trade-offs in limiting the transition towards circular economy: The case of brand and plastic concern. Resour. Conserv. Recycl. 2022, 181, 106262. [Google Scholar] [CrossRef]
- Mihai, F.C.; Plana, R.; Arizmendiarrieta, J.S.; Irigoyen, I. Business models of composting for a circular economy. In Current Developments in Biotechnology and Bioengineering; Pandey, A., Awasthi, M., Zhang, Z., Eds.; Elsevier: Amsterdam, The Netherlands, 2023; pp. 319–345. [Google Scholar]
- De Keyser, E.; Mathijs, E. A typology of sustainable circular business models with applications in the bioeconomy. Front. Sustain. Food Syst. 2023, 6, 1028877. [Google Scholar] [CrossRef]
- Dragomir, V.D.; Duţescu, A. New Business Models in the Circular Economy. Proc. Int. Conf. Bus. Excell. 2022, 16, 792–804. [Google Scholar] [CrossRef]
- Фeciнa, Ю.Г.; Дзюбинcькa, O.B. ПEPCПEKTИBИ ФOPMУBAHHЯ ЦИKЛIЧHOЇ MOДEЛI EKOHOMIKИ У CФEPI ПOBOДЖEHHЯ З ПOБУTOBИMИ BIДХOДAMИ PEГIOHУ. Eкoнoмiчнi Haуки. Ceрiя Peгioнaльнa Eкoнoмiкa 2019, 16, 149–162. [Google Scholar]
- Gusmerotti, N.M.; Testa, F.; Corsini, F.; Pretner, G.; Iraldo, F. Drivers and approaches to the circular economy in manufacturing firms. J. Clean. Prod. 2019, 230, 314–327. [Google Scholar] [CrossRef]
- Parthasarathy, M. Challenges and Emerging Trends in Toner Waste Recycling: A Review. Recycling 2021, 6, 57. [Google Scholar] [CrossRef]
- Kasinja, C.; Tilley, E. Formalization of Informal Waste Pickers’ Cooperatives in Blantyre, Malawi: A Feasibility Assessment. Sustainability 2018, 10, 1149. [Google Scholar] [CrossRef]
- Metin, E.; Eröztürk, A.; Neyim, C. Solid waste management practices and review of recovery and recycling operations in Turkey. Waste Manag. 2003, 23, 425–432. [Google Scholar] [CrossRef] [PubMed]
- Dijkgraaf, E.; Gradus, R.H. Cost savings in unit-based pricing of household waste: The case of The Netherlands. Resour. Energy Econ. 2004, 26, 353–371. [Google Scholar] [CrossRef]
- Razzaq, A.; Sharif, A.; Najmi, A.; Tseng, M.L.; Lim, M.K. Dynamic and causality interrelationships from municipal solid waste recycling to economic growth, carbon emissions and energy efficiency using a novel bootstrapping autoregressive distributed lag. Resour. Conserv. Recycl. 2021, 166, 105372. [Google Scholar] [CrossRef]
- Seruga, P.; Krzywonos, M.; Seruga, A.; Niedźwiecki, Ł.; Pawlak-Kruczek, H.; Urbanowska, A. Anaerobic Digestion Performance: Separate Collected vs. Mechanical Segregated Organic Fractions of Municipal Solid Waste as Feedstock. Energies 2020, 13, 3768. [Google Scholar] [CrossRef]
- Menikpura, N.; Premakumara, D.G.J. Emission Quantification Tool (EQT) for Estimation of GHGs/SLCPs from Solid Waste Sector, 2nd ed.; Institute for Global Environmental Strategies (IGES): Hayama, Japan, 2018. [Google Scholar]
- Shams Esfandabadi, Z.; Ranjbari, M.; Scagnelli, S.D. The imbalance of food and biofuel markets amid Ukraine-Russia crisis: A systems thinking perspective. Biofuel Res. J. 2022, 34, 1640–1647. [Google Scholar] [CrossRef]
- Zia, A.; Batool, S.A.; Chauhdry, M.N.; Munir, S. Influence of income level and seasons on quantity and composition of municipal solid waste: A case study of the capital city of Pakistan. Sustainability 2017, 9, 1568. [Google Scholar] [CrossRef]
- Degli Esposti, A.; Magrini, C.; Bonoli, A. Door-to-door waste collection: A framework for the socio–Economic evaluation and ergonomics optimisation. Waste Manag. 2023, 156, 130–138. [Google Scholar] [CrossRef]
- Mbuh, P.E.; Nchang, N.D.; NdiIsoh, A.V.; Adenuga, K.I. Employee Fraud: An Empirical Review Of Ghost Workers. Int. J. Innov. Res. Adv. Stud. 2020, 7, 119–125. [Google Scholar]
- Emery, A.; Davies, A.; Griffiths, A.; Williams, K. Environmental and economic modelling: A case study of municipal solid waste management scenarios in Wales. Resour. Conserv. Recycl. 2007, 49, 244–263. [Google Scholar] [CrossRef]
- Shen, K.W.; Li, L.; Wang, J.Q. Circular economy model for recycling waste resources under government participation: A case study in industrial waste water circulation in China. Technol. Econ. Dev. Econ. 2020, 26, 21–47. [Google Scholar] [CrossRef]
- Lavee, D.; Nardiya, S. A cost evaluation method for transferring municipalities to solid waste source-separated system. Waste Manag. 2013, 33, 1064–1072. [Google Scholar] [CrossRef]
- Guibrunet, L. What is “informal” in informal waste management? Insights from the case of waste collection in the Tepito neighbourhood, Mexico City. Waste Manag. 2019, 86, 13–22. [Google Scholar] [CrossRef]
- Nawaz, M.; Yousafzai, M.T.; Khan, S.; Ahmad, W.; Salman, M.; Han, H.; Ariza-Montes, A.; Vega-Muñoz, A. Assessing the Formal and Informal Waste Recycling Business Processes through a Stakeholders Lens in Pakistan. Sustainability 2021, 13, 11717. [Google Scholar] [CrossRef]
- Zhang, S.; Huang, Z. Research on perfecting government non-tax revenue management system. Open J. Account. 2019, 8, 35–46. [Google Scholar] [CrossRef]
- Mourre, G.; Reut, A. Non-tax revenue in the European Union: A source of fiscal risk? Int. Tax Public Financ. 2019, 26, 198–223. [Google Scholar] [CrossRef]
- Shahor, T. The impact of public debt on economic growth in the Israeli economy. Isr. Aff. 2018, 24, 254–264. [Google Scholar] [CrossRef]
- Bresser-Pereira, L.C.; Nakano, Y. Economic growth with foreign savings? Braz. J. Political Econ. 2020, 23, 163–188. [Google Scholar] [CrossRef]
- Ooi, J.K.; Hoy, Z.X.; Hossain, M.U.; Zhang, Z.; Khan, M.; Woon, K.S. An integrated multi-objective optimisation framework for municipal solid waste management and emissions trading scheme. Clean Technol. Environ. Policy 2023, 1–15. [Google Scholar] [CrossRef]
- Domenech, T.; Borrion, A. Embedding Circular Economy Principles into Urban Regeneration and Waste Management: Framework and Metrics. Sustainability 2022, 14, 1293. [Google Scholar] [CrossRef]
- Yang, M.; Chen, L.; Wang, J.; Msigwa, G.; Osman, A.I.; Fawzy, S.; Rooney, D.W.; Yap, P.S. Circular economy strategies for combating climate change and other environmental issues. Environ. Chem. Lett. 2022, 21, 55–80. [Google Scholar] [CrossRef]
- Li, J.; Yu, K. A study on legislative and policy tools for promoting the circular economic model for waste management in China. J. Mater. Cycles Waste Manag. 2011, 13, 103–112. [Google Scholar] [CrossRef]
- Schulze, G. Growth within: A circular economy vision for a competitive Europe. Ellen MacArthur Found. McKinsey Cent. Bus. Environ. 2016, 1–22. Available online: https://ellenmacarthurfoundation.org/growth-within-a-circular-economy-vision-for-a-competitive-europe (accessed on 1 March 2023).
- Corsini, F.; Gusmerotti, N.M.; Frey, M. Fostering the Circular Economy with Blockchain Technology: Insights from a Bibliometric Approach. Circ. Econ. Sust. 2023, 1–21. [Google Scholar] [CrossRef]
- Chen, C.C.; Sukarsono, F.M.; Wu, K.J. Evaluating a sustainable circular economy model for the Indonesian fashion industry under uncertainties: A hybrid decision-making approach. J. Ind. Prod. Eng. 2023, 40, 188–204. [Google Scholar] [CrossRef]
- Gusmerotti, N.M.; Corsini, F.; Borghini, A.; Frey, M. Assessing the role of preparation for reuse in waste-prevention strategies by analytical hierarchical process: Suggestions for an optimal implementation in waste management supply chain. Environ. Dev. Sustain. 2019, 21, 2773–27792. [Google Scholar] [CrossRef]
- Ghisellini, P.; Cialani, C.; Ulgiati, S. A review on circular economy: The expected transition to a balanced interplay of environmental and economic systems. J. Clean. Prod. 2016, 114, 11–32. [Google Scholar] [CrossRef]
- Geissdoerfer, M.; Savaget, P.; Bocken, N.M.; Hultink, E.J. The Circular Economy–A new sustainability paradigm? J. Clean. Prod. 2017, 143, 757–768. [Google Scholar] [CrossRef]
- Wu, K.J.; Hou, W.; Wang, Q.; Yu, R.; Tseng, M.L. Assessing city’s performance-resource improvement in China: A sustainable circular economy framework approach. Environ. Impact Assess. Rev. 2022, 96, 106833. [Google Scholar] [CrossRef]
- Veral, E.S. An evaluation on the circular economy model and the loops design in the context of waste management. Eur. J. Eng. Sci. Tech. 2019, 15, 18–27. [Google Scholar]
- Challcharoenwattana, A.; Pharino, C. Correction: Challcharoenwattana, A.; et al. Co-Benefits of Household Waste Recycling for Local Community’s Sustainable Waste Management in Thailand. Sustainability 2015, 7, 7417–7437. [Google Scholar] [CrossRef]
- Zeller, V.; Towa, E.; Degrez, M.; Achten, W.M. Urban waste flows and their potential for a circular economy model at city-region level. Waste Manag. 2019, 83, 83–94. [Google Scholar] [CrossRef]
- Khanna, M.; Gusmerotti, N.M.; Frey, M. The Relevance of the Circular Economy for Climate Change: An Exploration through the Theory of Change Approach. Sustainability 2022, 14, 3991. [Google Scholar] [CrossRef]
- Financial Times. Available online: https://www.ft.com/content/d767580d-2db3-43f2-a509-2b29eb81003a (accessed on 4 February 2023).
- CNN. Available online: https://edition.cnn.com/2023/03/11/europe/paris-trash-strikes-intl/index.html (accessed on 12 March 2023).
- Corsini, F.; Frey, M. Crowdfunding sustainable products with the product search matrix: Niche markets vs. mass markets. Electron. Commer. Res. 2023, 1–26. [Google Scholar] [CrossRef]
Disclaimer/Publisher’s Note: The statements, opinions and data contained in all publications are solely those of the individual author(s) and contributor(s) and not of MDPI and/or the editor(s). MDPI and/or the editor(s) disclaim responsibility for any injury to people or property resulting from any ideas, methods, instructions or products referred to in the content. |
© 2023 by the authors. Licensee MDPI, Basel, Switzerland. This article is an open access article distributed under the terms and conditions of the Creative Commons Attribution (CC BY) license (https://creativecommons.org/licenses/by/4.0/).























