Examining Practices of Apparel Use and End of Life in New Zealand
Abstract
1. Introduction
1.1. Selection of Material
1.2. Life Cycle Assessment Method
- Does the type of material a garment is composed of impact how it is washed and worn?
- Do New Zealanders care for and discard garments differently from people in other countries?
- How many times are woollen and synthetic jumpers laundered over their lifetimes, and what happens to them at the end of their useful life?
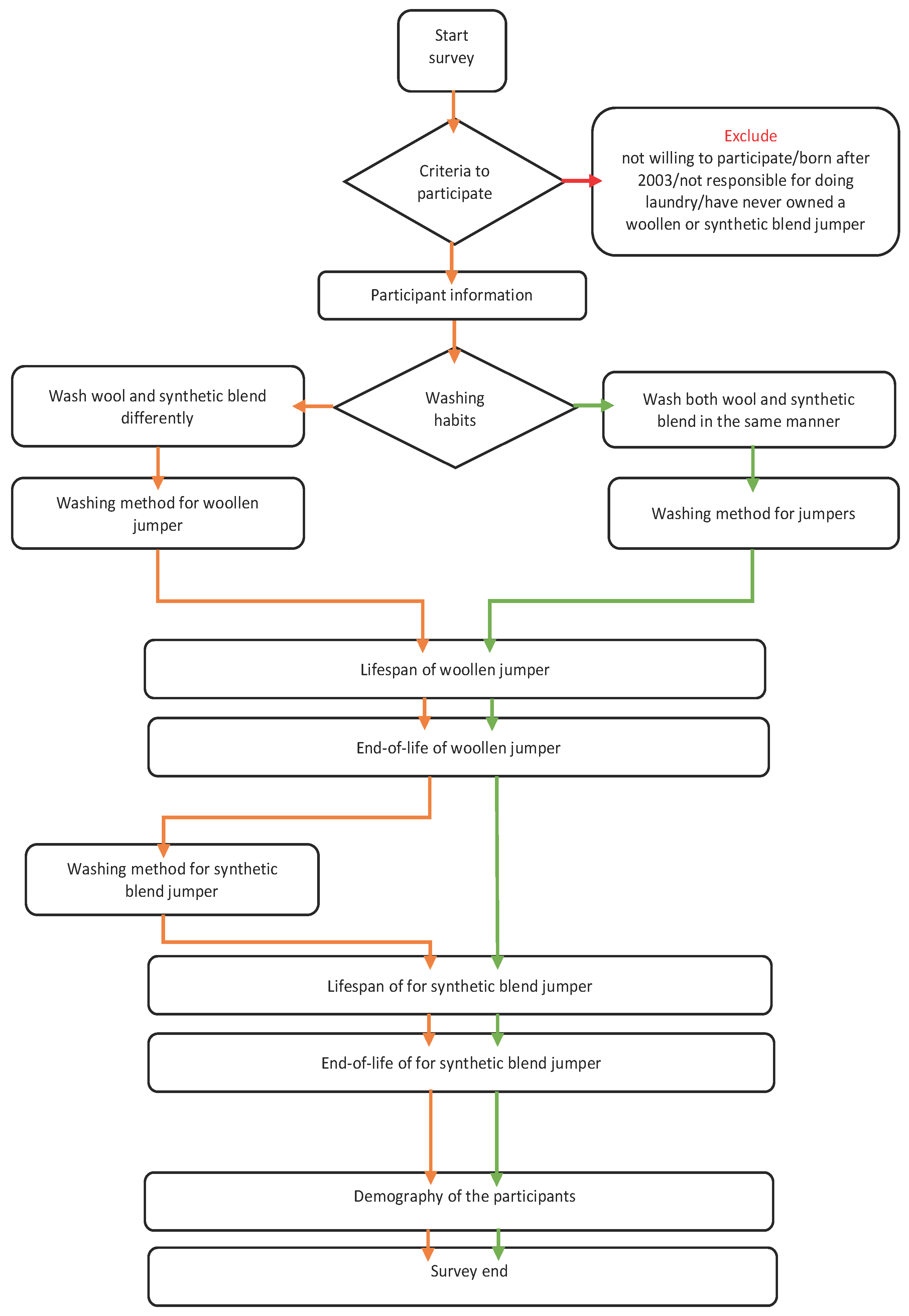
2. Methods
3. Results
3.1. Survey Demographics
3.1.1. Participant Information
3.1.2. Geographical Distribution
3.2. Laundering Practices
3.2.1. Washing Methods
3.2.2. Washing Machine Type
3.2.3. Washing Machine Settings
3.2.4. Washing Detergents
3.2.5. Drying Methods
3.2.6. Laundry Frequency/Days per Wear Wash
3.3. Lifespan
3.3.1. Lifetime Wear Events (Based upon Consumers’ Estimates)
3.3.2. Subsequent Use
| U = | L1+ (L2 × R) | |
| Total use of woollen jumper | UW = | L1W + (L2W × RW) |
| 181 + (90.5 × 0.62) = 237 | ||
| Total use of synthetic-blend jumper | US = | L1S + (L2S × RS) |
| 135 + (67.5 × 0.54) = 171 |
3.4. Laundering per Lifetime
3.5. End-of-Life Practices
4. Discussion
4.1. Critical to Account for the Use and End-of-Life Phases
4.2. Various Wash and Wear Approaches for Different Materials
4.3. Discrepancy in Use and End-of-Life Data across Nations
5. Recommendations for Future Use
6. Limitations
7. Conclusions
- The washing practices, lifetime wear events and disposal methods of clothing made from various textile materials vary significantly. Woollen jumpers in New Zealand are worn and cared for differently from synthetic-blend jumpers.
- Unique maintenance and disposal practices for garments evident in New Zealand are distinct from those reported in other countries. Different regions or cultures have different ways of handling clothing, and thus, these habits cannot be generalised.
- Data on comparative lifetime wear events, wash counts and modes of disposal were quantified. For a meaningful LCA, the inventory used in washing and drying and their impact on the environment when disposed to a landfill can be worked out using these figures.
Author Contributions
Funding
Institutional Review Board Statement
Informed Consent Statement
Data Availability Statement
Acknowledgments
Conflicts of Interest
References
- Okafor, C.C.; Madu, C.N.; Ajaero, C.C.; Ibekwe, J.C.; Nzekwe, C.A.; Okafor, C.; Madu, C.; Ajaero, C.; Ibekwe, J.; Nzekwe, C. Sustainable management of textile and clothing. Clean Technol. Recycl. 2021, 1, 70–87. [Google Scholar] [CrossRef]
- Moazzem, S.; Daver, F.; Crossin, E.; Wang, L. Assessing environmental impact of textile supply chain using life cycle assessment methodology. J. Text. Inst. 2018, 109, 1574–1585. [Google Scholar] [CrossRef]
- Fletcher, K. Clean and green? Eco. Design 2012, 7, 34–35. [Google Scholar]
- Henry, B.; Laitala, K.; Klepp, I.G. Microfibres from apparel and home textiles: Prospects for including microplastics in environmental sustainability assessment. Sci. Total Environ. 2019, 652, 483–494. [Google Scholar] [CrossRef]
- Yasin, S.; Behary, N.; Rovero, G.; Kumar, V. Statistical analysis of use-phase energy consumption of textile products. Int. J. Life Cycle Assess. 2016, 21, 1776–1788. [Google Scholar] [CrossRef]
- Niinimäki, K.; Peters, G.; Dahlbo, H.; Perry, P.; Rissanen, T.; Gwilt, A. The environmental price of fast fashion. Nat. Rev. Earth Environ. 2020, 1, 189–200. [Google Scholar] [CrossRef]
- Seara, J.; Boger, S.; Eder-Hansen, J.; Chalmer, C. Pulse of the Fashion Industry 2017; Global Fashion Agenda & The Boston Consulting Group: Copenhagen, Denmark, 2017. [Google Scholar]
- DeVoy, J.E.; Congiusta, E.; Lundberg, D.J.; Findeisen, S.; Bhattacharya, S. Post-Consumer textile waste and disposal: Differences by socioeconomic, demographic, and retail factors. Waste Manag. 2021, 136, 303–309. [Google Scholar] [CrossRef]
- Beton, A.; Dias, D.; Farrant, L.; Gibon, T.; Le Guern, Y.; Desaxce, M.; Perwueltz, A.; Boufateh, I.; Wolf, O.; Kougoulis, J.; et al. Environmental Improvement Potential of Textiles (IMPRO-Textiles); European Commission: Brussels, Belgium, 2014. [Google Scholar]
- Sandin, G.; Roos, S.; Spak, B.; Zamani, B.; Peters, G. Environmental Assessment of Swedish Clothing Consumption—Six Garments, Sustainable Futures; Mistra Future Fashion report number 2019:05; RISE Research Institutes of Sweden: Gothenburg, Sweden, 2019; pp. 1–168. [Google Scholar] [CrossRef]
- Pakula, C.; Stamminger, R. Electricity and water consumption for laundry washing by washing machine worldwide. Energy Effic. 2010, 3, 365–382. [Google Scholar] [CrossRef]
- Hustvedt, G.; Ahn, M.; Emmel, J. The adoption of sustainable laundry technologies by US consumers. Int. J. Consum. Stud. 2013, 37, 291–298. [Google Scholar] [CrossRef]
- Ellmer, K.; Fuchs, M.; Bauer, U.; Schneider, T.; Thamsen, P.U.; Morgenthal, T.; Villwock, J.; Hanau, A. Research project Simulation Wäschepflege–Recommendations for improving resource efficiency in the laundry process in households in Germany. J. Clean. Prod. 2017, 153, 539–547. [Google Scholar] [CrossRef]
- Langley, E.; Durkacz, S.; Tanase, S. Clothing Longevity and Measuring Active Use; Wrap: Banbury, UK, 2013. [Google Scholar]
- Gwozdz, W.; Steensen Nielsen, K.; Müller, T. An environmental perspective on clothing consumption: Consumer segments and their behavioral patterns. Sustainability 2017, 9, 762. [Google Scholar] [CrossRef]
- Laitala, K.; Klepp, I.G. What affects garment lifespans? International clothing practices based on a wardrobe survey in China, Germany, Japan, the UK, and the USA. Sustainability 2020, 12, 9151. [Google Scholar] [CrossRef]
- Klepp, I.G.; Laitala, K.; Wiedemann, S. Clothing lifespans: What should be measured and how. Sustainability 2020, 12, 6219. [Google Scholar] [CrossRef]
- Daystar, J.; Chapman, L.L.; Moore, M.M.; Pires, S.T.; Golden, J. Quantifying apparel consumer use behavior in six countries: Addressing a data need in life cycle assessment modeling. J. Text. Appar. Technol. Manag. 2019, 11, 1–25. [Google Scholar]
- Sohn, J.; Nielsen, K.S.; Birkved, M.; Joanes, T.; Gwozdz, W. The environmental impacts of clothing: Evidence from United States and three European countries. Sustain. Prod. Consum. 2021, 27, 2153–2164. [Google Scholar] [CrossRef]
- Laitala, K.; Klepp, I.G.; Henry, B. Use phase of apparel: A literature review for Life Cycle Assessment with focus on wool. Tech. Rep. 2017, 1–166, Report No. 6-2017. [Google Scholar] [CrossRef]
- Figure NZ. Total Household Spending on Clothing and Footwear in New Zealand. Figure NZ Trust. 2023. Available online: https://figure.nz/chart/UmXrs12aErznvIDX-ajxez2L0CyblhF5q (accessed on 27 September 2022).
- Statistics, N.Z. New Zealand’s population nears 5.1 million. 2020. Available online: https://www.stats.govt.nz/news/new-zealands-population-nears-5-1-million (accessed on 22 September 2022).
- Casey, B.; Johnston, B. Recommendations to the New Zealand Government from the Clothing & Textile Industry. Usedfully 2021, 1–31. Available online: http://www.textilereuse.com/wp-content/uploads/2021/05/Usedfully_Government-Recommendations-Report-Final-May2021.pdf (accessed on 24 September 2022).
- Cleveland, D. Transformational Cloth: Weaving the Undervalued Threads of Textile Waste into a Value Added Change Model. Ph.D. Thesis, Auckland University of Technology, Auckland, New Zealand, 2018. [Google Scholar]
- Baxter, P.; Wear, J. A profile of New Zealand crossbred wool clip in both greasy and scoured forms in the 2017-18, 2018–2019, and 2019-20 seasons. J. Nat. Fibers 2022, 19, 5588–5604. [Google Scholar] [CrossRef]
- Mitchell, J.D.; Smith, L.J.; Dana, L.P. The international marketing of New Zealand merino wool: Past, present and future. Int. J. Bus. Glob. 2009, 3, 111. [Google Scholar] [CrossRef]
- Jono, B. How Big Is the Plastic Clothing Problem for Aotearoa New Zealand? Office of the Prime Minister’s Chief Science Advisor. Case Studies—Rethinking Plastics. 2019. Available online: https://www.pmcsa.ac.nz/2019/12/05/how-big-is-the-plastic-clothing-problem-for-aotearoa-new-zealand/ (accessed on 12 October 2022).
- Stone, C.; Windsor, F.M.; Munday, M.; Durance, I. Natural or synthetic—How global trends in textile usage threaten freshwater environments. Sci. Total Environ. 2020, 718, 134689. [Google Scholar] [CrossRef]
- Kirchain, R.; Olivetti, E.; Miller, T.R.; Greene, S. Sustainable Apparel Materials; Materials Systems Laboratory, Massachusetts Institute of Technology: Cambridge, UK, 2015. [Google Scholar]
- Napper, I.E.; Thompson, R.C. Release of synthetic microplastic plastic fibres from domestic washing machines: Effects of fabric type and washing conditions. Mar. Pollut. Bull. 2016, 112, 39–45. [Google Scholar] [CrossRef]
- Bridson, J.H.; Patel, M.; Lewis, A.; Gaw, S.; Parker, K. Microplastic contamination in Auckland (New Zealand) beach sediments. Mar. Pollut. Bull. 2020, 151, 110867. [Google Scholar] [CrossRef]
- ISO14040; Environmental Management-Life Cycle Assessment-Principles and Framework. The International Organization for Standardization, 2006; pp. 235–248. Available online: https://www.iso.org/obp/ui/#iso:std:iso:14040:ed-2:v1:en (accessed on 11 June 2022).
- Finnveden, G.; Hauschild, M.Z.; Ekvall, T.; Guinée, J.; Heijungs, R.; Hellweg, S.; Koehler, A.; Pennington, D.; Suh, S. Recent developments in life cycle assessment. J. Environ. Manag. 2009, 91, 1–21. [Google Scholar] [CrossRef]
- Qualtrics, X.M. Sample Size Calculator and Complete Guide. 2020. Available online: https://www.qualtrics.com/blog/calculating-sample-size/ (accessed on 11 November 2021).
- Wiedemann, S.G.; Biggs, L.; Nebel, B.; Bauch, K.; Laitala, K.; Klepp, I.G.; Swan, P.G.; Watson, K. Environmental impacts associated with the production, use, and end-of-life of a woollen garment. Int. J. Life Cycle Assess. 2020, 25, 1486–1499. [Google Scholar] [CrossRef]
- EHINZ. Urban–Rural Profile. Environmental Health Intelligence New Zealand. 2018. Available online: https://www.ehinz.ac.nz/indicators/population-vulnerability/urbanrural-profile/ (accessed on 12 April 2022).
- Laitala, K.; Klepp, I.; Henry, B. Does use matter? Comparison of environmental impacts of clothing based on fiber type. Sustainability 2018, 10, 2524. [Google Scholar] [CrossRef]
- BSR. Apparel Industry Life Cycle Carbon Mapping. Tech. Rep. 2009, 1–23. Available online: https://www.bsr.org/reports/BSR_Apparel_Supply_Chain_Carbon_Report.pdf (accessed on 15 April 2022).
- Schmitz, A.; Stamminger, R. Usage behaviour and related energy consumption of European consumers for washing and drying. Energy Effic. 2014, 7, 937–954. [Google Scholar] [CrossRef]
- Fisherpaykel. Installation Guide or User Guide, WD8560F1, WD7560P1 WD8060P1 Models. NZ, AU, GB 2019. Available online: https://www.fisherpaykel.com/on/demandware.static/-/Sites-fpa-master-catalog/default/dwe65fb1f2/technical-content/product/washing-machines/washer-dryers/front-load-washer-dryer-user-guide-429646B.pdf (accessed on 12 June 2022).
- Golsteijn, L.; Menkveld, R.; King, H.; Schneider, C.; Schowanek, D.; Nissen, S. A compilation of life cycle studies for six household detergent product categories in Europe: The basis for product specific AISE Charter Advanced Sustainability Profiles. Environ. Sci. Eur. 2015, 27, 1–12. [Google Scholar] [CrossRef]
- Roos, S.; Zamani, B.; Sandin, G.; Peters, G.M.; Svanström, M. A life cycle assessment (LCA)- based approach to guiding an industry sector towards sustainability: The case of the Swedish apparel sector. J. Clean. Prod. 2016, 133, 691–700. [Google Scholar] [CrossRef]
- McQueen, R.H.; Vaezafshar, S. Odor in textiles: A review of evaluation methods, fabric characteristics, and odor control technologies. Text. Res. J. 2020, 90, 1157–1173. [Google Scholar] [CrossRef]
- Allwood, J.M.; Laursen, S.E.; de Rodriguez, C.M.; Bocken, N.M. Well dressed? The present and future sustainability of clothing and textiles in the United Kingdom. J. Home Econ. Inst. Aust. 2015, 22, 42. [Google Scholar]
- Nørup, N. An Environmental Assessment of the Collection, Reuse, Recycling and Disposal of Clothing and Household Textile Waste. Ph.D. Thesis, Technical University of Denmark, Kongens Lyngby, Denmark, 2019; pp. 1–65. [Google Scholar]
- Gwozdz, W.; Netter, S.; Bjartmarz, T.; Reisch, L.A. Survey results on fashion consumption and sustainability among young Swedes. Rep. Mistra Future Fash. 2013, 1–82. Available online: https://research-api.cbs.dk/ws/portalfiles/portal/58873956/Report_mistra_future_fashion_sustainable_consumption.pdf (accessed on 12 July 2022).
- Shen, B. Sustainable fashion supply chain: Lessons from H&M. Sustainability 2014, 6, 6236–6249. [Google Scholar] [CrossRef]
- Riemens, J.; Lemieux, A.A.; Lamouri, S.; Garnier, L. A Delphi-régnier study addressing the challenges of textile recycling in Europe for the fashion and apparel industry. Sustainability 2021, 13, 11700. [Google Scholar] [CrossRef]
- Broda, J.; Przybyło, S.; Kobiela-Mendrek, K.; Binias’, D.; Rom, M.; Grzybowska-Pietras, J.; Laszczak, R. Biodegradation of sheep wool geotextiles. Int. Biodeterior. Biodegrad. 2016, 115, 31–38. [Google Scholar] [CrossRef]
- Jemec, A.; Horvat, P.; Kunej, U.; Bele, M.; Kržan, A. Uptake and effects of microplastic textile fibers on freshwater crustacean Daphnia magna. Environ. Pollut. 2016, 219, 201–209. [Google Scholar] [CrossRef]
- Peters, G.; Sandin, G.; Spak, B.; Roos, S. LCA on fast and slow garment prototypes. Mistra Future Fash. 2018, 1–29. Available online: https://research.chalmers.se/publication/506725/file/506725_Fulltext.pdf (accessed on 2 August 2022).
- Cooper, T.; Hill, H.; Kininmonth, J.; Townsend, K.; Hughes, M. Design for Longevity: Guidance on Increasing the Active Life of Clothing: Report for WRAP. Waste Resour. Action Programme 2013, 1–57. Available online: https://www.researchgate.net/publication/313479112_Design_for_Longevity_Guidance_on_Increasing_the_Active_Life_of_Clothing (accessed on 15 April 2022).
- Casey, B.F. The Textile Reuse Programme: Building macro circular systems for used clothing. J. Text. Sci. Fash. Technol. 2019, 2, 1–11. [Google Scholar] [CrossRef]
- Laitala, K.; Klepp, I.G.; Kettlewell, R.; Wiedemann, S. Laundry care regimes: Do the practices of keeping clothes clean have different environmental impacts based on the fibre content? Sustainability 2020, 12, 7537. [Google Scholar] [CrossRef]











| No. | Questions on Woollen Jumpers | Questions on Synthetic Jumpers | Reference in Results Section |
|---|---|---|---|
| 1 | Have you owned a woollen or/and a wool blend synthetic jumper/sweater/cardigan before?
| ||
| 2 | Do you follow the same or different washing method for both woollen and synthetic blend jumpers?
| ||
| 3 | How do you usually wash this (woollen) jumper/sweater/cardigan?
| How do you usually wash this (synthetic blend) jumper/sweater/cardigan?
| Section 3.2.1 Washing methods. |
| 4 | Identify the washing machine settings you use for washing this (woollen) jumper/sweater/cardigan?
| Identify the washing machine settings you use for washing this (synthetic blend) jumper/sweater/cardigan?
| Section 3.2.3 Washing machine settings. |
| 5 | Which detergent would you normally use for washing this (woollen) jumper?
| Which detergent would you normally use for washing this (synthetic blend) jumper?
| Section 3.2.4 Washing detergents. |
| 6 | How would you dry this (woollen) jumper?
| How would you dry this (synthetic blend) jumper?
| Section 3.2.5 Drying methods |
| 7 | When in use, how often do you or someone else typically wash this (woollen) jumper?
| When in use, how often do you or someone else typically wash this (synthetic blend) jumper?
| Section 3.2.6 Laundry frequency/days per wear wash. |
| 8 | Can you approximate the number of times to date you have worn this (woollen) jumper? An approximate indication will work.
| Can you approximate the number of times to date you have worn this (synthetic blend) jumper? An approximate indication will work.
| Section 3.3.1 Lifetime wear events (based upon consumers’ estimates). |
| 9 | Can you please inform the approximate number of times do you expect to wear this (woollen) jumper in future?
| Can you please inform the approximate number of times do you expect to wear this (synthetic blend) jumper in future?
| |
| 10 | How would you dispose of this (woollen) jumper/sweater/cardigan when you no longer want it?
| How would you dispose of this (woollen) jumper/sweater/cardigan when you no longer want it?
| Section 3.5 End-of-life practices. |
| 11 | Thank you for taking the time to respond to the questions above. This survey has come to an end but I have one more request. Can you tell me the brand and model number of your washing machine (or, if that is not possible, it’s capacity in kilograms)? [Text entry option] | Section 3.2.2 Washing machine type | |
| Survey Response | Woollen Jumper (N = 727) | Synthetic-Blend Jumper (N = 706) | ||
|---|---|---|---|---|
| Adjusted Percentage | Adjusted Percentage | |||
| Donate to charity | 83% | 62% reused | 72% | 54% reused |
| Donate to family or friends | ||||
| Sell (e.g., Garage sale/Trade Me website) | ||||
| Dispose in municipal bin | 4% | 35.5% landfilled | 18% | 41% landfilled |
| Downcycling at home (e.g., using it as a cleaning cloth) | 13% | 6.5% downcycled | 10% | 5% downcycled |
| Results | Woollen Jumper | Synthetic-Blend Jumper |
|---|---|---|
| Washing methods | Both hand and machine washing are practised equally | Washed primarily using a machine |
| Washing machine settings | A delicate wash cycle is used. However, there is uncertainty regarding the load size as it is possible that woollens are washed with only half of the machine’s capacity [20] | A normal wash cycle is used |
| Washing detergents | Mainly by detergents made specifically for wool that contain lanolin | Almost equally by chemical-based and eco-friendly detergent powders |
| Drying methods | Both primarily dried naturally | |
| Days per wear wash | Worn more often before each wash. 11.5 times before washing. | Worn less often before each wash. 5.2 times before washing. |
| Estimated lifespan | 237 wears in total, including reuse | 171 wears in total, including reuse |
| Reuse rate | 62 per cent | 54 per cent |
| Downcycling rate | 6.5 per cent | 5 per cent |
| Landfilling rate | 35.5 per cent | 41 per cent |
Disclaimer/Publisher’s Note: The statements, opinions and data contained in all publications are solely those of the individual author(s) and contributor(s) and not of MDPI and/or the editor(s). MDPI and/or the editor(s) disclaim responsibility for any injury to people or property resulting from any ideas, methods, instructions or products referred to in the content. |
© 2023 by the authors. Licensee MDPI, Basel, Switzerland. This article is an open access article distributed under the terms and conditions of the Creative Commons Attribution (CC BY) license (https://creativecommons.org/licenses/by/4.0/).
Share and Cite
Nautiyal, M.; Hunting, A.; Joseph, F.; Cleveland, D. Examining Practices of Apparel Use and End of Life in New Zealand. Sustainability 2023, 15, 5141. https://doi.org/10.3390/su15065141
Nautiyal M, Hunting A, Joseph F, Cleveland D. Examining Practices of Apparel Use and End of Life in New Zealand. Sustainability. 2023; 15(6):5141. https://doi.org/10.3390/su15065141
Chicago/Turabian StyleNautiyal, Mitali, Amabel Hunting, Frances Joseph, and Donna Cleveland. 2023. "Examining Practices of Apparel Use and End of Life in New Zealand" Sustainability 15, no. 6: 5141. https://doi.org/10.3390/su15065141
APA StyleNautiyal, M., Hunting, A., Joseph, F., & Cleveland, D. (2023). Examining Practices of Apparel Use and End of Life in New Zealand. Sustainability, 15(6), 5141. https://doi.org/10.3390/su15065141

