Environmental Effect Evaluation: A Quantile-Type Path-Modeling Approach
Abstract
1. Introduction
2. Theoretical Basis of the Research
2.1. Definitions of the Environment and Its Effects
2.2. Research Hypotheses
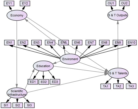
2.3. EEE Conceptual Framework
2.4. EEE Indicator Measurement
3. Data Preparation
4. Methodology
4.1. Quantile-Type EEE Model
4.2. Quantile-Type Path-Modeling Algorithm
4.2.1. The Framework of the Quantile-Type Path-Modeling Algorithm
4.2.2. Assessment Measures
5. Results
5.1. Coefficient Estimations
5.1.1. Analysis of Environmental Effects Based on the Estimated Path Coefficients
5.1.2. Analysis of Environmental Effects Based on Estimated Loading Coefficients
5.2. Statistical Performance Investigations
5.3. Model Assessment and Validation
6. Discussions
Funding
Institutional Review Board Statement
Informed Consent Statement
Data Availability Statement
Acknowledgments
Conflicts of Interest
References
- Fang, D. Impact assessment of air pollution on the population health in major cities of China. Master’s Dissertation, Nanjing University, Nanjing, China, 2014. [Google Scholar]
- Greenstone, M.; Hanna, R. Environmental regulations, air and water pollution, and infant mortality in India. Soc. Sci. Electron. Publ. 2011, 104, 1573–1576. [Google Scholar]
- Kaklauskas, A.; Herrera-Viedma, E.; Ec Henique, V.; Zavadskas, E.K.; Podviezko, A. Multiple criteria analysis of environmental sustainability and quality of life in post-soviet states. Ecol. Indic. 2020, 89, 781–807. [Google Scholar] [CrossRef]
- Li, W.X.; Oliveira, J.A.P.D. Environmental governance for sustainable development in Asia. J. Environ. Manag. 2021, 290, 112622. [Google Scholar] [CrossRef]
- Liu, D.D. Statistical Analysis of Risk of Air Pollution on People Health. Master’s Thesis, Ji’nan University, Guangzhou, China, 2016. [Google Scholar]
- Niu, Q.; Yu, L.; Jie, Q.; Li, X. Environment, development and sustainability a multidisciplinary approach to the theory and practice of sustainable development. Environ. Dev. Sustain. 2021, 22, 2069–2085. [Google Scholar] [CrossRef]
- Rai, J. Understanding poverty-environment relationship from sustainable development perspectives. J. Geogr. Environ. Earth Sci. Int. 2019, 19, 1–19. [Google Scholar] [CrossRef]
- Zhao, X.D. The Study on Ecological Civilization Education and the Building of Environment-Friendly Society. Master’s Thesis, Northeast Forestry University, Heilongjiang, China, 2008. [Google Scholar]
- Zivin, J.G.; Neidell, M. The impact of pollution on worker productivity. Am. Econ. Rev. 2012, 102, 3652–3673. [Google Scholar] [CrossRef]
- Cao, X.L.; Cheng, Y.M.; Wu, W.G. Study on the priorities for development of China Certified Emission Reduction (CCER) forest carbon sink projects under context of carbon neutrality goals. J. Stat. Inf. 2022, 37, 103–114. [Google Scholar]
- Zhai, X.Q.; An, Y.F. Analyzing influencing factors of green transformation in China’s manufacturing industry under environmental regulation: A structural equation model. J. Clean. Prod. 2020, 251, 119760. [Google Scholar] [CrossRef]
- Feng, C.; Wang, M.; Liu, G.C.; Huang, J.B. Green development performance and its influencing factors: A global perspective. J. Clean. Prod. 2017, 144, 323–333. [Google Scholar] [CrossRef]
- Carmen, E.C.; Innes, R. Environmental innovation and environmental performance. J. Environ. Econ. Manag. 2010, 59, 27–42. [Google Scholar]
- Pearce, D.W.; Turner, R.K. Economics of Natural Resources and the Environment; Harvester Wheatsheaf: New York, NY, USA, 1990. [Google Scholar]
- Pearce, D.W.; Barbier, E.B.; Markandya, A. Sustainable Development: Economics and Environment in the Third World; Edward Elgar: Aldershot, UK, 1990. [Google Scholar]
- Arntzen, J. Environmental Pressure and Adaptation in Rural Botswana. Ph.D. Thesis, Free University, Amsterdam, The Netherlands, 1989. [Google Scholar]
- Schramm, G.; Warford, J.J. Environmental Management and Economic Development; World Bank: Washington, DC, USA; Johns Hopkins University Press: Baltimore, MD, USA, 1989. [Google Scholar]
- Davino, C.; Esposito, V.V. Quantile composite-based path modelling. Adv. Data Anal. Classif. 2016, 10, 491–520. [Google Scholar] [CrossRef]
- Chatelin, Y.M.; Esposito, V.V.; Tenenhaus, M. State-of-Art on PLS Path Modeling through the Available Software. 2002. Available online: http://www.hec.fr/Recherche/Cahiers-de-recherche/State-of-arton-PLS-Path-Modeling-through-the-vailable-software/ (accessed on 1 February 2023).
- Jarvis, C.B.; Mackenzie, S.B.; Podsakoff, P.M. A critical review of construct indicators and measurement model misspecification in marketing and consumer research. J. Consum. 2003, 30, 199–218. [Google Scholar] [CrossRef]
- Ciavolino, E.; Nitti, M. Simulation study for PLS path modeling with high-order construct: A job satisfaction model evidence. In Advanced Dynamic Modeling of Economic and Social Systems; Springer: Berlin/Heidelberg, Germany, 2013; pp. 185–207. [Google Scholar]
- Ciavolino, E.; Nitti, M. Using the hybrid two-step estimation approach for the identification of second-order latent variable models. J. Appl. Stat. 2013, 40, 508–526. [Google Scholar] [CrossRef]
- Esposito, V.V.; Chin, W.W.; Henseler, J.; Wang, H. Handbook of Partial Least Squares; Concepts, Methods and Applications; Springer Handbooks of Computational Statistics: New York, NY, USA, 2010. [Google Scholar]
- Davino, C.; Esposito, V.V.; Dolce, P. Assessment and validation in quantile composite-based path modeling. In The Multiple Facets of Partial Least Squares and Related Methods; Springer: New York, NY, USA, 2016; pp. 169–185. [Google Scholar]
- Davino, C.; Dolce, P.; Taralli, S. Quantile composite-based model: A recent advance in PLS-PM. In Partial Least Squares Path Modeling. Basic Concepts, Methodological Issues and Applications; Springer International Publishing: Berlin/Heidelberg, Germany, 2017; pp. 81–108. [Google Scholar]
- Davino, C.; Dolce, P.; Taralli, S. A quantile composite-indicator approach for the measurement of equitable and sustainable well-Being: A case study of the Italian provinces. Soc. Indic. Res. 2018, 136, 999–1029. [Google Scholar] [CrossRef]
- Cheng, H. A class of new partial least square algorithms for first and higher order models. Commun. Stat. Simul. Comput. 2020, 51, 4349–4371. [Google Scholar] [CrossRef]
- Wu, L.L.; Yin, Y. Coordination between investment and consumption and economic growth: An empirical study from China’s regional panel data. Res. Financ. Econ. Issues 2009, 5, 12–17. [Google Scholar]
- Little, R.J.A.; Rubin, D.B. Statistical Analysis with Missing Data; Wiley: New York, NY, USA, 1987. [Google Scholar]
- Hintze, J.L.; Nelson, R.D. Violin Plots: A Box-Plot Density Trace Synergism. Am. Stat. 1998, 52, 181–184. [Google Scholar]
- Bollen, K.A. Structural Equations with Latent Variables; Wiley: New York, NY, USA, 1989. [Google Scholar]
- Hair, J.F.; Hult, G.T.M.; Ringle, C.M.; Sarstedt, M. A Primer on Partial Least Squares Structural Equation Modeling (PLS-SEM), 2nd ed.; SAGE Publications: Thousand Oaks, CA, USA, 2017. [Google Scholar]
- Koenker, R.; Bassett, G.J. Regression quantiles. Econometrica 1978, 46, 33–50. [Google Scholar] [CrossRef]
- Koenker, R. Quantile Regression; Cambridge University Press: Cambridge, UK, 2005. [Google Scholar]
- Dolce, P.; Davino, C.; Vistocco, D. Quantile composite-based path modeling: Algorithms, properties and applications. Adv. Data Anal. Classif. 2021, 16, 909–949. [Google Scholar] [CrossRef]
- Zou, H.; Yuan, M. Composite quantile regression and the oracle model selection theory. The Annals of Statistics 2008, 36, 1108–1126. [Google Scholar] [CrossRef]
- Askariazad, M.H.; Babakhani, N. An application of european customer satisfaction index (ecsi) in business to business (b2b) context. J. Bus. Ind. Mark. 2015, 30, 17–31. [Google Scholar] [CrossRef]
- Lohmöller, J.B. Latent Variable Path Modeling with Partial Least Squares; Physica: Heidelberg, Germany, 1989. [Google Scholar]
- Robert, W.G.; Bruce, R.K.; Herman, O.A.W. Partial least squares path modeling with latent variables. Anal. Chim. Acta 1979, 112, 417–421. [Google Scholar]
- Tenenhaus, M.; Esposito, V.V.; Chatelin, Y.M.; Lauro, C. PLS path modeling. Comput. Stat. Data Anal. 2005, 48, 159–205. [Google Scholar] [CrossRef]
- Wold, H. Partial least squares. In Encyclopedia of Statistical Sciences; Kotz, S., Johnson, N.L., Eds.; Wiley: New York, NY, USA, 1985; Volume 6. [Google Scholar]
- Benitez, J.; Henseler, J.; Castillo, A.; Schuberth, F. How to perform and report an impactful analysis using partial least squares: Guidelines for confirmatory and explanatory IS research. Inf. Manag. 2020, 2, 103168. [Google Scholar] [CrossRef]
- Hair, J.F.; Risher, J.J.; Sarstedt, M.; Ringle, C.M. When to use and how to report the results of PLS-SEM. Eur. Bus. Rev. 2019, 31, 2–24. [Google Scholar] [CrossRef]
- Hair, J.F.; Howard, M.C.; Nitzl, C. Assessing measurement model quality in PLS-SEM using confirmatory composite analysis. J. Bus. Res. 2020, 109, 101–110. [Google Scholar] [CrossRef]
- Koenker, R.; Machado, J.A.F. Goodness of fit and related inference processes for quantile regression. J. Am. Stat. Assoc. 1999, 94, 1296–1310. [Google Scholar] [CrossRef]
- Xie, Y.H.; Zhu, Y. Bootstrap methods: Developments and frontiers. J. Stat. Inf. 2008, 23, 90–96. [Google Scholar]
- Chiou, J.M.; Ma, Y.; Tsai, C.L. Functional random effect time-varying coefficient model for longitudinal data. Stat 2012, 1, 75–89. [Google Scholar] [CrossRef]
- Fan, J.; Zhang, W. Statistical methods with varying coefficient models. Stat. Interface 2008, 1, 179. [Google Scholar] [CrossRef]
- Cheng, H.; Pei, R.M. Visualization analysis of functional dynamic effects of globalization talent flow on international cooperation. J. Stat. Inf. 2022, 37, 107–116. [Google Scholar]
- Wei, C.H.; Wang, S.J.; Su, Y.N. Local GMM estimation in spatial varying coefficient geographocally weighted autoregressive model. J. Stat. Inf. 2022, 37, 3–13. [Google Scholar]
- Li, H. Factor spaces and mathematical frame of knowledge representation (VIII):variable weights analysis. Fuzzy Syst. Math. 1995, 9, 1–9. [Google Scholar]
- Li, H. Factor spaces and mathematical frame of knowledge representation (IX):structure of balance functions and Weber-Fechner’s characteristics. Fuzzy Syst. Math. 1996, 10, 19. [Google Scholar]
- Wang, H.; Fu, L. The application research of PLS path modeling on establishing synthesis evaluation index. Syst. Eng.-Theory Pract. 2004, 10, 80–85. [Google Scholar]
- Yao, B.; Li, H. Axiomatic system of local variable weight. Syst. Eng.-Theory Pract. 2000, 20, 113. [Google Scholar]





| Constructs | O.V. | Original Name | Description | Unit |
|---|---|---|---|---|
| Environment (EN) | EN1 | Energy intensity | Commercial energy consumed for each dollar of GDP | kilojoules |
| EN2 | Paper and cardboard recycling rate | Percentage of apparent consumption | % | |
| EN3 | Waste water treatment plants | Percentage of population served | % | |
| EN4 | Water consumption intensity | Water withdrawal for each 1000 US$ of GDP | m3 | |
| EN5 | emissions | Carbon dioxide emissions | Metric tons | |
| EN6 | Renewable energies | Share of renewables in total energy requirements | % | |
| EN7 | Total biocapacity | Biologically productive space | Hectares per capita | |
| EN8 | Sustainable development | Sustainable development is a priority in companies | Scores | |
| EN9 | Pollution problems | Pollution problems do not seriously affect the economy | Scores | |
| EN10 | Environmental laws | Environmental laws do not hinder businesses competitiveness | Scores | |
| Economy (EY) | EY1 | GDP per capita | US$ per capita | US$ |
| EY2 | Government consumption | consumption expenditure of public services provided by government departments | US$ billions | |
| Education (ED) | ED1 | Education expenditure per capita | US$ per capita | US$ |
| ED2 | English proficiency | TOEFL | Scores | |
| ED3 | Educational system | The educational system meets a competitive economy’s needs | Scores | |
| S and T talent (TA) | TA1 | Labor force | Employed and registered unemployed | Millions |
| TA2 | Researchers and scientists | Researchers and scientists are attracted to the country | Scores | |
| TA3 | Brain drain | Well-educated and skilled people drain does not hinder competitiveness | Scores | |
| S and T output (OU) | OU1 | Nobel prizes | Awarded since 1950 | Pieces |
| OU2 | Patent applications | Number of applications filed by applicant’s origin | Pieces | |
| Scientific infrastructure (SI) | SI1 | Total expenditure on R&D | US$ millions | US$ |
| SI2 | Scientific research legislation | Laws relating to scientific research do encourage innovation | Scores | |
| SI3 | Intellectual property rights | Intellectual property rights are adequately enforced | Scores |
| Constructs | O.V. | Min | 25% Q | Median | Mean | 75% Q | Max | Missing |
|---|---|---|---|---|---|---|---|---|
| EN | EN1 | 28.000 | 67.000 | 109.000 | 125.200 | 143.000 | 558.000 | 0 |
| EN2 | 6.000 | 59.020 | 79.400 | 71.130 | 88.970 | 100.000 | 17 | |
| EN3 | 5.000 | 65.000 | 82.000 | 75.260 | 92.100 | 99.900 | 16 | |
| EN4 | 0.780 | 8.055 | 22.070 | 42.693 | 54.390 | 285.830 | 15 | |
| EN5 | 2.100 | 37.300 | 92.500 | 456.200 | 317.200 | 9040.700 | 0 | |
| EN6 | 0.000 | 5.500 | 12.000 | 16.020 | 22.600 | 88.300 | 0 | |
| EN7 | 0.060 | 1.190 | 2.670 | 4.129 | 4.110 | 29.550 | 2 | |
| EN8 | 3.270 | 5.270 | 5.710 | 5.867 | 6.920 | 8.340 | 0 | |
| EN9 | 3.180 | 5.040 | 6.130 | 6.096 | 7.200 | 8.790 | 0 | |
| EN10 | 3.930 | 5.350 | 5.890 | 5.990 | 6.720 | 7.710 | 0 | |
| EY | EY1 | 1638.000 | 9121.000 | 19,249.000 | 27,438.000 | 42,421.000 | 102,658.000 | 0 |
| EY2 | 1.400 | 25.100 | 56.500 | 180.700 | 140.200 | 2572.000 | 0 | |
| ED | ED1 | 49.000 | 370.800 | 836.500 | 1442.300 | 2403.500 | 4820.000 | 1 |
| ED2 | 71.000 | 84.000 | 89.000 | 88.490 | 93.000 | 100.000 | 0 | |
| ED3 | 1.880 | 3.930 | 5.450 | 5.354 | 6.700 | 8.740 | 0 | |
| TA | TA1 | 0.190 | 2.803 | 5.600 | 20.596 | 25.168 | 157.130 | 7 |
| TA2 | 0.500 | 3.234 | 4.918 | 4.711 | 5.835 | 8.978 | 0 | |
| TA3 | 1.707 | 3.667 | 4.569 | 4.719 | 5.915 | 8.269 | 0 | |
| OU | OU1 | 0.000 | 0.000 | 0.000 | 9.481 | 4.750 | 285.000 | 7 |
| OU2 | 87.000 | 729.000 | 2776.000 | 32,017.000 | 14,009.000 | 529,632.000 | 0 | |
| SI | SI1 | 18.000 | 933.200 | 3866.000 | 25,897.800 | 15,780.800 | 502,893.000 | 3 |
| SI2 | 1.756 | 3.958 | 5.177 | 5.184 | 6.565 | 8.134 | 0 | |
| SI3 | 1.171 | 4.769 | 6.172 | 6.095 | 7.609 | 9.002 | 0 |
| Phrase | Description |
|---|---|
| External estimation | Latent variables are obtained as the product of their corresponding block of observed variables with the external weights |
| Internal estimation | Latent variables are obtained as the product of their external estimations with the internal weights |
| Path (Target: TA) | 0.25 | 0.50 | 0.75 | Path (Target: OU) | 0.25 | 0.50 | 0.75 |
|---|---|---|---|---|---|---|---|
| EN→EY→TA | 0.305 | 0.427 | 0.507 | EN→EY→TA→OU | 0.000 | 0.029 | 0.021 |
| EN→ED→TA | −0.052 | −0.039 | −0.003 | EN→ED→TA→OU | 0.000 | −0.003 | 0.000 |
| EY→SI→TA | 0.332 | 0.313 | 0.250 | EY→SI→TA→OU | 0.000 | 0.021 | 0.011 |
| SI→ED→TA | 0.117 | 0.175 | −0.028 | SI→ED→TA→OU | 0.000 | 0.012 | −0.001 |
| − | − | − | − | EN→TA→OU | 0.000 | 0.008 | 0.006 |
| − | − | − | − | EY→TA→OU | 0.001 | 0.042 | 0.026 |
| − | − | − | − | SI→TA→OU | 0.001 | 0.061 | 0.030 |
| − | − | − | − | ED→TA→OU | 0.000 | 0.013 | −0.001 |
| 0.25 | 0.5 | 0.75 | |||||||||
|---|---|---|---|---|---|---|---|---|---|---|---|
| Source | Medium | Target | |||||||||
| - | 0.282 | - | 0.121 | - | 0.151 | - | |||||
| EN | ED | TA | - | −0.052 | 0.535 | - | −0.039 | 0.509 | - | −0.003 | 0.655 |
| EY | - | 0.305 | - | 0.427 | - | 0.507 | |||||
| TA | - | 0.000 | - | 0.008 | - | 0.006 | |||||
| EN | ED→TA | OU | - | 0.000 | 0.000 | - | −0.003 | 0.034 | - | 0.000 | 0.027 |
| EY→TA | - | 0.000 | - | 0.029 | - | 0.021 |
| Path | Raw | Std | P | Low | Upp | |
|---|---|---|---|---|---|---|
| 0.25 | EN→EY | 0.518 | 0.133 | 0.000 | 0.252 | 0.783 |
| EY→SI | 0.354 | 0.212 | 0.101 | −0.071 | 0.779 | |
| EN→ED | −0.405 | 0.178 | 0.027 | −0.761 | −0.049 | |
| SI→ED | 0.911 | 0.199 | 0.000 | 0.513 | 1.309 | |
| EN→TA | 0.282 | 0.113 | 0.016 | 0.055 | 0.509 | |
| EY→TA | 0.589 | 0.202 | 0.005 | 0.184 | 0.994 | |
| SI→TA | 0.938 | 0.198 | 0.000 | 0.543 | 1.334 | |
| ED→TA | 0.128 | 0.160 | 0.427 | −0.193 | 0.449 | |
| TA→OU | 0.001 | 0.004 | 0.866 | −0.007 | 0.009 | |
| 0.50 | EN→EY | 0.697 | 0.067 | 0.000 | 0.564 | 0.830 |
| EY→SI | 0.350 | 0.165 | 0.038 | 0.020 | 0.680 | |
| EN→ED | −0.208 | 0.179 | 0.252 | −0.567 | 0.152 | |
| SI→ED | 0.928 | 0.154 | 0.000 | 0.620 | 1.236 | |
| EN→TA | 0.121 | 0.154 | 0.434 | −0.187 | 0.429 | |
| EY→TA | 0.612 | 0.172 | 0.001 | 0.269 | 0.956 | |
| SI→TA | 0.895 | 0.171 | 0.000 | 0.552 | 1.238 | |
| ED→TA | 0.189 | 0.186 | 0.316 | −0.185 | 0.562 | |
| TA→OU | 0.068 | 0.022 | 0.003 | 0.024 | 0.112 | |
| 0.75 | EN→EY | 0.806 | 0.094 | 0.000 | 0.618 | 0.993 |
| EY→SI | 0.351 | 0.142 | 0.016 | 0.067 | 0.636 | |
| EN→ED | 0.095 | 0.195 | 0.629 | −0.296 | 0.486 | |
| SI→ED | 0.899 | 0.150 | 0.000 | 0.599 | 1.199 | |
| EN→TA | 0.151 | 0.161 | 0.353 | −0.172 | 0.474 | |
| EY→TA | 0.629 | 0.177 | 0.001 | 0.274 | 0.984 | |
| SI→TA | 0.711 | 0.235 | 0.004 | 0.241 | 1.181 | |
| ED→TA | −0.031 | 0.277 | 0.912 | −0.586 | 0.525 | |
| TA→OU | 0.042 | 0.107 | 0.694 | −0.172 | 0.256 |
| 0.25 | 0.5 | 0.75 | |||||||||||||
|---|---|---|---|---|---|---|---|---|---|---|---|---|---|---|---|
| Raw | Std | P | Low | Upp | Raw | Std | P | Low | Upp | Raw | Std | P | Low | Upp | |
| EN→EN1 | −0.242 | 0.078 | 0.003 | −0.399 | −0.086 | −0.385 | 0.124 | 0.003 | −0.633 | −0.137 | −0.713 | 0.184 | 0.000 | −1.081 | −0.345 |
| EN→EN2 | 0.061 | 0.253 | 0.811 | −0.445 | 0.567 | 0.401 | 0.088 | 0.000 | 0.226 | 0.576 | 0.533 | 0.127 | 0.000 | 0.279 | 0.786 |
| EN→EN3 | 0.748 | 0.235 | 0.002 | 0.279 | 1.218 | 0.443 | 0.140 | 0.003 | 0.162 | 0.723 | 0.461 | 0.120 | 0.000 | 0.221 | 0.700 |
| EN→EN4 | −0.376 | 0.106 | 0.001 | −0.588 | −0.165 | −0.421 | 0.056 | 0.000 | −0.534 | −0.308 | 0.000 | 0.155 | 1.000 | −0.309 | 0.309 |
| EN→EN5 | −0.004 | 0.007 | 0.546 | −0.018 | 0.009 | −0.040 | 0.025 | 0.114 | −0.090 | 0.010 | −0.100 | 0.056 | 0.079 | −0.211 | 0.012 |
| EN→EN6 | −0.100 | 0.115 | 0.391 | −0.330 | 0.131 | −0.252 | 0.183 | 0.175 | −0.619 | 0.116 | 0.218 | 0.222 | 0.330 | −0.226 | 0.661 |
| EN→EN7 | −0.010 | 0.051 | 0.853 | −0.112 | 0.093 | −0.061 | 0.115 | 0.600 | −0.290 | 0.169 | 0.311 | 0.231 | 0.184 | −0.152 | 0.774 |
| EN→EN8 | 0.920 | 0.134 | 0.000 | 0.651 | 1.188 | 0.731 | 0.132 | 0.000 | 0.467 | 0.995 | 0.605 | 0.102 | 0.000 | 0.400 | 0.809 |
| EN→EN9 | 0.935 | 0.079 | 0.000 | 0.776 | 1.093 | 0.831 | 0.066 | 0.000 | 0.699 | 0.964 | 0.901 | 0.066 | 0.000 | 0.770 | 1.033 |
| EN→EN10 | 0.842 | 0.102 | 0.000 | 0.638 | 1.047 | 0.764 | 0.129 | 0.000 | 0.507 | 1.021 | 0.777 | 0.086 | 0.000 | 0.605 | 0.950 |
| EY→EY1 | 1.009 | 0.009 | 0.000 | 0.991 | 1.026 | 1.012 | 0.002 | 0.000 | 1.010 | 1.015 | 1.030 | 0.003 | 0.000 | 1.025 | 1.035 |
| EY→EY2 | 0.024 | 0.021 | 0.264 | −0.019 | 0.066 | 0.046 | 0.048 | 0.347 | −0.051 | 0.142 | 0.305 | 0.252 | 0.230 | −0.198 | 0.809 |
| SI→SI1 | 0.023 | 0.009 | 0.012 | 0.005 | 0.040 | 0.044 | 0.023 | 0.058 | −0.002 | 0.089 | 0.092 | 0.114 | 0.422 | −0.136 | 0.320 |
| SI→SI2 | 1.048 | 0.036 | 0.000 | 0.976 | 1.120 | 0.999 | 0.039 | 0.000 | 0.921 | 1.076 | 0.943 | 0.037 | 0.000 | 0.869 | 1.016 |
| SI→SI3 | 1.021 | 0.039 | 0.000 | 0.944 | 1.098 | 0.979 | 0.046 | 0.000 | 0.886 | 1.072 | 0.922 | 0.040 | 0.000 | 0.842 | 1.001 |
| ED→ED1 | 0.688 | 0.110 | 0.000 | 0.468 | 0.908 | 0.826 | 0.091 | 0.000 | 0.643 | 1.008 | 0.903 | 0.089 | 0.000 | 0.726 | 1.080 |
| ED→ED2 | 0.881 | 0.113 | 0.000 | 0.654 | 1.107 | 0.673 | 0.120 | 0.000 | 0.433 | 0.914 | 0.565 | 0.084 | 0.000 | 0.396 | 0.734 |
| ED→ED3 | 0.992 | 0.082 | 0.000 | 0.828 | 1.156 | 0.916 | 0.077 | 0.000 | 0.762 | 1.069 | 0.841 | 0.068 | 0.000 | 0.705 | 0.977 |
| TA→TA1 | −0.004 | 0.029 | 0.883 | −0.062 | 0.054 | −0.259 | 0.095 | 0.008 | −0.448 | −0.070 | −0.362 | 0.159 | 0.026 | −0.679 | −0.044 |
| TA→TA2 | 0.966 | 0.084 | 0.000 | 0.798 | 1.133 | 0.959 | 0.053 | 0.000 | 0.854 | 1.065 | 0.996 | 0.064 | 0.000 | 0.868 | 1.125 |
| TA→TA3 | 0.948 | 0.061 | 0.000 | 0.827 | 1.069 | 0.866 | 0.053 | 0.000 | 0.761 | 0.972 | 0.732 | 0.105 | 0.000 | 0.522 | 0.942 |
| OU→OU1 | 0.000 | 0.055 | 1.000 | −0.110 | 0.110 | 1.018 | 0.064 | 0.000 | 0.891 | 1.146 | 1.028 | 0.028 | 0.000 | 0.972 | 1.084 |
| OU→OU2 | 1.008 | 0.000 | 0.000 | 1.008 | 1.008 | −0.004 | 0.541 | 0.995 | −1.086 | 1.079 | 1.125 | 1.374 | 0.416 | −1.624 | 3.874 |
| EY | SI | ED | TA | OU | Average of | ||
|---|---|---|---|---|---|---|---|
| 0.25 | 0.314 | 0.295 | 0.501 | 0.556 | 0.000 | 0.333 | |
| 0.50 | 0.433 | 0.387 | 0.572 | 0.603 | 0.041 | 0.407 | |
| 0.75 | 0.403 | 0.372 | 0.636 | 0.604 | 0.002 | 0.403 |
| SI | 0.25 | 0.50 | 0.75 | TA | 0.25 | 0.50 | 0.75 | ED | 0.25 | 0.50 | 0.75 |
|---|---|---|---|---|---|---|---|---|---|---|---|
| SI1 | 0.004 | 0.009 | 0.002 | TA1 | 0.000 | 0.045 | 0.048 | ED1 | 0.184 | 0.303 | 0.380 |
| SI2 | 0.235 | 0.313 | 0.297 | TA2 | 0.328 | 0.387 | 0.374 | ED2 | 0.186 | 0.177 | 0.215 |
| SI3 | 0.234 | 0.301 | 0.286 | TA3 | 0.345 | 0.315 | 0.284 | ED3 | 0.290 | 0.321 | 0.356 |
| 0.158 | 0.208 | 0.195 | 0.225 | 0.249 | 0.235 | 0.220 | 0.267 | 0.317 | |||
| EY | 0.25 | 0.50 | 0.75 | OU | 0.25 | 0.50 | 0.75 | - | - | - | - |
| EY1 | 0.302 | 0.425 | 0.387 | OU1 | 0.000 | 0.034 | 0.002 | - | - | - | - |
| EY2 | 0.002 | 0.004 | 0.014 | OU2 | 0.000 | 0.000 | 0.000 | - | - | - | - |
| 0.152 | 0.215 | 0.200 | 0.000 | 0.017 | 0.001 | - | - | - | - |
| 0.25 | 0.50 | 0.75 | 0.25 | 0.50 | 0.75 | ||
|---|---|---|---|---|---|---|---|
| EN1 | 0.163 | 0.167 | 0.206 | EY1 | 0.964 | 0.981 | 0.961 |
| EN2 | 0.005 | 0.187 | 0.162 | EY2 | 0.006 | 0.010 | 0.033 |
| EN3 | 0.216 | 0.205 | 0.130 | 0.485 | 0.496 | 0.497 | |
| EN4 | 0.158 | 0.208 | 0.000 | ED1 | 0.368 | 0.530 | 0.598 |
| EN5 | 0.003 | 0.013 | 0.034 | ED2 | 0.372 | 0.309 | 0.338 |
| EN6 | 0.019 | 0.018 | 0.021 | ED3 | 0.579 | 0.561 | 0.559 |
| EN7 | 0.001 | 0.001 | 0.069 | 0.440 | 0.467 | 0.498 | |
| EN8 | 0.326 | 0.284 | 0.318 | TA1 | 0.000 | 0.075 | 0.079 |
| EN9 | 0.573 | 0.592 | 0.673 | TA2 | 0.591 | 0.641 | 0.619 |
| EN10 | 0.463 | 0.412 | 0.446 | TA3 | 0.621 | 0.523 | 0.471 |
| 0.193 | 0.209 | 0.206 | 0.404 | 0.413 | 0.390 | ||
| SI1 | 0.015 | 0.024 | 0.006 | OU1 | 0.000 | 0.820 | 0.903 |
| SI2 | 0.795 | 0.809 | 0.799 | OU2 | 1.000 | 0.001 | 0.100 |
| SI3 | 0.795 | 0.779 | 0.770 | 0.500 | 0.411 | 0.501 | |
| 0.535 | 0.537 | 0.525 | - | - | - | - |
Disclaimer/Publisher’s Note: The statements, opinions and data contained in all publications are solely those of the individual author(s) and contributor(s) and not of MDPI and/or the editor(s). MDPI and/or the editor(s) disclaim responsibility for any injury to people or property resulting from any ideas, methods, instructions or products referred to in the content. |
© 2023 by the author. Licensee MDPI, Basel, Switzerland. This article is an open access article distributed under the terms and conditions of the Creative Commons Attribution (CC BY) license (https://creativecommons.org/licenses/by/4.0/).
Share and Cite
Cheng, H. Environmental Effect Evaluation: A Quantile-Type Path-Modeling Approach. Sustainability 2023, 15, 4399. https://doi.org/10.3390/su15054399
Cheng H. Environmental Effect Evaluation: A Quantile-Type Path-Modeling Approach. Sustainability. 2023; 15(5):4399. https://doi.org/10.3390/su15054399
Chicago/Turabian StyleCheng, Hao. 2023. "Environmental Effect Evaluation: A Quantile-Type Path-Modeling Approach" Sustainability 15, no. 5: 4399. https://doi.org/10.3390/su15054399
APA StyleCheng, H. (2023). Environmental Effect Evaluation: A Quantile-Type Path-Modeling Approach. Sustainability, 15(5), 4399. https://doi.org/10.3390/su15054399
