Enhancing Sustainability in Project Management: The Role of Stakeholder Engagement and Knowledge Management in Virtual Team Environments
Abstract
1. Introduction
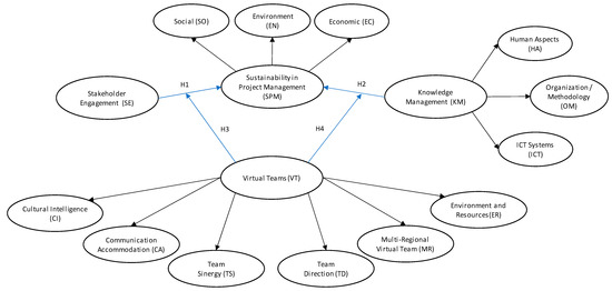
2. Literature Review and Hypotheses Development
2.1. Stakeholder Engagement and Sustainability in Project Management
2.2. Knowledge Management and Sustainability in Project Management
2.3. The Perspective of Virtual Teams
2.4. The Correlation of Stakeholder Engagement and Knowledge Management in Projects
3. Materials and Methods
3.1. Data Collection and Sample Caracterictics
3.2. Structural Equation Modeling
3.3. Research Model and Hypothesis
4. Results
- All constructs demonstrated convergent validity (AVE > 0.40);
- All constructs showed evidence of discriminant validity as the maximum shared variance (M.S.V.) was less than the respective AVE;
- All constructs had reliability indexes (C.A. and/or C.R.) higher than 0.60, indicating that they are reliable;
- The acceleration factor criterion revealed that all constructs were one-dimensional.
- KM had a significant and positive influence of on SPM (p-value < 0.001, β = 0.27 [0.12; 0.45]), meaning that higher KM leads to higher SPM;
- Similarly, SE had a significant and positive influence on SPM (p-value < 0.001, β = 0.40 [0.25; 0.54]), meaning that higher SE leads to higher SPM;
- However, VT had no significant moderation effect on the relationship between KM and SPM (p-value = 0.808) and the relationship between SE and SPM (p-value = 0.333);
- In addition, SE and KM proved to have a significant high and positive correlation of 0.6474 (p-value < 0.001, r = 0.6474);
- KM, SE, and their individual interactions with VT were able to explain 38.41% of the variability of SPM.
5. Discussion
6. Conclusions
- Both SE and KM have a positive influence on sustainable project management practices;
- The effect of SE was found to be more pronounced than that of KM;
- There is a bidirectional relationship between SE and KM reinforcing each other and thus increasing their overall influence;
- The relationship between SE, KM, and SPM is not influenced by the virtual environment in which the project is taking place.
6.1. Theoretical and Practical Implications
6.2. Limitations and Future Research
Author Contributions
Funding
Institutional Review Board Statement
Informed Consent Statement
Data Availability Statement
Acknowledgments
Conflicts of Interest
Appendix A
| Year | Authors | Contribution | Framework/Model (Constructs, Variables, and Parameters) |
|---|---|---|---|
| 1995 and 2000 | Nonaka et al. [50,57] | Knowledge is dynamic and context-specific and depends on time and space. Knowledge is relational and must consider personal beliefs. Nonaka Spiral: socialization, externalization, combination, internalization Socialization is known as the process of creating tacit knowledge through shared experiences. The Japanese concept called “Ba” means a specific time–space nexus, serving as a concept that unifies an office space (which could be virtual) and mental space (with shared ideals). |
|
| 1997 | Shariq [40] | There is a need to develop a comprehensive understanding of knowledge processes and practices, such as creation/generation, identification, assimilation, transfer/distribution, and deployment. |
|
| 2003 | Fong [51] | This study provided a framework for examining the knowledge creation processes based on Nonaka and Takeuchi’s theory, adding the social construction and communication elements
|
|
| 2003 | Kasvi et al. [43] | Proposed the codification strategy—codifying and storing knowledge it in artefacts and databases (paper documents); and the personalization strategy—knowledge developed by persons and shared by personal interaction (interaction with colleagues). |
|
| 2009 | Hanisch et al. [44] | Culture and communication, ICT (information and communication technology), methods, and organization |
|
| 2010 | Ajmal et al. [54] | Familiarity with KM; coordination among employees and departments; incentive to develop knowledge efforts; authority to perform knowledge-related activities; system for handling knowledge; and cultural support. | |
| 2011 | Lindner & Wald [80] | Organizational, structural, and process-related factors (based on Hanisch et al.).
|
|
| 2012 and 2014 | Reich et al. [19,81] | Knowledge stock, enabling environmental (combination of technological aspects—IT infrastructure for communication—and social aspects—related to organization resources, cultural aspects, and the team climate of a project) and knowledge practices |
|
| 2015 | Oluikpe [45] | Social construction: the informal connections and relationships directly influence the utilization and transfer of tacit knowledge. Organization results are mainly driven by explicit knowledge once it can be easily actioned and measured |
|
| 2018 | Gunasekera and Chong [46] |
| Culture, transformational leadership, organizational structure, IT support, T-shaped skills, training, teamwork, performance measurement, benchmarking, |
| 2020 | Davidaviˇcien˙ et al. [47] | To measure knowledge sharing processes in virtual teams, Davidaviˇcien˙e et al. proposed a model based on seven factors—culture, motivation, language, conflict, ICT, trust, and leadership | Culture, motivation, leadership, trust, ICT, language, and conflict |
Appendix B
| Construct | Item | Legend | Question | |
|---|---|---|---|---|
| Virtual Teams (VT) | Cultural Intelligence (CI) | VT-CI1 | 5.1.1 | I know the legal and economic systems of other cultures. |
| VT-CI2 | 5.1.2 | I know the rules (e.g., vocabulary, grammar) of other languages. | ||
| VT-CI3 | 5.1.3 | I know the cultural values and religious beliefs of other cultures. | ||
| VT-CI4 | 5.1.4 | I know the rules for expressing nonverbal behaviors in other cultures. | ||
| VT-CI 5 | 5.1.5 | I am conscious of the cultural background I use when interacting with people with different cultural backgrounds. | ||
| VT-CI6 | 5.1.6 | I adjust my cultural knowledge as I interact with people from a culture that is unfamiliar to me. | ||
| VT-CI7 | 5.1.7 | I am conscious of the cultural knowledge I apply to cross-cultural interactions. | ||
| VT-CI8 | 5.1.8 | I check the accuracy of my cultural knowledge as I interact with people from different cultures. | ||
| VT-CI9 | 5.1.9 | I enjoy interacting with people from different cultures. | ||
| VT-CI10 | 5.1.10 | I am confident that I can socialize with locals in a culture that is unfamiliar to me. | ||
| VT-CI11 | 5.1.11 | I am sure I can deal with the stresses of adjusting to a culture that is new to me. | ||
| VT-CI12 | 5.1.12 | I enjoy living in cultures that are unfamiliar to me. | ||
| VT-CI13 | 5.1.13 | I am confident that I can get accustomed to the shopping conditions in a different culture. | ||
| VT-CI14 | 5.1.14 | I change my verbal behavior (e.g., accent, tone) when a cross-cultural interaction requires it. | ||
| VT-CI15 | 5.1.15 | I use pause and silence differently to suit different cross-cultural situations. | ||
| VT-CI16 | 5.1.16 | I vary the rate of my speaking when a cross-cultural situation requires it. | ||
| VT-CI17 | 5.1.17 | I change my nonverbal behavior when a cross-cultural situation requires it. | ||
| VT-CI18 | 5.1.18 | I alter my facial expressions when a cross-cultural situation requires it. | ||
| Communication Accommodation (CA) | VT-CA1 | 5.2.1 | I try to match the communication style of other members in the GVT. | |
| VT-CA2 | 5.2.2 | I show interest when speaking to others in the GVT. | ||
| VT-CA3 | 5.2.3 | I can easily adjust when communicating to others in the GVT. | ||
| VT-CA4 | 5.2.4 | I respond constructively when communicating with others in the GVT. | ||
| VT-CA5 | 5.2.5 | I am open-minded in evaluating the feedback given to me by other members of the GVT. | ||
| VT-CA6 | 5.2.6 | I adjust my communication styles with others in the GVT. | ||
| VT-CA7 | 5.2.7 | I show my willingness to listen when communicating with others in the GVT. | ||
| Team Sinergy (TS) | VT-TS1 | 5.3.1 | He/she openly shares information about the task. | |
| VT-TS2 | 5.3.2 | He/she demonstrates flexibility with others. | ||
| VT-TS3 | 5.3.3 | He/she helps actively in resolving conflicts in the team. | ||
| VT-TS4 | 5.3.4 | He/she is good in communicating when making decisions. | ||
| VT-TS5 | 5.3.5 | He/she contributes significantly to the team. | ||
| VT-TS6 | 5.3.6 | He/she promotes friendly team climate. | ||
| VT-TS7 | 5.3.7 | He/she is effective in coordinating group efforts. | ||
| VT-TS8 | 5.3.8 | He/she is cooperative with other team members. | ||
| VT-TS9 | 5.3.9 | He/she helps team members beyond what is required. | ||
| Team Direction (TD) | VT-TD1 | 5.4.1 | He/she sets goals effectively. | |
| VT-TD2 | 5.4.2 | He/she continually improves. | ||
| VT-TD3 | 5.4.3 | He/she is effective in problem-solving. | ||
| VT-TD4 | 5.4.4 | He/she sets high quality standards. | ||
| VT-TD5 | 5.4.5 | He/she focuses on common team goals. | ||
| VT-TD6 | 5.4.6 | He/she is enthusiasm for team direction and performance. | ||
| Multi-Regional Virtual Team (MR) | VT-MR1 | 5.5.1 | I strengthen ties between other teammates and myself | |
| VT-MR2 | 5.5.2 | It is challenging to deal with different languages in virtual team (in your organization) | ||
| VT-MR3 | 5.5.3 | It is challenging to deal with different cultures in virtual team (in your organization) | ||
| VT-MR4 | 5.5.4 | It is challenging to deal with different time zones in virtual team collaborations (in your organization) | ||
| VT-MR5 | 5.5.5 | It is challenging to use virtual technologies in virtual team collaborations (in your organization) | ||
| VT-MR6 | 5.5.6 | It is challenging to establish and respect standards/rules for meetings and team collaboration. | ||
| Environment and Resources (ER) | VT-ER1 | 5.6.1 | There was a reduction in the administrative expenses of the project (natural resources such as energy, water, others). | |
| VT-ER2 | 5.6.2 | There was an increase in productivity considering that there was no displacement. | ||
| VT-ER3 | 5.6.3 | There was a reduction in environmental impacts considering that there was no displacement. | ||
| VT-ER4 | 5.6.4 | There was a reduction in environmental impacts considering that there was no use of an administrative office. | ||
| VT-ER5 | 5.6.5 | There was increased productivity due to remote work | ||
| VT-ER6 | 5.6.6 | There was increased productivity due to the satisfaction and well-being of the team | ||
| Construct | Item | Legend | Question | |
|---|---|---|---|---|
| Sustainability in Project Management (SPM) | Economic (EC) | (The project considers relevant/applied… Is it Important?) | ||
| SPM-EC1 | 6.1.1 | Financial performance (return on investments, solvency, profitability, and liquidity) | ||
| SPM-EC2 | 6.1.2 | Financial benefits of good practices (social, environmental, health and safety, job creation, education, and training) | ||
| SPM-EC3 | 6.1.3 | Business ethics (fair trade, relationship with competition and anti-crime policies, codes of conduct, bribery and corruption, technical and legal requirements, tax payments) | ||
| SPM-EC4 | 6.1.4 | Cost management (resources) | ||
| SPM-EC5 | 6.1.5 | Management of the company’s relationship with customers (marketing and brand management, market share, management opportunities, risk management, and pricing) | ||
| SPM-EC6 | 6.1.6 | Participation and involvement of stakeholders (corporate governance) | ||
| SPM-EC7 | 6.1.7 | Innovation management (research and development, consumption patterns, production, productivity, and flexibility) | ||
| SPM-EC8 | 6.1.8 | Economic performance (profit sharing, GDP) | ||
| SPM-EC9 | 6.1.9 | Culture of the organization and its management (heritage) | ||
| SPM-EC10 | 6.1.10 | Economics and environmental accounting | ||
| SPM-EC11 | 6.1.11 | Management of intangibles | ||
| SPM-EC12 | 6.1.12 | Internationalization | ||
| Environment (EN) | (The project considers relevant / applied… Is it Important?) | |||
| SPM-EN1 | 6.2.1 | Natural resources (reduction of resource use, material input and output minimization, reduction of waste production and soil contamination, impact reduction) | ||
| SPM-EN2 | 6.2.2 | Energy (generation, use, distribution, and transmission of energy, global warming) | ||
| SPM-EN3 | 6.2.3 | Water (water quality, reduction of liquid waste, risks) | ||
| SPM-EN4 | 6.2.4 | Biodiversity (air, protection of oceans, lakes, coasts, forests) | ||
| SPM-EN5 | 6.2.5 | Management systems of environmental policies (environmental obligations, environmental adaptation, environmental infractions) | ||
| SPM-EN6 | 6.2.6 | Management of impacts on the environment and the life cycle of products and services (analysis of product disassembly, post-sale tracking, reverse logistics) | ||
| SPM-EN7 | 6.2.7 | Eco-efficiency (business opportunities for products and services, environmental footprint) | ||
| SPM-EN8 | 6.2.8 | Environmental justice and responsibility (intergenerational equity, compromise with the improvement of environmental quality) | ||
| SPM-EN9 | 6.2.9 | Environmental education and training | ||
| SPM-EN10 | 6.2.10 | High-risk projects, climate strategy and governance | ||
| SPM-EN11 | 6.2.11 | Environmental reports | ||
| Social (SO) | (The project considers relevant / applied… Is it Important?) | |||
| SPM-O1 | 6.3.1 | Labor practices (health, safety and working conditions, training and education) | ||
| SPM-O2 | 6.3.2 | Labor practices (relations with employees, employment, diversity, opportunity, remuneration, benefits and career opportunities) | ||
| SPM-O3 | 6.3.3 | Relationships with the local community (impacts, child labor, human rights, non-discrimination, indigenous rights, forced and compulsory labor) | ||
| SPM-O4 | 6.3.4 | Engagement of stakeholders | ||
| SPM-O5 | 6.3.5 | Financing and construction of social action (philanthropy and corporate citizenship, governmental social projects, leadership and social influence) | ||
| SPM-O6 | 6.3.6 | Society (competition and pricing policies, anti-bribery and anti-corruption practices and suborn) | ||
| SPM-O7 | 6.3.7 | Concepts of social justice | ||
| SPM-O8 | 6.3.8 | Relationships with suppliers and contractors (selection, evaluation, partnership) | ||
| SPM-O9 | 6.3.9 | Society (contribution to social campaigns) | ||
| SPM-O10 | 6.3.10 | Products and services (responsibility, consumer health and safety, marketing, respect and privacy) | ||
| SPM-O11 | 6.3.11 | Human rights (freedom of association and collective bargaining and relationship with trade unions) | ||
| SPM-O12 | 6.3.12 | Human rights (strategy and management, disciplinary procedures) | ||
| SPM-O13 | 6.3.13 | Social Reports | ||
| Construct | Legend | Question | |
|---|---|---|---|
| Stakeholder Engagement (SE) | SE1 | 7.1 | Project Management team explained project objectives and implications to all stakeholders |
| SE2 | 7.2 | Project management team carefully considered stakeholders opinioms and views | |
| SE3 | 7.3 | Project Management team actively built a good relationship with stakeholders | |
| SE4 | 7.4 | Project Management team operated an effective communication system for the project | |
| SE5 | 7.5 | Project Management team implemented a governance system for the project | |
| SE6 | 7.6 | Stakeholder interests were carefully considered throughout the project lifecycle | |
| SE7 | 7.7 | Key stakeholders were empowered to pacrticipate in the decision-making process | |
| SE8 | 7.8 | Involving relevant project stakeholders at the inception stage and whenever necessary to refine project mission | |
| SE9 | 7.9 | Formulating appropriate strategies to manage/engage different stakeholders | |
| SE10 | 7.10 | Considering corporate social responsibilities (paying attention to economic, legal, environmental, and ethical issues) | |
| Construct | Item | Subitem | Legend | Question | |
|---|---|---|---|---|---|
| Knowledge Management (KM) | Organization / Methodology (OM) | Centralization (CE) | Our company members… | ||
| KM-OM-CE1 | 8.1.1.1 | can take actions without a superior | |||
| KM-OM-CE2 | 8.1.1.2 | are encouraged to make their own decisions | |||
| KM-OM-CE3 | 8.1.1.3 | do not need to refer to someone else | |||
| KM-OM-CE4 | 8.1.1.4 | do not need to ask their supervisors before taking actions | |||
| KM-OM-CE5 | 8.1.1.5 | can make decisions without approval | |||
| Formalisation (FO) | In our company... | ||||
| KM-OM-FO1 | 8.1.2.1 | there are many activities that are not covered by some formal procedures | |||
| KM-OM-FO2 | 8.1.2.2 | contacts with organisational members are made on a formal or planned basis | |||
| KM-OM-FO3 | 8.1.2.3 | rules and procedures are typically written | |||
| Trainning (TR) | Our organisation... | ||||
| KM-OM-TR1 | 8.1.3.1 | places people at the right job position | |||
| KM-OM-TR2 | 8.1.3.2 | provides training for sharing of knowledge | |||
| KM-OM-TR3 | 8.1.3.3 | provides continuous training programme within the organisation | |||
| KM-OM-TR4 | 8.1.3.4 | provides continuous training programme outside the organisation | |||
| KM-OM-TR5 | 8.1.3.5 | facilitates us to use knowledge management systems | |||
| KM-OM-TR6 | 8.1.3.6 | is able to retain outstanding staff | |||
| Performance measurement (PM) | Our company employs a procedure to measure... | ||||
| KM-OM-PM1 | 8.1.4.1 | distribution of knowledge within the organisation | |||
| KM-OM-PM2 | 8.1.4.2 | amount of reports generated on knowledge activity by employees | |||
| KM-OM-PM3 | 8.1.4.3 | number of relationships established due to knowledge systems and networking | |||
| KM-OM-PM4 | 8.1.4.4 | number of employees accepting knowledge activity as part of their daily work | |||
| KM-OM-PM5 | 8.1.4.5 | changes of job performance due to proper management of knowledge in place | |||
| KM-OM-PM6 | 8.1.4.6 | performance of target activities to previously set baseline | |||
| KM-OM-PM7 | 8.1.4.7 | job performance data and information | |||
| KM-OM-PM8 | 8.1.4.8 | actual performance improvement and reward/recognition | |||
| Benchmarking (BM) | Our company has processes for... | ||||
| KM-OM-BM1 | 8.1.5.1 | generating new knowledge from existing knowledge | |||
| KM-OM-BM2 | 8.1.5.2 | using feedback from past experience to improve future projects | |||
| KM-OM-BM3 | 8.1.5.3 | exchanging knowledge with external partners | |||
| KM-OM-BM4 | 8.1.5.4 | acquiring knowledge about new products and services within our industry | |||
| KM-OM-BM5 | 8.1.5.5 | acquiring knowledge about competitors within our industry | |||
| KM-OM-BM6 | 8.1.5.6 | benchmarking performance amongst employees and departments | |||
| KM-OM-BM7 | 8.1.5.7 | identifying and upgrading best practices | |||
| KM-OM-BM8 | 8.1.5.8 | encouraging employees to benchmark best practices of other organisations | |||
| ICT Systems (ICT) | Our company provides IT support for … | ||||
| KM-ICT1 | 8.2.1 | collaborative works regardless of time and place | |||
| KM-ICT2 | 8.2.2 | communication amongst organisational members | |||
| KM-ICT3 | 8.2.3 | searching for and accessing necessary information | |||
| KM-ICT4 | 8.2.4 | simulation and prediction | |||
| KM-ICT5 | 8.2.5 | systematic storing of data and information | |||
| Human Aspects (HA) | Culture: Trust (CT) | Our company members… | |||
| KM-HA-CT1 | 8.3.1.1 | are generally trustworthy | |||
| KM-HA-CT2 | 8.3.1.2 | have reciprocal faith in the intention and behaviours of other members | |||
| KM-HA-CT3 | 8.3.1.3 | have reciprocal faith in the behaviours of others to work towards organisational goal | |||
| KM-HA-CT4 | 8.3.1.4 | have reciprocal faith in the behaviours of others to work towards organisational goal | |||
| KM-HA-CT5 | 8.3.1.5 | have reciprocal faith in the decision of others towards organisational interest than individual interest | |||
| KM-HA-CT6 | 8.3.1.6 | have relationship based on reciprocal faith | |||
| Culture: Collaboration (CC) | Our organisation members… | ||||
| KM-HA-CC1 | 8.3.2.1 | Our organisation members are satisfied with the degree of collaboration | |||
| KM-HA-CC2 | 8.3.2.2 | Our organisation members are supportive of each other | |||
| KM-HA-CC3 | 8.3.2.3 | Our organisation members are helpful | |||
| KM-HA-CC4 | 8.3.2.4 | There is a willingness to collaborate across organisational units within our organisation | |||
| KM-HA-CC5 | 8.3.2.5 | There is a willingness to accept responsibility for failure | |||
| Culture: Learning (CL) | Our company… | ||||
| KM-HA-CL1 | 8.3.3.1 | provides various formal training programmes related to the performance of our duties | |||
| KM-HA-CL2 | 8.3.3.2 | provides opportunities for informal individual development other than formal training such as work assignment and job rotation | |||
| KM-HA-CL3 | 8.3.3.3 | encourages people to attend seminars, symposia and so on | |||
| KM-HA-CL4 | 8.3.3.4 | provides various programmes such as clubs and community gathering | |||
| KM-HA-CL5 | 8.3.3.5 | members are satisfied by the contents of job training | |||
| KM-HA-CL6 | 8.3.3.6 | members are satisfied with the self-development programmes | |||
| Culture: Rewards / Incentives (CI) | In our company… | ||||
| KM-HA-CI1 | 8.3.4.1 | it is more likely that I will be given a pay rise or promotion if I finish a large amount of work | |||
| KM-HA-CI2 | 8.3.4.2 | it is more likely that I will be given a pay rise or promotion if I do a high- quality work | |||
| KM-HA-CI3 | 8.3.4.3 | getting work done quickly increase my chances of a pay rise or promotion | |||
| KM-HA-CI4 | 8.3.4.4 | getting work done on time is rewarded with high pay | |||
| KM-HA-CI5 | 8.3.4.5 | when I finish my job on time, my job is more secured | |||
| KM-HA-CI6 | 8.3.4.6 | in my team, knowledge sharing is strongly encouraged | |||
| Transformational Leadership (TL) | In our company… | ||||
| KM-HA-TL1 | 8.3.5.1 | I feel comfortable with the concept of shared leadership | |||
| KM-HA-TL2 | 8.3.5.2 | our organisational leaders motivate employees to share knowledge | |||
| KM-HA-TL3 | 8.3.5.3 | our organisational leaders build up trust amongst employees to share knowledge | |||
| KM-HA-TL4 | 8.3.5.4 | our organisational leaders promote initiatives to acquire knowledge | |||
| KM-HA-TL5 | 8.3.5.5 | our organisation actively develops leadership skills of our staff | |||
| KM-HA-TL6 | 8.3.5.6 | knowledge is acquired by one-to-one mentoring | |||
| KM-HA-TL7 | 8.3.5.7 | informal conversations and meeting are used for knowledge sharing | |||
| KM-HA-TL8 | 8.3.5.8 | our organisation provides rewards and incentives for sharing knowledge | |||
| Teamwork (TW) | In our company… | ||||
| KM-HA-TW1 | 8.3.6.1 | I feel comfortable with the concept of shared leadership | |||
| KM-HA-TW2 | 8.3.6.2 | I feel comfortable with the decision-making process within the team | |||
| KM-HA-TW3 | 8.3.6.3 | I spend time with team members to clarify the expectations of the team | |||
| KM-HA-TW4 | 8.3.6.4 | team exercises good judgement during decision-making process | |||
| KM-HA-TW5 | 8.3.6.5 | team members provide input/thoughts throughout the project | |||
| KM-HA-TW6 | 8.3.6.6 | I help my team whenever anyone has difficulties in performing tasks | |||
Appendix C
| Construct | Item | F.L. 1 | Com. 2 | Weight |
| Knowledge Management (KM) | Organization/Methodology (OM) | 0.91 | 0.83 | 0.48 |
| ICT Systems (ICT) | 0.72 | 0.52 | 0.26 | |
| Human Aspects (HA) | 0.91 | 0.82 | 0.41 | |
| Stakeholder Engagement (SE) | 7.1.6 | 0.75 | 0.57 | 0.11 |
| 7.2.6 | 0.81 | 0.66 | 0.12 | |
| 7.3.6 | 0.82 | 0.67 | 0.11 | |
| 7.4.6 | 0.77 | 0.59 | 0.12 | |
| 7.5.6 | 0.74 | 0.55 | 0.14 | |
| 7.6.6 | 0.82 | 0.67 | 0.14 | |
| 7.7.6 | 0.78 | 0.60 | 0.13 | |
| 7.8.6 | 0.74 | 0.55 | 0.10 | |
| 7.9.6 | 0.81 | 0.66 | 0.14 | |
| 7.10.6 | 0.68 | 0.47 | 0.19 | |
| Sustainability in Project Management (SPM) | Economic (EC) | 0.86 | 0.73 | 0.41 |
| Environment (EN) | 0.74 | 0.55 | 0.26 | |
| Social (SO) | 0.90 | 0.81 | 0.51 | |
| Knowledge Management (KM) × Virtual Teams (VT) | Cultural Intelligence (CI) × OM | 0.85 | 0.73 | 0.09 |
| Communication Accommodation (CA) × OM | 0.88 | 0.77 | 0.09 | |
| Team Synergy (TS) × OM | 0.82 | 0.67 | 0.07 | |
| Team Direction (TD) × OM | 0.85 | 0.72 | 0.08 | |
| Multi-Regional Virtual Team (MR) × OM | 0.66 | 0.43 | 0.09 | |
| Environment and Resources (ER) × OM | 0.76 | 0.58 | 0.08 | |
| Cultural Intelligence (CI) × ICT | 0.75 | 0.56 | 0.06 | |
| Communication Accommodation (CA) × ICT | 0.76 | 0.58 | 0.06 | |
| Team Synergy (TS) × ICT | 0.79 | 0.63 | 0.05 | |
| Team Direction (TD) × ICT | 0.83 | 0.68 | 0.06 | |
| Multi-Regional Virtual Team (MR) × ICT | 0.61 | 0.37 | 0.07 | |
| Environment and Resources (ER) × ICT | 0.68 | 0.47 | 0.06 | |
| Cultural Intelligence (CI) × HA | 0.81 | 0.65 | 0.08 | |
| Communication Accommodation (CA) × HA | 0.85 | 0.72 | 0.08 | |
| Team Synergy (TS) × HA | 0.80 | 0.64 | 0.06 | |
| Team Direction (TD) × HA | 0.83 | 0.69 | 0.07 | |
| Multi-Regional Virtual Team (MR) × HA | 0.62 | 0.38 | 0.08 | |
| Environment and Resources (ER) × HA | 0.73 | 0.53 | 0.07 | |
| Stakeholder Engagement (SE) × Virtual Teams (VT) | Cultural Intelligence (CI) × 7.1 | 0.75 | 0.56 | 0.02 |
| Cultural Intelligence (CI) × 7.2 | 0.79 | 0.62 | 0.02 | |
| Cultural Intelligence (CI) × 7.3 | 0.78 | 0.61 | 0.02 | |
| Cultural Intelligence (CI) × 7.4 | 0.75 | 0.56 | 0.02 | |
| Cultural Intelligence (CI) × 7.5 | 0.75 | 0.57 | 0.03 | |
| Cultural Intelligence (CI) × 7.6 | 0.79 | 0.63 | 0.03 | |
| Cultural Intelligence (CI) × 7.7 | 0.79 | 0.62 | 0.03 | |
| Cultural Intelligence (CI) × 7.8 | 0.75 | 0.57 | 0.02 | |
| Cultural Intelligence (CI) × 7.9 | 0.79 | 0.62 | 0.03 | |
| Cultural Intelligence (CI) × 7.10 | 0.70 | 0.49 | 0.03 | |
| Communication Accommodation (CA) × 7.1 | 0.74 | 0.55 | 0.02 | |
| Communication Accommodation (CA) × 7.2 | 0.81 | 0.66 | 0.02 | |
| Communication Accommodation (CA) × 7.3 | 0.81 | 0.65 | 0.02 | |
| Communication Accommodation (CA) × 7.4 | 0.79 | 0.62 | 0.02 | |
| Communication Accommodation (CA) × 7.5 | 0.76 | 0.58 | 0.02 | |
| Communication Accommodation (CA) × 7.6 | 0.81 | 0.66 | 0.02 | |
| Communication Accommodation (CA) × 7.7 | 0.78 | 0.61 | 0.02 | |
| Communication Accommodation (CA) × 7.8 | 0.75 | 0.56 | 0.02 | |
| Communication Accommodation (CA) × 7.9 | 0.83 | 0.68 | 0.02 | |
| Communication Accommodation (CA) × 7.10 | 0.70 | 0.49 | 0.03 | |
| Team Synergy (TS) × 7.1 | 0.73 | 0.53 | 0.02 | |
| Team Synergy (TS) × 7.2 | 0.78 | 0.61 | 0.02 | |
| Team Synergy (TS) × 7.3 | 0.76 | 0.57 | 0.02 | |
| Team Synergy (TS) × 7.4 | 0.75 | 0.56 | 0.02 | |
| Team Synergy (TS) × 7.5 | 0.74 | 0.54 | 0.02 | |
| Team Synergy (TS) × 7.6 | 0.76 | 0.57 | 0.02 | |
| Team Synergy (TS) × 7.7 | 0.78 | 0.60 | 0.02 | |
| Team Synergy (TS) × 7.8 | 0.71 | 0.50 | 0.02 | |
| Team Synergy (TS) × 7.9 | 0.77 | 0.60 | 0.02 | |
| Team Synergy (TS) × 7.10 | 0.69 | 0.48 | 0.03 | |
| Team Direction (TD) × 7.1 | 0.77 | 0.59 | 0.02 | |
| Team Direction (TD) × 7.2 | 0.80 | 0.64 | 0.02 | |
| Team Direction (TD) × 7.3 | 0.81 | 0.65 | 0.02 | |
| Team Direction (TD) × 7.4 | 0.79 | 0.62 | 0.02 | |
| Team Direction (TD) × 7.5 | 0.78 | 0.62 | 0.03 | |
| Team Direction (TD) × 7.6 | 0.79 | 0.63 | 0.02 | |
| Team Direction (TD) × 7.7 | 0.79 | 0.62 | 0.02 | |
| Team Direction (TD) × 7.8 | 0.76 | 0.57 | 0.02 | |
| Team Direction (TD) × 7.9 | 0.82 | 0.67 | 0.02 | |
| Team Direction (TD) × 7.10 | 0.74 | 0.55 | 0.03 | |
| Multi-Regional Virtual Team (MR) × 7.1 | 0.59 | 0.35 | 0.02 | |
| Multi-Regional Virtual Team (MR) × 7.2 | 0.65 | 0.42 | 0.02 | |
| Multi-Regional Virtual Team (MR) × 7.3 | 0.65 | 0.42 | 0.02 | |
| Multi-Regional Virtual Team (MR) × 7.4 | 0.65 | 0.42 | 0.02 | |
| Multi-Regional Virtual Team (MR) × 7.5 | 0.60 | 0.36 | 0.02 | |
| Multi-Regional Virtual Team (MR) × 7.6 | 0.66 | 0.43 | 0.02 | |
| Multi-Regional Virtual Team (MR) × 7.7 | 0.64 | 0.41 | 0.02 | |
| Multi-Regional Virtual Team (MR) × 7.8 | 0.61 | 0.37 | 0.02 | |
| Multi-Regional Virtual Team (MR) × 7.9 | 0.67 | 0.45 | 0.02 | |
| Multi-Regional Virtual Team (MR) × 7.10 | 0.57 | 0.32 | 0.03 | |
| Environment and Resources (ER) × 7.1 | 0.66 | 0.44 | 0.02 | |
| Environment and Resources (ER) × 7.2 | 0.73 | 0.53 | 0.02 | |
| Environment and Resources (ER) × 7.3 | 0.71 | 0.51 | 0.02 | |
| Environment and Resources (ER) × 7.4 | 0.72 | 0.52 | 0.02 | |
| Environment and Resources (ER) × 7.5 | 0.70 | 0.49 | 0.02 | |
| Environment and Resources (ER) × 7.6 | 0.73 | 0.53 | 0.02 | |
| Environment and Resources (ER) × 7.7.5 | 0.72 | 0.52 | 0.02 | |
| Environment and Resources (ER) × 7.8 | 0.69 | 0.47 | 0.02 | |
| Environment and Resources (ER) × 7.9 | 0.74 | 0.54 | 0.02 | |
| Environment and Resources (ER) × 7.10 | 0.66 | 0.44 | 0.03 |
References
- Vrchota, J.; Řehoř, P.; Maříková, M.; Pech, M. Critical Success Factors of the Project Management in Relation to Industry 4.0 for Sustainability of Projects. Sustainability 2021, 13, 281. [Google Scholar] [CrossRef]
- Gilbert Silvius, A.J.; Schipper, R. Exploring the Relationship between Sustainability and Project Success—Conceptual Model and Expected Relationships. Int. J. Inf. Syst. Proj. Manag. 2016, 4, 5–22. [Google Scholar] [CrossRef]
- Gilbert Silvius, A.J.; Schipper, R.P.J. Sustainability in Project Management: A Literature Review and Impact Analysis. Soc. Bus. 2016, 4, 63–96. [Google Scholar] [CrossRef]
- Castro, M.S.; Bahli, B.; Barcaui, A.; Figueiredo, R. Does One Project Success Measure Fit All? An Empirical Investigation of Brazilian Projects. Int. J. Manag. Proj. Bus. 2021, 14, 788–805. [Google Scholar] [CrossRef]
- Blak Bernat, G.; Qualharini, E.L.; Castro, M.S.; Dias, M. Sustainability in Project Management and Project Success with Teams in Virtual Environment. Int. J. Dev. Res. 2022, 12, 61024–61031. [Google Scholar] [CrossRef]
- Toljaga-Nikolić, D.; Todorović, M.; Dobrota, M.; Obradović, T.; Obradović, V. Project Management and Sustainability: Playing Trick or Treat with the Planet. Sustainability 2020, 12, 8619. [Google Scholar] [CrossRef]
- Elkington, J. Cannibals with Forks—Triple Bottom Line of 21st Century Business; New Society Publishers: Stoney Creek, CT, USA, 1997. [Google Scholar]
- Labuschagne, C.; Brent, A.C. Sustainable Project Life Cycle Management: The Need to Integrate Life Cycles in the Manufacturing Sector. Int. J. Proj. Manag. 2005, 23, 159–168. [Google Scholar] [CrossRef]
- Goel, P. Triple Bottom Line Reporting: An Analytical Approach for Corporate Sustainability; EBSCO Information Services: Ipswich, MA, USA, 2013; ISBN 9783642280368. [Google Scholar]
- Khalifeh, A.; Farrell, P.; Al-edenat, M. The Impact of Project Sustainability Management (PSM) on Project Success: A Systematic Literature Review. J. Manag. Dev. 2020, 39, 453–474. [Google Scholar] [CrossRef]
- Armenia, S.; Dangelico, R.M.; Nonino, F.; Pompei, A. Sustainable Project Management: A Conceptualization-Oriented Review and a Framework Proposal for Future Studies. Sustainability 2019, 11, 2664. [Google Scholar] [CrossRef]
- Gomes Silva, F.J.; Kirytopoulos, K.; Pinto Ferreira, L.; Sá, J.C.; Santos, G.; Cancela Nogueira, M.C. The Three Pillars of Sustainability and Agile Project Management: How Do They Influence Each Other. Corp. Soc. Responsib. Environ. Manag. 2022, 29, 1495–1512. [Google Scholar] [CrossRef]
- Larsson, J.; Larsson, L. Integration, Application and Importance of Collaboration in Sustainable Project Management. Sustainability 2020, 12, 585. [Google Scholar] [CrossRef]
- Martens, M.L.; Carvalho, M.M. The Challenge of Introducing Sustainability into Project Management Function: Multiple-Case Studies. J. Clean. Prod. 2016, 117, 29–40. [Google Scholar] [CrossRef]
- Silvius, G. Sustainability as a New School of Thought in Project Management. J. Clean. Prod. 2017, 166, 1479–1493. [Google Scholar] [CrossRef]
- Liu, B.; Xue, B.; Meng, J.; Chen, X.; Sun, T. How Project Management Practices Lead to Infrastructure Sustainable Success: An Empirical Study Based on Goal-Setting Theory. Eng. Constr. Archit. Manag. 2020, 27, 2797–2833. [Google Scholar] [CrossRef]
- Liu, H.; Liu, Z.; Lai, Y.; Li, L. Factors Influencing Collaborative Innovation Project Performance: The Case of China. Sustainability 2021, 13, 7380. [Google Scholar] [CrossRef]
- Khan, J.; Javed, B.; Mubarak, N.; Bashir, S.; Jaafar, M. Psychological Empowerment and Project Success: The Role of Knowledge Sharing. IEEE Trans. Eng. Manag. 2022, 69, 2997–3008. [Google Scholar] [CrossRef]
- Reich, B.H.; Gemino, A.; Sauer, C. How Knowledge Management Impacts Performance in Projects: An Empirical Study. Int. J. Proj. Manag. 2014, 32, 590–602. [Google Scholar] [CrossRef]
- Heravi, A.; Coffey, V.; Trigunarsyah, B. Evaluating the Level of Stakeholder Involvement during the Project Planning Processes of Building Projects. Int. J. Proj. Manag. 2015, 33, 985–997. [Google Scholar] [CrossRef]
- Castro, M.S.; Bahli, B.; Farias Filho, J.R.; Barcaui, A. A Contemporary Vision of Project Success Criteria. Braz. J. Oper. Prod. Manag. 2019, 16, 66–77. [Google Scholar] [CrossRef]
- Dumitrascu-Băldău, I.; Dumitrascu, D.D.; Dobrota, G. Predictive Model for the Factors Influencing International Project Success: A Data Mining Approach. Sustainability 2021, 13, 3819. [Google Scholar] [CrossRef]
- Presbitero, A. Communication Accommodation within Global Virtual Team: The Influence of Cultural Intelligence and the Impact on Interpersonal Process Effectiveness. J. Int. Manag. 2021, 27, 100809. [Google Scholar] [CrossRef]
- Stiles, J.; Smart, M.J. Working at Home and Elsewhere: Daily Work Location, Telework, and Travel among United States Knowledge Workers; Springer: New York, NY, USA, 2021; Volume 8, ISBN 0123456789. [Google Scholar]
- Silvius, G.; Schipper, R. Planning Project Stakeholder Engagement from a Sustainable Development Perspective. Adm. Sci. 2019, 9, 46. [Google Scholar] [CrossRef]
- Martens, M.L.; Carvalho, M.M. Sustainability and Success Variables in the Project Management Context: An Expert Panel. Proj. Manag. J. 2016, 47, 24–43. [Google Scholar] [CrossRef]
- Goedknegt, D.; Silvius, G. The Implementation of Sustainability Principles in Project Management. In Proceedings of the 26th IPMA World Congress, Crete, Greece, 29–31 October 2012; pp. 875–882. [Google Scholar]
- Wang, N.; Wei, K.; Sun, H. Whole Life Project Management Approach to Sustainability. J. Manag. Eng. 2014, 30, 246–255. [Google Scholar] [CrossRef]
- Martens, M.L.; Carvalho, M.M. Key Factors of Sustainability in Project Management Context: A Survey Exploring the Project Managers’ Perspective. Int. J. Proj. Manag. 2017, 35, 1084–1102. [Google Scholar] [CrossRef]
- Carvalho, M.M.; Rabechini, R. Can Project Sustainability Management Impact Project Success? An Empirical Study Applying a Contingent Approach. Int. J. Proj. Manag. 2017, 35, 1120–1132. [Google Scholar] [CrossRef]
- Marcelino-Sádaba, S.; González-Jaen, L.F.; Pérez-Ezcurdia, A. Using Project Management as a Way to Sustainability. from a Comprehensive Review to a Framework Definition. J. Clean. Prod. 2015, 99, 1–16. [Google Scholar] [CrossRef]
- Abadia, L.G.; Carvalho, M.M. Sustentabilidade Na Literatura de Gestão de Projetos: Temas Centrais, Tendências e Lacunas. Em Revisão 2018, 13, 52–75. [Google Scholar]
- Eskerod, P.; Huemann, M. Sustainable Development and Project Stakeholder Management: What Standards Say. Int. J. Manag. Proj. Bus. 2013, 6, 36–50. [Google Scholar] [CrossRef]
- Sharma, S.; Henriques, I. Stakeholder Influences on Sustainability Practices in the Canadian Forest Products Industry. Strateg. Manag. J. 2005, 26, 159–180. [Google Scholar] [CrossRef]
- ISO 26000; Guidance on Social Responsibility. International Organization for Standardization: Geneva, Switzerland, 2010.
- Park, H.; Kim, K.; Kim, Y.-W.; Kim, H. Stakeholder Management in Long-Term Complex Megaconstruction Projects: The Saemangeum Project. J. Manag. Eng. 2017, 33, 05017002. [Google Scholar] [CrossRef]
- Shaukat, M.B.; Latif, K.F.; Sajjad, A.; Eweje, G. Revisiting the Relationship between Sustainable Project Management and Project Success: The Moderating Role of Stakeholder Engagement and Team Building. Sustain. Dev. 2022, 30, 58–75. [Google Scholar] [CrossRef]
- Withisuphakorn, P.; Batra, I.; Parameswar, N.; Dhir, S. Sustainable Development in Practice: Case Study of L’Oréal. J. Bus. Retail Manag. Res. 2019, 13, 35–47. [Google Scholar] [CrossRef]
- Uribe, D.F.; Ortiz-Marcos, I.; Uruburu, Á. What Is Going on with Stakeholder Theory in Project Management Literature? A Symbiotic Relationship for Sustainability. Sustainability 2018, 10, 1300. [Google Scholar] [CrossRef]
- Shariq, S.Z. Knowledge Management: An Emerging Discipline. J. Knowl. Manag. 1997, 1, 75–82. [Google Scholar] [CrossRef]
- Alavi, M.; Tiwana, A. Knowledge Integration in Virtual Teams: The Potential Role of KMS. J. Am. Soc. Inf. Sci. Technol. 2002, 53, 1029–1037. [Google Scholar] [CrossRef]
- Nonaka, I.; Toyama, R.; Konno, N. SECI, Ba and Leadership: A Unified Model of Dynamic Knowledge Creation. Long Range Plann. 2000, 33, 5–34. [Google Scholar] [CrossRef]
- Kasvi, J.J.J.; Vartiainen, M.; Hailikari, M. Managing Knowledge and Knowledge Competences in Projects and Project Organisations. Int. J. Proj. Manag. 2003, 21, 571–582. [Google Scholar] [CrossRef]
- Hanisch, B.; Lindner, F.; Mueller, A.; Wald, A. Knowledge Management in Project Environments. J. Knowl. Manag. 2009, 13, 148–160. [Google Scholar] [CrossRef]
- Oluikpe, P.I. Knowledge Creation and Utilization in Project Teams. J. Knowl. Manag. 2015, 19, 351–371. [Google Scholar] [CrossRef]
- Gunasekera, V.S.; Chong, S.C. Knowledge Management Critical Success Factors and Project Management Performance Outcomes in Major Construction Organisations in Sri Lanka: A Case Study. VINE J. Inf. Knowl. Manag. Syst. 2018, 48, 537–558. [Google Scholar] [CrossRef]
- Davidavičienė, V.; Al Majzoub, K.; Meidute-Kavaliauskiene, I. Factors A Ff Ecting Knowledge Sharing in Virtual Teams. Sustainability 2020, 12, 6917. [Google Scholar] [CrossRef]
- PMI PMBOKGuideSeventhEd_ENG.Pdf. 2021. Available online: https://www.baogaoting.com/info/98323 (accessed on 1 January 2023).
- Fong, P.S.W. Knowledge Creation in Multidisciplinary Project Teams: An Empirical Study of the Processes and Their Dynamic Interrelationships. Int. J. Proj. Manag. 2003, 21, 479–486. [Google Scholar] [CrossRef]
- Nonaka, I.; Toyama, R.; Konno, N. SECI, Ba, and Leadership. Manag. Ind. Knowl. Creat. Transf. Util. 2002, 33, 13–43. [Google Scholar]
- Fong, P.S.W.; Kwok, C.W.C. Organizational Culture and Knowledge Management Success at Project and Organizational Levels in Contracting Firms. J. Constr. Eng. Manag. 2009, 135, 1348–1356. [Google Scholar] [CrossRef][Green Version]
- Aghaegbuna, O.; Tasmiyah, C.; Zanoxolo, B.; Nikiwe, M. Sustainability in Project Management Practice. MATEC Web Conf. 2020, 312, 02015. [Google Scholar] [CrossRef]
- Cárcel-Carrasco, J.; Cárcel-Carrasco, J.A. Analysis for the Knowledge Management Application in Maintenance Engineering: Perception from Maintenance Technicians. Appl. Sci. 2021, 11, 703. [Google Scholar] [CrossRef]
- Ajmal, M.; Helo, P.; Kekäle, T. Critical Factors for Knowledge Management in Project Business. J. Knowl. Manag. 2010, 14, 156–168. [Google Scholar] [CrossRef]
- Chudoba, K.M.; Wynn, E.; Lu, M.; Watson-Manheim, M.B. How Virtual Are We? Measuring Virtuality and Understanding Its Impact in a Global Organization. Inf. Syst. J. 2005, 15, 279–306. [Google Scholar] [CrossRef]
- Bookhamer, P.; Zhang, Z.J. Knowledge Management in a Global Context: A Case Study. Inf. Resour. Manag. J. 2016, 29, 57–74. [Google Scholar] [CrossRef]
- Nonaka, I.; Takeuchi, H. The Knowledge-Creating Company: How Japanese Companies Create the Dynamics of Innovation; Oxford University Press: Oxford, UK, 1995; ISBN 9780199879922. [Google Scholar]
- Pace, M. A Correlational Study on Project Management Methodology and Project Success. J. Eng. Proj. Prod. Manag. 2019, 9, 56–65. [Google Scholar] [CrossRef]
- Nguyen, T.S.; Mohamed, S.; Panuwatwanich, K. Stakeholder Management in Complex Project: Review of Contemporary Literature. J. Eng. Proj. Prod. Manag. 2018, 8, 75–89. [Google Scholar] [CrossRef]
- Meredith, J.; Zwikael, O. When Is a Project Successful? IEEE Eng. Manag. Rev. 2019, 47, 127–134. [Google Scholar] [CrossRef]
- Shahzad, M.; Qu, Y.; Zafar, A.U.; Ding, X.; Rehman, S.U. Translating Stakeholders’ Pressure into Environmental Practices—The Mediating Role of Knowledge Management. J. Clean. Prod. 2020, 275, 124163. [Google Scholar] [CrossRef]
- Levin, G. Knowledge Management Success Equals Project Management Success. In Proceedings of the PMI® Global Congress 2010; PMI, Ed.; Project Management Institute: Washington, DC, USA; Newtown Square, PA, USA, 2010. [Google Scholar]
- Thomas, M.A.; Li, Y.; Sistenich, V.; Diango, K.N.; Kabongo, D. A Multi-Stakeholder Engagement Framework for Knowledge Management in ICT4D. J. Assoc. Inf. Sci. Technol. 2022, 1–17. [Google Scholar] [CrossRef]
- Molwus, J.J.; Erdogan, B.; Ogunlana, S. Using Structural Equation Modelling (SEM) to Understand the Relationships among Critical Success Factors (CSFs) for Stakeholder Management in Construction. Eng. Constr. Archit. Manag. 2017, 24, 426–450. [Google Scholar] [CrossRef]
- Saunders, M.A.; Lewis, P. Research Methods for Business Students Eights Edition Research Methods for Business Students; Pearson: London, UK, 2019; ISBN 9781292208787. [Google Scholar]
- Nguyen, T.S.; Mohamed, S. Mediation Effect of Stakeholder Management between Stakeholder Characteristics and Project Performance. J. Eng. Proj. Prod. Manag. 2021, 11, 102–117. [Google Scholar] [CrossRef]
- Vinzi, V.E.; Trinchera, L.; Amato, S. PLS Path Modeling: From Foundations to Recent Developments and Open Issues for Model Assessment and Improvement. In Handbook of Partial Least Squares; Springer: Berlin/Heidelberg, Germany, 2010; pp. 47–82. ISBN 978-3-540-32825-4. [Google Scholar]
- Alvarez-Risco, A.; Mlodzianowska, S.; García-Ibarra, V.; Rosen, M.A.; Del-Aguila-Arcentales, S. Factors Affecting Green Entrepreneurship Intentions in Business University Students in COVID-19 Pandemic Times: Case of Ecuador. Sustainability 2021, 13, 6447. [Google Scholar] [CrossRef]
- Fornell, C.; Larcker, D.F. Evaluating Structural Equation Models with Unobservable Variables and Measurement Error. J. Mark. Res. 1981, 18, 39. [Google Scholar] [CrossRef]
- Henseler, J.; Ringle, C.M.; Sinkovics, R.R. The Use of Partial Least Squares Path Modeling in International Marketing. In New Challenges to International Marketing; Emerald Group Publishing Limited: Bingley, UK, 2009; pp. 277–319. [Google Scholar]
- Nunnally JC Psychometric Theory 3E; McGraw-Hill Series in Psychology; Tata McGraw-Hill Education: New York, NY, USA, 1994; ISBN 9780071070881.
- Nunnally, J.; Bernstein, I. Psychometric Theory, 3rd ed.; McGraw-Hill: New York, NY, USA, 1994; ISBN 9780070478497 e 007047849X. [Google Scholar]
- Hair, J.; Sarstedt, M.; Hopkins, L.; Kuppelwieser, V. Partial Least Squares Structural Equation Modeling (PLS-SEM): An Emerging Tool for Business Research. Eur. Bus. Rev. 2014, 26, 106–121. [Google Scholar] [CrossRef]
- Hoyle, R.; Duvall, J. Determining the Number of Factors in Exploratory and Confirmatory Factor Analysis. In Handbook of Quantitative Methodology for the Social Sciences; SAGE: Thousand Oaks, CA, USA, 2004. [Google Scholar]
- Raîche, G.; Walls, T.; Magis, D.; Riopel, M.; Blais, J.-G. Non-Graphical Solutions for Cattell’s Scree Test. Methodology 2013, 9, 23–29. [Google Scholar] [CrossRef]
- Hair, J.; Black, W.; Babin, B.; Anderson, R. Multivariate Data Analysis; Prentice Hall: London, UK, 2009. [Google Scholar]
- Fossum, K.R.; Binder, J.C.; Madsen, T.K.; Aarseth, W.; Andersen, B. Success Factors in Global Project Management: A Study of Practices in Organizational Support and the Effects on Cost and Schedule. Int. J. Manag. Proj. Bus. 2020, 13, 128–152. [Google Scholar] [CrossRef]
- Stanitsas, M.; Kirytopoulos, K.; Leopoulos, V. Integrating Sustainability Indicators into Project Management: The Case of Construction Industry. J. Clean. Prod. 2021, 279, 123774. [Google Scholar] [CrossRef]
- Koke, B.; Moehler, R.C. Earned Green Value Management for Project Management: A Systematic Review. J. Clean. Prod. 2019, 230, 180–197. [Google Scholar] [CrossRef]
- Lindner, F.; Wald, A. Success Factors of Knowledge Management in Temporary Organizations. Int. J. Proj. Manag. 2011, 29, 877–888. [Google Scholar] [CrossRef]
- Reich, B.H.; Gemino, A.; Sauer, C. Knowledge Management and Project-Based Knowledge in It Projects: A Model and Preliminary Empirical Results. Int. J. Proj. Manag. 2012, 30, 663–674. [Google Scholar] [CrossRef]




| Hypothesis | Description | |
|---|---|---|
| H1 | Null | SE does not have a positive influence on SPM |
| Alternative | SE has a positive influence on SPM | |
| H2 | Null | KM does not have a positive influence on SPM |
| Alternative | KM has a positive influence on SPM | |
| H3 | Null | VT does not have a negative moderating effect on H1 |
| Alternative | VT has a negative moderating effect on H1 | |
| H4 | Null | VT does not have a negative moderating effect on H2 |
| Alternative | VT has a negative moderating effect on H2 | |
| H5 | Null | SE and KM do not have a positive correlation |
| Alternative | SE and KM have a positive correlation |
| Construct | Items | AVE. 1 | M.S.V. 2 | C.A. 3 | C.R. 4 | Dim. 5 |
|---|---|---|---|---|---|---|
| KM | 3 | 0.72 | 0.25 | 0.81 | 0.89 | 1 |
| SE | 10 | 0.60 | 0.26 | 0.93 | 0.94 | 1 |
| SPM | 3 | 0.70 | 0.35 | 0.79 | 0.88 | 1 |
| KM × VT | 18 | 0.60 | 0.42 | 0.96 | 0.96 | 1 |
| SE × VT | 60 | 0.54 | 0.42 | 0.99 | 0.99 | 1 |
| Endogenous | Exogenous | β | S.E. (β) 1 | C.I. 95% 2 | p-Value | R 2 |
|---|---|---|---|---|---|---|
| SPM | KM 3 | 0.27 | 0.07 | [0.12; 0.45] | <0.001 | 38.41% |
| SE 3 | 0.40 | 0.07 | [0.25; 0.54] | <0.001 | ||
| KM × VT | 0.13 | 0.55 | [−1.11; 1.89] | 0.808 | ||
| SE × VT | 0.55 | 0.57 | [−1.51; 1.88] | 0.333 |
| Hypothesis | Description | Result | |
|---|---|---|---|
| H1 | Null | SE does not have a positive influence on SPM | Rejected |
| Alternative | SE has a positive influence on SPM | Confirmed | |
| H2 | Null | KM does not have a positive influence on SPM | Rejected |
| Alternative | KM has a positive influence on SPM | Confirmed | |
| H3 | Null | VT does not have a negative moderating effect on H1 (SE × SPM) | Confirmed |
| Alternative | VT has a negative moderating effect on H1 (SE × SPM) | Rejected | |
| H4 | Null | VT does not have a positive moderating effect on H2 (KM × SPM) | Confirmed |
| Alternative | VT has a positive moderating effect on H2 (KM × SPM) | Rejected | |
| H5 | Null | SE and KM do not have a positive correlation | Rejected |
| Alternative | SE and KM have a positive correlation | Confirmed |
| Hypothesis | Description | Result |
|---|---|---|
| H1 | SE has a positive influence on SPM | Confirmed |
| H2 | KM has a positive influence on SPM | Confirmed |
| H3 | VT has a negative moderating effect on H1 (SE × SPM) | Not Confirmed |
| H4 | VT has a positive moderating effect on H2 (KM × SPM) | Not Confirmed |
| H5 | SE and KM have a positive correlation | Confirmed |
Disclaimer/Publisher’s Note: The statements, opinions and data contained in all publications are solely those of the individual author(s) and contributor(s) and not of MDPI and/or the editor(s). MDPI and/or the editor(s) disclaim responsibility for any injury to people or property resulting from any ideas, methods, instructions or products referred to in the content. |
© 2023 by the authors. Licensee MDPI, Basel, Switzerland. This article is an open access article distributed under the terms and conditions of the Creative Commons Attribution (CC BY) license (https://creativecommons.org/licenses/by/4.0/).
Share and Cite
Blak Bernat, G.; Qualharini, E.L.; Castro, M.S. Enhancing Sustainability in Project Management: The Role of Stakeholder Engagement and Knowledge Management in Virtual Team Environments. Sustainability 2023, 15, 4896. https://doi.org/10.3390/su15064896
Blak Bernat G, Qualharini EL, Castro MS. Enhancing Sustainability in Project Management: The Role of Stakeholder Engagement and Knowledge Management in Virtual Team Environments. Sustainability. 2023; 15(6):4896. https://doi.org/10.3390/su15064896
Chicago/Turabian StyleBlak Bernat, Gisele, Eduardo Linhares Qualharini, and Marcela Souto Castro. 2023. "Enhancing Sustainability in Project Management: The Role of Stakeholder Engagement and Knowledge Management in Virtual Team Environments" Sustainability 15, no. 6: 4896. https://doi.org/10.3390/su15064896
APA StyleBlak Bernat, G., Qualharini, E. L., & Castro, M. S. (2023). Enhancing Sustainability in Project Management: The Role of Stakeholder Engagement and Knowledge Management in Virtual Team Environments. Sustainability, 15(6), 4896. https://doi.org/10.3390/su15064896

