Abstract
Vehicular ad hoc networks (VANETs) are wireless networks of automotive nodes. Among the strategies used in VANETs to increase network connectivity are broadcast scheduling, data aggregation, and vehicular node clustering. In the context of extremely high node mobility and ambiguous vehicle distribution (on the road), VANETs degrade in flexibility and quick topology, facing significant issues such as network physical layout construction and unstable connections. These challenges make it difficult for vehicle communication to be robust, reliable, and scalable, especially in urban traffic networks. Numerous research investigations have revealed a nearly optimal solution to various VANET difficulties through the application of techniques derived from nature and evolution. On the other hand, as key productivity sectors continue to demand more energy, sustainable and efficient ways of using non-renewable resources continue to be developed. With the help of information and communication technologies (ICT), parameter tuning approaches can reduce accident rates, improve mobility, and mitigate environmental impacts. In this article, we explore evolutionary algorithms to mobile ad hoc networks (MANETs), as well as vehicular ad hoc networks (VANETs). A discussion of three major categories of optimization is provided throughout the paper. There are several significant research works presented regarding parameter tuning in cluster formation, routing, and scheduling of broadcasts. Toward the end of the review, key challenges in VANET and MANET research are identified.
1. Introduction
To achieve efficient communication in a vehicular ad hoc network (VANET), many elements must work together. Considering practical implementation, however, it is not easy to consider all the elements at once. Nonetheless, many research studies have found that nature and evolution offer an almost ideal solution to multiple VANET issues. VANETs are a multi-hop paradigm development [1]. The concept is to include mobile transceivers in cars so that they can interact. VANET signals are primarily generated by these types of interactions, called vehicle-to-vehicle (V2V) interactions. There is also communication between the car and the highway facilities, called vehicle-to-infrastructure (V2I) communication. Both the scheduling and transmitting systems have been researched in VANETs [2].
In a VANET environment, a vehicle attempts to warn an incoming vehicle through a broadcast packet which will be broadcasted to all the nodes in the network. An effective transmitting algorithm is therefore essential in VANETs. Due to the large battery in VANETs, energy is not a critical parameter, as vehicles can charge their batteries while on the move. The primary cellular technique planned for use in VANETs [3] is WAVE communication centered on IEEE 802.11p. IEEE 802.11p describes various prioritization rates for the transmission of messages. One significant characteristic of WAVE engineering is that roadside units (RSU) are considered stationary entry points, enhancing the network’s overall efficiency. Consequently, the VANET acts as a composite network that combines the features of portable networks such as MANET with those of stationary networks such as the internet to constitute a composite network. The node connectivity in VANETs is much greater than MANET mobility. However, highway lanes restrict the movement of vehicles. Therefore, node mobility in a VANET is more dynamic. The mobility models of VANETs have gained much attention because a real VANET mobility system is essential in the simulation evaluation of VANET [4].
To the best of our knowledge, there have not been many comprehensive studies conducted on bio-inspired optimization for parameter tuning in VANETs. As a result of the gaps in knowledge within the research community, this article discusses the development of prospective research fields in VANETs, such as the transmission algorithm, routing, mobility, self-organization, variation in bandwidth utilization, and topology, and discusses the development methods for each of these research areas. It is the primary objective of this article to demonstrate the effectiveness of evolutionary approaches, which are still underutilized when it comes to computer networks and MANETs, which are still not sufficiently investigated.
VANETs are mainly suited for security applications such as crash prevention and road barrier alerts as well as traffic data and infotainment facilities such as video streaming [5]. This article is a comprehensive study of various bio-inspired parameter tuning approaches used in the VANET setup. To the best of our knowledge, there is no comprehensive study which outlines works that employed evolutionary algorithms (EA) to solve problems in MANET and VANET. This article characterizes the three primary functionalities of any ad hoc network, namely clustering, routing, and broadcast scheduling, which are optimized by EAs.
The remainder of this article is organized as follows. Section 2 discusses the literature review. In Section 3 and Section 4, different evolutionary algorithms are applied to MANETs and VANETs. Several cluster formation and parameter optimization methods are presented in Section 5, with a particular focus on MANETs and their power problems. A discussion of routing parameter optimization techniques is presented in Section 6. In Section 7, we discuss various methods for scheduling broadcasts within VANETs. An in-depth discussion of various challenges associated with the use of evolutionary analysis is provided in Section 8. Finally, Section 9 outlines the conclusions. Figure 1 shows the organization of the paper.
Figure 1.
Organization of the paper.
2. Evolutionary Algorithms for Optimization Problems
As technology advances, smartphones are becoming increasingly connected. Consequently, there is a high degree of heterogeneity and portability in the design of mobile networks consisting of any communication unit, which is incompatible with the current communication network design. Today, we have many biological systems capable of handling the challenges we face in these heterogeneous networks after decades of development: fault restoration, flexibility, self-organization, stabilization, and cooperative behavior, among others. The development of algorithms based on nature is becoming increasingly common among researchers to resolve complex problems; for example, the layout of networks is commonly used. Evolutionary algorithms (EAs) are popular iterative metaheuristics [6,7,8] (e.g., estimated optimization methods) that are used to fix NP-complete problems. In general, they are responsible for developing a number of timely alternatives, which are developed concurrently with (presumably) stronger alternatives. They demonstrate an alternative that is measured by individuals to determine its performance. By using the substitute method, future generations are guaranteed to be able to survive with the most capable individuals.
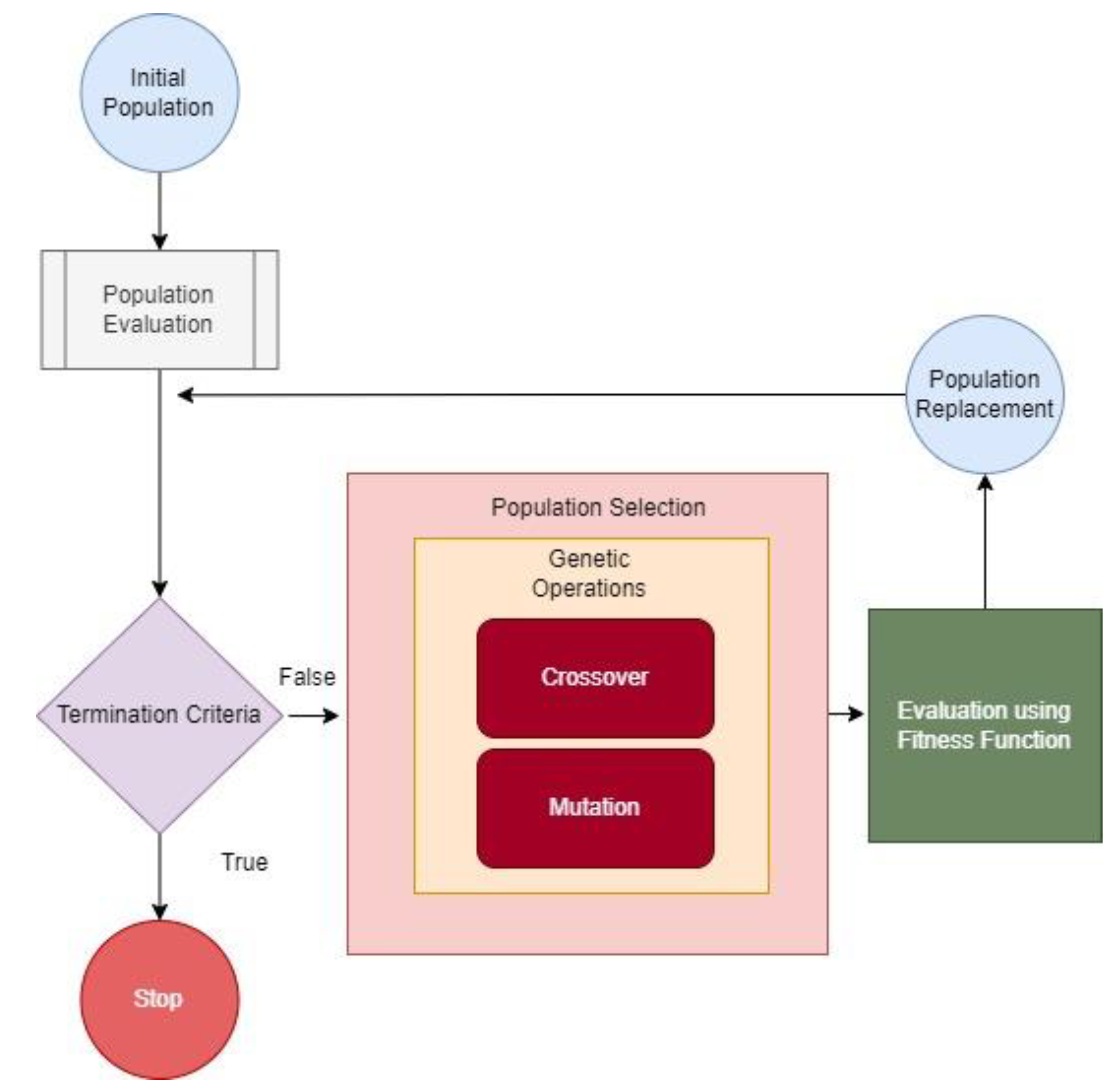
The EA works on a pool of potential solutions until the end condition has been met, which often follows the discovery of the best solution or several iterations. Typically, various EA classes are distinct from the developmental carriers used in evolution. This development is carried out through the application of alternatives of some stochastic agents (typically called developmental agents) to imitate a developmental mechanism. Individuals are assessed to measure the performance of their alternative (the best individuals live through substitute methods for the next generations). EAs iterate on a variety of applicant alternatives until the termination condition is reached (generally after finding the appropriate alternative or performing a certain amount of iterations). The general workflow of an EA is depicted in Figure 2. In all iterations, some developmental carriers develop alternatives, such as sibling choice, recombination (or overlap), and extinction. The developmental agents that are implemented in development typically vary from the distinct EA classes. Numerous distinct EA classes can be found in the literature. The first established genetic algorithms (GAs) [9,10,11], evolution strategies (ESs) [12], evolutionary programming (EP) [13], and genetic programming (GP) [14] were traditionally found in EAs.
Figure 2.
Functioning of a generalized evolutionary algorithm.
GA was originally developed for linear representational computing issues (although these are now also used in other computational and ongoing computing issues). In contrast with GAs, ESs operate on a single alternative (instead of one population) to fix real-life factors, and only choice and mutation carriers are used in the phase of evolution. Instead of binary character chains or real factors traditionally used in GAs and ES, GP operates for a tree-shaped community of people (i.e., programs). EP is finally comparable to GP, but the program design is corrected for optimization. Today, the sector of evolutionary algorithms is increasing and developing. A few of the newly created algorithms are Particle Swarm Optimization (PSO) [15], Differential Evolution (DE) [16], Ant Colony Optimization (ACO) [17], and Estimation of Distribution Algorithms (EDAs) [18]. Figure 2 depicts the functioning of a generalized evolutionary algorithm.
The PSO is influenced by swarms that support the motions of leaders (e.g., bee or seafood swarms), whilst DE develops approaches through the use of data on other population alternatives relying on straightforward formulas focused on geometric activities. Typically, ACO implementations are constructive EAs for combinational issues. They are influenced by the conduct of ants who seek food sources. The ACO process begins with the creation of vacant alternatives and the assignment of attributes to each variable one at a time. The values are stochastically allocated, but the solution quality of the various assignments in the past is taken into account. In conclusion, EDAs calculate the distribution of variables in population solutions after each iteration and randomly generate the next population of computed distribution-based solutions. As a result of reviewing the literature, we were able to discern that there are not many articles that incorporate all the bio-inspired parameter tuning approaches for VANET and MANET into a single article. The purpose of this paper is to help researchers gain a comprehensive understanding of the work that has been conducted in the field.
3. Evolutionary Algorithms in MANETs
3.1. Online and Offline Optimization
Online and offline methods are distinguished by whether the metaheuristic is performed in advance or during operation. Offline methods search for the finest feasible algorithm setup to be used early on during execution. These procedures are repeated until the optimal solution is identified (if possible) or when a simulated evaluation of the solutions’ performance is complete. To this end, the system model strongly affects the algorithm’s efficiency. If the difficulty level varies, these offline methods are not appropriate during runtime. In online methods, intense calculations are normally necessary, and so a central unit can be used. However, ad hoc networks are decentralized schemes; either restricted servers are used or offline methods are favored that can handle lightweight metaheuristics. The literature shows that all current projects have offline technology owing to the energy constraints of nodes comprising an ad hoc network, and this is generally time-consuming. For example, Wu et al. [19] suggested an iterated local algorithm, which attempts to discover the minimum span tree to link all networks.
The authors in [20] suggested solving the minimum power transmission issue. In these last two instances, the algorithms involve global understanding, and they are offline and distributed. The authors in [21] have provided an anti-colonial routing algorithm. It also places resting nodes in a predefined pheromone stage. This decentralized internet strategy utilizes local understanding. Other examples of swarm intelligence operating the internet using local understanding are portrayed in [22,23,24], which combine both bee and ant optimization methods. This work considers offline-based optimization and therefore does not handle the time issue.
3.2. Centralized and Decentralized Systems
The entire system is optimized or decided by one single unit in a centralized scheme. It would take data from all sources, either globally or locally, and provide these data to the vital decision-making unit. The system requires significant cooperation in the latter scenario, which raises overheads and causes delays. The entire plan will fail if the central component fails. A decentralized system is when nodes perform and decide locally by changing the future behavior based on the results obtained. The development of an internet optimization method for a decentralized mobile ad hoc network with worldwide understanding is not feasible. NSGA-II is used to establish the sleep timetable in sensor networks, maximizing the volume attained and reducing the number of devices used [25].
An offline and concentrated method requiring worldwide expertise is being used in this situation. In this particular case of sensor networks where a previously known specified area and certain information can be gathered in advance for optimum settings, a centralized computation using the experience of the entire network is interoperable. Many literature studies use a decentralized strategy to solve issues in ad hoc networks. This is the case for the Broadcasting Based on Ant Colony System Optimization Algorithm (BAOA) [26], where the scheduling systems for colonial bees are used to minimize complete power use. Kusyk et al. suggested a decentralized and internet genetic algorithm using conventional and evolutionary game theory for self-spreading nodes in a region with local understanding alone [27]. Dorronsoro et al. carried out a comprehensive survey of optimization algorithms to resolve ad hoc network problems [28].
4. Evolutionary Algorithms in VANETs
The main areas of research are routing protocols, broadcasting systems, and optimizing clustering parameters in VANETs. Broadcast algorithms have recently become a popular study area because they represent one of VANET’s significant applications [29]. For instance, if a car wants to transmit a signal to all other cars in the network, it should ensure that this signal reaches all other cars by applying a collision avoidance approach. This characteristic becomes crucial for VANETs in broadcast algorithms. In VANET, power consumption is not a parameter of concern, as cars can fuel themselves by using a built-in self-rechargeable battery. The IEEE 802.11p-based Wireless Access for Vehicle Environment (WAVE) employs RSUs to increase the network’s overall efficiency [30]. Numerous biological systems seen in nature that are products of evolution continue to provide answers to problems such as scheduling, mobility, self-organization, stability, collective efficacy, and others [31]. According to common belief, evolutionary algorithms (EA) are optimization methods that may be specifically designed to address NP-complete problems. The EAs (individuals) are generated by applying some stochastic operators to the solution. Following that, a precise fitness function is used to assess the options.
For the next generation, most fit solutions are maintained. Generations will process iteratively until an optimal solution is identified or a maximum number of generations is reached. Depending on the EA approach chosen, different operators will be added to each iteration. Essential biological needs such as finding food, following the herd, reproducing, moving around, etc., make up the underlying idea of computational methodologies. These core requirements were shown to be strongly related to identifying computer networks and communication options. This article describes the participation of the current evolutionary computation in fixing traditional ad hoc vehicle network issues.
4.1. Existing Evolutionary Algorithm Approaches in VANET
Evolutionary approaches to computing use computational methods to define alternatives in VANETs. To fulfill basic needs, such as detecting food particles, reproducing, etc., the main premise of these technologies is that they mimic the natural behaviors of plants, birds, cattle, and people. Much research has recently been conducted using bio-inspired strategies in computer networking issues such as planning, routing, congestion control, and safety. A classification of evolutionary computation used in VANETs is shown in Figure 3.
Figure 3.
Classification of evolutionary computation in VANETs.
4.2. Self-Organization and Adjustability
Even though VANET is a dynamic system, a self-organizing mechanism is required each time an automobile joins or exits the network. The routes must be adjusted to the node’s entry/exit and the information updated for all nodes. The AntHocNet [31] algorithm is focused on ants’ self-organization conduct to find food particles. The AntHocNet algorithms follow two methodologies for gathering path data that can be broadcast to other network nodes. An ant follows the most frequently used route from origin to target in the first method. A second method, referred to as pheromone propagation, is used by ants to accumulate routing information regarding frequently visited nodes. The information collected can then be used by other nodes to determine the natural path to take. The technique exhibited significant improvements in packet delivery ratio (PDR), overhead routing, and end-to-end latency when compared to well-known algorithms such as Ad Hoc On-demand Distance Vector (AODV) and Optimized Link State Routing Protocol (OLSR). AODV is a routing protocol for ad hoc networks that is loop-free. It is intended to be self-starting in a mobile node environment, withstanding a wide range of network characteristics such as node mobility, connection failures, and packet losses. OLSR, on the other hand, acts as a proactive, table-driven protocol, exchanging topological information with other network nodes on a frequent basis [29].
4.3. Dynamic Change in Network Size (Scalability and Robustness)
In a vehicle-based ad hoc network, the network size can be quickly changed. This feature is one of the most challenging aspects of VANET. The use of bio-inspired methods also provides an alternative solution to this problem. List et al. [32] provided a methodology for defining the easiest route to nutrition with the assistance of ants. Refs. [33,34] discuss how nesting mates are determined in bee colony algorithms along with optimal bird transport organization among a large number of people. Vehicle nodes are susceptible to network disruption influencing throughput. Recently, the evolutionary approach to solving network robustness has drawn the interest of scientists. As part of the human immune system, viruses, germs, parasites, etc., are eliminated. The authors of [35] employed this mechanism to detect network intrusions. The findings indicate that the evolutionary approach is more effective than many conventional methods [36].
4.4. Topology Management
Two typical strategies of development to resolve the issue of adding extra nodes to improve small-world functioning in VANETs were utilized, namely NSGA-II and MOCHC [37]. The study concentrated on maximizing the number of additional nodes added to the cluster to increase its co-efficient and proposed both a centralized and decentralized strategy to deal with the problem. Maximum coverage with the time threshold problem (MCTTP) of installing RSUs at places that strengthen throughput is researched in [38]. The primary goal is to improve the RSU service region.
4.5. Broadcasting Algorithms
To define the best conflict-free transmission system in a finite number of time slots, the evolutionary technique was used. Ref. [39] addresses the broadcast scheduling problem, which is the problem discussed above, using Binary Particle Swarm Optimization (BPSO). The literature also reveals that other well-known EAs, such as GA [40], have been employed to address the same problem [39,40].
4.6. Routing Protocols
A mono-objective linear evolutionary algorithm is used in the Adaptive Message Routing (AMR) [41] technique to create end-to-end QoS routing. The two restrictions to maintain a constrained value, in the authors’ opinion, are connection probability and hop. In this model, the vehicle network is depicted as a grid made up of fixed nodes and vehicles with RSUs at their core. Based on data from both the medium and the road, the RSU determines an optimal route for vehicles. The best path is calculated using the road identifiers (RIDs) that are present at each chosen intersection. Importantly, AMR is capable of dealing with network disruptions by allowing cars to hold and deliver signals while being prepared to forward them to the next legitimate vehicle.
xChangeMobile [42] uses multi-objective linear GAs. xChangeMobile utilizes two routing protocols, VanetDFCN and ChunkXChange, which are optimized utilizing GA for inter-vehicle material return. The strategy seeks to address the data stream missed due to barriers along the highway, which in turn impacts communication. Ref. [43] determined the ideal vehicle data transfer protocol (VDTP) parameter settings. Additionally, this protocol transfers files in the transport layer. There are five development methods: Particle Swarm Optimization (PSO), Differential Evolution (DE), genetic algorithm (GA), Evolutionary strategy (ES), and simulation annealing (SA). Packet size, packet delivery, and retransmission time are the three parameters.
4.7. Mobility Models
Mobility is a significant problem for VANETs, as cars appear to travel at different speeds. So, while trying to perform tests, choosing a suitable mobility model is essential. Five parameters are used in [28] to optimize an industrial model generator for VANET situations. All parameters rely on the rate of the appeal of certain target regions. Inner congestion proportion is the proportion of traffic derived from the housing region and the proportion of cars starting at an hour. The reference of the suggested mobility model engine and actual information acquired from the city of Luxembourg were adopted as the fitness function for the issue. The authors used the OpenStreetMap-based macro mobility model VehILux.
5. Cluster Formation and Parameter Optimization
The literature works studied in this section show that several clustering procedures concentrate primarily on MANETs and their power problems. However, there are a few specific solutions to VANETs. Most systems concentrate on the lane, road identification, and speed as the grounds for clustering, but none of the procedures, to our understanding, require the reputation of being a node to shape a cluster with speed, location, and lane. In [44], the authors obtained highway IDs and used them to form stable groups. Additionally, the authors utilized the Non-dominated Sorting Genetic Algorithm II (NSGA-II) for optimizing the Adaptive Weighted Clustering Protocol (AWCP). It has also been demonstrated that Multi-Objective Particle Swarm Optimization (MOPSO) and Multi-Objective Differential Evolution (MODE) can play significant roles in ad hoc network modeling. According to Aadil et al. [45], referring to insects’ behavior, which shapes organizations, we can come up with the most creative solution. The recommended approach is computer-based and is better suited for circumstances when a comprehensive survey is required to determine the best option. A multi-head clustering technique employed in [46] uses a master–slave strategy to create and maintain stable clusters. It is to be noted, however, that the methodology has not enabled all cars to follow the same course in many instances.
In [47], the algorithm for the identification of cluster leaders was intended explicitly for roads. The approach has another parameter, differentiation metrics, which places cars traveling quickly into one group and cars traveling at a reduced speed in another group. The Weighted Clustering Algorithm (WCA) was suggested in [48], which selects a measured weight node including velocity, energy level, neighbor number, and median range. It is evident from all the clustering algorithms that the setup parameter has a significant impact on the created nodes. The enhancement of parameter settings such as cluster size, hello interval, and time out interval is therefore of utmost importance for distinct versatility circumstances. The authors of [49] used metaheuristic algorithms in genuine VANETs to enhance the AODV protocol’s QoS and file transfer protocols (FTPs).
Metaheuristic solutions have been discovered to fix VANET issues with channel allocation [50,51]. An overview of clustering algorithms is given in Table 1. The study in [52] proposes a Reputation-Based Weighted Clustering Protocol (RWCP). To formulate the strategy, it is essential to take into account the number of times each node has become a cluster head (CH) for each cluster. Nodes that become CHs more frequently are considered more credible and are more likely to be asked to become CHs of specific groups. Furthermore, the study also examines how to optimize the algorithm by generating a multi-objective clustering problem in VANETs with the Firefly Algorithm to find the parameters necessary to tune the suggested clustering protocol (RWCP).
Table 1.
Clustering overview.
6. Routing Parameter Optimization
A dedicated cellular multi-objective genetic algorithm has been used to optimize the Metropolitan MANET broadcast technique. The article focuses primarily on MANETs in their entirety and does not primarily reflect on vehicles [54]. Cheng and Yang [55] used GA for the management of the multicast transmission problem in MANETs. However, [56] created new routing algorithms for MANETs that are based on ACO considering its authoritative layout. The calculation of PSO was used to cope with scheme resources [57]. The standard OLSR [58] method was used to select a path depending on the link’s accessibility. This scheme, however, has several shortcomings in terms of complete resource use and distribution to determine the longest route based on the number of hops. In [59], the authors evaluated the efficiency of two progressive transmissions based on network funds and reduced the time limit. It provides precise neighbor information even if distinct constant bit rate (CBR) sizes are used. When there is a dependency on time synchronization between the traffic source and destination and the connection is used to carry traffic at a consistent bit rate, this service type is employed. In [60], the authors considered adjusting routing parameters so that each node could intermittently trade data. This adjustment was powerful, and the routing panel was rapidly determined, but it was more suitable for less vibrant topology.
Likewise, QoS readings in reaction moment and message failure were ensured by [61]. QoS also allowed the use of mobile devices to enhance the strength of the connection. Toutouh et al. [62,63] provided a helpful evaluation with some obstacles and specifications; QoS was used to upgrade OLSR parameters in packet errors and PDR by reducing the refresh period interval. Tuning routing parameters is the main problem for efficient upgrades between adjacent nodes and promotes stronger road exploration choices under highly vibrant circumstances. The aim of adjusting routing protocol layout parameters is to enhance routing ability and adjust them to realistic circumstances. Identifying defective paths and upgrading the protocol repair process are also the main objectives of enhancement. Wang et al. [64] studied and linked four car tracking algorithms to choose the best algorithm for a variety of transport circumstances at distinct adaptability rates (e.g., travel duration and traffic burden). It will likely offer both road executives and commentators a significant link. Yuan et al. [65] proved the use of a time-dependent milestone graph and rider understanding of vibrant road models. They are planning to execute a two-phase calculation for all purposes and find the shortest way to the target at arrival. A clustering method based on entropy differences is used to assess the allocation of travel time. Ortiz et al. [66] showed a smart path metric. FA-OLSR consolidates a certain number of parameters and relies on fugitive logic.
Methodologies for scheduling optimization in VANET have used evolutionary algorithms, as shown in [67,68,69], such as ACO and PSO. Most of these methods are used to enhance methods with the highest performance feature, which results in a decreased drop in packets, energy, and extended network life. However, the impediments of these approaches are that the route is enhanced based on just two capability features: hop numbers and route performance. Table 2 shows the evolutionary algorithms used for VANET routing and their various categories, objectives, and performance metrics. In short, the primary goal of this work is to characterize the highest parameter scores in distinct VANET circumstances for the routing protocol. Certain characteristics are obtained through the detection of the optimal moment to adjust configuration, particularly concerning load and error.
Table 2.
EAs in routing.
7. Broadcast Scheduling in VANETs
VANET Medium Access Control (MAC) manages the necessary vehicle transmission. VANET features such as fast-evolving topology, robust node connectivity, and QoS make it hard to develop MAC protocols. A Discrete Firefly Algorithm (DFA) approach has not been used to solve the diffusion scheduling problem in VANETs, to the best of our knowledge. Contention-based and contention-free are the two classifications of MAC protocols. Each node must interact with other nodes in the network to enter the stream if it wants to transfer information. However, contention-free procedures enable only one server at any moment to connect and thus be free from collision [74]. A standard for vehicle communication is IEEE 802.11p [75]. The IEEE 802.11p MAC protocol operates on both Enhanced Distributed Channel Access (EDCA) and Collision Avoidance Multiple Access Carrier Sense (CSMA/CA), and it employs a priority entry scheme. A broadcasting method cannot be enabled without interruption since it is a contention-based MAC.
A disputed system [76] employs an advanced broadcasting technology without collision and late messages. Adaptive broadcast frame (ABF) is also used, which is further split into time zones. A particular vehicle is designated for the collision-free delivery of safety messages at each instant period. The authors created a contention-free MAC protocol for VANETs in [77]. In contrast to DMMAC, VeMAC provides control channel multi-hop broadcasting service (CCH) with a mechanism to stop concealed terminal issues brought on by moving vehicles. There are already a number of images in [77,78] that do not work well with the rapid geometry of VANET. The proportion of frames is either slightly greater than or not enough for the required amount. The authors of [77,79] decreased crash frequency by identifying various disjoint time zones for left-and-right and RSU cars. In [79], the duration of the image is twice as long or reduced according to the circulation density. It often uses a separate tree method to decrease the likelihood of crashes.
Efficient and reliable hybrid cars can acquire time frames through MAC’s environment during the contention-based booking phase or switch the three-way WSA/RFS handshake [80]. A vehicle must send an RFS to the service provider for verification with an ACK signal to use the service. When ACK signals are received, nodes can transmit non-safety alerts without the danger of crashes with neighboring cars. Since we have regarded a VANET depending on TDMA, setting aside time slots will allow for improved transmission without a crash. Through an evolutionary process that takes interference constraints into account, the channel planning problem is developed. The evolving strategy achieves two objectives:
- Reducing time periods.
- Enhancing the network stream using variables by increasing the number of broadcasts without human interaction.
The broadcasting problem has previously been addressed by a number of algorithms. The majority of diffusion planning issues are solved by scheduling a time period during which each unit is given a communication space and reconstitutes by synchronizing its cores. It has been demonstrated that the issue of channel scheduling is NP-complete [81,82]. In [29,81], developmental techniques are shown to be efficient in fixing issues such as routing procedures, topology management, and programming. Evolutionary computers seem to offer optimal alternatives for NP in most instances for entire issues. Ant Colony Optimization is used in an intelligent urban setting to optimize car congestion. The authors suggest a structure that defines an ideal route to keep vehicles flowing on the highway [83]. Moreover, [84] shows the use of Particle Swarm Optimization (PSO) to rectify very-large-scale integration (VLSI) circuits. The technique of building an integrated circuit by fitting millions or billions of MOS transistors onto a single chip is known as very-large-scale integration. In the strategy [52], an integrated discrete firefly algorithm that is then benchmarked with traditional progressive methods such as the genetic algorithm (GA) and cuckoo search (CS). Ref. [85] portrays Adaptive TDMA slot assignment protocol and Ref. [86] depicts a scalable CSMA and self-organizing TDMA MAC for IEEE 802.11 p/1609. Several new MAC protocols based on TDMA are given in Table 3 for a better understanding.
Table 3.
MAC protocols for VANET.
8. Challenges in Using Evolutionary Approach for Ad Hoc Networks
Evolutionary algorithms have been used in mobile ad hoc networks for the past decade [52,72]. In these complicated networks, however, there are still many optimization issues that can be fixed using an appropriate evolutionary algorithm. Different optimization techniques of evolutionary algorithms such as evolutionary algorithms and simultaneous evolutionary algorithms are frequently suggested. When evolutionary algorithms require powerful computer capital, parallelizing the evolutionary functions will allow genetic algorithms to be executed using various processors and core processors, thereby decreasing the time needed for computing. For instance, the DEAP Python [88] module makes it easy for consumers to compare progressive algorithms with the SCOOP module.
Another task is to use evolutionary tools in actual test beds to confirm and validate the outcomes of the experiment. It can also be an exciting option in decreasing the number of moments needed by experiments, which is likely the major bottleneck when introducing adaptive tools to ad hoc multi-hop networks. For example, ns-2, although it is the most renowned mobile multi-hop ad hoc network event-based network simulator, it can take up to several minutes (based on the computational energy of the simulation running). This may be impractical in some instances. A subject that may be researched further in ad hoc mobile multi-hop networks is genetic programming. Similar to genetic algorithms, genetic programming works by using computer programs.
Theoretically, genetic programming can provide the optimal broadcast tools or implementation strategies [89]. Genetic programming, however, also has certain disadvantages such as calculation time or unnecessary development. Also prevalent is the use of fully integrated evolutionary algorithms [90,91]. Most studies reviewed in this paper have employed distributed implementations. However, comprehensive data are highly expensive when it comes to message exchange in a portable multi-hop network. Figure 4 shows the widely used simulators identified in the study. The analysis shows that ns-2 is the most widely used simulator for ad hoc networks, followed by MATLAB. There are many works which have used custom simulators built by the authors for their research.
Figure 4.
Analysis of simulators used for the study. ns-2 [92], MATLAB [52], Custom [N/A], JiST/SWANS++ [93], ns-3 [70], NETSIM [52], VANET Mobisim [78], GloMoSim [76], SUMO and Omnet++ [87], OPNET [81], VEINS [83], NCTUns [79], SIDE/SMURPH [80], Traffic Simulation 3.0 [77].
Vehicle movement requires the constant sharing of data to renew data on the present state of the network. The dispersed application of evolutionary algorithms should contribute to a scarcity of funds because portable mobile wireless phones usually have fewer assets than laptops and PCs. The primary benefit of a dispersed application is that the algorithm works remotely so that the nodes can be adapted to the different local network circumstances. The efficiency of portable wireless multi-hop networks is achieved through several efficiency metrics which measure the value of the developing algorithms. When assessing VANET and MANET routing protocols, the most frequently used performance metrics are the packet delivery ratio (PDR), which represents the ratio of received and transmitted packets; the mean routing load (MRL), which measures the routing load; and the end-to-end delay (E2ED), which computes the delay in packet delivery.
For instance, the increase in PDR, which is desired, will also increase the unwanted MRL and E2ED metrics by transmitting more forwarding packets. Using a multi-objective optimization method, the developers will be able to find all feasible alternatives and decide which parameter settings influence efficiency measurements (Pareto Front). It is crucial to keep in mind that using a multi-objective optimization technique is preferable to assess the performance measure using a single expression. This is because in such circumstances, one performance indicator might outweigh the others while disregarding the effect of other quality metrics on fitness.
The transmission of algorithms and motion designs also presents numerous difficulties. Algorithms for communication differ from algorithms for information dissemination. The aim is to deliver data to a target station in the transmission of data. In contrast, the purpose of the data algorithm is to spread information over the whole network or a collection of network nodes. Evolutionary algorithms may be used to optimize transmission algorithms in the same manner as information dissemination algorithms. Concerning models of mobility, the intention is to pattern the mobility of people, taking into account both geological and social information. Some key protocols have been studied, and their critical issues along with other relevant information are portrayed in Table 4. The tactical mobility of nodes in ad hoc networks is also a growing research area, particularly when nodes are unmanned aerial vehicles (UAVs). As a result, MANET may be utilized to share data and plan mobility legislation based on the information acquired [94,95,96,97]. This new type of ad hoc network for portable multi-hops presents unique difficulties in the development of mobile networks, with special characteristics such as active and open three-dimensional flexibility [45,98].
Table 4.
Key challenges in MANET and VANET.
The flexibility of UAVs is, at present, limited. Accordingly, unique communication protocols customized for UAVs should take such a restriction into account. Finally, after implementing an evolutionary algorithm, local search algorithms such as simulated annealing, hill climbing, and tabu search algorithms may enhance the worldwide alternative. The concept is to investigate the regions in which the developmental engine provides the ideal alternatives.
This article discusses research works in the field of VANET and MANETs which have utilized the capabilities of EAs. Research works related to ad hoc network components such as clustering, routing, and scheduling which take advantage of the effectiveness of EAs are portrayed and have been compared and shown in Table 1, Table 2 and Table 3. A brief analysis of simulators used in the study is also given in the article. Further discussions on the key challenges faced in VANET and MANET are depicted in Table 4.
Optimization problems are ubiquitous in various fields, including engineering, finance, and computer science. Tabu search and neighborhood algorithms are two powerful techniques for solving these problems. Tabu search is a metaheuristic algorithm that utilizes a memory-based mechanism to avoid revisiting previously explored solutions [109,110]. The algorithm utilizes a tabu list that records previously explored solutions to avoid revisiting them. This mechanism helps to prevent the algorithm from getting stuck in local optima and encourages the exploration of the entire search space. Tabu search also uses aspiration criteria to enable the algorithm to revisit previously explored solutions if they provide a significant improvement to the current solution [111,112].
Neighborhood algorithms, on the other hand, focus on exploring the search space around the current solution. These algorithms explore different neighborhoods of the current solution to identify better solutions. Neighborhood algorithms can be divided into two categories: deterministic and stochastic. Deterministic neighborhood algorithms explore all possible solutions in the neighborhood, while stochastic neighborhood algorithms explore a random subset of the neighborhood. The effectiveness of tabu search and neighborhood algorithms has been demonstrated in various optimization problems, including the traveling salesman problem, the job shop scheduling problem, and the vehicle routing problem [110]. These techniques have also been used in various fields, including logistics, transportation, and finance.
9. Conclusions
This article presents the results of recent research studies which employed evolutionary algorithms to address optimization challenges in ad hoc multi-hop networks. In this article, we describe the characteristics and restrictions that must be considered when using evolutionary algorithms in mobile ad hoc multi-hop networks. The primary difficulties in this area of study have been identified through an analysis of the original research in the field. It is still early in the development of these mobile ad hoc networks that these systems are being put into practice. A more complex and dispersed development algorithm will soon be possible due to the increased computing capacity of integrated digital systems. VANET research in the direction of environmental sustainability will be vital in the near future.
Author Contributions
Conceptualization, C.J.J., P.J. and A.Q.M.; Methodology, C.J.J., P.J. and A.Q.M.; Formal analysis, A.K.S. and K.F.T.; Investigation, A.Q.M., A.K.S. and K.F.T.; Resources and data collection, P.J. and A.Q.M.; Writing, C.J.J.; Validation, A.Q.M.; Funding Acquisition, P.J. All authors have read and agreed to the published version of the manuscript.
Funding
The Article Processing Charges for this research is funded by Vellore Institute of Technology, Chennai, India.
Institutional Review Board Statement
Not applicable.
Informed Consent Statement
Not applicable.
Data Availability Statement
Not applicable.
Conflicts of Interest
The authors have no competing interests to declare that are relevant to the content of this article.
References
- Hartenstein, H.; Laberteaux, K. A tutorial survey on vehicular ad hoc networks. IEEE Commun. Mag. 2008, 46, 164–171. [Google Scholar] [CrossRef]
- Panichpapiboon, S.; Pattara-Atikom, W. A Review of Information Dissemination Protocols for Vehicular Ad Hoc Networks. IEEE Commun. Surv. Tutor. 2011, 14, 784–798. [Google Scholar] [CrossRef]
- León-Coca, J.M.; Reina, D.G.; Toral, S.L.; Barrero, F.; Bessis, N. Intelligent Transportation Systems and Wireless Access in Vehicular Environment Technology for Developing Smart Cities; Springer: Berlin/Heidelberg, Germany, 2014; Volume 546, pp. 285–313. [Google Scholar] [CrossRef]
- Harri, J.; Filali, F.; Bonnet, C. Mobility Models for Vehicular Ad Hoc Networks: A Survey and Taxonomy. 2006. Available online: https://ieeexplore.ieee.org/abstract/document/5343061/ (accessed on 12 July 2021).
- Conti, M.; Giordano, S. Magazine, Mobile Ad Hoc Networking: Milestones, Challenges, and New Research Directions. 2014. Available online: https://ieeexplore.ieee.org/abstract/document/6710069/ (accessed on 12 July 2021).
- Bäck, T.; Fogel, D.B.; Michalewicz, Z. Handbook of Evolutionary Computation. Available online: https://www.researchgate.net/profile/Edmund-Chattoe/publication/246849303_Modeling_Economic_Interaction_Using_a_Genetic_Algorithm/links/57ed1de208ae93b7fa9726a9/Modeling-Economic-Interaction-Using-a-Genetic-Algorithm.pdf (accessed on 12 July 2021).
- Glover, F.; Kochenberger, G. Handbook of Metaheuristics; Kluwer Academic Publishers: Boston, MA, USA, 2006. [Google Scholar]
- Olariu, S.; Zomaya, A. Handbook of Bioinspired Algorithms and Applications. 2005. Available online: https://doc.lagout.org/science/0_Computer%20Science/2_Algorithms/Handbook%20of%20Bioinspired%20Algorithms%20and%20Applications%20%5BOlariu%20%26%20Zomaya%202005-09-29%5D.pdf (accessed on 12 July 2021).
- Holland, J.H. Outline for a Logical Theory of Adaptive Systems. J. ACM 1962, 9, 297–314. [Google Scholar] [CrossRef]
- Langton, C. Artificial Life: An Overview. 1997. Available online: https://books.google.com/books?hl=en&lr=&id=qErpoKjc1h4C&oi=fnd&pg=PP9&dq=Artificial+life:+An+overview&ots=NYjFWs_vwi&sig=5X0ihIlYzKHVM4gr-MeO_epG2X4 (accessed on 12 July 2021).
- Bremermann, H.J. Optimization through evolution and recombination. Self-Organ. Syst. 1962, 93, 106. [Google Scholar]
- Huning, A. Evolutionsstrategie. Optimierung Technischer Systeme Nach Prinzipien der Biologischen Evolution. 1976. Available online: https://www.jstor.org/stable/23679080 (accessed on 12 July 2021).
- Fogel, L.J. Autonomous Automata. Available online: https://ci.nii.ac.jp/naid/10008991444/ (accessed on 12 July 2021).
- Koza, J.R.; Poli, R. Genetic Programming. In Search Methodologies Introductory Tutorials in Optimization and Decision Support Techniques; Springer: Boston, MA, USA, 2005; pp. 127–164. [Google Scholar] [CrossRef]
- Bonabeau, E.; Marco, D.; Dorigo, M.; Théraulaz, G. Swarm Intelligence: From Natural to Artificial Systems; Oxford University Press: Oxford, USA, 1999. [Google Scholar]
- Storn, R.; Price, K. Differential evolution—A simple and efficient heuristic for global optimization over continuous spaces. J. Glob. Optim. 1997, 11, 341–359. [Google Scholar] [CrossRef]
- Dorigo, M.; Socha, K. An Introduction to Ant Colony Optimization. In Handbook of Approximation Algorithms and Metaheuristics, 2nd ed.; Chapman and Hall/CRC: New York, NY, USA, 2019; pp. 395–408. [Google Scholar]
- Larrañaga, P.; Lozano, J. Estimation of Distribution Algorithms: A New Tool for Evolutionary Computation. 2001. Available online: https://link.springer.com/book/10.1007/978-1-4615-1539-5 (accessed on 10 January 2023).
- Wu, X.; Wang, X.; Liu, R. Solving minimum power broadcast problem in wireless ad-hoc networks using genetic algorithm. In Proceedings of the 6th Annual Communication Networks and Services Research Conference (CNSR 2008), Halifax, NS, Canada, 5–8 May 2008; pp. 203–207. [Google Scholar]
- Wolf, S.; Merz, P. Iterated Local Search for Minimum Power Symmetric Connectivity in Wireless Networks. In Proceedings of the European Conference on Evolutionary Computation in Combinatorial Optimization, Tübingen, Germany, 15–17 April 2009; pp. 192–203. [Google Scholar]
- Günes, M.; Kähmer, M.; Bouazizi, I. Ant-routing-algorithm (ARA) for mobile multi-hop ad-hoc networks-new features and results. In Proceedings of the 2nd Mediterranean Workshop on Ad-Hoc Networks, MED-HOC NET ‘03, Mahdia, Tunisia, 25–27 June 2003; Available online: https://link.springer.com/chapter/10.1007/978-0-387-35703-4_9 (accessed on 10 January 2023).
- Farooq, M. Bee-Inspired Protocol Engineering: From Nature to Networks; Springer Science & Business Media: Berlin/Heidelberg, Germany, 2008. [Google Scholar]
- Saleem, M.; Ullah, I.; Farooq, M. BeeSensor: An energy-efficient and scalable routing protocol for wireless sensor networks. Inf. Sci. 2012, 200, 38–56. [Google Scholar] [CrossRef]
- Gudakahriz, S.J.; Jamali, S.; Zeinali, E. Nisr: A nature inspired scalable routing protocol for mobile ad hoc networks. J. Comput. Sci. Eng. Technol. 2011, 1, 180–184. [Google Scholar]
- Jia, J.; Chen, J.; Chang, G.; Li, J.; Jia, Y. Coverage optimization based on improved NSGA-II in wireless sensor network. In Proceedings of the 2007 IEEE International Conference on Integration Technology, Dario, Paolo, 16–17 March 2007; pp. 614–618. [Google Scholar]
- Ge, F.; Wang, Y.; Wang, Q.; Kang, J. Energy Efficient Broadcasting Based on Ant Colony System Optimization Algorithm in Wireless Sensor Networks. In Proceedings of the Third International Conference on Natural Computation (ICNC 2007), Haikou, China, 24–27 August 2007; Volume 4, pp. 129–133. [Google Scholar]
- Kusyk, J.; Sahin, C.S.; Uyar, M.U.; Urrea, E.; Gundry, S. Self-organization of nodes in mobile ad hoc networks using evolutionary games and genetic algorithms. J. Adv. Res. 2011, 2, 253–264. [Google Scholar] [CrossRef]
- Dorronsoro, B.; Ruiz, P.; Danoy, G.; Pigné, Y.; Bouvry, P. Evolutionary Algorithms for Mobile Ad Hoc Networks; John Wiley & Sons: Hoboken, NJ, USA, 2014. [Google Scholar]
- Reina, D.G.; Ruiz, P.; Ciobanu, R.; Toral, S.L.; Dorronsoro, B.; Dobre, C. A Survey on the Application of Evolutionary Algorithms for Mobile Multihop Ad Hoc Network Optimization Problems. Int. J. Distrib. Sens. Networks 2016, 12, 2082496. [Google Scholar] [CrossRef]
- IEEE Std 1609.0-2019 (Revision IEEE Std 1609.0-2013); IEEE Guide for Wireless Access in Vehicular Environments (WAVE) Architecture. IEEE: Piscataway, NJ, USA, 2019; pp. 1–106. Available online: https://standards.ieee.org/ieee/1609.0/6792/ (accessed on 10 January 2023).
- Di Caro, G.; Ducatelle, F.; Gambardella, L.M. AntHocNet: An adaptive nature-inspired algorithm for routing in mobile ad hoc networks. Eur. Trans. Telecommun. 2005, 16, 443–455. [Google Scholar] [CrossRef]
- List, C.; Elsholtz, C.; Seeley, T.D. Independence and interdependence in collective decision making: An agent-based model of nest-site choice by honeybee swarms. Philos. Trans. R. Soc. B Biol. Sci. 2008, 364, 755–762. [Google Scholar] [CrossRef] [PubMed]
- Wang, S.-S.; Lin, Y.-S. PassCAR: A passive clustering aided routing protocol for vehicular ad hoc networks. Comput. Commun. 2013, 36, 170–179. [Google Scholar] [CrossRef]
- Bitam, S.; Batouche, M.; Talbi, E. A survey on bee colony algorithms. In Proceedings of the2010 IEEE International Symposium on Parallel & Distributed Processing, Workshops and Phd Forum (IPDPSW), Atlanta, GA, USA, 19–23 April 2010; pp. 1–8. [Google Scholar]
- Tarakanov, A.O. Immunocomputing for intelligent intrusion detection. IEEE Comput. Intell. Mag. 2008, 3, 22–30. [Google Scholar] [CrossRef]
- Bitam, S.; Mellouk, A.; Zeadally, S. Bio-Inspired Routing Algorithms Survey for Vehicular Ad Hoc Networks. IEEE Commun. Surv. Tutorials 2014, 17, 843–867. [Google Scholar] [CrossRef]
- Schleich, J.; Danoy, G.; Dorronsoro, B.; Bouvry, P. Optimising small-world properties in VANETs: Centralised and distributed overlay approaches. Appl. Soft Comput. 2014, 21, 637–646. [Google Scholar] [CrossRef]
- Cavalcante, E.S.; Aquino, A.; Pappa, G.; Loureiro, A.A.F. Roadside unit deployment for information dissemination in a VANET: An evolutionary approach. In Proceedings of the 14th Annual Conference Companion on Genetic and Evolutionary Computation, Philadelphia, PA, USA, 7–11 July 2012; pp. 27–34. [Google Scholar]
- Kim, S.-S.; Byeon, J.-H.; Liu, H.; Abraham, A.; Yu, H. Binary particle swarm optimization for tdma broadcast scheduling problem. In Proceedings of the 2012 Third International Conference on Innovations in Bio-Inspired Computing and Applications, Kaohsiung, Taiwan, 26–28 September 2012. [Google Scholar]
- Chakraborty, G. Genetic Algorithm to Solve Optimum TDMA Transmission Schedule in Broadcast Packet Radio Networks. IEEE Trans. Commun. 2004, 52, 765–777. [Google Scholar] [CrossRef]
- Saleet, H.; Langar, R.; Basir, O.; Boutaba, R. Adaptive Message Routing with QoS Support in Vehicular Ad Hoc Networks. In Proceedings of the GLOBECOM 2009-2009 IEEE Global Telecommunications Conference, Honolulu, HI, USA, 30 November–4 December 2009; pp. 1–6. [Google Scholar]
- Danoy, G.; Dorronsoro, B.; Bouvry, P.; Reljic, B.; Zimmer, F. Multi-objective Optimization for Information Sharing in Vehicular Ad Hoc Networks. In Proceedings of the International Conference on Advances in Information Technology, Bangkok, Thailand, 29 June–1 July 2009; pp. 58–70. [Google Scholar]
- García-Nieto, J.; Toutouh, J.; Alba, E. Automatic tuning of communication protocols for vehicular ad hoc networks using metaheuristics. Eng. Appl. Artif. Intell. 2010, 23, 795–805. [Google Scholar] [CrossRef]
- Hadded, M.; Zagrouba, R.; Laouiti, A.; Muhlethaler, P.; Saidane, L.A. A multi-objective genetic algorithm-based adaptive weighted clustering protocol in VANET. In Proceedings of the 2015 IEEE Congress on Evolutionary Computation (CEC), Sendai, Japan, 25–28 May 2015; pp. 994–1002. [Google Scholar]
- Aadil, F.; Bajwa, K.B.; Khan, S.; Chaudary, N.M.; Akram, A. CACONET: Ant Colony Optimization (ACO) Based Clustering Algorithm for VANET. PLoS ONE 2016, 11, e0154080. [Google Scholar] [CrossRef]
- Lo, S.-C.; Lin, Y.-J.; Gao, J.-S. A Multi-Head Clustering Algorithm in Vehicular Ad Hoc Networks. Int. J. Comput. Theory Eng. 2013, 5, 242. [Google Scholar] [CrossRef]
- Rawashdeh, Z.Y.; Mahmud, S.M. A novel algorithm to form stable clusters in vehicular ad hoc networks on highways. EURASIP J. Wirel. Commun. Netw. 2012, 2012, 15. [Google Scholar] [CrossRef]
- Chatterjee, M.; Das, S.K.; Turgut, D. WCA: A Weighted Clustering Algorithm for Mobile Ad Hoc Networks. Clust. Comput. 2002, 5, 193–204. [Google Scholar] [CrossRef]
- Toutouh, J.; Garcia-Nieto, J.; Alba, E. Intelligent OLSR Routing Protocol Optimization for VANETs. IEEE Trans. Veh. Technol. 2012, 61, 1884–1894. [Google Scholar] [CrossRef]
- Abdou, W.; Henriet, A.; Bloch, C.; Dhoutaut, D.; Charlet, D.; Spies, F. Using an evolutionary algorithm to optimize the broadcasting methods in mobile ad hoc networks. J. Netw. Comput. Appl. 2011, 34, 1794–1804. [Google Scholar] [CrossRef]
- Pérez-Pérez, R.; Luque, C.; Cervantes, A.; Isasi, P. Multiobjective algorithms to optimize broadcasting parameters in mobile Ad-hoc networks. In Proceedings of the 2007 IEEE Congress on Evolutionary Computation, Singapore, 25–28 September 2007; pp. 3142–3149. [Google Scholar]
- Joshua, C.J.; Duraisamy, R.; Varadarajan, V. A Reputation based Weighted Clustering Protocol in VANET: A Multi-objective Firefly Approach. Mob. Netw. Appl. 2019, 24, 1199–1209. [Google Scholar] [CrossRef]
- Daeinabi, A.; Rahbar, A.G.P.; Khademzadeh, A. VWCA: An efficient clustering algorithm in vehicular ad hoc networks. J. Netw. Comput. Appl. 2011, 34, 207–222. [Google Scholar] [CrossRef]
- Nebro, A.J.; Bouvry, P.; Luna, F.; Alba, E.; Dorronsoro, B. A Cellular Multi-Objective Genetic Algorithm for Optimal Broadcasting Strategy in Metropolitan MANETs. In Proceedings of the 19th IEEE International Parallel and Distributed Processing Symposium, Denver, CO, USA, 4–8 April 2005; p. 192. [Google Scholar] [CrossRef]
- Cheng, H.; Yang, S. Genetic algorithms with immigrants schemes for dynamic multicast problems in mobile ad hoc networks. Eng. Appl. Artif. Intell. 2010, 23, 806–819. [Google Scholar] [CrossRef]
- Shokrani, H.; Jabbehdari, S. A novel ant-based QoS routing for mobile adhoc networks. In Proceedings of the 2009 First International Conference on Ubiquitous and Future Networks, Hong Kong, China, 7–9 June 2009; pp. 79–82. [Google Scholar]
- Huang, C.-J.; Hu, K.-W. Using particle swam optimization for QoS in ad-hoc multicast. Eng. Appl. Artif. Intell. 2009, 22, 1188–1193. [Google Scholar] [CrossRef]
- Clausen, T.; Jacquet, P. Optimized Link State Routing Protocol (OLSR). RFC 3626. October 2003. Available online: https://www.rfc-editor.org/rfc/pdfrfc/rfc3626.txt.pdf (accessed on 10 January 2023).
- Houssaini, Z.S.; Zaimi, I.; Drissi, M.; Oumsis, M.; Ouatik, S.E.A. Trade-off between accuracy, cost, and QoS using a beacon-on-demand strategy and Kalman filtering over a VANET. Digit. Commun. Netw. 2018, 4, 13–26. [Google Scholar] [CrossRef]
- Goldberg, D.E.; Holland, J.H. Genetic Algorithms and Machine Learning. Mach. Learn. 1988, 3, 95–99. [Google Scholar] [CrossRef]
- Moussaoui, A.; Semchedine, F.; Boukerram, A. A link-state QoS routing protocol based on link stability for Mobile Ad hoc Networks. J. Netw. Comput. Appl. 2014, 39, 117–125. [Google Scholar] [CrossRef]
- Toutouh, J.; García-Nieto, J.; Alba, E. Optimal configuration of OLSR routing protocol for VANETs by means of Differential Evolution. In Proceedings of the 3rd International Conference on Metaheuristics and Nature Inspired Computing, META, Djerba Island, Tunisia, 27–31 October 2010; pp. 1–2. [Google Scholar]
- Toutouh, J.; Nesmachnow, S.; Alba, E. Fast energy-aware OLSR routing in VANETs by means of a parallel evolutionary algorithm. Clust. Comput. 2013, 16, 435–450. [Google Scholar] [CrossRef]
- Wang, S.; Djahel, S.; McManis, J.; McKenna, C.; Murphy, L. Comprehensive performance analysis and comparison of vehicles routing algorithms in smart cities. In Proceedings of the Global Information Infrastructure Symposium-GIIS, Trento, Italy, 28–31 October 2013; pp. 1–8. [Google Scholar]
- Yuan, J.; Zheng, Y.; Xie, X.; Sun, G. T-Drive: Enhancing Driving Directions with Taxi Drivers’ Intelligence. IEEE Trans. Knowl. Data Eng. 2011, 25, 220–232. [Google Scholar] [CrossRef]
- Ortiz, A.M.; Royo, F.; Olivares, T.; Timmons, N.; Morrison, J.; Orozco-Barbosa, L. Intelligent routing strategies in wireless sensor networks for smart cities applications. In Proceedings of the 2013 10th IEEE International Conference on Networking, Sensing and Control (ICNSC), Evry, France, 10–12 April 2013; pp. 740–745. [Google Scholar]
- Di Caro, G.; Dorigo, M. AntNet: Distributed Stigmergetic Control for Communications Networks. J. Artif. Intell. Res. 1998, 9, 317–365. [Google Scholar] [CrossRef]
- Gunes, M.; Sorges, U.; Bouazizi, I. ARA-the ant-colony based routing algorithm for MANETs. In Proceedings of the International Conference on Parallel Processing Workshop, Vancouver, BC, Canada, 21 August 2002; pp. 79–85. [Google Scholar]
- Kamali, S.; Opatrny, J. Posant: A position based ant colony routing algorithm for mobile ad-hoc networks. In Proceedings of the 2007 Third International Conference on Wireless and Mobile Communications (ICWMC’07), Washington, DC, USA, 4–9 March 2007; p. 21. [Google Scholar]
- Bitam, S.; Mellouk, A.; Zeadally, S. HyBR: A Hybrid Bio-inspired Bee swarm Routing protocol for safety applications in Vehicular Ad hoc NETworks (VANETs). J. Syst. Arch. 2013, 59, 953–967. [Google Scholar] [CrossRef]
- Bitam, S.; Mellouk, A. Bee life-based multi constraints multicast routing optimization for vehicular ad hoc networks. J. Netw. Comput. Appl. 2013, 36, 981–991. [Google Scholar] [CrossRef]
- Joshua, C.J.; Varadarajan, V. An optimization framework for routing protocols in VANETs: A multi-objective firefly algorithm approach. Wirel. Networks 2019, 27, 5567–5576. [Google Scholar] [CrossRef]
- Chandren Muniyandi, R.; Hasan, M.K.; Hammoodi, M.R.; Maroosi, A. An Improved Harmony Search Algorithm for Proactive Routing Protocol in VANET. Available online: https://www.hindawi.com/journals/jat/2021/6641857/ (accessed on 15 July 2021).
- Hadded, M.; Laouiti, A.; Muhlethaler, P.; Saidane, L.A. An Infrastructure-Free Slot Assignment Algorithm for Reliable Broadcast of Periodic Messages in Vehicular Ad Hoc Networks. In Proceedings of the 2016 IEEE 84th Vehicular Technology Conference (VTC-Fall), Montreal, QC, Canada, 18–21 September 2016; pp. 1–7. [Google Scholar]
- 802.11p-2010; IEEE Standard for Information Technology-Local and Metropolitan Area Networks-Specific Requirements-Part 11: Wireless LAN Medium Access Control (MAC) and Physical Layer (PHY) Specifications Amendment 6: Wireless Access in Vehicular Environments. IEEE: Piscataway, NJ, USA, 2010.
- Lu, N.; Ji, Y.; Liu, F.; Wang, X. A Dedicated Multi-Channel MAC Protocol Design for VANET with Adaptive Broadcasting. In Proceedings of the 2010 IEEE Wireless Communication and Networking Conference, Sydney, Australia, 18–21 April 2010; pp. 1–6. [Google Scholar]
- Omar, H.A.; Zhuang, W.; Li, L. VeMAC: A TDMA-Based MAC Protocol for Reliable Broadcast in VANETs. IEEE Trans. Mob. Comput. 2012, 12, 1724–1736. [Google Scholar] [CrossRef]
- Borgonovo, F.; Capone, A.; Cesana, M.; Fratta, L. ADHOC MAC: New MAC Architecture for Ad Hoc Networks Providing Efficient and Reliable Point-to-Point and Broadcast Services. Wirel. Netw. 2004, 10, 359–366. [Google Scholar] [CrossRef]
- Ke, W.; Weidong, Y.; Pan, L.; Hongsong, Z. A decentralized adaptive tdma scheduling strategy for vanet. In Proceedings of the 2013 IEEE Wireless Communications and Networking Conference Workshops (WCNCW), Shanghai, China, 7–10 April 2013; pp. 216–221. [Google Scholar]
- Dang, D.N.M.; Dang, H.; Nguyen, V.; Htike, Z.; Hong, C.S. HER-MAC: A hybrid efficient and reliable MAC for vehicular ad hoc networks. In Proceedings of the 2014 IEEE 28th International Conference on Advanced Information Networking and Applications, Victoria, BC, Canada, 13–16 May 2014; pp. 186–193. [Google Scholar]
- Arivudainambi, D.; Rekha, D. An evolutionary algorithm for broadcast scheduling in wireless multihop networks. Wirel. Netw. 2012, 18, 787–798. [Google Scholar] [CrossRef]
- Arivudainambi, D.; Rekha, D. Memetic algorithm for minimum energy broadcast problem in wireless ad hoc networks. Swarm Evol. Comput. 2013, 12, 57–64. [Google Scholar] [CrossRef]
- Rehman, A.; Rathore, M.M.; Paul, A.; Saeed, F.; Ahmad, R.W. Vehicular traffic optimisation and even distribution using ant colony in smart city environment. IET Intell. Transp. Syst. 2018, 12, 594–601. [Google Scholar] [CrossRef]
- Paul, A.; Victoire, T.; Jeyakumar, A.E. Particle swarm approach for retiming in VLSI. In Proceedings of the 2003 46th Midwest Symposium on Circuits and Systems, Cairo, Egypt, 27–30 December 2003; Volume 3, pp. 1532–1535. [Google Scholar]
- Yang, W.-D.; Li, P.; Liu, Y.; Zhu, H.-S. Adaptive TDMA slot assignment protocol for vehicular ad-hoc networks. J. China Univ. Posts Telecommun. 2013, 20, 11–25. [Google Scholar] [CrossRef]
- Zhang, L.; Liu, Z.; Zou, R.; Guo, J.; Liu, Y. A scalable CSMA and self-organizing TDMA MAC for IEEE 802.11 p/1609. x in VANETs. Wirel. Pers. Commun. 2014, 74, 1197–1212. [Google Scholar] [CrossRef]
- Christy, J.J.; Rekha, D.; Vijayakumar, V.; Carvalho, G.H. Optimal broadcast scheduling method for VANETs: An adaptive discrete firefly approach. J. Intell. Fuzzy Syst. 2020, 39, 8125–8137. [Google Scholar] [CrossRef]
- Fortin, F.-A.; De Rainville, F.-M.; Gardner, M.-A.; Parizeau, M.; Gagné, C. DEAP: Evolutionary algorithms made easy. J. Mach. Learn. Res. 2012, 13, 2171–2175. [Google Scholar]
- Yang, X.-S. Nature-Inspired Metaheuristic Algorithms. 2010. Available online: https://ieeexplore.ieee.org/document/5307071 (accessed on 10 January 2023).
- Gutiérrez-Reina, D.; Marín, S.T.; Johnson, P.; Barrero, F. An evolutionary computation approach for designing mobile ad hoc networks. Expert Syst. Appl. 2012, 39, 6838–6845. [Google Scholar] [CrossRef]
- Reina, D.G.; Marin, S.; Bessis, N.; Barrero, F.; Asimakopoulou, E. An evolutionary computation approach for optimizing connectivity in disaster response scenarios. Appl. Soft Comput. 2013, 13, 833–845. [Google Scholar] [CrossRef]
- Huang, C.-J.; Chuang, Y.-T.; Yang, D.-X.; Chen, I.-F.; Chen, Y.-J.; Hu, K.-W. A Mobility-Aware Link Enhancement Mechanism for Vehicular Ad Hoc Networks. EURASIP J. Wirel. Commun. Netw. 2008, 2008, 24. [Google Scholar] [CrossRef]
- Bitam, S.; Mellouk, A. QoS Swarm Bee Routing Protocol for Vehicular Ad Hoc Networks. In Proceedings of the 2011 IEEE International Conference on Communications (ICC), Kyoto, Japan, 5–9 June 2011; pp. 1–5. [Google Scholar]
- Sabireen, H.; Express, V.-I. A Review on Fog Computing: Architecture, Fog with IoT, Algorithms and Research Challenges. Available online: https://www.sciencedirect.com/science/article/pii/S2405959521000606 (accessed on 14 July 2021).
- Forestiero, A.; Papuzzo, G. Agents-Based Algorithm for a Distributed Information System in Internet of Things. IEEE Internet Things J. 2021, 8, 16548–16558. [Google Scholar] [CrossRef]
- Quadir, A.; Varadarajan, V.; Mandal, K. Efficient Algorithm for Identification and Cache Based Discovery of Cloud Services. Mob. Netw. Appl. 2019, 24, 1181–1197. [Google Scholar] [CrossRef]
- Forestiero, A. Heuristic recommendation technique in Internet of Things featuring swarm intelligence approach. Expert Syst. Appl. 2022, 187, 115904. [Google Scholar] [CrossRef]
- El-Kenawy, E.-S.M.; Albalawi, F.; Ward, S.A.; Ghoneim, S.S.M.; Eid, M.M.; Abdelhamid, A.A.; Bailek, N.; Ibrahim, A. Feature Selection and Classification of Transformer Faults Based on Novel Meta-Heuristic Algorithm. Mathematics 2022, 10, 3144. [Google Scholar] [CrossRef]
- Basu, P.; Khan, N.; Little, T.D.C. A mobility based metric for clustering in mobile ad hoc networks. In Proceedings of the 21st International Conference on Distributed Computing Systems Workshops, Mesa, AZ, USA, 16–19 April 2001; pp. 413–418. [Google Scholar]
- Kayis, O.; Acarman, T. Clustering formation for inter-vehicle communication. In Proceedings of the 2007 IEEE Intelligent Transportation Systems Conference, Bellevue, WA, USA, 30 September–3 October 2007; pp. 636–641. [Google Scholar]
- Su, H.; Zhang, X. Clustering-Based Multichannel MAC Protocols for QoS Provisionings Over Vehicular Ad Hoc Networks. IEEE Trans. Veh. Technol. 2007, 56, 3309–3323. [Google Scholar]
- Rawshdeh, Z.Y.; Mahmud, S.M. Toward Strongley Connected Clustering Structure in Vehicular Ad Hoc Networks. In Proceedings of the 2009 IEEE 70th Vehicular Technology Conference Fall, Anchorage, AK, USA, 20–23 September 2009; pp. 1–5. [Google Scholar]
- Maslekar, N.; Boussedjra, M.; Mouzna, J.; Houda, L. Direction based clustering algorithm for data dissemination in vehicular networks. In Proceedings of the 2009 IEEE Vehicular Networking Conference (VNC), Tokyo, Japan, 28–30 October 2009; pp. 1–6. [Google Scholar]
- Goonewardene, R.; Ali, F.; Stipidis, E. Robust mobility adaptive clustering scheme with support for geographic routing for vehicular ad hoc networks. IET Intell. Transp. Syst. 2009, 3, 148–158. [Google Scholar] [CrossRef]
- Shea, C.; Hassanabadi, B.; Valaee, S. Mobility-based clustering in VANETs using affinity propagation. In Proceedings of the GLOBECOM 2009-2009 IEEE Global Telecommunications Conference, Honolulu, HI, USA, 30 November–4 December 2009; pp. 1–6. [Google Scholar]
- Kuklinski, S.; Wolny, G. Density based clustering algorithm for VANETs. In Proceedings of the 2009 5th International Conference on Testbeds and Research Infrastructures for the Development of Networks & Communities and Workshops, Innsbruck, Austria, 18–20 March 2009; pp. 1–6. [Google Scholar]
- Mohammad, S.A.; Michele, C.W. Using traffic flow for cluster formation in vehicular ad-hoc networks. In Proceedings of the IEEE Local Computer Network Conference, Denver, CO, USA, 10–14 October 2010; pp. 631–636. [Google Scholar]
- Wang, S.-S.; Lin, Y.-S. Performance evaluation of passive clustering based techniques for inter-vehicle communications. In Proceedings of the 2010 IEEE International Conference on Communications, Cape Town, South Africa, 23–27 May 2010; pp. 1–5. [Google Scholar]
- Prajapati, V.K.; Jain, M.; Chouhan, L. Tabu Search Algorithm (TSA): A Comprehensive Survey. In Proceedings of the 2020 3rd International Conference on Emerging Technologies in Computer Engineering: Machine Learning and Internet of Things (ICETCE), Jaipur, India, 7–8 February 2020; Available online: https://doi.org/10.1109/icetce48199.2020.9091743 (accessed on 18 February 2022).
- Qiu, M.; Fu, Z.; Eglese, R.W.; Tang, Q. A Tabu Search algorithm for the vehicle routing problem with discrete split deliveries and pickups. Comput. Oper. Res. 2018, 100, 102–116. [Google Scholar] [CrossRef]
- Tang, M.; Ji, B.; Fang, X.; Yu, S.S. Discretization-Strategy-Based Solution for Berth Allocation and Quay Crane Assignment Problem. J. Mar. Sci. Eng. 2022, 10, 495. [Google Scholar] [CrossRef]
- Baniamerian, A.; Bashiri, M.; Tavakkoli-Moghaddam, R. Modified variable neighborhood search and genetic algorithm for profitable heterogeneous vehicle routing problem with cross-docking. Appl. Soft Comput. 2019, 75, 441–460. [Google Scholar] [CrossRef]
Disclaimer/Publisher’s Note: The statements, opinions and data contained in all publications are solely those of the individual author(s) and contributor(s) and not of MDPI and/or the editor(s). MDPI and/or the editor(s) disclaim responsibility for any injury to people or property resulting from any ideas, methods, instructions or products referred to in the content. |
© 2023 by the authors. Licensee MDPI, Basel, Switzerland. This article is an open access article distributed under the terms and conditions of the Creative Commons Attribution (CC BY) license (https://creativecommons.org/licenses/by/4.0/).



