Abstract
In collaborative innovation, personal relationships between boundary personnel of knowledge-intensive business service (KIBS) enterprises and organizational customers have a “double-edged sword” effect on inter-organizational relations. This study adopts the empirical research method based on KIBS enterprises’ cooperative innovation projects with organizational customers in China. Based on the theory of the inter-organizational relationship, this study explores the influence of personal relationships between employees at the boundary of enterprises on organizational customers’ opportunistic behavior. It analyzes the mediating effect of relationship governance and contract governance. The results show that personal relationships between boundary personnel will improve the probability of corporate customer opportunism. The relationship between governance and contract governance for enterprises can effectively restrain the opportunistic behavior of organizational customers. Further, the personal relationships between boundary personnel will enhance the relationship norms and inhibit the opportunistic behavior of organizational customers, and relationship governance plays a partial intermediary role in this. The personal relationships between employees at an enterprise’s boundary will relax the contract’s supervision and encourage corporate customer opportunism. Contract governance plays a partial intermediary role in this.
1. Introduction
Based on the concept of “open innovation”, enterprises’ innovation activities gradually integrate into diversified external subjects, fully absorb their knowledge in the innovation process, and carry out collaborative innovation to improve innovation performance [1,2]. The increasingly severe market competition also makes enterprises rely more and more on customers in external diversified innovation subjects. In collaborative innovation, enterprises frequently invite customers to participate in value co-creation [3].
The essence of the cooperative innovation paradigm between enterprises and customers is the value of co-creation, reflecting the interactive innovation paradigm of enterprise–customer collaborative innovation. The research object of this paper is knowledge-intensive business service (KIBS) enterprises. The existence of KIBS enterprise-specific investment and the gradual transfer of professional knowledge ownership in the later stage of collaborative innovation induce the opportunistic behavior of organizational customers, as proven in the literature. Relevant studies have found that organizational customer cooperative innovation brings advantages to KIBS enterprises and heightens opportunistic behaviors in the cooperation process, which will increase cooperation costs for both parties and even the rupture of cooperative relations between organizations [4]. Therefore, KIBS enterprises and organizational customers conduct cooperative innovation activities through value co-creation, and the negative impact cannot be ignored.
It is inevitable for enterprises to carry out business activities without developing a personal relationship between boundary personnel of enterprises on both sides in the Chinese business environment [5]. Personal relationships between boundary personnel developed in collaborative innovation between KIBS enterprises and organizational customers will promote trust and cooperation between enterprises, effectively enhancing mutual commitment [6]. Furthermore, they can restrain the probability of opportunistic behaviors such as speculation and retaliation in collaborative innovation. On the other hand, close personal relationships between the boundary personnel of both enterprises make them more likely to form a conspiracy to pursue private interests, creating a hotbed of corruption [7], thus inducing opportunistic behaviors of enterprises in the process of collaborative innovation. It shows a “double-edged sword effect” when KIBS enterprises and customers conduct collaborative innovation [8].
Still, few empirical studies have discussed under what circumstances personal relationships between boundary personnel of enterprises will restrain opportunism behavior or have an induced effect. The existing literature found that the effects on opportunism behavior related to personal relationships between the boundary personnel of enterprises engaged in cooperation innovation are relatively small. There is little research into the personal relationships between boundary personnel of enterprises and the specific mechanism of action of enterprise opportunism behavior. The literature also mainly involves theory or case analysis [8] and lacks substantial empirical studies. Therefore, to make up for the shortcomings of the prior research, this study chiefly focuses on three research questions: (1) How does the personal relationship between KIBS enterprises and administrative customer boundary personnel affect organizational customer opportunistic behavior in collaborative innovation?; (2) What is the effect of introducing relationship governance and contract governance to specifically analyze the personal relationship between boundary personnel in influencing the opportunistic behavior of organizational customers?; and (3) Is there a double-edged sword effect in this mechanism?
The study is structured as follows: Section 2 presents the study background and hypotheses development. Section 3 illustrates the research methodology and Section 4 demonstrates the study results. Furthermore, Section 5 discusses the results considering previous findings. Lastly, the study limitation and future direction, followed by the conclusion section, are explained at the end.
2. Theoretical Background
2.1. Personal Relationships between Boundary Personnel of Enterprises
Evan [9] put forward the concept of enterprise boundary personnel for the first time. The term “personal relationship” refers to a psychological connection between people that affects both parties through communication [10]. Studies proposed that the development of personal relations between border personnel was a common behavior in the commercial activities of Chinese enterprises. The personal relationship between boundary personnel of enterprises refers to the personal communication relationship generated by the key boundary personnel of cooperative organizations (such as enterprise representatives and sales managers, etc.) under the economic cooperation relationship between enterprises [11].
2.1.1. Opportunistic Behavior of Enterprises
Williamson [4] explains that opportunism among enterprises refers to a behavior in which a partner neglects the interests of its trading partners and pursues its corporate interests using fraud, concealment [12], opportunism, exploitation of contract loopholes, and breach of commitment. With deepening personal relations between boundary personnel in cooperative innovation, organizational customers may produce uncertainty and even opportunistic behaviors while bringing advantages to enterprises [4]. According to Shuang et al. [13], organizational customers and enterprises come from different enterprises, customers, and business group customers. As such, their behavior is often difficult to assess within collaborative innovation, so there is much uncertainty. Further, cooperative innovation customer groups will also show some profit-seeking behavior, using the information gained by the collaborative innovation to maximize their interests. This leads to conflicts of interest between the latter stage of cooperation and the enterprises themselves. In collaborative innovation, organizational customers have more to say due to KIBS enterprise-specific investment [14,15] and the transfer of ownership of professional knowledge in the later stage of cooperation [16]. This will further induce opportunistic behaviors such as raising the requirements for product or service quality and lowering the price to maximize their interests later in trading [17,18,19].
2.1.2. Contract and Relationship Governance
Contract and relationship governance are the two main mechanisms for effectively managing inter-firm transactions [20,21]. Mengli [22] describes relationship governance as the use of trust, culture, values, social norms, and other relatively implicit binding forces to achieve the desired behaviors of enterprises, such as relationship norms and mutual trust. Contract governance refers to the explicit written agreement through contracts, rules, policies, and procedural processes to achieve the expected behaviors of enterprises, such as contracts, supervision, specific investment, and other behaviors. Wenxia et al. [21] point out that the contractual governance mechanism emphasizes that in collaborative innovation, enterprises can determine the rights and obligations of enterprises in detail.
2.2. Personal Relationship between Boundary Personnel and Organizational Customer Opportunistic Behavior
In collaborative innovation, the personal relationship between enterprise boundary personnel will relax the enterprise’s supervision and management of organizational customers. KIBS enterprise cooperative innovation involves many inter-organizational interactions based on private communication [20]. Therefore, enterprises will adopt informal governance mechanisms to manage and constrain the transaction relationship between the two parties. Heide et al. [23] stated that the personnel trust on the enterprise boundary will reduce the collaborative innovation. In this way, the enterprise relaxes its monitoring of the formal contract of the customer organization, creating a hotbed for private gain among the personnel on the enterprise boundary. This then induces the speculative behavior of organizational customers. Bermiss and Greenbaum [24] and Galvin et al. [25] found that due to the close personal relationship between border personnel of enterprises of both sides in collaborative innovation, both parties prioritize improper personal interests at the expense of their enterprises through collusion. At the same time, according to the transaction cost theory, due to the input of specific assets of suppliers and the gradual transfer of ownership of professional knowledge in the later stage of cooperation, the established personal relationship between employees at the boundary of enterprises enables organizational customers to occupy a certain advantageous position and have a sense of privilege. This will induce the opportunistic behavior of organizational customers in the later stage of cooperation [22,26].
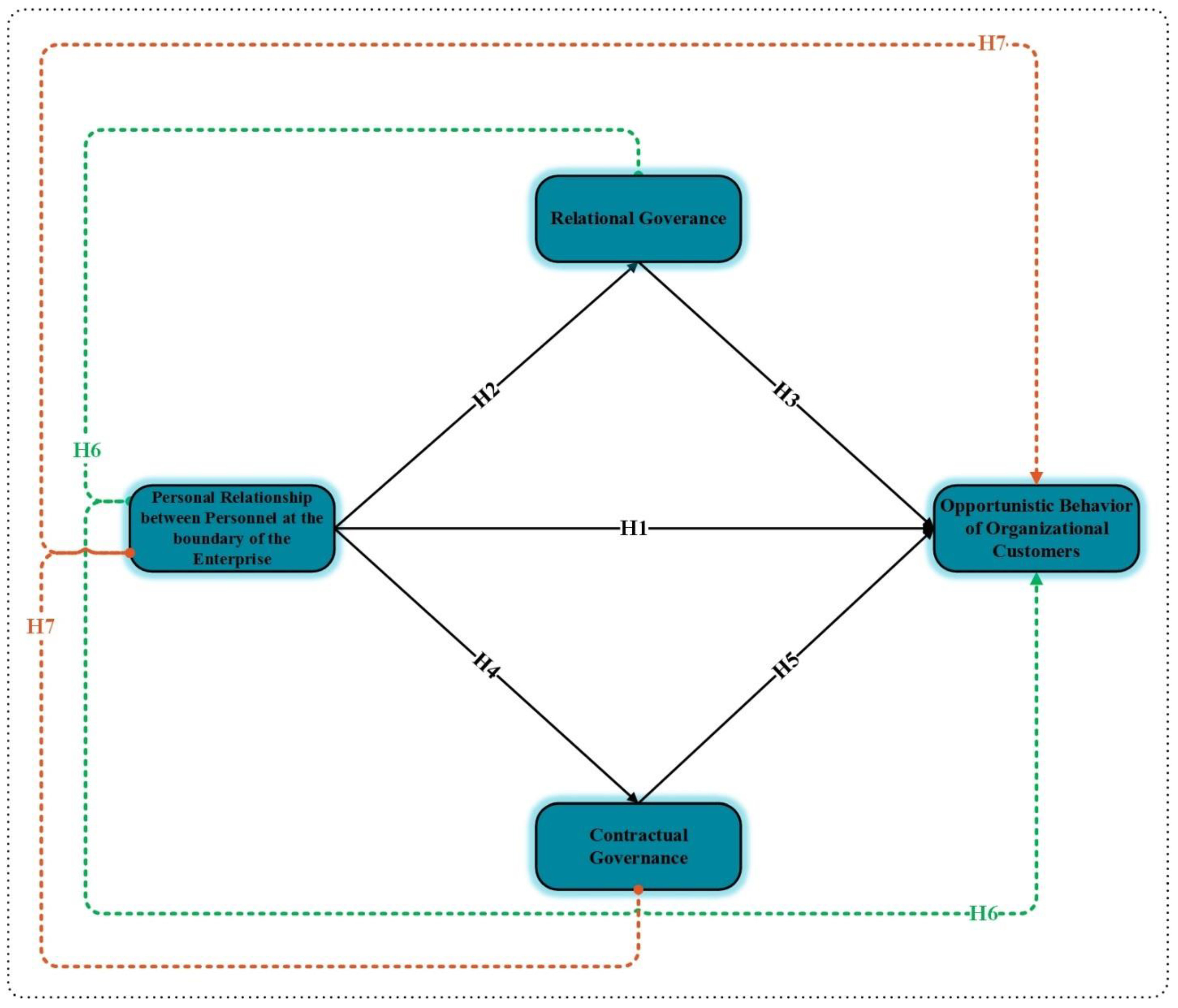
In summary, the following hypothesis is proposed in this study:
H1:
There is a positive correlation between the personal relationship between boundary personnel and the opportunistic behavior of organizational customers; that is, the closer the personal relationship between boundary personnel, the greater the probability of the opportunistic behavior of organizational customers.
2.3. Personal Relationship and Relationship Management between Boundary Personnel of Enterprises
In collaborative innovation, to encourage a good personal relationship between boundary personnel of both sides to continue at the enterprise level, it is necessary to integrate certain value norms into the business transaction process of boundary personnel. Thus, the participants of cooperative enterprises form relatively consistent expectations of the transaction relationship’s characteristics, procedures, and even mission [27,28]. Kulangara et al. [28] also highlight that in cooperative innovation, the better the personal relationship between the boundary personnel of the two enterprises, the higher their interpersonal trust. The smoother communication will be conducive to the boundary personnel of the two enterprises obtaining more information about the social values and norms of the other enterprise to enhance the identity and trust between the two sides. Both sides in the process of cooperation innovation that repeat frequent interactions between the personnel of the enterprise boundary are closely related to the enterprise’s economic activity. In repeated trading activities, the partners have contact directly from the social interaction between the personnel on the enterprise boundary. Soon, the group forms relationship norms, values, and curing procedures [29]. Gopal and Koka [30] found that in collaborative innovation, the boundary personnel of enterprises may encounter various uncertainties and information asymmetry problems, which will affect the value creation of both parties and directly lead to the implementation of opportunistic behaviors between enterprises in the process of cooperation. Therefore, in collaborative innovation, the question of how to deal with the relationship between the boundary personnel flexibly and effectively and prevent the speculative behavior of the boundary personnel is particularly important.
In summary, the following hypothesis is proposed in this study:
H2:
There is a positive relationship between the personal relationship between border personnel and relationship governance; the closer the personal relationship between border personnel, the stronger the relationship governance between enterprises.
2.4. Relationship Governance and Organizational Customer Opportunistic Behavior
Collaborative innovation for KIBS enterprises and organizations in customer relationship management refers to the cooperation between the two sides’ use of cultural values, social norms, and trust, such as relative recessive binding, to realize the expected behavior [22]. This largely depends on the two sides in the process of cooperation, innovation interaction, and mutual trust commitment. Therefore, relationship governance in collaborative innovation provides greater flexibility for boundary personnel between enterprises on both sides [8]. According to Yue and Peng [31], under the guidance of relationship norms, the long-term benefits of win-win cooperation between enterprises of both sides are much higher than short-term speculative benefits. In this case, organizational customers will consciously restrain opportunistic behaviors. Therefore, relationship governance is considered a more economical and cross-organizational control mechanism. Leonidou et al. [32] found in their study that if KIBS enterprises have more commitment to and trust in organizational customers in the process of cooperation, and if organizational customers can perceive such commitment and trust in KIBS enterprises as service providers, organizational customers will pay more attention to the long-term relationship and interests of both parties. As such, they will try to control and reduce their tendency to speculate. The core content of relationship governance is unity, flexibility, reciprocity, harmony, and restraint, which reflects the attitude and behavior of enterprises of both sides in collaborative innovation to achieve common goals and tasks. It sets the standards for the cooperation of enterprises of both sides in innovation [33]. For example, the restraint criterion requires organizational customers not to take advantage of their dominant position to seek personal gains [22]. Good relationship governance between enterprises of both parties will help reduce the probability of organizational customer opportunistic behavior in the later stage, thus effectively ensuring the progress of collaborative innovation [34].
In summary, the following hypothesis is proposed in this study:
H3:
Inter-firm relationship governance negatively affects organizational customer opportunistic behavior; the stronger the inter-firm relationship governance is, the lower the probability of organizational customer opportunistic behavior.
2.5. Personal Relationship and Contract Governance between Boundary Personnel
Zhigang et al. [8] contend that the low efficiency of law enforcement may create certain conditions for the abuse of personal relationships by border personnel by affecting the governance mechanism between enterprises on both sides of cooperative innovation. When the execution efficiency of laws is low, the inefficiency of formal contracts makes enterprises willing to choose more relationship governance to restrain the opportunism of enterprises of both parties [35]. The contract governance mode, mainly represented by contracts, should be selected to ensure the effective implementation of relevant laws in the business environment [36,37]. However, in cooperative innovation, when frequent interactions between boundary personnel of both enterprises involve more personal relationships, enterprises of both parties may choose more relationship governance instead of contractual governance to constrain the cooperative behaviors of both parties [20]. In the collaborative innovation process, the personal relationship between the boundary personnel of the two enterprises will increase mutual trust, thus reducing the supervision and control between the two parties and thus increasing the flexibility of relationship governance [38]. In weakening in the process of cooperation innovation (thus, contract management as a service supplier of KIBS), the enterprise organization becomes relaxed at the enterprise level to the customer’s formal monitoring. Then, once the relaxation behavior of contract governance between enterprises become the norm for the two sides, customers will seek personal gain as the enterprise boundary personnel will offer opportunities for this, causing the implementation of opportunistic behavior. The closer the personal relationship between border personnel, the more likely it is that the border personnel will collude with the enterprise of the other party to obtain personal gains at the expense of the legitimate interests of the enterprise [24,39]. In summary, the following hypothesis is proposed in this study:
H4:
The personal relationship between border personnel and contract governance is negative; the closer the personal relationship between border personnel, the weaker the contract governance between enterprises.
2.6. Contract Governance and Organizing Customer Opportunistic Behavior
As a service supplier of KIBS companies, collaborative innovation tends to have professional technical knowledge. Knowledge organization customers typically have demand because close personal relationships are formed between the personnel of the enterprise boundary through frequent interaction to effectively integrate the knowledge of both sides to realize value maximization of innovation [13]. However, the negative impact of such close personal relations between employees at the boundary of enterprises cannot be ignored, such as inducing opportunistic behaviors in enterprise cooperation [40]. The governance modes adopted for such inter-enterprise cooperation generally include relationship governance and contract governance [20,21]; contract governance places more emphasis on the economic attributes of cooperation between KIBS enterprises and organizational customers [41], aiming to define the obligations and responsibilities of both parties through signing contracts. While giving the other enterprises in the implementation of opportunism behaviors the power to safeguard the legitimate rights and interests of their business via third parties [42], this governance model more commonly uses the established standards to guide the behaviors of both parties in the process of cooperation. These standards are used to prohibit or punish situations inconsistent with the original expectations through strict measures, to ensure the realization of the cooperation goals of the enterprises of both parties in the process of collaborative innovation, and effectively restrain the occurrence of speculative behaviors in the process of cooperation.
Thus, in collaborative innovation, enterprises of both sides regulate their expected behaviors by signing contracts in advance and other contractual governance modes. In doing so, they effectively avoid all kinds of opportunistic behaviors that are not beneficial to cooperation, such as making promises but not performing them, hurting the legitimate interests of the other party, exaggerating demands to achieve the desired goals, and changing facts to achieve the desired goals [43]. Meanwhile, both parties are given the right to punish the other party’s enterprises for their speculative behaviors to prevent and reduce the enterprise’s opportunistic behavior in the interests of the other enterprise. In conclusion, in the collaborative innovation process, KIBS enterprises as service providers can effectively reduce the opportunistic behavior of organizational customers in the later stage of cooperation through prior contractual governance.
H5:
There is a negative relationship between inter-firm contractual governance and organizational customer opportunistic behavior; the stronger the inter-firm contractual governance, the lower the probability of organizational customer opportunistic behavior.
2.7. The Mediating Role of Relationship Governance and Contract Governance
According to the mutuality theory, mutuality is an important basis for inter-firm cooperation, which can take the form of goodwill or positive behavior for inter-firm cooperation, such as reciprocity, mutual trust, and commitment, or malicious or negative behavior for inter-firm cooperation, such as speculation and retaliation [44]. In the process of collaborative innovation between KIBS enterprises and organizational customers, organizational customers will gradually occupy a dominant position due to the close personal relationship between enterprise boundary personnel, the investment of KIBS enterprise-specific assets, and the transfer of ownership of professional knowledge in the later stage, which further generates a sense of privilege. This will greatly induce organizational customers to implement opportunistic behaviors [22]. However, in collaborative innovation, the personal relationship between the boundary personnel of both enterprises may restrain the opportunistic behavior of organizational customers by enhancing the relationship norms such as commitment and trust between both parties [8] because the personal relationship is based on the common interests and reciprocity of both enterprises. A high level of mutual concern characterizes frequent, close personal relationships between people at the firm’s boundaries. When cooperation between both sides of an enterprise boundary occurs, personnel experiences intimation, frequent exchanges and contacts; this often helps to promote cooperation and information sharing [45]. This fosters further shared values, and the shared values will help increase trust and commitment between enterprises, with the enhancement of mutual trust and commitment. Due to the consideration of common values, enterprises of both sides will naturally reduce the probability of speculation, revenge, deception, and other behaviors.
After all, relationship governance is an effective mechanism for managing opportunistic behaviors between enterprises [23]. However, in cooperative innovation, the personal relationship between the boundary personnel of the two enterprises may also make the enterprise relax the monitoring of the cooperative object [46], thus inducing opportunistic behavior. Liu et al. [20] stated that if the interaction between enterprises of both parties in cooperation contains more personal relationships, enterprises will use relationship governance rather than contractual governance to manage the cooperative innovation behaviors of both parties. The close personal relationship means that it is reasonable for an enterprise to relax its formal supervision over the other enterprise. Once such relaxation of supervision becomes a natural behavior, it will greatly expand the space for personnel at the boundary of an enterprise to seek personal gains [39]. In collaborative innovation, the closer the personal relationship between KIBS enterprises and administrative customer boundary personnel, the more likely both enterprises will relax the formal monitoring, which will induce opportunistic behavior in the later stage of organizational customer cooperation. To sum up, this study proposes the mediating effect path from the perspective of positive effect and negative effect and proposes effects following two hypotheses:
H6:
Inter-firm relationship governance plays a mediating role between the personal relationship between boundary personnel and the opportunistic behavior of organizational customers; that is, the closer the personal relationship between boundary personnel, the more beneficial it is to improve the intensity of inter-firm relationship governance and further reduce the probability of the opportunistic behavior of organizational customers.
H7:
Inter-firm contract governance plays an intermediary role between the personal relationship between boundary personnel and the opportunistic behavior of organizational customers; that is, the closer the personal relationship between boundary personnel, the more unfavorable it is to improve the intensity of inter-firm contract governance, further increasing the probability of the opportunistic behavior of organizational customers.
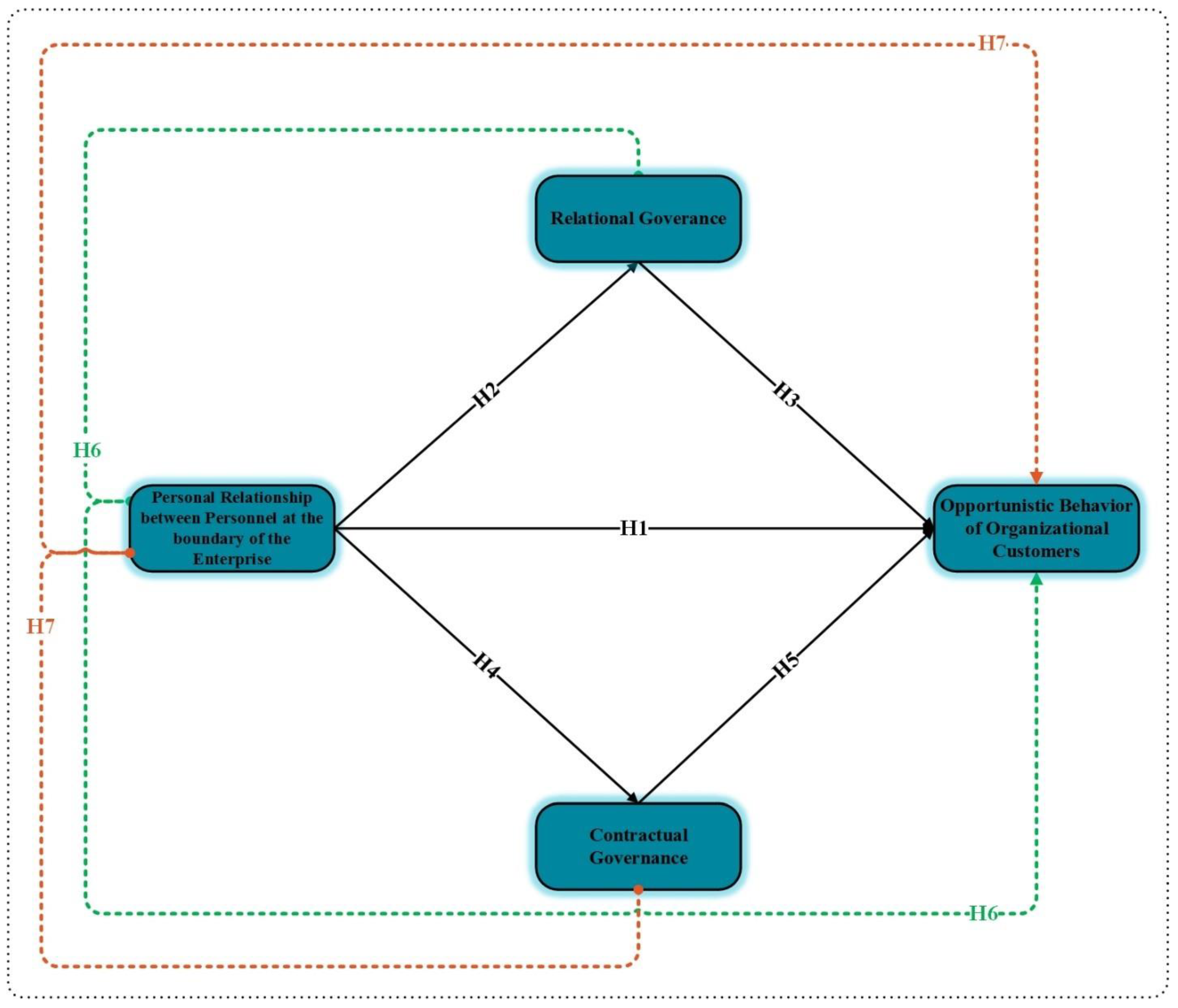
According to the literature, this study deduces and constructs the conceptual model shown in Figure 1.
Figure 1.
Conceptual Model.
3. Research Methodology
3.1. Study Procedure and Participants
Sample data were collected for cooperative innovation projects of KIBS enterprises from April 2022 to July 2022. The study explores four types of KIBS enterprises: (1) the financial industry in the Yangtze River delta (including banks, securities, insurance, and other financial activities of enterprises), (2) information and communication services (including telecommunications, software, computer services, and other communication services), (3) the science and technology service industry (including research and development, professional and technical services, engineering and planning management, science and technology exchange, and promotion services), and (4) the business service industry (specifically including legal service, consulting and survey, and other business services).
The respondents are mainly executives or leaders of cooperative innovation projects who are relatively familiar with the actual operating conditions of enterprises. With the help of friends, a combination of telephone appointments, home visits, and mailing questionnaires was used for data collection. Further, to adhere to the ethical concerns, participants were assured of their anonymity; they filled the questionnaires as and when they wished. In this study, 550 questionnaires were distributed, and 470 were received from the participants. Two philosophies were adhered to in processing the recovered questionnaires. First, some questionnaires were incomplete, with only some items filled in. If only some item’s data were missing, the mean value of this item was used to replace the missing data; if there were many missing items, they were directly treated as invalid questionnaires and abandoned. Second, the seriousness of the questionnaire respondents was checked. The questionnaire was considered invalid if most of the items or all items had the same score. After excluding the abandoned and invalid questionnaires, the number of the actual valid questionnaires was 449, with an effective recovery rate of 81.6%. The effective questionnaires collected in the early stage were compared with those collected in the later stage, and it was found that there was no significant difference. Therefore, it can be considered that there was no influence of non-response bias in the survey samples. Table 1 shows the study’s descriptive statistics.
Table 1.
Descriptive Statistics.
3.2. Measures
To ensure the validity and reliability of the measurement, previously developed scales were used to measure the four variables (personal relationship between personnel at the boundary of the enterprise, relational governance, contractual governance, and opportunistic behavior of organizational customers). The five-point Likert scale was used in the questionnaire, in which “1” means completely inconsistent, “2” means not consistent, “3” means uncertain, “4” means relatively consistent, and “5” means completely consistent.
In this study, organizational customer opportunism behavior scale items are adapted from the study of Samaha et al. [47] and Gundlach et al. [48]. There are eight measurement items, such as “customer enterprises often exaggerate to achieve their goals.” The personal relationship between personnel at the boundary of enterprises scale items was adapted from the study of Lee and Dawes [49] and Zhuang et al. [50], which can be summarized into nine measurement questions, such as “we often have opportunities to contact with customer enterprises, such as having dinner together or participating in certain activities.”
Relationship governance was measured on the 14 items scale, adapted from Heide’s study [51]. The sample items include “my company and customer enterprises trust each other.” Contractual governance was measured on the six items scale adapted from the study of Lusch and Brown [52] and Li et al. [53]; the sample items include “our company and client enterprises have very detailed agreements in business activities.”
3.3. Statistical Approach
SPSS (version 24.0) statistical software was used to analyze the data reliability, while PLS-SEM software was used for hypothesis testing and factor loading. The data was statistically analyzed by using the regression analysis methods.
4. Results
There may be a common method bias of data in a questionnaire survey, also known as the data homology problem. This research applied the common method bias using Harman’s single-factor approach to solve the problem of data homology. The variance extracted by one single factor was 42.882%, which is less than 50%, indicating that there is no common method bias in this study [54].
4.1. Reliability and Validity Test
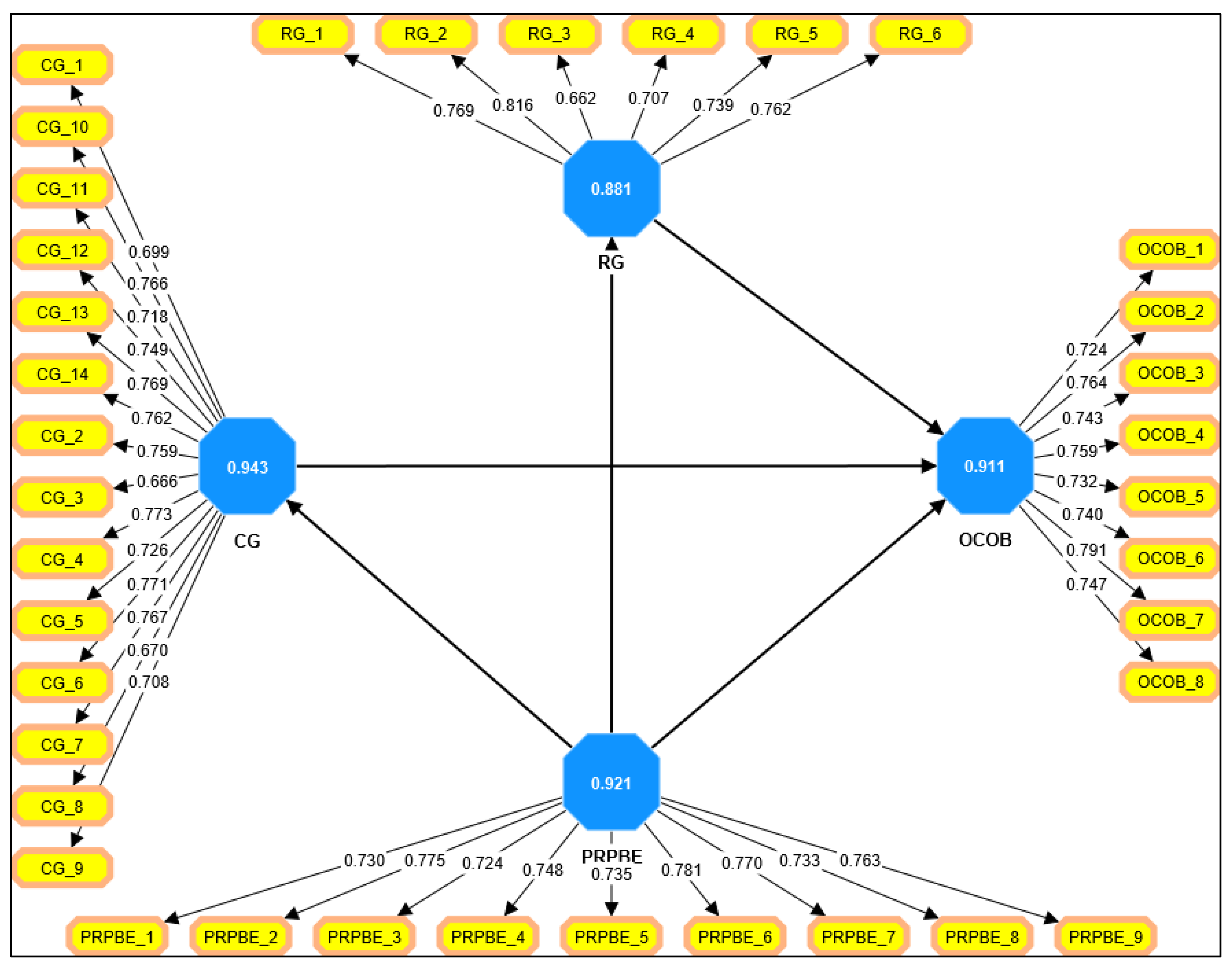
Table 2 shows the alpha value of 0.921 for personal relationships between employees on the enterprise boundary, 0.943 for contractual governance, 0.881 for relationship governance, and 0.911 for organizational customer opportunistic behavior. It was found that the coefficients were all greater than 0.8. At the same time, this questionnaire was organizational, and a coefficient greater than 0.7 was acceptable, indicating that the scales used in this study had good internal consistency. The data also passed the Bartlett sphere significance test, and the combined reliability CR of all scales was greater than 0.7.
Table 2.
Factor analysis and Cronbach’s alpha coefficient.
All the measurement items under each variable belonged to the same factor, and the factor loads were greater than 0.5, while the factor loads under other variables were all less than 0.4. In terms of convergence validity, it is apparent from Table 2 that the AVE values of four variables were all greater than 0.5. Factor loads of all measurement items were all greater than 0.7.
In terms of discriminative validity, it is evident from Table 2 that the square root of the AVE of four primary variables was greater than the correlation coefficient. It indicates that all variables have good discriminative validity. Therefore, all scales in this study have good reliability and validity. Figure 2 is a graphical representation of the assessment model.
Figure 2.
Assessment of Measurement Model.
The results showed that the measurement model of this study had a good fitting degree with the data. Therefore, the scale has good convergence validity and discriminant validity (see Table 3).
Table 3.
Discriminant Validity Analysis.
Meanwhile, through the calculation of VIF, it was found that the VIF of all major variables was less than two, indicating that the multicollinearity problem did not exist between variables (see Table 4).
Table 4.
Variance Influence Factor.
4.2. Descriptive Statistics and Correlation Analysis
The standard deviation, mean value, and correlation coefficient of variables are shown in Table 5. The correlations between the four main variables were significant, and the relationships between variables were consistent with the hypotheses of this study.
Table 5.
Mean, Standard Deviation, and Correlation.
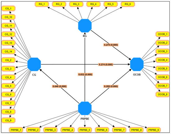
To test the influence of the personal relationship between boundary personnel on organizational customer opportunism behavior, the opportunistic behavior of organizational customers was taken as the dependent variable and the personal relationship between boundary personnel was taken as the independent variable. The data were statistically analyzed by using the Smart-PLS Software version (4.0.8.5). Table 6 shows that the overall effect of the model was significantly improved and the personal relationship between boundary personnel (β = 0.289, p < 0.001) significantly promoted organizational customer opportunistic behavior. The data support hypothesis H1, which is that the personal relationship between employees at the boundary of an enterprise is positively correlated with the opportunistic behavior of organizational customers. The closer the personal relationship between employees at the boundary, the greater the chances of organizational customers’ opportunistic behavior. H2 states that there is a positive relationship between the personal relationship and relationship governance. H2 was accepted in this study (β = 0.646, p < 0.001). H3 states that relational governance positively affects organizational customer opportunistic behavior, which was accepted (β = 0.279, p < 0.001). A positive relationship exists between the personal relationship and contract governance (H4). In this study, H4 was accepted (β = 0.652, p < 0.001). H5 states that there is a negative relationship between contractual governance and organizational customer opportunistic behavior. H5 was accepted in this study (β = 0.274, p < 0.001). Figure 3 is a graphical representation of the structural model.
Table 6.
Hypothesis Testing.
Figure 3.
Structural Model.
This study examined the mediating role of relationship governance and contract governance regarding the influence of the personal relationship between boundary personnel on organizational customer opportunistic behavior.
Table 7 shows that the overall effect of the model is significantly improved, and relationship governance plays a mediating role between the personal relationship and the opportunistic behavior of organizational customers (β = 0.182, p < 0.01). Contract governance is an intermediary between the personal relationship and opportunistic behavior (β = 0.177, p < 0.001).
Table 7.
Mediation Effect.
5. Discussion
By evaluating the effect of the personal relationship on opportunistic behavior in collaborative innovation, this study reexamined the literature on innovation personal relationships between boundary personnel of knowledge-intensive business service (KIBS) enterprises. Furthermore, the study determined the cost-effective role of a governance mechanism in curbing opportunistic behavior. Fundamentally, in this regard, this inherent section presents the research findings in light of the previous literature. This study adopted the empirical research method based on KIBS enterprises’ cooperative innovation projects with organizational customers in China. This study adopted the theory of inter-organizational relationships to explore the influence of the personal relationship between employees at the boundary of enterprises on organizational customers’ opportunistic behavior and profoundly analyze the mediating effect of relationship governance and contract governance.
In the process of cooperation innovation [55], the personal relationship between the enterprises raises trust and commitment among the parties. It provides a mutual economic benefit to both sides. However, in addition to this, Mercado and Vargas-Hernández [56] suggest that the personal relationship increases the uncertainty in information, thus illustrating a rise in organizational customer opportunistic behavior. Opportunistic behavior is a significant barrier to firms’ innovation. It may increase the transaction cost and hinder the firms’ collaborative relationship development. As a result of the information distortion, the opportunistic behavior explicitly engages the customer enterprise to focus on their self-interest, thus demanding the need for effective governance [57]. In this regard, this study states that the closer the personal relationships between boundary personnel will lead to collaborative innovation [58].
Previous studies have effectively examined the role of personnel relationship governance and contract governance in knowledge innovation acquisition and opportunistic behavior. According to Hadj [29], enterprises form a relationship based on norms and values in the personal relationship, thus accelerating opportunistic behavior. Moreover, Zhigang et al. [8] also contend that the low efficiency of law enforcement creates conditions that hinder the effective implementation of collaborative innovation on both sides. Enterprises have chosen to adopt contract governance to restrain the opportunistic behavior of enterprises for collaborative innovation [59]. Moreover, this study shows that when there is a close personal relationship between the border personnel of the cooperative enterprises of both parties [39], the corresponding employees of KIBS enterprises will likely influence their enterprises to relax the formal monitoring of the other enterprise under the banner of relationship governance while secretly colluding with the speculative behavior of customers. Its real purpose is to seek improper personal interests at the expense of the legitimate interests of the enterprise. Hence, by comparing the study results with the previous literature, we have concluded that all the hypotheses are consistent with the prior studies. Therefore, based on our findings, we accept and support the assumptions made in H1, H2, H3, H4, H5, H6, and H7.
5.1. Theoretical Contribution
This study explored the “double-edged sword” effect of the personal relationship between boundary personnel on the opportunistic behavior of enterprises in collaborative innovation. The main focus of previous studies on collaborative innovation between enterprises and organizational customers was whether collaborative innovation would affect the innovation performance of enterprises. How does collaborative innovation affect enterprise innovation performance? How can collaboration with organizational customers improve innovation performance? However, transaction cost theory argues that organizational customers value and create value in a cooperative combination that extracts innovation. In the personal cooperation relation between the personnel of enterprise boundary and customers, there are always two sides to the coin. In the cooperation process, the two sides will produce certain opportunistic behavior, but studying this negative effect of collaborative innovation has been relatively rare. Therefore, this study theoretically expands the extension of cooperative innovation theory.
At present, researchers generally focus on the positive impact of a personal relationship between personnel at the boundary of enterprises on opportunistic behavior but pay less attention to its negative impact. There is a lack of in-depth discussion on the internal mechanism of such negative impact from an empirical perspective. This study verified the relationship between enterprises from the perspective of empirical management and contract management in the inhibition of opportunism behavior of the role of enterprises and also found that the enterprise will enhance the personal relationship between boundary personnel relationship norms and inhibit opportunism behavior. This may also lead to the relaxation of contract monitoring, contributing to the occurrence of customers’ opportunistic behavior. The exploratory findings of this study provide scientific evidence for the prediction of governance theory in inter-organizational relationship theory and indicate that it is necessary to take a contingency view toward the governance role of a personal relationship between boundary personnel on both sides in the process of collaborative innovation. This enriches the theory of governance mechanism in the theory of inter-organizational relations to a certain extent.
5.2. Practical Significance
Enterprises must be aware of opportunistic behavior between both sides when they carry out cooperative innovation activities with organizational customers. Therefore, enterprises must regulate the behaviors of both parties through explicit written agreements such as contracts, policies, and rules, as well as procedural procedures, such as detailed and comprehensive contract terms, to protect the vital interests of both parties through the legal effect of the contract. Enterprises can also use social norms, trust, values, and other relative recessive binding forces to develop and maintain the personal relationship between boundary personnel and other enterprises. Building trust, harmony, and tolerance in the personal relationship will be more beneficial to enhance enterprise resilience in the face of sudden emergencies.
The discovery of the “double-edged sword” effect of personal relationships between border personnel on enterprise opportunistic behavior in this study provides a reference for applying and developing the personal relationship between border personnel in collaborative innovation. Enterprises can effectively use contract or relationship governance to restrain opportunistic behavior in collaborative innovation. The more closely cooperative innovation in the enterprise can realize the personal relationship between boundary personnel, the more conducive their efforts will be to improving the strength of the relationship between corporate governance and further reducing the possibility of organization customer opportunism behavior. The closer the personal relationship between the personnel of the enterprise boundary, the more conducive it will be to improving the strength of the contractual governance between enterprises and thus further increasing the possibility of organizational customer opportunistic behavior. In the cooperation process, enterprises of both sides must attach great importance to this “double-edged sword” effect and make reasonable and effective use and arrangement of inter-organizational governance mechanisms.
5.3. Study Limitations and Future Directions
There are some shortcomings in this study. Firstly, the data were collected from the KIBS enterprises, so it is debatable whether the conclusions obtained in this study can be applied to the cooperative innovation process of other types of enterprises. For example, manufacturing enterprises also have cooperative innovation situations but may face different situations. Secondly, the data collected in this study were not random sample data and they were only the data of KIBS enterprises. Further, the sample size was collected from China and the coverage was not comprehensive, so the representativeness of the research conclusions may be limited to some extent. Thirdly, this study has no classified research on the four types of KIBS enterprises. However, personal relationships between employees may have different impacts on enterprise opportunism among different KIBS enterprises. Bilateral data should be collected from the two countries’ enterprises to make the conclusions more credible. Meanwhile, similar studies should be carried out on the collaborative innovation of manufacturing enterprises to expand the research.
6. Conclusions
The hypotheses and extracted results more specifically were as follows: (1) There is a positive correlation between the personal relationship of boundary personnel and organizational customer opportunistic behavior—that is, the closer the personal relationship between boundary personnel, the greater the probability of organizational customer opportunistic behavior; (2) the relationship governance and contract governance between enterprises can effectively restrain the opportunistic behavior of organizational customers; (3) relationship governance plays a partial mediating role between the personal relationship of employees at the boundary and the opportunistic behavior of organizational customers—that is, the closer the personal relationship between employees at the boundary, the more beneficial it is to improving the intensity of the relationship governance between enterprises, further reducing the probability of opportunistic behavior of organizational customers; (4) contract governance plays a mediating role between the personal relationship of employees at the boundary and the opportunistic behavior of organizational customers; and (5) the closer the personal relationship between employees at the boundary is, the more unfavorable it is to improve the intensity of contract governance between enterprises, further increasing the probability of opportunistic behavior of organizational customers.
The results show that the personal relationship between boundary personnel will increase the probability of corporate customer opportunism. Meanwhile, the relationship between governance and contract governance between enterprises can effectively restrain the opportunistic behavior of organizational customers. The personal relationship between boundary personnel will enhance the relationship norms and inhibit the opportunistic behavior of organizational customers, and relationship governance plays a partial intermediary role in this. The personal relationship between employees at an enterprise’s boundary will relax the contract’s supervision and encourage corporate customer opportunism, meaning contract governance also plays an intermediary role.
Author Contributions
Conceptualization, M.G. and M.S.; methodology, software, validation, W.U.H.S., M.S. and M.G.; formal analysis, M.S.; investigation, M.G. and M.S.; resources, data curation, writing—original draft preparation, M.G. and M.S.; writing—review and editing, W.U.H.S.; visualization, supervision, M.S. All authors have read and agreed to the published version of the manuscript.
Funding
Humanities and Social Science Research Youth Fund Project of Ministry of Education: “Value Co-creation or Value Co-destruction: A Study on the ‘Double-edged Sword’ Effect of Business-customer Interaction in Service Innovation” (19YJC630038, 2019.01–2021.12); Zhejiang Provincial Science and Technology Department Soft Science Project: “KIBS Enterprise Cooperative Innovation in Zhejiang Opportunistic Behavior Mechanism and Governance Measures: ‘Double-edged Sword’ Perspective” (2020C35010, 2020.01–2021.12).
Informed Consent Statement
Informed consent was obtained from all subjects involved in the study.
Data Availability Statement
Primary research data collection. Data are available on request.
Conflicts of Interest
The authors declare no conflict of interest.
References
- Changli, F.; Changning, Z.; Liu Dan, L.Y. An empirical study of knowledge creation in supply chain enterprises. Stud. Sci. Sci. 2016, 34, 734–743. [Google Scholar]
- Sarfraz, M.; Ozturk, I.; Shah, S.G.M.; Maqbool, A. Contemplating the Impact of the Moderators Agency Cost and Number of Supervisors on Corporate Sustainability Under the Aegis of a Cognitive CEO. Front. Psychol. 2020, 11, 965. [Google Scholar] [CrossRef] [PubMed]
- Mengli, G. The Effect mechanism of external knowledge sources on firm’s service innovation capability in cooperative innovation: A Discussion on the Moderating Effect of firm—Customer interaction. J. Zhejiang Shuren Univ. (Humanities Soc. Sci.) 2020, 20, 64–74. [Google Scholar]
- Williamson, O.E. The Economics of Organization: The Transaction Cost Approach. Am. J. Sociol. 1981, 87, 548–577. [Google Scholar] [CrossRef]
- Standifird, S.S.; Marshall, R. The transaction cost advantage of guanxi-based business practices. J. World Bus. 2000, 35, 21–42. [Google Scholar] [CrossRef]
- Barnes, B.R.; Leonidou, L.C.; Siu, N.Y.; Leonidou, C.N. Interpersonal Factors as Drivers of Quality and Performance in Western–Hong Kong Interorganizational Business Relationships. J. Int. Mark. 2015, 23, 23–49. [Google Scholar] [CrossRef]
- Nolan, J. Goodguanxiand badguanxi: Western bankers and the role of network practices in institutional change in China. Int. J. Hum. Resour. Manag. 2011, 22, 3357–3372. [Google Scholar] [CrossRef]
- Zhigang, S.; Jin, W.; Tao, W. The relationship between personal relationship and inter-firm opportunism: The Mechanism and boundary Conditions of double-edged sword Effect. J. Manag. World 2018, 4, 162–175. [Google Scholar]
- Evan, W.M. Toward a Theory of Inter-Organizational Relations. Manag. Sci. 1965, 11, B-217–C-165. [Google Scholar] [CrossRef]
- Chunmiao, L. Interpersonal Coordination and Conflict Resolution; Guangdong Economics Publishing House: Guangzhou, China, 2001. [Google Scholar]
- Guijun, Z.; Ke, L.; Xiaoming, C. The influence of relationship marketing orientation and inter-organizational interpersonal relationship on enterprise relationship channel governance. J. Manag. World 2008, 77–90. [Google Scholar]
- Mohsin, M.; Jamil, K.; Naseem, S.; Sarfraz, M.; Ivascu, L.M. Elongating Nexus Between Workplace Factors and Knowledge Hiding Behavior: Mediating Role of Job Anxiety. Psychol. Res. Behav. Manag. 2022, 15, 441–457. [Google Scholar] [CrossRef]
- Shuang, M.; Yonggui, W.; Hongwen, Z. Research on the Double-edge effect and Governance Mechanism of Organizational Customer Participation: An Empirical Analysis based on Service-oriented Logic and Transaction cost Theory. J. Foreign Econ. Manag. 2015, 37, 19–32. [Google Scholar]
- Williamson, O. The natural progression. J. Retail. 2010, 86, 215–226. [Google Scholar] [CrossRef]
- Jiexiang, W.; Ya, S.; Ning, C. The relationship between asset specificity and opportunistic behavior in cooperative innovation. J. Stud. Sci. Sci. 2015, 33, 1251–1260. [Google Scholar]
- Chan, K.W.; Yim, C.K.; Lam, S.S. Is customer participation in value creation a double-edged sword? Evidence from professional financial services across cultures. J. Mark. 2010, 74, 48–64. [Google Scholar] [CrossRef]
- Fang, E.; Lee, J.; Yang, Z. The Timing of Codevelopment Alliances in New Product Development Processes: Returns for Upstream and Downstream Partners. J. Mark. 2015, 79, 64–82. [Google Scholar] [CrossRef]
- Khawaja, K.F.; Sarfraz, M.; Rashid, M.; Rashid, M. How is COVID-19 pandemic causing employee withdrawal behavior in the hospitality industry? An empirical investigation. J. Hosp. Tour. Insights 2021, 5, 687–706. [Google Scholar] [CrossRef]
- Sarfraz, M.; Qun, W.; Hui, L.; Abdullah, M.I. Environmental Risk Management Strategies and the Moderating Role of Corporate Social Responsibility in Project Financing Decisions. Sustainability 2018, 10, 2771. [Google Scholar] [CrossRef]
- Liu, Y.; Su, C.; Li, Y.; Liu, T. Managing opportunism in a developing interfirm relationship: The interrelationship of calculative and loyalty commitment. Ind. Mark. Manag. 2010, 39, 844–852. [Google Scholar] [CrossRef]
- Wenxia, L.; Yonggui, W.; Hongwen, Z. Research on the impact of cooperative governance mechanism on service outsourcing suppliers’ innovation capability—Based on the empirical analysis of Service outsourcing enterprises in China. J. Beijing Technol. Bus. Univ. Soc. Sci. 2014, 29, 65–72. [Google Scholar]
- Mengli, G. Research on the Reciprocity and governance Mechanism of opportunistic Behavior in cooperative innovation. J. Stud. Sci. Sci. 2017, 35, 1422–1433. [Google Scholar]
- Heide, J.B.; Wathne, K.H.; Rokkan, A.I.; Wallenburg, C.M.; Schäffler, T.; Adams, F.G.; Graham, K.W.; Short, J.L.; Toffel, M.W.; Hugill, A.R.; et al. Interfirm Monitoring, Social Contracts, and Relationship Outcomes. J. Mark. Res. 2007, 44, 425–433. [Google Scholar] [CrossRef]
- Bermiss, Y.; Greenbaum, B. Loyal to whom? The Effect of Relational Embeddedness and Managers’ Mobility on Market Tie Management. J. Adm. Sci. Q. 2016, 61, 254–290. [Google Scholar] [CrossRef]
- Galvin, P.; Tywoniak, S.; Sutherland, J. Collaboration and opportunism in megaproject alliance contracts: The interplay between governance, trust and culture. Int. J. Proj. Manag. 2021, 39, 394–405. [Google Scholar] [CrossRef]
- Abdullah, M.I.; Sarfraz, M.; Qun, W.; Javaid, N. Drivers of green supply chain management. LogForum 2018, 14, 437–447. [Google Scholar] [CrossRef]
- Ring, P.; de Ven, V. Developmental processes of cooperative interorganizational relationships. Acad. Manag. Rev. 1994, 19, 90–118. [Google Scholar] [CrossRef]
- Kulangara, N.P.; Jackson, S.A.; Prater, E. Examining the impact of socialization and information sharing and the mediating effect of trust on innovation capability. Int. J. Oper. Prod. Manag. 2016, 36, 1601–1624. [Google Scholar] [CrossRef]
- El Hadj, S. The Development of Collective Competence within an Inter-Organizational Group: A Proximity Perspective Managing Competences; Taylor Fr.: Abingdon, UK, 2021; pp. 107–130. [Google Scholar]
- Gopal, A.; Koka, B.R. The asymmetric benefits of relational flexibility: Evidence from software development outsourcing. J. Mis Q. 2012, 36, 553–576. [Google Scholar] [CrossRef]
- Yue, Z.; Peng, P. The moderating effect of team embedment relationship governance: An empirical study of cooperative innovation. J. Sci. Res. Manag. 2016, 37, 27–35. [Google Scholar]
- Leonidou, L.C.; Samiee, S.; Aykol, B.; Talias, M.A. Antecedents and Outcomes of Exporter–Importer Relationship Quality: Synthesis, Meta-Analysis, and Directions for Further Research. J. Int. Mark. 2014, 22, 21–46. [Google Scholar] [CrossRef]
- Macneil, I. A New Social Contract: An Inquiry into modern satisficatory Relations. Ethics 1982, 93, 20. [Google Scholar]
- Brix, J.; Tuurnas, S.; Mortensen, N. Creating opportunity spaces for co-production: Professional co-producers in inter-organizational collaborations Processual Perspectives on the Co-Production Turn in Public Sector Organizations; IGI Global: Hershey, PA, USA, 2021; pp. 157–175. [Google Scholar]
- Shou, Z.; Zheng, X.; Zhu, W. Contract ineffectiveness in emerging markets: An institutional theory perspective. J. Oper. Manag. 2016, 46, 38–54. [Google Scholar] [CrossRef]
- Sarfraz, M.; Shah, S.G.M.; Fareed, Z.; Shahzad, F. Demonstrating the interconnection of hierarchical order disturbances in CEO succession with corporate social responsibility and environmental sustainability. Corp. Soc. Responsib. Environ. Manag. 2020, 27, 2956–2971. [Google Scholar] [CrossRef]
- Sheng, S.; Zhou, K.Z.; Li, J.J. The Effects of Business and Political Ties on Firm Performance: Evidence from China. J. Mark. 2011, 75, 1–15. [Google Scholar] [CrossRef]
- Wong, Y.H.; Leung, T.K.P.; Hung, H.; Ngai, E.W.T. A Model of Guanxi Development: Flexibility, Commitment and Capital Exchange. Total. Qual. Manag. Bus. Excel. 2007, 18, 875–887. [Google Scholar] [CrossRef]
- Chondrakis, G.; Sako, M. When suppliers shift my boundaries: Supplier employee mobility and its impact on buyer firms’ sourcing strategy. Strat. Manag. J. 2020, 41, 1682–1711. [Google Scholar] [CrossRef]
- Mengli, G. The role of interaction in collaborative Innovation. Stud. Sci. Sci. 2018, 36, 1524. [Google Scholar]
- Miao, X.; Gu, C.; Lu, S.; Shi, Y. ESSM: Formal Analysis Framework for Protocol to Support Algebraic Operations and More Attack Capabilities. Secur. Commun. Networks 2021, 2021, 8273172. [Google Scholar] [CrossRef]
- Liu, Y.; Deng, P.; Wei, J.; Ying, Y.; Wu, B. How to gain from international R&D alliances? A mutual dependence logic. J. Bus. Res. 2021, 135, 800–815. [Google Scholar] [CrossRef]
- Carson, S.J.; Madhok, A.; Wu, T. Uncertainty, Opportunism, and Governance: The Effects of Volatility and Ambiguity on Formal and Relational Contracting. Acad. Manag. J. 2006, 49, 1058–1077. [Google Scholar] [CrossRef]
- Bruni, L.; Gilli, M.; Pelligra, V. Reciprocity: Theory and facts introduction to the special issue. Int. Rev. Econ. 2008, 55, 1–11. [Google Scholar] [CrossRef]
- Su, C.; Yang, Z.; Zhuang, G.; Zhou, N.; Dou, W. Interpersonal influence as an alternative channel communication behavior in emerging markets: The case of China. J. Int. Bus. Stud. 2009, 40, 668–689. [Google Scholar] [CrossRef]
- Li, N.; Bao, S.; Naseem, S.; Sarfraz, M.; Mohsin, M. Extending the Association Between Leader-Member Exchange Differentiation and Safety Performance: A Moderated Mediation Model. Psychol. Res. Behav. Manag. 2021, 14, 1603–1613. [Google Scholar] [CrossRef] [PubMed]
- Samaha, S.A.; Palmatier, R.W.; Dant, R.P.; Zhang, J.Z.; Iv, G.F.W.; Harmeling, C.M.; Houston, M.B.; Arnold, M.J.; Chang, J.; Bai, X.; et al. Poisoning Relationships: Perceived Unfairness in Channels of Distribution. J. Mark. 2011, 75, 99–117. [Google Scholar] [CrossRef]
- Gundlach, G.T.; Achrol, R.S.; Mentzer, J.T. The Structure of Commitment in Exchange. J. Mark. 1995, 59, 78. [Google Scholar] [CrossRef]
- Lee, D.Y.; Dawes, P.L. Guanxi, Trust, and Long-Term Orientation in Chinese Business Markets. J. Int. Mark. 2005, 13, 28–56. [Google Scholar] [CrossRef]
- Zhuang, G.; Xi, Y.; Tsang, A.S. Power, conflict, and cooperation: The impact of guanxi in Chinese marketing channels. Ind. Mark. Manag. 2010, 39, 137–149. [Google Scholar] [CrossRef]
- Heide, J.B. Interorganizational Governance in Marketing Channels. J. Mark. 1994, 58, 71. [Google Scholar] [CrossRef]
- Lusch, R.F.; Brown, J.R. Interdependency, Contracting, and Relational Behavior in Marketing Channels. J. Mark. 1996, 60, 19. [Google Scholar] [CrossRef]
- Li, Y.; Xie, E.; Teo, H.-H.; Peng, M.W. Formal control and social control in domestic and international buyer-supplier relationships. J. Oper. Manag. 2010, 28, 333–344. [Google Scholar] [CrossRef]
- Podsakoff, P.M.; MacKenzie, S.B.; Lee, J.-Y.; Podsakoff, N.P. Podsakoff Mackenzie Lee Podzakoff JAP 2003 Common method biases. J. Appl. Psychol. 2003, 88, 879–903. [Google Scholar] [CrossRef]
- Hang, Y.; Sarfraz, M.; Khalid, R.; Ozturk, I.; Tariq, J. Does corporate social responsibility and green product innovation boost organizational performance? A moderated mediation model of competitive advantage and green trust. Econ. Res. 2022, 35, 5379–5399. [Google Scholar] [CrossRef]
- Mercado, M.D.P.S.R.; Vargas-Hernández, J.G. Analysis of the Determinants of Social Capital in Organizations. Bus. Ethic-Leadersh. 2019, 3, 124–133. [Google Scholar] [CrossRef]
- Ning, Y. Impact of quality performance ambiguity on contractor’s opportunistic behaviors in person-to-organization projects: The mediating roles of contract design and application. Int. J. Proj. Manag. 2018, 36, 640–649. [Google Scholar] [CrossRef]
- Wathne, K.H.; Heide, J.B. Relationship Governance in a Supply Chain Network. J. Mark. 2004, 68, 73–89. [Google Scholar] [CrossRef]
- Zhang, J.; Zhang, Y.; Du, M. The impact of relative governance on B2B firms’ value appropriation from industrial buyer–seller relationships: Empirical evidence from China. J. Bus. Ind. Mark. 2021, 36, 230–243. [Google Scholar] [CrossRef]
Disclaimer/Publisher’s Note: The statements, opinions and data contained in all publications are solely those of the individual author(s) and contributor(s) and not of MDPI and/or the editor(s). MDPI and/or the editor(s) disclaim responsibility for any injury to people or property resulting from any ideas, methods, instructions or products referred to in the content. |
© 2023 by the authors. Licensee MDPI, Basel, Switzerland. This article is an open access article distributed under the terms and conditions of the Creative Commons Attribution (CC BY) license (https://creativecommons.org/licenses/by/4.0/).


