Single Score Environmental Performances of Roof Coverings
Abstract
1. Introduction
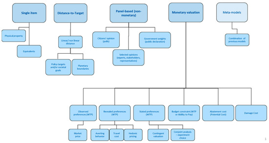
Single Score and Weighting in LCA
- “Do single-score weightings in building LCA point out the same material for decision-making in terms of sustainability?”
- “Are the results of LCA consistent when the applied weighting methods changed?”
- “Is there any parallelism or similarity in weighted LCA results?”
2. Materials and Methodology
- GWP: the global warming potential is measured in [kg CO2-Eq.];
- ODP: the depletion potential of the stratospheric ozone layer is measured in [kg CFC11-Eq.];
- AP: the acidification potential of land and water is measured in [kg SO2-Eq.];
- EP: the eutrophication potential is measured in [kg PO43-Eq.];
- POCP: the formation potential of tropospheric ozone photochemical oxidants is measured in [kg Ethen Eq.];
- ADPE: the abiotic depletion potential for non-fossil resources is measured in [kg Sb Eq.];
- ADPF: the abiotic depletion potential for fossil resources is measured in [MJ].
- x is the roof-covering material
- IC is the impact category results for material x,
- I is the impact category, such as GWP, ODP, AP, EP, POCP, ADPE and ADPF
- R is the number of replacements.
- R + 1 is the initial installation and replacement during the 60 years of the lifetime of the building.
3. Results and Discussion
- ○
- Can “weighting” solve this problem and address only one sustainable or environmentally friendly material?
- ○
- Is there any parallelism or similarity in weighted LCA results?
4. Conclusions
- ○
- Can “weighting” solve the problem of addressing only one sustainable or environmentally friendly material?
- ○
- Is there any parallelism or similarity in weighted LCA results?
- ○
- ○
- It can be concluded from Figure 6 that in panel weightings, metal roof coverings have the highest negative impacts in common. However, there is no similarity in other types of roof-covering materials.
- ○
- Even the panel weightings and monetary weightings do not point out the same material for the selection process in terms of environmentally best performance; the materials that are first in raking are R04 (clay roof tile), R03 (clay roof tile), R07 (clay roof tile) and R08 (coated fiber cement slates). It can be deduced that clay roof tiles have the best environmental performances;
- ○
- Another outcome is that in both the unweighted results and weighted results, metal roof-covering profiles, except for the MMG method, present higher impacts when compared to others;
- ○
- There is a similarity between EPS and EVR contrasting the MMG weighting results. The reason for these results could be the relatively higher weighting factors of EP and ODP in the MMG method since the graph of ADPE results in Figure 5b is so similar to EPS graph in Figure 6. The ADPE weighting factor of EPS is 19,063.00, whereas the ADPE weighting factor of MMG and EVR are 6.658 and 8.169, respectively. The weighting factor of EP in MMG is 64.124, while in EPS it is 0.011. The weighting factor of ODP in the MMG method is 106.873, while in EPS it is 11.748. Therefore, the methods used for developing weighting factors are also significant.
Author Contributions
Funding
Institutional Review Board Statement
Informed Consent Statement
Data Availability Statement
Conflicts of Interest
References
- UNEP. 2021 Global Status Report for Buildings and Construction Towards a Zero-Emissions, Efficient and Resilient Buildings and Construction Sector. 2021. Available online: www.globalabc.org (accessed on 27 September 2022).
- ISO 14040:2006+A1:2020; Environmental Management—Life Cycle Assessment—Principles and Framework. International Standard Organization: Geneva, Switzerland, 2020.
- ISO 14025; Environmental Labels and Declarations-Type III Environmental Declarations-Principles and Procedures. International Standard Organization: Geneva, Switzerland, 2010.
- ISO 21930; Sustainability in Buildings and Civil Engineering Works-Core Rules for Environmental Product Declarations of Construction Products and Services. International Standard Organization: Geneva, Switzerland, 2017. Available online: www.iso.org (accessed on 27 September 2022).
- Wickramaratne, K.S.L.; Kulatunga, A.K. Building Life Cycle Assessment to Evaluate Environment Sustainability of Residential Buildings in Sri Lanka. Eng. J. Inst. Eng. Sri Lanka 2020, 53, 1. [Google Scholar] [CrossRef]
- Hasik, V.; Escott, E.; Bates, R.; Carlisle, S.; Faircloth, B.; Bilec, M.M. Comparative whole-building life cycle assessment of renovation and new construction. Build. Environ. 2019, 161, 106218. [Google Scholar] [CrossRef]
- Kanafani, K.; Zimmermann, R.K.; Rasmussen, F.N.; Birgisdóttir, H. Early Design Stage Building LCA using The LCAbyg Tool: New Strategies For Bridging The Data Gap. IOP Conf. Ser. Earth Environ. Sci. 2019, 323, 012117. [Google Scholar] [CrossRef]
- Fazli, T. Comparing Environmental Impacts Of Four Building Envelope Configurations Using E-Tool LCA; Middle East Technical University: Ankara, Türkiye, 2013. [Google Scholar]
- Ottelé, M.; Perini, K.; Haas, E. Life cycle assessment (LCA) of green façades and living wall systems. In Eco-Efficient Construction and Building Materials: Life Cycle Assessment (LCA), Eco-Labelling and Case Studies; Woodhead Publishing: Sawston, UK, 2014; pp. 457–483. [Google Scholar] [CrossRef]
- El Bachawati, M.; Manneh, R.; Belarbi, R.; Dandres, T.; Nassab, C.; El Zakhem, H. Cradle-to-gate Life Cycle Assessment of traditional gravel ballasted, white reflective, and vegetative roofs: A Lebanese case study. J. Clean. Prod. 2016, 137, 833–842. [Google Scholar] [CrossRef]
- Žigart, M.; Lukman, R.K.; Premrov, M.; Leskovar, V. Environmental impact assessment of building envelope components for low-rise buildings. Energy 2018, 163, 501–512. [Google Scholar] [CrossRef]
- Botejara-Antúnez, M.; González-Domínguez, J.; García-Sanz-Calcedo, J. Comparative analysis of flat roof systems using life cycle assessment methodology: Application to healthcare buildings. Case Stud. Constr. Mater. 2022, 17, e01212. [Google Scholar] [CrossRef]
- Dogan, N. Vinil ve Çimento Esaslı Cephe Kaplamaların Çevresel Performanslarının İncelenmesi. J. Archit. Sci. Appl. 2021, 6, 494–508. [Google Scholar] [CrossRef]
- Thiel, C.; Stengel, T.; Gehlen, C. Life cycle assessment (LCA) of road pavement materials. In Eco-Efficient Construction and Building Materials: Life Cycle Assessment (LCA), Eco-Labelling and Case Studies; Woodhead Publishing: Sawston, UK, 2014; pp. 368–403. [Google Scholar] [CrossRef]
- Gu, H.; Liang, S.; Pierobon, F.; Puettmann, M.; Ganguly, I.; Chen, C.; Pasternack, R.; Wishnie, M.; Jones, S.; Maples, I. Mass Timber Building Life Cycle Assessment Methodology for the U.S. Regional Case Studies. Sustainability 2021, 13, 14034. [Google Scholar] [CrossRef]
- Christoforou, E.; Kylili, A.; Fokaides, P.A.; Ioannou, I. Cradle to site Life Cycle Assessment (LCA) of adobe bricks. J. Clean. Prod. 2016, 112, 443–452. [Google Scholar] [CrossRef]
- Cellura, M.; Longo, S.; Mistretta, M. Sensitivity analysis to quantify uncertainty in Life Cycle Assessment: The case study of an Italian tile. Renew. Sustain. Energy Rev. 2011, 15, 4697–4705. [Google Scholar] [CrossRef]
- Arrigoni, A.; Pelosato, R.; Melià, P.; Ruggieri, G.; Sabbadini, S.; Dotelli, G. Life cycle assessment of natural building materials: The role of carbonation, mixture components and transport in the environmental impacts of hempcrete blocks. J. Clean. Prod. 2017, 149, 1051–1061. [Google Scholar] [CrossRef]
- Le, A.B.D.; Whyte, A.; Biswas, W.K. Carbon footprint and embodied energy assessment of roof covering materials. Clean Technol. Environ. Policy 2019, 21, 1913–1923. [Google Scholar] [CrossRef]
- Sravani, T.; Venkatesan, R.P.; Madhumathi, A. A comparative LCA study of passive cooling roof materials for a residential building: An Indian Case study. Mater. Today Proc. 2022, 64, 1014–1022. [Google Scholar] [CrossRef]
- Contarini, A.; Meijer, A. LCA comparison of roofing materials for flat roofs. Smart Sustain. Built Environ. 2015, 4, 97–109. [Google Scholar] [CrossRef]
- Feng, H.; Kassem, M.; Greenwood, D.; Doukari, O. Whole building life cycle assessment at the design stage: A BIM-based framework using environmental product declaration. Int. J. Build. Pathol. Adapt. 2022. ahead-of-print. [Google Scholar] [CrossRef]
- Bayazıt, A.; Taş, E.F. Case Study: Do Database Sources Affect Environmental Performance of Roof Coverings? In Proceedings of the ZEMCH 2018 International Conference, Melbourne, Australia, 29 January–1 February 2018.
- Kägi, T.; Dinkel, F.; Frischknecht, R.; Humbert, S.; Lindberg, J.; De Mester, S.; Ponsioen, T.; Sala, S.; Schenker, U.W. Session “Midpoint, endpoint or single score for decision-making?”—SETAC Europe 25th Annual Meeting, May 5th, 2015. Int. J. Life Cycle Assess. 2015, 21, 129–132. [Google Scholar] [CrossRef]
- Ahlroth, S. The use of valuation and weighting sets in environmental impact assessment. Resour. Conserv. Recycl. 2014, 85, 34–41. [Google Scholar] [CrossRef]
- Roesch, A.; Sala, S.; Jungbluth, N. Normalization and weighting: The open challenge in LCA. Int. J. Life Cycle Assess. 2020, 25, 1859–1865. [Google Scholar] [CrossRef]
- British Standards Institution. Environmental Management. Life Cycle Assessment. Requirements and Guidelines; British Standards Institution: London, UK, 2006. [Google Scholar]
- Pizzol, M.; Weidema, B.; Brandão, M.; Osset, P. Monetary valuation in Life Cycle Assessment: A review. J. Clean. Prod. 2015, 86, 170–179. [Google Scholar] [CrossRef]
- Sala, S.; Cerutti, A.K. Development of a Weighting Approach for the Environmental Footprint; Publications Office of the European Union: Luxembourg, 2018. [Google Scholar] [CrossRef]
- BEES 4.0: Building for Environmental and Economic Sustainability. Technical Manual and User Guide|NIST. Available online: https://www.nist.gov/publications/bees-40-building-environmental-and-economic-sustainability-technical-manual-and-user (accessed on 7 December 2022).
- Eco-Indicator 99 Manual for Designers a Damage Oriented Method for Life Cycle Impact Assessment. Available online: https://pre-sustainability.com/legacy/download/EI99_annexe_v3.pdf (accessed on 27 September 2022).
- Huppes, G.; van Oers, L. Evaluation of Weighting Methods for Measuring the EU-27 Overall Environmental Impact; European Commission. Joint Research Centre. Institute for Environment and Sustainability: Luxembourg, 2011; p. 75. [Google Scholar] [CrossRef]
- Hauschild, M.Z.; Olsen, S.I.; Wenzel, H. Environmental Assessment of Products; Chapman & Hall: London, UK, 1997; Available online: https://link.springer.com/book/9780412808005 (accessed on 8 December 2022).
- Muhl, M.; Berger, M.; Finkbeiner, M. Development of Eco-factors for the European Union based on the Ecological Scarcity Method. Int. J. Life Cycle Assess. 2019, 24, 1701–1714. [Google Scholar] [CrossRef]
- Miao, J.; Wang, X.; Bai, S.; Xiang, Y.; Li, L. Distance-to-target weighting factor sets in LCA for China under 2030 vision. J. Clean. Prod. 2021, 314, 128010. [Google Scholar] [CrossRef]
- Arendt, R.; Bachmann, T.; Motoshita, M.; Bach, V.; Finkbeiner, M. Comparison of Different Monetization Methods in LCA: A Review. Sustainability 2020, 12, 10493. [Google Scholar] [CrossRef]
- Göran, F.; Håkansson, C.; Noring, M. A New Set of Valuation Factors for LCA and LCC Based on Damage Costs—Ecovalue 2012. In Proceedings of the 6th International Conference on Life Cycle Management in Gothenburg, Gothenburg, Sweden, 25–28 August 2013. [Google Scholar]
- Weidema, B.P. Using the budget constraint to monetarise impact assessment results. Ecol. Econ. 2009, 68, 1591–1598. [Google Scholar] [CrossRef]
- Itsubo, N.; Murakami, K.; Kuriyama, K.; Yoshida, K.; Tokimatsu, K.; Inaba, A. Development of weighting factors for G20 countries—Explore the difference in environmental awareness between developed and emerging countries. Int. J. Life Cycle Assess. 2018, 23, 2311–2326. [Google Scholar] [CrossRef]
- Eldh, P.; Johansson, J. Weighting in LCA Based on Ecotaxes—Development of a Mid-point Method and Experiences from Case Studies. Int. J. Life Cycle Assess. 2006, 11, 81–88. [Google Scholar] [CrossRef]
- Vogtländer, J.G.; Bijma, A.; Brezet, H.C. Communicating the eco-efficiency of products and services by means of the eco-costs/value model. J. Clean. Prod. 2002, 10, 57–67. [Google Scholar] [CrossRef]
- Bijleveld, M.; de Graaff, L.; Schep, E.; Schroten, A.; Vergeer, R.; Ahdour, S. Environmental Prices Handbook EU28 Version N54-Environmental Prices Handbook Environmental Prices Handbook EU28 Version; 2018. Available online: https://cedelft.eu/publications/environmental-prices-handbook-eu28-version/ (accessed on 27 September 2022).
- Trucost’s Valuation Methodology. 2015. Available online: http://www.naturalcapitalcoalition.org/natural-capital-protocol.html (accessed on 7 December 2022).
- MMG: Environmental Profile of Building Elements|EnergyVille. Available online: https://www.energyville.be/en/research/mmg-environmental-profile-building-elements (accessed on 7 December 2022).
- ISO 14008; Monetary Valuation of Environmental Impacts and Related Environmental Aspects. International Standard Organization: Geneva, Switzerland, 2020.
- Oztas, S.K.; Tanacan, L. Development of Local Weighting Factors in the Context of LCIA. Adv. Mater. Res. 2014, 935, 293–296. [Google Scholar] [CrossRef]
- Abbe, O.; Hamilton, L. BRE Global Environmental Weighting for Construction Products using Selected Parameters from EN 15804. 2017. Available online: www.bre.co.uk (accessed on 27 September 2022).
- Öztaş, S.K. Türk Yapı Malzemesi Sektörü için Yaşam Döngüsü Etki Değerlendirilmesine Yönelik Bir Model Önerisi. Doctoral Dissertation, Istanbul Teknik Üniversitesi Fen Bilimleri Enstitüsü, Istanbul, Türkiye, 2014. [Google Scholar]









| R01 | R02 | R03 | R04 | R05 | R06 |
|---|---|---|---|---|---|
| EPD-MAR-20140216-CCD1-EN | EPD-OND-2013111-E | EPD-CRE-2012221-D | EPD-ETE-20130224-IAA1-DE | EPD-CRE-2012211-D | EPD-MET-20140068-IAC1-EN |
![]() | ![]() | ![]() | ![]() | ![]() | ![]() |
| Coated Fiber Cement Slates | Bitumen corrugated sheet | Clay roof tile | Clay roof tile | Clay roof tile | Fiber cement composite |
| 60 years | 15 years | 60 years | 60 years | 60 years | 15 years |
| 0 replacement | 3 replacements | 0 replacement | 0 replacement | 0 replacement | 3 replacements |
| R07 | R08 | R09 | R10 | R11 | R12 |
|---|---|---|---|---|---|
| EPD-MAR-20140216-CCD1-EN | EPD-OND-2013111-E | EPD-CRE-2012221-D | EPD-ETE-20130224-IAA1-DE | EPD-CRE-2012211-D | EPD-MET-20140068-IAC1-EN |
![]() | ![]() | ![]() | ![]() | ![]() | ![]() |
| Clay roof tile | Coated Fiber Cement Slates | Metal Profile | Metal Profile | Metal Profile | Metal Profile |
| 60 years | 60 years | 45 years | 45 years | 45 years | 45 years |
| 0 replacement | 0 replacement | 1 replacement | 1 replacement | 1 replacement | 1 replacement |
| No. | GWP | ODP | AP | EP | POCP | ADPE | ADPF |
|---|---|---|---|---|---|---|---|
| R01 | 8 | 2 | 7 | 7 | 8 | 8 | 4 |
| R02 | 1 | 9 | 6 | 5 | 7 | 5 | 8 |
| R03 | 4 | 8 | 1 | 1 | 2 | 2 | 5 |
| R04 | 3 | 3 | 4 | 4 | 6 | 7 | 3 |
| R05 | 7 | 7 | 3 | 3 | 4 | 3 | 7 |
| R06 | 6 | 10 | 8 | 12 | 5 | 1 | 2 |
| R07 | 5 | 1 | 5 | 2 | 3 | 4 | 6 |
| R08 | 2 | 11 | 2 | 6 | 1 | 6 | 1 |
| R09 | 10 | 12 | 12 | 8 | 9 | 9 | 10 |
| R10 | 12 | 4 | 11 | 10 | 12 | 12 | 12 |
| R11 | 12 | 6 | 11 | 11 | 12 | 12 | 12 |
| R12 | 9 | 5 | 9 | 9 | 10 | 10 | 9 |
| Method | References | Unit | GWP [kgCO2-Eq] | ODP [kgCFC11-Eq] | AP [kgSO2Eq] | EP [kg(PO4)3-Eq] | POCP [kgEthenEq] | ADPE [kgSbEq] | ADPF [MJ] | |
|---|---|---|---|---|---|---|---|---|---|---|
| YDED TR | Panel | [46,48] | Pt | 15 | 3 | 3 | 5 | 3 | 7 | 19 |
| EF Ecological Footprint | Panel | [29] | Pt | 21.06 | 6.31 | 6.20 | 2.80 | 4.78 | 7.55 | 8.32 |
| BRE Ecopoints | Panel | [47] | Pt | 24.1 | 13.5 | 8.4 | 8.2 | 5.8 | 6.6 | 4.0 |
| EPS max | Monetary | [36] | Euro 2019 | 0.137 | 11.748 | 0.006 | 0.011 | 1.331 | 19,063.00 | 0.011 |
| MMG max | Monetary | [36] | Euro 2019 | 0.107 | 106.873 | 0.940 | 64.124 | 7.54 | 6.658 | 0.007 |
| EVR max | Monetary | [36] | Euro 2019 | 0.119 | 0.000 | 9.010 | 4.293 | 9.308 | 8.169 | 0.018 |
Disclaimer/Publisher’s Note: The statements, opinions and data contained in all publications are solely those of the individual author(s) and contributor(s) and not of MDPI and/or the editor(s). MDPI and/or the editor(s) disclaim responsibility for any injury to people or property resulting from any ideas, methods, instructions or products referred to in the content. |
© 2023 by the authors. Licensee MDPI, Basel, Switzerland. This article is an open access article distributed under the terms and conditions of the Creative Commons Attribution (CC BY) license (https://creativecommons.org/licenses/by/4.0/).
Share and Cite
Bayazıt Subaşı, A.; Taş, E.F. Single Score Environmental Performances of Roof Coverings. Sustainability 2023, 15, 4387. https://doi.org/10.3390/su15054387
Bayazıt Subaşı A, Taş EF. Single Score Environmental Performances of Roof Coverings. Sustainability. 2023; 15(5):4387. https://doi.org/10.3390/su15054387
Chicago/Turabian StyleBayazıt Subaşı, Ayşe, and Elçin Filiz Taş. 2023. "Single Score Environmental Performances of Roof Coverings" Sustainability 15, no. 5: 4387. https://doi.org/10.3390/su15054387
APA StyleBayazıt Subaşı, A., & Taş, E. F. (2023). Single Score Environmental Performances of Roof Coverings. Sustainability, 15(5), 4387. https://doi.org/10.3390/su15054387













