Abstract
Occupant comfort in buildings is one of the most crucial considerations in designing a building. Accordingly, there is a growing interest in this area. Aspects of comfort include thermal comfort, visual comfort, acoustic comfort, and indoor air quality (IAQ) satisfaction. The objective of this state-of-the-art review was to provide a comprehensive, explicit, and up-to-date literature review on occupant comfort in buildings, since this issue has a great impact on the lifestyle, health, and productivity of occupants. A meta-synthesis method was also used for an analytical-interpretive review of previous studies. In this research, scientific research studies related to the subject of indoor occupant comfort in the period 2002–2022 were reviewed. Previous reviews have often covered the fundamental concepts and principles related to indoor occupant comfort. Although innumerable studies have focused on thermal comfort, other aspects of occupant comfort have not been considered. The review is analyzed and discussed in reference to type of study, case study geographical locations and climate zones, case study building types, decision-making models, assessment criteria, data-collection tools, and data analysis strategies. Finally, future research recommendations are presented. Through the review, we find that the comfort models used in research are mostly based on comfort perception votes collected from experimental studies, which may not reflect the preferences of users well. In addition, only the influence of environmental factors on the models has been investigated, and other personal factors have been ignored. This study presents a useful guide for researchers to determine their outlines for future research in this field.
1. Introduction
Nowadays, indoor use accounts for 30–40% of total energy usage in the world [1]; additionally, the share of energy consumed by the building sector has increased by up to 50% [2]. Around 39% of greenhouse gases generated by the construction and building sector in 2018 came from process- and energy-related activities [3]. About 55% of the world’s electricity is also used by the building sector [4]. Today, people spend 80–90% of their time indoors [5], and the indoor environment quality (IEQ) has a substantial impact on health [6], work efficiency [7], and user’s perceptions [8]. Additionally, IEQ includes aspects of occupant comfort (i.e., thermal, visual, acoustic, and indoor air quality (IAQ) satisfaction) [9]. As shown in Figure 1, there are relationships between these aspects; they are not independent [10]. The arrows illustrate the interrelation of each aspect of comfort. The US Environmental Protection Agency has classified IAQ dissatisfaction as one of the principal five environmental threats to public health [11]. The World Green Building Council [12] explains that distracting noise has reduced people’s productivity and concentration by 66%. Therefore, society’s understanding of the impact of the indoor environment on people’s comfort and health has increased.
Figure 1.
Interrelation between the aspects of occupant comfort.
Many factors affect occupant comfort in buildings, and if addressed improperly, these factors can result in poor levels of comfort, dissatisfaction, or illness for occupants [13]. Occupant comfort is measured in terms of thermal, visual, and acoustic comfort, as well as IAQ satisfaction, and can be divided into four types based on environment-dependent factors [14]. To understand the relationship between environmental parameters and occupant comfort, research workers should collect and measure occupant comfort and environmental data, simultaneously. Data analysis tools are suitable models which receive environmental data as input and provide occupant comfort perception as output [9].
If an appropriate model for understanding the correlation between environmental data and indoor occupant comfort is identified, this model can be used as an online tool to predict occupant comfort [15]. In addition, it can be applied as a basis for controlling a building’s HVAC (heating, ventilation, and air conditioning) system. HVAC control systems help to improve temperature, humidity level, ventilation rate, and IAQ, which leads to thermal comfort in, and energy usage optimization of, buildings [16,17]. The components of environmental data, human comfort, and HVAC control work closely together and play a vital role in the design of smart buildings. Sensor technology has significantly improved in recent years. This technology focuses on the correlations among environmental parameters and human comfort [18].
Sensor-based devices are usually used to collect data related to the user’s activity rate, indoor conditions, the energy consumption of appliances, etc. [19]. Some studies have classified behavior-related sensors [18]. Furthermore, the combination of machine learning (ML) algorithms with automatic control systems in residential and non-residential buildings helps to design smart buildings and, in addition, leads to energy savings and improved user comfort [20]. One of the common applications is data-driven models that help the decision-making mechanism [21]. Another example of these applications introduced in [20] is the recommendation system, which uses ML techniques to control the lighting systems of smart buildings and leads to the optimization of energy consumption and visual comfort. The next section provides a brief overview and description of four aspects of occupant comfort in buildings and the meta-synthesis approach used in this paper for analyzing previous studies.
1.1. Thermal Comfort
The concept of thermal comfort has long been a topic; it was introduced at the beginning of the last century, and has been studied extensively around the world, especially in the fields of architecture and engineering [9]. Thermal comfort is defined in ISO Standard 7730:1994 [22] and ASHRAE (American Society of Heating, Refrigerating and Air-Conditioning Engineers) Standard 55 [23] as “that condition of mind which expresses satisfaction with the thermal environment.”, i.e., the condition when someone is not feeling either too hot or too cold. In addition to being a potential health hazard, a poor thermal environment affects people’s abilities to work effectively, their satisfaction at work, and their likelihood of remaining customers [24]. Therefore, building design must guarantee the means of achieving an acceptable indoor environment [25].
Thermal comfort is more important than other aspects of occupant comfort. According to research, thermal comfort has the greatest effect on the overall satisfaction of users and is directly related to the quality of the indoor environment [25]. In addition, the performance of HVAC systems in buildings is determined based on thermal comfort factors. The share of energy consumption of HVAC systems in developed countries is about 50% of the total energy consumption of buildings [26]. Therefore, thermal comfort in the indoor environment is one of the most interesting topics in research studies, and many articles have been published in this field.
1.2. Visual Comfort
Visual comfort is another important factor in evaluating occupant comfort in buildings, which is defined by a series of criteria related to the amount of light in the environment, contrast balance, color temperature, and the absence or presence of indoor glare [27]. In general, visual comfort means “the state of mind that expresses satisfaction with the visual environment” [28]. However, too much or too little light will also lead to visual discomfort for the occupants and harm their efficiency and satisfaction [29,30,31].
1.3. Acoustic Comfort
The third aspect of occupant comfort in the indoor environment is acoustic comfort. Acoustic comfort is one of the important topics among architects and interior designers and refers to “a state of satisfaction with acoustic conditions” [32]. Acoustic comfort is one of the key elements in evaluating the quality of the indoor environment and has a great impact on the satisfaction and improvement of occupants’ performance [14]. Acoustic discomfort can also endanger people’s health and quality of life [8].
1.4. IAQ
In many industrialized and populous countries such as China and India, the low quality of indoor air has a negative effect on occupants’ health and satisfaction, and this issue is one of the important research topics in these countries. Indoor air quality (IAQ) is directly related to indoor environment quality (IEQ) and depends on three basic factors. These factors are the number of pollutants, the rate of ventilation in buildings, and the duration of confinement of pollutants in built environments [24]. While IAQ focuses on what we breathe, IEQ involves more factors. IEQ involves IAQ, in addition to the other psychological and physical aspects of life indoors. Multiple factors contribute to IEQ, including IAQ, visual, acoustic, and thermal comfort [24].
Effective parameters that affect IAQ include humidity level, poor ventilation, temperature, volatile organic compounds, CO2, ozone, etc. [33]. According to research, if the quality of indoor air is poor, it has a negative effect on occupant’s health and leads to respiratory-related diseases [34].
1.5. Meta-Synthesis Analysis
It is almost inevitable that research projects include basic research syntheses: the discussion of previous studies’ results, findings, and conclusions. In the initial phase of research, a review of relevant literature in the field is conducted, and a discussion of this is presented to provide a context for the subsequent primary research [35]. In this method, the volume of reports is reduced, but their essence is preserved by key organizers such as themes, concepts, ideas, and perspectives [36]. Meta-synthesis analysis is clearly a quantitative statistical procedure, and it aims to build theory based on qualitative case studies that are not part of a multisite effect.
From a postpositivist perspective, research synthesis can be understood as interpretation of qualitative evidence [37]. This qualitative method is related to meta-analysis in quantitative research and is based on the collection and comparative analysis of the researcher’s strategic phrases (i.e., themes), which reveals the essence and key points of previous research [36]. The important thing about meta-synthesis is that the value of these studies is understood when it provides a perspective beyond just the findings of previous research. Figure 2 presents the research process of meta-synthesis for review articles. The value of meta-synthesis is perhaps determined by its synergistic nature and the extent to which it produces insights that are greater than the sum of their parts [35].
Figure 2.
Research process of meta-synthesis analysis [37].
This research analyzes preceding studies about occupant comfort assessment in buildings. The purpose of this study is to provide a comprehensive, specific, state-of-the-art review on indoor occupant comfort research’s decision-making models, measures, and criteria. It has utilized a quantitative and qualitative review of the previous studies conducted in this field. This research also has applied a meta-synthesis method for an analytical-interpretive review of previous studies.
Finally, up-to-date and forthcoming research opportunities are provided. The outcomes of the review provide the perspective that although innumerable studies have been mainly focused on the issue of thermal comfort, the field has not been paying attention to other aspects of occupant comfort. There is also a need to create innovative decision-making models that focus on environmental and personal factors simultaneously, thereby improving the reliability of the current models. This state-of-the-art review presents a comprehensive literature review for researchers to aid them in determining their background in this field of research. Accordingly, the principal two research questions that the present article focused on answering were:
What are the important and influential factors of occupant comfort assessment in buildings?
What are feasible recommendations to improve related research on indoor occupant comfort areas based on the findings obtained from the present research?
2. Material and Methods
Due to the qualitative nature of the issue of indoor occupant comfort, the literature review was conducted by the meta-synthesis method. As depicted in Figure 2, the research process started with the two main questions, and bibliographies were collected from popular academic and scientific databases. In this review article, to analyze the collected articles, scientific mapping and data-driven analysis were used. The scientific mapping method is a branch of scientometrics that is a generic process of visualization and domain analysis [38]. CiteSpace software was chosen to implement the scientometric analysis in this review. CiteSpace is a Java-based application that is used to analyze and visualize trends and patterns in scientific articles. This software is capable of understanding and interpreting historical patterns and trends and identifying new topics that have grown rapidly in scientific sources [39].
The initial search was conducted on 13 August 2022 based on the term “occupant comfort in buildings” in the titles, abstracts, and keywords of the articles. Web of Science, Scopus, Science Direct, and Google Scholar were chosen as scientific databases. The publication range of articles was set “from 2002 to the present” and the results are presented in Figure 3. Among these four databases, the Web of Science platform recorded the largest number of documents in the type of research articles, review articles, and theses.
Figure 3.
Results from the general literature search on indoor occupant comfort in four databases.
Finally, the documents collected from the Web of Science were selected for further research work, because this database had more valuable documents in the field “occupant comfort in buildings” compared to the other databases. This database had a total of 391 bibliographic records about “Indoor occupant comfort” and the rest of the records focused on outdoor comfort or special issues irrelevant to this review scope. In addition, Scopus contained more pending papers than other databases, but this research aims to review published research or review articles written in English. In addition, surveys in all databases demonstrated the increasing trend of publishing scientific articles in the field of “occupant comfort in buildings” in the last decade, which indicates the importance of this issue among experts in the field of engineering and architecture (Figure 4).
Figure 4.
Distribution of analyzed documents according to publishing year.
The title, keywords and abstracts of 391 publications were analyzed by CiteSpace software, and 14 clusters were identified, which are shown in the Figure 5. Thermal sensation was recognized as the most important topic among the articles by the software. First, the authors studied the full texts of articles related to clusters #0, #2, #5, and #13, followed by clusters #1, #3, #4, #7, and #8. Then, the abstracts and results related to articles of clusters #1, #6, #10, #11, #9, #14, and #13 were read. In this review, the studies that did not include the considered factors about indoor occupant comfort assessment that are given in Section 3.2 to Section 3.6 were excluded. Finally, 154 articles remained, and the continuation of the paper is basically based on these articles.
Figure 5.
Clusters visualization of the 391 publications’ literature data analyzed by CiteSpace software.
In order to find the basic sources in the current research, all the discussed articles were reviewed and the results were obtained, as shown in Table 1.
Table 1.
A sample guide used in this review for categorizing the information of previous studies.
The articles shown in the Table 2 are among the most cited sources in the field of “occupant comfort in buildings”.
Table 2.
Top-ten most cited studies in the field of occupant comfort in buildings.
The upcoming sections are categorized based on the four types of occupant comfort: thermal, visual, acoustic, and IAQ. In each section, the following aspects are considered:
- —
- Type of study (Section 3.1) indicates the two main approaches implemented by studies.
- —
- Case study geographical locations and climate zones (Section 3.2) specifies the set of countries where weather information has been used in previous studies as case study locations.
- —
- Case study building types (Section 3.3) categorizes the case study documents by building type based on their occupancy and usage categorizations, such as residential, educational, and commercial.
- —
- Decision-making model of occupant comfort assessment in buildings (Section 3.4) detects the significance and the method of decision-making in occupant comfort studies.
- —
- Assessment indicators and criteria (Section 3.5) determines the main indicators for indoor human comfort and relevant comfort criteria.
- —
- Data-collection methods and tools (Section 3.6) illustrates methods and tools applied to collect environmental and occupant data.
- —
- Data-analysis strategies (Section 3.7) introduces data analysis methods applied for obtaining the occupant comfort model.
Additionally, in the conclusions and recommendations section, we suggest some potential areas that subsequent comfort-related research may investigate extending into and exploring. Figure 6 shows a flowchart of a research concept. Moreover, Table A1 in the appendix contains all 154 analyzed studies with their author(s) and year of publication.
Figure 6.
Flowchart of research concept.
3. Results
3.1. Types of Study
In a single-factor study, only one aspect of comfort (thermal, visual, acoustic, or IAQ) was examined. Figure 7 illustrates the distribution of single-factor research devoted to each of these comfort aspects.
Figure 7.
Distribution of single-factor and multi-factor studies.
According to Figure 8, the predominant aspect of comfort was thermal comfort, whereas visual comfort, acoustic comfort, and IAQ were less prevalent. The primary purpose of single-factor analyses is to identify the parameters that have an impact on a particular aspect of comfort. These parameters consist of building or envelope properties [44,46,49,50,51,52], architectural design elements [48,53,54,55,56], environmental or individual parameters [45,57,58,59], and IEQ [60,61].
Figure 8.
Frequency of different aspects of occupant comfort in analyzed documents.
Another approach used in the literature was a multi-factor approach, in which more than one aspect of human comfort was evaluated at the same time. As shown in Figure 7, multi-factor studies used two or three main approaches. Two or more aspects of occupant comfort are assessed independently in studies classified as independent multi-factor studies [62,63,64,65,66,67,68,69,70,71].
Like the single-factor approach, these studies aimed to determine how different predictors influence comfort. In contrast, the ranking-based multi-factor category represents studies that evaluated the importance of each comfort aspect for overall comfort rather than assessing two or more comfort aspects one by one. In almost all of these studies, the different comfort aspects were ranked in order to determine which should be prioritized when trying to optimize occupant comfort in buildings. In the last multi-factor study type, the interrelation approach is used to assess how perceived IAQ, thermal, visual, and acoustic comfort levels interact.
The benefit of multi-factor studies is that they helped researchers to find out the factors that may affect specific comfort aspects that were traditionally considered unrelated (e.g., assessing the impact IAQ has on visual comfort [72]). As a result, each aspect of comfort could be investigated holistically. There were few studies that investigated the relationship between these aspects of comfort, according to the results of the literature survey. Therefore, studies that committed parts of their analyses to such cross-examination are categorized under this type, even if their primary purpose was not to examine the interrelationships between aspects of comfort.
3.2. Case Study Geographical Locations and Climate Zones
Surveys show that the desire of researchers, or the policy of scientific journals, is to publish research articles with case studies (Table 3). Furthermore, geographical location is one of the influential and important factors on human comfort. Human-related factors that affect thermal comfort are age, gender, and metabolism [73]. The visual and thermal comfort of occupants seriously rely on exterior environmental climatic conditions, which are continuously changing [74].
Most mainstream thermal comfort standards, such as the ASHRAE Standard 55, ISO 7730, and CSN EN 15251, were originally developed in American and European countries. There has been no consideration given to the economic, political, geographic, or cultural conditions associated with climate change adaptation in translating and implementing these standards [75].
Table 3.
The number of documents with case study or without case study.
Table 3.
The number of documents with case study or without case study.
| Case Study | Status | Frequency of References | References |
| Yes | 129 | [1,5,6,7,8,9,13,14,15,17,20,24,29,40,44,46,47,48,50,51,52,54,55,56,57,58,59,60,62,63,64,65,66,67,68,69,70,71,72,76,77,78,79,80,81,82,83,84,85,86,87,88,89,90,91,92,93,94,95,96,97,98,99,100,101,102,103,104,105,106,107,108,109,110,111,112,113,114,115,116,117,118,119,120,121,122,123,124,125,126,127,128,129,130,131,132,133,134,135,136,137,138,139,140,141,142,143,144,145,146,147,148,149,150,151,152] | |
| No | 25 | [10,25,27,33,41,42,43,45,49,53,153,154,155,156,157,158,159,160,161,162,163,164,165,166,167] |
Zhao and Du (2020) carried out a multi-objective optimization design for windows and shading configurations in different climatic regions of China. They found out that the building location had a great impact on occupant comfort satisfaction and energy savings [1]. Delgarm et al. (2016) investigated the influence of buildings’ orientations, shading overhang specifications, window size, glass, and wall materials on indoor thermal comfort and the energy usage of office buildings within four climatic regions of Iran. Results showed that the optimum window size became smaller as sites moved from a cold to a warm climate to decrease the heating energy demand during the cold seasons [150].
Hosseini et al. (2019) considered a morphological method for a kinetic façade design process to increase visual and thermal comfort in diverse locations and climates, and discovered that utilization of a dynamic façade in response to severe climatic condition was an effective way to preserve and optimize internal comfort conditions [74]. Ascione et al. (2015) applied a novel methodology in a residential building for two different Mediterranean climates: Naples and Istanbul. They showed that the climatic conditions had a direct effect on the thicknesses of thermal insulation [52].
Figure 9 illustrates that the majority of case studies were conducted in China, followed by the USA, Italy, Iran, Korea, Malaysia, and Singapore. The others classification refers to countries with just one or two case studies among their analyzed studies in locations that include Turkey, Egypt, Australia, Vietnam, Finland, France, Sweden, Ireland, Switzerland, Chile, Canada, Nepal, Romania, Taiwan, India, Spain, Denmark, Morocco, Germany, Russia, and the UAE. The N/A category indicates that geographical locations of case studies are not available or not mentioned.
Figure 9.
Distribution of case studies’ geographical locations in analyzed documents.
Based on Figure 10, Csa is the most common climate classification among analyzed documents. Even though it is very likely that before 2050 half of the world’s population will reside in tropical regions [75], but for the exception of Cfa, little research has been conducted in these climate zones (i.e., Af, Am, Aw, and BSh).
Figure 10.
Diversity of Köppen climate classification among analyzed documents. Af: tropical rainforest climate; Am: tropical monsoon climate; Aw: tropical savanna; BWh: hot desert climate; BWk: cold desert climate; BSh: hot semi-arid (steppe) climate; BSk: cold semi-arid (steppe) climate; Csa: hot-summer Mediterranean climate; Csb: warm-summer Mediterranean climate; Cwa: monsoon-influenced humid subtropical climate; Cwb: subtropical highland climate or temperate oceanic climate with dry winters; Cwc: cold subtropical highland climate or subpolar oceanic climate with dry winters; Cfa: humid subtropical climate, Cfb: temperate oceanic climate; Cfc: subpolar oceanic climate; Dsa: hot, dry-summer continental climate; Dsb: warm, dry-summer continental climate; Dsc: dry-summer subarctic climate; Dwa: monsoon-influenced hot-summer humid continental climate; Dwb: monsoon-influenced warm-summer humid continental climate; Dwc: monsoon-influenced subarctic climate; Dwd: monsoon-influenced extremely cold subarctic climate; Dfa: hot-summer humid continental climate; Dfb: warm-summer humid continental climate; Dfc: subarctic climate; Dfd: extremely cold subarctic climate; ET: tundra; EF: ice cap climate.
3.3. Case Study Building Types
In this review, building types were classified into educational, commercial, residential, historic, industrial, and test rooms. When choosing variables and applying comfort models, it is important to consider the building type. Historical buildings are acceptable examples that can be used to further explain this question. These types of buildings, such as museums, are very sensitive to the application of measures because preservation is important to them. Therefore, HVAC systems must guarantee the integrity of the artworks and the comfort of the visitors with maximum energy efficiency [168]. As illustrated in Figure 11, most of the case studies of the analyzed studies were in the educational type. Generally, the attention of researchers was more on educational (35%) than on commercial (30%), residential (27%), historical (3%), industrial (3%), or test rooms (2%) building types in all case studies in the analyzed documents.
Figure 11.
Classification of case studies’ building types.
Pertinent details on building types can be found in Table 4. The historical classification includes all buildings with historical character, cultural significance, and architectural importance. Marzouk et al. (2020) used simulation tools to optimize both thermal and visual efficiency in heritage buildings. They considered an Egyptian heritage building as a case study. The study proposed energy and daylight enhancement through different skylight configurations, along with the usage of relevant technologies that were explored, tested, and validated [120]. Ochoa et al. (2012) applied a new computational method to optimize window design for thermal comfort in a test room [50].
Table 4.
Frequency of the case studies’ building types in analyzed documents.
3.4. Decision-Making Model of Occupant Comfort Assessment in Buildings
Decision-makers consider thousands of actions to respond to residents’ demands and needs. These actions should be analyzed and assessed using the provided criteria [169]. Often these criteria are in conflict, and it is not possible to find a common approach that meets all criteria and decision-making models [150]. Therefore, it is important to propose a decision-making approach to achieve the best compromise between the potentially inconsistent criteria [40].
Yilmaz et al. (2022) presented a multi-criteria decision-making approach to specify suitable façade aperture sizes for achieving the comfort and performance criteria in a primary school classroom. They also introduced a novel methodology that can be applied in other cases [40]. In research conducted by Bakmohammadi and Noorzai (2020), a multi-objective approach was used to optimize the architectural design features of a classroom in Iran. They aimed to propose an optimized primary school classroom that satisfied both occupants’ comfort demands and energy efficiency [126].
Kang et al. (2017) evaluated the influence of indoor environmental quality (IEQ) on work efficiency in offices. According to their analysis, a decision-making strategy was also introduced for the assessment and improvement of the IEQ of university open-plan research offices (UOROs) [143]. Delgarm et al. (2016) offered a multi-objective optimization method to optimize energy consumption and thermal comfort in buildings, simultaneously. The final optimum design was chosen using the Technique for Order of Preference by Similarity to Ideal Solution (TOPSIS) decision-making approach [150].
The Pareto method can provide a non-dominated optimization solution that allows the selection of solutions based on preferences during subsequent decision making [122]. Genetic Algorithms (GA) are generally and usefully applied to create performance optimization problems, mainly Non-Dominated Genetic Algorithms (NSGA-II) [170]. For instance, Gou et al. (2018) used NSGA-II coupled with an artificial neural network (ANN) model to optimize residential buildings in Shanghai for ameliorating indoor thermal comfort while minimizing building energy needs [140]. Yu et al. (2015) applied NSGA-II to optimize energy efficiency and indoor thermal comfort in a typical building [46]. As shown in Figure 12, there has been an increase in intention to explore multi-criteria problems.
Figure 12.
Percentage of single-criterion or multi-criteria problems in analyzed documents according to publishing year.
3.5. Assessment Indicators and Criteria
To measure the performance of a building, the thermal comfort of occupants is one of the most important evaluation criteria [171], and it can be used as a basis for intelligent design of HVAC (heating, ventilation and air conditioning) systems. To reach the thermal comfort zone, indices are required to be established to relate the thermal comfort of occupants to the surrounding physical factors of the indoor built environment [55]. A comprehensive review on the models and indicators of the occupants’ thermal comfort in the building is presented in [158].
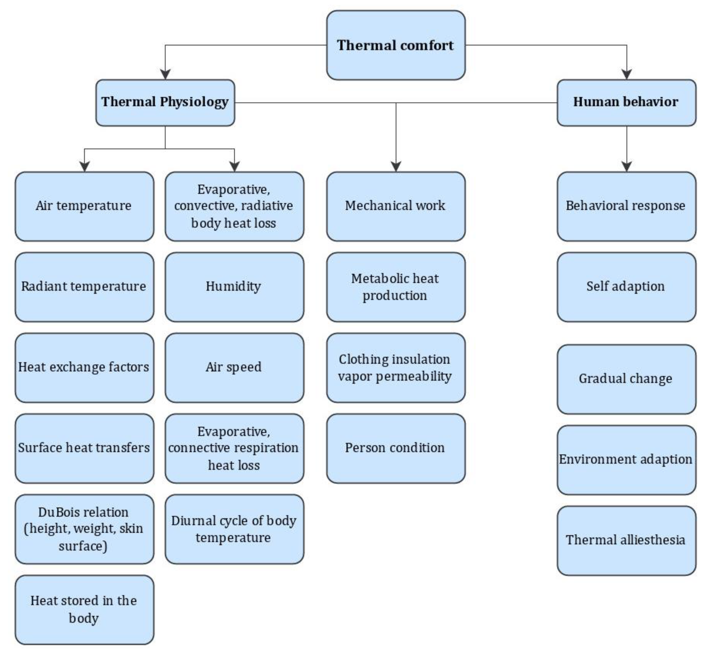
In addition, the effective variables and models for measuring thermal comfort and IAQ have been reviewed in [33]. Huang and Zhai, in a comprehensive review, examined eight existing models for evaluating thermal comfort in the indoor built environment, and proposed a new model for comparison [153]. Thermal comfort is basically related to thermal physiology factors and human behavior factors [10]. Based on the previous literature, two main models have been adopted to measure thermal comfort, the Fanger’s Predicted Mean Vote (PMV)–Predicted Percentage of Dissatisfied (PPD) model and the adaptive model [10,24,43,153,154,158,161,167,171].
The classic PMV model takes into account six main factors that directly affect thermal comfort. These parameters have been classified into environmental and personal categories [10]. The PMV–PPD model is suitable for buildings equipped with air conditioning systems, while the adaptive model is more appropriate for buildings with natural ventilation and without mechanical ventilation systems [24,158,161,171]. The descriptions of the indicators frequently used to measure thermal comfort are given in Table 5.
Table 5.
The details of mostly common indicators of thermal comfort measurement.
Figure 13 shows the factors taken into consideration for the thermal physiology methods (PMV–PPD) and the human behavior adaptive methods. The factors listed on the left are considered insignificant in the adaptive approach because people will always behave in a way that makes them feel as comfortable as possible [10].
Figure 13.
The parameters of thermal comfort models (PMV–PPD model-Adaptive model) [10].
Visual comfort is an important and influential factor in the efficiency and well-being of building occupants [7,106,172]. Appropriate and sufficient lighting conditions and illumination are one of the most important requirements in the design of office buildings, because they directly affect the visual comfort of employees. Previous literatures have shown that employees prefer to work near a window or in the place with natural light [62,101,131]. The review research presented in [155] focused on metrics utilized to predict visual comfort and preference in the indoor built environment. In another review, Carlucci et al. (2015) classified and summarized the important indices for assessing visual comfort according to their common features and more than 30 indices presented in that study [27].
A comprehensive review [162] analyzed the main visual discomfort indices and made a comparison analysis of the common methods and equations for calculation. The review study presented in [58] aimed to reveal the key factors in determining visual comfort and lighting energy consumption in offices. An integrated review summarized the previous literature about the close relationship between visual comfort and work efficiency in university research offices [143]. Generally, the important indices for evaluating visual comfort can be classified into four groups: indices for assessing the quantity of light, the distribution of light, and glare and quality of light. For each group, a comprehensive list of visual comfort indices was extracted in [27]. Most common indicators of visual comfort are summarized in Figure 14.
Figure 14.
Most common indicators of visual comfort measurement.
Acoustic comfort, like thermal and visual comfort, is one of the most important parameters in the evaluation of occupant comfort in buildings [91,166]. Acoustic comfort is an important factor in the design of learning spaces and is directly related to the quality of education [92,133], and a poor acoustical environment can have a negative effect on the learning process of a student [97,127]. Choices in the optimal acoustic design in a classroom (e.g., sound-absorbent panels) can improve the level of acoustic comfort [135]. With the growth of open-plan offices, the issue of acoustic comfort has been mentioned as a factor affecting the health and well-being of employees [102,143].
Physical properties of the room such as sound insulation, absorption, and reverberation time can affect the acoustic environment [25]. Gramez and Boubenider (2017) reported that the low quality of the acoustic comfort in a conference room was the result of a relatively high level of ambient noise, poor insulation of the room, and a high value of the reverberation time [173]. Previous studies indicated that noise is a significant issue in living environments [105]. In some cases, it may be possible to increase acoustic comfort by removing the noise source or isolating the room, although these strategies may not always be practical. In these cases, it is necessary to evaluate the level of acoustic comfort using noise indices. The acoustics indices used in the previous review studies are classified in this review article [156]. Table 6 also summarizes the room acoustic indicators.
Table 6.
Summary of different room acoustic indicators.
A large number of previous studies have shown that there is a close relationship between the IAQ satisfaction and the respiratory health of building occupants [33,107,142,174]. As determined in the ASHRAE standard, the IAQ is assumed acceptable when “there are no known contaminants at harmful concentrations, as determined by the competent authority and for which a substantial majority of exposed persons (at least 80%) does not express dissatisfaction” [73].
It is suggested that IAQ should be evaluated according to the international standards and guidelines that specify the permissible amounts of the air pollutants [24]. Among the IAQ parameters, carbon dioxide (CO2) is one of the main indicators of IAQ evaluation. Since CO2 is a waste product of occupant metabolism, its concentration depends on the number of occupants in the building. For this reason, CO2 sensors can be used to detect the IAQ of the building. According to the international standards, an acceptable value of the CO2 concentration is about 600–1000 ppm. (Table 7). List of assessment indicators and criteria used in analyzed studies is presented in Table 8.
Table 7.
Acceptable values of the CO2 concentration according to the international standards.
Table 8.
List of indicators and criteria used in analyzed documents for assessing occupant comfort in buildings.
3.6. Data Collection Methods and Tools
In order to collect data related to thermal comfort, some researchers adapt a questionnaire method to existing comfort models such as the PMV and the PPD, because they suppose that comfort is a subjective issue [8,13]. However, most researchers use conventional comfort models or models extracted from ML algorithms to estimate thermal comfort. While using existing comfort models, some documents described the use of wearable and non-wearable sensors to collect data [17,55,107,183]. Photography is one of the methods of data collection and measurement in visual comfort research, which has been employed in some studies [29,110,126,181] to capture luminance distribution for glare evaluation. The sensing system introduced in [58,80,106] and other studies was also designed for collecting data to evaluate visual comfort in buildings.
In addition, because of the high cost and time-consuming process of data collection in field studies, many studies used the simulation method. EnergyPlus [1,46,47,48,51,52,58,71,84,89,104,115,122,124,129,140,142,150,170,184], CFD [50,81,86,112,113,144,149,157,160,185], Grasshopper Plug-ins [99,104,115,119,123,139,182], and DIVA [60,62,131,138,155] were among the most popular simulation tools in thermal and visual comfort studies. Some researchers used special measurement systems that included a complete set of diagnostic aspects of sound properties to assess acoustic comfort levels [8,92,97,102,110,127,135].
Questionnaires and interviews were also used for collecting data in acoustic comfort studies [13,132,133,143]. As mentioned in the previous section, since the CO2 concentration is one of the important indicators in the assessment of IAQ satisfaction, in the majority of studies, CO2 sensors have been used as data collection tools [6,21,107,186]. These sensors can be employed for occupancy detection [9]. The data collection protocols of several studies related to occupant comfort in the indoor environment are summarized below.
The research study presented in [17] provided a pioneer approach for predicting individuals’ thermal preferences using a Personal Comfort System (PCS) chair. The Computational Fluid Dynamics (CFD) and bio-heat models that were used in [149,160] were validated experimentally using a thermal manikin seated on a chair equipped with fans. A photoplethysmography (PPG) sensor for heart rate detection was part of the wristband, which was a wearable medical device with several sensors [9].
Wristbands were used in [146] to measure occupants’ metabolic rates. The Internet of Things (IoT) is a network of physical objects (made up of sensors, software, and electronics) that have the ability to communicate with each other and with users. The IoT was used to enhance the indoor thermal comfort level and occupants’ satisfaction in [107,128]. The intelligent and effective management of complicated buildings’ energy needs and consumption is feasible through Building Energy Management Systems (BEMSs). The BEMS was applied in [125] to keep a balance between reducing the cost of energy and improving the comfort and satisfaction of occupants in the indoors.
The data collection system used in [69] consisted of a user interface (UI) and a portable temperature/humidity sensor for collecting occupants’ thermal votes and measuring local ambient conditions. Some researchers have used questionnaires [6,82,183,187] and semi-structured interviews [129] to collect thermal comfort data. HDR images in [29,126,181] were captured with a digital camera for glare evaluation and vertical illuminance measurements, and photometric sensors connected to data loggers have been installed in different locations of buildings to measure daylight illuminance in the defined time intervals. In a study presented in [60], objective data were collected via simulation method and subjective data by using an online questionnaire for visual comfort evaluation in an office building.
Acoustic measurements in [63,127,173] were conducted by Brüel and Kjaer (B&K) equipment. B&K provides a perfect system of measurement that covers the five diagnostic classifications of sound specifications via evaluating the sound pressure based on ISO 717-1 and ISO 717-2 [173]. To evaluate the acoustic comfort of learning spaces in a study conducted by Montiel et al. (2019), data were collected through a face-to-face semi-structured interview and by using an online structured questionnaire [133].
The subsequent documents indicate the utilization of CO2 sensors in IAQ studies. For example, the smart sensor introduced in [107] was designed according to the CO2 concentration level to evaluate the comfort of occupants. These sensors were connected to a Raspberry Pi board whose main purpose was to relay the connection with the ventilation system via the IoT technology. Similarly, in another study [6] the Raspberry Pi-based sensors were also applied to determine CO2 concentration levels. CO2 sensors were used in [21] to produce occupancy count estimations.
As shown in Figure 15, more than a third of the studies (37.5%) used simulation. Measurement has been used by 19.2% of the studies, and simulation and measurement have been used together by 17.3% of the studies. Measurement and questionnaires have been also used by 5.3% of the studies. About 2.5% of the studies used simulation and measurement methods together, and only 2% of the studies used questionnaires for data collection. In addition, 2% of the studies used all the three methods simultaneously. It should be noted that 14.5% of the studies did not explicitly mention the data collection method. In Table 9, the tools described in analyzed documents for assessing occupant comfort in buildings are classified according to their data-collection methods.
Figure 15.
Percentage of data-collection methods used in analyzed studies.
Table 9.
List of data-collection tools described in analyzed documents for assessing occupant comfort in buildings according to their data-collection methods.
3.7. Data Analysis Strategies
Most of the prediction models used in the field of occupant comfort studies have used the regression-based approach [5,8,41,42,55,58,59,61,63,65,82,102,108,132,141,144,145,157,170,177]. This solution applies a function to estimate the interrelation between occupant comfort and psychological, environmental, and physiological parameters [188]. Moreover, the regression functions have unstable accuracy. For instance, the value of regression coefficients R2 in [82] is smaller than 0.8, which leads to prediction bias and hence cannot be commonly used in the whole process of design.
Furthermore, gender, outdoor temperature, a person’s age, and some other parameters which play a vital role in evaluating thermal comfort are not included in the most traditional thermal comfort models [188]. These models are known as white-box or gray-box models. Scholars simplify the model algorithm after obtaining it because of the intricacy of the intermediate mechanism. In traditional models, due to their physiological foundation, many mechanisms cannot see their cores, resulting in some errors.
Occupant comfort is being transformed by the rapid development of statistics during the second decade of the 21st century. ML, big data, and other methods have been used to study occupant thermal comfort since 2016 [167]. As a branch of Artificial Intelligence (AI), the essential goal of ML is to make computers learn automatically, find patterns or rules by examining numerous amounts of data, and make predictions about unknown data [189]. ML approaches take into account the parameters that can’t be investigated in the regression-based approaches and improve the prediction accuracy compared to regression-based approaches.
As a result, ML will be an efficient method for predicting occupant comfort in the indoor environment [188]. As shown in Figure 16, ML algorithms are classified into three main classifications according to learning technique: supervised learning, unsupervised learning, and reinforcement learning [190].
Figure 16.
Classification of ML algorithms according to learning technique.
ML allows a prediction model to be trained with input data without solving theoretic equations [93]. Predictive models based on ML algorithms are called black-box, and have been recognized by the building design community for their high ability and acceptable accuracy in handling complex problems [191]. Hence, ML has been widely applied in thermal comfort prediction. ML techniques have been applied to predict indoor environments, energy consumption, occupancy behaviors, and weather conditions for buildings [15].
Almost 20% of the studies included in this review used ML algorithms. The main ML algorithms applied in these documents were Naïve Bayes (NB) [21,69,88], K-Nearest Neighbor (K-NN) [69], Decision Tree (DT) [69,121,122], Support Vector Machine (SVM) [17,69,77,93,183], Random Forest (RF) [17,77,93,121,165], Artificial Neural Network methods (ANNs) [15,44,46,50,87,93,94,128,140,146,187], Linear Regression (LR) [49,69,187], Classification and Regression Tree (CART) [17,77], Gradient Boosting Tree (GBT) [17,93,122,165], and Q-Learning [20,76,128]. Decision tree algorithms can predict with over 90% accuracy [167]. Figure 17 shows the distribution of data analysis strategies applied in analyzed documents.
Figure 17.
Distribution of different data analysis strategies among analyzed documents.
In order to develop personal comfort models, Kim J. et al. [17] conducted a comparative study on the performance of six ML algorithms (i.e., CT, Gaussian Process Classification (GPC), GBT, Kernel SVM, RF, Regularized Logistic Regression (RLR)). Results indicate that models based on all field data produced a median accuracy of 0.73. Based on all subjects, this is better than conventional models (PMV, adaptive), which produced a median accuracy of 0.51.
Before ML techniques, the thermostat was used as a thermal comfort control system in most buildings, which only measures the sensible air temperature and neglects other environmental factors such as humidity, contaminant concentrations, and air speed. In recent years, CO2 sensors have been added to buildings. These sensors can measure occupancy and air exchange rates. In other words, nearly all buildings are dumb and can only measure a small number of factors, but ML techniques can interact with more data points and collect more data from indoor environments [33].
Previous visual comfort research has also focused primarily on visual comfort related to light, ignoring the potential effects of other factors. Recent studies in this field have proven that ML techniques can greatly eliminate the issue of one-sidedness and subjectivity of the traditional research. In addition, much useful information about the data can be extracted by these techniques without the need for time-consuming simulations or calculations. The application of these novel techniques in daylighting prediction is still underexploited and recent studies on the use of ML algorithms in daylight are progressing. The most commonly applied algorithms in the studies are ANNs with acceptable prediction accuracy [96].
ML techniques in acoustic studies are rapidly developing. The results of these studies are also convincing and indicate a promising future in this field [94]. However, limited studies have been conducted on the application of ML algorithms in acoustic comfort, and most studies have used traditional methods for calculations. Traditional methods have many limitations and are not very effective for the first design steps, while ML techniques have provided significant progress in data processing and prediction in recent years. According to the results, New NN algorithms have produced more reliable results in acoustic studies [93,94,95,96,192,193].
Nannariello and Fricke, (1999), predicted the reverberation time in 71 spaces (including concert halls, auditoriums, and cultural centers) using NN analysis [193]. Falcon Perez, (2018), also proposed a predictive model of acoustic indices using ML techniques [95]. A predictive model was proposed in [93] as a simple evaluation tool to design the interior architecture of small and medium-sized activity centers. This study applied four ML algorithms to build predictive models (including SVM, RF, GBT, and ANN). Abarghooie et al. (2021), introduced a simple predictive model by using Deep Neural Networks (DNN). This ML-based model has a short calculation time and can be used to estimate the acoustic condition of a room in the early stages of design [94].
In addition, one of the great advantages of using ML techniques is to avoid privacy concerns. These techniques can gradually adapt to occupants’ preferences by making a proposed model. For this purpose, a zone thermostat is used, and occupants can change the zone temperature in case of discomfort conditions. The use of newly collected data helps the model to record and update changes in occupants’ preferences and gradually learn from them [125].
Choosing the right ML algorithm for a specific problem is an important task that requires knowledge, accuracy, experience, and sometimes a little trial and error. Sometimes it is necessary to compare the performance of several algorithms on a specific problem. In general, comparing the efficiency of different algorithms is an important topic in the field of ML [93]. When working on ML projects, users usually work with several good models and run several models on a specific problem to finally choose the best model [9].
Each model has different performance for a specific problem. By using resampling methods, such as cross-validation, you can estimate how well each model fits on unseen data. The user should be able to choose the best model, or the two best models among the various models built and tested on the problem by using these estimates [194]. K-fold cross-validation, the holdout method, and repeated random sub-sampling validation are among the most popular and effective validation methods for ML-based comfort models [9]. The distribution of the ML algorithms applied in analyzed documents to predict occupant comfort are presented in Figure 18.
Figure 18.
Distribution of the analyzed studies’ attempts to apply ML algorithms to predict occupant comfort in buildings according to publishing year.
In the reviewed studies, K-fold cross-validation was the most widely used method. This method was applied in [17,77,93,94,146,165,183,187]. During cross-validation, the training set is divided into “k” subsets. In the next step, the models are trained and assessed “k” times. The arrays containing “k” evaluation scores are the result of K-fold cross-validation [77,195].
4. Conclusions and Recommendations
About 90% of people spend most of their time indoors in the contemporary era. Therefore, one of the main goals of smart buildings is to propose comfortable living and working environments while achieving energy efficiency. Improving occupant comfort in the indoor environment not only improves the occupants’ health and well-being, but also saves on energy and building costs. Indoor occupant comfort is usually evaluated through four aspects: thermal, visual, acoustic, and IAQ satisfaction. To maximize various aspects of indoor occupant comfort, we need to know the main factors and indicators affecting them. Subsequently, in order to determine how environmental factors have a direct effect on occupant comfort, data needs to be collected from both human subjects and the environment.
In this paper, a meta-synthesis review of the literature conducted on occupant comfort evaluation in buildings (1992–2022) and the collected documents were analyzed in terms of structure and content. Due to the richness of the published documents in the field of indoor occupant comfort, the Web of Science was chosen as a database for this paper. In terms of structural analysis, the number of publications in different years was examined. In addition, the frequency of publications with case studies was determined along with the region and type of case studies. In content analysis, we focused on the important criteria and indicators used for indoor occupant comfort evaluation, data collection protocols, and data analysis methods employed by different researchers in this field.
Surveys showed that because there is an increasing interest in this field, the number of publications between 2019 and 2022 has increased dramatically. Among the four aspects of occupant comfort, thermal comfort had the most research contributions, followed by visual, acoustic, and IAQ. Also, most of the studies focused either on thermal, visual, acoustic, or IAQ. Only a minor portion of the studies investigated two or three aspects of human comfort, whereas only nine documents investigated all four aspects. China, America, and Italy, respectively, had the highest number of publications in this field, and most studies have focused on educational buildings (schools and universities).
Currently, in order to train the thermal comfort model, the occupants’ survey is used to collect comfort perception votes. Since this type of survey is inherently subjective, the established comfort model may not accurately reflect occupants’ thermal preferences. Visual, acoustic, and IAQ satisfaction are also dependent on the individual preferences of the occupants. However, most of the documents used the comfort models that only focused on the influence of environmental parameters, and the effect of the physiological parameters was neglected in these models. With the emergence of the Internet of Things (IoT) and sensor technology, data collection is often conducted by distributed sensor networks.
Before 2016, regression-based approaches were commonly applied in data analysis, but since 2016, ML algorithms have been widely used to extract useful information from data collected by sensors. The collected data is specifically used to develop predictive occupant comfort models. Although sensor technology is widely used in the fields of visual comfort, acoustic comfort, and IAQ satisfaction, the adoption of ML algorithms in these fields is novel and is not widely common. This might be due to the relatively straightforward nature of the relevant comfort indices.
Due to the high cost of sensor technology and the time-consuming nature and complexity of ML algorithms, the simulation software tools have been commonly used in data collection and data analysis. On the other hand, most of the documents included in this review applied simulation methods and only a few used questionnaires. Moreover, the use of all three methods (measurement, simulation, and questionnaire) at the same time was neglected, and only 2% of the studies used all three methods simultaneously.
The following areas are proposed for future research concerning occupant comfort in buildings:
- The potential of more building types, such as health and treatment centers (hospitals, nursery homes, etc.), public transportation centers (terminals, subway stations, etc.), banks, and hotels to improve indoor occupant comfort by applying the appropriate comfort models should be evaluated.
- It is advisable to study all four aspects of human comfort (thermal, visual, acoustic, and IAQ satisfaction) simultaneously because they are closely interrelated.
- Using specific physiological factors to replace the survey method and measuring factors by wearable sensors or wearable devices.
- More focus should be applied to objective indices to train the comfort model and to present the comfort level.
- There is a need to investigate the incorporation of pertinent physiological parameters (such as gender, age, etc.) into the comfort models, because the selection of appropriate parameters has a significant effect on the quality of the evaluation of occupant comfort perception.
- Applying ML algorithms in studies to learn occupants’ visual preferences.
- Customization of comfort models in order to adapt them to individual occupants’ preferences.
- Designing an intelligent decision-making model for occupant comfort based on physical parameters and human behavior.
- Providing a more comfortable and responsive indoor environment by adopting improved indices of occupant comfort.
- More precise control of building HVAC systems by applying accurate and reliable predictive models to create smart buildings with improved energy efficiency.
- Performing long-term measurements of occupant comfort in different types of buildings in order to validate the available comfort models.
- Building occupant comfort analysis should include a comparison between summer and winter in different geographical locations. Comparative study on effective occupant comfort indices and models in the evaluation of individual occupants’ comfort based on various climate conditions (cold, Mediterranean, warm, etc.) should be considered.
- Evaluating personalized conditioning in real conditions via different types of questionnaires and field tests.
Author Contributions
Conceptualization, A.F. and F.R.; methodology, A.F., M.R. and F.R.; software, P.R. and F.R.; validation, A.F, M.R. and F.R.; formal analysis, A.F.; investigation, F.R.; resources, P.R.; data curation, A.F.; writing—original draft preparation, F.R.; writing—review and editing, A.F. and P.R.; visualization, F.R.; supervision, A.F. and M.R.; project administration, A.F. All authors have read and agreed to the published version of the manuscript.
Funding
This research received no internal or external funding from any commercial or noncommercial source.
Conflicts of Interest
The authors declare no conflict of interest.
Appendix A
Table A1.
List of studies considered in this article.
Table A1.
List of studies considered in this article.
| No. | Year | Author(s) | No. | Year | Author(s) | No. | Year | Author(s) |
|---|---|---|---|---|---|---|---|---|
| 1 | 2022 | (Y. Yilmaz et al.) [40] | 53 | 2020 | (L. Zhu, B. Wang, & Y. Sun) [123] | 105 | 2016 | (W. Abou Hweij et al.) [160] |
| 2 | 2022 | (A. M. Selim & D. M. Saeed) [97] | 54 | 2020 | (A. Dietz et al.) [124] | 106 | 2016 | (Y. Tae-hwan et al.) [152] |
| 3 | 2022 | (H. Wu & T. Zhang) [98] | 55 | 2020 | (S. Salimi & A. Hammad) [125] | 107 | 2016 | (Y.-J. Choi) [63] |
| 4 | 2022 | (E. Noorzai, P. Bakmohammadi, & M. A. Garmaroudi) [99] | 56 | 2020 | (P. Bakmohammadi and E. Noorzai) [126] | 108 | 2016 | (F. Stazi, E. Tomassoni, & C. Di Perna) [64] |
| 5 | 2022 | (F. Diker & I. Erkan) [100] | 57 | 2020 | (J. Zhao & Y. Du) [1] | 109 | 2016 | (X. Chen, Q. Wang, & J. Srebric) [65] |
| 6 | 2022 | (Z. Kong et al.) [180] | 58 | 2019 | (T. Daniela-roxana et al.) [127] | 110 | 2016 | (Y. Al horr et al.) [7] |
| 7 | 2022 | (Z. R. Kahaki et al.) [101] | 59 | 2019 | (W. Valladares et al.) [128] | 111 | 2015 | (Y. Wang et al.) [66] |
| 8 | 2022 | (A. A. Glean, S. D. Gatland II, & I. Elzeyadi) [102] | 60 | 2019 | (A. A.-W. Hawila et al.) [177] | 112 | 2015 | (W. Yu et al.) [46] |
| 9 | 2022 | (N. Abdollahzadeh et al.) [103] | 61 | 2019 | (J. Malik & R. Bardhan) [129] | 113 | 2015 | (S. Carlucci et al.) [27] |
| 10 | 2022 | (A. Omidi, N. Golchin, & S. E. Masoud) [104] | 62 | 2019 | (T. Song, F. Mao, & Q. Liu) [9] | 114 | 2015 | (A. Salvatore et al.) [67] |
| 11 | 2022 | (A. B. Kuri & S. J. Pérez R.) [105] | 63 | 2019 | (Z. S. Zomorodian & M. Tahsildoost) [94] | 115 | 2015 | (X. Chen, Q. Wang, & J. Srebric) [68] |
| 12 | 2022 | (N. Mahyuddin et al.) [106] | 64 | 2019 | (I. Ballarini et al.) [131] | 116 | 2015 a | (F. Ascione et al.) [52] |
| 13 | 2022 | (L. Qabbal, Z. Younsi, & H. Naji) [107] | 65 | 2019 | (F. M. M. Khanmohamadi & M. Pourahmadi) [182] | 117 | 2015 | (A. Ghahramani, C. Tang, & B. Becerik-Gerber) [69] |
| 14 | 2022 | (Z. Li & E. Kim) [13] | 66 | 2019 | (P. Kar et al.) [20] | 118 | 2015 | (J. Ortiz et al.) [70] |
| 15 | 2022 | (F. Lolli, A. M. Coruzzolo, & E. Balugani) [108] | 67 | 2019 | (M. S. Andargie & E. Azar) [132] | 119 | 2015 b | (F. Ascione et al.) [71] |
| 16 | 2022 | (H. Tang et al.) [165] | 68 | 2019 | (J. K. Day et al.) [181] | 120 | 2015 | (N. Moenssens et al.) [72] |
| 17 | 2022 | (F. Vittori et al.) [109] | 69 | 2019 | (Y. Zhai et al.) [170] | 121 | 2014 | (A. Rackes & M. S. Waring) [79] |
| 18 | 2021 | (C. Berger & A. Mahdavi) [110] | 70 | 2019 | (I. Montiel et al.) [133] | 122 | 2014 | (A. Ehsan et al.) [44] |
| 19 | 2021 | (L. Bourikas et al.) [8] | 71 | 2019 | (J. Xiong et al.) [134] | 123 | 2014 | (M. Veselý & W. Zeiler) [161] |
| 20 | 2021 | (N. A. Khan & B. Bhattacharjee) [166] | 72 | 2019 | (D. Russo & A. Ruggiero) [135] | 124 | 2014 | (M. Frascarolo, S. Martorelli, & V. Vitale) [80] |
| 21 | 2021 | (R. Elnaklah, I. Walker, & S. Natarajan) [6] | 73 | 2019 | (N. G. Vardaxis, D. Bard, & K. Persson Waye) [156] | 125 | 2014 | (P. Taylor, A. T. Nguyen, & S. Reiter) [51] |
| 22 | 2021 | (C.Y. Yeh & Y.S. Tsay) [93] | 74 | 2019 | (C. Papayiannis, C. Evers, & P. A. Naylor) [96] | 126 | 2014 | (K. Horikiri, Y. Yao, & J. Yao) [81] |
| 23 | 2021 | (A. Yüksel et al.) [24] | 75 | 2018 | (J. Y. Suk) [29] | 127 | 2013 | (L. Faculty & A. Sciences) [82] |
| 24 | 2021 | (S. Oh & S. Song) [111] | 76 | 2018 | (J. Kim et al.) [17] | 128 | 2013 | (W. J. N. Turner & I. S. Walker) [83] |
| 25 | 2021 | (P. Nejat et al.) [112] | 77 | 2018 | (T. Chaudhuri et al.) [183] | 129 | 2013 | (A. Lenoir et al.) [84] |
| 26 | 2021 | (N. Ma, D. Aviv, H. Guo, & W. W. Braham) [33] | 78 | 2018 | (K. Katić, R. Li, J. Verhaart, & W. Zeiler) [187] | 130 | 2012 | (D. Griego, M. Krarti, & A. Hernández-guerrero) [85] |
| 27 | 2021 | (R. Amini et al.) [113] | 79 | 2018 | (H. Sghiouri, A. Mezrhab, & H. Naji) [136] | 131 | 2012 | (S. Wu & J.-Q. Q. Sun) [59] |
| 28 | 2021 | (K.-H. Yu et al.) [76] | 80 | 2018 | (M. Ferrara, E. Sirombo, & E. Fabrizio) [137] | 132 | 2012 | (S. Wu & J.-Q. Sun) [55] |
| 29 | 2021 | (Q. Zhao, Z. Lian, & D. Lai) [167] | 81 | 2018 | (M. Alizadeh & S. M. Sadrameli) [157] | 133 | 2012 | (C. E. Ochoa et al.) [48] |
| 30 | 2021 | (G. Ma & X. Pan) [77] | 82 | 2018 | (A. Schieweck et al.) [174] | 134 | 2012 | (G. Y. Yun et al.) [58] |
| 31 | 2021 | (J. Xue, Y. Wang, & M. Wang) [78] | 83 | 2018 | (I. Ballarini et al.) [138] | 135 | 2012 | (G. M. Stavrakakis et al.) [50] |
| 32 | 2021 | (R. M. ElBatran & W. S. E. Ismaeel) [62] | 84 | 2018 | (A. Michael, S. Gregoriou, & S. A. Kalogirou) [139] | 136 | 2012 | (Y. Cheng, J. Niu, & N. Gao) [86] |
| 33 | 2021 | (R. A. Rizi & A. Eltaweel) [179] | 85 | 2018 | (S. Gou et al.) [140] | 137 | 2012 | (R. Z. Homod et al.) [49] |
| 34 | 2021 | (R. Lapisa et al.) [114] | 86 | 2018 | (Y. Zhang et al.) [178] | 138 | 2011 | (M. Frontczak & P. Wargocki) [25] |
| 35 | 2021 | (A. A. S. Bahdad et al.) [115] | 87 | 2018 | (P. Potočnik et al.) [141] | 139 | 2011 | (M. Hamdy, A. Hasan, & K. Siren) [54] |
| 36 | 2021 | (R. Abarghooie et al.) [94] | 88 | 2018 | (R. F. Pérez) [95] | 140 | 2010 | (N. Djongyang, R. Tchinda, & D. Njomo) [43] |
| 37 | 2021 | (A. Kaushik et al.) [116] | 89 | 2017 | (R. Debnath, R. Bardhan, & R. K. Jain) [142] | 141 | 2009 | (M. Castilla et al.) [57] |
| 38 | 2021 | (L. R. Jia et al.) [117] | 90 | 2017 | (S. Kang, D. Ou, & C. M. Mak) [143] | 142 | 2009 | (J. Conraud-Bianchi) [87] |
| 39 | 2021 | (A. Davoodi, P. Johansson, & M. Aries) [60] | 91 | 2017 | (A. Mukhtar, K. C. Ng, & M. Z. Yusoff) [144] | 143 | 2008 | (R. Z. Freire, G. H. C. Oliveira, & N. Mendes) [45] |
| 40 | 2020 | (S. Nundy & A. Ghosh) [172] | 92 | 2017 | (F. Stazi et al.) [145] | 144 | 2008 | (L. Bellia et al.) [162] |
| 41 | 2020 | (T. Parkinson, R. de Dear, & G. Brager) [118] | 93 | 2017 | (A. Gramez & F. Boubenider) [173] | 145 | 2007 | (D. Lindelöf) [88] |
| 42 | 2020 | (H. Wu, X. Sun, & Y. Wu) [14] | 94 | 2017 | (D. Enescu) [158] | 146 | 2007 | (N. Djuric et al.) [89] |
| 43 | 2020 | (L. Huang & Z. Zhai) [153] | 95 | 2017 | (s. Zhang et al.) [5] | 147 | 2006 | (R. Z. Freire, G. H. C. Oliveira, & N. Mendes) [163] |
| 44 | 2020 | (R. De Dear et al.) [154] | 96 | 2017 | (F. Bre, F. Pii, & F. Bre) [56] | 148 | 2005 | (W. K. E. Osterhaus) [164] |
| 45 | 2020 | (K. Karyono et al.) [10] | 97 | 2017 | (D. Zhai & Y. C. Soh) [146] | 149 | 2005 | (A. Melikov et al.) [90] |
| 46 | 2020 | (N. S. Shafavi et al.) [155] | 98 | 2017 | (A. Zhang et al.) [147] | 150 | 2004 | (E. L. Krüger and P. H. T. Zannin) [92] |
| 47 | 2020 | (E. Schito et al.) [168] | 99 | 2016 | (C. D. Korkas et al.) [47] | 151 | 2004 | (G. K. Oral, A. K. Yener, & N. T. Bayazit) [91] |
| 48 | 2020 | (S. Yang et al.) [15] | 100 | 2016 | (T. Moore et al.) [148] | 152 | 2003 | (E. Prianto & P. Depecker) [53] |
| 49 | 2020 | (A. Ebrahimi-moghadam, P. Ildarabadi, & K. Aliakbari) [119] | 101 | 2016 | (B. El-Fil, N. Ghaddar, & K. Ghali) [149] | 153 | 2002 | (J. F. Nicol & M. A. Humphreys) [41] |
| 50 | 2020 | (M. Marzouk, M. Elsharkawy, & A. Eissa) [120] | 102 | 2016 | (N. Delgarm, B. Sajadi, & S. Delgarm) [150] | 154 | 2002 | (Fanger, P.O & Toftum, J) [42] |
| 51 | 2020 | (F. Bünning et al.) [121] | 103 | 2016 | (P. H. Shaikh et al.) [159] | |||
| 52 | 2020 | (R. Wang, S. Lu, & W. Feng) [122] | 104 | 2016 | (J. Kim et al.) [151] |
References
- Zhao, J.; Du, Y. Multi-objective optimization design for windows and shading configuration considering energy consumption and thermal comfort: A case study for office building in different climatic regions of China. Sol. Energy 2020, 206, 997–1017. [Google Scholar] [CrossRef]
- Santamouris, M.; Feng, J. Recent Progress in Daytime Radiative Cooling: Is It the Air Conditioner of the Future? Buildings 2018, 8, 168. [Google Scholar] [CrossRef]
- Petre, S.G.; Isopescu, D.N.; Pruteanu, M.; Cojocaru, A. Effect of Exposure to Environmental Cycling on the Thermal Conductivity of Expanded Polystyrene. Materials 2022, 15, 6921. [Google Scholar] [CrossRef]
- Santamouris, M.; Vasilakopoulou, K. Present and future energy consumption of buildings: Challenges and opportunities towards decarbonisation. e-Prime Adv. Electr. Eng. Electron. Energy 2021, 1, 100002. [Google Scholar] [CrossRef]
- Zhang, S.; Cheng, Y.; Fang, Z.; Huan, C.; Lin, Z. Optimization of room air temperature in stratum-ventilated rooms for both thermal comfort and energy saving. Appl. Energy 2017, 204, 420–431. [Google Scholar] [CrossRef]
- Elnaklah, R.; Walker, I.; Natarajan, S. Moving to a green building: Indoor environment quality, thermal comfort and health. Build. Environ. 2021, 191, 107592. [Google Scholar] [CrossRef]
- Al Horr, Y.; Arif, M.; Katafygiotou, M.; Mazroei, A.; Kaushik, A.; Elsarrag, E. Impact of indoor environmental quality on occupant well-being and comfort: A review of the literature. Int. J. Sustain. Built Environ. 2016, 5, 1–11. [Google Scholar] [CrossRef]
- Bourikas, L.; Gauthier, S.; En, N.K.S.; Xiong, P. Effect of Thermal, Acoustic and Air Quality Perception Interactions on the Comfort and Satisfaction of People in Office Buildings. Energies 2021, 14, 333. [Google Scholar] [CrossRef]
- Song, T.; Mao, F.; Liu, Q. Human Comfort in Indoor Environment: A Review on Assessment Criteria, Data Collection and Data Analysis Methods. IEEE Access 2019, 7, 119774–119786. [Google Scholar] [CrossRef]
- Karyono, K.; Abdullah, B.M.; Cotgrave, A.J.; Bras, A. The adaptive thermal comfort review from the 1920s, the present, and the future. Dev. Built Environ. 2020, 4, 100032. [Google Scholar] [CrossRef]
- Mudarri, D.H. Building Codes and Indoor Air Quality; US EPA: Washington, DC, USA, 2010.
- Alker, R.O.J.; Malanca, M.; Pottage, C. Productivity in Offices The next chapter for green building. World Green Build. Counc. 2015, 1, 46. [Google Scholar]
- Li, Z.; Kim, E. Effects of different environment combinations on the comfort and productivity of researchers in winter. Indoor Built Environ. 2022, 31, 1675–1687. [Google Scholar] [CrossRef]
- Wu, H.; Sun, X.; Wu, Y. Investigation of the relationships between thermal, acoustic, illuminous environments and human perceptions. J. Build. Eng. 2020, 32, 101839. [Google Scholar] [CrossRef]
- Yang, S.; Wan, M.P.; Chen, W.; Ng, B.F.; Dubey, S. Model predictive control with adaptive machine-learning-based model for building energy efficiency and comfort optimization. Appl. Energy 2020, 271, 115147. [Google Scholar] [CrossRef]
- Hamdi, M.; Lachiver, G.; Michaud, F. A new predictive thermal sensation index of human response. Energy Build. 1999, 29, 167–178. [Google Scholar] [CrossRef]
- Kim, J.; Zhou, Y.; Schiavon, S.; Raftery, P.; Brager, G. Personal comfort models: Predicting individuals’ thermal preference using occupant heating and cooling behavior and machine learning. Build. Environ. 2018, 129, 96–106. [Google Scholar] [CrossRef]
- Pasini, D.; Reda, F.; Häkkinen, T. User engaging practices for energy saving in buildings: Critical review and new enhanced procedure. Energy Build. 2017, 148, 74–88. [Google Scholar] [CrossRef]
- Ahmad, M.W.; Mourshed, M.; Mundow, D.; Sisinni, M.; Rezgui, Y. Building energy metering and environmental monitoring—A state-of-the-art review and directions for future research. Energy Build. 2016, 120, 85–102. [Google Scholar] [CrossRef]
- Kar, P.; Shareef, A.; Kumar, A.; Harn, K.T.; Kalluri, B.; Panda, S.K. ReViCEE: A recommendation based approach for personalized control, visual comfort & energy efficiency in buildings. Build. Environ. 2019, 152, 135–144. [Google Scholar] [CrossRef]
- Saha, H.; Florita, A.R.; Henze, G.P.; Sarkar, S. Occupancy sensing in buildings: A review of data analytics approaches. Energy Build. 2019, 188–189, 278–285. [Google Scholar] [CrossRef]
- ISO 7730:1994. Moderate Thermal Environments — Determination of the PMV and PPD Indices and Specification of the Conditions for Thermal Comfort. Available online: https://www.iso.org/standard/14567.html (accessed on 17 August 2022).
- American National Standards Institute. Thermal environmental conditions for human occupancy. ANSI/ASHRAE Stand. 2017, 55, 60. [Google Scholar]
- Yüksel, A.; Arıcı, M.; Krajčík, M.; Civan, M.; Karabay, H. A review on thermal comfort, indoor air quality and energy consumption in temples. J. Build. Eng. 2020, 35, 102013. [Google Scholar] [CrossRef]
- Frontczak, M.; Wargocki, P. Literature survey on how different factors influence human comfort in indoor environments. Build. Environ. 2011, 46, 922–937. [Google Scholar] [CrossRef]
- Pérez-Lombard, L.; Ortiz, J.; Pout, C. A review on buildings energy consumption information. Energy Build. 2008, 40, 394–398. [Google Scholar] [CrossRef]
- Carlucci, S.; Causone, F.; De Rosa, F.; Pagliano, L. A review of indices for assessing visual comfort with a view to their use in optimization processes to support building integrated design. Renew. Sustain. Energy Rev. 2015, 47, 1016–1033. [Google Scholar] [CrossRef]
- Steemers, K. Daylighting design: Enhancing energy efficiency and visual quality. Renew. Energy 1994, 5, 950–958. [Google Scholar] [CrossRef]
- Suk, J.Y. Luminance and vertical eye illuminance thresholds for occupants’ visual comfort in daylit office environments. Build. Environ. 2018, 148, 107–115. [Google Scholar] [CrossRef]
- Sorooshnia, E.; Rashidi, M.; Rahnamayiezekavat, P.; Samali, B. Optimizing Window Configuration Counterbalancing Energy Saving and Indoor Visual Comfort for Sydney Dwellings. Buildings 2022, 12, 1823. [Google Scholar] [CrossRef]
- Sorooshnia, E.; Rashidi, M.; Rahnamayiezekavat, P.; Rezaei, F.; Samali, B. Optimum external shading system for counterbalancing glare probability and daylight illuminance in Sydney’s residential buildings. Eng. Constr. Archit. Manag. 2021; ahead of print. [Google Scholar] [CrossRef]
- Navai, M.; Veitch, J.A. Acoustic Satisfaction in Open-Plan Offices: Review and Recommendations; Institute for Research in Construction: Ottawa, ONT, Canada, 2003. [Google Scholar] [CrossRef]
- Ma, N.; Aviv, D.; Guo, H.; Braham, W.W. Measuring the right factors: A review of variables and models for thermal comfort and indoor air quality. Renew. Sustain. Energy Rev. 2021, 135, 110436. [Google Scholar] [CrossRef]
- Koontz, N.; Zarus, G.M.; Stunder, M.J. Nagda. Air Toxics Risk Assessment. 1991. Available online: https://www.in.gov/idem/toxic/air-risk-assessment/ (accessed on 12 August 2022).
- Weed, M. ‘Meta interpretation’: A method for the interpretive synthesis of qualitative research. Forum Qual. Sozialforsch. 2005, 6. Available online: http://nbn-resolving.de/urn:nbn:de:0114-fqs0501375 (accessed on 12 August 2022).
- Saldana, J.M. The Coding Manual for Qualitative Researchers, 3rd ed.; SAGE Publications: London, UK, 2015. [Google Scholar]
- Hoon, C. Meta-Synthesis of Qualitative Case Studies: An Approach to Theory Building. Organ. Res. Methods 2013, 16, 522–556. [Google Scholar] [CrossRef]
- Li, J.; Liu, N. The perception, optimization strategies and prospects of outdoor thermal comfort in China: A review. Build. Environ. 2019, 170, 106614. [Google Scholar] [CrossRef]
- Chen, C. CiteSpace: A Practical Guide for Mapping Scientific Literature; Nova Science Publishers: Hauppauge, NY, USA, 2016. [Google Scholar]
- Yılmaz, Y.; Şansal, K.E.; Aşcıgil-Dincer, M.; Kültür, S.; Tanrıöver, S.H. A methodology to determine appropriate façade aperture sizes considering comfort and performance criteria: A primary school classroom case. Indoor Built Environ. 2022, 31, 1874–1891. [Google Scholar] [CrossRef]
- Nicol, J.F.; Humphreys, M.A. Adaptive thermal comfort and sustainable thermal standards for buildings. Energy Build. 2002, 34, 563–572. [Google Scholar] [CrossRef]
- Fanger, P.O.; Toftum, J. Extension of the PMV model to non-air-conditioned buildings in warm climates. Energy Build. 2002, 34, 533–536. [Google Scholar] [CrossRef]
- Djongyang, N.; Tchinda, R.; Njomo, D. Thermal comfort: A review paper. Renew. Sustain. Energy Rev. 2010, 14, 2626–2640. [Google Scholar] [CrossRef]
- AAsadi, E.; da Silva, M.G.; Antunes, C.H.; Dias, L.; Glicksman, L. Multi-Objective Optimization For Building Retrofit: A Model Using Genetic Algorithm And Artificial Neural Network And An Application. Energy Build. 2014, 81, 444–456. [Google Scholar] [CrossRef]
- Freire, R.Z.; Oliveira, G.H.C.; Mendes, N. Predictive controllers for thermal comfort optimization and energy savings. Energy Build. 2008, 40, 1353–1365. [Google Scholar] [CrossRef]
- Yu, W.; Li, B.; Jia, H.; Zhang, M.; Wang, D. Application of multi-objective genetic algorithm to optimize energy efficiency and thermal comfort in building design. Energy Build. 2015, 88, 135–143. [Google Scholar] [CrossRef]
- Korkas, C.D.; Baldi, S.; Michailidis, I.; Kosmatopoulos, E.B. Occupancy-based demand response and thermal comfort optimization in microgrids with renewable energy sources and energy storage. Appl. Energy 2016, 163, 93–104. [Google Scholar] [CrossRef]
- Ochoa, C.E.; Aries, M.B.C.; van Loenen, E.J.; Hensen, J.L.M. Considerations on design optimization criteria for windows providing low energy consumption and high visual comfort. Appl. Energy 2012, 95, 238–245. [Google Scholar] [CrossRef]
- Homod, R.Z.; Sahari, K.S.M.; Almurib, H.A.; Nagi, F.H. RLF and TS fuzzy model identification of indoor thermal comfort based on PMV/PPD. Build. Environ. 2012, 49, 141–153. [Google Scholar] [CrossRef]
- Stavrakakis, G.; Zervas, P.; Sarimveis, H.; Markatos, N. Optimization of window-openings design for thermal comfort in naturally ventilated buildings. Appl. Math. Model. 2012, 36, 193–211. [Google Scholar] [CrossRef]
- Nguyen, A.T.; Reiter, S. Passive designs and strategies for low-cost housing using simulation-based optimization and different thermal comfort criteria. J. Build. Perform. Simul. 2013, 7, 68–81. [Google Scholar] [CrossRef]
- Ascione, F.; Bianco, N.; De Masi, R.F.; Mauro, G.M.; Vanoli, G.P. Design of the building envelope: A novel multi-objective approach for the optimization of energy performance and thermal comfort. Sustainability 2015, 7, 10809–10836. [Google Scholar] [CrossRef]
- Prianto, E.; Depecker, P. Optimization of architectural design elements in tropical humid region with thermal comfort approach. Energy Build. 2003, 35, 273–280. [Google Scholar] [CrossRef]
- Hamdy, M.; Hasan, A.; Siren, K. Impact of adaptive thermal comfort criteria on building energy use and cooling equipment size using a multi-objective optimization scheme. Energy Build. 2011, 43, 2055–2067. [Google Scholar] [CrossRef]
- Wu, S.; Sun, J.-Q. Two-stage regression model of thermal comfort in office buildings. Build. Environ. 2012, 57, 88–96. [Google Scholar] [CrossRef]
- Bre, F.; Fachinotti, V.D. A computational multi-objective optimization method to improve energy efficiency and thermal comfort in dwellings. Energy Build. 2017, 154, 283–294. [Google Scholar] [CrossRef]
- Castilla, M.D.M.; Álvarez, J.D.; Berenguel, M.; Pérez, M.; Guzmán, J.L.; Rodríguez, F. Comfort optimization in a solar energy research center. IFAC Proc. Vol. 2009, 43, 36–41. [Google Scholar] [CrossRef]
- Yun, G.Y.; Kong, H.J.; Kim, H.; Kim, J.T. A field survey of visual comfort and lighting energy consumption in open plan offices. Energy Build. 2012, 46, 146–151. [Google Scholar] [CrossRef]
- Wu, S.; Sun, J.-Q. A physics-based linear parametric model of room temperature in office buildings. Build. Environ. 2012, 50, 1–9. [Google Scholar] [CrossRef]
- Davoodi, A.; Johansson, P.; Aries, M. The Implementation of Visual Comfort Evaluation in the Evidence-Based Design Process Using Lighting Simulation. Appl. Sci. 2021, 11, 4982. [Google Scholar] [CrossRef]
- Sakka, A.; Santamouris, M.; Livada, I.; Nicol, F.; Wilson, M. On the thermal performance of low income housing during heat waves. Energy Build. 2012, 49, 69–77. [Google Scholar] [CrossRef]
- ElBatran, R.M.; Ismaeel, W.S. Applying a parametric design approach for optimizing daylighting and visual comfort in office buildings. Ain Shams Eng. J. 2021, 12, 3275–3284. [Google Scholar] [CrossRef]
- Choi, Y.-J. Effect of occupancy on acoustical conditions in university classrooms. Appl. Acoust. 2016, 114, 36–43. [Google Scholar] [CrossRef]
- Stazi, F.; Tomassoni, E.; Di Perna, C. Super-insulated wooden envelopes in Mediterranean climate: Summer overheating, thermal comfort optimization, environmental impact on an Italian case study. Energy Build. 2017, 138, 716–732. [Google Scholar] [CrossRef]
- Chen, X.; Wang, Q.; Srebric, J. Occupant feedback based model predictive control for thermal comfort and energy optimization: A chamber experimental evaluation. Appl. Energy 2016, 164, 341–351. [Google Scholar] [CrossRef]
- Wang, Y.; Kuckelkorn, J.; Zhao, F.-Y.; Liu, D.; Kirschbaum, A.; Zhang, J.-L. Evaluation on classroom thermal comfort and energy performance of passive school building by optimizing HVAC control systems. Build. Environ. 2015, 89, 86–106. [Google Scholar] [CrossRef]
- Carlucci, S.; Cattarin, G.; Causone, F.; Pagliano, L. Multi-objective optimization of a nearly zero-energy building based on thermal and visual discomfort minimization using a non-dominated sorting genetic algorithm (NSGA-II). Energy Build. 2015, 104, 378–394. [Google Scholar] [CrossRef]
- Chen, X.; Wang, Q.; Srebric, J. Model Predictive Control for Indoor Thermal Comfort and Energy Optimization Using Occupant Feedback. Energy Build. 2015, 102, 357–369. [Google Scholar] [CrossRef]
- Ghahramani, A.; Tang, C.; Becerik-Gerber, B. An online learning approach for quantifying personalized thermal comfort via adaptive stochastic modeling. Build. Environ. 2015, 92, 86–96. [Google Scholar] [CrossRef]
- Ortiz, J.; Fonseca, A.; Salom, J.; Russo, V.; Garrido, N.; Fonseca, C.P. Optimization of Energy Renovation of Residential Sector in Catalonia Based on Comfort, Energy and Costs. In Proceedings of the IBPSA 2015 Proceedings, Hyderabad, India, 7–9 December 2015. [Google Scholar]
- Ascione, F.; Bianco, N.; De Stasio, C.; Mauro, G.M.; Vanoli, G.P. Simulation-based model predictive control by the multi-objective optimization of building energy performance and thermal comfort. Energy Build. 2015, 111, 131–144. [Google Scholar] [CrossRef]
- Moenssens, N. A Parametrical Study for the Optimization of Daylighting in Advanced Façades. In Proceedings of the Conference on Advanced Building Skins, Bern, Switzerland, 3–4 November 2015. [Google Scholar]
- ASHRAE. Ventilation for Acceptable Indoor Air Quality. J. Phys. A Math. Theor. 2016, 44, 085201. [Google Scholar]
- SHosseini, S.M.; Mohammadi, M.; Rosemann, A.; Schröder, T.; Lichtenberg, J. A morphological approach for kinetic façade design process to improve visual and thermal comfort: Review. Build. Environ. 2019, 153, 186–204. [Google Scholar] [CrossRef]
- Rodriguez, C.M.; Medina, J.M.; Coronado, M.C.; D’alessandro, M. The Development of Data-Collection Methods for Thermal Comfort Assessment in Tropical Countries. IOP Conf. Ser. Mater. Sci. Eng. 2019, 603, 052001. [Google Scholar] [CrossRef]
- Yu, K.-H.; Chen, Y.-A.; Jaimes, E.; Wu, W.-C.; Liao, K.-K.; Liao, J.-C.; Lu, K.-C.; Sheu, W.-J.; Wang, C.-C. Optimization of thermal comfort, indoor quality, and energy-saving in campus classroom through deep Q learning. CASE Stud. Therm. Eng. 2021, 24, 100842. [Google Scholar] [CrossRef]
- Ma, G.; Pan, X. Research on a Visual Comfort Model Based on Individual Preference in China through Machine Learning Algorithm. Sustainability 2021, 13, 7602. [Google Scholar] [CrossRef]
- Xue, J.; Wang, Y.; Wang, M. Smart Design of Portable Indoor Shading Device for Visual Comfort-A Case Study of a College Library. Appl. Sci. 2021, 11, 10644. [Google Scholar] [CrossRef]
- Rackes, A.; Waring, M.S. Using multiobjective optimizations to discover dynamic building ventilation strategies that can improve indoor air quality and reduce energy use. Energy Build. 2014, 75, 272–280. [Google Scholar] [CrossRef]
- Frascarolo, M.; Martorelli, S.; Vitale, V. An innovative lighting system for residential applicationwhich optimize visual comfort and energy saving for different Usersneeds. Energy Build. 2014, 83, 217–224. [Google Scholar] [CrossRef]
- Horikiri, K.; Yao, Y.; Yao, J. Numerical optimisation of thermal comfort improvement for indoor environment with occupants and furniture. Energy Build. 2014, 88, 303–315. [Google Scholar] [CrossRef]
- Faculty, L.; Sciences, A. Sustainable Housing in Vietnam: Climate Responsive Design Strategies to Optimize Thermal Comfort. Ph.D. Thesis, Université de Liège, Liège, Belgium, 2013. [Google Scholar]
- Turner, W.J.; Walker, I.S. Using a ventilation controller to optimise residential passive ventilation for energy and indoor air quality. Build. Environ. 2013, 70, 20–30. [Google Scholar] [CrossRef]
- Lenoir, A.; Cory, S.; Donn, M.; Garde, F. Optimisation Methodology for the Design of Solar Shading for Thermal and Visual Comfort in Tropical Climates Piment Laboratory. In Proceedings of the 13th Conference of International Building Performance Simulation Association, Chambéry, France, 26–28 August 2013; pp. 3086–3095. [Google Scholar]
- Griego, D.; Krarti, M.; Hernández-Guerrero, A. Optimization of energy efficiency and thermal comfort measures for residential buildings in Salamanca, Mexico. Energy Build. 2012, 54, 540–549. [Google Scholar] [CrossRef]
- Cheng, Y.; Niu, J.; Gao, N. Stratified air distribution systems in a large lecture theatre: A numerical method to optimize thermal comfort and maximize energy saving. Energy Build. 2012, 55, 515–525. [Google Scholar] [CrossRef]
- Conraud-Bianchi, J. A Methodology for the Optimization of Building Energy, Thermal, and Visual Performance. Master’s Thesis, Concordia University, Montreal, QC, Canada, 2008. [Google Scholar]
- Lindelöf, D. Bayesian Optimization of Visual Comfort; EPFL: Lausanne, Switzerland, 2007; Volume 3918. [Google Scholar]
- Djuric, N.; Novakovic, V.; Holst, J.; Mitrovic, Z. Optimization of energy consumption in buildings with hydronic heating systems considering thermal comfort by use of computer-based tools. Energy Build. 2007, 39, 471–477. [Google Scholar] [CrossRef]
- Melikov, A.; Pitchurov, G.; Naydenov, K.; Langkilde, G. Field study on occupant comfort and the office thermal environment in rooms with displacement ventilation. Indoor Air 2005, 15, 205–214. [Google Scholar] [CrossRef]
- Oral, G.K.; Yener, A.K.; Bayazit, N.T. Building envelope design with the objective to ensure thermal, visual and acoustic comfort conditions. Build. Environ. 2004, 39, 281–287. [Google Scholar] [CrossRef]
- Krüger, E.L.; Zannin, P.H. Acoustic, thermal and luminous comfort in classrooms. Build. Environ. 2004, 39, 1055–1063. [Google Scholar] [CrossRef]
- Yeh, C.-Y.; Tsay, Y.-S. Using Machine Learning to Predict Indoor Acoustic Indicators of Multi-Functional Activity Centers. Appl. Sci. 2021, 11, 5641. [Google Scholar] [CrossRef]
- Abarghooie, R.; Zomorodian, Z.S.; Tahsildoost, M.; Shaghaghian, Z. A Machine-learning Framework for Acoustic Design Assessment in Early Design Stages. arXiv Preprint 2021, arXiv:2109.06459. [Google Scholar]
- Pérez, R.F. Machine-Learning-Based Estimation of Room Acoustic Parameters. Master’s Thesis, Aalto University, Espoo, Finland, 2018. [Google Scholar]
- Papayiannis, C.; Evers, C.; Naylor, A. Detecting Sound-Absorbing Materials in a Room from a Single Impulse Response Using a CRNN. 4–10 January 2019. Available online: http://arxiv.org/abs/1901.05852 (accessed on 17 August 2022).
- Selim, A.M.; Saeed, D.M. Enhancing the classroom acoustic environment in Badr University, Egypt: A case study. Build. Acoust. 2022, 29, 577–596. [Google Scholar] [CrossRef]
- Wu, H.; Zhang, T. Multi-objective optimization of energy, visual, and thermal performance for building envelopes in China?s hot summer and cold winter climate zone. J. Build. Eng. 2022, 59, 105034. [Google Scholar] [CrossRef]
- Noorzai, E.; Bakmohammadi, P.; Garmaroudi, M.A. Optimizing daylight, energy and occupant comfort performance of classrooms with photovoltaic integrated vertical shading devices. Arch. Eng. Des. Manag. 2022, 18, 1–25. [Google Scholar] [CrossRef]
- Diker, F.; Erkan, I. The Fuzzy Logic Method in Assessing Window Design for the Visual Comfort of Classrooms at the Early Design Stage. J. Archit. Eng. 2022, 28, 04022013. [Google Scholar] [CrossRef]
- Kahaki, Z.R.; Jahangiri, H.; Smith, A.; Kazemi, R. Subjective and objective survey of office lighting: Effects on alertness, comfort, satisfaction, and safety. Med. DEL Lav. 2022, 113, e2022024. [Google Scholar] [CrossRef]
- Glean, A.A.; Gatland, S.D.; Elzeyadi, I. Visualization of Acoustic Comfort in an Open-Plan, High-Performance Glass Building. Buildings 2022, 12, 338. [Google Scholar] [CrossRef]
- Abdollahzadeh, N.; Farahani, A.V.; Soleimani, K.; Zomorodian, Z.S. Indoor environmental quality improvement of student dormitories in Tehran, Iran. Int. J. Build. Pathol. Adapt. 2022; ahead of print. [Google Scholar] [CrossRef]
- Omidi, A.; Golchin, N.; Masoud, S.E. Evaluating the visual comfort of Orosi windows in hot and semi-arid climates through climate-based daylight metrics: A quantitative study. J. Asian Archit. Build. Eng. 2022, 21, 2114–2130. [Google Scholar] [CrossRef]
- Kuri, A.B.; Pérez, S.J.R. Acoustic study and architectural proposals to improve acoustic comfort in a university campus of Mexico City. Appl. Acoust. 2022, 185, 108416. [Google Scholar] [CrossRef]
- Mahyuddin, N.; Samzadeh, M.; Zaid, S.M.; Ab Ghafar, N. Towards nearly zero energy building concept—Visual comfort and energy efficiency assessments in a classroom. Open House Int. 2022, 47, 167–187. [Google Scholar] [CrossRef]
- Qabbal, L.; Younsi, Z.; Naji, H. An indoor air quality and thermal comfort appraisal in a retrofitted university building via low-cost smart sensor. Indoor Built Environ. 2022, 31, 586–606. [Google Scholar] [CrossRef]
- Lolli, F.; Coruzzolo, A.M.; Balugani, E. The Indoor Environmental Quality: A TOPSIS-based approach with indirect elicitation of criteria weights. Saf. Sci. 2022, 148, 105652. [Google Scholar] [CrossRef]
- Vittori, F.; Chiatti, C.; Pigliautile, I.; Pisello, A. The NEXT.ROOM: Design principles and systems trials of a novel test room aimed at deepening our knowledge on human comfort. Build. Environ. 2022, 211, 108744. [Google Scholar] [CrossRef]
- Berger, C.; Mahdavi, A. Exploring Cross-Modal Influences on the Evaluation of Indoor-Environmental Conditions. Front. Built Environ. 2021, 7, 676607. [Google Scholar] [CrossRef]
- Oh, S.; Song, S. Detailed Analysis of Thermal Comfort and Indoor Air Quality Using Real-Time Multiple Environmental Monitoring Data for a Childcare Center. Energies 2021, 14, 643. [Google Scholar] [CrossRef]
- Nejat, P.; Ferwati, M.S.; Calautit, J.; Ghahramani, A.; Sheikhshahrokhdehkordi, M. Passive cooling and natural ventilation by the windcatcher (Badgir): An experimental and simulation study of indoor air quality, thermal comfort and passive cooling power. J. Build. Eng. 2021, 41, 102436. [Google Scholar] [CrossRef]
- Amini, R.; Ghaffarianhoseini, A.; Ghaffarianhoseini, A.; Berardi, U. Numerical investigation of indoor thermal comfort and air quality for a multi-purpose hall with various shading and glazing ratios. Therm. Sci. Eng. Prog. 2021, 22, 100812. [Google Scholar] [CrossRef]
- Lapisa, R.; Karudin, A. Experimental study of window shading effect on building thermal-visual comfort in a tropical region. Int. J. Geomate 2021, 21, 79–86. [Google Scholar] [CrossRef]
- Bahdad, A.A.S.; Fadzil, S.F.S.; Onubi, H.O.; BenLasod, S.A. Sensitivity analysis linked to multi-objective optimization for adjustments of light-shelves design parameters in response to visual comfort and thermal energy performance. J. Build. Eng. 2021, 44, 102996. [Google Scholar] [CrossRef]
- Kaushik, A.; Arif, M.; Ebohon, O.J.; Arsalan, H.; Rana, M.Q.; Obi, L. Effect of indoor environmental quality on visual comfort and productivity in office buildings. J. Eng. Des. Technol. 2021; ahead of print. [Google Scholar] [CrossRef]
- Jia, L.-R.; Han, J.; Chen, X.; Li, Q.-Y.; Lee, C.-C.; Fung, Y.-H. Interaction between Thermal Comfort, Indoor Air Quality and Ventilation Energy Consumption of Educational Buildings: A Comprehensive Review. Buildings 2021, 11, 591. [Google Scholar] [CrossRef]
- Parkinson, T.; de Dear, R.; Brager, G. Nudging the adaptive thermal comfort model. Energy Build. 2019, 206, 109559. [Google Scholar] [CrossRef]
- Ebrahimi-Moghadam, A.; Ildarabadi, P.; Aliakbari, K.; Fadaee, F. Sensitivity analysis and multi-objective optimization of energy consumption and thermal comfort by using interior light shelves in residential buildings. Renew. Energy 2020, 159, 736–755. [Google Scholar] [CrossRef]
- Marzouk, M.; ElSharkawy, M.; Eissa, A. Optimizing thermal and visual efficiency using parametric configuration of skylights in heritage buildings. J. Build. Eng. 2020, 31, 101385. [Google Scholar] [CrossRef]
- Bünning, F.; Huber, B.; Heer, P.; Aboudonia, A.; Lygeros, J. Experimental demonstration of data predictive control for energy optimization and thermal comfort in buildings. Energy Build. 2020, 211, 109792. [Google Scholar] [CrossRef]
- Wang, R.; Lu, S.; Feng, W. A three-stage optimization methodology for envelope design of passive house considering energy demand, thermal comfort and cost. Energy 2020, 192, 116723. [Google Scholar] [CrossRef]
- Zhu, L.; Wang, B.; Sun, Y. Multi-objective optimization for energy consumption, daylighting and thermal comfort performance of rural tourism buildings in north China. Build. Environ. 2020, 176, 106841. [Google Scholar] [CrossRef]
- Dietz, A.; Vera, S.; Bustamante, W.; Flamant, G. Multi-objective optimization to balance thermal comfort and energy use in a mining camp located in the Andes Mountains at high altitude. Energy 2020, 199, 117121. [Google Scholar] [CrossRef]
- Salimi, S.; Hammad, A. Optimizing energy consumption and occupants comfort in open-plan offices using local control based on occupancy dynamic data. Build. Environ. 2020, 176, 106818. [Google Scholar] [CrossRef]
- Bakmohammadi, P.; Noorzai, E. Optimization ofthe design ofthe primary school classrooms in terms ofenergy and daylight performance considering occupants’ thermal and visual comfort. Energy Rep. 2020, 6, 1590–1607. [Google Scholar] [CrossRef]
- Tămaş-Gavrea, D.-R.; Munteanu, C.; Iştoan, R.F.; Loghin, A. Acoustic optimization optimization of of a a music music practice practice classroom. Procedia Manuf. 2019, 32, 167–170. [Google Scholar] [CrossRef]
- Valladares, W.; Galindo, M.; Gutiérrez, J.; Wu, W.-C.; Liao, K.-K.; Liao, J.-C.; Lu, K.-C.; Wang, C.-C. Energy optimization associated with thermal comfort and indoor air control via a deep reinforcement learning algorithm. Build. Environ. 2019, 155, 105–117. [Google Scholar] [CrossRef]
- Malik, J.; Bardhan, R. Energy target pinch analysis for optimising thermal comfort in low-income dwellings. J. Build. Eng. 2019, 28, 101045. [Google Scholar] [CrossRef]
- Zomorodian, Z.S.; Tahsildoost, M. Assessing the effectiveness of dynamic metrics in predicting daylight availability and visual comfort in classrooms. Renew. Energy 2019, 134, 669–680. [Google Scholar] [CrossRef]
- Ballarini, I.; De Luca, G.; Paragamyan, A.; Pellegrino, A.; Corrado, V. Transformation of an Office Building into a Nearly Zero Energy Building (nZEB): Implications for Thermal and Visual Comfort and Energy Performance. Energies 2019, 12, 895. [Google Scholar] [CrossRef]
- Andargie, M.; Azar, E. An applied framework to evaluate the impact of indoor office environmental factors on occupants’ comfort and working conditions. Sustain. Cities Soc. 2019, 46, 101447. [Google Scholar] [CrossRef]
- Montiel, I.; Mayoral, A.M.; Pedreño, J.N.; Maiques, S. Acoustic comfort in learning spaces: Moving towards sustainable development goals. Sustainability 2019, 11, 3573. [Google Scholar] [CrossRef]
- Xiong, J.; Tzempelikos, A.; Bilionis, I.; Karava, P. A personalized daylighting control approach to dynamically optimize visual satisfaction and lighting energy use. Energy Build. 2019, 193, 111–126. [Google Scholar] [CrossRef]
- Russo, D.; Ruggiero, A. Choice of the optimal acoustic design of a school classroom and experimental verification. Appl. Acoust. 2018, 146, 280–287. [Google Scholar] [CrossRef]
- Sghiouri, H.; Mezrhab, A.; Karkri, M.; Naji, H. Shading devices optimization to enhance thermal comfort and energy performance of a residential building in Morocco. J. Build. Eng. 2018, 18, 292–302. [Google Scholar] [CrossRef]
- Ferrara, M.; Sirombo, E.; Fabrizio, E. Automated optimization for the integrated design process: The energy, thermal and visual comfort nexus. Energy Build. 2018, 168, 413–427. [Google Scholar] [CrossRef]
- Ballarini, I.; De Luca, G.; Paragamyan, A.; Pellegrino, A.; Corrado, V. Integration of Thermal and Visual Comfort in the Retrofit of Existing Buildings. In Proceedings of the 2018 IEEE International Conference on Environment and Electrical Engineering and 2018 IEEE Industrial and Commercial Power Systems Europe (EEEIC/I&CPS Europe), Palermo, Italy, 12–15 June 2018. [Google Scholar]
- Michael, A.; Gregoriou, S.; Kalogirou, S. Environmental assessment of an integrated adaptive system for the improvement of indoor visual comfort of existing buildings. Renew. Energy 2018, 115, 620–633. [Google Scholar] [CrossRef]
- Gou, S.; Nik, V.M.; Scartezzini, J.-L.; Zhao, Q.; Li, Z. Passive design optimization of newly-built residential buildings in Shanghai for improving indoor thermal comfort while reducing building energy demand. Energy Build. 2018, 169, 484–506. [Google Scholar] [CrossRef]
- Potočnik, P.; Vidrih, B.; Kitanovski, A.; Govekar, E. Analysis and optimization of thermal comfort in residential buildings by means of a weather-controlled air-to-water heat pump. Build. Environ. 2018, 140, 68–79. [Google Scholar] [CrossRef]
- Debnath, R.; Bardhan, R.; Jain, R.K. A data-driven and simulation approach for understanding thermal performance of slum redevelopment in Mumbai, India. In Proceedings of the 15th IBPSA Conference, San Francisco, CA, USA, 7–9 August 2017; pp. 2745–2752. [Google Scholar]
- Kang, S.; Ou, D.; Mak, C.M. The impact of indoor environmental quality on work productivity in university open-plan research offices. Build. Environ. 2017, 124, 78–89. [Google Scholar] [CrossRef]
- Mukhtar, A.; Ng, K.; Yusoff, M. Design optimization for ventilation shafts of naturally-ventilated underground shelters for improvement of ventilation rate and thermal comfort. Renew. Energy 2018, 115, 183–198. [Google Scholar] [CrossRef]
- Stazi, F.; Naspi, F.; Ulpiani, G.; Di Perna, C. Indoor air quality and thermal comfort optimization in classrooms developing an automatic system for windows opening and closing. Energy Build. 2017, 139, 732–746. [Google Scholar] [CrossRef]
- Zhai, D.; Soh, Y.C. Balancing indoor thermal comfort and energy consumption of ACMV systems via sparse swarm algorithms in optimizations. Energy Build. 2017, 149, 1–15. [Google Scholar] [CrossRef]
- Zhang, A.; Bokel, R.; van den Dobbelsteen, A.; Sun, Y.; Huang, Q.; Zhang, Q. Optimization of thermal and daylight performance of school buildings based on a multi-objective genetic algorithm in the cold climate of China. Energy Build. 2017, 139, 371–384. [Google Scholar] [CrossRef]
- Moore, T.; Ridley, I.; Strengers, Y.; Maller, C.; Horne, R. Dwelling performance and adaptive summer comfort in low-income Australian households. Build. Res. Inf. 2016, 45, 443–456. [Google Scholar] [CrossRef]
- El-Fil, B.; Ghaddar, N.; Ghali, K. Optimizing performance of ceiling-mounted personalized ventilation system assisted by chair fans: Assessment of thermal comfort and indoor air quality. Sci. Technol. Built Environ. 2016, 22, 412–430. [Google Scholar] [CrossRef]
- Delgarm, N.; Sajadi, B.; Delgarm, S. Multi-objective optimization of building energy performance and indoor thermal comfort: A new method using artificial bee colony (ABC). Energy Build. 2016, 131, 42–53. [Google Scholar] [CrossRef]
- Kim, J.; Hong, T.; Jeong, J.; Koo, C.; Jeong, K. An optimization model for selecting the optimal green systems by considering the thermal comfort and energy consumption. Appl. Energy 2016, 169, 682–695. [Google Scholar] [CrossRef]
- Yu, T.-H.; Kwon, S.-Y.; Im, K.-M.; Lim, J.-H. An RTP-based Dimming Control System for Visual Comfort Enhancement and Energy Optimization. Energy Build. 2016, 144, 433–444. [Google Scholar] [CrossRef]
- Huang, L.; Zhai, Z. Critical review and quantitative evaluation of indoor thermal comfort indices and models incorporating solar radiation effects. Energy Build. 2020, 224, 110204. [Google Scholar] [CrossRef]
- De Dear, R.; Xiong, J.; Kim, J.; Cao, B. A review of adaptive thermal comfort research since 1998. Energy Build. 2020, 214, 109893. [Google Scholar] [CrossRef]
- Shafavi, N.S.; Zomorodian, Z.S.; Tahsildoost, M.; Javadi, M. Occupants visual comfort assessments: A review of field studies and lab experiments. Sol. Energy 2020, 208, 249–274. [Google Scholar] [CrossRef]
- Vardaxis, N.-G.; Bard, D.; Waye, K.P. Review of acoustic comfort evaluation in dwellings—Part I: Associations of acoustic field data to subjective responses from building surveys. Build. Acoust. 2018, 25, 151–170. [Google Scholar] [CrossRef]
- Alizadeh, M.; Sadrameli, S. Numerical modeling and optimization of thermal comfort in building: Central composite design and CFD simulation. Energy Build. 2018, 164, 187–202. [Google Scholar] [CrossRef]
- Enescu, D. A review of thermal comfort models and indicators for indoor environments. Renew. Sustain. Energy Rev. 2017, 79, 1353–1379. [Google Scholar] [CrossRef]
- Shaikh, P.H.; Nor, N.B.M.; Nallagownden, P.; Elamvazuthi, I. Intelligent Multi-objective Optimization for Building Energy and Comfort Management. J. King Saud Univ. Eng. Sci. 2016, 30, 195–204. [Google Scholar] [CrossRef]
- Hweij, W.A.; Ghaddar, N.; Ghali, K.; Habchi, C. Optimized performance of displacement ventilation aided with chair fans for comfort and indoor air quality. Energy Build. 2016, 127, 907–919. [Google Scholar] [CrossRef]
- Veselý, M.; Zeiler, W. Personalized conditioning and its impact on thermal comfort and energy performance—A review. Renew. Sustain. Energy Rev. 2014, 34, 401–408. [Google Scholar] [CrossRef]
- International Workshop, 31 March 2008, Rome, Italy. Ente per le Nuove Tecnologie, L’Energia e L’Ambiente, ENEA. Available online: www.fedoa.unina.it/1312/1/Bellia_paper.pdf (accessed on 12 July 2022).
- Freire, R.Z.; Oliveira, G.H.C.; Mendes, N. Non-Linear Predictive Controllers for Thermal Comfort Optimization and Energy Saving. IFAC Proc. 2006, 39, 87–92. [Google Scholar] [CrossRef]
- Osterhaus, W.K. Discomfort glare assessment and prevention for daylight applications in office environments. Sol. Energy 2005, 79, 140–158. [Google Scholar] [CrossRef]
- Tang, H.; Liu, X.; Geng, Y.; Lin, B.; Ding, Y. Assessing the perception of overall indoor environmental quality: Model validation and interpretation. Energy Build. 2022, 259, 111870. [Google Scholar] [CrossRef]
- Khan, N.A.; Bhattacharjee, B. Methodology for Simultaneous Optimization of the Thermal, Visual, and Acoustic Performance of Building Envelope. J. Archit. Eng. 2021, 27, 04021015. [Google Scholar] [CrossRef]
- Zhao, Q.; Lian, Z.; Lai, D. Thermal comfort models and their developments: A review. Energy Built Environ. 2020, 2, 21–33. [Google Scholar] [CrossRef]
- Schito, E.; Conti, P.; Urbanucci, L.; Testi, D. Multi-objective optimization of HVAC control in museum environment for artwork preservation, visitors’ thermal comfort and energy efficiency. Build. Environ. 2020, 180, 107018. [Google Scholar] [CrossRef]
- Hashempour, N.; Taherkhani, R.; Mahdikhani, M. Energy Performance Optimization of Existing Buildings: A Literature Review. Sustain. Cities Soc. 2019, 54, 101967. [Google Scholar] [CrossRef]
- Zhai, Y.; Wang, Y.; Huang, Y.; Meng, X. A multi-objective optimization methodology for window design considering energy consumption, thermal environment and visual performance. Renew. Energy 2018, 134, 1190–1199. [Google Scholar] [CrossRef]
- Halawa, E.; van Hoof, J. The adaptive approach to thermal comfort: A critical overview. Energy Build. 2012, 51, 101–110. [Google Scholar] [CrossRef]
- Nundy, S.; Ghosh, A. Thermal and visual comfort analysis of adaptive vacuum integrated switchable suspended particle device window for temperate climate. Renew. Energy 2020, 156, 1361–1372. [Google Scholar] [CrossRef]
- Gramez, A.; Boubenider, F. Acoustic comfort evaluation for a conference room: A case study. Appl. Acoust. 2017, 118, 39–49. [Google Scholar] [CrossRef]
- Schieweck, A.; Uhde, E.; Salthammer, T.; Salthammer, L.C.; Morawska, L.; Mazaheri, M.; Kumar, P. Smart homes and the control of indoor air quality. Renew. Sustain. Energy Rev. 2018, 94, 705–718. [Google Scholar] [CrossRef]
- OSHA. OSHA Technical Manual-Section III: Chapter 2: Indoor Air Quality; Occupational Safety & Health Administration: Washington, DC, USA, 1999.
- WHO. WHO Guidelines for Indoor Air Quality: Selected Pollutants; World Health Organization. Regional Office for Europe: Copenhagen, Denmark, 2010.
- Hawila, A.A.-W.; Merabtine, A.; Troussier, N.; Bennacer, R. Combined use of dynamic building simulation and metamodeling to optimize glass facades for thermal comfort. Build. Environ. 2019, 157, 47–63. [Google Scholar] [CrossRef]
- Zhang, Y.; Zhong, Y.; Gong, Y.; Zheng, L. The optimization of visual comfort and energy consumption induced by natural light based on PSO. Sustainability 2018, 11, 49. [Google Scholar] [CrossRef]
- Rizi, R.A.; Eltaweel, A. A user detective adaptive facade towards improving visual and thermal comfort. J. Build. Eng. 2021, 33, 101554. [Google Scholar] [CrossRef]
- Kong, Z.; Zhang, R.; Ni, J.; Ning, P.; Kong, X.; Wang, J. Towards an integration of visual comfort and lighting impression: A field study within higher educational buildings. Build. Environ. 2022, 216, 108989. [Google Scholar] [CrossRef]
- Day, J.K.; Futrell, B.; Cox, R.; Ruiz, S.N.; Amirazar, A.; Zarrabi, A.H.; Azarbayjani, M. Blinded by the light: Occupant perceptions and visual comfort assessments of three dynamic daylight control systems and shading strategies. Build. Environ. 2019, 154, 107–121. [Google Scholar] [CrossRef]
- Khanmohamadi, F.M.M.; Pourahmadi, M. Windows optimization based on the glare performance in educational building of Iran hot and dry climate. J. Archit. Sustain. Urban Plan. 2019, 1, 113–128. [Google Scholar]
- Chaudhuri, T.; Zhai, D.; Soh, Y.C.; Li, H.; Xie, L. Thermal comfort prediction using normalized skin temperature in a uniform built environment. Energy Build. 2018, 159, 426–440. [Google Scholar] [CrossRef]
- Secchi, S.; Sciurpi, F.; Pierangioli, L.; Randazzo, M. Retrofit strategies for the improvement of visual comfort and energy performance of classrooms with large windows exposed to East. Energy Procedia 2015, 78, 3144–3149. [Google Scholar] [CrossRef]
- Papadopoulos, G.; Tolis, E.I.; Panaras, G. IEQ assessment in free-running university classrooms. Sci. Technol. Built Environ. 2022, 28, 823–842. [Google Scholar] [CrossRef]
- Liu, H.; Lee, S.; Kim, M.; Shi, H.; Kim, J.T.; Wasewar, K.L.; Yoo, C. Multi-objective optimization of indoor air quality control and energy consumption minimization in a subway ventilation system. Energy Build. 2013, 66, 553–561. [Google Scholar] [CrossRef]
- Katić, K.; Li, R.; Verhaart, J.; Zeiler, W. Neural network based predictive control of personalized heating systems. Energy Build. 2018, 174, 199–213. [Google Scholar] [CrossRef]
- Wu, H.; Wu, Y.; Sun, X.; Liu, J. Combined effects of acoustic, thermal, and illumination on human perception and performance: A review. Build. Environ. 2020, 169, 106593. [Google Scholar] [CrossRef]
- Nascimento, M.; Lopes, P. Internet of things and machine learning applied to the thermal comfort of internal environments. Indoor Built Environ. 2022, 31, 2274–2290. [Google Scholar] [CrossRef]
- Zhou, Y.; Zheng, S.; Zhang, G. Artificial neural network based multivariable optimization of a hybrid system integrated with phase change materials, active cooling and hybrid ventilations. Energy Convers. Manag. 2019, 197, 111859. [Google Scholar] [CrossRef]
- Rudin, C.; Radin, J. Why Are We Using Black Box Models in AI When We Don ’ t Need To ? A Lesson From an Explainable AI Competition. Harv. Data Sci. Rev. 2019, 1, 10–1162. [Google Scholar]
- Huang, B.; Pan, Z.; Liu, Z.; Hou, G.; Yang, H. Acoustic amenity analysis for high-rise building along urban expressway: Modeling traffic noise vertical propagation using neural networks. Transp. Res. Part D Transp. Environ. 2017, 53, 63–77. [Google Scholar] [CrossRef]
- Nannariello, J.; Fricke, F. The prediction of reverberation time using neural network analysis. Appl. Acoust. 1999, 58, 305–325. [Google Scholar] [CrossRef]
- Park, J.; Jeong, B.; Chae, Y.-T.; Jeong, J.-W. Machine learning algorithms for predicting occupants’ behaviour in the manual control of windows for cross-ventilation in homes. Indoor Built Environ. 2021, 30, 1106–1123. [Google Scholar] [CrossRef]
- Bre, F.; Roman, N.; Fachinotti, V.D. An efficient metamodel-based method to carry out multi-objective building performance optimizations. Energy Build. 2019, 206, 109576. [Google Scholar] [CrossRef]
Disclaimer/Publisher’s Note: The statements, opinions and data contained in all publications are solely those of the individual author(s) and contributor(s) and not of MDPI and/or the editor(s). MDPI and/or the editor(s) disclaim responsibility for any injury to people or property resulting from any ideas, methods, instructions or products referred to in the content. |
© 2023 by the authors. Licensee MDPI, Basel, Switzerland. This article is an open access article distributed under the terms and conditions of the Creative Commons Attribution (CC BY) license (https://creativecommons.org/licenses/by/4.0/).

















