Next Article in Journal
Numerical Study of Indoor Air Quality in a University Professor’s Office
Next Article in Special Issue
Renewable Energy Consumption and Economic Growth—Special Issue
Previous Article in Journal
Perceptions of the Institutional and Support Environment amongst Young Agricultural Entrepreneurs in Laos
Previous Article in Special Issue
How Renewable Energy and CO2 Emissions Contribute to Economic Growth, and Sustainability—An Extensive Analysis
 
 
Font Type:
Arial Georgia Verdana
Font Size:
Aa Aa Aa
Line Spacing:
Column Width:
Background:
Article

The Impact of Energy Efficiency Regulations on Energy Poverty in Residential Dwellings in the Lisbon Metropolitan Area: An Empirical Investigation

1
University of Coimbra Institute for Legal Research (UCILeR), University of Coimbra, 3000-018 Coimbra, Portugal
2
Faculty of Economics, University of Coimbra, 3004-512 Coimbra, Portugal
3
Centre for Business and Economics Research (CeBER), University of Coimbra, 3004-512 Coimbra, Portugal
4
Department of Mechanical Engineering, Faculty of Science and Technology of the University of Coimbra, Campus II, University of Coimbra, 3030-788 Coimbra, Portugal
5
Department of Economics, Faculty of Economics and Administrative Sciences, Zonguldak Bülent Ecevit University, İncivez, Zonguldak 67100, Turkey
*
Author to whom correspondence should be addressed.
Sustainability 2023, 15(5), 4214; https://doi.org/10.3390/su15054214
Submission received: 25 January 2023 / Revised: 19 February 2023 / Accepted: 22 February 2023 / Published: 26 February 2023
(This article belongs to the Special Issue Renewable Energy Consumption and Economic Growth)

Abstract

This research examines the effect of energy efficiency regulations on reducing energy poverty in residential dwellings in 18 municipalities of the Lisbon metropolitan area from 2014 to 2020. In its empirical investigation, this study uses Ordinary Least Squares (OLS) with fixed effects and Moments Quantile Regression (MM-QR) methodologies. The results of the OLS and MM-QR models suggest that energy efficiency regulations for the residential sector positively impact energy poverty (101.9252). However, this result may suggest that the current regulations are not effectively mitigating energy poverty in Lisbon’s metropolitan area and Portugal. This ineffectiveness could be due to economic, institutional, and behavioural barriers that impede the achievement of regulation policy goals. In maximising economic and social benefits, policymakers should consider implementing policies that link energy efficiency with clean energy generation in dwellings, promote economies of scale by recycling residuals from dwelling renovations, and provide clear guidance for materialising the energy strategy.

1. Introduction

Increasing energy demand and economic growth have led to significant environmental, fiscal, and social challenges. Globally, energy demand is rising steadily. The International Energy Agency (IEA) predicted that energy demand will reach 18,300 million tons of oil (Mtoe) by 2040 [1]. However, it can be said that the increase in energy demand is relatively small in developed countries, whereas it is growing rapidly in developing countries. Specifically, the future growth of energy demand will be driven by developing countries, particularly China and India, rather than by developed countries [2,3].
The building sector is one of the largest energy consumers, along with industry and transportation. From 2010 to 2021, building energy consumption rose from 115 exajoules to about 135 exajoules. The building sector accounted for 30% of total global final energy consumption and 27% of total energy sector emissions in 2021 [4]. In the European Union (EU), buildings are responsible for 40% of energy consumption and 36% of greenhouse gas emissions, mainly due to construction, use, renovation, and demolition [5]. The residential sector comprises a significant portion of the total energy consumption in the building sector. In 2020, residential energy consumption accounted for 27% of total energy consumption in the EU [6]. This energy consumption included all household energy, excluding energy for transportation, such as lighting, water heating, heating, cooling, and consumer products. It is expected that residential energy consumption will account for approximately 13% of the total energy consumption and grow by about 1.4% per year by 2040 [7]. Hence, improving energy efficiency in buildings is essential for reducing energy costs, decreasing environmental degradation, and advancing environmental development goals.
Several factors, such as geography, income level, building characteristics, energy policies, accessibility to energy resources, and energy infrastructure, influence the share of residential energy consumption. As a result, electricity consumption in the residential sector varies considerably across regions and countries [7,8,9]. In particular, the residential sector’s energy consumption is lower in Southern European countries in the European Union (EU) region. Among these countries, Portugal merits closer examination due to its unique characteristics [10,11]. Firstly, Portugal’s residential building stock is old, with roughly 15% of buildings constructed before 1945 and 70% before 1990. This has resulted in buildings that are not energy efficient, leading to high energy consumption to provide minimal comfort [10,11,12]. Secondly, the final electricity consumption for heating and cooling in the residential sector differs substantially among European countries, with buildings in Southern Europe, including Portugal, less able to withstand severe climate change than those in Northern Europe [11,12,13]. Thirdly, about 34% of buildings in Portugal require some intervention, and around 50% require extensive renovations to meet modern comfort and safety standards [14]. The building sector also accounts for 17% of Portugal’s final electricity consumption, making it the third most energy-intensive sector [15]. Lastly, Portugal has some of Europe’s most expensive power and gas prices [16]. Therefore, focusing on Portugal as a Southern European country may provide significant results in implementing efficient and effective energy efficiency policies.
The growing energy demand and poor thermal performance of residential structures can result in energy poverty, which is the inability of households to fulfil their energy needs. In the EU, many people face difficulty with heating or cooling their homes or paying their energy bills, leading to a prevalence of energy poverty [17]. In 2021, the average share of the population unable to keep their homes warm in 27 EU countries was around 7%, but in Portugal, the share was 16%, which was higher than the average [18]. Energy poverty and housing conditions are closely linked to various health outcomes, such as increased mortality risk, mental and physical health problems, and developmental issues in infants [19,20,21,22,23].
Residential buildings have the most significant potential for energy savings in Europe [24], with household energy savings accounting for the highest share (44%) compared to those of other sectors [25]. Moreover, with a significant proportion of buildings requiring intervention and extensive renovations to meet modern standards and an ageing residential building stock in Portugal, implementing energy efficiency policies in residential buildings can help increase efficiency and reduce energy consumption. This situation is why many EU energy efficiency policies focus on the residential sector to reduce energy consumption. Initially, the primary objective of building energy performance policies in the EU was to establish minimum standards, but over time, governments have introduced various additional tools, such as financial incentives, standards and codes, regulatory standards, and energy efficiency labels [9,10].
Previous studies have investigated various energy efficiency policies in EU countries. Some have reported the positive impact of financial incentives on energy efficiency [9,26,27]. Others have focused on the effects of tax incentives, subsidies, and energy efficiency [28,29]. However, some have found a weak or negative relationship between energy policy instruments and energy efficiency [30,31]. The results of studies on energy efficiency in residential properties have been mixed, with different energy policy tools producing different results in different EU countries. Despite this, well-designed and appropriate energy efficiency measures can increase energy efficiency and reduce energy consumption in the residential sector.
European countries should therefore implement effective energy policies to increase energy efficiency, considering their unique characteristics (e.g., building structure and climate) and requirements. However, although there have been several studies on energy efficiency measures in the residential sector across various European countries, few have focused on Portugal. This study aims to bridge this gap by examining the impact of energy efficiency regulation policies on energy poverty in residential dwellings in Portugal. This study focuses on 18 municipalities in the Lisbon metropolitan area from 2014 to 2020 and uses Ordinary Least Squares with fixed effects and Method of Moments Quantile Regression (MM-QR). In addition, other factors that may affect energy poverty, such as GDP, credit agreements, and the number of new family housing constructions and reconstructions, are also considered in the analysis.
Research on energy efficiency policies for residential dwellings is relatively new and innovative. This study contributes to the literature by conducting a new analysis of the impact of energy efficiency regulation policies on energy poverty in Portugal. This study also uses a macroeconomic approach and econometric methods to examine the relationship between energy poverty and energy policies for a group of municipalities in Portugal. To the best of the authors’ knowledge, this study is the first to evaluate the efficiency of energy regulation policies on energy poverty in the Lisbon metropolitan area.
The findings of this study offer valuable information for governments and policymakers in their efforts to reduce energy consumption and increase energy efficiency in residential buildings. The investigation results provide evidence of the impact of energy regulation policies on energy poverty in residential properties in Portugal and may serve as a guide for other European countries with similar characteristics. Additionally, this study highlights the importance of evaluating the barriers to energy efficiency in the residential sector to ensure sustainable mechanisms for achieving energy and environmental sustainability.
The structure of this paper is as follows: Section 2 provides a review of the relevant literature, Section 3 outlines the data and methodology used in this study, Section 4 presents the empirical results, Section 5 discusses the main findings, and Section 6 draws conclusions and offers policy implications. Finally, Section 7 acknowledges this study’s limitations and outlines potential avenues for future research.

2. Literature Review

In the European Union, no specific conditions are required to be considered energy-poor, but low household incomes, high energy prices, and an energy policy orientation can contribute to energy poverty [32]. The most common causes of energy poverty are low energy efficiency in buildings, low household income, and high energy prices [17]. On the other hand, factors such as low income, the age of buildings (as a proxy for energy efficiency), and climatology play a role in the phenomenon of “hidden energy poverty” or involuntary underconsumption [33].
Energy poverty can be tackled through numerous measures, including energy savings, renewable energy integration, consumer protection, financial assistance, and information provision [11]. Preventive measures are just as critical as financial aid based on income [32]. Regulatory policies addressing different objectives and requirements in various countries or policy contexts are being implemented at different levels, including sub-national and supra-national levels [34]. At the supra-national level, energy poverty is a priority issue, as seen in the “Clean Energy for all Europeans Package”, leading to the implementation of national regulatory policies and the discussion of sub-national policies [35].
European countries with the lowest (below 5%) and highest (above 20%) rates of energy poverty have the fewest measures in place per country. Among these measures, regulatory actions and payment arrangements are the most common [35]. In the EU, countries either focus on energy efficiency measures or social policy to address energy poverty, depending on whether the primary cause is a low income and poverty or energy policy [36]. In EU Member States with lower incomes, shifting from an energy policy to a social policy approach can decrease the probability of energy poverty, although this effect is less pronounced when energy prices are high [32]. Higher energy efficiency in a country can help reduce energy poverty [37]. However, financial and policy awareness barriers in the private rental sector, which houses about 30% of European citizens, may impede the effectiveness of energy efficiency policies in addressing energy poverty [38]. Institutional measures to remove non-market barriers are necessary to facilitate more in-depth and quicker investment in building renovations, although they are not enough on their own [39].
Energy poverty is particularly prevalent in the Southern and Eastern European regions, and it has mainly been tackled through consumer protection and energy savings policies [11]. Most research on energy efficiency policies and poverty in Southern European countries focuses on Spain, where social policy is the predominant approach, followed by Greece and Italy, which have an energy-policy focus [36,40]. In Spain, the effects of municipality-level direct interventions aimed at increasing knowledge about energy efficiency or providing low-cost energy efficiency materials for reducing energy poverty in vulnerable groups vary depending on the type of social vulnerability and housing conditions [41]. Policy effectiveness is not well-documented in countries with an energy-policy focus (Greece and Italy). Policies aimed at reducing fuel poverty should consider building energy efficiency and be tailored to the specific needs of different municipalities within the same region [42].
Portugal’s setting of lower-income, high prices, and energy policy orientation lead to energy poverty [32]. Previous studies have viewed Portugal’s policy focus as mixed, with energy poverty being defined by energy law but based on socioeconomic criteria [36], resulting in a focus on consumer protection and energy savings [11]. Despite this, Portugal has relatively low scores in terms of access to energy justice and, more importantly, access to resources for energy efficiency investment in the face of energy poverty [35]. The recently implemented policies in Portugal primarily target households and are mandatory standard/information and financial policies. The social tariff for electricity and natural gas has a limited impact [15]. Although financial policies have the potential to support energy-efficient housing investment, income limitations prevent such investments [9]. However, the social tariff can also be counter-productive and trap households in energy poverty [11].
One of the most well-studied areas in the field of energy efficiency and energy poverty is the measurement of energy poverty, with ongoing efforts to develop new composite indicators to capture the multiple dimensions of the problem better and to ensure that policies are effective and just for all income groups [33,43].
Past studies have commonly examined the effectiveness of energy efficiency policies at the national or local level [44] or compared effects between countries [45]. However, there is limited research on the multi-level interconnectedness of policies and their differential effects on different regions and social groups within a country. Additionally, although there is a growing body of literature on the differential effects of energy efficiency policies on social groups [41], there is a lack of research on pathways to reduce inequalities resulting from these policies [39]. Finally, behaviour-informed interventions may be helpful, but there is a need for a better understanding of how changes in household behaviour can lead to increased energy efficiency in energy-poor households [46].
These research gaps may hinder the ability of policymakers to make informed decisions, especially given calls for local action [44] and the fact that different municipalities may have different energy poverty policies and that multi-level funding programs are increasing [35].

3. Data and Method

This section presents the variables and methodology utilised in this experimental study. Specifically, the variables are provided in Section 3.1, and an overview of the method approach is provided in Section 3.2.

3.1. Data

This experimental study selects eighteen municipalities from the Lisbon metropolitan area, including Alcochete, Almada, Amadora, Barreiro, Cascais, Lisbon, Loures, Mafra, Moita, Montijo, Odivelas, Oeiras, Palmela, Seixal, Sesimbra, Setúbal, Sintra, and Vila Franca de Xira (refer to Figure 1 below). This group of municipalities has not been previously explored in the literature, making this investigation novel and innovative compared to other studies.
The Lisbon metropolitan area is a sub-region and NUT II region located in the centre-south of Portugal, with the capital city of Lisbon as its centre. It has a population of 2,871,133 inhabitants [47], making it the most populous region in the country with a population density of 957 inhabitants per km2 and the largest urban area in Portugal with a total area of 3001 km2, making it the fifth most extensive region in the country [47]. In addition, the Lisbon metropolitan area is the wealthiest region in Portugal, with a per capita GDP of EUR 29,291 in 2020 [48].
A concentration of shacks, slums, and buildings with high levels of deterioration characterises this region. This situation is due to a lack of investment by landlords. The freezing of rents was mainly caused during the Estado Novo dictatorship in Portugal (1933–1974) and by the low quality of construction in many dwellings [49]. These issues have contributed to energy poverty in this region. In addition, according to the Lisbon energy and environment agency (Lisboa-E.Nova), approximately 40% of Lisbon residents have admitted to feeling discomfort regarding the temperature inside their homes during winter, and 32% have admitted to feeling discomfort during summer [50].
In the Lisbon metropolitan area, the number of residences with low energy efficiency ratings, including D, E, and F efficiency certificate ratings, was 26,434 in 2014, reaching 20,460 in 2020 (see Figure 2 below).
In the Lisbon metropolitan area, the municipalities with a high concentration of residences with low energy efficiency ratings (e.g., D, E, and F) include Lisbon, Sintra, Oeiras, Amadora, Loures, Almada, and Seixal. For instance, in 2014, the municipality of Lisbon had 8118 homes with low energy efficiency ratings, which decreased to 5702 in 2020. On the other hand, the municipalities with low residences are Alcochete, Barreiro, Moita, Montijo, Mafra, Palmela, Odivelas, Vila Franca de Xira, Cascais, and Sesimbra. For example, the municipality of Alcochete had 228 homes with low energy efficiency ratings in 2014, which reduced to 98 in 2020 (as depicted in Figure 3 below).
Therefore, the number of homes with low energy efficiency ratings decreased in 2017 due to the property boom in the Lisbon metropolitan area and Portugal as a whole, where the property market grew by 50% in the same year [52]. The property boom in the Lisbon metropolitan area allowed for the construction of new homes with high energy efficiency and the reconstruction and upgrading of older homes with low energy efficiency. As a result, the number of completed homes in the Lisbon metropolitan area for family housing rose from 1132 in 2014 to 3471 in 2020 (see Figure 4 below).
However, the ratio of restorations completed per 100 completed new constructions was 1.5 in 2014 and decreased to 0.5 in 2020 (see Figure 5 below).
The Lisbon metropolitan area experienced growth from 2014 to 2019 due to tax benefits, tourism, attractive property prices, favourable interest rates, political stability, social peace, and a mild climate [55]. Portugal’s rapid economic recovery also fuelled this growth after the Troika period between 2011 and 2014. The real Gross Domestic Product (GDP) growth rate was 0.795% in 2014, 1.79% in 2015, 2.02% in 2016, 3.51% in 2017, 2.85% in 2018, and 2.68% in 2019. However, the real GDP growth rate declined to −8.30% in 2020 due to the COVID-19 pandemic [56].
This growth positively impacted the Lisbon metropolitan area’s GDP per capita (base = 2016). In 2014, it was EUR 27,831 (Euros) and increased to EUR 28,373 in 2015, EUR 28,876 in 2016, EUR 29,682 in 2017, EUR 30,770 in 2018, and EUR 32,029 in 2019. However, due to the COVID-19 pandemic, the Lisbon metropolitan area’s GDP per capita (base = 2016) decreased to EUR 29,291 in 2020 (see Figure 6 below).
Therefore, the growth in GDP per capita between 2014 and 2019 enabled households in the Lisbon metropolitan area to purchase new, high-energy-efficient homes and renovate or upgrade existing low-energy-efficient homes [55]. Additionally, the increase in credit agreements for purchasing, constructing, and renovating primary or secondary residences during the economic growth of 2014–2019 also contributed to the property boom in Lisbon and throughout Portugal. For example, in the Lisbon metropolitan area, the value of credit agreements for the purchase, construction, and renovation of primary or secondary homes was EUR 35,105,803 (thousands) in 2014 and reached EUR 31,213,729 (thousands) by 2020 (as shown in Figure 7 below).
Indeed, this increase was related to the reduction in housing credit interest rates. In 2014, this rate was 3.19%; in 2015, it was 2.38%; in 2016, it was 1.95%; in 2017, it was 1.65%; in 2018, it was 1.41%; in 2019, it was 1.22%; and in 2020, it reached 1.00% [58]. Another factor that might have contributed to the decrease in the number of dwellings with low energy efficiency ratings is the presence of energy efficiency policies for the residential sector. Energy efficiency regulation policies aimed at increasing energy efficiency and mitigating energy poverty were implemented in Portugal in 2006 [4].
There are five energy efficiency policies currently in force in Portugal. The first policy was implemented in 2006 with the regulation of Heating, Ventilation, and Air Conditioning (HVAC) systems in buildings. This regulation revised the national Regulation of Energy Systems for the Climatization of Buildings (RSECE) building code of 1998, which complemented the Portuguese implementation of the EU Directive 2002/91/CE on the Energy Performance of Buildings. This regulation set strict standards for HVAC energy use, including energy consumption limits for utilities of large buildings, indoor air quality, a legally fixed reference indoor air renovation rate, and limits on pollutant concentrations inside buildings. The second policy was implemented in 2007 with the Certificate of Energy Performance and Indoor Air Quality regulation. This regulation set strict standards for space cooling, heating, water heating, ventilation, and interior lighting. Finally, the third policy was implemented in 2008 with the National Energy Efficiency Action Plan. This regulation encompassed a set of measures aimed at increasing energy efficiency by about 10% of the final energy consumption, implementing the Energy Performance of Buildings Directive (EPBD) (Directive 2002/91/EU) [4].
The GDP per capita growth between 2014 and 2019 allowed households in the Lisbon metropolitan area to acquire new, high-energy-efficiency dwellings and to reconstruct and improve the energy efficiency of deteriorated dwellings [55]. The rapid economic growth during this period also increased credit agreements for the acquisition, construction, and reconstruction of permanent or secondary residences, contributing to the property boom in both the Lisbon metropolitan area and Portugal. In 2014, the value of credit agreements for the purchase, construction, and reconstruction of permanent or secondary dwellings in the Lisbon metropolitan area was EUR 35,105,803 (thousands), and this figure reached EUR 31,213,729 (thousands) in 2019 (as seen in Figure 7 above).
The reduction in housing credit interest rates was a factor in this increase. The interest rate dropped from 3.19% in 2014 to 1.00% in 2020 [58]. In addition, implementing energy efficiency policies for the residential sector in Portugal may have also contributed to the decrease in the number of dwellings with low energy efficiency ratings. Five energy efficiency policies are currently in force in Portugal. The first policy, implemented in 2006, revised the national Regulation of Energy Systems to the Climatization of Buildings and established strict standards for the energy use of HVAC systems in buildings. The second policy, implemented in 2007, established standards for space cooling, heating, water heating, ventilation, and interior lighting. The third policy, implemented in 2008, was the National Energy Efficiency Action Plan, which aimed to increase energy efficiency by 10% of the final energy consumption.
The fourth policy, the Energy Certification System of Buildings regulation, was implemented in 2013 and established strict standards for energy efficiency and using renewable energy systems in buildings. This regulation required minimum energy efficiency standards for HVAC systems, hot water preparation, lighting, and renewable energy and was implemented through Decree-Law No. 118/2013 of 20 August 2013. Finally, the fifth policy, the Environmental Fund program—Sustainable Buildings, was implemented in 2020 and provided funds to support more sustainable buildings through incentives for energy efficiency and decarbonisation [4]. This regulation followed Directive 2012/27/EU and later Directive 2018/844/EU, which set specific targets for reducing electricity consumption by 20% and 30% in 2020 and 2030, respectively, and aimed to accelerate the cost-effective renovation of existing buildings towards a decarbonised building stock by 2050 [59].
The period of this empirical investigation is from 2014 to 2020, as data for the energy efficiency certificate ratings (D, E, and F) and some other variables, such as the GDP per capita for all municipalities in the Lisbon metropolitan area and the number of completed homes in new constructions for family housing, are only available for this time frame. Table 1 provides evidence of the variables used in this empirical investigation.
This investigation aims to use low-energy-efficiency dwellings with certificates (e.g., D, E, and F) as a proxy for energy poverty (ENERGY_POVERTY) and a dependent variable. According to the European Commission, Directorate-General for Energy [61] and CEB [62], the concept of “energy poverty” lacks a universal definition but is generally understood to refer to households that expend an excessive portion of their income on energy or struggle to afford basic energy necessities. The causes of energy poverty can be multidimensional, stemming from low incomes, poor-quality homes, and energy-inefficient appliances.
Energy poverty is a term used to describe the inability of households to access affordable and reliable energy services. This can result from multidimensional factors, including low-quality housing and inefficient energy use. In particular, households may be considered to be energy inefficient if they live in a property with an energy efficiency rating of band D or below, and if their residual income after paying for heating falls below the official poverty line. One key factor contributing to energy poverty is the quality of a household’s housing. In many cases, low-income households may be living in poorly insulated or otherwise inadequate properties that are expensive to heat and maintain. Additionally, the use of energy-inefficient appliances and equipment can further drive up energy costs, making it difficult for households to meet their basic energy needs [63]. This definition is also shared by ComAct [64], which defines energy poverty as dwellings with an Energy Performance Certificate (EPC) rating below D.
According to Energy Action Scotland [65], a house with an energy efficiency rating of D or below can be an indicator of potential energy poverty, and it should be used in conjunction with other measures, such as household income and energy bills, to assess the likelihood of energy poverty. Sánchez-Torija et al. [66] noted that the information contained in an energy efficiency certificate can be utilised to estimate the economic expenditure required to maintain a property in a comfortable state. This value is considered to be more reliable for calculating the energy poverty indicator as compared to the available data on actual expenditures.
Energy Performance Certificates (EPCs) show the energy efficiency of a house or dwelling. The certificates take into account various factors: (a) estimated energy costs; (b) the constructive characteristics of the property (e.g., whether the dwelling has a loft and/or wall insulation); (c) how sufficiently ventilated the building is; (d) the degree to which solar gains affect energy requirements; (e) the efficiency of and degree of control over the dwelling’s heating system; (f) the extent to which energy may be required to cool the home; (g) the type of fuel(s) used to heat, cool, light, and (where applicable) ventilate the home; and (h) the presence of any renewable energy technologies. Moreover, this document or certificate also includes improvement measures to reduce consumption, such as installing double glazing, strengthening insulation or installing more efficient equipment [9].
Therefore, if households experience difficulties heating and cooling their home or accessing essential energy services, they rely on low-energy-efficiency products that consume non-renewable energy sources, such as fossil fuels. This situation is due to low income, high fuel prices, or a lack of investment in energy efficiency and is reflected in their Energy Performance Certificate (EPC) rating.
According to the UK Department of Energy and Climate Change [63], energy poverty in the UK can be measured through energy efficiency rate bands, where dwellings with rates between D and G are considered energy poverty, and those between A and C are not. In Portugal, 75% of buildings have poor energy performance, with EPC ratings below or equal to C (ranging from A+ to F) [67]. This study is the first in the literature to use this variable as a proxy for energy poverty, one of its innovative aspects. The decision was made to use Energy Performance Certificates (EPCs) as a proxy for energy poverty at the municipal level in Portugal, as no other indicators are available for this purpose. EPCs provide valuable information on the energy efficiency of buildings and can be used to identify potential areas for improvement. It is important to note, however, that EPCs do have limitations as a proxy for energy poverty. They only provide information on the energy efficiency of buildings and do not take into account other factors that can contribute to energy poverty, such as household income, energy prices, and the quality of heating systems. Therefore, although EPCs can be a valuable tool in assessing energy poverty, they should be used in conjunction with other indicators to provide a more comprehensive understanding of the issue.
The independent variable GDP is used in this study because the increase in income between 2014 and 2019 has allowed households to purchase high-energy-efficiency dwellings, reconstruct and retrofit low-energy-efficiency dwellings, and purchase appliances and equipment that consume green energy. This result is in line with the views of CEB [62], which posits that a rising income can help mitigate energy poverty in the long run.
The independent variable REGU_POLI is used because national energy efficiency regulations for the residential sector are expected to encourage increased energy efficiency, improved indoor air quality, and reduced energy poverty through increased space cooling, space heating, water heating, ventilation, and lighting efficiency. The literature provides evidence that these policies can increase energy efficiency in Portugal [9,10]. However, this study chooses to use national-level policies because Portuguese municipalities do not have the autonomy to create their energy efficiency regulations [10].
The independent variable HC is used because housing credit agreements allow households to purchase high-energy-efficiency dwellings and appliances, reconstruct low-energy-efficiency dwellings, and adopt renewable energy technologies. This case increases energy efficiency and reduces energy consumption and bills. In addition, the literature provides evidence that this variable helps increase the number of high-energy-efficiency dwellings in Portugal [10].
The independent variables CD and CR are used because the increase in income and the availability of housing credit allow households to purchase high-energy-efficiency dwellings, reconstruct low-energy-efficiency dwellings, and improve space cooling, space heating, water heating, ventilation, and lighting efficiency. New buildings in Portugal have been required to have high energy efficiency standards and certificates since July 2008, and existing buildings have been required to have valid certificates and high energy efficiency standards since 2009 [9]. In addition, Decree-Law No. 118/2013 of 20 August 2013 made it mandatory for energy efficiency certificates to be included in sales, rental, or lease contracts. This decree was updated to follow Directive (2012/27/EU), which set specific energy consumption targets for 2020 and 2030 (20% and 30% reduction, respectively), and was further updated by Directive (2018/844/EU), which aims for a decarbonised building stock by 2050 [59]. However, the literature has not used these variables to explain energy poverty.

3.2. Method

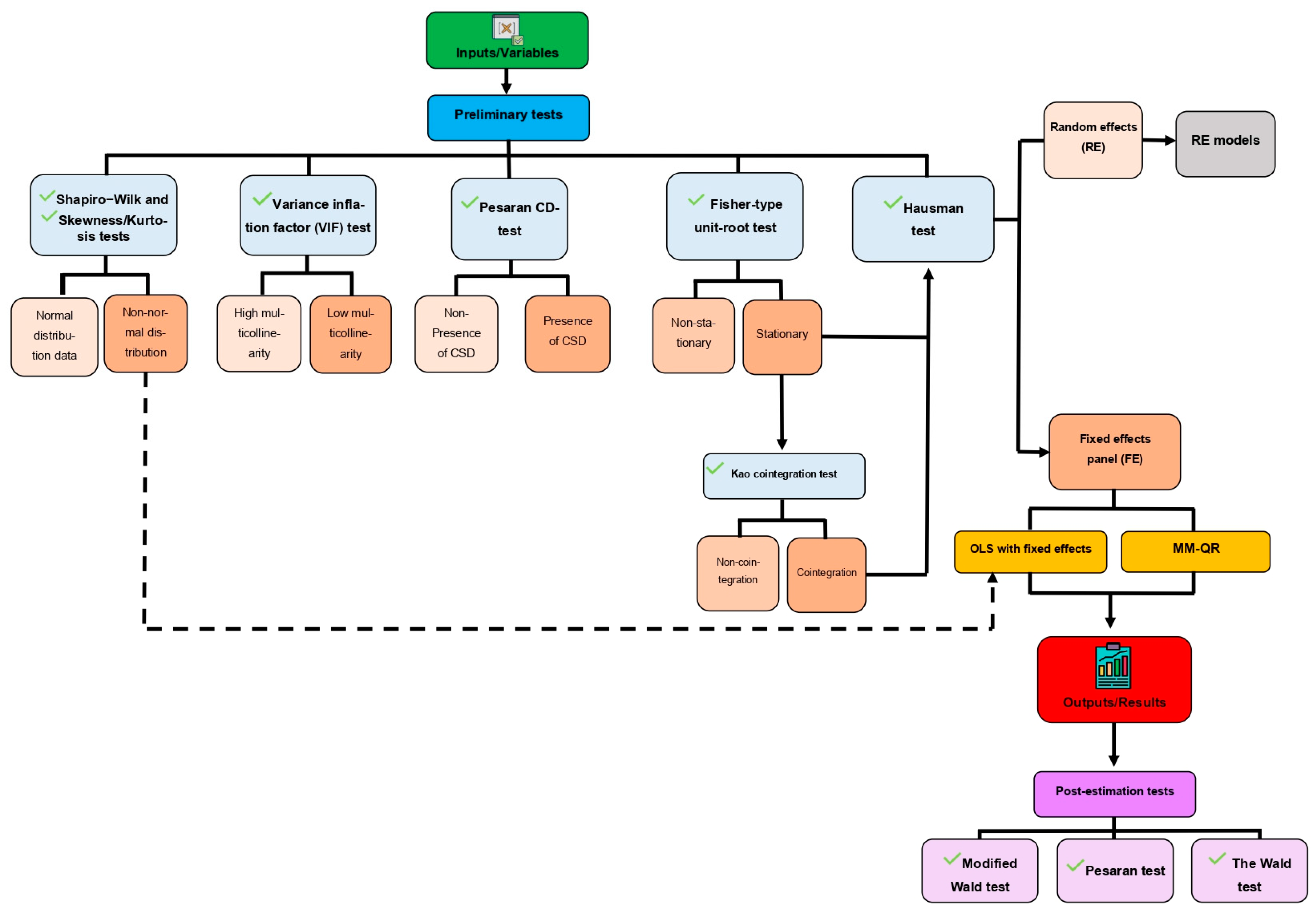
A subsequent methodological framework is adopted to assess the potential impact of energy efficiency policies on energy poverty in eighteen municipalities within the Lisbon metropolitan region, as illustrated in Figure 8 below.
After presenting the methodological framework for this research, it is crucial to present the preliminary tests, the model estimates, and the post-evaluation test.

3.2.1. Preliminary Tests

Before applying OLS regression with fixed effects and MM-QR estimators, it is crucial to conduct preliminary tests to determine the properties of the variables used in the econometric model. These tests aid in choosing the most suitable estimator for the model under consideration. Table 2 below shows the preliminary tests used and their purpose and commands in Stata 17.0 to facilitate their reapplication by other authors.

3.2.2. Ordinary Least Squares (OLS) with Fixed Effects

In this study, Ordinary Least Squares (OLS) regression is performed with fixed effects. This method is selected because it enables the determination of the slope and intercept for a set of observations. Additionally, OLS with a fixed effects estimator uses the conditional mean function to estimate the mean response for the fixed predictors [75]. The general equation for OLS with a fixed effects estimator is as follows:
E N E R G Y _ P O R V E R T Y i t = k 0 i + k 1 G D P i t + k 2 R E G U _ P O L I i t + k 3 H C i t + k 4 C D i t   + k 5 C R i t + ε i t
where k0i is the intercept, k is the value of fixed covariates being fitted to predict the dependent variable ENERGY_POVERTYit, εi is the error term, and each variable enters regression for each municipality i at year t. According to Fuinhas et al. [76], OLS with a fixed effects estimator evidences the relationship between the covariates, but it cannot be extended to non-central locations in the case of shapeshifts.
This empirical investigation chooses to calculate OLS with fixed effects with robust standard errors (FE Robust), and OLS with fixed effects with Driscoll–Kraay standard errors (FE D.-K). In the case of this research, FE D.-K is used due to the presence of heteroskedasticity and cross-sectional dependence (spatial dependence or spatial regimes) [77]. Table 3 below shows the commands to compute the OLS FE, OLS FE Robust, and OLS FE D.-K. estimators in Stata 17.0.

3.2.3. Method of Moments Quantile Regression (MM-QR)

The estimator of the MM-QR model was calculated to recognise the robustness of the OLS estimation results. Therefore, Machado and Silva [78] advised using MM-QR with a fixed effects estimator. MM-QR with a fixed effects estimator differs from the traditional method introduced by Koenker and Bassett [79] in that it relies on conditional means. This estimator model was discussed in the papers by Machado and Silva [78], Canay [80], and Koenker [81], where the authors concluded that this estimator model could capture unobserved distribution heterogeneity across countries within a panel.
The model estimation proposed by Machado and Silva [78] uses the conditional scaling function to estimate the regression quantiles. In addition, differences can be observed through the estimated parameters for each quantile. According to studies by Machado and Silva [78] and Koengkan et al. [82], this method presents several advantages compared to other techniques. For instance, it offers insights into how the explanatory variables impact the whole conditional distribution, enabling the use of methods that are only suitable for estimating conditional means. Moreover, this method can distinguish individual effects in panel data and offer information on how regressors affect the conditional distribution. It also allows for uncrossed estimation of regression quantiles. Koengkan et al. [82] also highlighted that this method is versatile, capable of providing estimates in the presence of cross-sectional models with endogenous variables, can accurately identify conditional means under exogeneity, and can determine the structural function of quantiles. MM-QR estimation is based on the following general equation.
x i t = a i + e i t k + δ i + b i t γ U i t ,
where x i t , e i t from a panel of n individuals i = 1,…, n over T time periods with P δ i + b i t γ > 0 = 1 . Furthermore, the parameters α 1 , δ i ,   i = 1 , , n , capture the individual i fixed effects, and b is a k-vector of known differentiable (with probability 1) transformations of the components of e with element l given by b l = b e ,   l = 1 , ,   k . The sequence e i t is i.i.d. for any fixed i and independent across t. U i t is i.i.d. (across i and t), statistically independent of e i t , and normalised to satisfy the moment condition E U = 0   E U = 1 . The MM-QR model is estimated using the 25th, 50th, 75th, and 90th quantiles in this study. Moreover, the results of the 50th quantile are similar to those using OLS with fixed effects [75]. The commands used to compute the MM-QR estimator in Stata 17.0 are presented in Table 4.

3.2.4. Post-Estimation Tests

This study conducts post-estimation tests after conducting OLS regressions with fixed effects and MM-QR model estimators. These tests aim to evaluate the characteristics of the estimated models. For ease of reapplication, Table 5 lists the post-estimation tests used, their purpose, and the corresponding commands in Stata 17.0.

4. Empirical Results

This section shows the results of the preliminary tests, OLS with fixed effects, MM-QR models, and post-estimation tests.

4.1. Results of Preliminary Tests

The initial step in conducting the preliminary tests involves examining the statistical properties of the variables that are included in the econometric model. This result can be achieved by calculating the descriptive statistics of the variables. Table 6 below displays the descriptive statistics of the variables in levels and first-differences.
The descriptive statistics of the variables indicate that the panel data in this study are highly balanced, where all variables have the same number of observations. A highly balanced panel is required to perform some preliminary tests developed for the panel data (e.g., the cross-sectional dependence (CSD) test, the panel unit root test, and the Westerlund panel data cointegration test, among others). Furthermore, the presence of heteroskedasticity in the model can be indicated through visual analysis. However, this phenomenon can be confirmed by performing the modified Wald test.
The second step in performing the preliminary tests is identifying the presence of normal distributions in the variables in levels and first-differences. For this purpose, the Shapiro–Francia and Shapiro–Wilk tests, which verify the normal distributions of the variables, are used. Table 7 below shows the results of the normal distribution tests.
The results above indicate that all variables in levels and first-differences used are not normally distributed, where the null hypothesis of both tests can be rejected. Moreover, the non-normally distributed variable is a requirement for the realisation of MM-QR model regression.
The third step in realising the preliminary tests is to identify the level of multicollinearity between the variables in the model. Therefore, the VIF test is computed in this investigation to accomplish this verification. Table 8 below shows the results of the VIF test.
The VIF test results indicate no concern for multicollinearity in the econometric model, as the mean VIF values are low, which are below the commonly accepted benchmark of six [82]. Therefore, the fourth step in conducting the preliminary tests involves identifying the presence of cross-sectional dependence in the variables in levels and first-differences. The results of the CSD test can be seen in Table 9.
The results in the table above suggest that all variables in levels and first-differences have p-values significant at the 1% level, indicating that the null hypothesis is not rejected and that cross-sectional dependence (CSD) is present in all variables. However, the CSD test does not show any results for the variable CR. The fifth step in conducting the preliminary tests involves determining the presence of unit roots in the variables. This result is achieved by using the Fisher-type unit-root test. The results of this test are displayed in Table 10 below.
The results indicate that the variables ENERGY_POVERTY, GDP, REGU_POLI, and DR exhibit boundary behaviour between I(0) and I(1), and the variables HC and CD are stationary. In the first-difference, the test indicates that the variables ENERGY_POVERTY, CD, and CR are stationary, whereas the variables GDP, REGU_POLI, and HC are non-stationary. In the presence of non-stationary variables, it is necessary to check for cointegration. Additionally, this study chooses not to utilise the Pesaran Unit Root test (CIPS) and Modified CADF tests due to their requirement of a minimum of eight observations by crosses, one lag, and the inclusion of both constant and trend terms, which was not feasible for this analysis. Hence, the sixth step in the preliminary tests involves examining the cointegration between the non-stationary variables using the Kao cointegration test. This investigation chooses not to utilise the Westerlund and Pedroni cointegration tests due to their requirement of a minimum of 14 observations by crosses, which was not feasible for this analysis. The results of the test are presented in Table 11.
The null hypothesis of no cointegration is rejected. This is true for the five tests’ statistics reported in the tables and provides strong evidence that the non-stationary variables are cointegrated in all panels. The seventh step in carrying out the preliminary tests is to identify the nature of the panel data regarding whether it has random or fixed effects. The Hausman test is used to determine this. The results from the Hausman test are shown in Table 12 below.
The results in the table above indicate the rejection of the null hypotheses; thus, the model has fixed effects. Therefore, in this investigation, the FE estimator is used.

4.2. Results of OLS with Fixed Effects and MM-QR

After conducting the preliminary tests, OLS with fixed effects and MM-QR regressions can be performed. As previously mentioned, this investigation uses OLS with fixed effects with robust standard errors (FE Robust) and OLS with fixed effects with Driscoll–Kraay standard errors (FE D.-K). The FE D.-K method is chosen due to heteroskedasticity (seen in Table 2) and cross-sectional dependence (seen in Table 5). In addition, MM-QR based on the 25th, 50th, 75th, and 90th quantiles is also used to ensure the robustness of the OLS results. The 25th, 50th, 75th, and 90th quantiles are used to identify the effect of the independent variables on the dependent variables. Moreover, this empirical investigation opts to use the variables in levels instead of first-differences due to the loss of observations, where a panel with variables in first-differences drops from 126 observations to 108. This reduction impacts the results of the estimations. Table 13 below presents the results of the OLS with fixed effects and MM-QR regressions.
The OLS regression model indicates that the independent variable GDP has a negative impact (−0.0002) on the dependent variable ENERGY_POVERTY. Conversely, the independent variable REGU_POLICY has a positive impact (101.9252) on the dependent variable. Additionally, the independent variable HC has a positive impact (0.0001), whereas the independent variables CD and CR have negative impacts of −0.8075 and −41.2240, respectively, on the dependent variable, ENERGY_POVERTY.
The MM-QR regression model demonstrates that the independent variable REGU_POLI has a positive effect on the dependent variable at the 25th, 50th, and 75th quantiles. The independent variable HC also exhibits a positive influence on the dependent variable across all quantiles. Conversely, the independent variables CD and CR have a negative impact on the dependent variable in the 50th quantile. Figure 9 below summarises the impact of the independent variables on the dependent variables.

4.3. Results of Post-Estimation Tests

After conducting regression models, it is necessary to perform post-estimation tests. These tests verify the presence of group-wise heteroscedasticity and contemporaneous correlations among the cross-sections of the OLS model. They also give the overall significance of the results in the OLS with fixed effects and MM-QR models. The results of the post-estimation tests are shown in Table 14 below.
The results of the Modified Wald test indicate the presence of group-wise heteroskedasticity in the OLS with a fixed effects model, and the null hypothesis can be rejected. The Pesaran test shows the contemporaneous correlation among the cross-sections, and the null hypothesis can be rejected in the OLS with a fixed effects model. Additionally, the Wald test suggests that the hypothesis cannot be rejected, indicating that time-fixed effects are necessary for both models.

5. Discussion

This section presents possible explanations for the results found in Table 13 above, which point to a positive answer to the research question and provide valuable insights on the control variables. First, the independent variable, GDP, negatively impacts the dependent variable, ENERY_POVERTY, by a factor of −0.0002. This finding means that, as GDP becomes higher, the energy poverty in the Lisbon metropolitan area becomes lower, but the impact is not very significant.
One reason for the low capacity of income to mitigate energy poverty in the Lisbon metropolitan area could be due to the high cost of living caused by factors such as tourism, property speculation, and a housing shortage, which have led to a property boom [85]. The monthly cost of living in the Lisbon metropolitan area for a single person is estimated to be EUR 1846 [86], whereas, for a family of four, it is around EUR 3477 [86]. Moreover, the minimum wage in Portugal is EUR 705 per month [87], which is not enough to cover these costs. Furthermore, a quarter of workers only earn the minimum wage, making it difficult for them to access credit to improve the energy efficiency of their homes, purchase energy-efficient appliances, or acquire green energy technologies.
Households and individuals are faced with a difficult choice between paying for basic necessities, such as rent, food, and energy bills, and improving the energy efficiency of their homes. An inquiry by the Lisbon Energy and Environment Agency found that 40% of Lisbon residents admitted to discomfort with the temperature in their homes during winter, and 32% reported discomfort during summer [50].
Research by Fuinhas et al. [76] found evidence that a low income contributes to energy poverty. The authors found that a low income in Portugal limits investment in energy-efficient homes, causing consumers to choose lower-efficiency homes with low-energy-efficiency performance certificates (e.g., D, E, and F). The high prices of new homes with high energy efficiency standards, caused by factors such as tourism, property speculation, and housing shortages, also make it difficult for low-income households to purchase these homes.
The independent variable REGU_POLICY has a positive impact of 101.9252 on the dependent variable ENERY_POVERTY, i.e., the variable REGU_POLICY increases energy poverty in the Lisbon metropolitan area, and the impact is very high. Indeed, this result could indicate that the implemented regulation policies are inefficient in mitigating energy poverty in the Lisbon metropolitan area and Portugal as a whole. Therefore, this inefficiency could be related to barriers such as economic, institutional, and behavioural ones. These barriers widely limit the achievement of regulation policy goals [88]. Economic barriers refer to difficulties in accessing credit to improve the energy efficiency performance in dwellings and buildings, insufficient and unstable available funding, high risk for investors and financial institutions, building stock characteristics, and split incentives [88,89,90]. In Portugal, accessing government support to improve energy efficiency in dwellings and buildings is very bureaucratic, limited, and insufficient. For example, “Programa de Apoio Edifícios + Sustentáveis 2021” (Sustainable Buildings Support Programme 2021) has a contribution rate of eligible expenditures supported by the programme between 65–85%, and a limit of eligible expenditures supports a value until EUR 4500 (Euros) [91]. In the case of “Programa Casa Eficiente 2020” (Efficient House 2020 Programme), the programme only applies in the case of interventions for replacing existing household appliances. Individual expenditure cannot exceed 15% of the total eligible investment amount of the operation [92]. These offered values are shallow and insufficient for households and individuals with low incomes, budgets, and credit restrictions that intend to improve the energy efficiency performance of their dwelling.
Institutional barriers are related to complex/inadequate regulatory procedures, conflicting guidelines in the governance structure, political obstruction, and a lack of policy coordination [88,93,94]. For example, in Portugal, the complexity of regulatory procedures and their bureaucracies make it difficult for individuals to receive government support to improve the energy efficiency of their houses. In addition, the change in political power in Portugal and Brussels, as well as in the European Parliament and the Council of the European Union, where all directives related to energy efficiency in dwellings and buildings in the European Union are elaborated, impacts the efficiency of regulation policies. Moreover, corruption and conflicts of interest in Portugal, Brussels, the European Parliament, and the Council of the European Union contribute to this inefficiency. Indeed, institutional barriers are a significant limitation to the diffusion and promotion of energy efficiency and renewable energy technologies, undermining the success of government regulation [88,95].
Behavioural barriers are related to the misperception of economic returns, household and individuals consumption practices, limited trust in local and national public administration, different purchasing choices, and financial restrictions due to low incomes [88,89]. According to Al-addous and Albatayneh [96], those barriers are linked to knowledge gaps affecting energy efficiency improvement and energy-efficient and green energy technologies implementation. In the Lisbon metropolitan area and Portugal as a whole, low incomes, high living costs and taxes, and the high level of demographic ageing have reduced the awareness of households and individuals on energy savings and have limited the diffusion of a culture of saving both at the individual and community level. In the literature, regulation policies have been incapable of mitigating the number of dwellings and buildings with low energy efficiency (e.g., D, E, and F) in Portugal as a whole [9,10].
The independent variable HC has a positive impact of 0.0001 on the dependent variable ENERY_POVERTY, meaning that HC increases energy poverty in the Lisbon metropolitan area. However, the impact is small. The cause of this impact could be the difficulty in accessing housing credit due to a budget constraint caused by low household and individual incomes, as suggested by Fuinhas et al. [76]. Another factor that may contribute to this result is (i) the bureaucracy involved in housing credit agreements, (ii) the expenses and taxes associated with a mortgage, (iii) the high down payment required, which can be 10–20% of the property value, and (iv) high property prices due to the tourism boom, property speculation, and housing shortages, which make it difficult for low-income households and individuals to purchase a dwelling with high energy efficiency standards in the Lisbon metropolitan area. Another important factor may be the lack of information about alternative housing credit and government support, such as the “Programa Casa Eficiente 2020” (Efficient House 2020 Programme) [92] and the “Programa de Apoio Edifícios + Sustentáveis 2021” (Sustainable Buildings Support Programme 2021) [91], which can help in the reconstruction of permanent or secondary dwellings with low energy efficiency by, for example, improving space cooling and heating or purchasing appliances with high energy efficiency standards and renewable energy technologies, such as photovoltaic panels and solar thermal systems.
The independent variable CD has a negative impact of −0.8075 on the dependent variable ENERY_POVERTY, meaning that it helps to mitigate energy poverty in the Lisbon metropolitan area. However, its impact is low compared to the results of the independent variable CR. This result may be due to mandatory regulations that promote the improvement of energy efficiency in new dwellings and buildings, such as the Heating, Ventilation, and Air Conditioning (HVAC) regulation, the Energy Certification System of Buildings regulation, the Certificate of Energy Performance and Indoor Air Quality regulation, and the Environmental Fund program’s Sustainable Buildings regulation, as mentioned in Section 3.1. Another factor contributing to this negative impact is the tourism boom, property speculation, housing shortages, and tax incentives for foreigners through the “Golden Visa”, which have influenced the construction of new, energy-efficient dwellings and buildings following the mandatory regulations for energy efficiency.
However, the increase in new dwellings and buildings with high energy efficiency standards is not for everyone. For example, only a tiny proportion of the population in the Lisbon metropolitan area with high income and access to credit (national or international) without bureaucracy and restrictions, as well as tax incentives (e.g., foreigners through the “Golden Visa”), have access to these dwellings and buildings. This result has a negligible impact on the independent variable, CD. Another factor contributing to this low impact could be the high construction costs of these high-energy-efficiency dwellings or buildings. These dwellings or buildings can cost 20% more than conventional dwellings or buildings with low-energy-efficiency performances. This increase in cost is reflected in the prices of dwellings or buildings with high energy efficiency standards [55]. As a result, these dwellings become inaccessible to households and individuals with low incomes and limited access to government support, such as the EUR 4500 (Euros) housing credit offered in [89]. This result leads these households and individuals to buy conventional dwellings with low energy efficiency standards (e.g., D, E, and F) and make necessary energy efficiency improvements.
Finally, the independent variable CR negatively impacts the dependent variable ENERY_POVERTY with a coefficient of −41.2240. This finding means that the independent variable CR reduces energy poverty in the Lisbon metropolitan area, and its impact is much higher than the independent variable CD. This result could be attributed to mandatory regulations promoting energy efficiency improvements in existing dwellings and buildings, as discussed in Section 3.1. Another factor that may contribute to this negative impact is the tourism boom, property speculation, housing shortages, and tax incentives for foreigners through the “Golden Visa,” which influences the rebuilding or renovating of permanent or secondary dwellings with low energy efficiency.
The high cost of new dwellings and buildings, with and without high energy efficiency standards, has prevented low-income households and individuals and foreigners with limited budgets from obtaining housing loans. They have instead opted to purchase used or old dwellings and buildings with low-efficiency standards (e.g., D, E, and F) and renovate them to improve energy efficiency. Another factor that may have contributed to this high impact is the fiscal benefits offered for urban regeneration areas, or “Áreas de Reabilitação Urbana (ARU)” in Portuguese [97]. Each municipality in the Lisbon metropolitan area provides tax benefits for individuals who buy and renovate damaged dwellings or buildings [97]. These tax benefits include (i) a three-year exemption from municipal property tax, (ii) a three-year exemption from municipal tax on property transfers, (iii) a reduction in income tax, (iv) a reduction in value-added tax (IVA), and (v) a reduction in other taxes [95].
Moreover, the existence of government support, such as the “Programa Casa Eficiente 2020” (Efficient House 2020 Programme) [92], and “Programa de Apoio Edifícios + Sustentáveis 2021” (Sustainable Buildings Support Programme 2021) [91] to improve the energy efficiency of dwellings and buildings, also could be related to this high impact.

6. Conclusions and Policy Implications

This research aims to contribute to enhancing the understanding of (i) efforts to combat global warming, (ii) requirements to decrease greenhouse gas emissions, and (iii) the need to restrict the environmental impact of human activities on the environment. Few studies have focused on the effect of energy efficiency on energy consumption in Portugal. Hence, this study aims to fill this gap and discover appropriate energy policy measures in the residential sector in Portugal. This research’s objective is to provide a supported answer to the following question: Do energy efficiency regulations help to reduce energy poverty in residential dwellings in Portugal?
Despite its small size, Portugal has significant geographical differences, which may hinder clear comprehension of the relationships between variables. This particularity is kept in mind, and the research focuses on the impact of energy efficiency regulations on energy poverty in the residential dwellings of 18 municipalities in the Lisbon metropolitan area, which is considered the wealthiest region of Portugal.
This study uses well-established econometric methods, including Ordinary Least Squares with fixed effects and method of moments quantile regression, to examine data from 2014 to 2020. The aim is to determine the variables that have a significant impact on energy poverty, which is represented by homes with low energy efficiency (rated D, E, and F on the energy efficiency certificate). The following variables are selected for analysis: (i) GDP, (ii) national regulations on energy efficiency for residential properties, (iii) credit agreements for the purchase, construction, or renovation of permanent or secondary homes, or rent and land purchases for owner-occupied homes, (iv) the number of completed homes in new family housing constructions, and (v) the number of completed renovations relative to 100 completed new constructions.
The answer to the research question (“Do energy efficiency regulation policies mitigate energy poverty in residential dwellings in Portugal?”) is positive. The OLS and MM-QR estimations show that energy efficiency regulations for the residential sector positively impact (101.9252) energy poverty. This finding suggests that energy efficiency regulations for the residential sector increase energy poverty in the Lisbon metropolitan area and have a very high impact. However, this result could also indicate that regulations are inefficient in reducing energy poverty in the Lisbon metropolitan area or Portugal as a whole, due to various economic, institutional, and behavioural barriers that limit the effectiveness of the regulations.

Policy Implications

The results of this research serve as a warning to policymakers regarding implementing policies that maximise economic and social benefits from enhancing the energy efficiency of dwellings. Firstly, energy efficiency regulations should be revised; despite the positive impact of energy efficiency regulations on reducing energy poverty, there are still barriers that limit their effectiveness. Thus, it is necessary to review these regulations and identify the areas that need improvement to enhance their effectiveness in reducing energy poverty. Secondly, policies targeting households with low energy efficiency should be developed; this study finds that energy efficiency regulations have a positive impact on reducing energy poverty. However, it is essential to identify households with low energy efficiency ratings and provide them with targeted assistance, such as financial aid, to help them upgrade their energy efficiency and reduce their energy costs. Thirdly, financial incentives should be promoted; this study finds that credit agreements have a significant impact on reducing energy poverty. Hence, there is a need to promote financial incentives, such as loans and grants, to support households that want to improve their energy efficiency.
Fourthly, awareness and education should be increased; social and cultural factors are found to play a significant role in energy poverty, which highlights the importance of increasing awareness and education about energy efficiency and conservation. It is essential to develop educational programs that target different segments of society, including schools, communities, and households, to raise awareness about the benefits of energy efficiency and conservation. Fifthly, the effectiveness of policies should be monitored and evaluated; it is crucial to monitor and evaluate the impact of policies implemented to reduce energy poverty regularly. This can help identify the effectiveness of the policies and determine whether they need to be revised or improved to achieve the desired outcomes.
Sixthly, improvements in efficiency in the housing sector contribute to the pressing need to transition from fossil fuels to renewable energy sources, reducing emissions of harmful gases. This result is achieved by reducing the energy consumption required to cool dwellings and using more environmentally friendly construction materials, some of which emit significant amounts of pollution, such as mortar. Seventhly, efficiency gains can be linked to the generation of clean energy in dwellings, such as solar or thermal. Eighthly, policies should be designed to achieve economies of scale by recycling residuals from dwelling renovations. Ninthly, transient phenomena, such as tourism, should be limited or isolated from dwellings. Tenthly, efficient dwellings should be linked to the effort to smooth energy demand by managing the energy demand side. Finally, preventive measures should be implemented to limit the rebound effect, also known as the Jevons Paradox, which occurs when increased energy efficiency leads to increased overall energy consumption. Additionally, greater energy efficiency in dwellings can make energy-consuming activities more affordable, increasing their usage.

7. Limitations and Future Research

7.1. Study Limitations

This study has several limitations stemming from the contingencies that typically challenge empirical research. Firstly, the short data period makes it challenging to identify underlying trends and decompose the total effect into short-term and long-term impacts. Secondly, this study is limited by the variables available, and the complexity and theoretical uncertainty of the determinants of dwellings’ energy efficiency likely require the inclusion of qualitative variables, which is challenging to model using longitudinal data. Thirdly, the results may not be generalisable to other situations due to the limited capacity to generalise from specific circumstances, as this study is conducted in a wealthy area of a not-so-wealthy country. Fourthly, EPCs do have limitations as a proxy for energy poverty. They only provide information on the energy efficiency of buildings and do not take into account other factors that can contribute to energy poverty, such as household income, energy prices, and the quality of heating systems. Therefore, although EPCs can be a valuable tool in assessing energy poverty, they should be used in conjunction with other indicators to provide a more comprehensive understanding of the issue. Finally, the lack of literature on the topic in Portuguese economic and social realities has resulted in a lack of fundamental research that would allow for the identification of the underlying factors driving the economy, making it challenging to research ways to improve dwellings’ energy efficiency.

7.2. Future Research

Deploying energy-efficient dwellings in challenging times requires a thorough understanding of the complex relationships among the variables involved. One approach is to enhance traditional econometric methods with fuzzy-set qualitative comparative analysis (fsQCA), which is equipped to handle small samples and qualitative variables. Another approach is to investigate the relative effectiveness of different policy measures, such as financial and regulatory incentives, and to consider factors such as income inequality, low wages, interest rates in financing energy transitions, and housing market speculation when examining the ability to renovate dwellings.
Moreover, it is necessary to develop more comprehensive indicators of energy poverty that take into account multiple factors, such as household income, energy prices, and the quality of heating systems. This would help provide a more holistic understanding of energy poverty and its underlying causes. Examining the relationship between EPC ratings and other indicators of energy poverty, such as fuel poverty and energy expenditure, could help establish the validity of EPCs as a proxy for energy poverty and determine how they can be used in conjunction with other indicators to better understand the issue.
Exploring the effectiveness of policies and programs designed to address energy poverty, particularly those that focus on improving the energy efficiency of buildings, could involve assessing the impact of different types of interventions on energy consumption, energy costs, and the well-being of households. Investigating the role of social and cultural factors in energy poverty, including how social norms and attitudes towards energy use and conservation may impact energy consumption and energy poverty, could help to identify new approaches to addressing energy poverty that are more attuned to the needs and values of different communities.
Finally, it is recommended to validate these findings through cross-validation by applying the same approach to other contexts, such as metropolitan areas or panels of countries and different types of buildings.

Author Contributions

M.K.: Conceptualisation, Methodology, Writing—original draft preparation, Supervision, Validation, Data curation, Investigation, Formal analysis, and Visualisation. J.A.F.: Reviewing and Editing and Investigation. A.A.: Investigation. U.U.: Investigation. All authors have read and agreed to the published version of the manuscript.

Funding

CeBER: R&D unit funded by National Funds through FCT—Fundação para a Ciência e a Tecnologia, I.P., project UIDB/05037/2020. UCILeR is an R&D Unit accredited and funded by FCT—Portugal National Agency within the scope of its strategic project: UIDB/04643/2020.

Data Availability Statement

Data are available on request from the corresponding author.

Conflicts of Interest

The authors declare no conflict of interest.

References

  1. Singh, J. Why Energy Efficiency Matters and How to Scale It Up. In Live Wire; World Bank: Washington, DC, USA, 2016; Available online: https://openknowledge.worldbank.org/handle/10986/23636 (accessed on 10 January 2023).
  2. Tóth, G.; Sebestyén Szép, T. Spatial Evolution of the Energy and Economic Centers of Gravity. Resources 2019, 8, 100. [Google Scholar] [CrossRef]
  3. Raźniak, P.; Dorocki, S.; Rachwał, T.; Winiarczyk-Raźniak, A. The Role of the Energy Sector in the Command and Control Function of Cities in Conditions of Sustainability Transitions. Energies 2021, 14, 7579. [Google Scholar] [CrossRef]
  4. International Energy Agency (IEA). Buildings. 2022. Available online: https://www.iea.org/reports/buildings (accessed on 10 January 2023).
  5. European Commission. Energy Efficiency in Buildings. 2020. Available online: https://commission.europa.eu/news/focus-energy-efficiency-buildings-2020-02-17_en (accessed on 10 January 2023).
  6. Eurostat. Energy Consumption in Households. 2022. Available online: https://ec.europa.eu/eurostat/statistics-explained/index.php?title=Energy_consumption_in_households (accessed on 10 January 2023).
  7. Conti, J.; Holtberg, P.; Diefenderfer, J.; LaRose, A.; Turnure, J.T.; Westfall, L. International Energy Outlook 2016 with Projections to 2040; Energy Information Administration (EIA): Washington, DC, USA, 2016. [Google Scholar] [CrossRef]
  8. Barbosa, R.; Vicente, R.; Santos, R. Climate change and thermal comfort in Southern Europe housing: A case study from Lisbon. Build. Environ. 2015, 92, 440–451. [Google Scholar] [CrossRef]
  9. Koengkan, M.; Fuinhas, J.A.; Osmani, F.; Kazemzadeh, E.; Auza, A.; Alavijeh, N.K.; Teixeira, M. Do financial and fiscal incentive policies increase the energy efficiency ratings in residential properties? A piece of empirical evidence from Portugal. Energy 2022, 241, 122895. [Google Scholar] [CrossRef]
  10. Fuinhas, J.A.; Koengkan, M.; Silva, N.; Kazemzadeh, E.; Auza, A.; Santiago, R.; Teixeira, M.; Osmani, F. The Impact of Energy Policies on the Energy Efficiency Performance of Residential Properties in Portugal. Energies 2022, 15, 802. [Google Scholar] [CrossRef]
  11. Matos, A.M.; Delgado, J.M.P.Q.; Guimarães, A.S. Linking Energy Poverty with Thermal Building Regulations and Energy Efficiency Policies in Portugal. Energies 2022, 15, 329. [Google Scholar] [CrossRef]
  12. Gouveia, J.P.; Palma, P. Energy Efficiency of the Housing Stock in Portugal, EP-Pedia, ENGAGER COST Action. 2021. Available online: https://www.eppedia.eu/article/energy-efficiency-housing-stock-portugal (accessed on 10 January 2023).
  13. Palma, P.; Gouveia, J.P.; Simoes, S.G. Mapping the energy performance gap of dwelling stock at high-resolution scale: Implications for thermal comfort in Portuguese households. Energy Build. 2019, 190, 246–261. [Google Scholar] [CrossRef]
  14. Magalhães, S.A.; De Freitas, V.P. A complementary approach for energy efficiency and comfort evaluation of renovated dwellings in Southern Europe. Energy Procedia 2017, 132, 909–914. [Google Scholar] [CrossRef]
  15. Odyssee-Mure. Energy Profile: Portugal. 2021. Available online: https://www.odyssee-mure.eu/publications/efficiency-trends-policiesprofiles/portugal.html (accessed on 10 January 2023).
  16. Eurostat. Electricity and Gas Prices for Household Consumers. 2022. Available online: https://ec.europa.eu/eurostat/databrowser/view/NRG_PC_204__custom_1399890/default/table?lang=en (accessed on 10 January 2023).
  17. EPAH. Introduction to the Energy Poverty Advisory Hub (EPAH) Handbooks: A Guide to Understanding and Addressing Energy Poverty. 2022. Available online: https://energy-poverty.ec.europa.eu/discover/publications/publications/introduction-energy-poverty-advisory-hub-epah-handbooks-guide-understanding-and-addressing-energy_en (accessed on 10 January 2023).
  18. Eurostat. Population is Unable to Keep Houses Adequately Warm by Poverty Status. 2022. Available online: https://ec.europa.eu/eurostat/databrowser/view/sdg_07_60/default/table?lang=en (accessed on 10 January 2023).
  19. Krieger, J.; Higgins, D.L. Housing and health: Time again for public health action. Am. J. Public Health 2002, 92, 758–768. [Google Scholar] [CrossRef]
  20. Gibson, M.; Petticrew, M.; Bambra, C.; Sowden, A.J.; Wright, K.E.; Whitehead, M. Housing and health inequalities: A synthesis of systematic reviews of interventions aimed at different pathways linking housing and health. Health Place 2011, 17, 175–184. [Google Scholar] [CrossRef]
  21. Liddell, C.; Guiney, C. Living in a cold and damp home: Frameworks for understanding impacts on mental well-being. Public Health 2015, 129, 191–199. [Google Scholar] [CrossRef] [PubMed]
  22. Thomson, H.; Snell, C.; Bouzarovski, S. Health, well-being and energy poverty in Europe: A comparative study of 32 European countries. Int. J. Environ. Res. Public Health 2017, 14, 584. [Google Scholar] [CrossRef] [PubMed]
  23. Kose, T. Energy poverty and health: The Turkish case. Energy Sources Part B Econ. Plan. Policy 2019, 14, 201–213. [Google Scholar] [CrossRef]
  24. European Court of Auditors. Energy Efficiency in Buildings: Greater Focus on Cost-Effectiveness Still Needed. 2020. Available online: https://www.eca.europa.eu/Lists/ECADocuments/SR20_11/SR_Energy_efficiency_in_buildings_EN.pdf (accessed on 10 January 2023).
  25. Odyssee-Mure. Evaluation of Energy Savings. 2021. Available online: https://www.odyssee-mure.eu/publications/efficiency-by-sector/ (accessed on 10 January 2023).
  26. Filippini, M.; Hunt, L.C.; Zorić, J. Impact of energy policy instruments on the estimated level of underlying energy efficiency in the EU residential sector. Energy Policy 2014, 69, 73–81. [Google Scholar] [CrossRef]
  27. Trotta, G.; Spangenberg, J.; Lorek, S. Energy efficiency in the residential sector: Identification of promising policy instruments and private initiatives among selected European countries. Energy Effic. 2018, 11, 2111–2135. [Google Scholar] [CrossRef]
  28. Alberini, A.; Bigano, A. How effective are energy-efficiency incentive programs? Evidence from Italian homeowners. Energy Econ. 2015, 52, S76–S85. [Google Scholar] [CrossRef]
  29. Villca-Pozo, M.; Gonzales-Bustos, J.P. Tax incentives to modernize the energy efficiency of the housing in Spain. Energy Policy 2019, 128, 530–538. [Google Scholar] [CrossRef]
  30. Murphy, L.; Meijer, F.; Visscher, H. A qualitative evaluation of policy instruments used to improve the energy performance of existing private dwellings in the Netherlands. Energy Policy 2012, 45, 459–468. [Google Scholar] [CrossRef]
  31. Dubois, M.; Allacker, K. Energy savings from housing: Ineffective renovation subsidies vs efficient demolition and reconstruction incentives. Energy Policy 2015, 86, 697–704. [Google Scholar] [CrossRef]
  32. Primc, K.; Slabe-Erker, R. Social policy or energy policy? Time to reconsider energy poverty policies. Energy Sustain. Dev. 2020, 55, 32–36. [Google Scholar] [CrossRef]
  33. Barella, R.; Romero, J.C.; Linares, J.I.; Arenas, E.; Asin, M.; Centano, E. The dark side of energy poverty: Who is underconsuming in Spain and why? Energy Res. Soc. Sci. 2022, 86, 102428. [Google Scholar] [CrossRef]
  34. Malyshev, N. Regulatory policy: OECD experience and evidence. Oxf. Rev. Econ. Policy 2006, 22, 274–299. Available online: https://www.jstor.org/stable/23606892 (accessed on 10 January 2023). [CrossRef]
  35. Bouzarovski, S.; Thomson, H.; Cornelis, M. Confronting Energy Poverty in Europe: A Research and Policy Agenda. Energies 2021, 14, 858. [Google Scholar] [CrossRef]
  36. Pye, S.; Dobbins, A.; Baffert, C.; Brajković, J.; Grgurev, I.; De Miglio, R.; Deane, P. Energy Poverty and Vulnerable Consumers in the Energy Sector Across the EU: Analysis of Policies and Measures. 2015. Available online: https://www.researchgate.net/publication/282358589 (accessed on 10 January 2023).
  37. Rodriguez-Alvarez, A.; Llorca, M.; Jamasb, T. Alleviating energy poverty in Europe: Front-runner sand laggards. Energy Econ. 2021, 103, 105575. [Google Scholar] [CrossRef]
  38. Papantonis, D.; Tzani, D.; Burbidge, M.; Stravrakas, V.; Bouzarovski, S.; Flamos, A. How to improve energy efficiency policies to address energy poverty? Literature and stakeholder insights for private rented housing in Europe. Energy Res. Soc. Sci. 2022, 93, 102832. [Google Scholar] [CrossRef]
  39. Fotiou, T.; Capros, P.; Fragkos, P. Policy Modelling for Ambitious Energy Efficiency Investment in the EU Residental Buildings. Energies 2022, 15, 2233. [Google Scholar] [CrossRef]
  40. Scopus. Articles. 2023. Available online: https://www.scopus.com/term/analyzer.uri?sid=cc26ead83a18612e938dd809594bea2b&origin=resultslist&src=s&s=TITLE-ABS-KEY%28energy+efficiency+policies+poverty%29&sort=plf-t&sdt=b&sot=b&sl=49&count=41&analyzeResults=Analyze+results&cluster=scoaffilctry%2c%22Portugal%22%2ct%2c%22Italy%22%2ct%2c%22Greece%22%2ct%2c%22Spain%22%2ct%2bscosubjabbr%2c%22SOCI%22%2ct%2c%22ENER%22%2ct%2c%22ECON%22%2ct%2bscosubtype%2c%22ar%22%2ct%2bscolang%2c%22English%22%2ct%2bscoexactkeywords%2c%22Energy+Efficiency%22%2ct%2c%22Energy+Policy%22%2ct%2c%22Energy+Poverty%22%2ct&txGid=4e0cc8992f75d9feb5d78209f205c619 (accessed on 10 January 2023).
  41. Jaques-Avino, C.; Prealta, A.; Carrere, J.; Mari-Dell’Olmo, M.; Benach, J.; Lopez, M.J. Qualitative evaluation of an intervention to reduce energy poverty: Effects perceived by participants according to typologies of social vulnerability. Energy Policy 2022, 167, 113006. [Google Scholar] [CrossRef]
  42. Camboni, R.; Corsini, A.; Miniaci, R.; Valbonesi, P. Mapping fuel poverty risk at the municipal level. A small-scale analysis of Italian Energy Performance Certificate, census and survey data. Energy Policy 2021, 155, 112324. [Google Scholar] [CrossRef]
  43. Lyra, K.; Mirasgedis, S.; Tourkolias, C. From measuring fuel poverty to the identification of fuel poor households: A case study in Greece. Energy Effic. 2022, 15, 1–12. [Google Scholar] [CrossRef]
  44. Gouveia, J.P.; Palma, P.; Simoes, S.G. Energy poverty vulnerability index: A multidimensional tool to identify hotspots for local action. Energy Rep. 2019, 5, 187–201. [Google Scholar] [CrossRef]
  45. Kyprianou, I.; Serghides, D.K.; Varo, A.; Gouveia, J.P.; Kopeva, D.; Maurauskaite, L. Energy poverty policies and measures in 5 EU countries: A comparative study. Energy Build. 2019, 196, 46–60. [Google Scholar] [CrossRef]
  46. Streimikiene, D.; Lekavicius, V.; Balezetnis, T.; Kyriakopoulus, G.L.; Abrham, J. Climate Change Mitigation Policies Targeting Households and Addressing Energy Poverty in European Union. Energies 2020, 13, 3389. [Google Scholar] [CrossRef]
  47. INE. Censos 2021—Resultados Preliminares. 2022. Available online: https://www.ine.pt/scripts/db_censos_2021.html (accessed on 10 January 2023).
  48. INE. Produto Interno Bruto Por Habitante em PPC (UE27) (Base 2016—€) por Localização Geográfica (NUTS—2013) e Tipologia urbano-Rural (Eurostat); Anual. 2022. Available online: https://www.ine.pt/xportal/xmain?xpid=INE&xpgid=ine_indicadores&indOcorrCod=0011190&contexto=bd&selTab=tab2 (accessed on 10 January 2023).
  49. Horta, A.; Schmidt, L. Pobreza Energética em Portugal. 2021. Available online: https://repositorio.ul.pt/bitstream/10451/48206/1/ICS_AHorta_LSchmidt_PobrezaEnergetica_.pdf.c (accessed on 10 January 2023).
  50. Lisboa-E. Nova. Inquérito à Pobreza Energética. 2022. Available online: https://lisboa.pobrezaenergetica.pt/sociodemografia (accessed on 10 January 2023).
  51. SCE. Certificados Energéticos. 2022. Available online: https://www.sce.pt/estatisticas/ (accessed on 10 January 2023).
  52. Alves, V. Imobiliário Atingiu Valores Recorde em 2017. 2018. Available online: https://www.dinheirovivo.pt/economia/imobiliario-atingiu-valores-recorde-em-2017-12817850.html (accessed on 10 January 2023).
  53. INE. Completed Dwellings (No.) in New Constructions for Family Housing by Geographic Localisation (NUTS—2013) and Dwelling Typology Annual (2). 2022. Available online: https://www.ine.pt/xportal/xmain?xpid=INE&xpgid=ine_indicadores&indOcorrCod=0008321&selTab=tab0&xlang=en (accessed on 10 January 2023).
  54. INE. Completed Reconstructions Per 100 Completed New Constructions (No.) by Geographic Localization (NUTS—2013); Annual (2). 2022. Available online: https://www.ine.pt/xportal/xmain?xpid=INE&xpgid=ine_indicadores&indOcorrCod=0008327&contexto=bd&selTab=tab2 (accessed on 10 January 2023).
  55. Koengkan, M.; Fuinhas, J.A. Heterogeneous Effect of “Eco-Friendly” Dwellings on Transaction Prices in Real Estate Market in Portugal. Energies 2022, 15, 6784. [Google Scholar] [CrossRef]
  56. PORDATA. Taxa de Crescimento Real do PIB. 2022. Available online: https://www.pordata.pt/portugal/taxa+de+crescimento+real+do+pib-2298 (accessed on 10 January 2023).
  57. PORDATA. Credit Agreement for the Purchase, Construction and Work on Permanent or Secondary Dwellings or Dwellings for Rent, as well as for the Purchase of Land for the Construction of Owner-Occupied Dwellings. 2022. Available online: https://www.pordata.pt/DB/Municipios/Ambiente+de+Consulta/Tabela/5823436 (accessed on 10 January 2023).
  58. PORDATA. Taxas de juro Sobre Novas Operações de Empréstimos (Média Anual) a Particulares: Total e Por Tipo de Finalidade. 2022. Available online: https://www.pordata.pt/portugal/taxas+de+juro+sobre+novas+operacoes+de+emprestimos+(media+anual)+a+particulares+total+e+por+tipo+de+finalidade-2845-244814 (accessed on 10 January 2023).
  59. Noailly, J. Improving the energy efficiency of buildings: The impact of environmental policy on technological innovation. Energy Econ. 2012, 34, 795–806. [Google Scholar] [CrossRef]
  60. IEA. Regulation Policies for Energy Efficiency in Portugal. 2022. Available online: https://www.iea.org/policies?qs=portugal&country=Portugal (accessed on 10 January 2023).
  61. European Commission; Directorate-General for Energy. Energy Poverty: Guidance for Measurement and Action. 2016. Available online: https://ec.europa.eu/energy/sites/ener/files/documents/20161208%20Energy%20poverty%20Guidance%20for%20measurement%20and%20action%20-%20Final.pdf (accessed on 19 February 2023).
  62. Council of Europe Development Bank (CEB); Energy Poverty in Europe. How Energy Efficiency and Renewables: Can HelpEnergy Poverty. 2019. Available online: https://coebank.org/media/documents/CEB_Study_Energy_Poverty_in_Europe.pdf (accessed on 10 January 2023).
  63. End Fuel Poverty. Fuel Poverty in UK. 2023. Available online: https://www.endfuelpoverty.org.uk/about-fuel-poverty/ (accessed on 10 January 2023).
  64. ComAct. Overview Report on the Energy Poverty Concept: Energy Poverty in the Privately-Owned, Multi-Family Environment. 2021. Available online: https://www.bpie.eu/wp-content/uploads/2021/05/ComAct-D1.1_Overview-report-on-the-energy-poverty-concept_Final-version_UPDATED-1.pdf (accessed on 10 January 2023).
  65. Energy Action Scotland. Energy Poverty: A Practical Guide for Policy and Action. 2020. Available online: https://www.eas.org.uk/sites/default/files/2020-07/Energy-Poverty-A-Practical-Guide-for-Policy-and-Action_0.pdf (accessed on 19 February 2023).
  66. Sánchez-Torija, J.G.; Fernández Nieto, M.A.; Gómez Serrano, P.J. Energy solvency. A new concept to prevent energy poverty in Spain. Energy Effic. 2022, 15, 61. [Google Scholar] [CrossRef]
  67. Horta, A.; Gouveia, J.P.; Schmidt, L.; Sousa, J.C.; Palma, P.; Simões, S. Energy poverty in Portugal: Combining vulnerability mapping with household interviews. Energy Build. 2019, 203, 109423. [Google Scholar] [CrossRef]
  68. Shapiro, S.S.; Francia, R.S. An Approximate Analysis of Variance Test for Normality. J. Am. Stat. Assoc. 1972, 67, 215–216. [Google Scholar] [CrossRef]
  69. Royston, P. A simple method for evaluating the Shapiro-Francia W’ test for non-normality. Statistician 1983, 32, 297–300. [Google Scholar] [CrossRef]
  70. Belsley, D.A.; Kuh, E.; Welsch, R.E. Regression Diagnostics: Identifying Influential Data and Sources of Collinearity; Wiley: New York, NY, USA, 1980. [Google Scholar] [CrossRef]
  71. Pesaran, M.H. General Diagnostic Tests for Cross Section Dependence in Panels; Faculty of Economics, University of Cambridge: Cambridge, UK, 2004. [Google Scholar] [CrossRef]
  72. Kao, C. Spurious regression and residual-based tests for cointegration in panel data. J. Econom. 1999, 90, 1–44. [Google Scholar] [CrossRef]
  73. Choi, I. Unit root tests for panel data. J. Int. Money Financ. 2001, 20, 249–272. [Google Scholar] [CrossRef]
  74. Hausman, J.A. Specification tests in econometrics. Econometrica 1978, 46, 1251–1271. [Google Scholar] [CrossRef]
  75. Koengkan, M.; Fuinhas, J.A.; Teixeira, M.; Kazemzadeh, E.; Auza, A.; Dehdar, F.; Osmani, F. The Capacity of Battery-Electric and Plug-in Hybrid Electric Vehicles to Mitigate CO2 Emissions: Macroeconomic Evidence from European Union Countries. World Electr. Veh. J. 2022, 13, 58. [Google Scholar] [CrossRef]
  76. Fuinhas, J.A.; Koengkan, M.; Leitão, N.C.; Nwani, C.; Uzuner, G.; Dehdar, F.; Relva, S.; Peyerl, D. Effect of Battery Electric Vehicles on Greenhouse Gas Emissions in 29 European Union Countries. Sustainability 2021, 13, 13611. [Google Scholar] [CrossRef]
  77. Fuinhas, J.A.; Marques, A.C.; Koengkan, M. Are renewable energy policies upsetting carbon dioxide emissions? The case of Latin America countries. Environ. Sci. Pollut. Res. 2017, 24, 15044–15054. [Google Scholar] [CrossRef] [PubMed]
  78. Machado, J.A. Quantiles via moments. J. Econom. 2019, 213, 145–173. [Google Scholar] [CrossRef]
  79. Koenker, R.W.; Bassett, G. Regression Quantiles. Econometrica 1978, 46, 33–50. [Google Scholar] [CrossRef]
  80. Canay, I.A. A simple approach to quantile regression for panel data. Econ. J. 2011, 14, 368–386. [Google Scholar] [CrossRef]
  81. Koenker, R. Quantile regression for longitudinal data. J. Multivar. Anal. 2004, 91, 74–89. [Google Scholar] [CrossRef]
  82. Koengkan, M.; Fuinhas, J.A.; Silva, N. Exploring the capacity of renewable energy consumption to reduce outdoor air pollution death rate in Latin America and the Caribbean region. Environ. Sci. Pollut. Res. 2021, 28, 1656–1674. [Google Scholar] [CrossRef]
  83. Greene, W. Econometric Analysis; Pearson Prentice Hall: Hoboken, NY, USA, 2000. [Google Scholar]
  84. Agresti, A. Categorical Data Analysis; John Wiley and Sons: New York, NY, USA, 1990; ISBN 0-471-36093-7. [Google Scholar]
  85. Soares, P.L.C. Gentrificação e Turismo na Cidade de Lisboa: O Caso da Mouraria; Universidade de Lisboa, Faculdade de Arquitetura: Lisbon, Portugal, 2019; 149p. [Google Scholar]
  86. Expatistan. Cost of Living in Lisbon. 2022. Available online: https://www.expatistan.com/cost-of-living/lisbon (accessed on 10 January 2023).
  87. PORDATA. Salário Mínimo Nacional. 2022. Available online: https://www.pordata.pt/portugal/salario+minimo+nacional-74 (accessed on 10 January 2023).
  88. Bagaini, A.; Colelli, F.; Croci, E.; Molteni, T. Assessing the relevance of barriers to energy efficiency implementation in the building and transport sectors in eight European countries. Electr. J. 2020, 33, 106820. [Google Scholar] [CrossRef]
  89. Gupta, R.; Gregg, M. Mapping Socio-Economic Barriers to the Implementation of Energy Efficiency Policies in the UK Building Sector. Semantic Scholar. 2017, pp. 168–181. Available online: https://www.semanticscholar.org/paper/Mapping-socio-economic-barriers-to-the-of-energy-in-Gupta-Gregg/3d3e9473190207f1ee8c507e48e63ff7d2ce6733 (accessed on 10 January 2023).
  90. Castellazzi, L.; Bertoldi, P.; Economidou, M. Overcoming the Split Incentive Barrier in the Building Sectors: Unlocking the Energy Efficiency Potential in the Rental & Multifamily Sectors; Publications Office of the European Union: Luxembourg, 2017; Available online: https://publications.jrc.ec.europa.eu/repository/handle/JRC101251 (accessed on 10 January 2023).
  91. Fundo Ambienta. 01/C13-i01—2a FASE Programa de Apoio Edifícios + Sustentáveis. 2022. Available online: https://www.fundoambiental.pt/apoios-prr/c13-eficiencia-energetica-em-edificios/01c13-i01-paes-ii.aspx (accessed on 10 January 2023).
  92. Casa Eficiente. Casa Eficiente 2020. 2022. Available online: https://casaeficiente2020.pt/ (accessed on 10 January 2023).
  93. Cattaneo, C. Internal and external barriers to energy efficiency: Which role for policy interventions? Energy Effic. 2019, 12, 1293–1311. [Google Scholar] [CrossRef]
  94. D’Oca, S.; Ferrante, A.; Ferrer, C.; Pernetti, R.; Gralka, A.; Rizal, S. Technical, financial, and social barriers and challenges in deep building renovation: Integration of lessons learned from the H2020 cluster projects. Buildings 2018, 8, 174. [Google Scholar] [CrossRef]
  95. Langlois-Bertrand, S.; Pineau, P.O.; Benhaddadi, M.; Jegen, M. Political-institutional barriers to energy efficiency. Energy Strategy Rev. 2015, 8, 30–38. [Google Scholar] [CrossRef]
  96. Al-addous, M.; Albatayneh, A. Knowledge gap with the existing building energy assessment systems. Energy Explor. Exploit. 2020, 38, 783–794. [Google Scholar] [CrossRef]
  97. Habitação, P. Áreas de Reabilitação Urbana (ARU). 2022. Available online: https://www.portaldahabitacao.pt/consulte-as-aru (accessed on 10 January 2023).
Figure 1. Municipalities of the Lisbon metropolitan area. The authors created this figure.
Figure 1. Municipalities of the Lisbon metropolitan area. The authors created this figure.
Sustainability 15 04214 g001
Figure 2. Number of dwellings with low energy efficiency certificates in the Lisbon metropolitan area between 2014 and 2020. This figure was based on a database from SCE [51].
Figure 2. Number of dwellings with low energy efficiency certificates in the Lisbon metropolitan area between 2014 and 2020. This figure was based on a database from SCE [51].
Sustainability 15 04214 g002
Figure 3. Number of dwellings with low energy efficiency certificates by municipality in the Lisbon metropolitan for the years 2014 and 2020. This figure was based on a database from SCE [51].
Figure 3. Number of dwellings with low energy efficiency certificates by municipality in the Lisbon metropolitan for the years 2014 and 2020. This figure was based on a database from SCE [51].
Sustainability 15 04214 g003
Figure 4. Number of completed dwellings (No.) in new constructions for family housing in the Lisbon metropolitan area between 2014 and 2020. This figure was based on a database from INE [53].
Figure 4. Number of completed dwellings (No.) in new constructions for family housing in the Lisbon metropolitan area between 2014 and 2020. This figure was based on a database from INE [53].
Sustainability 15 04214 g004
Figure 5. Number of reconstructions per 100 new constructions completed (No.) in the Lisbon metropolitan area between 2014 and 2020. This figure was based on a database from INE [54].
Figure 5. Number of reconstructions per 100 new constructions completed (No.) in the Lisbon metropolitan area between 2014 and 2020. This figure was based on a database from INE [54].
Sustainability 15 04214 g005
Figure 6. Gross domestic product per capita (base 2016—EUR) in the Lisbon metropolitan area between 2014 and 2020. This figure was based on a database from INE [48].
Figure 6. Gross domestic product per capita (base 2016—EUR) in the Lisbon metropolitan area between 2014 and 2020. This figure was based on a database from INE [48].
Sustainability 15 04214 g006
Figure 7. Credit agreements for purchasing, constructing and reconstructing permanent or secondary dwellings in the Lisbon metropolitan area between 2014 and 2020. This figure was based on a database from PORDATA [57].
Figure 7. Credit agreements for purchasing, constructing and reconstructing permanent or secondary dwellings in the Lisbon metropolitan area between 2014 and 2020. This figure was based on a database from PORDATA [57].
Sustainability 15 04214 g007
Figure 8. Methodology framework. The authors created this figure.
Figure 8. Methodology framework. The authors created this figure.
Sustainability 15 04214 g008
Figure 9. Summary of the effects of independent variables on the dependent ones.
Figure 9. Summary of the effects of independent variables on the dependent ones.
Sustainability 15 04214 g009
Table 1. Data/variables and sources.
Table 1. Data/variables and sources.
AcronymVariablesSourceQR Codes
Dependent variable
ENERGY_POVERTYNumber of Houses with Low Energy Efficiency Ratings. This variable represents the count of dwellings with low energy efficiency certificates, such as ratings D, E, and F. This variable represents energy poverty.SCE [51]Sustainability 15 04214 i001
Independent variables
GDPGDP per municipality. It is calculated by multiplying the GDP (base 2016) of each region (25 NUTS III) by the ratio of the population of the municipality to the population of the region (25 NUTS III).Constructed variableSustainability 15 04214 i002
REGU_POLINational Energy Efficiency Regulation Policies for the Residential Sector. This variable encompasses the policies of the (i) Heating, Ventilation, and Air Conditioning (HVAC) Systems in Buildings Regulation, (ii) Certificate of Energy Performance and Indoor Air Quality Regulation, (iii) National Energy Efficiency Action Plan, (iv) Energy Certification System of Buildings Regulation, and (v) Environmental Fund Program—Sustainable Buildings. These policies adopted different approaches, such as feed-in tariffs/premiums, grants and subsidies, loans, tax relief, taxes, funds to sub-national governments, infrastructure investments, advice and aid in implementation, information provision, comparison labels, endorsement labels, professional training and certification, auditing, codes and standards, monitoring, obligation schemes, and other mandatory requirements. The variable is constructed in an accumulated form, where each policy type implemented is represented by a cumulative value (e.g., 1, 1, 2, 2, 2, 3, 3) throughout its useful life or until it reaches its end.IEA [60]Sustainability 15 04214 i003
HCCredit Agreement for the Purchase, Construction, and Reconstruction of Primary or Secondary Residences or Rented Residences and Land Purchase for the Construction of Owner-Occupied Residences, in Euros.PORDATA [57]Sustainability 15 04214 i004
CDNumber of Completed Family Homes in New Construction.INE [53]Sustainability 15 04214 i005
CRNumber of completed renovations per 100 completed new constructions.INE [54]Sustainability 15 04214 i006
Table 2. Preliminary tests.
Table 2. Preliminary tests.
TestPurposeStata Command
Descriptive statisticsAssess the statistical properties of the variables to be used in the econometric model.sum
Shapiro–Francia test [68]Determine if the variables in the econometric model follow a normal distribution. This evaluation is performed through a normality test, where the null hypothesis is that the data are normally distributed.sfrancia
Shapiro–Wilk test [69]Assess the normality of the variables in the econometric model. The null hypothesis for this test is that the data follow a normal distribution.swilk
Variance inflation factor (VIF) test [70]Determine the existence of multicollinearity among the variables.vif
Cross-sectional dependence (CSD) test [71]Assess the existence of cross-sectional dependence among the variables. This test assumes no interdependence between the units, and the null hypothesis is that the units are uncorrelated.xtcd, resid
Fisher-type unit-root test [72]Assess the presence of unit roots in the variables using the appropriate statistical tests. The null hypothesis, in this case, is that all panels in the data contain at least one unit root, indicating that the series is non-stationary.xtunitroot fisher with option pperron lags (1)
xtunitroot fisher with option pperron lags(1) trend
Kao cointegration test [73]Examine the presence of cointegration among the non-stationary variables. The null hypothesis in this test is the absence of cointegration between the non-stationary variables. xtcointtest kao
Hausman test [74]Assess the presence of heterogeneity in the panel, explicitly examining if the panel has random effects (RE) or fixed effects (FE). The null hypothesis in this test is that the random effects estimator is both consistent and more efficient than the fixed effects estimator.hausman
Notes: This table was created by the authors.
Table 3. Stata commands for OLS estimators.
Table 3. Stata commands for OLS estimators.
EstimatorStata Command
OLS with fixed effects (FE)xtreg a, b, c…, fe
OLS with fixed effects with robust standard errors (FE Robust)xtreg a, b, c…, fe robust
OLS with fixed effects with Driscoll–Kraay standard errors (FE D.-K)xtscc a, b, c…, fe lag (1)
Notes: This table was created by the authors.
Table 4. Stata commands quantiles estimator.
Table 4. Stata commands quantiles estimator.
EstimatorStata Command
MM-QR estimatorxtqreg a, b, c..., i (municipality) quantile (0.25 0.50 0.75 0.90) ls
Notes: This table was created by the authors.
Table 5. Description of post-estimation tests.
Table 5. Description of post-estimation tests.
TestPurposeStata Command
OLS with fixed effects model
Modified Wald test [83]Determine the existence of group-wise heteroscedasticity. This test assumes homoscedasticity as the null hypothesis.xttest3
Pesaran test [71] Assess the existence of contemporaneous correlations among cross-sectional observations. In this test, the null hypothesis assumes that the residuals are uncorrelated and have a normal distribution.xtcsd, pesaran abs
OLS with fixed effects and MM-QR models
Wald test [84] Evaluate the global significance of the estimated models. In this test, the null hypothesis is that none of the coefficients is significantly different from zero.testparm
Notes: This table was created by the authors.
Table 6. Descriptive statistics of variables.
Table 6. Descriptive statistics of variables.
VariablesObsMeanStd. Dev.MinMax
ENERGY_POVERTY126595.881719.3409215064
GDP1261.11 × 10134.62 × 1013416,737.82.26 × 1014
REGU_POLI12616.857140.993691518
HC1261,746,4263,798,35401.95 × 107
CD12699.2349293.255641481.6667
CR1261.48754.3924−1.133333.3
D_ENERGY_POVERTY108−10.2963400.837−14302888
D_GDP1084.49 × 10111.93 × 101215,759.711.04 × 1013
D_REGU_POLI108−323,677.41,954,231−1.95 × 1072,360,673
D_HC1080.33330.7488−11
D_CD10816.237049.1361−157250
D_CR108−0.09603.6353−2015.2
Notes: “D” denotes variables in the first-differences.
Table 7. Normal distribution tests.
Table 7. Normal distribution tests.
VariablesShapiro–Francia TestShapiro–Wilk TestObs
StatisticStatistic
ENERGY_POVERTY0.5954***0.6038***126
GDP0.2409***0.2455***126
REGU_POLI0.9845*0.9796*126
HC0.4127***0.4014***126
CD0.8392***0.8341***126
CR0.5393***0.5484***126
D_ENERGY_POVERTY0.6099***0.6322***108
D_GDP0.2354***0.2419***108
D_REGU_POLI0.9980*0.9839*108
D_HC0.2126***0.2297***108
D_CD0.9086***0.9220***108
D_CR0.6786***0.6982***108
Notes: ***, * denotes statistically significant at (1%) and (10%) levels; “D” denotes variables in first-differences.
Table 8. VIF test.
Table 8. VIF test.
VIF Test
Mean VIF:1.53
Table 9. CSD-test.
Table 9. CSD-test.
VariablesCD-Test Obs
ENERGY_POVERTY26.02***126
GDP32.71***126
REGU_POLI29.82***126
HC32.73***126
CD18.73***126
CRN.A126
D_ENERGY_POVERTY26.98***108
D_GDP29.17***108
D_REGU_POLI30.30***108
D_HC25.55***108
D_CD8.51***108
D_CRN.A108
Notes: *** denotes statistical significance at (1%) level. N.A denotes unavailable; “D” denotes variables in first-differences.
Table 10. Fisher-type unit-root test.
Table 10. Fisher-type unit-root test.
VariablesFisher-Type Unit-Root Test
(Based on Phillips–Perron Test)
Without TrendWith Trend
LagsInverse Normal (Z)Inverse Normal (Z)
ENERGY_POVERTY0−2.4727**2.7691
1−2.3429**3.5231
GDP010.0311 −1.5948**
19.8403 −2.7589**
REGU_POLI0−4.5526***10.3190
1−5.4849***11.6394
HC07.1009***6.3607***
18.5837***−3.1858***
CD02.0857 −2.2404**
12.1062 −3.1858***
CR0−7.2546***−6.7405***
1−7.6648***−8.0785***
D_ENERGY_POVERTY0−7.5856***−20.4524***
1−7.1415***−21.4559***
D_GDP0−0.6467 8.8235
1−0.7081 9.9780
D_REGU_POLI03.9894 1.7041
15.3371 2.1048
D_HC04.9910 7.5246
13.0367 7.7575
D_CD0−6.6924***−2.9975***
1−7.5698***−4.7122***
D_CR0−10.4268***−4.7763***
1−11.3560***−5.5251***
Notes: ***, ** denotes statistically significant at (1%) and (5%) levels; “D” denotes variables in first-differences.
Table 11. Kao cointegration test.
Table 11. Kao cointegration test.
Kao Test for CointegrationStatisticp-Value
Modified Dickey–Fuller t2.76350.0029***
Dickey–Fuller t2.63130.0043***
Augmented Dickey–Fuller t−2.25540.0121**
Unadjusted modified Dickey–Fuller t2.67400.0037***
Unadjusted Dickey–Fuller t2.49110.0064***
Notes: ***, ** denotes statistically significant at (1%) and (5%) levels.
Table 12. Hausman test.
Table 12. Hausman test.
ModelsChi2(2/3)Prob.
Model I45.640.0000***
Notes: *** denotes statistically significant at (1%) level.
Table 13. Results of OLS with fixed effects and MM-QR.
Table 13. Results of OLS with fixed effects and MM-QR.
Independent VariablesMain ModelRobustness Check
OLS with Fixed EffectsMM-QR
Dependent Variable (ENERGY_POVERTY)Dependent Variable (ENERGY_POVERTY)
EstimatorsQuantiles
FEFE RobustFE. D.-K0.25Q0.5Q0.75Q0.90Q
GDP−0.0002 ********−1.10 × 10−11−9.52 × 10−12−8.40 × 10−1−6.88 × 10−12
REGU_POLI101.9252 ********110.5071 ***100.2995 ***92.8477 *82.6898
HC0.0001 *********0.0001 **0.0001 **0.0001 **0.0001 *
CD−0.8075 ******−0.5744−0.8516 **−1.0540−1.3298
CR−41.2240 *******22.8081−44.71244 *60.703082.5007
Constant−1.1 × 103 *********N.AN.AN.AN.A
Obs126126126126126126126
Notes: ***, **, * denote statistically significant at (1%), (5%), and (10%) levels, respectively. N.A denotes unavailable.
Table 14. Post-estimation tests.
Table 14. Post-estimation tests.
OLS with Fixed EffectsMM-QR
Modified Wald TestPesaran TestThe Wald TestThe Wald Test
0.25Q0.50Q0.75Q0.90Q
chi2 (18) = 1375.63 ***11.859 ***F(4103) = 17.05 ***chi2(4) = 13.95 ***chi2(4) = 12.14 ***chi2(4) = 7.53 **chi2(4) = 4.98 *
Notes: ***, **, * denote statistically significant at (1%), (5%), and (10%) levels, respectively.
Disclaimer/Publisher’s Note: The statements, opinions and data contained in all publications are solely those of the individual author(s) and contributor(s) and not of MDPI and/or the editor(s). MDPI and/or the editor(s) disclaim responsibility for any injury to people or property resulting from any ideas, methods, instructions or products referred to in the content.

Share and Cite

MDPI and ACS Style

Koengkan, M.; Fuinhas, J.A.; Auza, A.; Ursavaş, U. The Impact of Energy Efficiency Regulations on Energy Poverty in Residential Dwellings in the Lisbon Metropolitan Area: An Empirical Investigation. Sustainability 2023, 15, 4214. https://doi.org/10.3390/su15054214

AMA Style

Koengkan M, Fuinhas JA, Auza A, Ursavaş U. The Impact of Energy Efficiency Regulations on Energy Poverty in Residential Dwellings in the Lisbon Metropolitan Area: An Empirical Investigation. Sustainability. 2023; 15(5):4214. https://doi.org/10.3390/su15054214

Chicago/Turabian Style

Koengkan, Matheus, José Alberto Fuinhas, Anna Auza, and Uğur Ursavaş. 2023. "The Impact of Energy Efficiency Regulations on Energy Poverty in Residential Dwellings in the Lisbon Metropolitan Area: An Empirical Investigation" Sustainability 15, no. 5: 4214. https://doi.org/10.3390/su15054214

APA Style

Koengkan, M., Fuinhas, J. A., Auza, A., & Ursavaş, U. (2023). The Impact of Energy Efficiency Regulations on Energy Poverty in Residential Dwellings in the Lisbon Metropolitan Area: An Empirical Investigation. Sustainability, 15(5), 4214. https://doi.org/10.3390/su15054214

Note that from the first issue of 2016, this journal uses article numbers instead of page numbers. See further details here.

Article Metrics

Back to TopTop