Abstract
Although the competence level in pharmaceutical cold chain logistics is adequate in the current healthcare sector, the future will be more unpredictable, disruptive, and chaotic than the world of today because of rapid technological changes, as well as social disruption. This work introduces and evaluates a new cold chain structure based on the enhanced reference process model (RPM) and reference architecture (RA) for the pharmaceutical cold chain competence design. The modified Delphi technique is used to design a systematic decision context to evaluate the improved RPM and RA and produce a competence design by obtaining agreement from a panel of experts. Ten experts in cold chain logistics took part in the modified Delphi assessment process to describe the model and architecture for an evaluation lead. They defined it as the assessment associated with the professional related to cold chain accreditation. Ten participants from six countries were asked questions regarding their expertise, abilities, and opinions in the first round, and their comments were collected. In the second and third rounds, comments and consensus were collected, which were set at 80% for RPM and RA. This work proposes an innovative scheme for developing occupational standards based on the RPM and RA, as opposed to the traditional method of employing functional analysis to establish occupational standards. This work can be further expanded to develop professional competencies in the pharmaceutical cold chain.
1. Introduction
The 21st century has witnessed a huge outbreak of the contagious disease COVID-19, which has shaken the world [1,2]. The modern hard times prove that human civilization should create upgraded methods for vaccine supply chains, and that the wastage of COVID vaccines cannot be allowed [3]. Therefore, there is a need for better cold chain logistics to transfer vaccines worldwide without wasting them [4]. Pharmaceutical cold chain logistics refers to the rules and procedures that govern a continuous, temperature-sensitive supply chain in which an item’s temperature never exceeds a set point throughout the delivery process and is handled by pharmaceutical cold chain professionals [5,6]. These cold chain professionals will perform various tasks in the post-pandemic era, including monitoring and assessing the efficiency and effectiveness of cold chain products and packing, loading, unloading, and shipping.
The obligations of pharmaceutical cold chain experts will be determined by their occupational standards (OSs) and national policies in the uncertain future [7,8]. To undertake an interprofessional cold chain industry, personnel must be well-trained with cold chain certification. Cold chain accreditation is a continuous procedure that begins with the training of cold chain professionals and continues in real-world circumstances [9]. A coherent group of information, abilities, and attitudes that can be applied in actual performance scenarios is known as competence [10,11]. This also demonstrates a process inadequacy and lays the path for creating a competence model consistent with the existing cold chain [12,13]. This study aims at rectifying this problem by developing competencies for cold chain professionals [14,15]. It also helps them to ensure cold chain accreditation, from packing to last-mile distribution. Functional Analysis (FA) and Developing a Curriculum (DACUM) methods [16,17] are used as existing competence developing techniques, and these techniques can only be implemented with the help of subject experts. FA is designed to identify the specific and detailed content of each component of the competence model based on the worker’s experiences in that position. However, some future professionals are limited or do not exist, such as the pharmaceutical cold chain professional. In this work, a novel approach for developing competencies based on RPM and RA is unveiled. This research aims to develop competencies for the pharmaceutical cold chain based on the developed RPM and RA. In this paper, a new method for developing competencies is introduced, and competencies are developed through RPM and RA designs. RPM is used for explaining work process analysis, and RA is used for describing technological analysis. The Modified Delphi Technique [18] is used to evaluate the developed initial design of RPM and RA based on the expert’s experiences in pharmaceutical logistics and the cold chain. Four rounds of Delphi analysis for the RPM and RA are conducted to evaluate and finalize the design based on the expert’s consensus.
In this study, we concentrate on the specific needs of the cold chain logistics division, which is logistics from the manufacturing to the distributors, including the packing, transportation, and storage procedures and their sub-processes. However, this study does not include the logistics of supplying resources for production and the logistics from the distributor to the end-user. This study aims to create RPM and RA designs to aid in the development of unit of competencies (UOCs). Afterward, we will focus on identifying job roles within the cold chain logistics division to develop the necessary competencies.
The structure of this paper is as follows: The following section reviews previous research modeling the cold chain and occupation standards. Then, the object-oriented methodology used for designing the proposed RPM is described, and the open group architecture and framework (TOGAF) technique used for developing the RA is also defined. In Section 3, the modified Delphi technique and evaluations are mentioned. Evaluation results and findings are discussed in Section 4. Finally, the limitations of this research, as well as further research directions, are briefly discussed.
2. Literature Review
2.1. Pharmaceutical Cold Chain
The term “cold chain” refers to a supply chain that regulates temperature and environmental parameters. The product must be chilled continuously from the point of manufacture until it is transported, handled, stored, and delivered [19,20]. Products like food, chemicals, and pharmaceuticals require a cold chain to be preserved and kept usable [7,21,22]. Vaccines must be appropriately kept from the time that they are manufactured until they are distributed. Excessive heat or cold reduces their efficiency, putting patients at risk of becoming infected with viruses [23]. Over the years, researchers in logistics and related healthcare technologies have investigated various topics and uncovered several challenges worldwide [24,25,26,27]. Each year, more than half of all vaccines are possibly damaged owing to temperature management and logistical and shipping difficulties, according to the World Health Organization 2017 [28]. According to the most official guidelines, vaccines that have the potential to be infected should be thrown away, which can be costly. Jeffrey V. L. et al. report COVID-19 vaccine wastage rates of up to 30% in various countries, with open and closed vials contributing to the wastage. Several factors, such as logistical issues, vaccine hesitancy, inadequate training of personnel, lack of communication and public education, and storage requirements can lead to vaccine wastage. In addition, vaccine characteristics, open versus closed vials, inaccurate forecasting, and planning also play a role in vaccine wastage [29]. According to the Centers for Disease Control and Prevention 2016 regulations, a fact sheet has been developed for the vaccine storage and handling toolkit [30].
Currently, there is uncertainty across the cold chain, from immunization demand uncertainty to transportation circumstances uncertainty to supply availability uncertainty, particularly in flu vaccine cases during flu season [31]. Bhadouria et al. point out that the supply chain’s design as a network can introduce uncertainty and instability [23]. Each company’s supply chain is made up of a widely dispersed atmosphere in which complicated activities take place across a system of organizations, and this dispersed system causes a lot of instability and uncertainty. Guo, S. M. et al. believe that it is critical for computer programs to take on increasing decision-making responsibilities in cold chain logistics [32]. According to an empirical study, humans make two significant errors: respondents overestimate modest cold chain threats with low chances and act risk-adversely; they also underestimate big occurrences with greater chances and seek risks. Ultimately, the challenges of uncertainty and risk become paramount in cold chain logistics. The pharmaceutical cold chain industry has been ahead of the curve in embracing cutting-edge technologies in its operations [33].
Tsang, Y. P. et al. proposed an Internet of Things (IoT)-based risk monitoring system (IoTRMS) for handling product quality and workplace safety concerns in cold chains [34]. Rejeb et al. conducted a similar analysis and concluded that Blockchain technology, when integrated with IoT, can provide a wide range of implementation scenarios to improve value chain clarity and B2B confidence [35]. According to [36], there is a sense of creative destruction in this process that shifts in technical concepts and upsets current industrial structures while creating new opportunities for entrepreneurs. The topic of sustainability is front and center in cold chain logistics, and a growing number of studies are being undertaken to determine how environmentally particular friendly technologies remain [37,38,39,40]. Kleindorfer et al. use a different approach, taking a sustainability study that considers disruption hazards. The researchers emphasize the need for a data-rich and context-aware problem-solving method [41].
2.2. Occupation Standard
Occupational Standards (OSs) outline the set of skills required to perform a specific profession. The OSs describe the abilities necessary for a person to carry out a job role or function and can be defined as organizational, national, or international standards. These OSs vary between different occupations and levels within an organization’s competency hierarchy [42]. The OSs aid management in increasing productivity by making it easier to hire new workers and determining what needs to be done to enhance the skills of the current workforce. With a set of clearly articulated OSs that indicate best practices for a position, managers can effectively supervise the work of human resources across a range of diverse tasks. Figure 1a highlights the traditional and suggested ways to create OSs. Given the increasing complexity and rapid technological change in the modern workplace [43], it is crucial to design OSs and curricula that can handle uncertainties. This involves moving beyond the tasks and duties of the workplace and into the work process. This method of creating OSs aligned with work process demands is becoming more common in countries with collective skill creation systems [44]. Therefore, we propose the improvement of OS development using RPM and RA to construct the UOC. This method can eliminate the need for professionals in the carrier because the related experts can develop the OUCs through the RPM and RA.
Figure 1.
Comparison of competence development processes, where (a) conventional competence development and (b) proposed competence development process.
The framework for developing OSs is depicted in Figure 1b and is split into two phases: Phase A (RPM and RA Developments) and Phase B (OS Development). The first phase involves creating the RPM and RA and validating them. The second phase involves creating the UOCs, validating them, and establishing the Occupational Standards. The validation processes in this study are carried out by relevant experts using the Delphi technique. In this article, the first phase (RPM and RA Developments) is addressed. The literature review of RPM and RA is given as follows:
2.3. Reference Process Model
A reference process model (RPM) is a model comprising definitions of processes described in terms of pharmaceutical cold chain process purpose and outcomes. Together, with an architecture, it describes the relationships between the cold chain processes [4]. Using the RPM in a practical application may require additional elements suited to the environment and circumstances [45]. Cold chain conceptual pieces combined from a literature review are then added to the static view (object model) of the reference process model using an object-oriented modeling methodology. The dynamic attributes of the reference process model that represent the business process view are also described. In modern supply chain systems, according to the approach of [46], the cold chain reference model adds the corporate action and delivers through the cold chain as an alternative to the standard delivery procedure. A collection of RPM components consists of eight activities, which are sufficient to depict the cold chain flow of pharmaceutical products such as packing perishable products into handling units/encasements, loading and handling units/encasements onto transportation equipment, transporting handling units/encasements between two locations, unloading handling units/encasements from transportation equipment, unpacking perishable products from encasements/handling units, transferring handling units/encasements within a location, and storing perishable products/handling units. Multi-stage cold chains can be created using several cold chain connections [47,48]. Object-oriented modeling classes are usually described by their name, attributes, job role, and services. In this first version of an RPM primarily intended for discussion, attributes and services are not displayed to avoid overcomplicating matters. On the other hand, some of the essential services are already apparent since they match process elements.
2.4. Reference Architecture
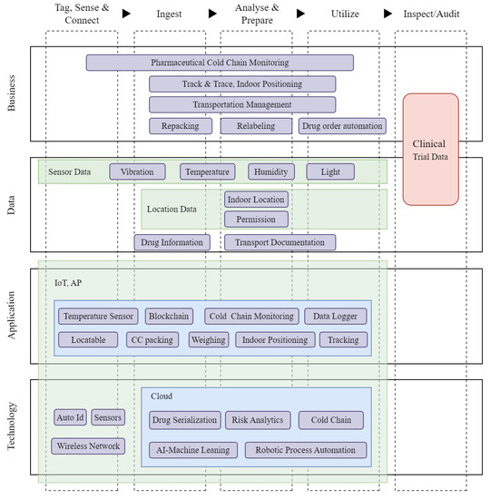
A reference architecture (RA) is a document or set of documents that provides recommended structures and integrations of IT products and services to create a solution for pharmaceutical cold chain digital transformation [15]. The RA embodies accepted pharmaceutical cold chain industry best practices, typically suggesting the optimal delivery method for specific technologies. RA offers IT best practices in an easy-to-understand format that guides the implementation of complex technology solutions. In the realm of business, the idea of RA is new. RA is commonly used by many architects involved in developing complex systems. Enterprise architectures (EAs) are specific to companies, while RAs specific to industries are two levels of architectures that distinguish [49]. RA is a template for a technology solution that is created for a particular sector or function [50] and captures both business- and technology-facing viewpoints [49,51]. RAs give an industry’s processes, stakeholders, and organizational, informational, and technological structure at a high level and organized fashion [50]. To preserve consistency, establish a single language, and increase efficiency in technology development internally and externally, RAs are crucial [51]. This work demonstrates how a generic RA model, presented in several industry forums [15,52], can be used to characterize the deployment of many cutting-edge digital transformation technologies in the pharmaceutical sector, which are shown in detail. The generic digitalization references the architecture’s significant components, which are architectural domains, digitalization stages, and pharma industry perspectives. Figure 2 presents a graphical representation of the fundamental structure of the digitalization RA. The basis for defining the RA domains is one of the most frequently used open frameworks: TOGAF, maintained by the Open Group consortium for reference architecture design. The vertical TOGAF domains slice depicts the business, data, application, and technology layer of the RA for pharma digitalization. The RA recognizes that digitalization is horizontally divisible into four sequentially arranged digitalization process stages: Tag, Sense, and Connect; Ingest; Analyze and Prepare; and Utilize. Halpin et al. think that to digitalize pharmaceutical items and procedures, pharma IoT refers to the use of intelligent-linked gadgets and IT resources like the internet, smartphones, applications, etc., in medical innovation, medical testing, distribution networks, and patient care [53,54].
Figure 2.
The fundamental structure of the digitalization RA.
In medical research and clinical trials, IoT can provide novel drug options based on improved equipment and tailored care services [55]. The digital upgrading of supply chain systems, from medication manufacturing to patient distribution, is referred to as the pharmaceutical industrial IoT. Artificial Intelligence (AI) covers a significant part of the pharmaceutical industrial, which includes lean management, software-controlled product implementation serialization and aggregation, advanced distribution network traceability and collaboration, and business back-end IT assistance using supply chain data for data analysis, lifecycle management, and regulation conformance posting [15,55,56,57]. Work-process analyses are never carried out independently; instead, they are used in conjunction with other research methods. They should be a part of a bigger research plan because they are used to analyze skilled work from the inside [58]. Within the context of work-process analysis, two methodologies are commonly used: the act of observing work, and the expert interview or the action-oriented specialist interview, respectively [59]. Instead of a distant observation using pre-established observation criteria, it is the closest observation of occupational practice possible. The modified Delphi technique interview and work observation go hand in hand [60,61,62]. The researcher discusses, opens, and explores the intent and applied knowledge to make semi-structured inquiries more understandable.
The interview is conducted in an anonymous manner where the expert is not only able to divulge their competence, but also this information and its influence become directly apparent at the place of work during the work process [63]. This method, if successful, provides a high degree of objectification of implicit information by attempting to comprehend all aspects of the work process. Visits to representative companies are essential to determine fundamental work tasks and relevant competencies centered on RPM and RA. A significant advantage of RPM and RA is the ability to swiftly link problems and obstacles to the objective of skilled labor. It is, therefore, obvious which competencies are applied throughout pharmaceutical cold chain activities. Between the actual job execution and anticipatory work planning, there are frequently substantial differences [64]. Moreover, a lot of work execution cannot be planned; instead, it requires improvisation and an understanding of the best ways [63,64,65].
3. Materials and Methods
3.1. Study Design: A Modified Delphi Study
A baseline competence framework built on RPM and RA was created through scoping literature reviews, group discussion, and field studies. A modified Delphi technique used in this study is like the full Delphi in terms of procedure and intent. In this research, the major modification consists of selecting the first two high-voted models in each round. The Delphi process was used to conduct a qualitative analysis for RPM and RA. The standards for conducting and reporting modified Delphi studies served as a guide for this study, and the results were published using standards for reporting qualitative research. Figure 3 depicts the research design of the RPM for pharmaceutical cold chain logistics, which consists of two phases: Phase 1 (development of RPM) and Phase 2 (validation of RPM).
Figure 3.
The research design of the development of the RPM design for pharmaceutical cold chain.
In Phase 1, scoping review, group discussion (including field study), and research outcome were studied. In the scoping review process, identifying the relevant cold chain management processes and technologies were analyzed. The field study and additional literature were conducted during the group discussion, including the field study process. The initial RPM design framework, with eight cold chain processes and four job roles, was developed in this phase.
In Phase 2, a modified Delphi study consisting of four rounds, with experts to come to a consensus on the RPM model designed for tasks in the cold chain in Phase 1, was used. Round 1 focused on determining the relevance of RPM in the initial design. The relevance of the models for RPM from Round 1 was evaluated in Round 2. In Round 3, the synthesis of all the revised models for RPM were revised and modified. Consensus on the finalization and compilation of the modified RPM design were determined in Round 4. Similarly, the same research design of RPM was used for the development of RA. The details of Phases 1 and 2 are described as follows:
3.2. Phase 1: Development of RPM
A scoping review was conducted to find the pertinent technology and pharmaceutical cold chain processes. The methodological framework for scoping studies served as a guide for this review. The databases’ related literature searches led to the discovery of cold chain technologies and processes. In cold chain-related research, 40 articles were additionally reviewed, and a field study was conducted in Thailand’s public hospitals. Finally, a total of eight cold chain processes and 30 sub-processes were found beyond preparing and managing the pharmaceutical cold chain. Following the reporting rules for object-oriented business process modeling, the selection process and results are presented in a flow diagram. Cold chain processes were extracted from the articles and categorized as packing, loading, transporting, unloading, unpacking, transferring, keeping in storage, and inspecting. The researchers then debated the completeness of RPM with a supply chain expert. In the initial RPM design, eight cold chain processes and 30 sub-processes were developed with four job roles, as shown in Figure A1 of Appendix A.
The job roles were cold chain personnel (CCP), freight carrier (FC), logistics staff (LS), and inspector (IS). Cold chain processes were extracted and categorized as packing, loading, transporting, unloading, unpacking, transferring, keeping in storage, and inspecting. In accordance with the reporting requirements for object-oriented business process modeling, the selection procedure and results are presented in a flow diagram. This research anticipated the addition of important professional competencies based on RPM-related models. Therefore, the researchers allocated the RPM model’s work processes, and they were taken into consideration as the primary roles for creating competencies in subsequent research, which served as the foundation for the competence framework that was validated using a Delphi study.
3.3. Phase 2: Validation of RPM
3.3.1. Experts Panel in the Delphi Consensus Study
In this study, important opinion leaders in various employment roles, including managers, team leaders, pharmacist researchers, and industry representatives, were selected through purposive sampling from 10 supply chain experts of national repute. The six research-participating nations are Thailand, India, Canada, Nepal, Sri Lanka, and Indonesia, where 10 supply chain and cold chain experts were engaged in this Delphi survey. The experts were asked to participate, or one representative peer with the same expertise as three experts with a Bachelor’s degree in the supply chain, four postgraduates, and three PhD-qualified experts with experience spanning from 10 to 25 years made up the study’s expert panel. In prior cold chain project studies, all specialists took part. The RPM design was developed and validated by the Delphi panel of experts, which included external stakeholders of renown in a national level, major opinion leaders in the field, seasoned cold chain practitioners, and industry partners. In addition, to build a competence framework and translate it into OSs, internal stakeholders, including researchers, were contacted. This research also incorporated international expertise in cold chain and accreditation to compare national occupational norms with international pharmaceutical cold chain trends and practice standards. Table 1 gives general information about the Delphi study conducted, and Table 2 displays the features of the expert panel.
Table 1.
Summary of Basic Information of Delphi Study.
Table 2.
Characteristics of the Expert Panel.
The study was open to anybody who wished to participate willingly, and participants were free to stop at any time if they could not continue. All participants gave their informed consent after receiving assurances of anonymity and being made aware of the study’s goal and methods through an instruction manual. The expert inputs were anonymously compiled to reduce the chance of bias, and analysis was completed after each round. Before the start of the first Delphi round, experts were informed via email and agreed to participate. Iterative data gathering and analysis processes were used throughout the various phases of the Delphi investigation [66]. Round 1 required an online group discussion, whereas all four rounds required the collection and completion of data. A modified form of a traditional Delphi study was used for this one [67,68]. In addition to the successive rounds using the questionnaire, a face-to-face meeting with the experts was also planned. This process was administered to find out the experts’ thoughts on the applicability of RPM, talk about the results, look into any areas of disagreement, and get more in-depth explanations from the experts.
Careful planning is essential to guarantee the validity and accuracy of a Delphi survey. This phase often follows four different procedures: (1) inviting possible panelists, (2) obtaining electronic consent, (3) defining the Delphi statements, and (4) scoping the evaluation of RPM design. The first phase began by defining the study objectives and the Delphi format to accomplish these goals in the initial conceptualization phase. To determine the broad issues and Delphi statements, experts were consulted early in the process. With the research team, we had formulation sessions to develop these further and provided the experts with the proposed statements and new questions. In the end, claims with researchers and specialists who had not previously been part of the project were checked thoroughly to make sure they made sense. Stability of agreement shall be deemed to exist when Round 3 and Round 4 definition comparisons show less than a 10% difference in the number of participants reporting differently. Below, we provide a complete explanation of each phase to help the research community fully comprehend and adapt this research approach.
The framework was too constrained to begin the Delphi investigation, and the literature appeared to be restricted to cold chain technology for all jobs in the RPM and RA models. This research anticipated the addition of important professional competencies based on RPM- and RA-related models. The competencies were subsequently assigned to tasks in the RPM model and documented, which served as the foundation for the competence framework used in the Delphi study. This study established linked cold chain skills using the RPM and RA design. The relevance of the pharmaceutical cold chain process was indicated for each process by the respondents’ responses: agree, disagree, and neutral. The Delphi rounds included a discussion on RPM design’s applicability to the pharmaceutical cold chain. Similarly, the RA followed the same research design and methodology of RPM design depicted in Figure 3.
3.3.2. Round 1: Determining the Relevance of RPM in the Initial Framework
The first round’s objectives were to assess RPM’s applicability to the original design and definitions made in the first phase of the study. The experts were given a questionnaire that included the information from Phase 1 for this round on a two-point Likert scale indicating whether they agree or disagree. The experts were asked to assess the significance of RPM, as specified in the modified Delphi Method. The experts were also asked to identify any cold chain processes, technologies, or job positions absent from the framework that ought to be considered in the upcoming Delphi round. The questionnaire also included background information on the study’s purpose, user instructions, and inquiries about demographic details such as age, gender, country, and professional status. Data analysis led to the first round of RPM’s use of two improved models.
3.3.3. Round 2: Determining the Relevance of Revised Models of RPM
Beginning with the previous round’s results, the second round sought to assess the applicability of updated models that the experts included. Experts were given a revised questionnaire, including the results of Round 1 and improved RPM models. The same Likert scale for relevance was applied to each RPM procedure as it was in Round 1 on January 2021. Additionally, the experts got the chance to offer ways to enhance the quality of the RPM design, like clearing up any ambiguity in the cold chain management work procedure. As in Round 1, the analysis was the same. This produced a report of two spreadsheets that each contained an assigned RPM design for the pharmaceutical cold chain process. The available responses to each question reflected the rating.
3.3.4. Round 3: Synthesis of All Revised Models of RPM
The second round’s outcomes demonstrated that everyone agreed to finalize the RPM with comments. The panelists suggested anomalies during the third round on March 2021, which evaluated the second round’s outcomes to increase RPM quality and examine and modify the revised RPM design relevance rating. Finally, each panel member’s assessment was utilized to analyze how well each process matched the participant consensus. Each expert was asked to give each item a second opinion while recording the panel member’s earlier assessment. Round 3 of the surveys for RPM had to be repeated if consensus was not obtained until it was.
3.3.5. Round 4: Agreement about RPM Overview
In the fourth round, which took place in April 2021, we intended to resolve differences over changes from the previous Delphi cycle. The results from the third round’s study were given to the experts. On finalization, the experts agreed and had a high consensus agreement on the updated RPM design.
3.4. Development of RA
This study aims to provide an RA for pharmaceutical cold chain logistics. To keep the above-mentioned goals in mind, a literature review was conducted, beginning with supply chain operations and progressing to cold chain operations for perishable products, particularly pharmaceuticals. In this study, the RA model was constructed in the first stage. An expert review was conducted to determine the feasibility of the generated RA model, as shown in Figure 2. A scoping review was performed to identify the relevant cold chain technologies and applications. The conceptual framework for scoping studies served as the foundation for this review. Cold chain applications and technologies were found by looking through the pertinent databases’ literature. Cold chain-related architectures and frameworks were additionally reviewed, and a field study was also conducted in public hospitals in Thailand. Finally, a TOGAF-based reference architecture was developed. It initially contained four domains, and four vertical slices beyond the preparation and management of the cold chain were found [15,69,70]. In accordance with the TOGAF recommendations, the selection procedure and results are presented in a flow diagram. Cold chain technologies and related IoT applications were extracted from the articles. They were categorized into four vertical slices, including Tag, Sense, and Connect; Ingest; Analyze; and Utilize, interrelated with each other [15].
The technology and application components of the cold chain business are covered by RA. It highlights vital skills in business architecture and displays a vertical slice representing TOGAF domain slices and a horizontal slice of the pharmaceutical cold chain industry and other sectors, including logistics, transportation, and public health. In RA, four TOGAF slices are present: Business, Data, Applications, and Technology. This structure is depicted graphically in Figure A2 of Appendix A. The initial RA design includes all horizontal slices of four pharmaceutical cold chain steps. The steps in the cold chain include Tag, Sense, and Connect; Ingest; Analyze and Prepare; and Utilize. The business domain layer is responsible for drug order automation, spoilage and damage monitoring, track and trace indoor positioning, and pharmaceutical cold chain monitoring. The researchers then discussed with a supply chain expert the validation of RA as the same RPM validation as shown in Figure 3.
4. Results
This study used an expert panel of 10 experts, such as managers of the cold chain business, pharmacists, logistics professors, and senior managers of logistics service providers based on the preceding analysis, and depicts their backgrounds in Table 2. As stated in the questionnaire, the panel was asked to rank the importance of adding the prototype’s criteria in the formal research structure for developed RPM and RA.
4.1. Validating RPM Results
The validation results of RPM are presented in Table A1 of Appendix A. In Round 1, the open-ended questionnaire circulated to panelists using a two-point Likert scale of RPM and the consensus for including two revised models for Round 2. In total, three RPM models were generated for Round 2. The updated RPM models from the first round were ranked rationally in the second round. Following the debate, there were several voting rounds in which the experts unanimously voted with a high consensus on the relevance of the results of the revised Model 2. In Round 3, the consensus of RPM finalization with a high consensus on RPM design was obtained. As a result, each expert suggested including an additional audit process with a cold chain accreditation body (CCAB) as a job role. Each expert has knowledge of the RPM’s content, which includes nine cold chain processes and 35 subprocesses with five job roles. Based on the participants’ reviewed comments, the final developed RPM for the pharmaceutical cold chain process is shown in Figure 4. In this research, nine processes were integrated after the validation process. The nine processes in the proposed framework include packing, loading, transporting, unloading, unpacking, transferring, keeping, inspecting, and auditing. These processes are a collection of sub-processes, each of which contributes to the overall goal of maintaining the quality and integrity of perishable products during the cold chain.
Figure 4.
The final design of RPM for the pharmaceutical cold chain process adapted from [4].
For instance, the packing process includes two packing methods: handling unit and encasement unit, which are used exclusively for perishable products to maintain their shelf life. Before the packed products are ready to be transported, the encasement is labeled to determine whether the condition of the products is safe or damaged. Sensors and indicators are also attached to the packed product, and the entire process is supervised by cold chain personnel (CCP). The process involves the use of cold chain handling units, cold chain encasement, and cold chain transportation equipment, which are all managed by CCP. According to Object-Oriented Business Process Modeling, all classes in the framework are represented as rectangles, while the association between classes is represented by a small circle.
The detailed explanations of each cold chain process and sub-process of the developed final version of an RPM design with nine cold chain processes and sub-process are shown separately in Figure A3 of Appendix B.
4.2. Validating RA Result
The development of the RPM design for the pharmaceutical cold chain logistics in Figure 3 served as a blueprint for the creation of the RA design. Due to the limited literature on cold chain technology, the Delphi investigation was restricted, but future research will aim to incorporate relevant technical competencies related to RA. The questions were organized into tasks in the RA design, which was stored in an electronic file and served as the framework for the Delphi study. This study aimed to develop and outline related cold chain technologies in the pharmaceutical industry through the RA design, as depicted in Figure A2. Participants rated the relevance of each cold chain process layer using a two-point scale, such as “agree” or “disagree.” The Delphi method was used throughout the study to evaluate the hypothesis and assess the outcomes of the RA design.
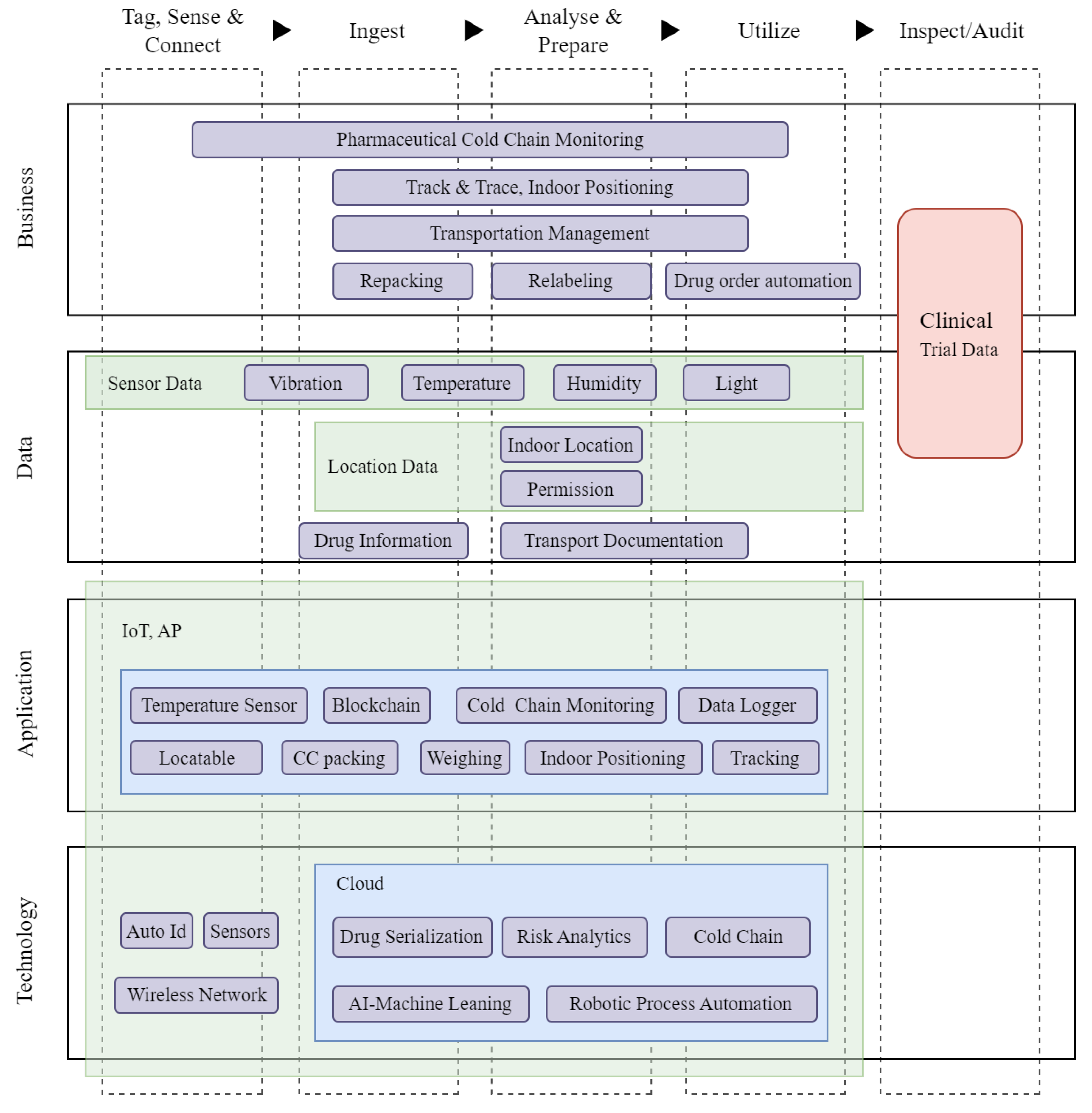
The results of the Delphi survey are presented in Table A2 of Appendix A. Round 2 of the Delphi results showed a high consensus on the RA design, as shown in Table A2. As a result of the study, each expert suggested adding an additional layer (the inspect and audit process) to handle cold chain clinical trial data. Thus, this audit function was added as a step in the cold chain process after the second round of Delphi, as depicted in Figure 5. The additional data object, the clinical trial data, is added to both business and data layers. This data can be indicated the quality of the logistic process.
Figure 5.
The final design of RA for the pharmaceutical cold chain process.
Figure 5 shows that the RA consists of four layers, including the business, data, application, and technology layers. The business layer takes into account various business considerations to describe the benefits of the pharmaceutical cold chain system. To ensure optimal cold chain practices, it includes pharmaceutical cold chain monitoring, track and trace, indoor positioning, transportation management, repacking, relabeling, and drug order automation. Repacking is often done to move a product into the business’s personal branded packaging, while relabeling is necessary to maintain compliance. These capabilities inform the development of specific facilities within the pharmaceutical cold chain business architecture. The data layer encompasses sensor data, such as vibration, humidity, temperature, and light, as well as locational data and transportation management data. The application layer describes the modern applications that are useful for the pharmaceutical cold chain system, including temperature sensors, blockchain, cold chain monitoring, data loggers, locatable cold chain packing, weighing, indoor positioning, and tracking. It is also connected to various IoT applications. The technology layer explains the technologies and devices used in the pharmaceutical digitalization process, including auto-id, sensors, wireless networks, cloud technology, drug serialization, risk analytics, AI machine learning, and robotic process automation. It describes how IoT is used in a technical manner for the pharma digitalization step of Tag, Sense, and Connect.
5. Discussion
This study has produced a competence framework that utilizes the RPM and RA to outline the skills and abilities required for professionals working in the pharmaceutical cold chain industry. The framework fits cold chain tasks in current supply chain practices and can be used for competency-based assessments of cold chain professionals and personnel. The RPM and RA were derived from existing literature combined with work processes and digital transformation in the cold chain and pharma industry. To our knowledge, such a framework has not been published. In the first phase of this study, we developed RPM and RA that identified relevant processes and technologies related to cold chain management. On the other hand, existing research about cold chains was mainly about temperature monitoring, transportation management, supply chain competency modelling, and shared decision-making. From the literature review, the authors found that the competencies and OSs regarding cold chains with professionals were missing. These OSs are essential in the cold chain. A possible explanation for the absence of these essential competencies in our scoping review could be that research about proposed competence design has been linked to cold chain, but not specifically to cold chain job roles in pharmaceutical care. Therefore, the search strategy extended toward the competence design based on developed RPM and RA.
However, to develop a clear framework overview, only the work process with a direct link to a cold chain task was rated as “agreed.” Furthermore, the discussion resulted in the elimination of logistics staff job roles in the cold chain due to the high concerns obtained for the Delphi evaluation process. Confusion and misinterpretation were presumed because regulations and standards could be understood differently. In fact, RPM can be interpreted as the management process of packing, loading, transporting, unpacking, unloading, keeping in storage, inspecting, and auditing within cold chain and organizations. This was the meaning we intended within our competence framework. By RA structure, we meant the cold chain steps that promote and encourage digital transformation and digital environments inside an organization. This meaning is related to cold chain professionals being technically supporters. Digital advocacy involves taking the technology and application platform to perform a task to improve cold chain functions. However, this domain already existed in the RA framework, so the audit step was included, as per experts’ comments.
As per the job competence model, the work roles have the explanation of management skills in RPM design. RPM has nine cold chain processes. We considered this process into key roles. Due to the fact that some processes are very similar to each other (for example, packing and unpacking or loading and unloading) they can be then combined as one key role. Transporting, keeping in storage, inspecting, and auditing are other key roles as per the RPM design. Each process consists of some sub processes. So, we considered these sub processes into units of competencies. The RPM design only explains management skills, and the technical skills are explained in the RA design. Afterward, we combined these two models to develop competencies as a functional map.
In order to create the UOCs, we can utilize the processes present in the RPM as key roles to analyze the required competencies. The RPM is comprised of several sub-processes, which can be thought of as the UOCs. By gathering the related UOCs for a particular job role, we can develop a comprehensive list of UOCs. However, it is important to also take into consideration the relevant technologies involved in each UOC by referring to the RA. The RA will provide insight into the scope of technologies related to each UOC, allowing us to obtain a complete understanding of the UOC. Further work will present the development of UOCs through the use of the pharmaceutical cold chain as a case study.
From the practical perspective, the proposed competence framework could prove to be a keystone for organizations’ integrated cold chain management practices. The RPM and RA framework can provide a detailed work process and architecture analysis to ensure consistency, transparency, and fairness in job roles, infrastructure, regulations, and standards. Using this framework as a blueprint, cold chain organizations can customize their own strategically driven competency model to identify the mix of competencies that reflect the level of proficiency required by their professionals for effective performance to meet the organizational goals. For complex and essential job roles like the professionals, it is more likely that the superior performance is driven by their deep-rooted and innate competencies and are, hence, enduring and more stable.
The proposed competence framework based on RPM and RA in this research requires further validation and testing before it can be considered reliable. The limitations of this study, such as its design for a future occupation that has yet to materialize, call for caution in interpreting its results. Further examination is necessary to assess the correlation between the outcome of UOCs from the framework and the real-world professional scenario. Additionally, the framework was only evaluated within the pharmaceutical cold chain, and its application to other industries should be explored to verify its versatility. It is also important to note that the framework only focuses on work processes and technology, and other important factors may need to be considered in the future.
6. Conclusions
This work presents an innovation framework for developing competence through the use of RPM and RA. The processes for constructing RPM and RA of the pharmaceutical cold chain are used to demonstrate the proposed framework. To start the process, a literature review, focus group discussion, and field study were conducted. The modified Delphi technique was then used to validate the proposed RPM and RA, with 10 experts in cold logistics participating in the assessment process. The experts defined the evaluation lead as the assessment related to the professional involved in the pharmaceutical cold chain. In the first round, questions were asked and comments were collected from 10 participants from six countries regarding their expertise, abilities, and opinions. The responses from Rounds 2 and 3 were consolidated and used to reach a high level of consensus for both RPM and RA. The final version of the RPM and RA, which was modified through the validation process, differs from the original design by the inclusion of additional inspecting and auditing processes. The RPM provides a comprehensive overview of related subprocesses, while the RA showcases the relevant technologies involved in each subprocess. These techniques can be used to develop UOCs that are required in the future. The main limitation of this study is that it is designed for a future occupation that has not yet emerged, making it important to confirm the alignment between the outcome of UOCs from the proposed framework and the actual professional situation in the future. Despite their limitations, the proposed frameworks offer numerous benefits that can be applied to various future occupations.
Supplementary Materials
The following supporting information can be downloaded at: https://www.mdpi.com/2071-1050/15/5/3935/s1. The supplementary materials include Delphi survey forms used for developing the RPM and RA models, as well as the survey results, which include comments from expert panels. These materials provide additional information on the development and validation of the models used in the study.
Author Contributions
Conceptualization: T.S. and D.S.L.; Data Curation: D.S.L. and T.S.; Formal Analysis: T.S. and D.S.L.; Investigation: T.S.; Methodology: D.S.L. and T.S.; Project administration: D.S.L. and T.S.; Visualization: T.S. and D.S.L.; Writing—original draft: D.S.L.; Writing—review and editing: T.S. All authors have read and agreed to the published version of the manuscript.
Funding
This research received no external funding.
Institutional Review Board Statement
This study was approved by the MU-CIRB Research Ethics Committee (approval no. MU-CIRB 2020/114.0909).
Informed Consent Statement
Informed consent was obtained from all subjects involved in the study.
Data Availability Statement
The authors confirm that the data supporting the findings of this study are available within the article.
Acknowledgments
The authors would like to deeply acknowledge Peik Bremer, Technical University of Applied Sciences Wuerzburg-Schweinfurt, for his research contribution and valuable support to us.
Conflicts of Interest
The authors declare that there is no conflict of interest regarding the publication of this manuscript. In addition, the ethical issues, including plagiarism, informed consent, misconduct, data fabrication and/or falsification, double publication and/or submission, and redundancies.
Appendix A
Figure A1.
Developed RPM Initial Design where CC denotes cold chain.
Figure A1.
Developed RPM Initial Design where CC denotes cold chain.

Figure A2.
The initial design of RA for the pharmaceutical cold chain process.
Figure A2.
The initial design of RA for the pharmaceutical cold chain process.

Table A1.
The results of the Delphi survey: Reference Work Process Model.
Table A1.
The results of the Delphi survey: Reference Work Process Model.
| Questions | Survey Results of Ten Experts | ||
|---|---|---|---|
| Round 1 | Round 2 | Round 3 | |
| 1. Based on your professional experience, please evaluate the completeness of the cold-chain work process flow. | A * (6) ** | QNA | QNA |
| AC (3) | |||
| DC (1) | |||
| 2. Please evaluate the Pack process separately according to the cold chain standards. | A (5) | RM1 *** (2) | RM1 (2) |
| AC (4) | RM2 *** (8) | RM2 (8) | |
| DC (1) | |||
| 3. Please evaluate the Load process separately according to the cold chain standards. | A (6) | RM1 (3) | RM1 (3) |
| AC (3) | RM2 (7) | RM2 (7) | |
| DC (1) | |||
| 4. Please evaluate the Transport process separately according to the cold chain standards. | A (5) | RM1 (4) | RM1 (2) |
| AC (4) | RM2 (6) | RM2 (8) | |
| DC (1) | |||
| 5. Please evaluate the Unload process separately according to the cold chain standards. | A (6) | RM1 (3) | RM1 (3) |
| AC (3) | RM2 (7) | RM2 (7) | |
| DC (1) | |||
| 6. Pease evaluate the Unpack process separately according to the cold chain standards. | A (7) | RM1 (4) | RM1 (4) |
| AC (2) | RM2 (6) | RM2 (6) | |
| DC (1) | |||
| 7. Please evaluate the Transfer process separately according to the cold chain standards. | A (7) | RM1 (4) | RM1 (2) |
| AC (2) | RM2 (6) | RM2 (8) | |
| DC (1) | |||
| 8. Please evaluate the Keep process separately according to the cold chain standards. | A (6) | RM1 (3) | RM1 (3) |
| AC (3) | RM2 (7) | RM2 (7) | |
| DC (1) | |||
| 9. Please evaluate the Inspect process separately according to the cold chain standards. | A (7) | RM1 (3) | RM1 (2) |
| AC (2) | RM2 (7) | RM2 (8) | |
| DC (1) | |||
| 10. Please evaluate the Audit process separately according to the cold chain standards. | QNA | RM1 (10) | RM2 (10) |
| CP (2) | |||
| 11. Based on your professional experience, please analyze the mistakes and provide suggestions need for the correctness for the cold chain work process flow. | CP (7) | QNA | QNA |
| NC (3) | |||
| 12. Please add any other comment, recommendation, or suggestion that you consider interesting with the implementation of new technologies, machines, and equipment of the qualification of employees in cold chain quality control and safety sector. | CP (5) | QNA | QNA |
| NC (5) | |||
* A—Agree, AC—Agree with comments, D—Disagree, DC—Disagree with comments, RM—Revised model, CP—Comments provided, NC—No comments, QNA—Question Not Applicable. ** The number in parentheses represents the number of experts selecting the option. *** Please see the Supplementary Materials for RM1, RM2, and experts’ comments.
Table A2.
The Results of the Delphi Survey: Reference Architecture.
Table A2.
The Results of the Delphi Survey: Reference Architecture.
| Questions | Survey Results of Ten Experts | |
|---|---|---|
| Round 1 | Round 2 | |
| 1. Based on your professional experience, please evaluate the completeness of the cold-chain reference architecture. | A * (7) ** | QNA |
| AC (1) | ||
| DC (2) | ||
| 2. Please evaluate the Business layer according to the Reference architecture separately. | A (7) | RM *** (10) |
| AC (2) | ||
| DC (1) | ||
| 3. Please evaluate the Data layer according to the Reference architecture separately. | A (7) | RM (10) |
| AC (2) | ||
| DC (1) | ||
| 4. Please evaluate the Application layer according to the Reference architecture separately. | A (7) | RM (10) |
| AC (2) | ||
| DC (1) | ||
| 5. Please evaluate the Technology layer according to the Reference architecture separately. | A (8) | RM (10) |
| AC (1) | ||
| DC (1) | ||
| 6. Based on your professional experience, please analyze the mistakes and provide suggestions need for the correctness for the cold chain work process flow. | CP (1) | QNA |
| NC (9) | ||
| 7. Please add any other comment, recommendation, or suggestion that you consider interesting with the implementation of new technologies, machines, and equipment of the qualification of employees in cold chain quality control and safety sector. | CP (2) | QNA |
| NC (8) | ||
* A—Agree, AC—Agree with comments, D—Disagree, DC—Disagree with comments, RM—Revised model, CP—Comments provided, NC—No comments, QNA—Question Not Applicable. ** The number in parentheses represents the number of experts selecting the option. *** Please see the Supplementary Materials for RM and experts’ comments.
Appendix B


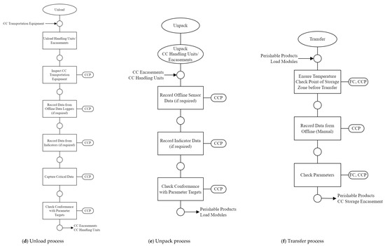
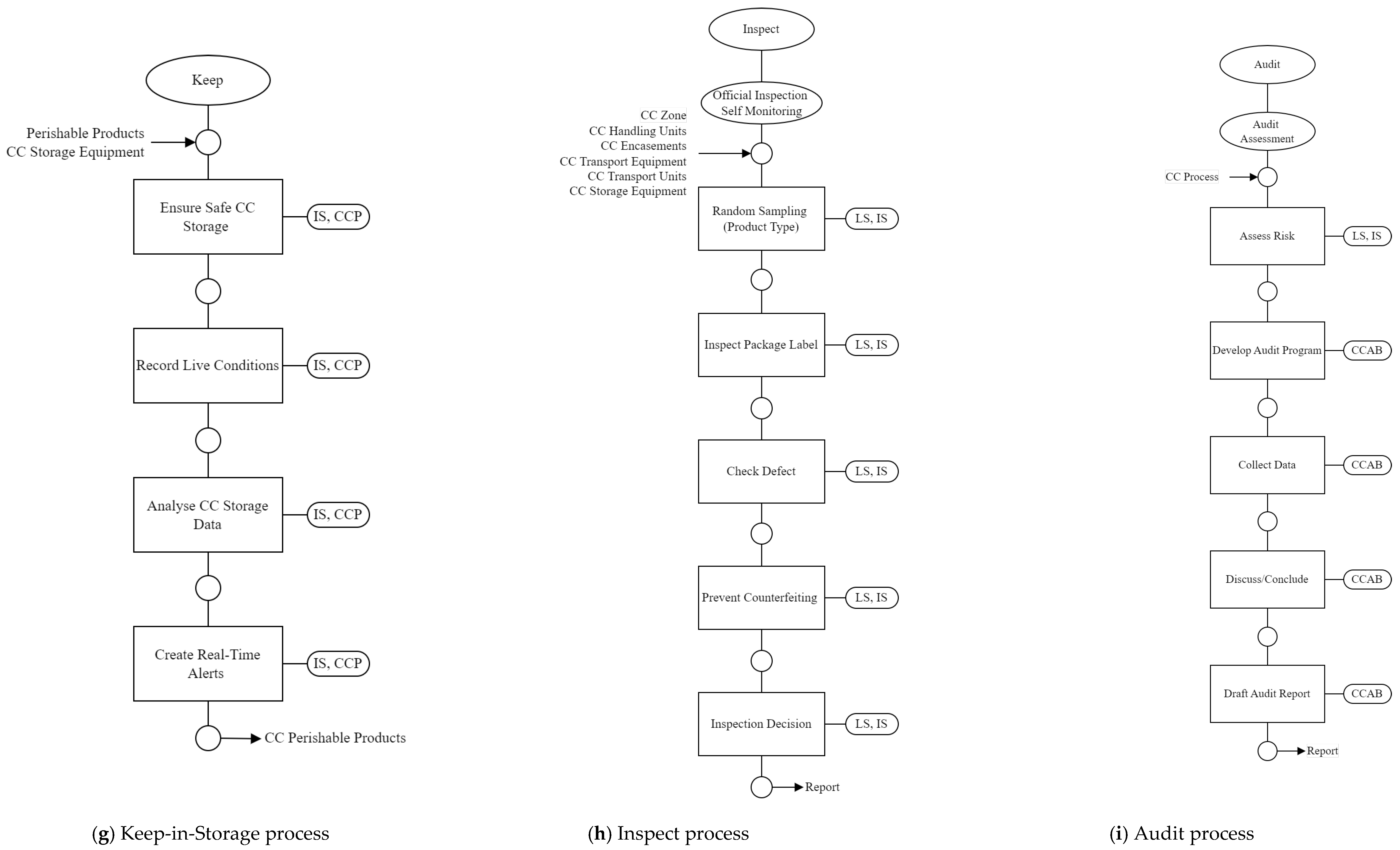
Figure A3.
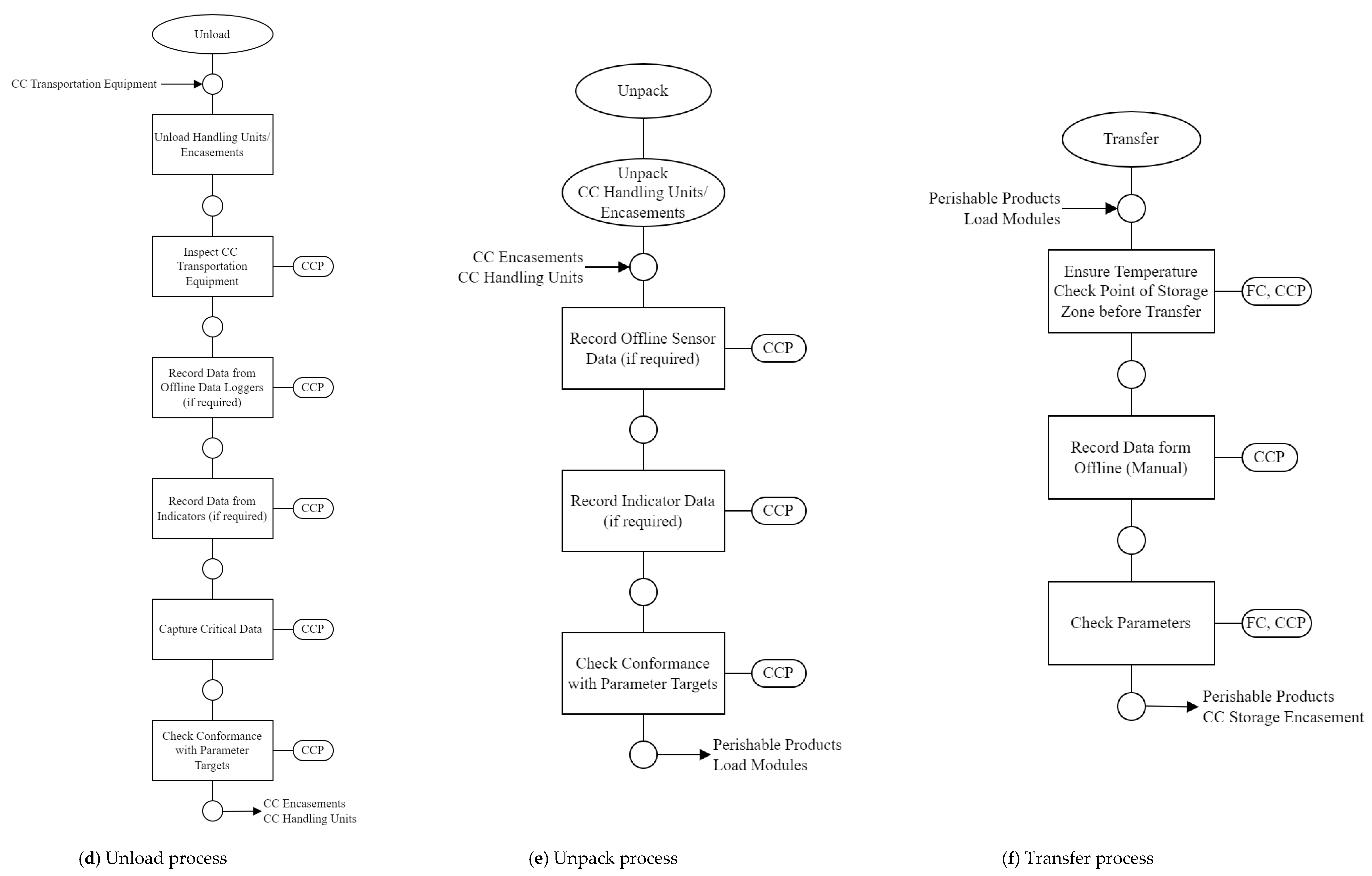
Developed RPM for pharmaceutical cold chain (a) Pack process (b) Load process (c) Transport process (d) Unload process (e) Unpack process (f) Transfer process (g) Keep in Storage process (h) Inspect process (i) Audit process. Note: Figure A3b,d,e,h reproduced with permission from Bremer, P. [4].
Figure A3.
Developed RPM for pharmaceutical cold chain (a) Pack process (b) Load process (c) Transport process (d) Unload process (e) Unpack process (f) Transfer process (g) Keep in Storage process (h) Inspect process (i) Audit process. Note: Figure A3b,d,e,h reproduced with permission from Bremer, P. [4].



Pack process: Figure A3a represents the pack process. In the pack process, two packing methods, handling unit and encasement unit, are added. These are used only for keeping perishable products and maintaining their shelf life. After that, under cold chain personnel supervision, this pack will be ready to move to the product leading section. Before that, the encasement is labeled to know whether the condition of the packed good is safe or damaged, and the sensor and indicator will be attached to the packed product. A cold chain handling unit, cold chain encasement, and cold chain transportation equipment conclude this process. These units are all handled by the persons included in the cold chain personnel (CCP) job role. According to the Object-Oriented Business Process Modeling, all classes should be represented in a rectangular shape. The association between the two classes is represented by a small circle. This is the packing process with the CCP job role after the validation process.
Load process: The second process in RPM is the load process, and it is depicted in Figure A3b. This is done before the transportation. The packed products are loaded into the CC transport equipment. Before loading, we should check the temperature of the transportation equipment. After that, the CC encasement load moves the transportation equipment. If necessary, thermal models have to be administered to an aggregate control system. These processes are all handled by the persons who are in the cold chain personnel job profile. The load process is finished in the CC transport unit.
Transport process: Transport process is the third process in RPM. This process happens during transport time. All the processes are handled by persons who are in the CCP job profile. During transport time, smart locking sensor technology and blockchain help secure the transport equipment. IoT helps for real-time monitoring and also helps to track environmental parameters. By reporting smart analysis every five hours, total waste can easily be reduced. All the above steps should be followed to achieve the best pharmaceutical cold chain service. Also, it helps to reduce total waste time. Alert reporting automates the evaluation of a defined condition to determine whether a report should be submitted. The final developed transport model is shown in Figure A3c.
Unload process: Figure A3d fourth process in RPM is unload process. This process is done in the transportation equipment after finishing the transport. All the sub-processes included in the unload process are handled by the people who are in the CCP job profile. This process aims at unloading the encasements and handling units to a zone. Before unloading, we should inspect the CC transportation equipment. Once started unloading, record from offline data loggers, if required, and record data from indicators, if required. Capturing critical data during the unloading time helps to understand temperature excursions. Finally, conformance is checked with parameter targets. These are the steps involved in the unload process.
Unpack process: Unpack process is the fifth process in RPM and is shown in Figure A3e. After finishing the unloading, the next stage is unpacking the CC encasements and CC handling units. All the processes in the unpack process are handled by the CCP job profile. At the same time, unpacking the CC encasements and CC handling unit, record live sensor data if required, and record the CC product indicator data if required. Finally, ensure the conformance with parameter targets of the cold chain process.
Transfer process: The sixth cold chain process in RPM is the transfer process. After finishing the unpack process, the next stage is the transfer process. Load modules are used to transfer the CC products. The people in CCP and FC (freight carrier) job roles handle transferring CC products. Ensure the temperature at a checkpoint of the storage zone before transferring the CC. At the transfer time, it is necessary to record data offline (it is a manual process). Finally, in the transfer process, check all the parameters of perishable products in the cold chain, and the completed design is shown in Figure A3f.
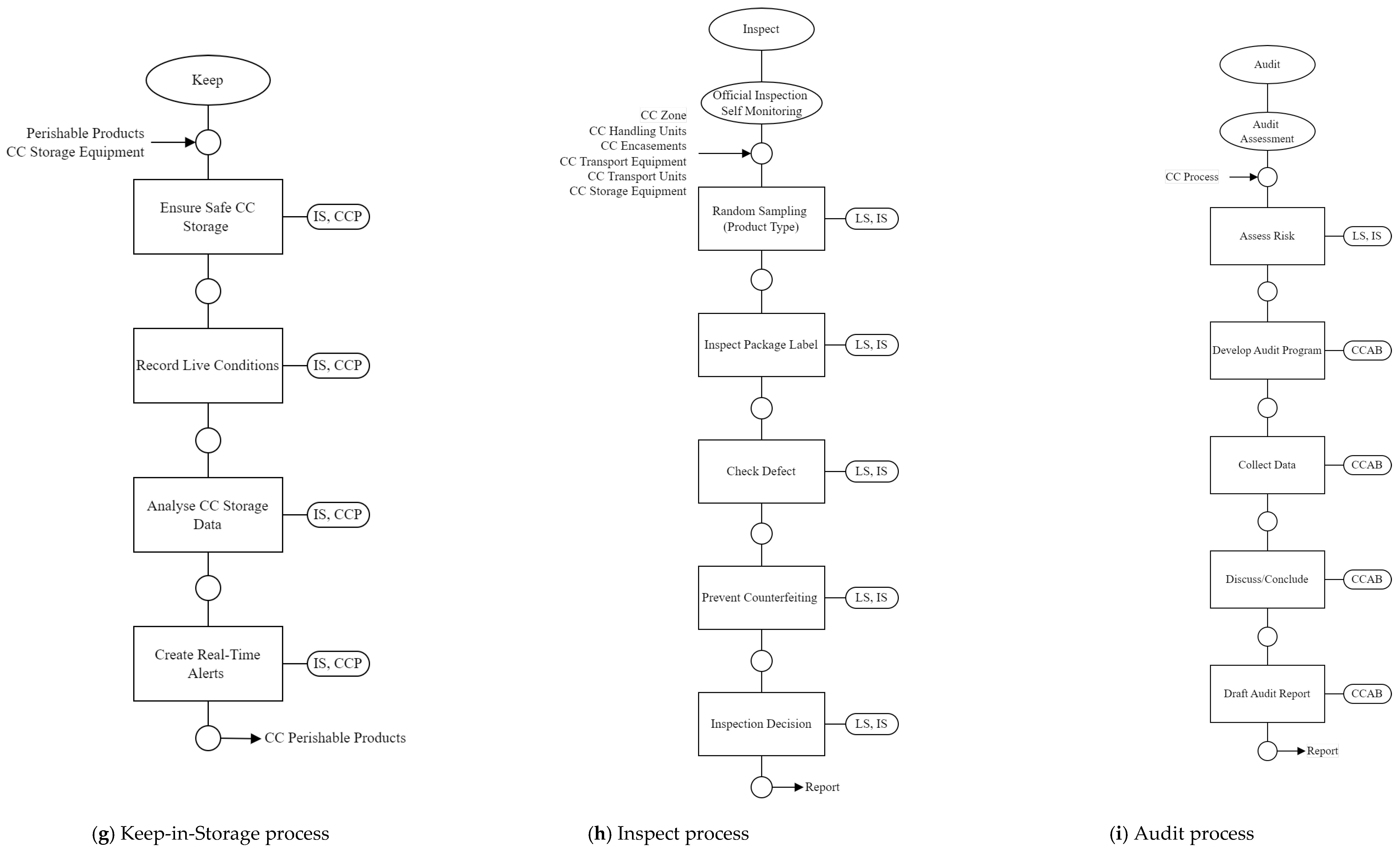
Keep process: The seventh stage in RPM is keep in storage process, shown in Figure A3g. CC products or perishable products should always keep in CC storage equipment and need to record live conditions using predictive analytics. Real-time alerts and reporting of temperature and humidity exceptions are some critical attributes of cold chain monitoring and Compliance Certification Services. All the jobs in this process are handled by IS and CCP.
Inspect process: Figure A3h depicts the inspect process, and it is the eighth stage in RPM. Self-monitoring and official inspection of all cold chain processes are done during this process. All the zones in CC Process are included in the inspection process. They are CC zone, CC handling units, CC encasement, CC transport equipment, CC transfer unit, and CC storage equipment. Inspect process is handled by LS and IS job roles. According to the CC product type, a random sampling test should be necessarily done. Packing and labeling inspection of CC products should be fulfilled frequently. Anti-counterfeiting is used to identify duplicate products in the present market. Defect inspection is for checking the condition of a warehouse, CC equipment, and all CC-related zones.
Audit process: The ninth stage in RPM is the audit process shown in Figure A3i. It is used to verify auditing accuracy by someone other than the person responsible for producing them. The audit process is handled by the workers who are in CCAB (cold chain accreditation body) job profile. Risk assessment for evaluating the potential risk of the Cold Chain process in all zones is also done here. The audit process is used to take an action plan that documents what procedures an auditor has to follow to validate that an industry is in conformance with compliance regulations. It is also used to check sample testing for all cold chain operations, such as fieldwork. Finally, the audit report is drafted every month.
References
- Lau, Y.Y.; Jiamian, Z.; Adolf, K.N.; Panahi, R. Implications of a pandemic outbreak risk: A discussion on China’s emergency logistics in the era of coronavirus disease 2019 (COVID-19). J. Int. Logist. Trade 2020, 18, 127–135. [Google Scholar] [CrossRef]
- Maulana, N.; Astuti, R.D.; Sukamdani, H.B.; Tjiptoherijanto, P. Risk Perception in the Post COVID-19 Pandemic Era: An Analysis of Tourist Accommodation and Travel Behavior in the New Normal Era. Sustainability 2022, 14, 14758. [Google Scholar] [CrossRef]
- Alam, S.T.; Ahmed, S.; Ali, S.M.; Sarker, S.; Kabir, G. Challenges to COVID-19 vaccine supply chain: Implications for sustainable development goals. Int. J. Prod. Econ. 2021, 239, 108193. [Google Scholar] [CrossRef] [PubMed]
- Bremer, P. Towards a reference model for the cold chain. Int. J. Logist. Manag. 2018, 29, 822–838. [Google Scholar] [CrossRef]
- Tsai, K.M.; Pawar, K.S. Special issue on next-generation cold supply chain management: Research, applications and challenges. Int. J. Logist. Manag. 2018, 29, 786–791. [Google Scholar] [CrossRef]
- Wen, Z.; Liao, H.; Ren, R.; Bai, C.; Zavadskas, E.K.; Antucheviciene, J.; Al-Barakati, A. Cold Chain Logistics Management of Medicine with an Integrated Multi-Criteria Decision-Making Method. Int. J. Environ. Res. Public Health 2019, 16, 4843. [Google Scholar] [CrossRef]
- Nha Trang, N.T.; Nguyen, T.-T.; Pham, H.V.; Anh Cao, T.T.; Trinh Thi, T.H.; Shahreki, J. Impacts of Collaborative Partnership on the Performance of Cold Supply Chains of Agriculture and Foods: Literature Review. Sustainability 2022, 14, 6462. [Google Scholar] [CrossRef]
- Bonou, A.; Colley, T.A.; Hauschild, M.Z.; Olsen, S.I.; Birkved, M. Life cycle assessment of Danish pork exports using different cooling technologies and comparison of upstream supply chain efficiencies between Denmark, China and Australia. J. Clean. Prod. 2020, 244, 118816. [Google Scholar] [CrossRef]
- Turner, N.; Laws, A.; Roberts, L. Assessing the effectiveness of cold chain management for childhood vaccines. J. Prim. Health Care 2011, 3, 278–282. [Google Scholar] [CrossRef]
- Lee, H.Y. Changing Paradigms in US and EU Supply Chains: Focusing on Sustainability Issues. J. Int. Logist. Trade 2021, 19, 223–236. [Google Scholar] [CrossRef]
- Gölgeci, I.; Yildiz, H.E.; Andersson, U. The rising tensions between efficiency and resilience in global value chains in the post-COVID-19 world. Transnatl. Corp. J. 2020, 27, 127–141. [Google Scholar] [CrossRef]
- Dai, D.; Wu, X.; Si, F. Complexity analysis of cold chain transportation in a vaccine supply chain considering activity inspection and time-delay. Adv. Differ. Equ. 2021, 2021, 1–18. [Google Scholar] [CrossRef]
- Li, Q.; Zhang, Y.; Huang, Y. The impacts of fairness concern and different business objectives on the complexity of dual-channel value chains. Complexity 2020, 2020, 1–15. [Google Scholar] [CrossRef]
- Duijzer, L.; van Jaarsveld, W.; Dekker, R. Literature review: The vaccine supply chain. Eur. J. Oper. Res. 2018, 268, 174–192. [Google Scholar] [CrossRef]
- Chircu, A.M.; Sultanow, E.; Sözer, L.D. A Reference Architecture for Digitalization in the Pharmaceutical Industry; INFORMATIK; Gesellschaft für Informatik: Bonn, Germany, 2017; pp. 2043–2057. [Google Scholar]
- Li, L.; Zhang, Z. Semi-supervised domain adaptation by covariance matching. IEEE Trans. Pattern Anal. Mach. Intell. 2018, 41, 2724–2739. [Google Scholar] [CrossRef]
- Khan, M.H.U.; Wang, S.; Wang, J.; Ahmar, S.; Saeed, S.; Khan, S.U.; Xu, X.; Chen, H.; Bhat, J.A.; Feng, X. Applications of Artificial Intelligence in Climate-Resilient Smart-Crop Breeding. Int. J. Mol. Sci. 2022, 23, 11156. [Google Scholar] [CrossRef]
- Huang, P.B.; Yang, C.-C.; Inderawati, M.M.W.; Sukwadi, R. Using Modified Delphi Study to Develop Instrument for ESG Implementation: A Case Study at an Indonesian Higher Education Institution. Sustainability 2022, 14, 12623. [Google Scholar] [CrossRef]
- Balachandar, S.; Chinnaiyan, R. Reliable pharma cold chain monitoring and analytics through Internet of Things Edge. In Emergence of Pharmaceutical Industry Growth with Industrial IoT Approach; Academic Press: Combridge, MA, USA, 2019; pp. 133–161. [Google Scholar]
- Bamakan, S.M.H.; Moghaddam, S.G.; Manshadi, S.D. Blockchain-enabled pharmaceutical cold chain: Applications, key challenges, and future trends. J. Clean. Prod. 2021, 302, 127021. [Google Scholar] [CrossRef]
- Aung, M.M.; Chang, Y.S. Temperature management for the quality assurance of a perishable food supply chain. Food Control 2014, 40, 198–207. [Google Scholar] [CrossRef]
- Bogataj, M.; Bogataj, L.; Vodopivec, R. Stability of perishable goods in cold logistic chains. Int. J. Prod. Econ. 2005, 93, 345–356. [Google Scholar] [CrossRef]
- Bhadouria, S.; Jayant, A. Development of ANN models for demand forecasting. Am. J. Eng. Res. 2017, 6, 142–147. [Google Scholar]
- Ren, T.; Ren, J.; Matellini, D.B.; Ouyang, W. A Comprehensive Review of Modern Cold Chain Shipping Solutions. Sustainability 2022, 14, 14746. [Google Scholar] [CrossRef]
- Li, X.; Liu, Y.; Wang, H. The Impact of Sustainable Development of Cold Chain Logistics on China’s COVID-19 Pandemic. Sustainability 2022, 14, 10358. [Google Scholar] [CrossRef]
- Lydekaityte, J.; Tambo, T. Smart Packaging: Definitions, Models and Packaging as an Intermediator between Digital and Physical Product Management. Int. Rev. Retail Distrib. Consum. Res. 2020, 30, 377–410. [Google Scholar] [CrossRef]
- Ouyang, F.; Xu, Z. Transformation Analysis and Reference of Foreign Cold Chain Logistics. Foreign Econ. Trade Pract. 2015, 8, 91–93. [Google Scholar]
- World Health Organization. Vaccination in Acute Humanitarian Emergencies: A Framework for Decision Making; World Health Organization: Geneva, Switzerland, 2017. [Google Scholar]
- Lazarus, J.V.; Karim, S.S.A.; Van Selm, L.; Doran, J.; Batista, C.; Amor, Y.B.; Hellard, M.; Kim, B.; Kopka, C.J.; Yadav, P. COVID-19 vaccine wastage in the midst of vaccine inequity: Causes, types and practical steps. BMJ Glob. Health 2022, 7, e009010. [Google Scholar] [CrossRef]
- Centers for Disease Control and Prevention. Vaccine Storage and Handling Toolkit; Centers for Disease Control and Prevention: Atlanta, GA, USA, 2019. [Google Scholar]
- Zhou, P.; Yang, X.-L.; Wang, X.-G.; Hu, B.; Zhang, L.; Zhang, W.; Si, H.-R.; Zhu, Y.; Li, B.; Huang, C.-L.; et al. A pneumonia outbreak associated with a new coronavirus of probable bat origin. Nature 2020, 579, 270–273. [Google Scholar] [CrossRef]
- Guo, S.M.; Wu, T.; Chen, Y.J. Over-and under-estimation of risks and counteractive adjustment for cold chain operations: A prospect theory perspective. Int. J. Logist. Manag. 2018, 29, 902–921. [Google Scholar] [CrossRef]
- Kim, K.; Kim, H.; Kim, S.-K.; Jung, J.-Y. I-RM: An Intelligent Risk Management Framework for Context-Aware Ubiquitous Cold Chain Logistics. Expert Syst. Appl. 2016, 46, 463–473. [Google Scholar] [CrossRef]
- Tsang, Y.P.; Choy, K.L.; Wu, C.H.; Ho, G.T.; Lam, C.H.; Koo, P.S. An Internet of Things (IoT)-based risk monitoring system for managing cold supply chain risks. Ind. Manag. Data Syst. 2018, 118, 1432–1462. [Google Scholar] [CrossRef]
- Rejeb, A.; Keogh, J.G.; Treiblmaier, H. Leveraging the internet of things and blockchain technology in supply chain management. Future Internet 2019, 11, 161. [Google Scholar] [CrossRef]
- Caruso, L. Digital innovation and the fourth industrial revolution: Epochal social changes? AI Soc. 2018, 33, 379–392. [Google Scholar] [CrossRef]
- Shashi, S.; Cerchione, R.; Singh, R.; Centobelli, P.; Shabani, A. Food Cold Chain Management: From a Structured Literature Review to a Conceptual Framework and Research Agenda. Int. J. Logist. Manag. 2018, 29, 792–821. [Google Scholar] [CrossRef]
- Snyder, H. Literature Review as a Research Methodology: An Overview and Guidelines. J. Bus. Res. 2019, 104, 333–339. [Google Scholar] [CrossRef]
- Wang, S.; Fengming, T.; Yuhe, S. Optimization of Location–Routing Problem for Cold Chain Logistics Considering Carbon Footprint. Int. J. Environ. Res. Public Health 2018, 15, 86. [Google Scholar] [CrossRef]
- Shekarian, M.; Mellat Parast, M. An Integrative approach to supply chain disruption risk and resilience management: A literature review. Int. J. Logist. Res. Appl. 2021, 24, 427–455. [Google Scholar] [CrossRef]
- Kleindorfer, P.R.; Saad, G.H. Managing disruption risks in supply chains. Prod. Oper. Manag. 2005, 14, 53–68. [Google Scholar] [CrossRef]
- Shah, S.M.S.A.; Nazâ, M. The trend of big data in workforce frameworks and occupational standards towards an educational intelligent economy. J. Tech. Educ. Train. 2021, 13, 176–184. [Google Scholar]
- Quinlan, M.; Johnstone, R.; Nossar, I. Regulating supply-chains to address the occupational health and safety problems associated with precarious employment: The case of home-based clothing workers in Australia. Aust. J. Labour Law 2004, 17, 1–24. [Google Scholar]
- Rogers, B.; Dennison, K.; Adepoju, N.; Dowd, S.; Uedoi, K. Vaccine cold chain: Part 1. proper handling and storage of vaccine. AAOHN J. 2010, 58, 337–346. [Google Scholar] [CrossRef]
- Yuan, Q.; Wang, H. Research on the development of cold chain transportation under the normalization of the epidemic. China Storage Transp. 2021, 2, 134–135. [Google Scholar]
- Verdouw, C.N.; Beulens, A.J.M.; Trienekens, J.H.; Van Der Vorst, J.G.A.J. A framework for modelling business processes in demand-driven supply chains. Prod. Plan. Control 2011, 22, 365–388. [Google Scholar] [CrossRef]
- Mercier, S.; Villeneuve, S.; Mondor, M.; Uysal, I. Time-Temperature Management Along the Food Cold Chain: A Review of Recent Developments. Compr. Rev. Food Sci. Food Saf. 2017, 16, 647–667. [Google Scholar] [CrossRef] [PubMed]
- Ding, W. Research on the development countermeasures of cold chain logistics of agricultural products in my country from the perspective of safety and sustainability. Mod. Commer. Ind. 2020. [Google Scholar] [CrossRef]
- Whitmore, A.; Agarwal, A.; Da Xu, L. The Internet of Things—A survey of topics and trends. Inf. Syst. Front. 2015, 17, 261–274. [Google Scholar] [CrossRef]
- Czarnecki, C.; Dietze, C. Reference architecture for the telecommunications industry. In Transformation of Strategy, Organization, Processes, Data, and Applications; Springer: Cham, Switzerland; Manhattan, NY, USA, 2017. [Google Scholar]
- Sultanow, E.; Brockmann, C.; Schroeder, K.; Breithaupt, C. Lufthansa Aviation Standard: Developing an Open Group Reference Architecture for the Aviation Industry; Lecture Notes in Informatics; Gesellschaft für Informatik: Bonn, Germany, 2016; pp. 825–836. [Google Scholar]
- Ahlemann, F.; Stettiner, E.; Messerschmidt, M.; Legner, C.; Fienhold, M. EAM 2020–the future of the discipline. In Strategic Enterprise Architecture Management; Springer: Berlin/Heidelberg, Germany, 2012; pp. 265–286. [Google Scholar]
- Halpin, T.A. A Logical Analysis of Information Systems: Static aspects of the Data-Oriented Perspective. Ph.D. Thesis, University of Queensland, Brisbane, Australia, 1989. [Google Scholar]
- Schenck, D.A.; Wilson, P.R. Information Modeling the EXPRESS Way; Oxford University Press: Oxford, UK, 1994. [Google Scholar]
- Kemppainen, P. Pharma industrial internet: A reference model based on 5g public private partnership infrastructure, industrial internet consortium reference architecture and pharma industry standards. Nord. Balt. J. Inf. Commun. Technol. 2016, 2016, 141–162. [Google Scholar]
- Taylor, J. Recommendations on the control and monitoring of storage and transportation temperatures of medicinal products. Pharm. J. 2001, 267, 128–131. [Google Scholar]
- Zhang, J.; Liu, L.; Mu, W.; Moga, L.M.; Zhang, X. Development of temperature-managed traceability system for frozen and chilled food during storage and transportation. J. Food Agric. Environ. 2009, 7, 28–31. [Google Scholar]
- Ørngreen, R.; Levinsen, K. Workshops as a Research Methodology. Electron. J. E-Learn. 2017, 15, 70–81. [Google Scholar]
- Jensen, K.B. (Ed.) A Handbook of Media and Communication Research: Qualitative and Quantitative Methodologies, 3rd ed.; Routledge: Brooklyn, NY, USA, 2020. [Google Scholar]
- Liu, S.; Li, Y.; Fu, S.; Liu, X.; Liu, T.; Fan, H.; Cao, C. Establishing a Multidisciplinary Framework for an Emergency Food Supply System Using a Modified Delphi Approach. Foods 2022, 11, 1054. [Google Scholar] [CrossRef]
- Helmer, O. Analysis of the Future: The Delphi Method; Rand Corp.: Santa Monica CA, USA, 1967. [Google Scholar]
- Grzybowska, K. Identification and classification of global theoretical trends and supply chain development directions. Energies 2021, 14, 4414. [Google Scholar] [CrossRef]
- Tūtlys, V.; Spoettl, G. From the analysis of work-processes to designing competence-based occupational standards and vocational curricula. Eur. J. Train. Dev. 2017, 41, 50–66. [Google Scholar] [CrossRef]
- Ericsson, K.A. The influence of experience and deliberate practice on the development of superior expert performance. Camb. Handb. Expert. Expert Perform. 2006, 38, 685–705. [Google Scholar]
- Accorsi, R.; Bortolini, M.; Gamberi, M.; Guidani, B.; Manzini, R.; Ronzoni, M. Simulating product-packaging conditions under environmental stresses in a food supply chain cyber-physical twin. J. Food Eng. 2022, 320, 110930. [Google Scholar] [CrossRef]
- Hsu, C.C.; Sandford, B.A. The Delphi technique: Making sense of consensus. Pract. Assess. Res. Eval. 2007, 12, 10. [Google Scholar]
- Keeney, S.; Hasson, F.; McKenna, H.P. A critical review of the Delphi technique as a research methodology for nursing. Int. J. Nurs. Stud. 2001, 38, 195–200. [Google Scholar] [CrossRef]
- Skulmoski, G.J.; Hartman, F.T.; Krahn, J. The Delphi method for graduate research. J. Inf. Technol. Educ. Res. 2007, 6, 1–21. [Google Scholar] [CrossRef]
- Kotusev, S. TOGAF-based enterprise architecture practice: An exploratory case study. Commun. Assoc. Inf. Syst. 2018, 43, 20. [Google Scholar] [CrossRef]
- de Oliveira, K.V.; Fernandes, E.C.; Borsato, M. A TOGAF-based Framework for the Development of Sustainable Product-Service Systems. Procedia Manuf. 2021, 55, 274–281. [Google Scholar] [CrossRef]
Disclaimer/Publisher’s Note: The statements, opinions and data contained in all publications are solely those of the individual author(s) and contributor(s) and not of MDPI and/or the editor(s). MDPI and/or the editor(s) disclaim responsibility for any injury to people or property resulting from any ideas, methods, instructions or products referred to in the content. |
© 2023 by the authors. Licensee MDPI, Basel, Switzerland. This article is an open access article distributed under the terms and conditions of the Creative Commons Attribution (CC BY) license (https://creativecommons.org/licenses/by/4.0/).




