Social–Ecological System Understanding of Land Degradation in Response to Land Use and Cover Changes in the Greater Sekhukhune District Municipality
Abstract
1. Introduction
2. Materials and Methods
2.1. Study Area
2.2. Methodology
2.3. Data Collection
2.3.1. Key Informant Interviews
2.3.2. Focus Group Discussion with Local Pastoralists
2.3.3. Discussions with Traditional Authorities
2.4. System Dynamics and Systems Dynamic Modelling: DPSCR4 Model
2.4.1. Drivers
2.4.2. Pressures
2.4.3. Stressors
2.4.4. Conditions
2.4.5. Responses
3. Results
3.1. Drivers of Land Degradation: Identified LULCCs That Lead to Land Degradation from-+ Interviews, Traditional Authority Perspectives, and Local Pastoralist Views
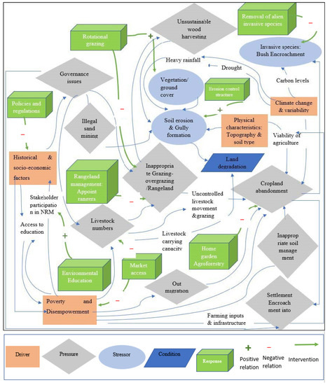
3.2. Systemic Analysis Results (DPSCR4 Framework)
3.2.1. Pressure
3.2.2. Stressors
3.2.3. Condition
3.2.4. Response to Reduce, Remediate, Restore, and Recover Degraded Land in the GSDM
4. Discussion
4.1. Drivers, Pressure, Stressors, and Condition of Land Degradation in the GSDM
4.2. Towards Achieving Land Degradation Neutrality: The Integration of the DPSCR4 and LDN Frameworks
5. Conclusions
Author Contributions
Funding
Institutional Review Board Statement
Informed Consent Statement
Data Availability Statement
Acknowledgments
Conflicts of Interest
Appendix A
| ||||
| ||||
| ||||
Indirect | ||||
| ||||
| Direct Causes | Specify | |||
| (i) Inappropriate soil management | ||||
| (ii) Poor agricultural practices and rangeland management (annual, perennial, shrub, and tree crops) | ||||
| (iii) Excessive wood harvesting and removal of natural vegetation due to: | ||||
| (iv) Disturbance of hydrological regimes due to: | ||||
| (v) Natural factors: i.e., intensive, or extreme rainfall, climate change and change of seasonal rainfall (perception of land users) | ||||
| (vi) Others | ||||
| Indirect Causes | Specify | |||
| (i) Population pressure | ||||
| (ii) Land Tenure: Poorly defined tenure security. | ||||
| (iii) Poverty: limits land-user investment and choice. use of marginal land prone to land degradation (e.g., steeply sloping areas) | ||||
| (v) Labour Availability: Shortage of rural labour (e.g., through migration, out migration, ageing) leading to abandonment of traditional resource conservation practices such as terrace maintenance | ||||
| (vi) Inputs and infrastructure: (roads, markets, Co- operatives, fencing to manage animal movement etc.): | ||||
| (vii) Informal institutions: arrangement of local rules and regulations, affecting access to resources. | ||||
| (viii) Others | ||||
| ||||
| ||||
| If adoption of SLM practices | If no adoption of SLM practices | |||
| Are the new practices effective? | What are the constraints for adoption e.g., insecurity of tenure, seasonal migration, land shortage, lack of capital, labour unavailability)? | |||
| ||||
| Other | ||||
| ||||
| ||||
| Formal regulation | Informal (customary) regulations | |||
| ||||
References
- Ewane, E.B. Land Use Land Cover Change and the Resilience of Social-Ecological Systems in a Sub-Region in South West Cameroon. Environ. Monit. Assess. 2021, 193, 338. [Google Scholar] [CrossRef]
- Weldemariam, G.S. Application of DPSIR Framework for Assessment ofLand Degradation: A Review. Approaches Poult. Dairy Vet. Sci. 2017, 1, 88–94. [Google Scholar] [CrossRef]
- Grumbine, R.E. Assessing Environmental Security in China. Front. Ecol. Environ. 2014, 12, 403–411. [Google Scholar] [CrossRef] [PubMed]
- Gibbs, H.K.; Salmon, J.M. Mapping the World’s Degraded Lands. Appl. Geogr. 2014, 57, 12. [Google Scholar] [CrossRef]
- Barbier, E.B.; Hochard, J.P. Does Land Degradation Increase Poverty in Developing Countries? PLOS ONE 2016, 11, e0152973. [Google Scholar] [CrossRef] [PubMed]
- Safriel, U.N. The Assessment of Global Trends in Land Degradation. In Climate and Land Degradation; Sivakumar Ndiang’ui N, M.V.K., Ed.; Springer: Berlin, Heidelberg, 2007. [Google Scholar] [CrossRef]
- Bai, Z.G.; Dent, D.L.; Olsson, L.; Schaepman, M.E. Proxy Global Assessment of Land Degradation. Soil Use Manag. 2008, 24, 223–234. [Google Scholar] [CrossRef]
- Okpara, U.T.; Stringer, L.C.; Akhtar-Schuster, M.; Metternicht, G.I.; Dallimer, M.; Requier-Desjardins, M. A Social-Ecological Systems Approach Is Necessary to Achieve Land Degradation Neutrality. Environ. Sci. Policy 2018, 89, 59. [Google Scholar] [CrossRef]
- Scholes, R.J.; Biggs, R. Ecosystem Services in Southern Africa: A Regional Assessment; Council for Scientific and Industrial Research: Pretoria, South Africa, 2004; Available online: http://www.millenniumassessment.org/en/index.html (accessed on 15 June 2019).
- Itzkin, A.; Scholes, M.C.; Clifford-Holmes, J.K.; Rowntree, K.; Van Der Waal, B.; Coetzer, K. A Social-Ecological Systems Understanding of Drivers of Degradation in the Tsitsa River Catchment to Inform Sustainable Land Management. Sustainability 2021, 13, 516. [Google Scholar] [CrossRef]
- Mani, S.; Osborne, C.P.; Cleaver, F. Land Degradation in South Africa: Justice and Climate Change in Tension. People Nat. 2021, 3, 978–989. [Google Scholar] [CrossRef]
- United Nations Convention to Combat Desertification. Global Land Outlook; UNCCD: Bonn, Germany, 2022; Available online: https://www.unccd.int/sites/default/files/documents/2017-09/GLO_Full_Report_low_res (accessed on 22 October 2019).
- Garland, G.; Hoffman, T.; Todd, S. Nature Divided: Land Degradation in South Africa Timm. Afr. J. Ecol. 2001, 40, 69–107. [Google Scholar] [CrossRef]
- Fox, R.C.; Chigumira, E.; Rowntree, K.M. On the Fast Track to Land Degradation? A Case Study of the Impact of the Fast Track Land Reform Programme in Kadoma District, Zimbabwe. Geography 2007, 92, 208–220. [Google Scholar] [CrossRef]
- Hoffman, T.M.; Todd, S. A National Review of Land Degradation in South Africa: The Influence of Biophysical and Socio-Economic Factors. J. S. Afr. Stud. 2000, 26, 743–758. [Google Scholar] [CrossRef]
- Meadows, M.E.; Hoffman, M.T. The Nature, Extent and Causes of Land Degradation in South Africa: Legacy of the Past, Lessons for the Future? Area 2002, 34, 428–437. [Google Scholar] [CrossRef]
- Fox, R.C.; Rowntree, K.M. Redistribution, Restitution and Reform: Prospects for the Land in the Eastern Cape Province, South Africa. In Land Degradation: Papers selected from Contributions to the Sixth Meeting of the International Geographical Union’s Commission on Land Degradation and Desertification, Perth, Western Australia, 20–28 September 1999; Conacher, A.J., Ed.; Springer: Dordrecht, Netherlands, 2001; pp. 167–186. [Google Scholar] [CrossRef]
- Masó, J.; Serral, I.; Domingo-Marimon, C.; Zabala, A. Earth Observations for Sustainable Development Goals Monitoring Based on Essential Variables and Driver-Pressure-State-Impact-Response Indicators. Int. J. Digit. Earth 2019, 13, 217–235. [Google Scholar] [CrossRef]
- Song, X.; Frostell, B. The DPSIR Framework and a Pressure-Oriented Water Quality Monitoring Approach to Ecological River Restoration. Water 2012, 4, 670. [Google Scholar] [CrossRef]
- United Nations Environment Programme. Global Environment Outlook GEO 4 Environment for Development United Nations Environment Programme; United Nations Environment Programme: Nairobi, Kenya, 2007; Available online: https://korbel.du.edu/pardee/resources/global-environment-outlook-geo-4-environment-development (accessed on 21 August 2021).
- Tscherning, K.; Helming, K.; Krippner, B.; Sieber, S.; Paloma, S.G. Does Research Applying the DPSIR Framework Support Decision Making? Land Use Policy 2012, 29, 102–110. [Google Scholar] [CrossRef]
- Harwell, M.A.; Gentile, J.H.; Mckinney, L.D.; Tunnell, J.W.; Dennison, W.C.; Kelsey, R.H.; Stanzel, K.M.; Stunz, G.W.; Withers, K.; Tunnell, J.W. Conceptual Framework for Assessing Ecosystem Health. Integr. Environ. Assess. Manag. 2019, 15, 544–564. [Google Scholar] [CrossRef]
- Schlegel, P.; Huchzermeyer, N. Biophysical Monitoring Plan, Tsista River T35 A-E Methodological Outline Report Tsitsa Catchment Draft; Rhodes University: Makhanda, South Africa, 2018; Available online: https://www.ru.ac.za/media/rhodesuniversity/content/tsitsaproject/digitalpublications/documents/BIOPHYSICAL_MONITORING_PLAN_Methodological_Report_2018.08.14_v5.pdf (accessed on 8 April 2022).
- The Greater Sekhukhune District. FINAL IDP 2016-2021 01-07-2016; 2019. Available online: http://www.sekhukhunedistrict.gov.za/?q=idp_budget (accessed on 3 February 2020).
- Statistics South Africa, (STATS SA). Community Survery 2016 Provincial Profile: Limpopo, 2016. Statistics South Africa. Available online: http://cs2016.statssa.gov.za/?portfolio_page=community-survey-2016-provincial-profile-limpopo-2016 (accessed on 7 January 2022).
- Stronkhorst, J.; Levering, A.; Hendriksen, G.; Rangel-Buitrago, N.; Appelquist, L.R. Regional Coastal Erosion Assessment Based on Global Open Access Data: A Case Study for Colombia. J. Coast. Conserv. 2018, 22, 787–798. [Google Scholar] [CrossRef]
- Gourmelon, V.; Maggia, L.; Powell, J.R.; Gigante, S.; Hortal, S.; Gueunier, C.; Letellier, K.; Carriconde, F. Environmental and Geographical Factors Structure Soil Microbial Diversity in New Caledonian Ultramafic Substrates: A Metagenomic Approach. PLoS ONE 2016, 11, e0167405. [Google Scholar] [CrossRef]
- The Greater Sekhukhune District Municipality. Final 2021-2026 IDP SC03-05-21 10 June 2021. 2020. Available online: https://www.sekhukhunedistrict.gov.za/?q=idp_budget (accessed on 3 February 2020).
- Shackleton, R.; Shackleton, C.; Shackleton, S.; Gambiza, J. Deagrarianisation and Forest Revegetation in a Biodiversity Hotspot on the Wild Coast, South Africa. PLoS ONE 2013, 8, e0076939. [Google Scholar] [CrossRef]
- Pinto-Ledezma, J.N.; Rivero Mamani, M.L. Temporal Patterns of Deforestation and Fragmentation in Lowland Bolivia: Implications for Climate Change. Clim. Chang. 2014, 127, 43–54. [Google Scholar] [CrossRef]
- Payne, G.; Payne, J. Key Concepts in Social Research; SAGE Publications, Ltd.: London, UK, 2004. [Google Scholar] [CrossRef]
- Cooperative Governance and Traditional Affairs, (COGTA). PROFILE: SEKHUKHUNE DISTRICT 2. Cooperative Governance and Traditional Affairs (COGTA), 2020. Available online: https://www.cogta.gov.za/ddm/wp-content/uploads/2020/08/DistrictProfile_SEKHUKHUNE0807-1 (accessed on 20 January 2020).
- Geist, H.; McConnell, W.; Lambin, E.F.; Moran, E.; Alves, D.; Rudel, T. Causes and Trajectories of Land-Use/Cover Change. In Land-Use and Land-Cover Change: Local Processes and Global Impacts; Lambin, E.F., Geist, H., Eds.; Springer Berlin Heidelberg: Berlin/Heidelberg, Germany, 2006; pp. 41–70. [Google Scholar] [CrossRef]
- Oesterwind, D.; Rau, A.; Zaiko, A. Drivers and Pressures—Untangling the Terms Commonly Used in Marine Science and Policy. J. Environ. Manag. 2016, 181, 8–135. [Google Scholar] [CrossRef] [PubMed]
- Yengoh, G.T.; Dent, D.; Olsson, L.; Tengberg, A.E.; Tucker, C.J., III. Use of the Normalized Difference Vegetation Index (NDVI) to Assess Land Degradation at Multiple Scales; Springer: Lund, Sweeden, 2016. [Google Scholar]
- Cowie, A.L.; Orr, B.J.; Castillo Sanchez, V.M.; Chasek, P.; Crossman, N.D.; Erlewein, A.; Louwagie, G.; Maron, M.; Metternicht, G.I.; Minelli, S.; et al. Land in Balance: The Scientific Conceptual Framework for Land Degradation Neutrality. Environ. Sci. Policy 2018, 79, 25–35. [Google Scholar] [CrossRef]
- Gedefaw, A.A.; Atzberger, C.; Bauer, T.; Agegnehu, S.K.; Mansberger, R. Analysis of Land Cover Change Detection in Gozamin District, Ethiopia: From Remote Sensing and DPSIR Perspectives. Sustainability 2020, 12, 4534. [Google Scholar] [CrossRef]
- Ahmed, S.N.; Anh, L.H.; Schneider, P. A DPSIR Assessment on Ecosystem Services Challenges in the Mekong Delta, Vietnam: Coping with the Impacts of Sand Mining. Sustainability 2020, 12, 9323. [Google Scholar] [CrossRef]
- Graw, V.; Oldenburg, C.; Dubovyk, O. Bush Encroachment Mapping for Africa: Multi-Scale Analysis with Remote Sensing and GIS, ZEF-Discussion Papers on Development Policy No. 218; ZEF: Bonn, Germany, 2016; Available online: https://papers.ssrn.com/sol3/papers.cfm?abstract_id=2807811 (accessed on 20 February 2022).
- Lambin, E.F.; Geist, H.J.; Lepers, E. Dynamics of Land-Use and Land-Cover Change in Tropical Regions. Annu. Rev. Environ. Resour. 2003, 28, 205–241. [Google Scholar] [CrossRef]
- Hassen, E.E.; Assen, M. Land Use/Cover Dynamics and Its Drivers in Gelda Catchment, Lake Tana Watershed, Ethiopia. Environ. Syst. Res. 2018, 6, 4. [Google Scholar] [CrossRef]
- Mpandeli, S.; Nesamvuni, E.; Maponya, P. Adapting to the Impacts of Drought by Smallholder Farmers in Sekhukhune District in Limpopo Province, South Africa. J. Agric. Sci. 2015, 7, 115–124. [Google Scholar] [CrossRef]
- Mpandeli, S.; Maponya, P. Constraints and Challenges Facing the Small Scale Farmers in Limpopo Province, South Africa. J. Agric. Sci. 2014, 6, 135. [Google Scholar] [CrossRef]
- Rey Benayas, J.M.; Bullock, J.M.; Newton, A.C. Creating Woodland Islets to Reconcile Ecological Restoration, Conservation, and Agricultural Land Use. Front. Ecol. Environ. 2008, 6, 329–336. [Google Scholar] [CrossRef]
- Shukla, P.R.; Skeg, J.; Calvo Buendia, E.; Masson-Delmotte, V.; Pörtner, H.-O.; Roberts, D.C.; Zhai, P.; Slade, R.; Connors, S.; van Diemen, S.; et al. Climate Change and Land: An IPCC Special Report on Climate, Desertification, Land Degradation, Sustainable Land Management, Food Security, and Greenhouse Gas Fluxes interrestrial Ecosystems; IPCC: Geneva, Switzerland, 2019. [Google Scholar]
- Kakembo, V.; Rowntree, K.M. The Relationship between Land Use and Soil Erosion in the Communal Lands near Peddie Town, Eastern Cape, South Africa. L. Degrad. Dev. 2003, 14, 39–49. [Google Scholar] [CrossRef]
- Mukwada, G.; Mazibuko, S.M.; Moeletsi, M.; Robinson, G.M. Can Famine Be Averted? A Spatiotemporal Assessment of the Impact of Climate Change on Food Security in the Luvuvhu River Catchment of South Africa. Land 2021, 10, 527. [Google Scholar] [CrossRef]
- Gann, G.D.; McDonald, T.; Walder, B.; Aronson, J.; Nelson, C.R.; Jonson, J.; Hallett, J.G.; Eisenberg, C.; Guariguata, M.R.; Liu, J.; et al. International Principles and Standards for the Practice of Ecological Restoration. Second Edition. Restor. Ecol. 2019, 27, S1–S46. [Google Scholar] [CrossRef]
- Nzuza, P.; Ramoelo, A.; Odindi, J.; Kahinda, J.M.; Madonsela, S. Predicting Land Degradation Using Sentinel-2 and Environmental Variables in the Lepellane Catchment of the Greater Sekhukhune District, South Africa. Phys. Chem. Earth, Parts A/B/C 2021, 124, 102931. [Google Scholar] [CrossRef]
- Nzuza, P.; Ramoelo, A.; Odindi, J.; Kahinda, J.-M.M.; Lindeque, L. A Triangulation Approach for Assessing and Mapping Land Degradation in the Lepellane Catchment of the Greater Sekhukhune District, South Africa. S. Afr. Geogr. J. 2022, 104, 514–538. [Google Scholar] [CrossRef]






| Local Municipality | Key Informant | Field of Expertise | Years of Experience |
|---|---|---|---|
| Fetakgomo Tubatse | 1 | Extension services | 40 |
| 2 | Natural resource management | 13 | |
| 3 | Natural resource management | 14 | |
| 4 | Natural resource management | 12 | |
| 5 | Crop production | 14 | |
| Makhuduthamaga | 6 | Natural resource management | 12 |
| 7 | Crop production | 24 | |
| Elias Motsoaledi | 8 | Animal production | 10 |
| Ephraim Mogale | 9 | Extension services | 7 |
| 10 | Extension services | 15 | |
| 11 | Animal production | 12 |
| Drivers of Land Degradation in the GDSM | Number of Mentions |
|---|---|
| Overgrazing/grazing management: poor agricultural practices and rangeland management. | 11 |
| Physical factors (steep terrain, erodible soils). | 2 |
| Cropland abandonment. | 9 |
| Soil erosion. | 10 |
| Unplanned settlement/settlement encroachment into cropping land. | 10 |
| Governance issues: local, social and cultural rules and regulations that affect resource access. | 11 |
| Extreme weather (droughts, storms) and climate. | 6 |
| Inputs and infrastructure (roads, markets, co-operatives, fencing to manage animal movement, etc.). | 10 |
| Alien invasive species. | 6 |
| Climate change. | 9 |
| Poverty and disempowerment. | 7 |
| Historical, sociopolitical factors. | 3 |
| Deforestation and the removal of natural vegetation. | 11 |
| Land tenure. | 7 |
| Population pressure. | 8 |
| Inappropriate soil management. | 11 |
| Disturbance of hydrological regimes (improper surfaces and groundwater recharge). | 10 |
| Sand mining. | 7 |
| Veld fires. | 2 |
| Drivers | Pressures | Stressors | Condition | Responses |
|---|---|---|---|---|
| Natural drivers: soil type topography, climate variability, and extreme weather. | Cropland Abandonment. | Invasive species: mostly bush encroachment. | Goal: address land degradation. | Reduction: land-use management (appointing rangers), environmental education, and market access initiatives. Local rules and regulations |
| Human-induced: historical and socio-political factors, and land tenure | Governance issues, unplanned settlement/settlement encroachment into cropping land, population pressure including livestock numbers, and unsustainable wood harvesting. | Low vegetation cover | Goal: promoting sustainable livelihoods | Restoration: rehabilitate eroded land, home garden agroforestry, and removing invasive species |
| Poverty and disempowerment | Grazing management/overgrazing: inappropriate crop and rangeland, and soil management. | Gully formation | Goal: poverty alleviation through empowerment and improving capacity. | Recovery: resting landscape to enable ecological recovery. |
| Population pressure and climate change | Outmigration and illegal sand mining | Soil erosion | All four responses: LDN-integrated land use planning |
Disclaimer/Publisher’s Note: The statements, opinions and data contained in all publications are solely those of the individual author(s) and contributor(s) and not of MDPI and/or the editor(s). MDPI and/or the editor(s) disclaim responsibility for any injury to people or property resulting from any ideas, methods, instructions or products referred to in the content. |
© 2023 by the authors. Licensee MDPI, Basel, Switzerland. This article is an open access article distributed under the terms and conditions of the Creative Commons Attribution (CC BY) license (https://creativecommons.org/licenses/by/4.0/).
Share and Cite
Kgaphola, M.J.; Ramoelo, A.; Odindi, J.; Mwenge Kahinda, J.-M.; Seetal, A.; Musvoto, C. Social–Ecological System Understanding of Land Degradation in Response to Land Use and Cover Changes in the Greater Sekhukhune District Municipality. Sustainability 2023, 15, 3850. https://doi.org/10.3390/su15043850
Kgaphola MJ, Ramoelo A, Odindi J, Mwenge Kahinda J-M, Seetal A, Musvoto C. Social–Ecological System Understanding of Land Degradation in Response to Land Use and Cover Changes in the Greater Sekhukhune District Municipality. Sustainability. 2023; 15(4):3850. https://doi.org/10.3390/su15043850
Chicago/Turabian StyleKgaphola, Motsoko Juniet, Abel Ramoelo, John Odindi, Jean-Marc Mwenge Kahinda, Ashwin Seetal, and Constansia Musvoto. 2023. "Social–Ecological System Understanding of Land Degradation in Response to Land Use and Cover Changes in the Greater Sekhukhune District Municipality" Sustainability 15, no. 4: 3850. https://doi.org/10.3390/su15043850
APA StyleKgaphola, M. J., Ramoelo, A., Odindi, J., Mwenge Kahinda, J.-M., Seetal, A., & Musvoto, C. (2023). Social–Ecological System Understanding of Land Degradation in Response to Land Use and Cover Changes in the Greater Sekhukhune District Municipality. Sustainability, 15(4), 3850. https://doi.org/10.3390/su15043850

