The Strategic Environmental Assessment as a “Front-Line” Tool to Mediate Regional Sustainable Development Strategies into Spatial Planning: A Practice-Based Analysis
Abstract
1. Introduction
- i.
- Delving into the structure of the SEA monitoring system to assess its limits and potential in mediating the 2030 Agenda SDS’s objectives into spatial planning.
- ii.
- Verifying the need for SEA-upgraded guidelines at EU/national level to reach an integrated monitoring of the SDGs.
2. Materials and Methods
3. Results
3.1. The Context, the Policy Framework Related to the SEA Procedure, the Sustainable Development Strategy of Reference, and the Spatial Plans Selected
3.1.1. Identification of the Context to Analyze
3.1.2. Identification of the Policy Framework and Guidelines Related to the SEA Procedure
3.1.3. Identification of the SDS of Reference
3.1.4. Identification of the Existing Spatial Plans Framework
3.1.5. Identification of the Territorial Plans to Analyze
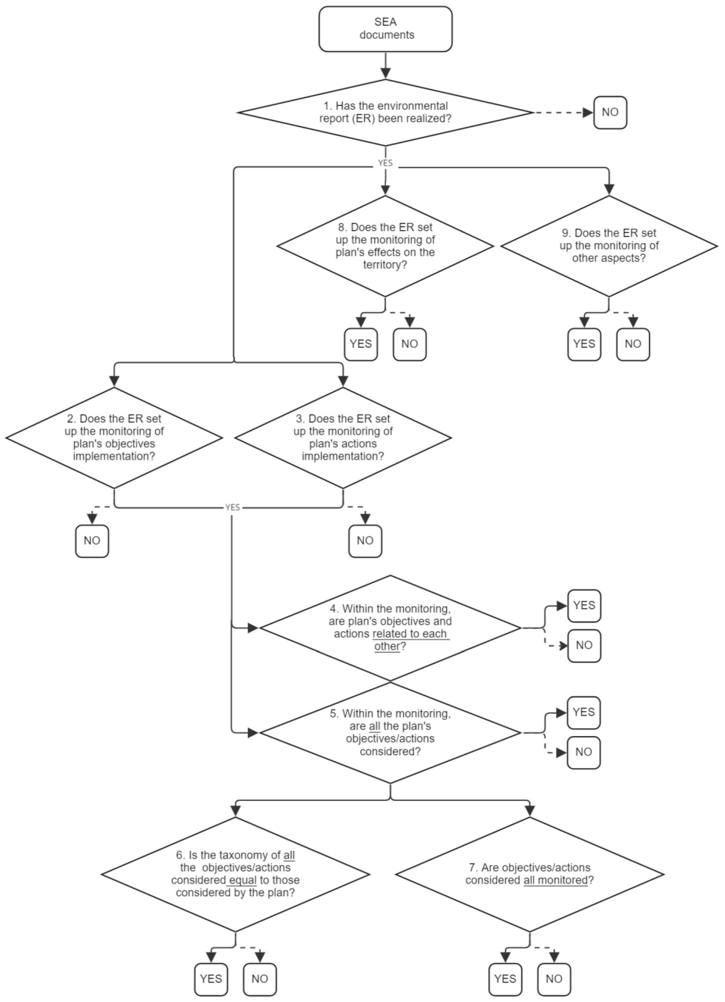
3.2. SEA Monitoring Systems Profiles and Comparisons
- General objectives/specific objectives/priority and support indicators (Province of Cremona);
- Topic/general objective/indicators (Province of Varese);Other systems are organized into two levels:
- General objectives/process indicators (Province of Lecco);
- General objectives/macro-indicators and sector indicators (Province of Lodi);
- Actions/indicators (Province of Sondrio);
- General objectives/process (or performance or response) indicators (Metropolitan City of Milan);
- General objectives (in some cases, specific objectives)/performance indicators (Provinces of Monza and Brianza);
- General objectives/performance priority and support indicators (Province of Mantova).
4. Discussion
4.1. Limits and Potential of the SEA Monitoring System
- A first major limitation concerns what the monitoring systems assess. Different aspects are monitored: the plan’s environmental impacts, the level of implementation of the plan’s objectives/actions, or other topics. It is interesting that, although mandatory by law, some monitoring does not measure the environmental impacts of the plans and, instead, assesses only the level of implementation of their objectives/actions (Sondrio Province and Cremona Province).Despite the heterogeneity, eight monitoring systems clearly manifest the will to evaluate the level of implementation of the objectives/actions of the plans (Sondrio Province, Cremona Province, Varese Province, Lodi Province, Lecco Province, Milan Metropolitan City, Monza and Brianza Province, Mantova Province), stressing the potential ability of the SEA monitoring system to mediate SDS objectives into P/P.
- Nevertheless, it is important to stress that the above-mentioned monitoring systems assessing the level of implementation of the objectives/actions of the plans present criticalities.There is a lack of consistency between objectives and action: beginning with the higher-level objectives (the more general ones), if one asks the question “How this objective is achieved?”, a clear answer cannot be given in any of the monitoring systems. An approach that formulates a clear priority ranking of more specific objectives is preferable in the monitoring of a P/P. This because the hierarchy gives a sense of logical interconnection and mutual consistency, allowing identification of the inter-relationships between general objectives of different levels and specific objectives and actions, and to systematically establish the priorities [53].Furthermore, there is strong heterogeneity in the articulation of the objectives and indicators set within the monitoring procedures. Some monitoring systems are articulated into three levels (Cremona Province and Varese Province), and others into two (Lecco Province, Lodi Province, Sondrio Province, Metropolitan City of Milan, Monza and Brianza Province, Mantova Province).Within the two above-mentioned clusters, there are differences in terms of content. For instance, although both are articulated into three levels, the SEA monitoring process of the Province of Cremona is structured into general objectives, specific objectives, and priority and support indicators; however, the monitoring of the Province of Varese is structured into topics, general objectives, and indicators, and no specific objectives are mentioned.Moreover, with no explanation provided by the documents, sometimes not all of the plan’s objectives are considered by the monitoring system (Lecco Province, Monza and Brianza Province, and Milan Metropolitan City).Taxonomic inconsistencies can also be found among the objectives considered in the monitoring and in the plans’ constituent documents, denoting a certain superficiality in designing the monitoring.Lastly, there are differences in terms of indicator usage. Although all measure the level of implementation of the plan’s objectives, in some cases the indicators are “performance indicators” (Provinces of Monza and Brianza, Province of Mantova, and the Metropolitan City of Milan); in other cases, they are “process indicators” (Province of Lecco, Metropolitan City of Milan), “response indicators” (Metropolitan City of Milan), or simply “indicators” (Province of Cremona, Province of Varese).
4.2. Key Recommendations to Implement SEA Monitoring System Guidelines and Reach an Integrated Monitoring of the 2030 Agenda SDS Objectives
- They should clearly outline which aspects the SEA monitoring system must monitor. The SEA monitoring system should always assess not only the plan’s impacts on the environment, but also the level of implementation of the plan’s objectives. All plans’ objectives and actions should be monitored. In addition, it is paramount that the integrated reading approach introduced by the 2030 Agenda also roots in the SEA monitoring system to provide a homogeneous reading of the contexts, and to assess the achievement of the SDS objectives.As financial limitations always restrict the scope of a monitoring program and data collection, it is necessary to simplify and minimize the existing monitoring tools, thereby integrating them. Integrating the assessment of the 2030 Agenda and the related SDS within the SEA monitoring system would avoid the design of new procedures that could cause not only excessive costs but also the unnecessary layering of tools.
- They should also clearly outline how the considered aspects should be monitored. As it is already recognized that SEA monitoring can be realized using standard indicators (set out by legislation or otherwise) as well as using indicators defined at the sub-national/regional level [32], it would seem appropriate to seek the standardization of the monitoring process. Despite the fact that contexts can vary deeply and can require different processes for implementing the actions of the plans, the methods to interpret them could be the same: some monitoring indicators can be common to all the SEA monitoring systems applied to the same type of P/P. Common sets of indicators may serve to evaluate the territorial context and the achievement of the Regional SDS objectives, allowing useful comparative readings. These could be considered “priority indicators”, while “support indicators” may be added depending on the plan, giving enough flexibility to the process. The “priority indicators” could be then subdivided into “context indicators” and “distance-to-target indicators”. The first would provide a reading of the contexts through the monitoring of those sets of indicators defined at national and regional levels, preferably using indicators set up by the national statistics institutions to localize the 2030 Agenda global indicator framework. The second would assess the achievement of the Regional SDS objectives, drawing from the principles recently proposed by the Organisation for Economic Co-operation and Development (OECD) to measure the distance to the SDG targets [54]. Guidelines should therefore educate about the role and aim of “priority indicators”, “support indicators”, “context indicators”, and “distance-to-target indicators” in order to avoid misunderstandings and the personal interpretations of practitioners. Such action would also help to homogenize monitoring, avoiding the swarm of different contents and taxonomies.
4.3. Study Limitations and Potentials, and Further Research Paths
5. Conclusions
Author Contributions
Funding
Institutional Review Board Statement
Informed Consent Statement
Data Availability Statement
Acknowledgments
Conflicts of Interest
Appendix A
| Search Terms | Total Results |
|---|---|
| Search 1: “SEA” AND “Sustainable Development Strategies” Search 2: “Strategic Environmental Assessment” AND “Sustainable Development Strategies” | Buzoianu O.A.C. et al. Analysis of the romanian sites from the perspective of the relationship strategies on the tourism market. 2019. https://www.proquest.com/openview/38911c03e5e404051303022226f2c931/1?pq-origsite=gscholar&cbl=1046413 (Accessed on 7 December 2022) |
| Grofelnik H. A regular annual sea transport carbon footprint for the islands of Cres and Lošinj. Croatian Geographical Bulletin 2015, 77/2, 73–83, (ISSN 1331-5854), A1-Q3. | |
| Manzhynski S. et al. Sustainability performance in the Baltic Sea Region. Land Use Policy 2016, Volume 57, Pages 489–498, ISSN 0264-8377, https://doi.org/10.1016/j.landusepol.2016.06.003. (Accessed on 7 December 2022) | |
| Hoballah A. Sustainable development in the Mediterranean region. Natural Resources Forum 2006, 30, 157–167. 10.1111/j.1477-8947.2006.00168.x. | |
| Josimović B. et al. Multi-criteria evaluation in Strategic Environmental Assessment for waste management plan, a case study: The city of Belgrade. Waste Management 2015, Volume 36, Pages 331–342, ISSN 0956-053X, https://doi.org/10.1016/j.wasman.2014.11.003. (Accessed on 7 December 2022) | |
| He H. et al. The summer cooling effect under the projected restoration of Aral Sea in Central Asia. Climatic Change 2022, 174, 13. https://doi.org/10.1007/s10584-022-03434-8 (Accessed on 7 December 2022) | |
| Wang Su et al. Does the marine environmental carrying capacity of the Yellow Sea’s large marine ecosystem maintain sustainable development?—Evidence from Shandong China. Indoor and Built Environment 2022. https://doi.org/10.1177/1420326X221099121 (Accessed on 7 December 2022) | |
| Wu C.-H. Research on the Coastal Marine Environment and Rural Sustainable Development Strategy of Island Countries—Taking the Penghu Islands as an Example. Water 2021, 13, 1434. https://doi.org/10.3390/w13101434. | |
| Raghava R.C. et al. Atmospheric response to tropical denuding of vegetation. Atmospheric Environment 1995, Volume 29, Issue 16, Pages 1963–2000, ISSN 1352-2310, https://doi.org/10.1016/1352-2310(94)00291-R (Accessed on 7 December 2022) | |
| Mooser A. et al. Most Attractive Scenic Sites of the Bulgarian Black Sea Coast: Characterization and Sensitivity to Natural and Human Factors. Land 2022, 11, 70. https://doi.org/10.3390/land11010070 (Accessed on 7 December 2022) | |
| An Z. et al. Dynamic simulation for comprehensive water resources policies to improve water-use efficiency in coastal city. Environ Sci Pollut Res 2021, 28, 25628–25649. https://doi.org/10.1007/s11356-020-12191-z (Accessed on 7 December 2022) | |
| Clive G. & Kirkpatrick C. Assessing national Sustainable Development Strategies: Strengthening the links to operational policy. Natural Resources Forum 2006, 30, 146–156. 10.1111/j.1477-8947.2006.00167.x. (Accessed on 7 December 2022) | |
| Zou Jiang Meng et al. Design of actuator of marine garbage cleaning vessel based on ocean wave driving. J. Phys. 2022: Conf. Ser. 2365 012014 | |
| Dąbrowska A. Green composites for the marine environment. Microplastics pollution to sustainable materials, 2022. 10.1016/B978-0-323-99643-3.00003-6. (Accessed on 7 December 2022) | |
| Wei H. et al. Types of CO2 emission reduction technologies and future development trends. 21st International Scientific Conference Engineering for Rural Development Proceedings 2022. 10.22616/ERDev.2022.21.TF015 | |
| Chukurn O. et al. Evaluation of competitiveness of the logistic infrastructure of the Black Sea region in the context of sustainable development strategy. Journal of Information Technology Management 2022, 14, 3, 143–167. 10.22059/jitm.2022.88289 | |
| Moawad B. M. Recent landscape changes at Damietta Promontory, Nile Delta – Egypt, The Egyptian Journal of Remote Sensing and Space Science 2021, Volume 24, Issue 3, Part 2, Pages 525–535, ISSN 1110-9823, https://doi.org/10.1016/j.ejrs.2021.07.002. (Accessed on 7 December 2022) | |
| Koh H.L., Teh S.Y. Ecological modeling for mitigating environmental and climate shocks: Achieving the unsdgs. 2021. | |
| Pham T. & Nguyen M. Assessment of Plant Species for the Roadside at Vung Tau City of Vietnam Using Multi-criteria Analysis. 2020. 10.1007/978-3-030-60269-7_7. | |
| Ma Y. et al. Freight Transportation and Economic Growth for Zones: Sustainability and Development Strategy in China. Sustainability 2020, 12, 10450. https://doi.org/10.3390/su122410450 (Accessed on 7 December 2022) | |
| Bacalja B. et al. A Line Ship Emissions while Manoeuvring and Hotelling—A Case Study of Port Split. J. Mar. Sci. Eng. 2020, 8, 953. https://doi.org/10.3390/jmse8110953 (Accessed on 7 December 2022) | |
| Wawo M. et al. The sustainable development strategy of marine tourism in Banda District of Central Maluku Regency based on economic valuation. IOP Conf. Ser.: Earth Environ. Sci. 2020. 517 012012. 10.1088/1755-1315/517/1/012012 | |
| Gonzales A.T. et al. A review of intergovernmental collaboration in ecosystem-based governance of the large marine ecosystems of East Asia, Deep Sea Research Part II: Topical Studies in Oceanography 2019, Volume 163, Pages 108–119, ISSN 0967-0645, https://doi.org/10.1016/j.dsr2.2019.05.014. (Accessed on 7 December 2022) | |
| Valujeva K. Environmental management of remediative and revitalization initiatives in baltic sea region. In 19th SGEM International Multidisciplinary Scientific GeoConference EXPO Proceedings, 2019. 10.5593/sgem2019/5.1/S20.032. | |
| Grofelnik H. The local blue water footprint of tourism on the islands of Cres and Lošinj. Hrvatski geografski glasnik/Croatian Geographical Bulletin 2012, 79, 27–50. 10.21861/HGG.2017.79.02.02. | |
| Chien L.K. & Hsu C.H. The application of GIS to marine spatial zoning and sustainable development. 2017. | |
| Li Y . et al. A Carbon Cycle Model for the Social-Ecological Process in Coastal Wetland: A Case Study on Gouqi Island, East China. Scientifica (Cairo) 2017. doi: 10.1155/2017/5194970 | |
| Ernšteins R. et al. Coastal Governance Solutions Development in Latvia. In book: Coastal Zones. 2015; pp.85–96. 10.1016/B978-0-12-802748-6.00006-1. | |
| Bernad S.R. & Thia-Eng C. Chapter 20: The Sustainable Development Strategy for the Seas of East Asia, 1st Ed. In: Routledge Handbook of National and Regional Ocean Policies. Edited By Biliana Cicin-Sain, David Vanderzwaag, Miriam C. Balgos. Taylor and Francis Group, London, 2015. https://doi.org/10.4324/9781315765648. (Accessed on 7 December 2022) | |
| Gao J. et al. Classification and Research Methods of Ecosystem. In: Contemporary Ecology Research in China. 2015. pp.109–131. 10.1007/978-3-662-48376-3_6. | |
| Chua T-E. Coastal and ocean governance in the seas of East Asia: PEMSEA's experience. Coastal Management 2013. 41. 10.1080/08920753.2013.768517. | |
| Milano M. et al. Current state of Mediterranean water resources and future trends under climatic and anthropogenic changes. Hydrological Sciences Journal/Journal des Sciences Hydrologiques 2013, 58. 10.1080/02626667.2013.774458. | |
| Prezioso M. The sustainable territorial environmental/economic management approach to manage policy impacts and effects. Global Environmental Policies: Impact, Management and Effects, 2011. 185–226. | |
| Mihic S. et al. Policy and promotion of sustainable inland waterway transport in Europe – Danube River, Renewable and Sustainable Energy Reviews 2011, Volume 15, Issue 4, Pages 1801–1809. ISSN 1364-0321. https://doi.org/10.1016/j.rser.2010.11.033. | |
| Popa G. et al. Sustainable development strategy - The key of environmental and organizational management. 2011. | |
| Mihic S. et al. Promotion of environmental protection in the Danube river basin [Promocija održivog razvoja u rečnom bazenu reke Dunav]. 2010. | |
| Josimović B. & Pucar M., The strategic environmental impact assessment of electric wind energy plants: Case study ‘Bavanište’ (Serbia), Renewable Energy 2010, Volume 35, Issue 7, Pages 1509–1519. ISSN 0960-1481. https://doi.org/10.1016/j.renene.2009.12.005. | |
| Baltaretu A. Sustainable development of Romania. Metalurgia International 2009, Volume 14, Issue SPEC. ISSUE 11, Pages 110–113. ISSN 15822214 | |
| Josimović B. & Crncevic T. Impact evaluation within strategic environmental assessment: the case study of the waste management. Regional plan for Kolubara region in Serbia. Environmental engineering and management journal 2009, 8 457–462. 10.30638/eemj.2009.062. | |
| Tscherning, K. et al. Ex-ante Impact Assessments (IA) in the European Commission — an overview. In: Sustainability Impact Assessment of Land Use Changes. Edited by Helming, K., Pérez-Soba, M., Tabbush, P. (eds). Springer, Berlin, Heidelberg, 2008. https://doi.org/10.1007/978-3-540-78648-1_3 | |
| Mutysheva G.& Walker C. Protection of biodiversity in the Caspian Sea-oil and gas development in Kazakhstan. Society of Petroleum Engineers - 9th International Conference on Health, Safety and Environment in Oil and Gas Exploration and Production 2008 - "In Search of Sustainable Excellence" 3, pp. 1627–1637. | |
| Geng H.-Q. The main environmental and social problems in China's large coal mine construction and the countermeasures. Meitan Xuebao/Journal of the China Coal Society 2008, 33(5), pp. 592–596 | |
| Zorpas A.A. et al. Mediterranean standard for sustainable tourism (MESST) - General requirements, objectives and the philosophy of MESST. WIT Transactions on Ecology and the Environment 2008, 115, pp. 85–94. 10.2495/ST080091 | |
| Della Rocca C. et al. Overview of in-situ applicable nitrate removal processes. Desalination 2007, 204(1-3 SPEC. ISS.), pp. 46–62. ISSN 0011-9164, https://doi.org/10.1016/j.desal.2006.04.023. | |
| Strain L. et al. Marine administration and spatial data infrastructure. Marine Policy 2006, Volume 30, Issue 4, Pages 431–441. ISSN 0308-597X. https://doi.org/10.1016/j.marpol.2005.03.005. | |
| Fistanić, I. Sustainable Management of Brackish Karst Spring Pantan (Croatia). Acta Carsologica 2006, vol. 35, no. 2–3. doi:10.3986/ac.v35i2-3.229. | |
| Rodriguez F.D. et al. Benefits of locality management in the context of hydrocarbon development: A journey towards sustainable development in the gulf of Paria, Venezuela. Proceedings of the International Conference on Health, Safety and Environment in Oil and Gas Exploration and Production. 2004. | |
| Kassah, A. Environment, economy, and recent development on the Kerkenna Archipelago (Tunisia) | [Die tunesische Inselgruppe der Kerkenna: Naturraum, Wirtschaft und Entwicklungschancen]. Geographische Rundschau 2002, 54(4), pp. 40–45. | |
| Wallis P. Changing course to responsible fisheries. OECD Observer 2001, 226–227, pp. 25–28. | |
| Tao L. et al. Ecological analysis and optimization design for agricultural landscape of coastal zone along radial submarine sand ridges in North Jiangsu. Huanjing Kexue/Environmental Science 2001, 22(3), pp. 118–122 | |
| Fischer T. B. The consideration of sustainability aspects in transport infrastructure related policies, plans and programmes: A comparative analysis of North West England, Noord-Holland and Brandenburg-Berlin. Journal of Environmental Planning and Management 1999, 42(2), pp. 189–219. 10.1080/09640569911217 | |
| Rossbach M., Kniewald G. Concepts of marine specimen banking. Chemosphere 1997, 34(9–10), pp. 1997–2010. 10.1016/S0045-6535(97)00061-1. | |
| Krings T. Political ecology of forest destruction in Laos [Politische ökologie der tropenwaldzerstörung in Laos]. Petermanns Geographische Mitteilungen 1996,140(3), pp. 161–175. | |
| Marcussen H.S. Improved natural resource management. The role of the state versus that of the local community. Occasional Paper - Roskilde University, International Development Studies 1994, 12, pp. 281 |
Appendix B
References
- United Nations, Transforming Our World: The 2030 Agenda for Sustainable Development Transforming Our World: The 2030 Agenda for Sustainable Development. 2015. Available online: https://www.un.org/en/development/desa/population/migration/generalassembly/docs/globalcompact/A_RES_70_1_E.pdf (accessed on 29 December 2022).
- United Nations Statistical Commission. Statistical Commission: Report on the 46th Session (3–6 March 2015). 2015. Available online: https://digitallibrary.un.org/record/793559#record-files-collapse-header (accessed on 29 December 2022).
- Khussamov, R.; Galiy, E.; Anisimov, E.; Ershova, L.; Nemkov, D. National Strategies for Sustainable Development G-7: Trends 2010–2020. E3S Web Conf. 2020, 208, 06015. [Google Scholar] [CrossRef]
- Pezzagno, M.; Frigione, B.M.; Richiedei, A. Per Un Monitoraggio Dell’agenda 2030 in Italia. Un Approccio Multiscalare alla Territorializzazione Degli Obiettivi di Sviluppo Sostenibile; Brixia University Press: Brescia, Italy, 2021; Available online: https://cra2030.unibs.it/studi-e-ricerche/pubblicazioni/collana-cra2030 (accessed on 29 December 2022).
- Richiedei, A.; Pezzagno, M. Territorializing and Monitoring of Sustainable Development Goals in Italy: An Overview. Sustainability 2022, 14, 3056. [Google Scholar] [CrossRef]
- United Nations Department of Economic and Social Affairs. 2022 Voluntary National Reviews Synthesis Report. 2022. Available online: https://hlpf.un.org/sites/default/files/2022-10/VNR%202022%20Synthesis%20Report.pdf (accessed on 29 December 2022).
- Istat. Rapporto SDGs 2022. Informazioni Statistiche per l’Agenda 2030 in Italia. 2022. Available online: https://www.istat.it/it/archivio/275718 (accessed on 29 December 2022).
- Istat. Rapporto SDGS 2021. Informazioni Statistiche per l’Agenda 2030 in Italia. 2021. Available online: https://www.istat.it/it/archivio/259898 (accessed on 29 December 2022).
- Istat. Rapporto SDGS 2020. Informazioni Statistiche per l’Agenda 2030 in Italia. 2020. Available online: https://www.istat.it/it/archivio/242819 (accessed on 29 December 2022).
- Istat. Rapporto SDGS 2019. Informazioni Statistiche per l’Agenda 2030 in Italia. 2019. Available online: https://www.istat.it/it/archivio/229565 (accessed on 29 December 2022).
- Istat. Rapporto SDGS 2018. Informazioni Statistiche per l’Agenda 2030 in Italia. 2018. Available online: https://www.istat.it/it/archivio/218446 (accessed on 29 December 2022).
- Pezzagno, M.; Richiedei, A.; Tira, M. Spatial Planning Policy for Sustainability: Analysis Connecting Land Use and GHG Emission in Rural Areas. Sustainability 2020, 12, 947. [Google Scholar] [CrossRef]
- Ministero dell’Ambiente e della Tutela del Territorio e del Mare. Strategia Nazionale per lo Sviluppo Sostenibile. 2017. Available online: https://www.mite.gov.it/sites/default/files/archivio_immagini/Galletti/Comunicati/snsvs_ottobre2017.pdf (accessed on 29 December 2022).
- Ministero della Transizione Ecologica and Ministero degli Affari Esteri e della Cooperazione Internazionale. Italy Voluntary National Review 2022. 2022. Available online: https://hlpf.un.org/countries/italy/voluntary-national-review-2022 (accessed on 29 December 2022).
- Regione Piemonte. La Strategia Regionale per lo Sviluppo Sostenibile. 2022. Available online: https://www.regione.piemonte.it/web/temi/strategia-sviluppo-sostenibile/strategia-regionale-per-sviluppo-sostenibile-0 (accessed on 29 December 2022).
- Regione Molise. ‘Molise per lo Sviluppo Sostenibile… Cambiamo il Nostro Futuro’, Approvata Strategia Regionale. 2022. Available online: https://www.regione.molise.it/flex/cm/pages/ServeBLOB.php/L/IT/IDPagina/17224 (accessed on 29 December 2022).
- Italy. Legislative Decree 3 April 2006, n. 152 on Environmental Regulations. 2006. Available online: https://www.ecolex.org/details/legislation/legislative-decree-no-152-approving-the-code-on-the-environment-lex-faoc064213/ (accessed on 29 December 2022).
- Ness, B.; Urbel-Piirsalu, E.; Anderberg, S.; Olsson, L. Categorising tools for sustainability assessment. Ecol. Econ. 2007, 60, 498–508. [Google Scholar] [CrossRef]
- White, L.; Noble, B.F. Strategic environmental assessment for sustainability: A review of a decade of academic research. Environ. Impact Assess. Rev. 2013, 42, 60–66. [Google Scholar] [CrossRef]
- Del Campo, A.G.; Gazzola, P.; Onyango, V. The mutualism of strategic environmental assessment and sustainable development goals. Environ. Impact Assess. Rev. 2020, 82, 106383. [Google Scholar] [CrossRef]
- Partidário, M.; Verheem, R. Impact Assessment and the Sustainable Development Goals (SDGs); Nature Publishing Group: New York, NY, USA, 2019; Volume IAIA fasTips. [Google Scholar]
- United Nations Environment Programme. Assessing Environmental Impacts—A Global Review of Legislation. 2018. Available online: https://europa.eu/capacity4dev/unep/documents/assessing-environmental-impacts-global-review-legislation (accessed on 29 December 2022).
- Desmond, M. Strategic Environmental Assessment (SEA): A tool for environmental decision-making. Ir. Geogr. 2007, 40, 63–78. [Google Scholar] [CrossRef]
- European Union. Directive 2001/42/EC of the European Parliament and of the Council of 27 June 2001 on the Assessment of the Effects of Certain Plans and Programmes on the Environment. 2001. Available online: https://eur-lex.europa.eu/legal-content/EN/ALL/?uri=celex%3A32001L0042 (accessed on 13 December 2022).
- Josimović, B.; Marić, I.; Milijić, S. Multi-criteria evaluation in strategic environmental assessment for waste management plan, a case study: The city of Belgrade. Waste Manag. 2015, 36, 331–342. [Google Scholar] [CrossRef] [PubMed]
- Josimovic, B.; Crncevic, T. Impact Evaluation within Strategic Environmental Assessment: The Case Study of the Waste Management. Regional Plan for Kolubara Region in Serbia. Environ. Eng. Manag. J. 2009, 8, 457–462. [Google Scholar] [CrossRef]
- Sebestyén, V.; Domokos, E.; Abonyi, J. Focal points for sustainable development strategies—Text mining-based comparative analysis of voluntary national reviews. J. Environ. Manag. 2020, 263, 110414. [Google Scholar] [CrossRef] [PubMed]
- Euroopean Commission. Roadmap to a Resource Efficient Europe. Communication from the Commission to the European Parliament, the Council, the European Economic and Social Committee and the Committee of the Regions. 2011. Available online: https://eur-lex.europa.eu/legal-content/EN/TXT/?uri=CELEX:52011DC0571 (accessed on 13 January 2023).
- De Montis, A.; Ledda, A.; Caschili, S. Overcoming implementation barriers: A method for designing Strategic Environmental Assessment guidelines. Environ. Impact Assess. Rev. 2016, 61, 78–87. [Google Scholar] [CrossRef]
- European Commission. Guidance on Integrating Climate Change and Biodiversity into Strategic Environmental Assessment Environment. European Commission: Brussels, Belgium, 2013. [Google Scholar] [CrossRef]
- European Commission, Implementation of Directive 2001/42 on the Assessment of the Effects of Certain Plans and Programmes on the Environment. 2022. Available online: https://circabc.europa.eu/ui/group/3b48eff1-b955-423f-9086-0d85ad1c5879/library/7527027a-126a-49e2-92ef-3aac8159fbf6/details (accessed on 29 December 2022).
- European Commission. Study to support the REFIT evaluation of Directive 2001/42/EC on the assessment of the effects of certain plans and programmes on the environment (SEA Directive) Final report. European Commission: Brussels, Belgium, 2019. [Google Scholar] [CrossRef]
- Noble, B.F.; Gunn, J.; Martin, J. Survey of current methods and guidance for strategic environmental assessment. Impact Assess. Proj. Apprais. 2012, 30, 139–147. [Google Scholar] [CrossRef]
- Bottero, M.; Mondini, G. Strategic Environmental Assessment: An Overview of the European Experiences. In Strategic Environmental Assessment and Urban Planning: Methodological Reflections and Case Studies, Campeol, G., Ed.; Springer International Publishing: Cham, Switzerland, 2020; pp. 1–10. [Google Scholar] [CrossRef]
- European Commission. Application and Effectiveness of the Sea Directive (Directive 2001/42/EC) Italy Legal and Organisational Arrangements 1. 2022. Available online: https://circabc.europa.eu/ui/group/3b48eff1-b955-423f-9086-0d85ad1c5879/library/b564fe21-aa5a-4914-8f04-8f00209d3fae/details (accessed on 29 December 2022).
- NUTS Maps. Available online: https://ec.europa.eu/eurostat/web/nuts/nuts-maps (accessed on 12 January 2023).
- Normativa in Materia di VAS Nazionale e Delle Regioni e Province Autonome. Available online: https://www.isprambiente.gov.it/it/attivita/autorizzazioni-e-valutazioni-ambientali/valutazione-ambientale-strategica-vas/normativa-via (accessed on 27 December 2022).
- Statistiche Istat. Available online: http://dati.istat.it/ (accessed on 13 December 2022).
- Population Density by NUTS 3 Region. Available online: https://ec.europa.eu/eurostat/databrowser/view/DEMO_R_D3DENS__custom_2790211/bookmark/map?lang=en&bookmarkId=d1a9a590-0543-45b0-ab08-805a3fea0b5e (accessed on 16 December 2022).
- GDP at Regional Level. Available online: https://ec.europa.eu/eurostat/statistics-explained/index.php?title=GDP_at_regional_level&oldid=535441#Regional_gross_domestic_product_.28GDP.29 (accessed on 28 December 2022).
- Strategie Regionali e Provinciali per lo Sviluppo Sostenibile. Available online: https://www.mite.gov.it/pagina/strategie-regionali-e-provinciali-lo-sviluppo-sostenibile (accessed on 16 December 2022).
- Legge Regionale 11 Marzo 2005, N. 12 Legge per il Governo del Territorio. Available online: https://normelombardia.consiglio.regione.lombardia.it/NormeLombardia/Accessibile/main.aspx?iddoc=lr002005031100012&view=showdoc (accessed on 29 December 2022).
- Regione Lombardia. Resolution, C.R. 13/03/2007, n. VIII/351 and Annexes. 2007. Available online: https://www.regione.lombardia.it/wps/wcm/connect/d0046939-8ad7-4bfb-9ec8-7df4f4a8f3e4/01140.pdf?MOD=AJPERES&CACHEID=d0046939-8ad7-4bfb-9ec8-7df4f4a8f3e4 (accessed on 28 December 2022).
- Regione Lombardia. Resolution G.R. 10/11/2010 n. 9/761. 2010. Available online: https://www.isprambiente.gov.it/files/via-vas/Lombardia_DelGR_761_2010eAllegati.pdf (accessed on 28 December 2022).
- Strategie Regionali per lo Sviluppo Sostenibile. Indagine sul Processo di Definizione. Available online: https://www.mite.gov.it/sites/default/files/archivio/allegati/sviluppo_sostenibile/rapporto_strategie_regionali_sviluppo_sostenibile_marzo_2020.pdf (accessed on 15 December 2022).
- Regione Lombardia. Strategia Regionale per lo Sviluppo Sostenibile. 2022. Available online: https://www.svilupposostenibile.regione.lombardia.it/it/attachments/file/view?hash=590c7518ede5bb4bac439728689dad10&canCache=0 (accessed on 11 December 2022).
- La Strategia. Available online: https://www.svilupposostenibile.regione.lombardia.it/it/strategia-regionale/la-strategia (accessed on 29 December 2022).
- Regione Lombardia. Voluntary Local Review of Lombardy. 2022. Available online: https://sdgs.un.org/topics/voluntary-local-reviews (accessed on 29 December 2022).
- OECD. Land-use Planning Systems in the OECD Country Fact Sheets. 2017. Available online: https://www.oecd-ilibrary.org/urban-rural-and-regional-development/land-use-planning-systems-in-the-oecd_9789264268579-en (accessed on 29 December 2022).
- Regione Lombardia. Piano Territoriale Regionale, Documento di Piano. 2021. Available online: https://www.regione.lombardia.it/wps/portal/istituzionale/HP/DettaglioRedazionale/servizi-e-informazioni/Enti-e-Operatori/territorio/pianificazione-regionale/piano-territoriale-regionale-ptr/piano-territoriale-regionale-ptr (accessed on 11 December 2022).
- Departmental Sustainable Development Strategy: 2020 to 2023. Available online: https://www.tpsgc-pwgsc.gc.ca/rapports-reports/smdd-dsds/smdd-dsds-2020-2023-eng.html#a4 (accessed on 11 January 2023).
- Floris, M.; Leccis, F. Challenges in the Implementation of the 2030 Agenda at the Local Scale. The Case Study of the Municipal Masterplan of Cagliari. In Proceedings of the Computational Science and Its Applications—ICCSA 2022 Workshops, Malaga, Spain, 4–7 July 2022; pp. 19–30. [Google Scholar]
- Bovaird, T.; Mallinson, I. Setting Objectives and Measuring Achievement in Social Care. Br. J. Soc. Work. 1988, 18, 309–323. Available online: http://www.jstor.org/stable/23708840 (accessed on 29 December 2022).
- OECD. The Short and Winding Road to 2030. Measuring Distance to the SDG Targets. 2022. Available online: https://www.oecd-ilibrary.org/social-issues-migration-health/the-short-and-winding-road-to-2030_af4b630d-en (accessed on 29 December 2022).
- OECD. Applying Strategic Environmental Assessment: Good Practice Guidance for Development Co-Operation. Organisation for Economic Co-Operation and Development. 2006. Available online: https://www.oecd.org/environment/environment-development/37353858.pdf (accessed on 29 December 2022).
- Bianchi, S.; Richiedei, A. Territorial Governance for Sustainable Development: A multi-level governance analysis in the Italian context. Sustainability 2023. in the process of submission. [Google Scholar]



| Search Number | Search Terms | Filters | Quantitative Results | Meaningful Results | ||
|---|---|---|---|---|---|---|
| Database | Fields | Years | ||||
| 1 | “SEA” AND “Sustainable Development Strategies” | All | Topics | All | 11 | 0 |
| 2 | “Strategic Environmental Assessment” AND “Sustainable Development Strategies” | All | Topics | All | 2 | 0 |
| Search Number | Search Terms | Filters | Quantitative Results | Meaningful Results | ||
|---|---|---|---|---|---|---|
| Database | Fields | Years | ||||
| 1 | “SEA” AND “Sustainable Development Strategies” | - | Article title, abstract, keywords | All | 51 | 0 |
| 2 | “Strategic Environmental Assessment” AND “Sustainable Development Strategies” | - | Article title, abstract, keywords | All | 10 | 0 |
| Phase | Sub-Phase |
|---|---|
| 1. Selection | 1.1. Identification of the context to analyze 1.2. Identification of the policy framework and guidelines related to the SEA procedure 1.3. Identification of the SDS of reference 1.4. Identification of the existing spatial plans framework 1.5. Identification of the spatial plans to analyze |
| 2. Documentation collection and database setup | 2.1. Collection of SDS constituent documents 2.2. Collection of plans and SEA constituent documents 2.3. Design of a reading grid to have a homogeneous view of the substantial documentation |
| 3. Content analysis | 3.1. Design of a yes/no flowchart to draw the profiles of the SEA monitoring systems 3.2. Comparison among SEA monitoring systems profiles |
| 4. Findings | 4.1. SEA monitoring systems limits and potential to mediate SDS into spatial planning 4.2. Recommendations for implementing SEA monitoring systems |
| Plan | SEA |
|---|---|
|
|
fair coverage;
mere mention;
absent coverage.
fair coverage;
mere mention;
absent coverage.| Document | A | B | C | D | E | F |
|---|---|---|---|---|---|---|
| Lombardy Regional Law 12/2005 | ![]() | ![]() | ![]() | ![]() | ![]() | ![]() |
| Resolution C.R. 13/03/2007, n. VIII/351 and Annexes. Annex 1: general guidelines for the environmental assessment of plans and programmes | ![]() | ![]() | ![]() | ![]() | ![]() | ![]() |
| Resolution G.R. 10/11/2010, n. 9/761 and Annexes. Annex 1. Methodological, procedural, and organizational model of the environmental assessment of plans and programs (SEA). General model. | ![]() | ![]() | ![]() | ![]() | ![]() | ![]() |
| Territorial Level | Territorial Plans | Approval Year |
|---|---|---|
| Regional | Piano Territoriale Regionale (PTR) | 2022 |
| Provincial | PTCP of Como Province | 2006 |
| PTCP of Varese Province | 2007 | |
| PTCP of Lodi Province | 2009 1 | |
| PTCP of Sondrio Province | 2010 | |
| PTCP of Cremona Province | 2013 | |
| PTCP of Brescia Province | 2014 | |
| PTCP of Lecco Province | 2014 | |
| PTCP of Pavia Province | 2019 2 | |
| PTCP of Bergamo Province | 2020 | |
| PTM of the Metropolitan City of Milan | 2021 | |
| PTCP of Monza and Brianza Province | 2022 | |
| PTCP of Mantova Province | 2022 |
Disclaimer/Publisher’s Note: The statements, opinions and data contained in all publications are solely those of the individual author(s) and contributor(s) and not of MDPI and/or the editor(s). MDPI and/or the editor(s) disclaim responsibility for any injury to people or property resulting from any ideas, methods, instructions or products referred to in the content. |
© 2023 by the authors. Licensee MDPI, Basel, Switzerland. This article is an open access article distributed under the terms and conditions of the Creative Commons Attribution (CC BY) license (https://creativecommons.org/licenses/by/4.0/).
Share and Cite
Frigione, B.M.; Pezzagno, M. The Strategic Environmental Assessment as a “Front-Line” Tool to Mediate Regional Sustainable Development Strategies into Spatial Planning: A Practice-Based Analysis. Sustainability 2023, 15, 2378. https://doi.org/10.3390/su15032378
Frigione BM, Pezzagno M. The Strategic Environmental Assessment as a “Front-Line” Tool to Mediate Regional Sustainable Development Strategies into Spatial Planning: A Practice-Based Analysis. Sustainability. 2023; 15(3):2378. https://doi.org/10.3390/su15032378
Chicago/Turabian StyleFrigione, Barbara Maria, and Michele Pezzagno. 2023. "The Strategic Environmental Assessment as a “Front-Line” Tool to Mediate Regional Sustainable Development Strategies into Spatial Planning: A Practice-Based Analysis" Sustainability 15, no. 3: 2378. https://doi.org/10.3390/su15032378
APA StyleFrigione, B. M., & Pezzagno, M. (2023). The Strategic Environmental Assessment as a “Front-Line” Tool to Mediate Regional Sustainable Development Strategies into Spatial Planning: A Practice-Based Analysis. Sustainability, 15(3), 2378. https://doi.org/10.3390/su15032378

