Drone Use in On-Farm Environmental Compliance: An Investigation of Regulators’ Perspectives
Abstract
1. Introduction
1.1. Policy Instruments
1.2. Regulatory Approach
1.3. Farm Plans
1.4. Approaches to Increase the Efficiency of Auditing
1.5. Research Focus and Questions
- What are the potential benefits and limitations of using drones for the purpose of on-farm environmental compliance?
- What does the institutional environment look like to take advantage of drone use for on-farm environmental compliance purposes?
2. Materials and Methods
2.1. Study Area
2.2. Research Methods
2.3. Participants
2.4. Research Process
2.5. Data Processing and Analysis
3. Results
3.1. Benefits of Using Drones
3.2. Concerns over Using Drones
3.3. Fostering Professional Relationship Conditions for Drone Use
4. Discussion
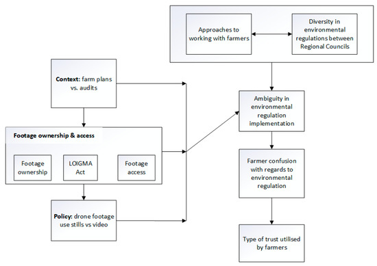
4.1. Ambiguity Surrounding the Implementaiton of Compliance Regulations
4.1.1. Technology Progress and Regulation Not Keeping Up
4.1.2. Sources of Confusion for Farmers
4.2. Farmers’ Reliance on Professional Relationships and Implications for Trust
4.3. Looking into the Future: Compliance Processes
4.4. Use of Vignettes in Research Process
5. Conclusions
Author Contributions
Funding
Institutional Review Board Statement
Informed Consent Statement
Data Availability Statement
Acknowledgments
Conflicts of Interest
References
- Duncan, R. Ways of knowing—Out-of-sync or incompatible? Framing water quality and farmers’ encounters with science in the regulation of non-point source pollution in the Canterbury region of New Zealand. Environ. Sci. Policy 2016, 55, 151–157. [Google Scholar] [CrossRef]
- Evans, A.E.V.; Mateo-Sagasta, J.; Qadir, M.; Boelee, E.; Ippolito, A. Agricultural water pollution: Key knowledge gaps and research needs. Curr. Opin. Environ. Sustain. 2019, 36, 20–27. [Google Scholar] [CrossRef]
- Shiklomanov, I.A.; Rodda, J.C. World Water Resources at the Beginning of the Twenty-First Century; Cambridge University Press: Cambridge, UK, 2004. [Google Scholar]
- United Nations Environment Programme. UNEP 2012 Annual Report; United Nations: New York, NY, USA, 2012. [Google Scholar]
- United Nations Environment Programme. Status Report on the Application of Integrated Approaches to Water Resources Management; United Nations: New York, NY, USA, 2012. [Google Scholar]
- Pirsoul, N.; Armoudian, M. Deliberative Democracy and Water Management in New Zealand: A Critical Approach to Collaborative Governance and Co-Management Initiatives. Water Resour. Manag. 2019, 33, 4821–4834. [Google Scholar] [CrossRef]
- Ridley, A.M.; Pannell, D.J. Piloting a systematic framework (SIF3) for public investment in regional natural resource management in dryland salinity in Australia. J. Land Use Policy 2009, 26, 1001–1010. [Google Scholar]
- Rey, D.; Pérez-Blanco, C.D.; Escriva-Bou, A.; Girard, C.; Veldkamp, T.I.E. Role of economic instruments in water allocation reform: Lessons from Europe. Int. J. Water Resour. Dev. 2019, 35, 206–239. [Google Scholar] [CrossRef]
- Macintosh, K.A.; McDowell, R.W.; Wright-Stow, A.E.; Depree, C.; Robinson, G.M. National-scale implementation of mandatory freshwater farm plans: A mechanism to deliver water quality improvement in productive catchments in New Zealand? Nutr. Cycl. Agroecosyst. 2021, 120, 121–129. [Google Scholar] [CrossRef]
- Weersink, A. Policy options to account for the environmental costs and benefits of agriculture. Can. J. Plant Pathol. 2002, 24, 265–273. [Google Scholar] [CrossRef]
- Ministry for the Environment and Statistics New Zealand. Environment Aotearoa 2019; Ministry for the Environment: Wellington, New Zealand, 2019.
- Knook, J.; Dynes, R.; Pinxterhuis, I.; de Klein, C.A.M.; Eory, V.; Brander, M.; Moran, D. Policy and Practice Certainty for Effective Uptake of Diffuse Pollution Practices in A Light-Touch Regulated Country. Environ. Manag. 2020, 65, 243–256. [Google Scholar] [CrossRef] [PubMed]
- McDowell, R.W.; Dils, R.M.; Collins, A.L.; Flahive, K.A.; Sharpley, A.N.; Quinn, J. A review of the policies and implementation of practices to decrease water quality impairment by phosphorus in New Zealand, the UK, and the US. Nutr. Cycl. Agroecosyst. 2016, 104, 289–305. [Google Scholar] [CrossRef]
- Drury, C.J.M. Transforming Freshwater Governing: A Case Study of Farmer and Regional Council Change in Hawke’s Bay, New Zealand. Ph.D. Thesis, Massey University, Palmerston North, New Zealand, 2021. [Google Scholar]
- Tadaki, M.Y. Filling the Void: Struggles Over Implementing Freshwater Policy in Aotearoa New Zealand. Ph.D. Thesis, The University of British Columbia, Vancouver, BC, Canada, 2018. [Google Scholar]
- New Zealand Government. National Policy Statement for Freshwater Management 2020; New Zealand Government: Wellington, New Zealand, 2020.
- Ministry for the Environment. Freshwater Farm Plans. Available online: https://environment.govt.nz/acts-and-regulations/freshwater-implementation-guidance/freshwater-farm-plans/ (accessed on 25 October 2022).
- Ministry for the Environment; Ministry for Primary Industries; New Zealand Government. Freshwater Farm Plan Regulations—Summary of Submissions; New Zealand Government: Wellington, New Zealand, 2022.
- Lucock, X.; Westbrooke, V. Trusting in the ‘Eye in the Sky’? Farmers’ and Auditors’ Perceptions of Drone Use in Environmental Auditing. Sustainability 2021, 13, 13208. [Google Scholar] [CrossRef]
- Statistics New Zealand. Farm Numbers and Size. Available online: https://www.stats.govt.nz/indicators/farm-numbers-and-size (accessed on 20 November 2022).
- Environment Canterbury. FEP Audits. Available online: https://www.ecan.govt.nz/your-region/farmers-hub/fep/fep-audits/ (accessed on 20 October 2022).
- Environment Canterbury. Canterbury Certified Farm Environment Plan Auditor Manual; Environment Canterbury: Christchurch, New Zealand, 2020.
- ISEAL Fund. Lessons Learned from Four Pilot Projects in Remote Auditing; ISEAL Innovations Fund: Tel Aviv, Israel, 2021; p. 63. [Google Scholar]
- Mogili, U.M.R.; Deepak, B.B.V.L. Review on Application of Drone Systems in Precision Agriculture. Procedia Comput. Sci. 2018, 133, 502–509. [Google Scholar] [CrossRef]
- Krul, S.; Pantos, C.; Frangulea, M.; Valente, J.J. Visual SLAM for Indoor Livestock and Farming Using a Small Drone with a Monocular Camera: A Feasibility Study. Drones 2021, 5, 41. [Google Scholar] [CrossRef]
- Stehr, N.J. Drones: The Newest Technology for Precision Agriculture. Nat. Sci. Educ. 2015, 44, 89–91. [Google Scholar] [CrossRef]
- Jia, X.; Cao, Y.; O’Connor, D.; Zhu, J.; Tsang, D.C.W.; Zou, B.; Hou, D. Mapping soil pollution by using drone image recognition and machine learning at an arsenic-contaminated agricultural field. Environ. Pollut. 2021, 270, 116281. [Google Scholar] [CrossRef] [PubMed]
- Tang, L.; Shao, G. Drone remote sensing for forestry research and practices. J. For. Res. 2015, 26, 791–797. [Google Scholar] [CrossRef]
- Srivastava, S.K.; Seng, K.P.; Ang, L.M.; Pachas, A.N.A.; Lewis, T. Drone-Based Environmental Monitoring and Image Processing Approaches for Resource Estimates of Private Native Forest. Sensors 2022, 22, 7872. [Google Scholar] [CrossRef]
- Cozma, A.; Firculescu, A.-C.; Tudose, D.; Ruse, L. Autonomous Multi-Rotor Aerial Platform for Air Pollution Monitoring. Sensors 2022, 22, 860. [Google Scholar] [CrossRef]
- Eisenhardt, K.M. Building theories from case study research. Acad. Manag. Rev. 1989, 14, 532–550. [Google Scholar] [CrossRef]
- Eisenhardt, K.M.; Graebner, M.E.; Sonenshein, S. Grand challenges and inductive methods: Rigor without rigor mortis. Acad. Manag. J. 2016, 59, 1113–1123. [Google Scholar] [CrossRef]
- Draucker, C.B.; Martsolf, D.S.; Ross, R.; Rusk, T.B. Theoretical Sampling and Category Development in Grounded Theory. Qual. Health Res. 2007, 17, 1137–1148. [Google Scholar] [CrossRef]
- Grant, J. The future of farming for Southland. J. N. Z. Grassl. 2021, 83, 11–13. [Google Scholar] [CrossRef]
- Francis, G.S.; Morton, J.D. Effect of gravel mole drainage on soil physical properties and pasture production of a gleyed recent soil, West Coast, South Island, New Zealand. N. Z. J. Agric. Res. 1991, 34, 317–324. [Google Scholar] [CrossRef]
- Evans, R.N. Introduction to Farming in the Central Canterbury Area; New Zealand Grassland Association: Ashburton, New Zealand, 2004; pp. 5–10. [Google Scholar]
- Chapman, D.; Edwards, G.; Dalley, D.; Cameron, K.; Di, H.; Bryant, R.; Romera, A.; Clement, A.; Malcolm, B.; Curtis, J.J.S.; et al. Nitrogen Leaching, Production and Profit of Irrigated Dairy Systems Using Either Low or High Inputs of Fertiliser and Feed: The Pastoral 21 Experience in Canterbury. In Science and Policy: Nutrient Management Challenges for the Next Generation; Currie, L.D., Hedley, M.J., Eds.; Occasional Report No. 30; Fertilizer and Lime Research Centre: Palmerston North, New Zealand, 2017. [Google Scholar]
- Hughey, K.F.D.; Kerr, G.N.; Cullen, R. Public Perceptions of New Zealand’s Environment: 2019; EOS Ecology: Christchurch, New Zealand, 2019. [Google Scholar]
- Whitehead, J. Distributive Justice in the Pursuit of Agricultural Sustainability. Ph.D. Thesis, Lincoln University, Lincoln, New Zealand, 2018. [Google Scholar]
- Konow, J. Is fairness in the eye of the beholder? An impartial spectator analysis of justice. Soc. Choice Welf. 2009, 33, 101–127. [Google Scholar] [CrossRef]
- Goldstein, W.M.; Weber, E.U. Content and Discontent: Indications and Implications of Domain Specificity in Preferential Decision Making. In Psychology of Learning and Motivation; Busemeyer, J., Hastie, R., Medin, D.L., Eds.; Academic Press: Cambridge, MA, USA, 1995; Volume 32, pp. 83–136. [Google Scholar]
- Lanza, M.L.; Carifio, J.; Pattison, I.; Hicks, C. Validation of a Vignette Simulation of Assault on Nurses by Patients. J. Nurs. Scholarsh. 1997, 29, 151–154. [Google Scholar] [CrossRef] [PubMed]
- Evans, S.C.; Roberts, M.C.; Keeley, J.W.; Blossom, J.B.; Amaro, C.M.; Garcia, A.M.; Stough, C.O.; Canter, K.S.; Robles, R.; Reed, G.M. Vignette methodologies for studying clinicians’ decision-making: Validity, utility, and application in ICD-11 field studies. Int. J. Clin. Health Psychol. 2015, 15, 160–170. [Google Scholar] [CrossRef] [PubMed]
- Fereday, J.; Muir-Cochrane, E. Demonstrating Rigor Using Thematic Analysis: A Hybrid Approach of Inductive and Deductive Coding and Theme Development. Int. J. Qual. Methods 2006, 5, 80–92. [Google Scholar] [CrossRef]
- Department of Internal Affairs. Local Government Official Information and Meetings Act 1987; Department of Internal Affairs: Auckland, New Zealand, 2022.
- Bachmann, R. At the crossroads: Future directions in trust research. J. Trust. Res. 2011, 1, 203–213. [Google Scholar] [CrossRef]
- Bachmann, R.; Inkpen, A.C. Understanding Institutional-based Trust Building Processes in Inter-organizational Relationships. Organ. Stud. 2011, 32, 281–301. [Google Scholar] [CrossRef]




| ID | Level | Region | Number of Interviewees | Role |
|---|---|---|---|---|
| 1 | Central | NZ (Ministry for the Environment or MFE) | 1 | Policy |
| 2, 3 | Regional | Canterbury (ECan) | 2 | Drone technical × 1, Compliance × 1 |
| 4, 5 | Regional | Manawatu-Whanganui (Horizons) | 2 | Farm systems × 1, Compliance × 1 |
| 6 | Regional | Canterbury (ECan) | 1 | Legal |
| 7 | Regional | Southland | 1 | Compliance |
| 8 | Regional | West Coast | 1 | Compliance |
| 9 | Regional | Otago | 1 | Compliance |
| 10, 11, 12 | Regional | Canterbury (ECan) | 3 | Farm systems × 1, Compliance × 2 |
| Theme | Sub Theme | Quotes |
|---|---|---|
| Permission to capture drone footage | Auditing | (Participant 9) Images speak 1000 words. If you’ve got winter grazing, and you’ve got aerial footage, you’ve got to be able to get it legitimately, use it and store it properly. …that’s building trust. |
| Monitoring vs auditing | (Participant 3) With auditors, if they want to use a drone on a farm, they would need to get permission from the farmer…under our warrant under Section 3.3.2 [of the legislation that we operate under]. we can take a drone on whether the farmer likes it or not. | |
| Ownership and storage of footage | Regional council | (Participant 10) The auditors taking their footage on behalf of the Council, so, the Council has a responsibility for owning that footage and securing that footage. |
| Farmer or drone owner | (Participant 4) It belongs to the farmer. Well, it belongs to the person who took it. | |
| Access to the footage | Farmer only access | (Participant 9) There’s no reason for them to pass that imagery onto anyone else, bar the farmer. |
| Public access | (Participant 1) It’s not often explained to a farmer up front. Everything that’s done through regional council processes is discoverable. | |
| Risks of public access | (Participant 8) That’s why there’s no personal information goes out with it. Otherwise, there’s activists and stuff that play the system. | |
| Legality | (Participant 1) [Footage] cannot be LGOIMA-ed because it is not consent-based so it’s private information…if it’s a compliance-related action using a drone for footage… as soon as that council officer does it, it’s discoverable because its RC information |
Disclaimer/Publisher’s Note: The statements, opinions and data contained in all publications are solely those of the individual author(s) and contributor(s) and not of MDPI and/or the editor(s). MDPI and/or the editor(s) disclaim responsibility for any injury to people or property resulting from any ideas, methods, instructions or products referred to in the content. |
© 2023 by the authors. Licensee MDPI, Basel, Switzerland. This article is an open access article distributed under the terms and conditions of the Creative Commons Attribution (CC BY) license (https://creativecommons.org/licenses/by/4.0/).
Share and Cite
Westbrooke, V.; Lucock, X.; Greenhalgh, I. Drone Use in On-Farm Environmental Compliance: An Investigation of Regulators’ Perspectives. Sustainability 2023, 15, 2153. https://doi.org/10.3390/su15032153
Westbrooke V, Lucock X, Greenhalgh I. Drone Use in On-Farm Environmental Compliance: An Investigation of Regulators’ Perspectives. Sustainability. 2023; 15(3):2153. https://doi.org/10.3390/su15032153
Chicago/Turabian StyleWestbrooke, Victoria, Xiaomeng Lucock, and Isobel Greenhalgh. 2023. "Drone Use in On-Farm Environmental Compliance: An Investigation of Regulators’ Perspectives" Sustainability 15, no. 3: 2153. https://doi.org/10.3390/su15032153
APA StyleWestbrooke, V., Lucock, X., & Greenhalgh, I. (2023). Drone Use in On-Farm Environmental Compliance: An Investigation of Regulators’ Perspectives. Sustainability, 15(3), 2153. https://doi.org/10.3390/su15032153

