Developing a Sustainability Measurement for Innovation Performance for the Food Industry
Abstract
:1. Introduction
2. Literature Review
2.1. Innovation Management and Sustainability
2.2. Sustainabiilty in the Food Industry
3. Research Methods
3.1. Study Design and Questionnaire Development
3.2. Sampling and Data Collection
3.3. Analyses
4. Results
4.1. Normality of Distributions
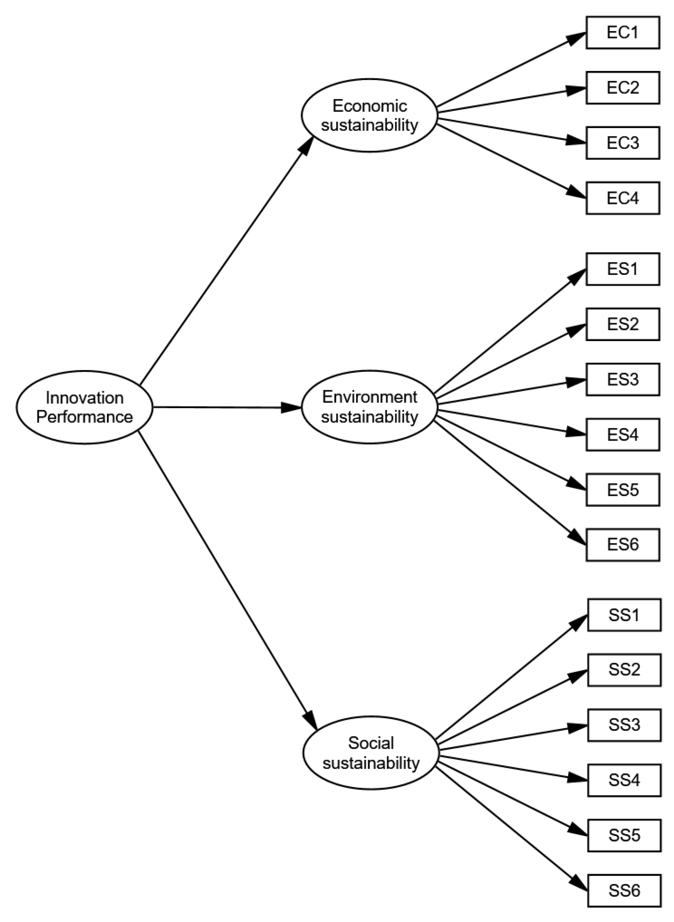
4.2. Measurement Model Assessment of the Innovation Management Performance for Food Manufacturing
5. Discussion and Implications
6. Conclusions and Future Research
Author Contributions
Funding
Institutional Review Board Statement
Informed Consent Statement
Data Availability Statement
Conflicts of Interest
References
- Flynn, M.; Dooley, L.; O’Sullivan, D.; Cormican, K. Idea management for organisational innovation. Int. J. Innov. Manag. 2003, 07, 417–442. [Google Scholar] [CrossRef]
- Gök, O.; Peker, S. The impact of marketing’s innovation-related capabilities on a firm’s innovation performance. Int. J. Innov. Manag. 2020, 24, 2050054. [Google Scholar] [CrossRef]
- Nybakk, E. Learning orientation, innovativeness and financial performance in traditional manufacturing firms: A higher-order structural equation model. Int. J. Innov. Manag. 2012, 16, 1250029. [Google Scholar] [CrossRef]
- Almeida, F. Measuring innovation through a crowd source initiative. Int. J. Innov. Sci. 2019, 11, 471–488. [Google Scholar] [CrossRef]
- Globocnik, D.; Rauter, R.; Baumgartner, R.J. Synergy or conflict? The relationships among organisational culture, sustainability-related innovation performance, and economic innovation performance. Int. J. Innov. Manag. 2020, 24, 2050004. [Google Scholar] [CrossRef]
- Hernández-Chea, R.; Jain, A.; Bocken, N.M.P.; Gurtoo, A. The Business Model in Sustainability Transitions: A Conceptualization. Sustainability 2021, 13, 5763. [Google Scholar] [CrossRef]
- Barbieri, J.C.; de Vasconcelos, I.F.G.; Andreassi, T.; de Vasconcelos, F.C. Innovation and sustainability: New models and propositions. Rev. Adm. Empresas 2010, 50, 146–154. [Google Scholar] [CrossRef]
- Elkington, J. Enter the triple bottom line. In The Triple Bottom Line: Does It All Add up; Routledge: London, UK, 2004; Volume 11, pp. 1–16. [Google Scholar]
- Hermundsdottir, F.; Aspelund, A. Sustainability innovations and firm competitiveness: A review. J. Clean. Prod. 2021, 280, 124715. [Google Scholar] [CrossRef]
- Pateli, A.G.; Giaglis, G.M. A research framework for analysing eBusiness models. Eur. J. Inf. Syst. 2004, 13, 302–314. [Google Scholar] [CrossRef]
- Stubbs, W.; Cocklin, C. Conceptualizing a “Sustainability Business Model”. Organ. Environ. 2008, 21, 103–127. [Google Scholar] [CrossRef]
- Wirtz, B.W.; Pistoia, A.; Ullrich, S.; Göttel, V. Business models: Origin, development and future research perspectives. Long Range Plan. 2016, 49, 36–54. [Google Scholar] [CrossRef]
- Nosratabadi, S.; Mosavi, A.; Shamshirband, S.; Kazimieras Zavadskas, E.; Rakotonirainy, A.; Chau, K.W. Sustainable Business Models: A Review. Sustainability 2019, 11, 1663. [Google Scholar] [CrossRef]
- Edler, J.; Cunningham, P.; Gök, A. Handbook of Innovation Policy Impact; Edward Elgar Publishing: Cheltenham, UK, 2016. [Google Scholar]
- Cohn, M.; Ford, D. Introducing an Agile Process to an Organization. Computer 2003, 36, 74–78. [Google Scholar] [CrossRef]
- Albors-Garrigos, J.; Igartua, J.I.; Peiro, A. Innovation management techniques and tools: Its impact on firm innovation performance. Int. J. Innov. Manag. 2018, 22, 1850051. [Google Scholar] [CrossRef]
- Silvestre, B.S.; Ţîrcă, D.M. Innovations for sustainable development: Moving toward a sustainable future. J. Clean. Prod. 2019, 208, 325–332. [Google Scholar] [CrossRef]
- Ernst, H. Success Factors of New Product Development: A Review of the Empirical Literature. Int. J. Manag. Rev. 2002, 4, 1–40. [Google Scholar] [CrossRef]
- Terziovski, M.; Morgan, J.P. Management practices and strategies to accelerate the innovation cycle in the biotechnology industry. Technovation 2006, 26, 545–552. [Google Scholar] [CrossRef]
- Capitanio, F.; Coppola, A.; Pascucci, S. Product and Process Innovation in the Italian Food Industry. Agribusiness 2010, 26, 503–518. [Google Scholar] [CrossRef]
- Adams, R.; Bessant, J.; Phelps, R. Innovation management measurement: A review. Int. J. Manag. Rev. 2006, 8, 21–47. [Google Scholar] [CrossRef]
- Blindenbach-Driessen, F.; van den Ende, J. Innovation in project-based firms: The context dependency of success factors. Res. Policy 2006, 35, 545–561. [Google Scholar] [CrossRef]
- Michelino, F.; Cammarano, A.; Celone, A.; Caputo, M. The Linkage between Sustainability and Innovation Performance in IT Hardware Sector. Sustainability 2019, 11, 4275. [Google Scholar] [CrossRef]
- Hansen, E.G.; Grosse-Dunker, F.; Reichwald, R. Sustainability innovation cube—A framework to evaluate sustainability-oriented innovations. Int. J. Innov. Manag. 2009, 13, 683–713. [Google Scholar] [CrossRef]
- Horvat, A.; Behdani, B.; Fogliano, V.; Luning, P.A. A systems approach to dynamic performance assessment in new food product development. Trends Food Sci. Technol. 2019, 91, 330–338. [Google Scholar] [CrossRef]
- Kimberly, J.R. Managerial innovation. Handb. Organ. Des. 1981, 1, 104. [Google Scholar]
- Hamel, G. The why, what, and how of management innovation. Harv. Bus. Rev. 2006, 84, 72. [Google Scholar]
- Birkinshaw, J.; Hamel, G.; Mol, M.J. Management Innovation. Acad. Manag. Rev. 2008, 33, 825–845. [Google Scholar] [CrossRef]
- Hamel, G. The future of management. Hum. Resour. Manag. Int. Dig. 2008, 16, 6. [Google Scholar] [CrossRef]
- García-Morales, V.J.; Lloréns-Montes, F.J.; Verdú-Jover, A.J. Influence of personal mastery on organizational performance through organizational learning and innovation in large firms and SMEs. Technovation 2007, 27, 547–568. [Google Scholar] [CrossRef]
- Seebode, D.; Jeanrenaud, S.; Bessant, J. Managing innovation for sustainability. RD Manag. 2012, 42, 195–206. [Google Scholar] [CrossRef]
- Leach, M.; Rockström, J.; Raskin, P.; Scoones, I.; Stirling, A.C.; Smith, A.; Thompson, J.; Millstone, E.; Ely, A.; Arond, E.; et al. Transforming Innovation for Sustainability. Ecol. Soc. 2012, 17, 6. [Google Scholar] [CrossRef]
- Gobble, M.M. Innovation and sustainability. Res. Technol. Manag. 2012, 55, 64–67. [Google Scholar] [CrossRef]
- Dormann, J.; Holliday, C. Innovation, Technology, Sustainability and Society; World Business Council For Sustainable Development: Geneva, Switzerland, 2002. [Google Scholar]
- Ivanov, K. Values-based business model innovation–The case of Ecosia and its business model. Int. J. Innov. Manag. 2022, 26, 2240002. [Google Scholar] [CrossRef]
- Maier, D.; Maier, A.; Așchilean, I.; Anastasiu, L.; Gavriș, O. The Relationship between Innovation and Sustainability: A Bibliometric Review of the Literature. Sustainability 2020, 12, 4083. [Google Scholar] [CrossRef]
- Kuzma, E.; Padilha, L.S.; Sehnem, S.; Julkovski, D.J.; Roman, D.J. The relationship between innovation and sustainability: A meta-analytic study. J. Clean. Prod. 2020, 259, 120745. [Google Scholar] [CrossRef]
- Chakka, A.K.; Sriraksha, M.S.; Ravishankar, C.N. Sustainability of emerging green non-thermal technologies in the food industry with food safety perspective: A review. LWT 2021, 151, 112140. [Google Scholar] [CrossRef]
- Del Borghi, A.; Gallo, M.; Strazza, C.; Del Borghi, M. An evaluation of environmental sustainability in the food industry through Life Cycle Assessment: The case study of tomato products supply chain. J. Clean. Prod. 2014, 78, 121–130. [Google Scholar] [CrossRef]
- Despoudi, S.; Bucatariu, C.; Otles, S.; Kartal, C.; Otles, S.; Despoudi, S.; Bucatariu, C.; Kartal, C. Chapter 1—Food waste management, valorization, and sustainability in the food industry. In Food Waste Recovery, 2nd ed.; Galanakis, C.M., Ed.; Academic Press: San Diego, CA, USA, 2021; pp. 3–19. [Google Scholar]
- Manning, L.; Baines, R.N.; Chadd, S.A. Quality assurance models in the food supply chain. Br. Food J. 2006, 108, 91–104. [Google Scholar] [CrossRef]
- Manning, L.; Baines, R.N.; Chadd, S.A. Deliberate contamination of the food supply chain. Br. Food J. 2005, 107, 225–245. [Google Scholar] [CrossRef]
- Trienekens, J.H.; Wognum, P.M.; Beulens, A.J.M.; van der Vorst, J.G.A.J. Transparency in complex dynamic food supply chains. Adv. Eng. Inform. 2012, 26, 55–65. [Google Scholar] [CrossRef]
- Yakovleva, N. Measuring the sustainability of the food supply chain: A case study of the UK. J. Environ. Policy Plan. 2007, 9, 75–100. [Google Scholar] [CrossRef]
- Zanoni, S.; Zavanella, L. Chilled or frozen? Decision strategies for sustainable food supply chains. Int. J. Prod. Econ. 2012, 140, 731–736. [Google Scholar] [CrossRef]
- Cross, P.; Edwards, R.T.; Opondo, M.; Nyeko, P.; Edwards-Jones, G. Does farm worker health vary between localised and globalised food supply systems? Environ. Int. 2009, 35, 1004–1014. [Google Scholar] [CrossRef] [PubMed]
- Beske, P.; Land, A.; Seuring, S. Sustainable supply chain management practices and dynamic capabilities in the food industry: A critical analysis of the literature. Int. J. Prod. Econ. 2014, 152, 131–143. [Google Scholar] [CrossRef]
- Brown, C.G.; Longworth, J.W.; Waldron, S. Food safety and development of the beef industry in China. Food Policy 2002, 27, 269–284. [Google Scholar] [CrossRef]
- Wang, X.; Li, D.; O’brien, C. Optimisation of traceability and operations planning: An integrated model for perishable food production. Int. J. Prod. Res. 2009, 47, 2865–2886. [Google Scholar] [CrossRef]
- Hřebíček, J.; Popelka, O.; Štencl, M.; Trenz, O. Corporate performance indicators for agriculture and food processing sector. Acta Univ. Agric. Et Silvic. Mendel. Brun. 2012, 60, 121–132. [Google Scholar] [CrossRef]
- Tsolakis, N.; Anastasiadis, F.; Srai, J. Sustainability Performance in Food Supply Netwaorks: Insights from the UK Industry. Sustainability 2018, 10, 3148. [Google Scholar] [CrossRef]
- Ahmad, S.; Wong, K.Y. Development of weighted triple-bottom line sustainability indicators for the Malaysian food manufacturing industry using the Delphi method. J. Clean. Prod. 2019, 229, 1167–1182. [Google Scholar] [CrossRef]
- Vu, H.M.; Chan, H.K.; Lim, M.K.; Chiu, A.S.F. Measuring business sustainability in food service operations: A case study in the fast food industry. Benchmarking Int. J. 2017, 24, 1037–1051. [Google Scholar] [CrossRef]
- Mastos, T.; Gotzamani, K.; Kafetzopoulos, D. Development and Validation of a Measurement Instrument for Sustainability in Food Supply Chains. Sustainability 2022, 14, 5203. [Google Scholar] [CrossRef]
- Santarelli, E.; Piergiovanni, R. Analyzing literature-based innovation output indicators: The Italian experience. Res. Policy 1996, 25, 689–711. [Google Scholar] [CrossRef]
- Christopher Westland, J. Lower bounds on sample size in structural equation modeling. Electron. Commer. Res. Appl. 2010, 9, 476–487. [Google Scholar] [CrossRef]
- Bollen, K.A. Confirmatory factor analysis. In Structural Equations with Latent Variables; John Wiley: Hoboken, NJ, USA, 1989; pp. 226–318. [Google Scholar]
- Bryant, F.B.; Yarnold, P.R.; Michelson, E.A. Statistical Methodology. Acad. Emerg. Med. 1999, 6, 54–66. [Google Scholar] [CrossRef] [PubMed]
- Hair, J.F. Multivariate Data Analysis; Pearson Prentice Hall: Saddle River, NJ, USA, 2006. [Google Scholar]
- Byrne, B.M. Structural equation modeling with AMOS, EQS, and LISREL: Comparative approaches to testing for the factorial validity of a measuring instrument. Int. J. Test. 2001, 1, 55–86. [Google Scholar] [CrossRef]
- Kline, R.B. Promise and pitfalls of structural equation modeling in gifted research. In Methodologies for Conducting Research on Giftedness; Thompson, B., Subotnik, R.F., Eds.; American Psychological Association: Worcester, MA, USA, 2010; pp. 147–169. [Google Scholar]
- Tabachnick, B.G.; Fidell, L.S.; Ullman, J.B. Using Multivariate Statistics; Pearson: Boston, MA, USA, 2013; Volume 6. [Google Scholar]
- Schumacker, R.E.; Lomax, R.G. A Beginner’s Guide to Structural Equation Modeling; Psychology Press: London, UK, 2004. [Google Scholar]
- Hair, J.F.; Black, W.C.; Babin, B.J. Multivariate Data Analysis: A Global Perspective; Pearson Education: Boston, MA, USA, 2010. [Google Scholar]
- Baumgartner, H.; Homburg, C. Applications of structural equation modeling in marketing and consumer research: A review. Int. J. Res. Mark. 1996, 13, 139–161. [Google Scholar] [CrossRef]
- Abdullah, M.A.; Manaf, N.H.A.; Yusuf, M.-B.O.; Ahsan, K.; Azam, S.M.F. Determinants of customer satisfaction on retail banks in New Zealand: An empirical analysis using structural equation modeling. Glob. Econ. Financ. J. 2014, 7, 63–82. [Google Scholar] [CrossRef]
- Byrne, B.M. Structural Equation Modeling with Mplus: Basic Concepts, Applications, and Programming; Routledge: London, UK, 2013. [Google Scholar]
- Hair, J.F.; Gabriel, M.; Patel, V. AMOS covariance-based structural equation modeling (CB-SEM): Guidelines on its application as a marketing research tool. Braz. J. Mark. 2014, 13, 44–55. [Google Scholar]
- Browne, M.W.; Cudeck, R. Alternative ways of assessing model fit. Sociol. Methods Res. 1992, 21, 230–258. [Google Scholar] [CrossRef]
- West, S.G.; Finch, J.F.; Curran, P.J. Structural equation models with nonnormal variables: Problems and remedies. In Structural Equation Modeling: Concepts, Issues, and Applications; Sage Publications, Inc: Thousand Oaks, CA, USA, 1995; pp. 56–75. [Google Scholar]


| Dimension | Measurement | Description | Source |
|---|---|---|---|
| Economic sustainability | Economic value | Increase economic value, such as by increasing income or reducing expenses. | [50,51,52] |
| Financial health | Increase the organization’s financial stability and health. | [53,54] | |
| Trade opportunity | Increase trade opportunity. | [53] | |
| Traceability | Trace back through the production process to improve production efficiency, such as reducing raw materials used and reducing innovation development time. | [51] | |
| Government support | Receive financial assistance from the government. | [50] | |
| Environment sustainability | Water and chemical consumption | Reduce the consumption of water and chemicals. | [50,51,52,53,54] |
| Waste management | Reduce or manage waste. | [50,51,52,53,54] | |
| Energy efficiency | Efficiently use energy in production and reduce the use of non-renewable energy. | [50,51,52,53,54] | |
| Efficiency of material consumption and eco-friendly material | Use eco-friendly materials and have efficient material consumption, and select suppliers that operate with the same environmental consciousness. | [50,52,53,54] | |
| Air pollution | Reduce air pollution. | [50,52] | |
| Biodiversity | Support biodiversity, such as by not causing pollution or invasion of weeds or pests, having no effect on housing, nor changing the ecosystem. | [50] | |
| Social sustainability | Product safety | Increase product safety and take responsibility for the health and safety of customers. | [50,51,52,53,54] |
| Labelling | Label information about products and services about raw materials and nutrients to customers. | [50,52] | |
| Employee’s health and safety | Employees are healthy and safety. | [50,52,53,54] | |
| Career development | Provide employees with career development opportunities, such as training and career advice. | [50,51,52,53] | |
| Human rights and laws | Provide employment stability, equal opportunity, and consider human rights and other laws. | [50,52,53] | |
| Workplace accidents | Reduce workplace accidents involving employees. | [54] | |
| Accidents related to environment | Reduce accidents related to the environment and reduce the company’s environmental penalties. | [54] | |
| Economic and environmental effects at the social level | Impact to economic and environment at the social level, such as the creation of socially beneficial products and community-supporting operations. | [50,52,53] | |
| Corruption | Reduce corruption. | [50] | |
| Public policy | Align with public policy. | [50] |
| Goodness of Fit | Level of Acceptable Fit |
|---|---|
| Chi square/Degree of Freedom (/df) | <5.0 |
| Comparative fit index (CFI) | >0.90 |
| Incremental fit index (IFI) | >0.90 |
| Tucker–Lewis index (TLI) | >0.90 |
| Goodness-of-fit index (GFI) | >0.90 |
| Root Mean Square Error of Approximation (RMSEA) | <0.08 |
| Dimension | Performance of Product Innovation Management for Food Manufacturing | Mean | SD | Skew | Kurtosis |
|---|---|---|---|---|---|
| Economic sustainability | EC1: Increase economic value, such as increasing income or reducing expenses. | 6.16 | 0.88 | −0.92 | 1.05 |
| EC2: Increase the organization’s financial stability and health. | 6.27 | 0.79 | −0.79 | −0.14 | |
| EC3: Increase trade opportunity. | 6.30 | 0.80 | −1.02 | 0.94 | |
| EC4: Trace back through the production process to improve production efficiency, such as reducing raw materials used and reducing innovation development time. | 6.06 | 0.89 | −0.66 | −0.17 | |
| Environment sustainability | ES1: Reduce the consumption of water and chemicals. | 6.13 | 0.95 | −1.12 | 1.93 |
| ES2: Reduce or manage waste. | 6.32 | 0.81 | −1.19 | 1.88 | |
| ES3: Efficiently use energy in production and reduce the use of non-renewable energy. | 6.14 | 0.94 | −0.99 | 0.83 | |
| ES4: Use eco-friendly materials and have efficient material consumption, and select suppliers that operate with the same environmental consciousness. | 6.11 | 0.93 | −0.69 | −0.45 | |
| ES5: Reduce air pollution. | 6.29 | 0.85 | −1.13 | 0.95 | |
| ES6: Support biodiversity, such as by not causing pollution or invasion of weeds or pests, having no effect on housing, nor changing the ecosystem. | 6.09 | 0.90 | −0.68 | −0.30 | |
| Social sustainability | SS1: Increase product safety and take responsibility for the health and safety of customers. | 6.35 | 0.81 | −1.08 | 0.58 |
| SS2: Label information about products and services about raw materials and nutrients to customers. | 6.17 | 0.88 | −0.93 | 0.86 | |
| SS3: Employees are healthy and safety. | 6.36 | 0.80 | −1.44 | 3.28 | |
| SS4: Provide employees with career development opportunities, such as training and career advice. | 6.06 | 0.88 | −0.63 | −0.01 | |
| SS5: Reduce accidents related to the environment and reduce the company’s environmental penalties. | 6.19 | 0.93 | −1.14 | 1.44 | |
| SS6: Impact to economic and environment at the social level, such as the creation of socially beneficial products and community-supporting operations. | 6.10 | 0.96 | −0.83 | 0.05 |
| Construct | Items | Standardized Loadings | Standard Error | t-Value | R2 |
|---|---|---|---|---|---|
| Economic sustainability | EC1 | 0.752 a | 0.602 | ||
| EC2 | 0.824 | 0.062 | 16.097 | 0.539 | |
| EC3 | 0.794 | 0.062 | 15.420 | 0.723 | |
| EC4 | 0.776 | 0.070 | 15.026 | 0.695 | |
| Environment sustainability | ES1 | 0.734 a | 0.656 | ||
| ES2 | 0.850 | 0.060 | 16.294 | 0.661 | |
| ES3 | 0.834 | 0.070 | 15.947 | 0.645 | |
| ES4 | 0.810 | 0.069 | 15.460 | 0.656 | |
| ES5 | 0.813 | 0.063 | 15.516 | 0.688 | |
| ES6 | 0.803 | 0.067 | 15.316 | 0.584 | |
| Social sustainability | SS1 | 0.810 a | 0.494 | ||
| SS2 | 0.830 | 0.061 | 18.346 | 0.543 | |
| SS3 | 0.764 | 0.057 | 16.345 | 0.649 | |
| SS4 | 0.703 | 0.064 | 14.616 | 0.936 | |
| SS5 | 0.737 | 0.067 | 15.554 | 0.909 | |
| SS6 | 0.806 | 0.067 | 17.597 | 0.986 |
| Goodness-of-Fit Measure | Criterion | Model | Result |
|---|---|---|---|
| Chi square () | 222.970 | ||
| Degree of Freedom (df) | 101 | ||
| /df | <5.0 | 2.208 | Good fit |
| CFI | >0.90 | 0.971 | Good fit |
| IFI | >0.90 | 0.972 | Good fit |
| TLI | >0.90 | 0.966 | Good fit |
| GFI | >0.90 | 0.928 | Good fit |
| RMSEA | <0.08 | 0.058 | Good fit |
Disclaimer/Publisher’s Note: The statements, opinions and data contained in all publications are solely those of the individual author(s) and contributor(s) and not of MDPI and/or the editor(s). MDPI and/or the editor(s) disclaim responsibility for any injury to people or property resulting from any ideas, methods, instructions or products referred to in the content. |
© 2023 by the authors. Licensee MDPI, Basel, Switzerland. This article is an open access article distributed under the terms and conditions of the Creative Commons Attribution (CC BY) license (https://creativecommons.org/licenses/by/4.0/).
Share and Cite
Leesatapornwongsa, F.; Thawesaengskulthai, N.; Vaiyavuth, R. Developing a Sustainability Measurement for Innovation Performance for the Food Industry. Sustainability 2023, 15, 16714. https://doi.org/10.3390/su152416714
Leesatapornwongsa F, Thawesaengskulthai N, Vaiyavuth R. Developing a Sustainability Measurement for Innovation Performance for the Food Industry. Sustainability. 2023; 15(24):16714. https://doi.org/10.3390/su152416714
Chicago/Turabian StyleLeesatapornwongsa, Fontip, Natcha Thawesaengskulthai, and Ronnakorn Vaiyavuth. 2023. "Developing a Sustainability Measurement for Innovation Performance for the Food Industry" Sustainability 15, no. 24: 16714. https://doi.org/10.3390/su152416714
APA StyleLeesatapornwongsa, F., Thawesaengskulthai, N., & Vaiyavuth, R. (2023). Developing a Sustainability Measurement for Innovation Performance for the Food Industry. Sustainability, 15(24), 16714. https://doi.org/10.3390/su152416714

