Transfer-Ensemble Learning: A Novel Approach for Mapping Urban Land Use/Cover of the Indian Metropolitans
Abstract
:1. Introduction
2. Study Area
3. Datasets and Methodology
3.1. Datasets and Software Used
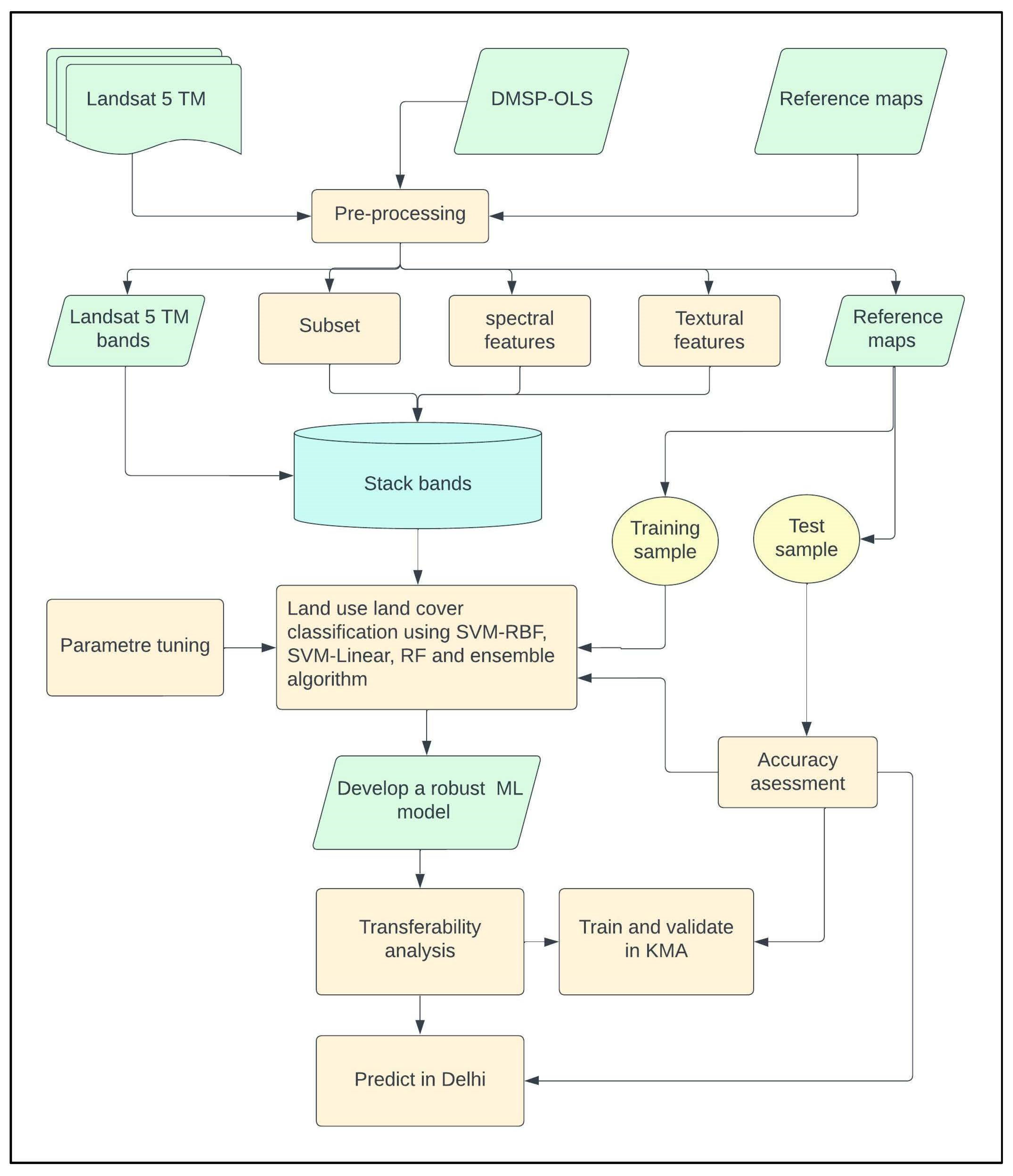
3.2. Methodology
3.2.1. Pre-Processing
3.2.2. Feature Extraction
- Spectral features
- Textural features
3.2.3. Normalization
3.2.4. Selection of LULC
3.2.5. Collection of Training and Test Samples
3.2.6. Selection of ML Algorithms
- Support vector machine
- Random forest
3.2.7. Parameter Tuning and Feature Selection
3.2.8. Ensemble and Transfer Learning
3.2.9. Urban Land Use and Land Cover Classification
3.2.10. Accuracy Assessment
4. Results and Discussion
4.1. Extracted Features
4.2. Training and Test Sample
4.3. Best Parameters
4.4. Land Use Land Cover Classification
4.4.1. LULC Classification Using Machine Learning Algorithms, KMA
4.4.2. LULC Classification Using Ensemble Models, KMA
4.5. Transferability Assessment
4.5.1. LULC Classification Using Pre-Trained ML Algorithms, Delhi
4.5.2. LULC Classification Using Pre-Trained Ensemble Models, Delhi
5. Discussion
6. Conclusions
Author Contributions
Funding
Institutional Review Board Statement
Informed Consent Statement
Data Availability Statement
Acknowledgments
Conflicts of Interest
References
- Li, Z.; Liu, S.; Tan, Z.; Sohl, T.L.; Wu, Y. Simulating the effects of management practices on cropland soil organic carbon changes in the Temperate Prairies Ecoregion of the United States from 1980 to 2012. Ecol. Model. 2017, 365, 68–79. [Google Scholar] [CrossRef]
- Schneider, A. Monitoring land cover change in urban and peri-urban areas using dense time stacks of Landsat satellite data and a data mining approach. Remote Sens. Environ. 2012, 124, 689–704. [Google Scholar] [CrossRef]
- Bernstein, M.J.; Franssen, T.; Smith, R.D.J.; de Wilde, M. The European Commission’s Green Deal is an opportunity to rethink harmful practices of research and innovation policy. Ambio 2023, 52, 508–517. [Google Scholar] [CrossRef] [PubMed]
- Henderson, V. The Urbanization Process and Economic Growth: The So-What Question. J. Econ. Growth 2003, 8, 47–71. [Google Scholar] [CrossRef]
- Census of India 2011. Census Tables|Government of India. Ministry of Home Affairs. Available online: https://censusindia.gov.in/census.website/data/census-tables (accessed on 11 September 2023).
- Xu, L.; Liu, X.; Tong, D.; Liu, Z.; Yin, L.; Zheng, W. Forecasting Urban Land Use Change Based on Cellular Automata and the PLUS Model. Land 2022, 11, 652. [Google Scholar] [CrossRef]
- Xu, H. Extraction of Urban Built-up Land Features from Landsat Imagery Using a Thematicoriented Index Combination Technique. Photogramm. Eng. Remote Sens. 2007, 73, 1381–1391. [Google Scholar] [CrossRef]
- Schulz, D.; Yin, H.; Tischbein, B.; Verleysdonk, S.; Adamou, R.; Kumar, N. Land use mapping using Sentinel-1 and Sentinel-2 time series in a heterogeneous landscape in Niger, Sahel. ISPRS J. Photogramm. Remote Sens. 2021, 178, 97–111. [Google Scholar] [CrossRef]
- Rosier, J.F.; Taubenböck, H.; Verburg, P.H.; van Vliet, J. Fusing Earth observation and socioeconomic data to increase the transferability of large-scale urban land use classification. Remote Sens. Environ. 2022, 278, 113076. [Google Scholar] [CrossRef]
- Yin, L.; Wang, L.; Li, J.; Lu, S.; Tian, J.; Yin, Z.; Liu, S.; Zheng, W. YOLOV4_CSPBi: Enhanced Land Target Detection Model. Land 2023, 12, 1813. [Google Scholar] [CrossRef]
- Rudiastuti, A.W.; Lumban-Gaol, Y.; Silalahi, F.E.S.; Prihanto, Y.; Pranowo, W.S. Implementing Random Forest Algorithm in GEE: Separation and Transferability on Built-Up Area in Central Java, Indonesia. JOIV Int. J. Informatics Vis. 2022, 6, 74–82. [Google Scholar] [CrossRef]
- Banzhaf, E.; Kabisch, S.; Knapp, S.; Rink, D.; Wolff, M.; Kindler, A. Integrated research on land-use changes in the face of urban transformations—An analytic framework for further studies. Land Use Policy 2017, 60, 403–407. [Google Scholar] [CrossRef]
- Patino, J.E.; Duque, J.C. A review of regional science applications of satellite remote sensing in urban settings. Comput. Environ. Urban Syst. 2013, 37, 1–17. [Google Scholar] [CrossRef]
- Riggan, N.D., Jr.; Weih, R.C., Jr. A Comparison of Pixel-Based versus Object-Based Land Use/Land Cover Classification Methodologies. J. Ark. Acad. Sci. 2019, 63, 145–152. [Google Scholar]
- Kete, S.C.R.; Suprihatin; Tarigan, S.D.; Effendi, H. Land use classification based on object and pixel using Landsat 8 OLI in Kendari City, Southeast Sulawesi Province, Indonesia. IOP Conf. Ser. Earth Environ. Sci. 2019, 284, 012019. [Google Scholar] [CrossRef]
- Das, S.; Angadi, D.P. Land use land cover change detection and monitoring of urban growth using remote sensing and GIS techniques: A micro-level study. GeoJournal 2022, 87, 2101–2123. [Google Scholar] [CrossRef]
- Norman, M.; Shahar, H.M.; Mohamad, Z.; Rahim, A.; Mohd, F.A.; Shafri, H.Z.M. Urban building detection using object-based image analysis (OBIA) and machine learning (ML) algorithms. IOP Conf. Ser. Earth Environ. Sci. 2021, 620, 012010. [Google Scholar] [CrossRef]
- Simanjuntak, R.M.; Kuffer, M.; Reckien, D. Object-based image analysis to map local climate zones: The case of Bandung, Indonesia. Appl. Geogr. 2019, 106, 108–121. [Google Scholar] [CrossRef]
- Feizizadeh, B.; Omarzadeh, D.; Garajeh, M.K.; Lakes, T.; Blaschke, T. Machine learning data-driven approaches for land use/cover mapping and trend analysis using Google Earth Engine. J. Environ. Plan. Manag. 2021, 66, 665–697. [Google Scholar] [CrossRef]
- Mishra, V.K.; Swarnkar, D.; Pant, T. A Modified Neural Network for Land use Land Cover Mapping of Landsat-8 Oli Data. In Proceedings of the 2021 IEEE International India Geoscience and Remote Sensing Symposium (InGARSS), Ahmedabad, India, 6–10 December 2021; pp. 65–69. [Google Scholar]
- Talukdar, S.; Singha, P.; Mahato, S.; Shahfahad; Pal, S.; Liou, Y.-A.; Rahman, A. Land-Use Land-Cover Classification by Machine Learning Classifiers for Satellite Observations—A Review. Remote Sens. 2020, 12, 1135. [Google Scholar] [CrossRef]
- Treitz, P.M.; Howarth, P.J.; Gong, P. Application of satellite and GIS technologies for land-cover and land-use mapping at the rural-urban fringe: A case study. Photogramm. Eng. Remote Sens. 1992, 58, 439–448. [Google Scholar]
- He, D.; Shi, Q.; Liu, X.; Zhong, Y.; Zhang, X. Deep Subpixel Mapping Based on Semantic Information Modulated Network for Urban Land Use Mapping. IEEE Trans. Geosci. Remote Sens. 2021, 59, 10628–10646. [Google Scholar] [CrossRef]
- Farda, N.M. Multi-temporal Land Use Mapping of Coastal Wetlands Area using Machine Learning in Google Earth Engine. IOP Conf. Ser. Earth Environ. Sci. 2017, 98, 012042. [Google Scholar] [CrossRef]
- Nasiri, V.; Deljouei, A.; Moradi, F.; Sadeghi, S.M.M.; Borz, S.A. Land Use and Land Cover Mapping Using Sentinel-2, Landsat-8 Satellite Images, and Google Earth Engine: A Comparison of Two Composition Methods. Remote Sens. 2022, 14, 1977. [Google Scholar] [CrossRef]
- Hussain, M.A.; Chen, Z.; Zheng, Y.; Shoaib, M.; Shah, S.U.; Ali, N.; Afzal, Z. Landslide Susceptibility Mapping Using Machine Learning Algorithm Validated by Persistent Scatterer In-SAR Technique. Sensors 2022, 22, 3119. [Google Scholar] [CrossRef] [PubMed]
- Youssef, A.M.; Pourghasemi, H.R. Landslide susceptibility mapping using machine learning algorithms and comparison of their performance at Abha Basin, Asir Region, Saudi Arabia. Geosci. Front. 2021, 12, 639–655. [Google Scholar] [CrossRef]
- Shahabi, H.; Jarihani, B.; Chittleborough, D.; Piralilo, S.T. Gully Networks Detection by Integration of Machine Learning and Geographic Object-Based Image Analysis. In Proceedings of the 8th International Symposium on Gully Erosion, Townsville, Australia, 21–27 July 2019. [Google Scholar]
- Pourghasemi, H.R.; Sadhasivam, N.; Yousefi, S.; Tavangar, S.; Nazarlou, H.G.; Santosh, M. Using machine learning algorithms to map the groundwater recharge potential zones. J. Environ. Manag. 2020, 265, 110525. [Google Scholar] [CrossRef] [PubMed]
- Sarkar, S.K.; Talukdar, S.; Rahman, A.; Shahfahad; Roy, S.K. Groundwater potentiality mapping using ensemble machine learning algorithms for sustainable groundwater management. Front. Eng. Built Environ. 2021, 2, 43–54. [Google Scholar] [CrossRef]
- Mohammad, P.; Goswami, A.; Chauhan, S.; Nayak, S. Machine learning algorithm based prediction of land use land cover and land surface temperature changes to characterize the surface urban heat island phenomena over Ahmedabad city, India. Urban Clim. 2022, 42, 101116. [Google Scholar] [CrossRef]
- Xia, N.; Cheng, L.; Li, M. Mapping Urban Areas Using a Combination of Remote Sensing and Geolocation Data. Remote Sens. 2019, 11, 1470. [Google Scholar] [CrossRef]
- Malarvizhi, K.; Kumar, S.V.; Porchelvan, P. Use of High Resolution Google Earth Satellite Imagery in Landuse Map Preparation for Urban Related Applications. Procedia Technol. 2016, 24, 1835–1842. [Google Scholar] [CrossRef]
- Chen, J.; Zhu, X.; Imura, H.; Chen, X. Consistency of accuracy assessment indices for soft classification: Simulation analysis. ISPRS J. Photogramm. Remote Sens. 2010, 65, 156–164. [Google Scholar] [CrossRef]
- Ma, L.; Fu, T.; Blaschke, T.; Li, M.; Tiede, D.; Zhou, Z.; Ma, X.; Chen, D. Evaluation of Feature Selection Methods for Object-Based Land Cover Mapping of Unmanned Aerial Vehicle Imagery Using Random Forest and Support Vector Machine Classifiers. ISPRS Int. J. Geo-Inf. 2017, 6, 51. [Google Scholar] [CrossRef]
- Li, C.; Wang, J.; Wang, L.; Hu, L.; Gong, P. Comparison of Classification Algorithms and Training Sample Sizes in Urban Land Classification with Landsat Thematic Mapper Imagery. Remote Sens. 2014, 6, 964–983. [Google Scholar] [CrossRef]
- Prasad, P.; Loveson, V.J.; Chandra, P.; Kotha, M. Evaluation and comparison of the earth observing sensors in land cover/land use studies using machine learning algorithms. Ecol. Inform. 2022, 68, 101522. [Google Scholar] [CrossRef]
- Basheer, S.; Wang, X.; Farooque, A.A.; Nawaz, R.A.; Liu, K.; Adekanmbi, T.; Liu, S. Comparison of Land Use Land Cover Classifiers Using Different Satellite Imagery and Machine Learning Techniques. Remote Sens. 2022, 14, 4978. [Google Scholar] [CrossRef]
- Alem, A.; Kumar, S. Transfer Learning Models for Land Cover and Land Use Classification in Remote Sensing Image. Appl. Artif. Intell. 2022, 36, 2014192. [Google Scholar] [CrossRef]
- Praveen, B.; Mustak, S.; Sharma, P. Assessing the transferability of machine learning algorithms using cloud computing and earth observation datasets for agricultural land use/cover mapping. ISPRS Int. Arch. Photogramm. Remote Sens. Spat. Inf. Sci. 2019, 42, 585–592. [Google Scholar] [CrossRef]
- Naushad, R.; Kaur, T.; Ghaderpour, E. Deep Transfer Learning for Land Use and Land Cover Classification: A Comparative Study. Sensors 2021, 21, 8083. [Google Scholar] [CrossRef]
- Kolkata Metropolitan Development Authority. Vision 2025 Perspective Plan of CMA: 2025; Kolkata Metropolitan Development Authority: Kolkata, India, 2005.
- KMDA (Kolkata Metropolitan Development Authority). 2017. Available online: http://www.kmdaonline.org/home/ws_sector_info (accessed on 11 September 2023).
- Mondal, B.; Samanta, G. Commuting and Metropolitan Development of Kolkata. Hill Geogr. 2018, 33, 61–79. [Google Scholar]
- Jain, M.; Dawa, D.; Mehta, R.; Dimri, A.P.; Pandit, M.K. Monitoring land use change and its drivers in Delhi, India using multi-temporal satellite data. Model. Earth Syst. Environ. 2016, 2, 1–14. [Google Scholar] [CrossRef]
- Pattanayak, S.P.; Diwakar, S.K. District-wise change analysis of land use-land cover in Delhi territory using remote sensing & GIS. J. Urban Environ. Eng. 2016, 10, 201–213. [Google Scholar] [CrossRef]
- Li, X.; Zhou, Y.; Zhao, M.; Zhao, X. A harmonized global nighttime light dataset 1992–2018. Sci. Data 2020, 7, 1–9. [Google Scholar] [CrossRef] [PubMed]
- DMSP Data Collected by US Air Force Weather Agency. Earth Observation Group-Defense Meteorological Satellite Progam, Boulder. Image and Data Processing by NOAA’s National Geophysical Data Center. 2018. Available online: https://ngdc.noaa.gov/eog/viirs/download_boat.html (accessed on 11 September 2023).
- Goldblatt, R.; Stuhlmacher, M.F.; Tellman, B.; Clinton, N.; Hanson, G.; Georgescu, M.; Wang, C.; Serrano-Candela, F.; Khandelwal, A.K.; Cheng, W.-H.; et al. Using Landsat and nighttime lights for supervised pixel-based image classification of urban land cover. Remote Sens. Environ. 2018, 205, 253–275. [Google Scholar] [CrossRef]
- Al-jabery, K.K.; Obafemi-Ajayi, T.; Olbricht, G.R.; Wunsch, D.C., II. Data preprocessing. In Computational Learning Approaches to Data Analytics in Biomedical Applications; Academic Press: Cambridge, MA, USA, 2020; pp. 7–27. [Google Scholar] [CrossRef]
- Özkan, C.; Erbek, F.S. Comparing feature extraction techniques for urban land-use classification. Int. J. Remote Sens. 2006, 26, 747–757. [Google Scholar] [CrossRef]
- Gong, P.; Marceau, D.J.; Howarth, P.J. A comparison of spatial feature extraction algorithms for land-use classification with SPOT HRV data. Remote Sens. Environ. 1992, 40, 137–151. [Google Scholar] [CrossRef]
- Zadeh, F.A.; Ardalani, M.V.; Salehi, A.R.; Farahani, R.J.; Hashemi, M.; Mohammed, A.H. An Analysis of New Feature Extraction Methods Based on Machine Learning Methods for Classification Radiological Images. Comput. Intell. Neurosci. 2022, 2022, 3035426. [Google Scholar] [CrossRef] [PubMed]
- Tolentino, F.M.; Galo, M.d.L.B.T. Selecting features for LULC simultaneous classification of ambiguous classes by artificial neural network. Remote Sens. Appl. Soc. Environ. 2021, 24, 100616. [Google Scholar] [CrossRef]
- Zha, Y.; Gao, J.; Ni, S. Use of normalized difference built-up index in automatically mapping urban areas from TM imagery. Int. J. Remote Sens. 2003, 24, 583–594. [Google Scholar] [CrossRef]
- Zheng, Y.; Tang, L.; Wang, H. An improved approach for monitoring urban built-up areas by combining NPP-VIIRS nighttime light, NDVI, NDWI, and NDBI. J. Clean. Prod. 2021, 328, 129488. [Google Scholar] [CrossRef]
- Mishra, V.N.; Prasad, R.; Rai, P.K.; Vishwakarma, A.K.; Arora, A. Performance evaluation of textural features in improving land use/land cover classification accuracy of heterogeneous landscape using multi-sensor remote sensing data. Earth Sci. Inform. 2019, 12, 71–86. [Google Scholar] [CrossRef]
- Hall-Beyer, M. Practical guidelines for choosing GLCM textures to use in landscape classification tasks over a range of moderate spatial scales. Int. J. Remote Sens. 2017, 38, 1312–1338. [Google Scholar] [CrossRef]
- Mishra, V.N.; Prasad, R.; Kumar, P.; Gupta, D.K.; Srivastava, P.K. Dual-polarimetric C-band SAR data for land use/land cover classification by incorporating textural information. Environ. Earth Sci. 2017, 76, 26. [Google Scholar] [CrossRef]
- Singh, D.; Singh, B. Investigating the impact of data normalization on classification performance. Appl. Soft Comput. 2020, 97, 105524. [Google Scholar] [CrossRef]
- Cao, F.; Yang, Z.; Ren, J.; Jiang, M.; Ling, W.-K. Does Normalization Methods Play a Role for Hyperspectral Image Classification? arXiv 2017, arXiv:1710.02939. [Google Scholar]
- NUIS. National Urban Information System (NUIS): Design and Srandards; Ministry of Urban Development: New Delhi, India, 2006.
- Sharma, S.; Hussain, S.; Singh, A.N. Impact of land use and land cover on urban ecosystem service value in Chandigarh, India: A GIS-based analysis. J. Urban Ecol. 2023, 9, juac030. [Google Scholar] [CrossRef]
- Singh, Y. Significance of Land Use/Land Cover (LULC) Maps|SATPALDA; Geospatial Insight: Birmingham, UK, 2013. [Google Scholar]
- Ouma, Y.O.; Keitsile, A.; Nkwae, B.; Odirile, P.; Moalafhi, D.; Qi, J. Urban land-use classification using machine learning classifiers: Comparative evaluation and post-classification multi-feature fusion approach. Eur. J. Remote Sens. 2023, 56, 2173659. [Google Scholar] [CrossRef]
- Jason, B. Train-Test Split for Evaluating Machine Learning Algorithms. Machine Learning Mastery. 2020. Available online: https://machinelearningmastery.com/train-test-split-for-evaluating-machine-learning-algorithms/ (accessed on 11 September 2023).
- Van Leeuwen, B.; Tobak, Z.; Kovács, F. Machine Learning Techniques for Land Use/Land Cover Classification of Medium Resolution Optical Satellite Imagery Focusing on Temporary Inundated Areas. J. Environ. Geogr. 2020, 13, 43–52. [Google Scholar] [CrossRef]
- Shetty, S.; Gupta, P.K.; Belgiu, M.; Srivastav, S.K. Assessing the Effect of Training Sampling Design on the Performance of Machine Learning Classifiers for Land Cover Mapping Using Multi-Temporal Remote Sensing Data and Google Earth Engine. Remote Sens. 2021, 13, 1433. [Google Scholar] [CrossRef]
- Colditz, R.R. An Evaluation of Different Training Sample Allocation Schemes for Discrete and Continuous Land Cover Classification Using Decision Tree-Based Algorithms. Remote Sens. 2015, 7, 9655–9681. [Google Scholar] [CrossRef]
- Edgar, T.W.; Manz, D.O. Machine Learning. Res. Methods Cyber Secur. 2017, 2017, 153–173. [Google Scholar] [CrossRef]
- Campos-Taberner, M.; García-Haro, F.J.; Martínez, B.; Izquierdo-Verdiguier, E.; Atzberger, C.; Camps-Valls, G.; Gilabert, M.A. Understanding deep learning in land use classification based on Sentinel-2 time series. Sci. Rep. 2020, 10, 1–12. [Google Scholar] [CrossRef] [PubMed]
- Sertel, E.; Ekim, B.; Osgouei, P.E.; Kabadayi, M.E. Land Use and Land Cover Mapping Using Deep Learning Based Segmentation Approaches and VHR Worldview-3 Images. Remote Sens. 2022, 14, 4558. [Google Scholar] [CrossRef]
- Storie, C.D.; Henry, C.J. Deep Learning Neural Networks for Land Use Land Cover Mapping. In Proceedings of the International Geoscience and Remote Sensing Symposium (IGARSS), Valencia, Spain, 22–27 July 2018; pp. 3445–3448. [Google Scholar]
- Byvatov, E.; Schneider, G. Support vector machine applications in bioinformatics. Appl. Bioinform. 2003, 2, 67–77. [Google Scholar]
- Gove, R.; Faytong, J. Machine Learning and Event-Based Software Testing: Classifiers for Identifying Infeasible GUI Event Sequences. Adv. Comput. 2012, 86, 109–135. [Google Scholar] [CrossRef]
- Negri, R.G.; Dutra, L.V.; Sant’anna, S.J.S. An innovative support vector machine based method for contextual image classification. ISPRS J. Photogramm. Remote Sens. 2014, 87, 241–248. [Google Scholar] [CrossRef]
- Mustak, S. Evaluating the Performance of Machine Learning Algorithms for Urban Land Use Mapping Using Very High Resolution. Master’s Thesis, University of Twente, Enschede, The Netherlands, April 2018. [Google Scholar]
- Oommen, T.; Misra, D.; Twarakavi, N.K.C.; Prakash, A.; Sahoo, B.; Bandopadhyay, S. An Objective Analysis of Support Vector Machine Based Classification for Remote Sensing. Math. Geosci. 2008, 40, 409–424. [Google Scholar] [CrossRef]
- Belgiu, M.; Drăguţ, L. Random forest in remote sensing: A review of applications and future directions. ISPRS J. Photogramm. Remote Sens. 2016, 114, 24–31. [Google Scholar] [CrossRef]
- Liu, Y.; Wang, Y.; Zhang, J. New machine learning algorithm: Random forest. Lect. Notes Comput. Sci. 2012, 7473, 246–252. [Google Scholar] [CrossRef]
- Tsai, Y.H.; Stow, D.; Chen, H.L.; Lewison, R.; An, L.; Shi, L. Mapping Vegetation and Land Use Types in Fanjingshan National Nature Reserve Using Google Earth Engine. Remote Sens. 2018, 10, 927. [Google Scholar] [CrossRef]
- Soner, Y. Hyperparameter Tuning for Support Vector Machines—C and Gamma Parameters. Towards Data Science. 2020, pp. 1–7. Available online: https://towardsdatascience.com/hyperparameter-tuning-for-support-vector-machines-c-and-gamma-parameters-6a5097416167 (accessed on 11 September 2023).
- Goel, A.; Srivastava, S.K. Role of Kernel Parameters in Performance Evaluation of SVM. In Proceedings of the 2016 Second International Conference on Computational Intelligence & Communication Technology (CICT), Ghaziabad, India, 12–13 February 2016; pp. 166–169. [Google Scholar]
- Ren, Y.; Hu, F.; Miao, H. The optimization of kernel function and its parameters for SVM in well-logging. In Proceedings of the 2016 13th International Conference on Service Systems and Service Management (ICSSSM), Kunming, China, 24–26 June 2016; pp. 1–5. [Google Scholar]
- Pedergnana, M.; Marpu, P.R.; Mura, M.D.; Benediktsson, J.A.; Bruzzone, L. A Novel Technique for Optimal Feature Selection in Attribute Profiles Based on Genetic Algorithms. IEEE Trans. Geosci. Remote Sens. 2013, 51, 3514–3528. [Google Scholar] [CrossRef]
- Phan, D.C.; Trung, T.H.; Truong, V.T.; Nasahara, K.N. Ensemble learning updating classifier for accurate land cover assessment in tropical cloudy areas. Geocarto Int. 2022, 37, 4053–4070. [Google Scholar] [CrossRef]
- Du, H.; Li, M.; Xu, Y.; Zhou, C. An Ensemble Learning Approach for Land Use/Land Cover Classification of Arid Regions for Climate Simulation: A Case Study of Xinjiang, Northwest China. IEEE J. Sel. Top. Appl. Earth Obs. Remote Sens. 2023, 16, 2413–2426. [Google Scholar] [CrossRef]
- Inamdar, A. Ensemble Learning Techniques in Machine Learning. 2021. Available online: https://www.fireblazeaischool.in/blogs/ensemble-learning-techniques-in-machine-learning/ (accessed on 16 November 2023).
- Benbriqa, H.; Abnane, I.; Idri, A.; Tabiti, K. Deep and Ensemble Learning Based Land Use and Land Cover Classification. Lect. Notes Comput. Sci. 2021, 12951, 588–604. [Google Scholar] [CrossRef]
- Hosna, A.; Merry, E.; Gyalmo, J.; Alom, Z.; Aung, Z.; Azim, M.A. Transfer learning: A friendly introduction. J. Big Data 2022, 9, 102. [Google Scholar] [CrossRef] [PubMed]
- Baker, N.A.; Zengeler, N.; Handmann, U. A Transfer Learning Evaluation of Deep Neural Networks for Image Classification. Mach. Learn. Knowl. Extr. 2022, 4, 22–41. [Google Scholar] [CrossRef]
- Elmahdy, S.I.; Mohamed, M.M. Regional mapping and monitoring land use/land cover changes: A modified approach using an ensemble machine learning and multitemporal Landsat data. Geocarto Int. 2023, 38, 2184500. [Google Scholar] [CrossRef]
- Li, N.; Sepúlveda, N.; Li, N. IEEE Xplore. In Proceedings of the 2011 IEEE International Conference on Robotics and Biomimetics, Karon Beach, Thailand, 7–11 December 2011; pp. 1343–1348. [Google Scholar]
- L3Harris Geospatial Documentation Center. Calculate Confusion Matrices; L3Harris Geospatial Solutions, Inc.: Boulder, CO, USA, 2022. [Google Scholar]
- Ghosh, S.; Das Chatterjee, N.; Dinda, S. Relation between urban biophysical composition and dynamics of land surface temperature in the Kolkata metropolitan area: A GIS and statistical based analysis for sustainable planning. Model. Earth Syst. Environ. 2019, 5, 307–329. [Google Scholar] [CrossRef]
- Wieland, M.; Pittore, M. Performance Evaluation of Machine Learning Algorithms for Urban Pattern Recognition from Multi-spectral Satellite Images. Remote Sens. 2014, 6, 2912–2939. [Google Scholar] [CrossRef]
- Shahfahad; Naikoo, M.W.; Das, T.; Talukdar, S.; Asgher, S.; Asif; Rahman, A. Prediction of land use changes at a metropolitan city using integrated cellular automata: Past and future. Geol. Ecol. Landscapes 2022, 1–19. [Google Scholar] [CrossRef]
- Rudiastuti, A.W.; Farda, N.M.; Ramdani, D. Mapping built-up land and settlements: A comparison of machine learning algorithms in Google Earth engine. In Proceedings of the Seventh Geoinformation Science Symposium (GSS 2021), Yogyakarta, Indonesia, 25–28 October 2021; pp. 42–52. [Google Scholar]
- Kavzoglu, T.; Colkesen, I. An assessment of the effectiveness of a rotation forest ensemble for land-use and land-cover mapping. Int. J. Remote Sens. 2013, 34, 4224–4241. [Google Scholar] [CrossRef]










| Bands | Spectral Bands | Spectral Range | Resolution | ||
|---|---|---|---|---|---|
| Spatial (Metre) | Temporal | Radiometric | |||
| B1 | Blue | 0.45–0.52 µm | 30 | 16 days | 7 bits |
| B2 | Green | 0.52–0.60 µm | 30 | ||
| B3 | Red | 0.63–0.69 µm | 30 | ||
| B4 | Near-Infrared | 0.76–0.90 µm | 30 | ||
| B5 | Near-Infrared | 1.55–1.75 µm | 30 | ||
| B7 | Mid-Infrared | 2.08–2.35 µm | 30 | ||
| LULC Code | LULC Classes | Descriptions | Class Description Example (SFCC) |
|---|---|---|---|
| 1 | Built-up | Residential areas including urban, rural, industrial, all kinds of roads, and generally human made area | ![]() |
| 2 | Cropland | Land use for cultivation area covered by agricultural crops | ![]() |
| 3 | Fallow land | Agriculture lands without crops, | ![]() |
| 4 | Vegetation | Mostly dominated by forest, sparse vegetation, plantation | ![]() |
| 5 | Open land | Land use without vegetation, built up, and not any important object. | ![]() |
| 6 | Waterbody | Waterbodies like rivers, lakes, ponds, reservoir | ![]() |
| LULC Code | LULC Classes | Kolkata Metropolitan Area | Delhi | |
|---|---|---|---|---|
| Training Samples | Test Samples | Test Samples | ||
| 1 | Built-up | 66 | 34 | 56 |
| 2 | Cropland | 54 | 30 | 44 |
| 3 | Fallow Land | 48 | 30 | 30 |
| 4 | Vegetation | 58 | 32 | 42 |
| 5 | Open Land | 32 | 12 | 14 |
| 6 | Waterbody | 54 | 30 | 32 |
| Total | 312 | 168 | 218 | |
| Name of the Algorithm | Parameters | ||
|---|---|---|---|
| Cost | Gamma | nTree | |
| SVM-Linear | 0.5 | - | - |
| SVM-RBF | 0.5 | 1 | - |
| Random Forest | - | - | 10 |
| ML Algorithm | Overall Accuracy | Kappa | Precision | Recall | F-Score |
|---|---|---|---|---|---|
| SVM-RBF | 85.07 | 0.81 | 0.86 | 0.76 | 0.78 |
| SVM-Linear | 91.99 | 0.89 | 0.89 | 0.92 | 0.91 |
| RF | 94.43 | 0.93 | 0.89 | 0.95 | 0.91 |
| LULC Code | LULC Classes | SVM-Linear | SVM-RBF | Random Forest | * Reference LULC | |||
|---|---|---|---|---|---|---|---|---|
| Area (ha) | Area (%) | Area (ha) | Area (%) | Area (ha) | Area (%) | Area (ha) | ||
| 1 | Built-up | 647.60 | 35.57 | 642.18 | 35.27 | 519.34 | 28.53 | 713.67 (42.23%) |
| 2 | Cropland | 510.87 | 28.06 | 640.99 | 35.21 | 625.14 | 34.34 | 317.30 (18.78%) |
| 3 | Fallow Land | 197.18 | 10.83 | 157.89 | 8.67 | 195.66 | 10.75 | 151.86 (8.99%) |
| 4 | Vegetation | 285.03 | 15.66 | 256.78 | 14.10 | 343.17 | 18.85 | 406.36 (24.05%) |
| 5 | Open Land | 31.24 | 1.72 | 35.21 | 1.93 | 18.49 | 1.02 | - |
| 6 | Waterbody | 148.69 | 8.17 | 87.57 | 4.81 | 118.81 | 6.53 | 100.52 (5.95%) |
| Total | 1820.61 | 100 | 1820.61 | 100 | 1820.61 | 100 | 1689.71 | |
| Ensemble Model | Overall Accuracy | Kappa | Precision | Recall | F-Score |
|---|---|---|---|---|---|
| Model-1 | 86.02 | 0.82 | 0.91 | 0.78 | 0.80 |
| Model-2 | 85.88 | 0.82 | 0.91 | 0.78 | 0.80 |
| Model-3 | 93.35 | 0.91 | 0.94 | 0.93 | 0.93 |
| Model-4 | 94.84 | 0.93 | 0.95 | 0.95 | 0.95 |
| LULC Code | LULC Classes | Model-1 | Model-1 | Model-1 | Model-1 | Reference LULC | ||||
|---|---|---|---|---|---|---|---|---|---|---|
| Area (sq. km) | Area (%) | Area (sq. km) | Area (%) | Area (sq. km) | Area (%) | Area (sq. km) | Area (%) | Area (sq. km) | ||
| 1 | Built-up | 457.61 | 25.14 | 444.21 | 24.40 | 482.11 | 26.48 | 539.03 | 29.61 | 713.67 (42.23%) |
| 2 | Cropland | 997.77 | 54.80 | 979.63 | 53.81 | 851.61 | 46.78 | 709.28 | 38.96 | 317.30 (18.78%) |
| 3 | Fallow Land | 107.34 | 5.90 | 110.03 | 6.04 | 129.92 | 7.14 | 158.32 | 8.70 | 151.86 (8.99%) |
| 4 | Vegetation | 157.84 | 8.67 | 189.54 | 10.41 | 242.13 | 13.30 | 284.96 | 15.65 | 406.36 (24.05%) |
| 5 | Open Land | 17.21 | 0.95 | 10.32 | 0.57 | 13.96 | 0.77 | 23.60 | 1.30 | - |
| 6 | Waterbody | 82.85 | 4.55 | 86.89 | 4.77 | 100.88 | 5.54 | 105.43 | 5.79 | 100.52 (5.95%) |
| Total | 1820.61 | 100 | 1820.61 | 100 | 1820.61 | 100 | 1820.61 | 100 | 1689.71 | |
| ML Algorithm | Overall Accuracy | Kappa | Precision | Recall | F-Score |
|---|---|---|---|---|---|
| SVM-RBF | 71 | 0.64 | 0.70 | 0.64 | 0.65 |
| SVM-Linear | 79 | 0.74 | 0.77 | 0.75 | 0.75 |
| RF | 79 | 0.74 | 0.76 | 0.75 | 0.74 |
| LULC Code | LULC Classes | SVM-Linear | SVM-RBF | Random Forest | * Reference LULC | |||
|---|---|---|---|---|---|---|---|---|
| Area (sq. km) | Area (%) | Area (sq. km) | Area (%) | Area (sq. km) | Area (%) | Area (sq. km) | ||
| 1 | Built-up | 570.28 | 38.55 | 594.15 | 40.16 | 497.59 | 33.63 | 623.96 (42.03%) |
| 2 | Cropland | 436.42 | 29.50 | 489.98 | 33.12 | 458.00 | 30.96 | 335.73 (22.61%) |
| 3 | Fallow Land | 164.52 | 11.12 | 117.89 | 7.97 | 166.70 | 11.27 | 214.89 (14.47%) |
| 4 | Vegetation | 217.88 | 14.73 | 241.52 | 16.32 | 307.21 | 20.76 | 122.73 (8.27%) |
| 5 | Open Land | 36.10 | 2.44 | 24.72 | 1.67 | 17.84 | 1.21 | 172.69 (11.63%) |
| 6 | Waterbody | 54.29 | 3.67 | 11.23 | 0.76 | 32.15 | 2.17 | 14.67 (0.99%) |
| Total | 1479.50 | 100 | 1479.50 | 100 | 1479.50 | 100 | 1689.71 | |
| Ensemble Algorithm | Overall Accuracy | Kappa | Precision | Recall | F-Score |
|---|---|---|---|---|---|
| Model-1 | 71.90 | 0.65 | 0.74 | 0.63 | 0.63 |
| Model-2 | 73.96 | 0.66 | 0.76 | 0.65 | 0.66 |
| Model-3 | 76.85 | 0.71 | 0.76 | 0.71 | 0.71 |
| Model-4 | 80.75 | 0.76 | 0.78 | 0.76 | 0.76 |
| LULC Code | LULC Classes | Model-1 | Model-2 | Model-3 | Model-4 | Reference LULC | ||||
|---|---|---|---|---|---|---|---|---|---|---|
| Area (sq. km) | Area (%) | Area (sq. km) | Area (%) | Area (sq. km) | Area (%) | Area (sq. km) | Area (%) | Area (sq. km) | ||
| 1 | Built-up | 426.16 | 28.80 | 426.16 | 28.80 | 452.38 | 30.58 | 507.83 | 34.32 | 623.96 (42.03%) |
| 2 | Cropland | 850.63 | 57.49 | 850.63 | 57.49 | 724.27 | 48.95 | 547.64 | 37.02 | 335.73 (22.61%) |
| 3 | Fallow Land | 59.43 | 4.02 | 59.43 | 4.02 | 88.40 | 5.97 | 121.00 | 8.18 | 214.89 (14.47%) |
| 4 | Vegetation | 119.40 | 8.07 | 119.40 | 8.07 | 177.65 | 12.01 | 260.07 | 17.58 | 122.73 (8.27%) |
| 5 | Open Land | 12.79 | 0.86 | 12.79 | 0.86 | 15.72 | 1.06 | 21.73 | 1.47 | 172.69 (11.63%) |
| 6 | Waterbody | 11.09 | 0.75 | 11.09 | 0.75 | 21.08 | 1.43 | 21.23 | 1.43 | 14.67 (0.99%) |
| Total | 1479.50 | 100 | 1479.50 | 100 | 1479.50 | 100 | 1479.50 | 100 | 1689.71 | |
Disclaimer/Publisher’s Note: The statements, opinions and data contained in all publications are solely those of the individual author(s) and contributor(s) and not of MDPI and/or the editor(s). MDPI and/or the editor(s) disclaim responsibility for any injury to people or property resulting from any ideas, methods, instructions or products referred to in the content. |
© 2023 by the authors. Licensee MDPI, Basel, Switzerland. This article is an open access article distributed under the terms and conditions of the Creative Commons Attribution (CC BY) license (https://creativecommons.org/licenses/by/4.0/).
Share and Cite
Barman, P.; Mustak, S.; Kuffer, M.; Singh, S.K. Transfer-Ensemble Learning: A Novel Approach for Mapping Urban Land Use/Cover of the Indian Metropolitans. Sustainability 2023, 15, 16593. https://doi.org/10.3390/su152416593
Barman P, Mustak S, Kuffer M, Singh SK. Transfer-Ensemble Learning: A Novel Approach for Mapping Urban Land Use/Cover of the Indian Metropolitans. Sustainability. 2023; 15(24):16593. https://doi.org/10.3390/su152416593
Chicago/Turabian StyleBarman, Prosenjit, Sheikh Mustak, Monika Kuffer, and Sudhir Kumar Singh. 2023. "Transfer-Ensemble Learning: A Novel Approach for Mapping Urban Land Use/Cover of the Indian Metropolitans" Sustainability 15, no. 24: 16593. https://doi.org/10.3390/su152416593
APA StyleBarman, P., Mustak, S., Kuffer, M., & Singh, S. K. (2023). Transfer-Ensemble Learning: A Novel Approach for Mapping Urban Land Use/Cover of the Indian Metropolitans. Sustainability, 15(24), 16593. https://doi.org/10.3390/su152416593







