A Quantitative Evaluation Model for the Seismic Resilience of Water Supply Systems Based on Fragility Analysis
Abstract
1. Introduction
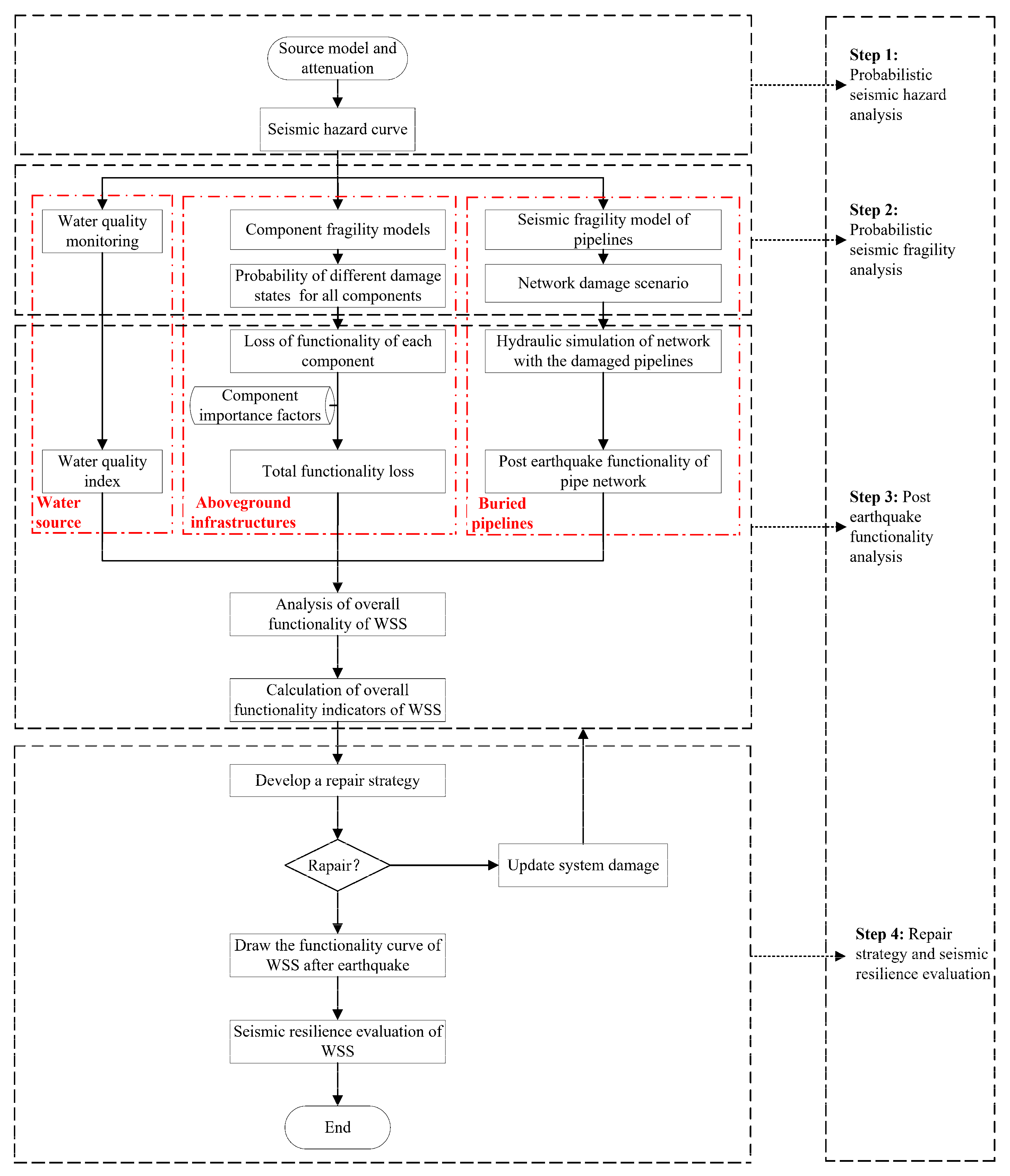
2. Methodology
2.1. The Probabilistic Seismic Hazard Analysis
2.2. Probabilistic Seismic Fragility Analysis
2.2.1. Seismic Fragility Analysis of Aboveground Infrastructures
2.2.2. Seismic Fragility Analysis of Pipelines
- (1)
- Pipe seismic reliability
- (2)
- Pipe damage number
2.2.3. Impact of Earthquakes on Water Quality
2.3. Post-Earthquake Functionality Analysis
2.4. Repair Strategy and Seismic Resilience Evaluation
3. Case Study
3.1. Background of the Water Supply System
3.2. Seismic Fragility and Post-Earthquake Functionality
3.3. Repair Resources and Recovery Time
3.4. Seismic Resilience Assessment
4. Conclusions
Author Contributions
Funding
Institutional Review Board Statement
Informed Consent Statement
Data Availability Statement
Conflicts of Interest
References
- Didier, M.; Baumberger, S.; Tobler, R.; Esposito, S.; Ghosh, S.; Stojadinovic, B. Seismic Resilience of Water Distribution and Cellular Communication Systems after the 2015 Gorkha Earthquake. J. Struct. Eng. 2018, 144, 04018043. [Google Scholar] [CrossRef]
- Liu, W.; Song, Z.; Ouyang, M.; Li, J. Recovery-based seismic resilience enhancement strategies of water distribution networks. Reliab. Eng. Syst. Saf. 2020, 203, 107088. [Google Scholar] [CrossRef]
- Balaei, B.; Wilkinson, S.; Potangaroa, R.; Hassani, N.; Alavi-Shoshtari, M. Developing a Framework for Measuring Water Supply Resilience. Nat. Hazards Rev. 2018, 19, 04018013. [Google Scholar] [CrossRef]
- Balaei, B.; Wilkinson, S.; Potangaroa, R.; McFarlane, P. Investigating the technical dimension of water supply resilience to disasters. Sustain. Cities Soc. 2020, 56, 102077. [Google Scholar] [CrossRef]
- US Department of Commerce, NIST. January 17, 1995 Hyogoken-Nanbu (Kobe) Earthquake: Performance of Structures, Lifelines, and Fire Protection Systems (NIST SP 901); National Institute of Standards and Technology: Gaithersburg, MD, USA, 1996.
- Scawthorn, C. Fires following the Northridge and Kobe earthquakes. In Proceedings of the 13th Meeting of the UJNR Panel on Fire Research and Safety, New York, NY, USA, 13–20 March 1996; Volume 2, pp. 337–345. [Google Scholar]
- Scawthorn, C.; Eidinger, J.M.; Schiff, A.J. Fire Following Earthquake; ASCE Publications, American Society of Civil Engineers: Reston, VA, USA, 2005. [Google Scholar]
- Zhao, X.; Cai, H.; Chen, Z.; Gong, H.; Feng, Q. Assessing urban lifeline systems immediately after seismic disaster based on emergency resilience. Struct. Infrastruct. Eng. 2016, 12, 1634–1649. [Google Scholar] [CrossRef]
- Cimellaro, G.P.; Tinebra, A.; Renschler, C.; Fragiadakis, M. New Resilience Index for Urban Water Distribution Networks. J. Struct. Eng. 2016, 142, C4015014. [Google Scholar] [CrossRef]
- Bruneau, M.; Chang, S.E.; Eguchi, R.T.; Lee, G.C.; O’Rourke, T.D.; Reinhorn, A.M.; Shinozuka, M.; Tierney, K.; Wallace, W.A.; von Winterfeldt, D. A Framework to Quantitatively Assess and Enhance the Seismic Resilience of Communities. Earthq. Spectra 2003, 19, 733–752. [Google Scholar] [CrossRef]
- Aven, T. On some recent definitions and analysis frameworks for risk, vulnerability, and resilience. Risk Anal. 2011, 31, 515–522. [Google Scholar] [CrossRef]
- Bhamra, R.; Dani, S.; Burnard, K. Resilience: The concept, a literature review and future directions. Int. J. Prod. Res. 2011, 49, 5375–5393. [Google Scholar] [CrossRef]
- Hosseini, S.; Barker, K.; Ramirez-Marquez, J.E. A review of definitions and measures of system resilience. Reliab. Eng. Syst. Saf. 2016, 145, 47–61. [Google Scholar] [CrossRef]
- Johansen, C.; Horney, J.; Tien, I. Metrics for Evaluating and Improving Community Resilience. J. Infrastruct. Syst. 2017, 23, 04016032. [Google Scholar] [CrossRef]
- Ouyang, M. Review on modeling and simulation of interdependent critical infrastructure systems. Reliab. Eng. Syst. Saf. 2014, 121, 43–60. [Google Scholar] [CrossRef]
- Cimellaro, G.P.; Reinhorn, A.M.; Bruneau, M. Framework for analytical quantification of disaster resilience. Eng. Struct. 2010, 32, 3639–3649. [Google Scholar] [CrossRef]
- Faturechi, R.; Miller-Hooks, E. Measuring the Performance of Transportation Infrastructure Systems in Disasters: A Comprehensive Review. J. Infrastruct. Syst. 2015, 21, 04014025. [Google Scholar] [CrossRef]
- Francis, R.; Bekera, B. A metric and frameworks for resilience analysis of engineered and infrastructure systems. Reliab. Eng. Syst. Saf. 2014, 121, 90–103. [Google Scholar] [CrossRef]
- Liu, W.; Song, Z. Review of studies on the resilience of urban critical infrastructure networks. Reliab. Eng. Syst. Saf. 2020, 193, 106617. [Google Scholar] [CrossRef]
- Shin, S.; Lee, S.; Judi, D.; Parvania, M.; Goharian, E.; McPherson, T.; Burian, S. A Systematic Review of Quantitative Resilience Measures for Water Infrastructure Systems. Water 2018, 10, 164. [Google Scholar] [CrossRef]
- Mostafavi, A.; Ganapati, N.E.; Nazarnia, H.; Pradhananga, N.; Khanal, R. Adaptive Capacity under Chronic Stressors: Assessment of Water Infrastructure Resilience in 2015 Nepalese Earthquake Using a System Approach. Nat. Hazards Rev. 2018, 19, 05017006. [Google Scholar] [CrossRef]
- Kammouh, O.; Cimellaro, G.P.; Mahin, S.A. Downtime estimation and analysis of lifelines after an earthquake. Eng. Struct. 2018, 173, 393–403. [Google Scholar] [CrossRef]
- Diao, K.; Sweetapple, C.; Farmani, R.; Fu, G.; Ward, S.; Butler, D. Global resilience analysis of water distribution systems. Water Res. 2016, 106, 383–393. [Google Scholar] [CrossRef]
- Sweya, L.N.; Wilkinson, S.; Kassenga, G. A social resilience measurement tool for Tanzania’s water supply systems. Int. J. Disaster Risk Reduct. 2021, 65, 102558. [Google Scholar] [CrossRef]
- Sweya, L.N.; Wilkinson, S.; Kassenga, G.; Lugomela, G. Development of a Tool for Measuring Resilience of Water Supply Systems in Tanzania: Technical Dimension. J. Water Resour. Plan. Manag. 2021, 147, 04020107. [Google Scholar] [CrossRef]
- Balaei, B.; Wilkinson, S.; Potangaroa, R.; Adamson, C.; Alavi-Shoshtari, M. Social factors affecting water supply resilience to disasters. Int. J. Disaster Risk Reduct. 2019, 37, 101187. [Google Scholar] [CrossRef]
- Zhou, W.; Kalonji, G.; Chen, C.; Martek, I. Seismic Resilience of Rural Water Supply Systems; Factor Analysis of Cases Set in Sichuan Province, China. Front. Public Health 2022, 10, 840379. [Google Scholar] [CrossRef]
- Zhou, W.; Kalonji, G.; Chen, C.; Zheng, H.; Martek, I. A three-staged framework for measuring water supply resilience in rural China based on PLS-SEM. Sci. Rep. 2022, 12, 4323. [Google Scholar] [CrossRef]
- Miles, S.B.; Chang, S.E. Modeling community recovery from earthquakes. Earthq. Spectra 2006, 22, 439–458. [Google Scholar] [CrossRef]
- Ebrahimi, A.H.; Mortaheb, M.M.; Hassani, N.; Taghizadeh-yazdi, M. A resilience-based practical platform and novel index for rapid evaluation of urban water distribution network using hybrid simulation. Sustain. Cities Soc. 2022, 82, 103884. [Google Scholar] [CrossRef]
- FEMA. Hazus Earthquake Model Technical Manual (Hazus 5.1); Federal Emergency Management Agency: Washington, DC, USA, 2022.
- NIST. Community Resilience Planning Guide for Buildings and Infrastructure Systems, Vol. I; National Institute of Standards and Technology: Gaithersburg, MD, USA, 2015. [CrossRef]
- NIST. Community Resilience Planning Guide for Buildings and Infrastructure Systems, Vol. II; National Institute of Standards and Technology: Gaithersburg, MD, USA, 2015. [CrossRef]
- Bradley, B.A.; Dhakal, R.P.; Cubrinovski, M.; Mander, J.B.; MacRae, G.A. Improved seismic hazard model with application to probabilistic seismic demand analysis. Earthq. Eng. Struct. Dyn. 2007, 36, 2211–2225. [Google Scholar] [CrossRef]
- Pehlivan, M.; Rathje, E.M.; Gilbert, R.B. Factors influencing soil surface seismic hazard curves. Soil Dyn. Earthq. Eng. 2016, 83, 180–190. [Google Scholar] [CrossRef]
- China Standardization Administration. General Administration of Quality Supervision, Inspection and Quarantine of the People’s Republic of China. Classification of Earthquake Damage to Lifeline Engineering (GB/T 24336-2009); China Standard Press: Beijing, China, 2020. [Google Scholar]
- ATC. Earthquake Damage Evaluation Data for California, ATC-13; Applied Technology Council: Redwood City, CA, USA, 1985. [Google Scholar]
- Porter, K.; Kennedy, R.; Bachman, R. Creating fragility functions for performance-based earthquake engineering. Earthq. Spectra 2007, 23, 471–489. [Google Scholar] [CrossRef]
- Li, Q.; Ellingwood, B.R. Performance evaluation and damage assessment of steel frame buildings under main shock-aftershock earthquake sequences. Earthq. Eng. Struct. Dyn. 2007, 36, 405–427. [Google Scholar] [CrossRef]
- Li, Q.W.; Ellingwood. Damage inspection and vulnerability analysis of existing buildings with steel moment-resisting frames. Eng. Struct. 2008, 30, 338–351. [Google Scholar] [CrossRef]
- Research Institute of Standards and Norms Ministry of Housing and Urban-Rural Development. Guideline for Evaluation of Seismic Resilience Assessment of Urban Engineering Systems (RISN-TG041-2022); China Architecture & Building Press: Beijing, China, 2022. [Google Scholar]
- American Lifelines Alliance. Seismic Fragility Formulations for Water Systems: Part 1, Guidelines; American Society of Civil Engineers: Reston, VA, USA, 2001. [Google Scholar]
- Jeon, S.S.; O’Rourke, T.D. Northridge earthquake effects on pipelines and residential buildings. Bull. Seismol. Soc. Am. 2005, 95, 294–318. [Google Scholar] [CrossRef]
- JWWA. Guidelines and Commentary of Seismic Water Facilities and Constructions (2009 Edition); Japan Water Works Association: Tokyo, Japan, 2009. [Google Scholar]
- Isoyama, R.; Ishida, E.; Yune, K.; Shirozu, T. Seismic Damage Estimation Procedure for Water Supply Pipelines. In Proceedings of the 12th World Conference on Earthquake Engineering (WCEE), Auckland, New Zealand, 30 January–4 February 2020. [Google Scholar]
- Wang, X. Study on Seismic Vulnerability of Water Supply Pipelines with Different Materials. Master’s Thesis, Institute of Engineering Mechanics, China Earthquake Administration, Harbin, China, 2022. [Google Scholar]
- Jahangiri, V.; Shakib, H. Seismic risk assessment of buried steel gas pipelines under seismic wave propagation based on fragility analysis. Bull. Earthq. Eng. 2017, 16, 1571–1605. [Google Scholar] [CrossRef]
- Shi, P. Seismic wave propagation effects on buried segmented pipelines. Soil Dyn. Earthq. Eng. 2015, 72, 89–98. [Google Scholar] [CrossRef]
- Ariman, T.; Muleski, G.E. A review of the response of buried pipelines under seismic excitations. Earthq. Eng. Struct. Dyn. 1981, 9, 133–151. [Google Scholar] [CrossRef]
- Lee, L.; Ariman, T.; Chen, C. Elastic-plastic buckling of buried pipelines by seismic excitation. Int. J. Soil Dyn. Earthq. Eng. 1984, 3, 168–173. [Google Scholar] [CrossRef]
- Elhmadi, K.; Orourke, M.J. Seismic Damage to Segmented Buried Pipelines. Earthq. Eng. Struct. Dyn. 1990, 19, 529–539. [Google Scholar] [CrossRef]
- Ministry of Construction of the People’s Republic of China; General Administration of Quality Supervision, Inspection and Quarantine of the People’s Republic of China. Code of Seismic Design of Outdoor Water Supply, Sewerage, Gas and Heating Engineering (GB 50032-2003); China Architecture and Building Press: Beijing, China, 2003. [Google Scholar]
- American Lifelines Alliance. Seismic Guidelines for Water Pipelines; Federal Emergency Management Agency: Washington, DC, USA, 2005.
- Ditlevsen, O. Narrow Reliability Bounds for Structural Systems. J. Struct. Mech. 1979, 7, 453–472. [Google Scholar] [CrossRef]
- Li, J. Earthquake Resistance of Lifeline Engineering—Basic Theory and Application; Science Press: Beijing, China, 2005; ISBN 7030147138. (In Chinese) [Google Scholar]
- Liu, W.; Zhao, Y.; Li, J. Seismic functional reliability analysis of water distribution networks. Struct. Infrastruct. Eng. 2015, 11, 363–375. [Google Scholar] [CrossRef]
- Han, Y. Seismic Reliability Analysis of Urban Pipeline Network. Doctoral Thesis, Dalian University of Technology, Dalian, China, 2002. [Google Scholar]
- Fragiadakis, M.; Christodoulou, S.E. Seismic reliability assessment of urban water networks. Earthq. Eng. Struct. Dyn. 2014, 43, 357–374. [Google Scholar] [CrossRef]
- Cimellaro, G.P.; Reinhorn, A.M.; Bruneau, M. Seismic resilience of a hospital system. Struct. Infrastruct. Eng. 2010, 6, 127–144. [Google Scholar] [CrossRef]
- Shang, Q.; Wang, T.; Li, J. A Quantitative Framework to Evaluate the Seismic Resilience of Hospital Systems. J. Earthq. Eng. 2022, 26, 3364–3388. [Google Scholar] [CrossRef]
- China Standardization Administration; General Administration of Quality Supervision, Inspection and Quarantine of the People’s Republic of China. Post-Earthquake Field Works—Part 4: Assessment of Direct Loss (GB/T 18208.4-2011); China Standard Press: Beijing, China, 2011. [Google Scholar]
- Rasoulkhani, K.; Mostafavi, A.; Cole, J.; Sharvelle, S. Resilience-based infrastructure planning and asset management: Study of dual and singular water distribution infrastructure performance using a simulation approach. Sustain. Cities Soc. 2019, 48, 101577. [Google Scholar] [CrossRef]
- EPA. Drinking Water Infrastructure needs Survey and Assessment Fifth Report to Congress; United States Environmental Protection Agency: Cincinnati, OH, USA, 2020.
- Sharma, J.R.; Najafi, M.; Qasim, S.R. Preliminary Cost Estimation Models for Construction, Operation, and Maintenance of Water Treatment Plants. J. Infrastruct. Syst. 2013, 19, 451–464. [Google Scholar] [CrossRef]
- Marzouk, M.; Elkadi, M. Estimating water treatment plants costs using factor analysis and artificial neural networks. J. Clean. Prod. 2016, 112, 4540–4549. [Google Scholar] [CrossRef]
- Ma, K.; Wang, Q.; Zhou, L.; Sun, F.; Chen, Y.; Xu, Y.; Huang, X. Standardized construction cost estimation models for drinking water treatment plant. South-North Water Transf. Water Sci. Technol. 2021, 19, 191–197. (In Chinese) [Google Scholar]
- Yu, T. Research on Earthquake Disaster Risk Assessment Method of Regional and Urban Water Supply Systems. Doctoral Thesis, Institute of Engineering Mechanics, China Earthquake Administration, Harbin, China, 2021. [Google Scholar]
- Rossman, L. EPANET 2.2 User Manual; United States Environmental Protection Agency: Cincinnati, OH, USA, 2020.
- Shi, P.; O’Rourke, T.D. Seismic Response Modeling of Water Supply Systems; Technical Report MCEER-08-0016; The Multidisciplinary Center for Earthquake Engineering Research, University at Buffalo, State University of New York: Buffalo, NY, USA, 2008. [Google Scholar]
- Hou, B.; Ma, X.; Diao, K.; Zhong, Z.; Wu, S. Seismic Performance Assessment of Water Distribution Systems Based on Multi-Indexed Nodal Importance. Water 2021, 13, 2362. [Google Scholar] [CrossRef]
- Bi, X.; Wu, J.; Sun, C.; Ji, K. Resilience-Based Repair Strategy for Gas Network System and Water Network System in Urban City. Sustainability 2022, 14, 3344. [Google Scholar] [CrossRef]










| Subsystem | Importance Factor 1 | Component | Importance Factor 2 |
|---|---|---|---|
| Aboveground infrastructure | 0.2 | Building structure 1 | 0.027 |
| Clean water reservoir 1 | 0.018 | ||
| Water treatment reservoir 1 | 0.036 | ||
| Building structure 2 | 0.027 | ||
| Clean water reservoir 2 | 0.018 | ||
| Water treatment reservoir 2 | 0.036 | ||
| Pumping plant 1 | 0.019 | ||
| Pumping plant 2 | 0.019 | ||
| Water source | 0.1 | Water quality 1 | 0.05 |
| Water quality 2 | 0.05 | ||
| Pipeline network | 0.7 | - | - |
| Classification | Damage State | θ (g) | β |
|---|---|---|---|
| Building structure [41] | Slight | 0.12 | 0.66 |
| Moderate | 0.22 | 0.66 | |
| Extensive | 0.48 | 0.66 | |
| Complete | 0.79 | 0.66 | |
| Water treatment reservoir [67] | Slight | 0.12 | 0.52 |
| Moderate | 0.26 | 0.51 | |
| Extensive | 0.32 | 0.43 | |
| Complete | 0.49 | 0.28 | |
| Clean water reservoir [67] | Slight | 0.14 | 0.66 |
| Moderate | 0.36 | 0.59 | |
| Extensive | 0.54 | 0.52 | |
| Complete | 0.59 | 0.47 | |
| Pumping plant [31] | Slight | 0.13 | 0.6 |
| Moderate | 0.28 | 0.5 | |
| Extensive | 0.77 | 0.65 | |
| Complete | 1.5 | 0.8 |
| Classification | Slight | Moderate | Extensive | Complete |
|---|---|---|---|---|
| Building structure | 0.1 | 1 | 3 | 14 |
| Clean water reservoir | 0.1 | 0.5 | 3 | 14 |
| Water treatment reservoir | 0.1 | 0.5 | 3 | 14 |
| Pumping plant | 0.1 | 0.5 | 2.5 | 13.5 |
Disclaimer/Publisher’s Note: The statements, opinions and data contained in all publications are solely those of the individual author(s) and contributor(s) and not of MDPI and/or the editor(s). MDPI and/or the editor(s) disclaim responsibility for any injury to people or property resulting from any ideas, methods, instructions or products referred to in the content. |
© 2023 by the authors. Licensee MDPI, Basel, Switzerland. This article is an open access article distributed under the terms and conditions of the Creative Commons Attribution (CC BY) license (https://creativecommons.org/licenses/by/4.0/).
Share and Cite
Wu, H.; Guo, E.; Yan, P.; Liu, J. A Quantitative Evaluation Model for the Seismic Resilience of Water Supply Systems Based on Fragility Analysis. Sustainability 2023, 15, 12137. https://doi.org/10.3390/su151612137
Wu H, Guo E, Yan P, Liu J. A Quantitative Evaluation Model for the Seismic Resilience of Water Supply Systems Based on Fragility Analysis. Sustainability. 2023; 15(16):12137. https://doi.org/10.3390/su151612137
Chicago/Turabian StyleWu, Houli, Endong Guo, Peilei Yan, and Jingyi Liu. 2023. "A Quantitative Evaluation Model for the Seismic Resilience of Water Supply Systems Based on Fragility Analysis" Sustainability 15, no. 16: 12137. https://doi.org/10.3390/su151612137
APA StyleWu, H., Guo, E., Yan, P., & Liu, J. (2023). A Quantitative Evaluation Model for the Seismic Resilience of Water Supply Systems Based on Fragility Analysis. Sustainability, 15(16), 12137. https://doi.org/10.3390/su151612137

