Abstract
This study provides a comprehensive view of energy consumption and CO2 emissions for different vehicle technologies in real driving cycles. Universal correlation functions have been proposed for different vehicle technologies, associating fuel consumption and CO2 emissions with speed. A submodel was developed, calibrated for the city of Brasília, Brazil, and later used to simulate future scenarios with a higher prevalence of cleaner vehicle technologies, such as ethanol, hybrid, and electric vehicles. The use of the submodel can serve as a valuable tool for decision making in transport planning, allowing for a more realistic determination of energy consumption and CO2 emissions in different traffic conditions, i.e., in real driving cycles. The results obtained using the developed submodel showed that with the increased participation of more efficient vehicles, such as BEV and HEV, and an even greater participation of ethanol-powered vehicles, there is a significant reduction in CO2 emissions. Finally, the use of the developed tool allows managers and specialists in transport planning, through the generation of future scenarios, to propose and implement more effective policies to reduce CO2 emissions, thus contributing to more sustainable mobility.
1. Introduction
Urban areas in Brazil have always expanded due to population growth, which has multiplied the demand for mobility and, consequently, increased energy consumption and greenhouse gas emissions. Transportation planning studies for Brazilian cities have been established as major investments by local governments to meet mobility demands and transportation infrastructure needs. Although transportation planning studies consider the contemporary problem of non-renewable fuel consumption and CO2 emissions, the fleet of light passenger cars and the number of annual travel kilometers are still increasing, and emissions and energy consumption are following this growth [1].
In Brazil, ethanol as a renewable fuel for light vehicles has been consolidated over the past five decades. However, in 2019, ethanol only accounted for 18.8% of the total Brazilian vehicle fuel consumption [2]. The use of ethanol has contributed to the reduction of Brazilian CO2 emissions from transport, but due to its limited share, ethanol itself will not be the main factor to reverse the increase in Brazilian vehicle CO2 emissions in the coming decades [3]
Soon, the fleet composed of battery electric vehicles will increase the energy efficiency of urban mobility and will play the main role in reducing CO2 emissions [4,5,6]. However, in Brazil, the use of ethanol in hybrid vehicles, combined with an ever-growing fleet of battery-electric vehicles, will likely be the most common configuration for a few decades and represents a good option to decrease energy/fuel consumption and CO2 emissions [7].
In a dynamic scenario and depending on a series of variables, transportation mobility plans (PMT) emerge as a useful tool for monitoring energy consumption and CO2 emissions in Brazilian cities [8,9]. For the calculation of atmospheric emissions and energy consumption, Brazilian government institutions use the methodology of vehicle emissions inventory CETESB (2019) [1], similar to those applied by COPERT [10] and MOVES [11]. This methodology is based on the bottom-up approach, which, according to [12], adopts a microscale approach to quantify vehicle emissions.
Certain questions arise regarding the future prediction of fuel/energy consumption and CO2 emissions when applying the Brazilian methodology. For example, how do real-world driving cycles differ from Federal Test Procedure (FTP-75), and still how do these differences manifest considering traffic variations? In [13], when considering traffic variations in driving cycles for real situations, an error of up to 35% was observed. Disparities were also noted in the work of [14], who compared congested and free-flow traffic situations and found high emissions during the transition phase when traffic flow changed from free to congested.
Not considering the real conditions of the roads in models used to determine energy consumption and vehicle emissions can lead to significant errors regarding the levels of emissions [15,16,17]. While most studies analyze emissions based on chassis-dynamometer tests that reflect only a subset of real-world driving conditions, this work proposes the development of a model/methodology based on the bottom-up approach with numerical simulations supported by experimental data. This is presented as a more accurate option to determine fuel/energy consumption and CO2 emissions to complement transport planning studies.
Finally, the development of a submodel that can be integrated into mobility plans represents an advancement for a more precise determination of CO2 emissions and energy consumption, as it encompasses situations from real-world cycles, different vehicular technologies, and even traffic conditions. This integration of information still represents a largely unexplored point in the literature.
2. Literature Review
Models used to quantify emissions related to vehicular traffic have been widely used, as determining these elements in the real world is quite a complex task [18]. Given the complexity and the number of variables involved, many methodologies have been developed to quantify vehicle emissions. These include the Mobile Source Emission Factor Model (MOBILE), the Motor Vehicle Emission Simulator (MOVES), the Computer Program to Calculate Emissions from Road Transport (COPERT), the International Vehicle Emission Model (IVE), and the Comprehensive Modal Emission Model (CMEM) [19]. In general, these statistical models, as they are usually called, are typically employed in cities, as is the case with MOBILE and COPERT.
Most models used to determine vehicle emission rates rely on emission factors for different vehicles based on average speeds and standard driving cycles, which may not represent real-world patterns [13,20]. Furthermore, a common assumption in calculating vehicle emissions consumption is that all vehicle activities are independent of traffic variations and driving characteristics [20,21,22,23]. Choudhary and Gokhale (2016) [24] studied the relationship between traffic and emissions by testing a gasoline-powered light passenger car under dynamic urban traffic conditions, where they observed a sharp increase in emissions.
To overcome some of the limitations in current practice, different authors have proposed various solutions. For example, Ref. [25] compiled and detailed more than 200 cycles to standardize all known driving cycles into a single format. This work opened the possibility of new studies to compare driving cycles, adapt the best one to local characteristics, and allow for a more accurate local inventory of fuel consumption and atmospheric pollutant emissions. The most recent versions of MOBILE and its successor, MOVES, have started to include driving cycles based on the level of service, which more closely resemble real-world profiles [26].
The methodology of the Brazilian vehicle emissions inventory [1] resembles those applied by COPERT and MOVES, where fuel efficiency and vehicle emission factors, per Tiers, are standardized based on the American FTP-75 cycle. While the Brazilian methodology is calibrated for the city of São Paulo, it has also been applied in other Brazilian cities, such as Fortaleza [27]. As an alternative to the mentioned inventory methodologies, upward numerical simulations can model the dynamics of vehicles under street conditions, determine the energy needed to achieve these conditions, and consequently, estimate CO2 emissions [28].
The increased performance of personal computers has elevated bottom-up simulations as viable tools for transportation planning studies. Numerical simulations applied to transport vehicles under real conditions have been published by several authors and used as forecasting tools for transportation planning studies [29,30,31,32,33]. Simulation packages such as the Powertrain Systems Analysis Toolkit (PSAT), Advanced Vehicle Simulator (ADVISOR), and Future Automotive Systems Technology Simulator (FastSim) have recently been used to estimate fuel/energy consumption and CO2 emissions from transport vehicles [28,34,35]. The results of recently published numerical simulations have demonstrated a good approximation to the values measured under real conditions [35,36,37].
Currently, numerical simulations, coupled with experimental measurements under real-world conditions and inventory methodology, can together enhance future predictions of fuel/energy consumption and CO2 emissions in transportation planning studies. The objective of this work was to unify real-world measurements, inventory methodology, and bottom-up numerical simulations for a Brazilian capital city. This integrated approach could serve as a submodel to estimate fuel/energy consumption and CO2 emissions for future transportation planning studies.
3. Methodology
In the first stage of the work, real-world driving cycles were experimentally characterized on five main routes of Brazilian capital roads. Fuel consumption and CO2 emissions were measured second by second on these routes using an internal combustion engine vehicle (ICEV), a hybrid electric vehicle (HEV), and a battery electric vehicle (BEV). Additionally, the traffic volume on the five routes and the average passenger occupancy in cars were considered to calibrate the number of trips on the routes. In the second stage of the work, numerical simulations were carried out for the conditions of the real-world driving cycles on the five routes and compared with the FTP-75 driving cycle.
The numerical simulations and experimental study yielded correlation functions that served as the basis for an enhanced methodology to calculate CO2 emissions and fuel/energy consumption in transportation planning studies. More details of the procedures are described in the sections that follow.
3.1. Characterization of the Five Routs and Driving Cycles
The metropolitan region of the Brazilian capital, Brasília, houses about 3 million inhabitants. The city center acts as the primary destination for trips from peripheral neighborhoods. This metropolitan area comprises 35 administrative regions, each of which accesses the central area via one of five main roads: one from the North, one from the South, one from the East, and two from the West, as depicted in Figure 1. These regions also account for the highest origin–destination travel demand in the metropolitan region [38,39]. Consequently, the five routes illustrated in Figure 1 were selected for the experimental study and characterization of real-world driving cycles.
Figure 1.
Five chosen routes for evaluation of driving cycles.
The experimental study was conducted on the five routes depicted in Figure 1. Two trips were performed from the center of 5 administrative regions toward the Central Bus Station at 7 a.m. and 10 a.m., and two additional trips from the Central Bus Station to the original departure points at 9 a.m. and 5 p.m. This procedure was implemented to characterize the cycles during both peak and off-peak hours for all five routes. The trips were conducted using an (ICEV), initially fueled with E27 gasoline, and the procedure was then repeated with the same vehicle using E100 ethanol. It is important to note that regular Brazilian gasoline is a mixture of gasoline with 27% (by volume) of anhydrous ethanol, a percentage that fluctuates between 18% and 27.5%, depending on annual fuel production, the economy, and the market.
An ELM327 OBD2 (on-board diagnostic) device, compliant with the ISO 15765 CAN standard, was utilized to record vehicle data at a rate of 1 Hz and transmit data via Bluetooth to an Android 9 device. The parameters recorded from the OBD port included the vehicle’s instantaneous speed (km/h), engine speed (RPM), engine load (%), fuel consumption for IC and HEV vehicles (L/s), energy consumption and regeneration for HEV and BEV vehicles (KWh/km), and CO2 emissions (g/s). Additionally, the Android device recorded ground speeds (m/s), altitudes (m), accelerations (m/s2), and trip durations (m) using GPS signal data.
The driving cycles of the five routes were characterized by an ICEV running on E27 gasoline, as well as E100 ethanol. The same procedure was performed for the HEV running on E27 gasoline and the BEV, but only along the South route. This procedure was adopted due to the observation of similar average patterns across all five routes for the ICEV.
3.2. Composition of the Fleet for Fuel Consumption and Emissions
The ages of the vehicles comprising the fleet were obtained from data provided by the traffic authority, SENATRAN (2022) [40] Figure 2 depicts a histogram of the ages of light passenger cars for the Brasília’s fleet, with corresponding Tiers. The continuous line represents the probability distribution function of vehicle age.
Figure 2.
Histogram of the age of the fleet with the corresponding Tiers. A solid line represents the probability distribution function of the age of the vehicle.
The fleet’s most common vehicle age is from those manufactured between the years 2012 and 2013, coinciding with the transition Tiers L5 to L6.
Data related to emission factors and fuel consumption were sourced from dynamometer tests conducted on all vehicle models produced from 2012 to 2022 [41]. It is worth noting that these emission factors and fuel consumption values are based on the FTP-75 driving cycle. As a result, they serve as a comparison basis with the outcomes of the experimental study and numerical simulations of real-world driving cycles.
The effect of the decrease of fuel consumption and CO2 emission factors, relative to the production year, was evaluated through the best-fit function depicted in Figure 3. Hence, for the model proposed in the present work, the fleet’s fuel consumption and CO2 emissions were calculated by considering the number of vehicles, fuel consumption, and emission factor for each Tier.
Figure 3.
Fuel economy and CO2 emission factor influenced by year of manufacturing and Tier. Fonte (INMETRO, 2022 [41]).
According to the data from Figure 3, there is a decreasing trend in both average fuel consumption and emission factor in the coming years. This suggests that vehicles are becoming more efficient and less polluting over time. This effect and decreasing function in Figure 3 were considered to simulate the impact for a scenario in 2036.
3.3. Vehicles Used on Routes
Considering the most common type and age of vehicles in the fleet, two vehicles were chosen: one flex-fuel internal combustion engine vehicle (ICEV) capable of running on gasoline or ethanol, and one gasoline hybrid electric vehicle (HEV), both manufactured in 2012. Additionally, a battery electric vehicle (BEV) manufactured in 2022 was selected for the experimental study. This is because the fleet’s average age of all-electric vehicles is less than a year. The maximum specific power was roughly the same for all three vehicles at approximately 0.07 KW/kg. The primary characteristics of the vehicles selected for the route measurements are detailed in Figure 4. It is worth noting that a flex-fuel hybrid vehicle was not available at the time of the study.
Figure 4.
Technical data sheet for FOX/PRIUS/LEAF vehicles.
3.4. Numerical Simulations of Vehicles on Routes
In order to determine fuel (or energy) consumption and CO2 emissions for the FTP-75 cycle and evaluate characteristics linked to real cycles obtained on the routes, MATLAB/Simulink R2021a software was used. The software uses a block environment and simulates dynamic and embedded systems, integrated with MATLAB. It facilitates the design of advanced level systems, enabling simulation, automatic code generation, and continuous verification of embedded systems.
MATLAB/Simulink software was chosen for this study because it has reference models, such as conventional vehicles (CIEV), hybrid (HEV), and electric (BEV). It is possible to use a variety of standard and custom speed cycles to determine fuel consumption, acceleration, CO2 emissions related to the vehicle powertrain, and plot or record any number of intermediate and final values. It is important to note that CO2 emissions and engine fuel consumption are computed based on the engine maps that make up the numerical package database, which correlate emissions and fuel consumption with the torque, required to comply with the speed profile and inclinations of the route, established in the driving cycle. After inserting the respective vehicle details such as mass, engine power, type of technology among other aspects, the numerical simulations can be carried out.
In a first round of simulations, the CIEV, HEV, and BEV were numerically simulated for the real-world driving cycles. The values for energy consumption and CO2 emissions are accounted for second by second, considering peak and off-peak driving cycles. The simulations demonstrated a very low margin of error. For some points, the maximum observed error was 3.5% for the moving average of energy consumption, when considering measured values and simulated values. After calibration, new simulations were carried out to determine energy consumption and CO2 emissions from different cycles, including FTP-75.
3.5. Proposed Functions of Fuel Consumption and CO2 Emissions
The experimental and simulated results were in histograms of relative frequencies of speeds during peak and off-peak times. Furthermore, the values of instantaneous fuel consumption and CO2 emissions were correlated as a function of instantaneous speeds, then compared with results published in the literature. Various authors proposed mathematical correlations of fuel consumption as a function of instantaneous speed, such as [42,43,44]. In Brazil, the same approach was applied by [45,46,47].
For the present study, correlation functions of fuel (or electric energy) consumption (L/km and KWh/km) and CO2 emissions (g/km) were obtained using a regression model, with a large volume of data from measurements in real driving situations. In complementary, data from the work [48], conducted in Lisbon, Portugal, were utilized. Their study involved a Ford Focus 1.8-L EURO IV vehicle with a maximum specific power of 0.07 KW/kg under real conditions. The correlation functions of fuel consumption (L/km) and CO2 emissions (g/km) with instantaneous speeds (km/h) were then compared to the data in [48] and the results published by [49].
The study also relied on traffic flow data from the five routes provided by the local traffic authority. Data on the number of vehicles per hour were analyzed over 24 h, five days a week, and comparisons were drawn across three different months of the year. An average frequency function was derived to predict the number of vehicles per hour, and a constant value was calculated by dividing the 24 h flow by the peak hour flow, as shown in Table 1. The purpose of this constant is to estimate the 24 h flow, derived from multiplying the peak hour flow by this constant.
Table 1.
Average flow of vehicles on routes.
The average number of passengers in the vehicles was also determined. This procedure was carried out with the help of a camera, which filmed the traffic flow during peak and off-peak at the same times of the trips. This procedure was carried out for the five routes, revealing an average of 1.1 passengers during peak times and 1.3 passengers during off-peak times.
3.6. Proposed Model for Energy/Fuel Consumption and CO2 Emissions
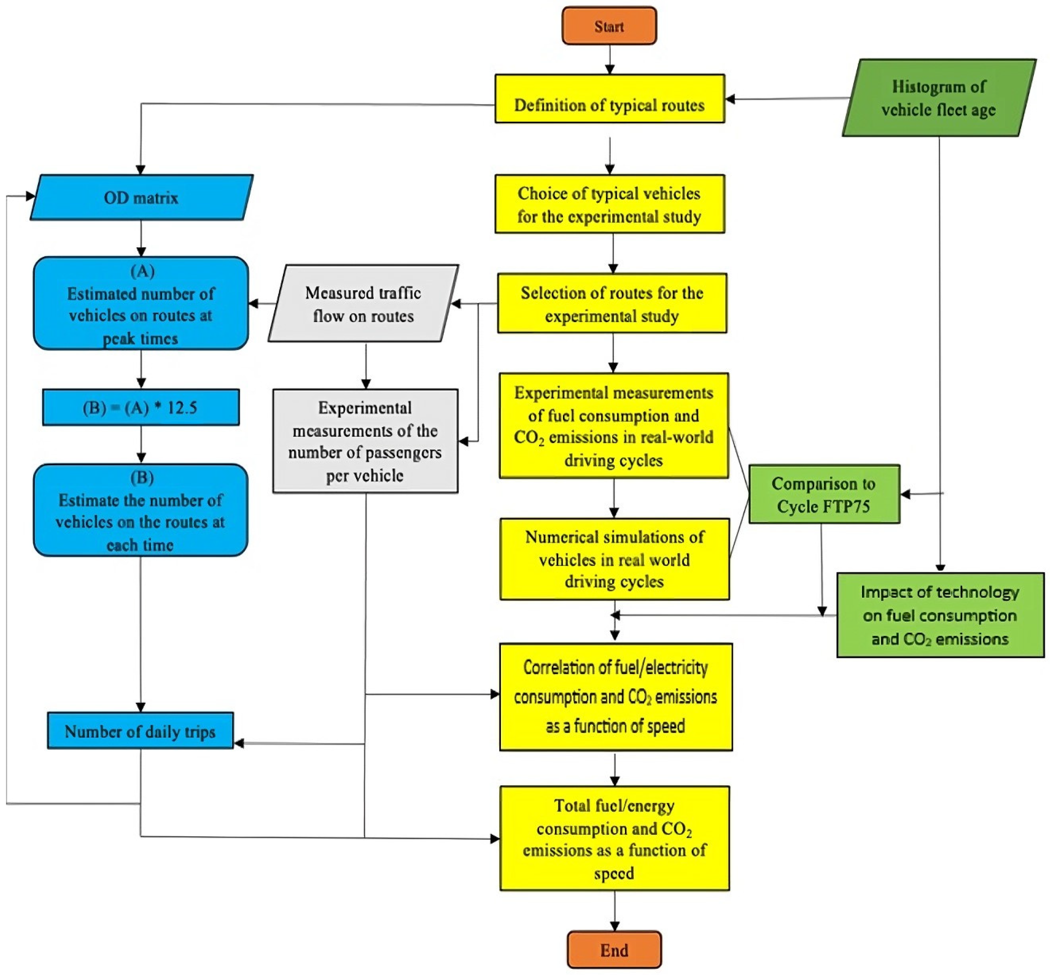
The model proposed in this work considers the results of the experimental study conducted on the five routes in the city of Brasília, during peak and off-peak times. Additionally, traffic flow data and vehicle occupancy on these routes were used to estimate the number of trips per hour and predict trips for a 24 h period. Furthermore, numerical simulations were conducted using real-world driving cycles and the FTP-75 driving cycle to assess the impact of vehicle technology and driving cycle on fuel/energy consumption and CO2 emissions. This sequence of analyses resulted in the development of a bottom-up methodology for determining energy/fuel consumption and CO2 emissions for Transportation Planning Studies. In summary, the methodology used is presented in Figure 5 of the flowchart.
Figure 5.
Methodology to determine energy/fuel consumption and CO2 emissions for transportation planning studies.
On the left side of the flowchart, car trips originating from peripheral regions to the city’s central area are determined using the Origin–Destination (OD) matrix. The OD matrix can be obtained through on-site surveys, traditional four-step modeling, or new technologies such as mobile phone signal data. Next, the number of vehicles on the routes during peak and off-peak times is estimated. To achieve this, the number of passengers per vehicle is necessary to convert the number of trips from the OD matrix into the number of vehicles on the roads. Vehicle occupancy during peak and off-peak times is represented in Table 1. Traffic flow measurements over 24 h can be calculated by applying a ratio between peak-hour flow and 24 h flow. This relationship was evaluated in the present study for the case of Brasília, proposing a variable that multiplies the peak-hour flow to estimate the 24 h flow, as shown in Table 1.
Additionally, as seen in Figure 2 and Figure 3, fleet characterization is required on the right side of the flowchart. This is to ascertain the age of the vehicles that comprise the fleet and the impact of technology on fuel economy and the CO2 emission factor. Thus, the total fuel consumption and CO2 emissions on the roads are calculated from the fleet composition, the number of vehicles, and the emission factor determined in the Tiers phases.
At the end of the flowchart’s central line, fuel/energy consumption and CO2 emissions can be determined for Brasília, by combining the procedures from the right and left sides of the flowchart with experimental and numerical studies. The proposed correlations of fuel/energy consumption and CO2 emissions as a function of speed were also applied.
The above procedure can be incorporated into Transportation Planning Studies as a submodel to better estimate fuel/energy consumption and CO2 emissions. Furthermore, it can easily be adapted to other locations.
4. Results
4.1. Driving Cycles, Fuel Consumption, and CO2 Emissions of Vehicles on Route
Initially, comparisons were made between real-world driving cycles and the FTP-across five different routes, taking into consideration variations in traffic flow. Figure 6 presents the real-world driving cycles for these five routes during both peak and off-peak times.
Figure 6.
Real-world driving cycles of five routes during rush and off-rush hours, compared to FTP-75.
In Figure 6, it is observed that for the presented cycles, the speed profile behavior between the FTP-75 and those obtained in real situations during peak hours were quite similar. However, for off-peak times, it is noticeable that between seconds 0 and 1300, the real cycle showed an average speed of 80 km/h, while the FTP-75 demonstrated an average below 40 km/h.
In comparing the energy consumption and CO2 emissions of the FTP-75 with real driving cycles, a significant discrepancy was identified in the examined routes. The average error in energy consumption and CO2 emissions during peak hours was 4.47% and 3.03% higher than FTP-75, respectively. Conversely, during off-peak hours, both energy consumption and CO2 emissions showed values lower than FTP-75, with decreases of 10.9% and 12.13%, respectively. Considering the use of ethanol, the energy consumption at peak hours was 2.29% higher than that registered by FTP-75, while it was 6.92% lower for off-peak hours.
The hybrid vehicle, in turn, showed an energy consumption 21.19% lower than FTP-75 during peak hours and 40.79% lower in the off-peak period.
Regarding the electric vehicle, its behavior was similar to the Hybrid Electric Vehicle (HEV), with an energy consumption lower than FTP-75, being 31.16% lower during peak hours and 4.04% lower for off-peak period. It is worth noting that the electric vehicle showed an energy consumption lower than FTP-75.
The purpose of the comparison between real driving cycles and the FTP-75 was to identify possible discrepancies between these cycles. Such differences were especially evidenced in free-flow situations, off-peak hours. These observations suggest that reported data might be representing scenarios that do not fully correspond to the reality of energy consumption and CO2 emissions.
4.2. Fuel Consumption and CO2 Emissions Correlation Functions
Measured values of instantaneous fuel consumption were correlated with speed, and through non-linear regressions, correlation functions for fuel consumption could be determined for the different technologies. A synthesized representation of the correlation functions for energy consumption using different technologies can be seen in Figure 7a,b.

Figure 7.
(a) Correlation curves for different technologies—CIEV. (b) Correlation curves for different technologies—HEV/BEV.
The correlation functions obtained on average had very representative values for the degree of explanation of the data used in the regression. It should be noted that the procedure was carried out for different vehicle technologies considering peak and off-peak hours, and, for CO2 emissions.
In general, universal correlation functions, for different vehicle technologies, relating to fuel consumption and speed are presented in Table 2.
Table 2.
Best correlation of consumption as a function of speed for different technologies.
The correlation functions obtained, on average, had very representative values for explaining the data used in the regression. These are like the correlations conducted in the works of [48,49,50,51,52]. For the latter, the data match, especially for speeds above 15 km/h.
A similar approach was undertaken to determine the correlation functions of CO2 emissions using numerical simulations for different technologies. The most accurate correlation functions derived from the experimental results, proposed for CO2 emissions, and considering various technologies, are presented in Table 3.
Table 3.
Best correlation of CO2 emissions as a function of speed for different technologies.
Table 3 presents correlations between CO2 emissions for ICEV and HEVs within a speed range of 0 to 140 km/h. For HEVs, it is worth noting that the R2 correlation coefficient between CO2 emission factors and average speeds on the routes were significantly lower than those of gasoline and ethanol vehicles. This is because HEVs largely depend on the electric motor during stop-and-go situations and the use of electricity generated by the regenerative braking system [53]. In addition, if the battery charge level is low, the combustion engine would provide higher power to charge the battery.
4.3. Histogram of the Average Speed Profile on the Routes
Using the consolidated data of route speeds, a relative frequency distribution characterized the respective speeds by range, for both peak and off-peak hours. Consequently, Figure 8 presents histograms of the average speeds across the five routes, detailing the percentage of speeds that constitute the trips during both peak and off-peak hours, as well as the speed histogram for the FTP-75.
Figure 8.
Histogram with relative frequencies of instantaneous speeds.
According to Figure 8, it is noticeable that for speeds during peak hours, there is a percentage distribution below 80 km/h, standing out at values around 20 km/h, while for off-peak speeds there is a predominant percentage of speeds between 80 and 90 km/h. As for the FTP-75, there is a predominant percentage of speed around 40 and 50 km/h.
With the characteristic speeds for the cycles, it is possible to quantify the fuel consumption and CO2 emissions for different vehicle technologies using the universal correlation functions, determined previously. In the model, it is also possible to contemplate the impact of improvements in vehicles, presented in Figure 2 and Figure 3, through adjustment of the curves based on the average consumption of the respective years, adjusting the constants of the correlation functions, for different technologies.
5. Proposed Model Scenarios
To validate the methodology illustrated in Figure 5, the demand for car trips is first estimated for the five routes during peak hours. The travel demand is then divided by the average car occupancy during peak hours, providing the number of vehicles on each route. Subsequently, the observed flow of vehicles at peak times is multiplied by the variable depicted in Table 1 to yield a 24 h flow. Lastly, the histograms of speed from Figure 6 and the correlation functions are applied, considering the fleet composition from Figure 2 and the energy consumption and CO2 emission factors from Figure 3 across different technologies. All these components have been consolidated into the submodel, enabling the determination of energy consumption and CO2 emissions while considering the various characteristics of the vehicle fleet. A succinct representation of these steps can be viewed in Figure 9.
Figure 9.
General structure of the submodel.
The input variables are the Number of trips (Origin/Destination Matrix), Route distance (km), Average vehicle occupancy, % of Ethanol vehicles in the fleet, % of Hybrid vehicles in the fleet, and % of electric vehicles. A representation of the model input, with the data from the current scenario, is presented in Figure 10. Notably, these inputs can be altered to reflect variations in different scenarios.
Figure 10.
Submodel input variables.
It should be that initially the “tank-to-wheel” approach was adopted to determine energy consumption and CO2 emissions. In the submodel, this approach was adjusted to include the emission factor per liter consumed and to account for the full life cycle CO2 emissions, using the “well-to-tank” perspective.
After the consolidation of the model, it was calibrated for the city of Brasília, Brazil to ascertain the total energy consumption and CO2 emissions resulting from vehicular traffic. The mix of vehicles using ethanol and gasoline, based on the average of the last three years from the historical series of fuel sold in Brasília, is comprised of 23% ethanol and 77% gasoline [54]. The number of HEV and BEV vehicles in the fleet was obtained from the SENATRAN and DETRAN databases. Lastly, the number of trips on the routes was determined using the Origin/Destination matrix available in the PDTT, as shown in Figure 11 [40,55]. For this analysis, an average occupancy indicator of 1.3 was adopted during peak hours.
Figure 11.
PDTT Desire Lines—2036.
After consolidating the model, four scenarios for different vehicle technologies were pre-defined to analyze the behavior of CO2 emissions. For this purpose, the scenario projected for the year 2036 in the Origin/Destination matrix of the Public Rail Transportation Development Plan (PDTT) was used [38]. These scenarios were developed considering the current situation of the local vehicle fleet. In Table 4, four scenarios are set out, each representing an increase in the influence of a given vehicle technology on the fleet.
Table 4.
Current scenario data.
The data in Table 4 represent the current scenario and the scenarios in which the participation of Conventional Vehicles with Internal Combustion Engine (CIEVs), Hybrid Electric Vehicles (HEVs), and Battery Electric Vehicles (BEVs) are varied.
The current scenario is used as a reference to analyze the behavior of future scenarios arising from the technological modification of the vehicle fleet. According to Table 4, for the current scenario, most of the fleet is composed of gasoline CIEVs (79%), with some ethanol CIEVs (20%) and a very small percentage of gasoline HEVs (1%). There are currently no ethanol HEVs or electric BEVs. In each of the other scenarios (1 through 4), a technology is progressively increased from the current percentage up to 80%, presumably with reductions in the other technologies to maintain a total of 100%
Each of these scenarios makes it possible to analyze the impact of a greater influence of each technology on the CO2 emissions of the vehicle fleet. Comparing these scenarios with the current scenario, it is possible to assess how changes in fleet composition can affect CO2 emissions in the region.
With the established scenarios, one can observe the behavior of CO2 emissions from the current scenario of the region with the increase of the influence of a certain technology on the vehicle fleet, Figure 12.
Figure 12.
Simulated scenarios for different increases in the fleet of different vehicular technologies.
It can be observed from the characterization of the scenarios that as vehicles employing cleaner technologies, such as ethanol, hybrid, and electric, are incorporated into the fleet, there is a progressive reduction in CO2 emissions. Electric vehicles stand out for emitting a very low CO2 when considering the life cycle, while vehicles running on ethanol and ethanol hybrids also show significant reductions in CO2 emissions compared to (CIEV) gasoline vehicles.
The transition to alternative fuels demonstrates significant potential for mitigating CO2 emissions, as evidenced by the scenarios analyzed. In the first scenario, it is observed that the replacement of 80% of internal combustion vehicles with ethanol vehicles results in a decrease of approximately 70% in CO2 emissions compared to the current situation. In the second scenario, an increase in the proportion of gasoline hybrid vehicles to 80% of the total results in a reduction of about 43% in CO2 emissions originating from gasoline. Furthermore, in the second scenario, CO2 emissions related to ethanol increased, but to a lesser extent than in scenario one. In scenario three, CO2 emissions from gasoline decreased drastically by about 99%, and CO2 emissions from ethanol increased from 42.67 tons to 149.81 tons. Finally, in scenario four, when 80% of electric vehicles are reached, CO2 emissions from gasoline decrease sharply, a reduction of almost 99% compared to initial gasoline emissions. CO2 emissions from electric vehicles slightly increase but remain insignificant compared to emissions related to gasoline and ethanol. This increase in CO2 emissions from electric vehicles is directly linked to the energy matrix.
This information is important to guide policies and decisions toward a more sustainable and less polluting automotive fleet. In the end, the best scenario to reduce CO2 emissions depends on different factors, such as resource availability, infrastructure, technology, and government policies. In this sense, the pursuit of a substantial reduction in CO2 emissions in the transport sector will depend on investments in electric charging infrastructure and continuing advancements in energy storage technologies, and batteries to make electric vehicles more accessible and efficient. At the same time, promoting the use of biofuels can also be a complementary measure to reduce CO2 emissions. And for this, it is necessary to use tools, like the one that was developed and presented throughout this work, capable of assisting in monitoring and projecting future scenarios efficiently.
6. Conclusions
The study provided a comprehensive view of energy consumption and CO2 emissions for different vehicular technologies in real driving cycles. Universal correlation functions were proposed for different vehicular technologies, associating fuel consumption and speed. These functions proved to be quite representative and were verified in similar works. The submodel was calibrated for the city of Brasília and used to simulate future scenarios with an increase in the presence of cleaner vehicle technologies, such as ethanol-powered cars, hybrids, and electric cars.
The results obtained showed that by increasing the share of more efficient and less polluting vehicles in the fleet, there is a significant reduction in CO2 emissions. Electric vehicles stand out for their low CO2 emissions over the life cycle. In addition, the submodel developed in this study is extremely relevant as it can serve as a valuable support tool for determining energy consumption and CO2 emissions considering different fluidity situations, that is, more realistically. Furthermore, an in-depth understanding of the CO2 emissions profile and fuel consumption of the vehicle fleet allows transport planning managers and experts to propose and implement more effective policies to reduce CO2 emissions, thus contributing to more sustainable mobility.
This study provides valuable information that can guide policies and decisions toward a more sustainable and less polluting vehicle fleet. However, it is important to stress that each context demands a detailed analysis of local conditions, including the availability of resources, existing infrastructure, and specific government policies. These factors must be considered when determining the best strategy to reduce CO2 emissions in the transport sector. This study opens a series of possibilities for future work in sustainable mobility and urban planning. One promising path for future research lies in the constant evolution of vehicular technology. An analysis of the impacts of these innovations on energy efficiency and CO2 emissions would be a valuable advance for the literature. Thus, it is important to closely follow technological advancements in the field of motor vehicles, as the development of cleaner and more efficient technologies is one of the main mechanisms to reduce greenhouse gas emissions.
Finally, this study only considered driving cycles where the engine was already warmed up at the start. This is a limitation, as cold start emissions can differ considerably from those of a warmed-up engine and are relevant in real-world driving. However, it should be noted that the influence of cold start emissions was minor in this study, since the driving cycles were quite long. Still, numerical simulations incorporating cold start emissions will be developed using MATLAB/Simulink software to address this limitation.
Author Contributions
Conceptualization, E.F.F.S. and W.C.d.M.; Methodology, E.F.F.S.; Software, E.F.F.S.; Validation, A.C.d.M.B.; Formal analysis, A.C.d.M.B.; Investigation, E.F.F.S. and W.C.d.M.; Writing—original draft, E.F.F.S.; Writing—review & editing, W.C.d.M. and A.C.d.M.B.; Visualization, E.F.F.S.; Supervision, A.C.d.M.B.; Project administration, W.C.d.M. and A.C.d.M.B. All authors have read and agreed to the published version of the manuscript.
Funding
APC was funded by [UnB—BCE—Notice nº DPI/DPG/ECB n. 01/2023, to support the execution of scientific, technological and innovation research projects with the production of scientific articles].
Informed Consent Statement
Not applicable.
Data Availability Statement
https://github.com/Edw3in/Artigo (accessed on 30 July 2023).
Conflicts of Interest
The authors declare no conflict of interest.
References
- CETESB. Relatório de Qualidade Do Ar Do Estado de São Paulo 2018. 2019; 134. Available online: https://cetesb.sp.gov.br/ar/wp-content/uploads/sites/28/2019/07/Relat%C3%B3rio-de-Qualidade-do-Ar-2018.pdf (accessed on 30 July 2023).
- Empresa de Pesquisa Energética. Relatório Síntese Balanço Energético Nacional Relatório Síntese. Rio de Janeiro. 2021. Available online: https://www.epe.gov.br/sites-pt/publicacoes-dadosabertos/publicacoes (accessed on 18 April 2022).
- De Salvo Junior, O.; de Souza, M.T.S. A Regulamentação Como Indutora de Tecnologias Ambientais Para a Redução de Emissões Tóxicas Em Veículos Leves No Brasil. Cad. EBAPE BR 2018, 16, 748–760. [Google Scholar] [CrossRef]
- Bright, B.; Revankar, P.P. Modeling of Vehicular Based Electric Power Generation System Using MATLAB/Simulink. Int. J. Appl. Or. Innov. Eng. Manag. (IJAIEM) 2016, 5, 7. [Google Scholar]
- Wu, X.; Freese, D.; Cabrera, A.; Kitch, W.A. Electric vehicles’ energy consumption measurement and estimation. Transp. Res. D Transp. Environ. 2015, 34, 52–67. [Google Scholar] [CrossRef]
- Xu, J. Individual and Environmental Determinants of Traffic Emissions and Near-Road Air Quality; University of Toronto: Toronto, ON, Canada, 2020. [Google Scholar]
- De Melo, W.C.; Silva, E.F.F.; de Brasil, A.C.M. Model to Estimate the Impact of Future CO2 Emissions Due to the Increase in the Electric Vehicle Fleet—The Case of the Brazilian Capital. 2023. Available online: https://www.inderscience.com/info/ingeneral/forthcoming.php?jcode=writr (accessed on 9 January 2023).
- De Amorim, I.C.O.M. Avaliação Do Potencial de Planos de Mobilidade Urbana Para o Desenvolvimento Sustentável de Cidades e Regiões Metropolitanas. 2019. Available online: https://repositorio.ufpe.br/bitstream/123456789/33205/1/DISSERTA%c3%87%c3%83O%20Isabel%20Cristina%20de%20Oliveira%20Magalh%c3%a3es%20Amorim.pdf (accessed on 15 April 2022).
- De Martins, M.F.; Vasconcelos, A.C.F.; Salles, M.C.T. Plano de Mobilidade Urbana Do Município de Campina Grande-PB: Uma Análise à Luz Da Sustentabilidade Urbana. Rev. Gestão Ambient. Sustentabilidade 2017, 6, 42–58. [Google Scholar] [CrossRef][Green Version]
- Fameli, K.M.; Assimakopoulos, V.D. Development of a Road Transport Emission Inventory for Greece and the Greater Athens Area: Effects of Important Parameters. Sci. Total Environ. 2015, 505, 770–786. [Google Scholar] [CrossRef] [PubMed]
- EPA; AUSEP. User Guide for MOVES204. 2014. Available online: https://nepis.epa.gov/Exe/ZyNET.exe/P100XN2J.TXT?ZyActionD=ZyDocument&Client=EPA&Index=2016+Thru+2020&Docs=&Query=&Time=&EndTime=&SearchMethod=1&TocRestrict=n&Toc=&TocEntry=&QField=&QFieldYear=&QFieldMonth=&QFieldDay=&IntQFieldOp=0&ExtQFieldOp=0&XmlQuery=&File=D%3A%5Czyfiles%5CIndex%20Data%5C16thru20%5CTxt%5C00000014%5CP100XN2J.txt&User=ANONYMOUS&Password=anonymous&SortMethod=h%7C-&MaximumDocuments=1&FuzzyDegree=0&ImageQuality=r75g8/r75g8/x150y150g16/i425&Display=hpfr&DefSeekPage=x&SearchBack=ZyActionL&Back=ZyActionS&BackDesc=Results%20page&MaximumPages=1&ZyEntry=1&SeekPage=x&ZyPURL (accessed on 19 July 2021).
- Yao, Y.; Zhao, X.; Liu, C.; Rong, J.; Zhang, Y.; Dong, Z.; Su, Y.; Chen, F. Vehicle Fuel Consumption Prediction Method Based on Driving Behavior Data Collected from Smartphones. J. Adv. Transp. 2020, 2020, 9263605. [Google Scholar] [CrossRef]
- De Araújo, F.W.C. Construção de Ciclos de Condução Veiculares Adaptados Às Várias Condições de Tráfego de Uma via a Partir de Monitoramento Por Vídeo. 2021. Available online: https://repositorio.ufpe.br/bitstream/123456789/43069/1/TESE%20Fernando%20Wesley%20Cavalcanti%20de%20Ara%c3%bajo.pdf (accessed on 19 November 2022).
- Li, Y.; Zheng, J.; Dong, S.; Wen, X.; Jin, X.; Zhang, L.; Peng, X. Temporal Variations of Local Traffic CO2 Emissions and Its Relationship with CO2 Flux in Beijing, China. Transp. Res. D Transp. Environ. 2019, 67, 1–15. [Google Scholar] [CrossRef]
- De Andrade, G.M.S. Desenvolvimento de Método Simplificado de Construção e Análise de Ciclos de Condução Locais Para Carros e Motos: Um Estudo de Caso No Horário Fora de Pico Na Cidade Do Recife. 2020. Available online: https://repositorio.ufpe.br/bitstream/123456789/39229/1/TESE%20Guilherme%20Medeiros%20Soares%20de%20Andrade.pdf (accessed on 14 March 2022).
- Gu, W.; Zhao, X.; Yan, X.; Wang, C.; Li, Q. Energy Technological Progress, Energy Consumption, and CO2 Emissions: Empirical Evidence from China. J. Clean. Prod. 2019, 236, 117666. [Google Scholar] [CrossRef]
- Singh, A.; Obaidat, M.S.; Singh, S.; Aggarwal, A.; Kaur, K.; Sadoun, B.; Kumar, M.; Hsiao, K.-F. A Simulation Model to Reduce the Fuel Consumption through Efficient Road Traffic Modelling. Simul. Model Pract. Theory 2022, 121, 102658. [Google Scholar] [CrossRef]
- Verbavatz, V.; Barthelemy, M. Critical Factors for Mitigating Car Traffic in Cities. PLoS ONE 2019, 14, e0219559. [Google Scholar] [CrossRef] [PubMed]
- Li, J.; Yang, B. Analysis of Greenhouse Gas Emissions from Electric Vehicle Considering Electric Energy Structure, Climate and Power Economy of Ev: A China Case. Atmos. Pollut. Res. 2020, 11, 1–11. [Google Scholar] [CrossRef]
- Nesamani, K.S.; Chu, L.; McNally, M.G.; Jayakrishnan, R. Estimation of Vehicular Emissions by Capturing Traffic Variations. Atmos. Environ. 2007, 41, 2996–3008. [Google Scholar] [CrossRef]
- Gireesh Kumar, P.; Lekhana, P.; Tejaswi, M.; Chandrakala, S. Effects of Vehicular Emissions on the Urban Environment—A State of the Art. Mater. Today Proc. 2021, 45, 6314–6320. [Google Scholar] [CrossRef]
- Jiang, Y.; Ding, Z.; Zhou, J.; Wu, P.; Chen, B. Estimation of Traffic Emissions in a Polycentric Urban City Based on a Macroscopic Approach. Phys. A Stat. Mech. Its Appl. 2022, 602, 127391. [Google Scholar] [CrossRef]
- Kan, Z.; Wong, M.S.; Zhu, R. Understanding Space-Time Patterns of Vehicular Emission Flows in Urban Areas Using Geospatial Technique. Comput. Environ. Urban Syst. 2020, 79, 101399. [Google Scholar] [CrossRef]
- Choudhary, A.; Gokhale, S. Urban Real-World Driving Traffic Emissions during Interruption and Congestion. Transp. Res. D Transp. Environ. 2016, 43, 59–70. [Google Scholar] [CrossRef]
- Barlow, T.J.; Latham, S.; McCrae, I.S.; Boulter, P.G. A Reference Book of Driving Cycles for Use in the Measurement of Road Vehicle Emissions; TRL Published Project Report; Transport Research Laboratory: London, UK, 2009.
- Environmental Protection Agency. User’s Guide to MOBILE6. 1 and MOBILE6. 2; Environmental Protection Agency: Washington, DC, USA, 2003.
- Policarpo, N.A.; Silva, C.; Lopes, T.F.A.; dos Santos Araújo, R.; Cavalcante, F.S.Á.; Pitombo, C.S.; de Oliveira, M.L.M. Road Vehicle Emission Inventory of a Brazilian Metropolitan Area and Insights for Other Emerging Economies. Transp. Res. D Transp. Environ. 2018, 58, 172–185. [Google Scholar] [CrossRef]
- Nesamani, K.S.; Saphores, J.D.; McNally, M.G.; Jayakrishnan, R. Estimating Impacts of Emission Specific Characteristics on Vehicle Operation for Quantifying Air Pollutant Emissions and Energy Use. J. Traffic Transp. Eng. 2017, 4, 215–229. [Google Scholar] [CrossRef]
- Fontaras, G.; Kouridis, H.; Samaras, Z.; Elst, D.; Gense, R. Use of a Vehicle-Modelling Tool for Predicting CO2 Emissions in the Framework of European Regulations for Light Goods Vehicles. Atmos. Environ. 2007, 41, 3009–3021. [Google Scholar] [CrossRef]
- Genikomsakis, K.N.; Mitrentsis, G. A Computationally Efficient Simulation Model for Estimating Energy Consumption of Electric Vehicles in the Context of Route Planning Applications. Transp. Res. D Transp. Environ. 2017, 50, 98–118. [Google Scholar] [CrossRef]
- Markel, T.; Brooker, A.; Hendricks, T.; Johnson, V.; Kelly, K.; Kramer, B.; O’Keefe, M.; Sprik, S.; Wipke, K. ADVISOR: A Systems Analysis Tool for Advanced Vehicle Modeling. J. Power Sources 2002, 110, 255–266. [Google Scholar] [CrossRef]
- Mohammadi, F.; Nazri, G.A.; Saif, M. Modeling, Simulation, and Analysis of Hybrid Electric Vehicle Using MATLAB/Simulink. In Proceedings of the 5th International Conference on Power Generation Systems and Renewable Energy Technologies, PGSRET 2019, Istanbul, Turkey, 26–27 August 2019. [Google Scholar]
- Rana, I. Developing a City Scale Emissions Inventory and Exploring Electrification of Transportation: A Case Study of the City of Waterloo. Master’s Thesis, University of Waterloo, Waterloo, ON, Canada, 2020. [Google Scholar]
- Brooker, A.; Gonder, J.; Wang, L.; Wood, E.; Lopp, S.; Ramroth, L. FASTSim: A Model to Estimate Vehicle Efficiency, Cost and Performance; National Renewable Energy Laboratory (NREL): Golden, CO, USA, 2015.
- Zhuang, W.; Li, S.; Zhang, X.; Kum, D.; Song, Z.; Yin, G.; Ju, F. A Survey of Powertrain Configuration Studies on Hybrid Electric Vehicles. Appl. Energy 2020, 262, 114553. [Google Scholar] [CrossRef]
- Aggarwal, P.; Jain, S. Energy Demand and CO2 Emissions from Urban On-Road Transport in Delhi: Current and Future Projections under Various Policy Measures. J. Clean. Prod. 2016, 128, 48–61. [Google Scholar] [CrossRef]
- Doucette, R.T.; McCulloch, M.D. Modeling the Prospects of Plug-in Hybrid Electric Vehicles to Reduce CO2 Emissions. Appl. Energy 2011, 88, 2315–2323. [Google Scholar] [CrossRef]
- Metrô, D.F. Companhia Do Metropolitano Do Distrito Federal—Metrô/DF. Plano de Desenvolvimento Do Transporte Público Sobre Trilhos Do Distrito Federal, PDTT/DF—Relatório Final, Brasília, DF, Brasil. 2018. Available online: https://www.metro.df.gov.br/arquivos/relatorios_finais_PDTT_PMU.rar (accessed on 30 July 2023).
- PDTU. Plano Diretor de Mobilidade Urbana Do Distrito Federal e Entorno. Brasília/DF. Available online: https://www.cnpg.org.br/site/images/arquivos/gndh/mobilidade_urbana/Plano_de_Transporte_Urbano_do_DF.pdf (accessed on 30 July 2023).
- SENATRAN. Frota de Veículos. Available online: https://www.gov.br/infraestrutura/pt-br/assuntos/transito/conteudo-Senatran/estatisticas-frota-de-veiculos-senatran (accessed on 23 September 2022).
- INMETRO. Veículos Automotivos (PBE Veicular). Available online: https://www.gov.br/inmetro/pt-br/assuntos/avaliacao-da-conformidade/programa-brasileiro-de-etiquetagem/tabelas-de-eficiencia-energetica/veiculos-automotivos-pbe-veicular (accessed on 11 May 2021).
- Akcelik, R.; Bayley, C.; Bowyer, D.; Biggs, D. A Hierarchy of Vehicle Fuel Consumption Models. Traffic Eng. Control 1983, 24, 491–495. [Google Scholar]
- El-Shawarby, I.; Ahn, K.; Rakha, H. Comparative Field Evaluation of Vehicle Cruise Speed and Acceleration Level Impacts on Hot Stabilized Emissions. Transp. Res. D Transp. Environ. 2005, 10, 13–30. [Google Scholar] [CrossRef]
- Ntziachristos, L.; Gkatzoflias, D.; Kouridis, C.; Samaras, Z. COPERT: A European Road Transport Emission Inventory Model. In Information Technologies in Environmental Engineering; Environmental Science and Engineering (Subseries: Environmental Science); Springer: Berlin/Heidelberg, Germany, 2009; pp. 491–504. ISBN 9783540883500. [Google Scholar]
- ANTP. Redução Das Deseconomias Urbanas Com a Melhoria Do Transporte Público. Rev. Dos Transp. Públicos ANTP 1999, 21, 35–92. [Google Scholar]
- Da Silva, C.P.; Brasil, A.C.D.M.; de Mendonça Brasil, A.C. Avaliação Do Potencial De Economia De Energia E Redução De Emissões De Co2 Em Um Sistema De Transporte Público. Rev. Estud. Pesqui. Adm. 2020, 4, 124. [Google Scholar] [CrossRef]
- Romero, S.M.A.; da Romero, R.R.; de Brasil, A.C.M. Influência Do Congestionamento e Modo de Condução, Nas Velocidades, Consumos e Emissões de Um Ônibus Urbano. Transportes 2004, 12, 37–41. [Google Scholar] [CrossRef][Green Version]
- Simões, A.M.; Farias, T.L.; Cunha, F.J. GISFROT II—Impact of an Integrated Drivers Training and Monitorization Scheme on Fleet Performance: A Case Study of Rodoviaria de Lisboa, SA. In Proceedings of the European Transport Conference 2006, AET Papers Repository, Strasbourg, France, 18–20 September 2006. [Google Scholar]
- Song, Y.; Yao, E.; Zuo, T.; Lang, Z.; Song, Y.Y.; Zuo, T.E.Y.; Lang, Z. Emissions and Fuel Consumption Modeling for Evaluating Environmental Effectiveness of ITS Strategies. Discret. Dyn. Nat. Soc. 2013, 2013, 581945. [Google Scholar] [CrossRef][Green Version]
- Antunes, G.N. Energy and Environmental Monitoring of Alternative Fuel Vehicles. Ph.D. Thesis, University of Lisbon, Lisbon, Portugal, 2009. [Google Scholar]
- Frey, H.C.; Rouphail, N.M.; Zhai, H.; Farias, T.L.; Gonçalves, G.A. Comparing Real-World Fuel Consumption for Diesel- and Hydrogen-Fueled Transit Buses and Implication for Emissions. Transp. Res. D Transp. Environ. 2007, 12, 281–291. [Google Scholar] [CrossRef]
- Rubin, E.S.; Zhai, H. The Cost of Carbon Capture and Storage for Natural Gas Combined Cycle Power Plants. Environ. Sci. Technol. 2012, 46, 3076–3084. [Google Scholar] [CrossRef]
- Fontaras, G.; Pistikopoulos, P.; Samaras, Z. Experimental Evaluation of Hybrid Vehicle Fuel Economy and Pollutant Emissions over Real-World Simulation Driving Cycles. Atmos. Environ. 2008, 42, 4023–4035. [Google Scholar] [CrossRef]
- BRASIL. CNPE Passa a ter Competência para Fixar Teor de Etanol Anidro na Gasolina; Ministério de Minas e Energia: Brasília, Brazil, 2022.
- BRASIL. Frota de Veículos; Ministério dos Transportes: Brasilia, Brazil, 2022.
Disclaimer/Publisher’s Note: The statements, opinions and data contained in all publications are solely those of the individual author(s) and contributor(s) and not of MDPI and/or the editor(s). MDPI and/or the editor(s) disclaim responsibility for any injury to people or property resulting from any ideas, methods, instructions or products referred to in the content. |
© 2023 by the authors. Licensee MDPI, Basel, Switzerland. This article is an open access article distributed under the terms and conditions of the Creative Commons Attribution (CC BY) license (https://creativecommons.org/licenses/by/4.0/).












