A Comparative Analysis of Outdoor Thermal Comfort Indicators Applied in China and Other Countries
Abstract
:1. Introduction
2. Research Methodology and Data Sources
2.1. Research Methodology
2.2. Data Source
3. Results and Analysis
3.1. Analysis of the Study Profile
3.1.1. The Development of Outdoor Thermal Comfort Indicators and Sustainability
3.1.2. Types of Outdoor Thermal Comfort Indicators
3.1.3. Changes in the Annual Number of Publications between China and Other Countries
3.1.4. Distribution and Cooperation of Major International (Regional) Institutions
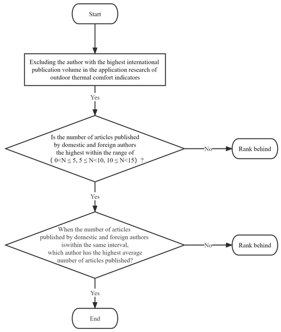
3.1.5. Main Authors from China and Other Countries
3.1.6. Frequency of Indicators Used by China and Other Countries
3.2. Analysis of Research Findings
3.2.1. Outdoor Thermal Comfort Indicator Application Themes in China and Other Countries
3.2.2. Trends in the Application of Outdoor Thermal Comfort Indicators in China and Other Countries
4. Discussion
4.1. Extension of the Theoretical Aspects of Outdoor Thermal Comfort Indicators
4.1.1. Extension of the Theoretical Aspects of Linear Indicators
4.1.2. Extension of the Theoretical Aspects of Mechanism Indicators
4.1.3. Extension of the Theoretical Aspects of Empirical Indicators
4.1.4. The Summary of the Extension of the Theoretical Aspects of Outdoor Thermal Comfort Indicators
4.2. Expansion of the Application Sphere for Outdoor Thermal Comfort Indicators
4.2.1. Monitoring and Controlling Regional Outdoor Thermal Comfort at the Temporal and Spatial Scales
4.2.2. Multi-Factor Coupling Effects on Outdoor Thermal Comfort
4.2.3. Human Health Assessment and Prediction Based on Outdoor Thermal Comfort
4.2.4. Utilizing Computational Algorithms to Calculate Outdoor Thermal Comfort
4.2.5. The Summary of the Expansion of the Application Sphere for Outdoor Thermal Comfort Indicators
5. Conclusions
- (1)
- In the research of outdoor thermal comfort indicators, other countries have developed earlier than China, with a concentration in developed regions such as Europe, America, and Asia. The average citation count per paper is higher than in China, and there is closer academic cooperation compared to China.
- (2)
- The top five indicators most commonly used in both China and other countries are: PET (including mPET), UTCI, PMV, SET* (including OUT_SET*), and THI (including DI). Additionally, compared to other countries, China tends to use PET and UTCI at a higher frequency.
- (3)
- For mechanistic indicators, researchers in China and other countries share similar research themes. However, when it comes to linear indicators and empirical indicators, researchers in other countries tend to have a wider range of research topics in these categories compared to their Chinese counterparts.
- (4)
- In the assessment of human thermal health, China tends to focus on individual behavior and psychological factors, while other countries are more concerned with measuring outdoor human heat stress. Regarding the optimization of outdoor thermal environments, China emphasizes proposing strategies for improving outdoor thermal conditions, whereas other countries tend to evaluate the condition of outdoor thermal environments. The aforementioned research trends reflect a shared aspiration among researchers to address issues related to improving outdoor environments and promoting physical and mental health. This will become increasingly crucial in the future sustainable development of cities.
- (5)
- Regarding the theoretical aspects of outdoor thermal comfort indicators, firstly, for linear indicators, they need to be redefined and their applicability across different climate conditions, age groups, and gender groups should be enhanced. Secondly, for mechanistic indicators, there is a need to develop an indicator that provides accurate predictions, has a simple calculation method, and can be applied in various climate conditions. Additionally, PMV is considered unsuitable for evaluating outdoor thermal comfort. Thirdly, for empirical indicators, research should be conducted in different climatic regions, and its reliability should be compared with indicators like PET, UTCI, and OUT_SET*. Furthermore, these indicators should be combined with tools like machine learning to enhance the predictive capability of outdoor thermal comfort. These are potential directions for the theoretical development of outdoor thermal comfort indicators. Future research can focus on developing outdoor thermal comfort indicators that are highly accurate in prediction and have simple calculation methods. Combining these indicators with machine learning algorithms can enhance the speed and precision of outdoor thermal comfort assessment. This will enable researchers to provide more accurate assessments of outdoor thermal comfort for different populations (based on factors such as age, gender, and thermal experience) in various climate conditions. Ultimately, this will contribute to the development of sustainable solutions for urban planning.
- (6)
- Potential future applications of outdoor thermal comfort indicators include: “monitoring and controlling regional outdoor thermal comfort at the temporal and spatial scales”, “multi-factors coupling effects on outdoor thermal comfort”, “human health assessment and prediction based on outdoor thermal comfort”, and “utilizing computational algorithms to calculate outdoor thermal comfort”. With the continuous advancement of the four aforementioned research directions, sustainable outdoor environmental planning and design will have more reference points.
Author Contributions
Funding
Institutional Review Board Statement
Informed Consent Statement
Data Availability Statement
Acknowledgments
Conflicts of Interest
References
- Population Reference Bureau. 2022-World Population Data Sheet Booklet. Available online: https://2022-wpds.prb.org/data-sheet-download/ (accessed on 13 November 2023).
- Pörtner, H.O.; Roberts, D.C.; Tignor, M.; Poloczanska, E.S.; Mintenbeck, K.; Alegría, A.; Craig, M.; Langsdorf, S.; Löschke, S.; Möller, V.; et al. (Eds.) IPCC, 2022: Climate Change 2022: Impacts, Adaptation and Vulnerability; Contribution of Working Group II to the Sixth Assessment Report of the Intergovernmental Panel on Climate Change; Cambridge University Press: Cambridge, UK; New York, NY, USA, 2022; 3056p. [Google Scholar]
- Du, W.; Xia, X.-H. How does urbanization affect GHG emissions? A cross-country panel threshold data analysis. Appl. Energy 2018, 229, 872–883. [Google Scholar] [CrossRef]
- Yang, L.; Yan, H.; Lam, J.C. Thermal comfort and building energy consumption implications—A review. Appl. Energy 2014, 115, 164–173. [Google Scholar] [CrossRef]
- Li, J.W.; Liu, N.Y. The perception, optimization strategies and prospects of outdoor thermal comfort in China: A review. Build. Environ. 2020, 170, 17. [Google Scholar] [CrossRef]
- Fong, C.S.; Aghamohammadi, N.; Ramakreshnan, L.; Sulaiman, N.M.; Mohammadi, P. Holistic recommendations for future outdoor thermal comfort assessment in tropical Southeast Asia: A critical appraisal. Sustain. Cities Soc. 2019, 46, 101428. [Google Scholar] [CrossRef]
- Binarti, F.; Koerniawan, M.D.; Triyadi, S.; Utami, S.S.; Matzarakis, A. A review of outdoor thermal comfort indices and neutral ranges for hot-humid regions. Urban CLim. 2020, 31, 100531. [Google Scholar] [CrossRef]
- Shooshtarian, S.; Lam, C.K.C.; Kenawy, I. Outdoor thermal comfort assessment: A review on thermal comfort research in Australia. Build. Environ. 2020, 177, 106917. [Google Scholar] [CrossRef]
- Potchter, O.; Cohen, P.; Lin, T.-P.; Matzarakis, A. A systematic review advocating a framework and benchmarks for assessing outdoor human thermal perception. Sci. Total Environ. 2022, 833, 155128. [Google Scholar] [CrossRef]
- Cheung, P.K.; Jim, C.Y. Determination and application of outdoor thermal benchmarks. Build. Environ. 2017, 123, 333–350. [Google Scholar] [CrossRef]
- Potchter, O.; Cohen, P.; Lin, T.-P.; Matzarakis, A. Outdoor human thermal perception in various climates: A comprehensive review of approaches, methods and quantification. Sci. Total Environ. 2018, 631–632, 390–406. [Google Scholar] [CrossRef] [PubMed]
- Kumar, P.; Sharma, A. Study on importance, procedure, and scope of outdoor thermal comfort—A review. Sustain. Cities Soc. 2020, 61, 102297. [Google Scholar] [CrossRef]
- Chen, C. Searching for intellectual turning points: Progressive knowledge domain visualization. Proc. Natl. Acad. Sci. USA 2004, 101 (Suppl. S1), 5303–5310. [Google Scholar] [CrossRef] [PubMed]
- Chen, C. CiteSpace II: Detecting and visualizing emerging trends and transient patterns in scientific literature. J. Am. Soc. Inf. Sci. Technol. 2006, 57, 359–377. [Google Scholar] [CrossRef]
- Shao, H.; Kim, G.; Li, Q.; Newman, G. Web of science-based green infrastructure: A bibliometric analysis in CiteSpace. Land 2021, 10, 711. [Google Scholar] [CrossRef]
- Yu, L. The Scientific Development of Ecosystem Service Values. In Proceedings of the 2021 7th International Engineering Conference “Research & Innovation amid Global Pandemic”(IEC), Erbil, Iraq, 24–25 February 2021; pp. 128–133. [Google Scholar]
- American Society of Heating Refrigerating Air-Conditioning Engineers. ASHRAE Standard 55-2020. In Thermal Environmental Conditions for Human Occupancy; ASHRAE Inc.: Atlanta, GA, USA, 2020. [Google Scholar]
- Jin, H.; Wang, B. A review of research on urban microclimate and thermal comfort evaluation. Build. Sci. 2017, 8, 1–8. [Google Scholar]
- de Freitas, C.R.; Grigorieva, E.A. A comparison and appraisal of a comprehensive range of human thermal climate indices. Int. J. Biometeorol. 2017, 61, 487–512. [Google Scholar] [CrossRef]
- Epstein, Y.; Moran, D.S. Thermal comfort and the heat stress indices. Ind. Health 2006, 44, 388–398. [Google Scholar] [CrossRef]
- Yaglou, C.P.; Minaed, D. Control of heat casualties at military training centers. AMA Arch. Intern. Med. 1957, 16, 302–316. [Google Scholar]
- Thom, E.C. The discomfort index. Weatherwise 1959, 12, 57–61. [Google Scholar] [CrossRef]
- Givoni, B. Estimation of the Effect of Climate on Man: Development of a New Thermal Index; Hebrew University: Jerusalem, Palestine, 1963. [Google Scholar]
- Steadman, R.G. The assessment of sultriness. Part I: A temperature-humidity index based on human physiology and clothing science. J. Appl. Meteorol. Climatol. 1979, 18, 861–873. [Google Scholar] [CrossRef]
- Angelotti, A.; Dessì, V.; Scudo, G. The evaluation of thermal comfort conditions in simplified urban spaces: The COMFA + model. In Proceedings of the 2nd PALENC Conference and 28th AIVC Conference on Building Low Energy Cooling and Advanced Ventilation Technologies in the 21st Century, Crete Island, Greece, 27–29 September 2007. [Google Scholar]
- Shitzer, A. Wind-chill-equivalent temperatures: Regarding the impact due to the variability of the environmental convective heat transfer coefficient. Int. J. Biometeorol. 2006, 50, 224–232. [Google Scholar] [CrossRef]
- Staiger, H.; Bucher, K.; Jendritzky, G. Gefühlte temperatur. Die physiologisch gerechte bewertung von wärmebelastung und kältestress beim aufenthalt im freien in der maßzahl grad celsius. Ann. Der Meteorol. 1997, 33, 100–107. [Google Scholar]
- d’Ambrosio Alfano, F.R.; Palella, B.I.; Riccio, G. Notes on the implementation of the IREQ model for the assessment of extreme cold environments. Ergonomics 2013, 56, 707–724. [Google Scholar] [CrossRef]
- Alfano, F.R.D.A.; Palella, B.I.; Riccio, G. Thermal Environment Assessment Reliability Using Temperature-Humidity Indices. Ind. Health 2011, 49, 95–106. [Google Scholar] [CrossRef]
- Cohen, P.; Potchter, O.; Matzarakis, A. Human thermal perception of Coastal Mediterranean outdoor urban environments. Appl. Geogr. 2013, 37, 1–10. [Google Scholar] [CrossRef]
- Houghten, F.C. Determining lines of equal comfort. Asheville Trans. 1923, 29, 163–176. [Google Scholar]
- Gagge, A.P. An effective temperature scale based on a simple model of human physiological response. Asheville Trans. 1971, 77, 247–262. [Google Scholar]
- Fanger, P.O. Thermal Comfort: Analysis and Applications in Environmental Engineering; Danish Technical Press: Copenhagen, Denmark, 1970. [Google Scholar]
- Höppe, P.R. Heat balance modelling. Experientia 1993, 49, 741–746. [Google Scholar] [CrossRef]
- Gagge, A.P.; Fobelets, A.P.; Berglund, L. A standard predictive index of human response to the thermal environment. Asheville Trans. 1986, 92, 709–731. [Google Scholar]
- Jendritzky, G.; Maarouf, A.; Fiala, D.; Staiger, H. An Update on the Development of a Universal Thermal Climate Index. In Proceedings of the 15th Conference on Biometeorology/Aerobiology and 16th International Congress of Biometeorology, 9 October 2002; AMS: Kansas City, MO, USA, 2002; pp. 129–133. [Google Scholar]
- Salata, F.; Golasi, L.; Vollaro, R.D.L.; Vollaro, A.D.L. Outdoor thermal comfort in the Mediterranean area. A transversal study in Rome, Italy. Build. Environ. 2016, 96, 46–61. [Google Scholar] [CrossRef]
- Angelica Ruiz, M.; Correa, E.N. Adaptive model for outdoor thermal comfort assessment in an Oasis city of arid climate. Build. Environ. 2015, 85, 40–51. [Google Scholar] [CrossRef]
- Givoni, B.; Noguchi, M.; Saaroni, H.; Pochter, O.; Yaacov, Y.; Feller, N.; Becker, S. Outdoor comfort research issues. Energy Build. 2003, 35, 77–86. [Google Scholar] [CrossRef]
- Nikolopoulou, M. Designing Open Spaces in the Urban Environment: A Bioclimatic Approach; Centre for Renewable Energy Sources, EESD, FP5: Greece, Athens, 2004. [Google Scholar]
- Cheng, V.; Ng, E.; Chan, C.; Givoni, B. Outdoor thermal comfort study in a sub-tropical climate: A longitudinal study based in Hong Kong. Int. J. Biometeorol. 2012, 56, 43–56. [Google Scholar] [CrossRef]
- Fang, Z.; Lin, Z.; Mak, C.M.; Niu, J.; Tse, K.-T. Investigation into sensitivities of factors in outdoor thermal comfort indices. Build. Environ. 2018, 128, 129–142. [Google Scholar] [CrossRef]
- Zhang, Y.; Zhou, X.; Zheng, Z.; Oladokun, M.O.; Fang, Z. Experimental investigation into the effects of different metabolic rates of body movement on thermal comfort. Build. Environ. 2020, 168, 106489. [Google Scholar] [CrossRef]
- Holopainen, R. A Human Thermal Model for Improved Thermal Comfort; VTT Technical Research Centre of Finland: Helsinki, Finland, 2012. [Google Scholar]
- Katić, K.; Li, R.; Zeiler, W. Thermophysiological models and their applications: A review. Build. Environ. 2016, 106, 286–300. [Google Scholar] [CrossRef]
- Höppe, P. Different aspects of assessing indoor and outdoor thermal comfort. Energy Build. 2002, 34, 661–665. [Google Scholar] [CrossRef]
- Bruse, M. ITCM–A simple dynamic 2-node model of the human thermoregulatory system and its application in a multi-agent system. Annu. Meteorol. 2005, 41, 398–401. [Google Scholar]
- Li, B.; Yao, R.; Wang, Q.; Pan, Y. An introduction to the Chinese Evaluation Standard for the indoor thermal environment. Energy Build. 2014, 82, 27–36. [Google Scholar] [CrossRef]
- Fiala, D.; Lomas, K.J.; Stohrer, M. A computer model of human thermoregulation for a wide range of environmental conditions: The passive system. J. Appl. Physiol. 1999, 87, 1957–1972. [Google Scholar] [CrossRef] [PubMed]
- Tanabe, S.-i.; Kobayashi, K.; Nakano, J.; Ozeki, Y.; Konishi, M. Evaluation of thermal comfort using combined multi-node thermoregulation (65MN) and radiation models and computational fluid dynamics (CFD). Energy Build. 2002, 34, 637–646. [Google Scholar] [CrossRef]
- Huizenga, C.; Hui, Z.; Arens, E. A model of human physiology and comfort for assessing complex thermal environments. Build. Environ. 2001, 36, 691–699. [Google Scholar] [CrossRef]
- Kingma, B. Human Thermoregulation: A Synergy between Physiology and Mathematical Modelling; Maastricht University: Maastricht, The Netherlands, 2012. [Google Scholar]
- Fu, M.; Yu, T.; Zhang, H.; Arens, E.; Weng, W.; Yuan, H. A model of heat and moisture transfer through clothing integrated with the UC Berkeley comfort model. Build. Environ. 2014, 80, 96–104. [Google Scholar] [CrossRef]
- Zhao, Y.; Zhang, H.; Arens, E.A.; Zhao, Q. Thermal sensation and comfort models for non-uniform and transient environments, part IV: Adaptive neutral setpoints and smoothed whole-body sensation model. Build. Environ. 2014, 72, 300–308. [Google Scholar] [CrossRef]
- Lai, D.; Lian, Z.; Liu, W.; Guo, C.; Liu, W.; Liu, K.; Chen, Q. A comprehensive review of thermal comfort studies in urban open spaces. Sci. Total Environ. 2020, 742, 140092. [Google Scholar] [CrossRef]
- Coccolo, S.; Kämpf, J.; Scartezzini, J.-L.; Pearlmutter, D. Outdoor human comfort and thermal stress: A comprehensive review on models and standards. Urban Clim. 2016, 18, 33–57. [Google Scholar] [CrossRef]
- Robert, G.S. A universal scale of apparent temperature. J. Appl. Meteorol. Climatol. 1984, 23, 1674–1687. [Google Scholar]
- Terjung, W.H. Physiologic climates of the conterminous United States: A bioclimatic classification based on man. Ann. Assoc. Am. Geogr. 1966, 56, 141–179. [Google Scholar] [CrossRef]
- Moran, D.S.; Epstein, Y. Evaluation of the environmental stress index (ESI) for hot/dry and hot/wet climates. Ind. Health 2006, 44, 399–403. [Google Scholar] [CrossRef] [PubMed]
- Masterton, J.M.; Richardson, F.A. Humidex: A Method of Quantifying Human Discomfort Due to Excessive Heat and Humidity; Atmospheric Environment: Ottawa, ON, Canada, 1979. [Google Scholar]
- Stull, R.B. Meteorology for Scientists and Engineers: A Technical Companion Book with Ahrens’ Meteorology Today; Brooks, Cole: Pacific Grove, CA, USA, 2000. [Google Scholar]
- Belding, H.; Hatch, T. Index for evaluating heat stress in terms of resulting physiological strains. Heat. Pip. Air Cond. 1955, 27, 129–136. [Google Scholar]
- Brotherhood, J.R. Heat stress and strain in exercise and sport. J. Sci. Med. Sport 2008, 11, 6–19. [Google Scholar] [CrossRef]
- Balaras, C.; Tselepidaki, I.; Santamouris, M.; Asimakopoulos, D. Calculations and statistical analysis of the environmental cooling power index for Athens, Greece. Energy Convers. Manag. 1993, 34, 139–146. [Google Scholar] [CrossRef]
- Moran, D.S.; Shitzer, A.; Pandolf, K.B. A physiological strain index to evaluate heat stress. Am. J. Physiol.-Regul. Integr. Comp. Physiol. 1998, 275, R129–R134. [Google Scholar] [CrossRef] [PubMed]
- Unger, J. Comparisons of urban and rural bioclimatological conditions in the case of a Central-European city. Int. J. Biometeorol. 1999, 43, 139–144. [Google Scholar] [CrossRef]
- Schoen, C. A new empirical model of the temperature-humidity index. J. Appl. Meteorol. 2005, 44, 1413–1420. [Google Scholar] [CrossRef]
- Krüger, E.; Drach, P.; Emmanuel, R.; Corbella, O. Urban heat island and differences in outdoor comfort levels in Glasgow, UK. Theor. Appl. Climatol. 2013, 112, 127–141. [Google Scholar] [CrossRef]
- Lankford, H.V.; Fox, L.R. The wind-chill index. Wilderness Environ. Med. 2021, 32, 392–399. [Google Scholar] [CrossRef]
- US Department of Commerce. National Oceanic and Atmospheric Administration Report on Wind Chill Temperature and Extreme Heat Indices: Evaluation and Improvement Projects. Available online: http://solberg.snr.missouri.edu/gcc/OFCMWindchillReport.pdf (accessed on 5 October 2023).
- Brown, R.D.; Gillespie, T.J. Estimating Outdoor Thermal Comfort Using a Cylindrical Radiation Thermometer and an Energy Budget Model. Int. J. Biometeorol. 1986, 30, 43–52. [Google Scholar] [CrossRef]
- Nagano, K.; Horikoshi, T. New index indicating the universal and separate effects on human comfort under outdoor and non-uniform thermal conditions. Energy Build. 2011, 43, 1694–1701. [Google Scholar] [CrossRef]
- Pantavou, K.; Theoharatos, G.; Mavrakis, A.; Santamouris, M. Evaluating thermal comfort conditions and health responses during an extremely hot summer in Athens. Build. Environ. 2011, 46, 339–344. [Google Scholar] [CrossRef]
- Harlan, S.L.; Brazel, A.J.; Prashad, L.; Stefanov, W.L.; Larsen, L. Neighborhood microclimates and vulnerability to heat stress. Soc. Sci. Med. 2006, 63, 2847–2863. [Google Scholar] [CrossRef]
- Givoni, B. Man, Climate and Architecture; Van Nostrand Reinhold: New York, NY, USA, 1976. [Google Scholar]
- Malchaire, J.; Piette, A.; Kampmann, B.; Mehnert, P.; Gebhardt, H.; Havenith, G.; den Hartog, E.; Holmer, I.; Parsons, K.; Alfano, G.; et al. Development and validation of the predicted heat strain model. Ann. Occup. Hygen. 2001, 45, 123–135. [Google Scholar] [CrossRef]
- ISO 7933; Ergonomics of the Thermal Environment: Analytical Determination and Interpretation of Heat Stress Using Calculation of the Predicted Heat Strain. International Organization for Standardization: Geneva, Switzerland, 2023.
- Chen, Y.-C.; Matzarakis, A. Modified physiologically equivalent temperature-basics and applications for western European climate. Theor. Appl. Climatol. 2018, 132, 1275–1289. [Google Scholar] [CrossRef]
- Pickup, J.; de Dear, R. An outdoor thermal comfort index (OUT_SET*)—Part I—The model and its assumptions. In Proceedings of the Biometeorology and Urban Climatology at the Turn of the Millenium—ICB-ICUC’99 Conference, Sydney, Australia, 8–12 November 1999; pp. 279–283. [Google Scholar]
- De Dear, R. An outdoor thermal comfort index (OUT_SET*)—Part II—Applications. In Proceedings of the Biometeorology and Urban Climatology at the Turn of the Millennium—ICB-ICUC’99 Conference, Sydney, Australia, 8–12 November 1999; pp. 284–290. [Google Scholar]
- Höppe, P. The physiological equivalent temperature—A universal index for the biometeorological assessment of the thermal environment. Int. J. Biometeorol. 1999, 43, 71–75. [Google Scholar] [CrossRef] [PubMed]
- Mayer, H.; Höppe, P. Thermal comfort of man in different urban environments. Theor. Appl. Climatol. 1987, 38, 43–49. [Google Scholar] [CrossRef]
- Staiger, H.; Laschewski, G.; Graetz, A. The perceived temperature—A versatile index for the assessment of the human thermal environment. Part A: Scientific basics. Int. J. Biometeorol. 2012, 56, 165–176. [Google Scholar] [CrossRef]
- Gonzalez, R.; Nishi, Y.; Gagge, A. Experimental evaluation of standard effective temperature a new biometeorological index of man’s thermal discomfort. Int. J. Biometeorol. 1974, 18, 1–15. [Google Scholar] [CrossRef]
- Błażejczyk, K. New climatological and physiological model of the Human Heat Balance outdoor (MENEX) and its applications in bioclimatological studies in different scales. Zesz. Inst. Geogr. I Przestrz. Zagospod. PAN 1994, 28, 27–58. [Google Scholar]
- Jendritzky, G.; de Dear, R.; Havenith, G. UTCI-Why another thermal index? Int. J. Biometeorol. 2012, 56, 421–428. [Google Scholar] [CrossRef] [PubMed]
- ISO 11079; Ergonomics of the Thermal Environment: Determination and Interpretation of Cold Stress When Using Required Clothing Insulation (IREQ) and Local Cooling Effects. International Organization for Standardization: Geneva, Switzerland, 2007.
- Nikolopoulou, M.; Lykoudis, S. Thermal comfort in outdoor urban spaces: Analysis across different European countries. Build. Environ. 2006, 41, 1455–1470. [Google Scholar] [CrossRef]
- Canan, F.; Golasi, I.; Ciancio, V.; Coppi, M.; Salata, F. Outdoor thermal comfort conditions during summer in a cold semi-arid climate. A transversal field survey in Central Anatolia (Turkey). Build. Environ. 2019, 148, 212–224. [Google Scholar] [CrossRef]
- Golasi, I.; Salata, F.; Vollaro, E.D.L.; Coppi, M. Complying with the demand of standardization in outdoor thermal comfort: A first approach to the Global Outdoor Comfort Index (GOCI). Build. Environ. 2018, 130, 104–119. [Google Scholar] [CrossRef]
- Fang, Z.S.; Zheng, Z.M.; Feng, X.W.; Shi, D.C.; Lin, Z.; Gao, Y.F. Investigation of outdoor thermal comfort prediction models in South China: A case study in Guangzhou. Build. Environ. 2021, 188, 107424. [Google Scholar] [CrossRef]
- Sharma, M.; Ali, S. Tropical summer index—A study of thermal comfort of Indian subjects. Build. Environ. 1986, 21, 11–24. [Google Scholar] [CrossRef]
- Matzarakis, A.; Mayer, H. The extreme heat-wave in athens in July 1987 from the point-of-view of human biometeorology. Atmos. Environ. Part B-Urban Atmos. 1991, 25, 203–211. [Google Scholar] [CrossRef]
- Broto, V.C.; Westman, L.K. Ten years after Copenhagen: Reimagining climate change governance in urban areas. Wiley Interdiscip. Rev.-Clim. Chang. 2020, 11, 4. [Google Scholar]
- Kakoulli, C.; Kyriacou, A.; Michaelides, M.P. A Review of Field Measurement Studies on Thermal Comfort, Indoor Air Quality and Virus Risk. Atmosphere 2022, 13, 191. [Google Scholar] [CrossRef]
- Chen, M.X.; Liu, W.D.; Tao, X.L. Evolution and assessment on China’s urbanization 1960-2010: Under-urbanization or over-urbanization? Habitat Int. 2013, 38, 25–33. [Google Scholar] [CrossRef]
- Central People’s Government of the People’s Republic of China China’s National Plan on Implementation of the 2030 Agenda for Sustainable Development. Available online: https://www.gov.cn/xinwen/2016-10/13/content_5118514.htm (accessed on 13 November 2023).
- Zhuang, W.Q.; Wu, Q.; Jiang, M.; Ichiro, N.; Zhang, T.Y.; Yu, X.L. Game Analysis on Epidemic Prevention and Resuming Production: Based on China’s Experience with COVID-19. Front. Psychol. 2021, 12, 747465. [Google Scholar] [CrossRef]
- Zheng, Z.M.; Dai, K.Q.; Zhou, X.Q.; Liu, J.L.; Liu, W.W.; Lu, J.X.; Fang, Z.S. Field investigation of thermal comfort with face masks in outdoor spaces in South China: A case study. Urban CLim. 2023, 51, 101632. [Google Scholar] [CrossRef]
- Zhou, Z.Q.; Dong, L. Experimental investigation of the effect of surgical masks on outdoor thermal comfort in Xiamen, China. Build. Environ. 2023, 229, 109893. [Google Scholar] [CrossRef]
- Zhu, Y.C.; Mao, Y.D.; Li, Y.L.; Tang, T.W.; Jiang, H.L.; Qiao, S.C.; Lin, S.P.; Zheng, Z.M.; Fang, Z.S.; Chen, X.H. Field investigation of the heat stress in outdoor of healthcare workers wearing personal protective equipment in South China. Front. Public Health 2023, 11, 1166056. [Google Scholar] [CrossRef]
- Scimago Journal & Country Rank (SJR) Overview|Frequently Asked Questions. Available online: https://www.scimagojr.com/help.php (accessed on 13 November 2023).
- Freeman, L.C. Centrality in social networks: Conceptual clarification. In Social Network: Critical Concepts in Sociology; Routledge: Abingdon, UK, 2002; Volume 1, pp. 238–263. [Google Scholar]
- Su, H.-N.; Lee, P.-C. Mapping knowledge structure by keyword co-occurrence: A first look at journal papers in Technology Foresight. Scientometrics 2010, 85, 65–79. [Google Scholar] [CrossRef]
- Beck, H.E.; Zimmermann, N.E.; McVicar, T.R.; Vergopolan, N.; Berg, A.; Wood, E.F. Present and future Koppen-Geiger climate classification maps at 1-km resolution. Sci. Data 2018, 5, 180214. [Google Scholar] [CrossRef]
- Zhang, Y.; Zhang, C.; Yang, K.; Peng, Z.; Tang, L.; Duan, H.; Wu, C.; Luo, Y. Temporal and Spatial Effects of Urbanization on Regional Thermal Comfort. Land 2022, 11, 688. [Google Scholar] [CrossRef]
- Zheng, X.; Zhang, N.; Wang, X. Development of a modified thermal humidity index and its application to human thermal comfort of urban vegetation patches. Ecosyst. Health Sustain. 2022, 8, 21300951. [Google Scholar] [CrossRef]
- Tian, P.; Lu, H.; Li, D.; Guan, Y. Quantifying the effects of meteorological change between neighboring days on human thermal comfort in China. Theor. Appl. Climatol. 2022, 147, 1345–1357. [Google Scholar] [CrossRef]
- Chow, W.T.L.; Akbar, S.N.A.B.; Heng, S.L.; Roth, M. Assessment of measured and perceived microclimates within a tropical urban forest. Urban For. Urban Green. 2016, 16, 62–75. [Google Scholar] [CrossRef]
- Fang, Z.; Xu, X.; Zhou, X.; Deng, S.; Wu, H.; Liu, J.; Lin, Z. Investigation into the thermal comfort of university students conducting outdoor training. Build. Environ. 2019, 149, 26–38. [Google Scholar] [CrossRef]
- Gao, C.S.; Kuklane, K.; Ostergren, P.O.; Kjellstrom, T. Occupational heat stress assessment and protective strategies in the context of climate change. Int. J. Biometeorol. 2018, 62, 359–371. [Google Scholar] [CrossRef]
- Din, M.F.M.; Lee, Y.Y.; Ponraj, M.; Ossen, D.R.; Iwao, K.; Chelliapan, S. Thermal comfort of various building layouts with a proposed discomfort index range for tropical climate. J. Therm. Biol. 2014, 41, 6–15. [Google Scholar] [CrossRef] [PubMed]
- Zhou, H.; Tao, G.; Nie, Y.; Yan, X.; Sun, J. Outdoor thermal environment on road and its influencing factors in hot, humid weather: A case study in Xuzhou City, China. Build. Environ. 2022, 207, 108460B. [Google Scholar] [CrossRef]
- Bao, Y.; Gao, M.; Luo, D.; Zhou, X. The Influence of Plant Community Characteristics in Urban Parks on the Microclimate. Forests 2022, 13, 1342. [Google Scholar] [CrossRef]
- Gao, J.; Li, D.; Jiang, H.; Wen, Y.; Deng, G.; Wang, X.; Zhang, C.; He, C. Study of the Effects of Ten-Year Microclimate Regulation Based on Different Vegetation Type Combinations in a City Riparian Zone. Water 2022, 14, 1932. [Google Scholar] [CrossRef]
- Zare, S.; Hasheminejad, N.; Shirvan, H.E.; Hemmatjo, R.; Sarebanzadeh, K.; Ahmadi, S. Comparing Universal Thermal Climate Index (UTCI) with selected thermal indices/environmental parameters during 12 months of the year. Weather Clim. Extrem. 2018, 19, 49–57. [Google Scholar] [CrossRef]
- Arghavani, S.; Malakooti, H.; Bidokhti, A.-A.A.A. Numerical assessment of the urban green space scenarios on urban heat island and thermal comfort level in Tehran Metropolis. J. Clean. Prod. 2020, 261, 121183. [Google Scholar] [CrossRef]
- Poupkou, A.; Nastos, P.; Melas, D.; Zerefos, C. Climatology of Discomfort Index and Air Quality Index in a Large Urban Mediterranean Agglomeration. Water Air Soil Pollut. 2011, 222, 163–183. [Google Scholar] [CrossRef]
- Parsons, K.C. International Heat-Stress Standards—A Review. Ergonomics 1995, 38, 6–22. [Google Scholar] [CrossRef]
- Morakinyo, T.E.; Dahanayake, K.W.D.K.; Adegun, O.B.; Balogun, A.A. Modelling the effect of tree-shading on summer indoor and outdoor thermal condition of two similar buildings in a Nigerian university. Energy Build. 2016, 130, 721–732. [Google Scholar] [CrossRef]
- Yilmaz, S.; Toy, S.; Yilmaz, H. Human thermal comfort over three different land surfaces during summer in the city of Erzurum, Turkey. Atmosfera 2007, 20, 289–297. [Google Scholar]
- Deng, X.; Nie, W.; Li, X.; Wu, J.; Yin, Z.; Han, J.; Pan, H.; Lam, C.K.C. Influence of built environment on outdoor thermal comfort: A comparative study of new and old urban blocks in Guangzhou. Build. Environ. 2023, 234, 110133. [Google Scholar] [CrossRef]
- He, X.; Gao, W.; Wang, R.; Yan, D. Study on outdoor thermal comfort of factory areas during winter in hot summer and cold winter zone of China. Build. Environ. 2023, 228, 109883. [Google Scholar] [CrossRef]
- Johansson, E.; Yahia, M.W.; Arroyo, I.; Bengs, C. Outdoor thermal comfort in public space in warm-humid Guayaquil, Ecuador. Int. J. Biometeorol. 2018, 62, 387–399. [Google Scholar] [CrossRef] [PubMed]
- Hadianpour, M.; Mahdavinejad, M.; Bemanian, M.; Nasrollahi, F. Seasonal differences of subjective thermal sensation and neutral temperature in an outdoor shaded space in Tehran, Iran. Sustain. Cities Soc. 2018, 39, 751–764. [Google Scholar] [CrossRef]
- Da Silveira Hirashima, S.Q.; de Assis, E.S.; Nikolopoulou, M. Daytime thermal comfort in urban spaces: A field study in Brazil. Build. Environ. 2016, 107, 245–253. [Google Scholar] [CrossRef]
- Morakinyo, T.E.; Ogungbenro, S.B.; Abolude, A.T.; Akinsanola, A.A. Quantifying the effect of rain events on outdoor thermal comfort in a high-density city, Hong Kong. Int. J. Biometeorol. 2019, 63, 19–27. [Google Scholar] [CrossRef]
- Zhang, A.; Bokel, R.; van den Dobbelsteen, A.; Sun, Y.; Huang, Q.; Zhang, Q. An integrated school and schoolyard design method for summer thermal comfort and energy efficiency in Northern China. Build. Environ. 2017, 124, 369–387. [Google Scholar] [CrossRef]
- Unger, J.; Skarbit, N.; Gal, T. Evaluation of outdoor human thermal sensation of local climate zones based on long-term database. Int. J. Biometeorol. 2018, 62, 183–193. [Google Scholar] [CrossRef]
- Qaid, A.; Bin Lamit, H.; Ossen, D.R.; Shahminan, R.N.R. Urban heat island and thermal comfort conditions at micro-climate scale in a tropical planned city. Energy Build. 2016, 133, 577–595. [Google Scholar] [CrossRef]
- Ghaffarianhoseini, A.; Berardi, U.; Ghaffarianhoseini, A. Thermal performance characteristics of unshaded courtyards in hot and humid climates. Build. Environ. 2015, 87, 154–168. [Google Scholar] [CrossRef]
- Tang, T.; Zhou, X.; Zhang, Y.; Feng, X.; Liu, W.; Fang, Z.; Zheng, Z. Investigation into the thermal comfort and physiological adaptability of outdoor physical training in college students. Sci. Total Environ. 2022, 839, 155979. [Google Scholar] [CrossRef]
- Dong, J.; Peng, J.; He, X.; Corcoran, J.; Qiu, S.; Wang, X. Heatwave-induced human health risk assessment in megacities based on heat stress-social vulnerability-human exposure framework. Landsc. Urban Plan. 2020, 203, 103907. [Google Scholar] [CrossRef]
- Montazeri, H.; Toparlar, Y.; Blocken, B.; Hensen, J.L.M. Simulating the cooling effects of water spray systems in urban landscapes: A computational fluid dynamics study in Rotterdam, The Netherlands. Landsc. Urban Plan. 2017, 159, 85–100. [Google Scholar] [CrossRef]
- Di Napoli, C.; Pappenberger, F.; Cloke, H.L. Assessing heat-related health risk in Europe via the Universal Thermal Climate Index (UTCI). Int. J. Biometeorol. 2018, 62, 1155–1165. [Google Scholar] [CrossRef]
- Deng, J.-Y.; Wong, N.H. Impact of urban canyon geometries on outdoor thermal comfort in central business districts. Sustain. Cities Soc. 2020, 53, 101966. [Google Scholar] [CrossRef]
- Chen, L.; Ng, E. Quantitative urban climate mapping based on a geographical database: A simulation approach using Hong Kong as a case study. Int. J. Appl. Earth Obs. Geoinf. 2011, 13, 586–594. [Google Scholar] [CrossRef]
- Taleghani, M. The impact of increasing urban surface albedo on outdoor summer thermal comfort within a university campus. Urban CLim. 2018, 24, 175–184. [Google Scholar] [CrossRef]
- Zoelch, T.; Rahman, M.A.; Pfleiderer, E.; Wagner, G.; Pauleit, S. Designing public squares with green infrastructure to optimize human thermal comfort. Build. Environ. 2019, 149, 640–654. [Google Scholar] [CrossRef]
- Sodoudi, S.; Zhang, H.; Chi, X.; Mueller, F.; Li, H. The influence of spatial configuration of green areas on microclimate and thermal comfort. Urban For. Urban Green. 2018, 34, 85–96. [Google Scholar] [CrossRef]
- Ali, S.B.; Patnaik, S. Thermal comfort in urban open spaces: Objective assessment and subjective perception study in tropical city of Bhopal, India. Urban CLim. 2018, 24, 954–967. [Google Scholar] [CrossRef]
- Wu, R.; Fang, X.; Brown, R.; Liu, S.; Zhao, H. The COMFA(courtyard) model for assessing courtyard thermal comfort in hot and humid regions: A comparative study with existing models. Build. Environ. 2023, 234, 110150. [Google Scholar] [CrossRef]
- Wei, D.; Yang, L.; Bao, Z.; Lu, Y.; Yang, H. Variations in outdoor thermal comfort in an urban park in the hot-summer and cold-winter region of China. Sustain. Cities Soc. 2022, 77, 103535. [Google Scholar] [CrossRef]
- Nie, T.; Lai, D.; Liu, K.; Lian, Z.; Yuan, Y.; Sun, L. Discussion on inapplicability of Universal Thermal Climate Index (UTCI) for outdoor thermal comfort in cold region. Urban CLim. 2022, 46, 101304. [Google Scholar] [CrossRef]
- Staiger, H.; Laschewski, G.; Matzarakis, A. Selection of Appropriate Thermal Indices for Applications in Human Biometeorological Studies. Atmosphere 2019, 10, 18. [Google Scholar] [CrossRef]
- Provencal, S.; Bergeron, O.; Leduc, R.; Barrette, N. Thermal comfort in Quebec City, Canada: Sensitivity analysis of the UTCI and other popular thermal comfort indices in a mid-latitude continental city. Int. J. Biometeorol. 2016, 60, 591–603. [Google Scholar] [CrossRef]
- Chen, X.; Gao, L.; Xue, P.; Du, J.; Liu, J. Investigation of outdoor thermal sensation and comfort evaluation methods in severe cold area. Sci. Total Environ. 2020, 749, 141520. [Google Scholar] [CrossRef]
- Lian, Z.; Liu, B.; Brown, R.D. Exploring the suitable assessment method and best performance of human energy budget models for outdoor thermal comfort in hot and humid climate area. Sustain. Cities Soc. 2020, 63, 102423. [Google Scholar] [CrossRef]
- Lai, P.-C.; Choi, C.C.Y.; Wong, P.P.Y.; Thach, T.-Q.; Wong, M.S.; Cheng, W.; Kraemer, A.; Wong, C.-M. Spatial analytical methods for deriving a historical map of physiological equivalent temperature of Hong Kong. Build. Environ. 2016, 99, 22–28. [Google Scholar] [CrossRef]
- Krueger, E.L.; Minella, F.O.; Matzarakis, A. Comparison of different methods of estimating the mean radiant temperature in outdoor thermal comfort studies. Int. J. Biometeorol. 2014, 58, 1727–1737. [Google Scholar] [CrossRef]
- Da Silva, F.T.; de Alvarez, C.E. An integrated approach for ventilation’s assessment on outdoor thermal comfort. Build. Environ. 2015, 87, 59–71. [Google Scholar] [CrossRef]
- Matzarakis, A.; Haemmerle, M.; Koch, E.; Rudel, E. The climate tourism potential of Alpine destinations using the example of Sonnblick, Rauris and Salzburg. Theor. Appl. Climatol. 2012, 110, 645–658. [Google Scholar] [CrossRef]
- Li, K.; Liu, X.; Bao, Y. Evaluating the performance of different thermal indices on quantifying outdoor thermal sensation in humid subtropical residential areas of China. Front. Environ. Sci. 2022, 10, 1071668. [Google Scholar] [CrossRef]
- Liu, Y.; Gao, Y.; Shi, D.; Zhuang, C.; Lin, Z.; Hao, Z. Modelling Residential Outdoor Thermal Sensation in Hot Summer Cities: A Case Study in Chongqing, China. Buildings 2022, 12, 1564. [Google Scholar] [CrossRef]
- Salata, F.; Golasi, I.; Proietti, R.; Vollaro, A.D.L. Implications of climate and outdoor thermal comfort on tourism: The case of Italy. Int. J. Biometeorol. 2017, 61, 2229–2244. [Google Scholar] [CrossRef]
- Shimazaki, Y.; Yoshida, A.; Suzuki, R.; Kawabata, T.; Imai, D.; Kinoshita, S. Application of human thermal load into unsteady condition for improvement of outdoor thermal comfort. Build. Environ. 2011, 46, 1716–1724. [Google Scholar] [CrossRef]
- Pantavou, K.; Santamouris, M.; Asimakopoulos, D.; Theoharatos, G. Empirical calibration of thermal indices in an urban outdoor Mediterranean environment. Build. Environ. 2014, 80, 283–292. [Google Scholar] [CrossRef]
- Salata, F.; Golasi, L.; Petitti, D.; Vollaro, E.D.L.; Coppi, M.; Vollaro, A.D.L. Relating microclimate, human thermal comfort and health during heat waves: An analysis of heat island mitigation strategies through a case study in an urban outdoor environment. Sustain. Cities Soc. 2017, 30, 79–96. [Google Scholar] [CrossRef]
- Golasi, I.; Salata, F.; Vollaro, E.D.L.; Coppi, M.; Vollaro, A.D.L. Thermal Perception in the Mediterranean Area: Comparing the Mediterranean Outdoor Comfort Index (MOCI) to Other Outdoor Thermal Comfort Indices. Energies 2016, 9, 550. [Google Scholar] [CrossRef]
- Tseliou, A.; Tsiros, I.X.; Nikolopoulou, M. Seasonal differences in thermal sensation in the outdoor urban environment of Mediterranean climates—the example of Athens, Greece. Int. J. Biometeorol. 2017, 61, 1191–1208. [Google Scholar] [CrossRef]
- Yang, B.; Olofsson, T.; Nair, G.; Kabanshi, A. Outdoor thermal comfort under subarctic climate of north Sweden—A pilot study in Umea. Sustain. Cities Soc. 2017, 28, 387–397. [Google Scholar] [CrossRef]
- Nikolopoulou, M.; Steemers, K. Thermal comfort and psychological adaptation as a guide for designing urban spaces. Energy Build. 2003, 35, 95–101. [Google Scholar] [CrossRef]
- Huang, Z.; Cheng, B.; Gou, Z.; Zhang, F. Outdoor thermal comfort and adaptive behaviors in a university campus in China’s hot summer-cold winter climate region. Build. Environ. 2019, 165, 106414. [Google Scholar] [CrossRef]
- Shooshtarian, S.; Ridley, I. The effect of individual and social environments on the users thermal perceptions of educational urban precincts. Sustain. Cities Soc. 2016, 26, 119–133. [Google Scholar] [CrossRef]
- Knez, I.; Thorsson, S. Thermal, emotional and perceptual evaluations of a park: Cross-cultural and environmental attitude comparisons. Build. Environ. 2008, 43, 1483–1490. [Google Scholar] [CrossRef]
- Lin, T.-P.; Yang, S.-R.; Chen, Y.-C.; Matzarakis, A. The potential of a modified physiologically equivalent temperature (mPET) based on local thermal comfort perception in hot and humid regions. Theor. Appl. Climatol. 2019, 135, 873–876. [Google Scholar] [CrossRef]
- Coccolo, S.; Pearlmutter, D.; Kaempf, J.; Scartezzini, J.-L. Thermal Comfort Maps to estimate the impact of urban greening on the outdoor human comfort. Urban For. Urban Green. 2018, 35, 91–105. [Google Scholar] [CrossRef]
- Pearlmutter, D.; Jiao, D.; Garb, Y. The relationship between bioclimatic thermal stress and subjective thermal sensation in pedestrian spaces. Int. J. Biometeorol. 2014, 58, 2111–2127. [Google Scholar] [CrossRef] [PubMed]
- Feng, X.W.; He, C.X.; Fang, Z.S.; Ji, Z.L. Current status of research on outdoor thermal comfort. Build. Sci. 2017, 33, 152–158. [Google Scholar]
- Blazejczyk, K.; Epstein, Y.; Jendritzky, G.; Staiger, H.; Tinz, B. Comparison of UTCI to selected thermal indices. Int. J. Biometeorol. 2012, 56, 515–535. [Google Scholar] [CrossRef] [PubMed]
- Chindapol, S.; Blair, J.; Osmond, P.; Prasad, D. A suitable thermal stress index for the elderly in summer tropical climates. Procedia Eng. 2017, 180, 932–943. [Google Scholar] [CrossRef]
- d’Ambrosio Alfano, F.R.; Malchaire, J.; Palella, B.I.; Riccio, G. WBGT index revisited after 60 years of use. Ann. Occup. Hygen. 2014, 58, 955–970. [Google Scholar]
- Montain, S.J.; Sawka, M.N.; Cadarette, B.S.; Quigley, M.D.; McKay, J.M. Physiological tolerance to uncompensable heat stress: Effects of exercise intensity, protective clothing, and climate. J. Appl. Physiol. 1994, 77, 216–222. [Google Scholar] [CrossRef] [PubMed]
- Parsons, K. Human Thermal Environments: The Effects of Hot, Moderate, and Cold Environments on Human Health, Comfort, and Performance; CRC Press: Boca Raton, FL, USA, 2014. [Google Scholar]
- Zhao, Q.; Lian, Z.; Lai, D. Thermal comfort models and their developments: A review. Energy Built Environ. 2021, 2, 21–33. [Google Scholar] [CrossRef]
- van Hoof, J. Forty years of Fanger’s model of thermal comfort: Comfort for all? Indoor Air 2008, 18, 182–201. [Google Scholar] [CrossRef] [PubMed]
- Thorsson, S.; Lindqvist, M.; Lindqvist, S. Thermal bioclimatic conditions and patterns of behaviour in an urban park in Goteborg, Sweden. Int. J. Biometeorol. 2004, 48, 149–156. [Google Scholar] [CrossRef] [PubMed]
- Becker, S.; Potchter, O.; Yaakov, Y. Calculated and observed human thermal sensation in an extremely hot and dry climate. Energy Build. 2003, 35, 747–756. [Google Scholar] [CrossRef]
- Fang, Z.S.; Feng, X.W.; Liu, J.L.; Lin, Z.; Mak, C.M.; Niu, J.L.; Tse, K.T.; Xu, X.N. Investigation into the differences among several outdoor thermal comfort indices against field survey in subtropics. Sustain. Cities Soc. 2019, 44, 676–690. [Google Scholar] [CrossRef]
- Lai, D.Y.; Guo, D.H.; Hou, Y.F.; Lin, C.Y.; Chen, Q.Y. Studies of outdoor thermal comfort in northern China. Build. Environ. 2014, 77, 110–118. [Google Scholar] [CrossRef]
- Nikolopoulou, M.; Baker, N.; Steemers, K. Thermal comfort in outdoor urban spaces: Understanding the human parameter. Sol. Energy 2001, 70, 227–235. [Google Scholar] [CrossRef]
- Ruiz, M.A.; Correa, E.N. Suitability of different comfort indices for the prediction of thermal conditions in tree-covered outdoor spaces in arid cities. Theor. Appl. Climatol. 2015, 122, 69–83. [Google Scholar] [CrossRef]
- Matzarakis, A.; Mayer, H. Heat stress in Greece. Int. J. Biometeorol. 1997, 41, 34–39. [Google Scholar] [CrossRef]
- Alfano, F.R.D.; Palella, B.I.; Riccio, G. On the Transition Thermal Discomfort to Heat Stress as a Function of the PMV Value. Ind. Health 2013, 51, 285–296. [Google Scholar] [CrossRef] [PubMed]
- Fiala, D.; Havenith, G.; Bröde, P.; Kampmann, B.; Jendritzky, G. UTCI-Fiala multi-node model of human heat transfer and temperature regulation. Int. J. Biometeorol. 2012, 56, 429–441. [Google Scholar] [CrossRef] [PubMed]
- Xi, T.Y.; Li, Q.; Mochida, A.; Meng, Q.L. Study on the outdoor thermal environment and thermal comfort around campus clusters in subtropical urban areas. Build. Environ. 2012, 52, 162–170. [Google Scholar] [CrossRef]
- Zhao, L.; Zhou, X.; Li, L.; He, S.; Chen, R. Study on outdoor thermal comfort on a campus in a subtropical urban area in summer. Sustain. Cities Soc. 2016, 22, 164–170. [Google Scholar] [CrossRef]
- Fiala, D. Dynamic Simulation of Human Heat Transfer and Thermal Comfort; De Montfort University Leicester: Leicester, UK, 1998. [Google Scholar]
- Fiala, D.; Psikuta, A.; Jendritzky, G.; Paulke, S.; Nelson, D.A.; van Marken Lichtenbelt, W.D.; Frijns, A.J. Physiological modeling for technical, clinical and research applications. Front. Biosci.-Sch. 2010, 2, 939–968. [Google Scholar] [CrossRef]
- Xie, Y.; Huang, T.; Li, J.; Liu, J.; Niu, J.; Mak, C.M.; Lin, Z. Evaluation of a multi-nodal thermal regulation model for assessment of outdoor thermal comfort: Sensitivity to wind speed and solar radiation. Build. Environ. 2018, 132, 45–56. [Google Scholar] [CrossRef]
- van Marken Lichtenbelt, W.; Frijns, A.; Fiala, D.; Janssen, F.; Van Ooijen, A.; Van Steenhoven, A. Effect of individual characteristics on a mathematical model of human thermoregulation. J. Therm. Biol. 2004, 29, 577–581. [Google Scholar] [CrossRef]
- Lichtenbelt, W.D.V.; Frijns, A.J.H.; van Ooijen, M.J.; Fiala, D.; Kester, A.M.; van Steenhoven, A.A. Validation of an individualised model of human thermoregulation for predicting responses to cold air. Int. J. Biometeorol. 2007, 51, 169–179. [Google Scholar] [CrossRef] [PubMed]
- Kobayashi, Y.; Tanabe, S.-i. Development of JOS-2 human thermoregulation model with detailed vascular system. Build. Environ. 2013, 66, 1–10. [Google Scholar] [CrossRef]
- Lai, D.; Liu, W.; Gan, T.; Liu, K.; Chen, Q. A review of mitigating strategies to improve the thermal environment and thermal comfort in urban outdoor spaces. Sci. Total Environ. 2019, 661, 337–353. [Google Scholar] [CrossRef]
- Lai, D.; Chen, C.; Liu, W.; Shi, Y.; Chen, C. An ordered probability model for predicting outdoor thermal comfort. Energy Build. 2018, 168, 261–271. [Google Scholar] [CrossRef]
- Lai, D.; Chen, C. Comparison of the linear regression, multinomial logit, and ordered probability models for predicting the distribution of thermal sensation. Energy Build. 2019, 188, 269–277. [Google Scholar] [CrossRef]
- De Dear, R.; Xiong, J.; Kim, J.; Cao, B. A review of adaptive thermal comfort research since 1998. Energy Build. 2020, 214, 109893. [Google Scholar] [CrossRef]
- Yao, R.; Li, B.; Liu, J. A theoretical adaptive model of thermal comfort–Adaptive Predicted Mean Vote (aPMV). Build. Environ. 2009, 44, 2089–2096. [Google Scholar] [CrossRef]
- Wang, Z.; Yu, H.; Luo, M.; Wang, Z.; Zhang, H.; Jiao, Y. Predicting older people’s thermal sensation in building environment through a machine learning approach: Modelling, interpretation, and application. Build. Environ. 2019, 161, 106231. [Google Scholar] [CrossRef]
- Liu, K.; Nie, T.; Liu, W.; Liu, Y.; Lai, D. A machine learning approach to predict outdoor thermal comfort using local skin temperatures. Sustain. Cities Soc. 2020, 59, 102216. [Google Scholar] [CrossRef]
- Cao, Q.; Huang, H.; Hong, Y.; Huang, X.; Wang, S.; Wang, L.; Wang, L. Modeling intra-urban differences in thermal environments and heat stress based on local climate zones in central Wuhan. Build. Environ. 2022, 225, 109625. [Google Scholar] [CrossRef]
- Geletic, J.; Lehnert, M.; Savic, S.; Milosevic, D. Modelled spatiotemporal variability of outdoor thermal comfort in local climate zones of the city of Brno, Czech Republic. Sci. Total Environ. 2018, 624, 385–395. [Google Scholar] [CrossRef]
- Dankers, R.; Hiederer, R. Extreme Temperatures and Precipitation in Europe: Analysis of a High-Resolution Climat Change Scenario; Citeseer: Berlin, Germany, 2008. [Google Scholar]
- Błażejczyk, K.; Twardosz, R. Long-term changes of bioclimatic conditions in Cracow (Poland). In The Polish Climate in the European Context: An Historical Overview; Springer: Dordrecht, The Netherlands, 2010; pp. 235–246. [Google Scholar]
- Mekis, É.; Vincent, L.A.; Shephard, M.W.; Zhang, X. Observed trends in severe weather conditions based on humidex, wind chill, and heavy rainfall events in Canada for 1953–2012. Atmos.-Ocean 2015, 53, 383–397. [Google Scholar] [CrossRef]
- Koopmans, S.; Heusinkveld, B.; Steeneveld, G. A standardized Physical Equivalent Temperature urban heat map at 1-m spatial resolution to facilitate climate stress tests in the Netherlands. Build. Environ. 2020, 181, 106984. [Google Scholar] [CrossRef]
- Park, S.; Tuller, S.E.; Jo, M. Application of Universal Thermal Climate Index (UTCI) for microclimatic analysis in urban thermal environments. Landsc. Urban Plan. 2014, 125, 146–155. [Google Scholar] [CrossRef]
- Hedquist, B.C.; Brazel, A.J. Seasonal variability of temperatures and outdoor human comfort in Phoenix, Arizona, USA. Build. Environ. 2014, 72, 377–388. [Google Scholar] [CrossRef]
- Bartzokas, A.; Lolis, C.J.; Kassomenos, P.A.; McGregor, G.R. Climatic characteristics of summer human thermal discomfort in Athens and its connection to atmospheric circulation. Nat. Hazards Earth Syst. Sci. 2013, 13, 3271–3279. [Google Scholar] [CrossRef]
- Papanastasiou, D.; Melas, D.; Kambezidis, H. Air quality and thermal comfort levels under extreme hot weather. Atmos. Res. 2015, 152, 4–13. [Google Scholar] [CrossRef]
- Orosa, J.A.; Costa, Á.M.; Rodríguez-Fernández, Á.; Roshan, G. Effect of climate change on outdoor thermal comfort in humid climates. J. Environ. Health Sci. Eng. 2014, 12, 1–9. [Google Scholar] [CrossRef]
- Thorsson, S.; Lindberg, F.; Björklund, J.; Holmer, B.; Rayner, D. Potential changes in outdoor thermal comfort conditions in Gothenburg, Sweden due to climate change: The influence of urban geometry. Int. J. Climatol. 2011, 31, 324–335. [Google Scholar] [CrossRef]
- Li, Z.L.; Wu, H.; Duan, S.B.; Zhao, W.; Ren, H.; Liu, X.; Leng, P.; Tang, R.; Ye, X.; Zhu, J. Satellite remote sensing of global land surface temperature: Definition, methods, products, and applications. Rev. Geophys. 2023, 61, e2022RG000777. [Google Scholar] [CrossRef]
- Chen, H.; Hong, B.; Qu, H.; Geng, Y.; Su, M. Effects of Acoustic Perception on Outdoor Thermal Comfort in Campus Open Spaces in China’s Cold Region. Buildings 2022, 12, 151810. [Google Scholar]
- Du, M.; Hong, B.; Gu, C.; Li, Y.; Wang, Y. Multiple effects of visual-acoustic-thermal perceptions on the overall comfort of elderly adults in residential outdoor environments. Energy Build. 2023, 283, 112813. [Google Scholar] [CrossRef]
- Zhang, T.; Hong, B.; Su, X.; Li, Y.; Song, L. Effects of tree seasonal characteristics on thermal-visual perception and thermal comfort. Build. Environ. 2022, 212, 108793. [Google Scholar] [CrossRef]
- Jin, Y.; Jin, H.; Kang, J. Combined effects of the thermal-acoustic environment on subjective evaluations in urban squares. Build. Environ. 2020, 168, 106517. [Google Scholar] [CrossRef]
- Sun, C.; Lian, W.; Liu, L.; Dong, Q.; Han, Y. The impact of street geometry on outdoor thermal comfort within three different urban forms in severe cold region of China. Build. Environ. 2022, 222, 109342. [Google Scholar] [CrossRef]
- Mi, J.; Hong, B.; Zhang, T.; Huang, B.; Niu, J. Outdoor thermal benchmarks and their application to climate-responsive designs of residential open spaces in a cold region of China. Build. Environ. 2020, 169, 106592. [Google Scholar] [CrossRef]
- He, X.; An, L.; Hong, B.; Huang, B.; Cui, X. Cross-cultural differences in thermal comfort in campus open spaces: A longitudinal field survey in China’s cold region. Build. Environ. 2020, 172, 106739. [Google Scholar] [CrossRef]
- ISO 7726; Ergonomics of the Thermal Environment-Instruments for Measuring Physical Quantities. International Organization for Standardization: Geneva, Switzerland, 1998.
- Oke, T.R.; Mills, G.; Christen, A.; Voogt, J.A. Urban Climates; Cambridge University Press: Cambridge, UK, 2017. [Google Scholar]
- Liu, Z.; Cheng, K.Y.; He, Y.; Jim, C.Y.; Brown, R.; Shi, Y.; Lau, K.; Ng, E. Microclimatic measurements in tropical cities: Systematic review and proposed guidelines. Build. Environ. 2022, 222, 109411. [Google Scholar] [CrossRef]
- Thorsson, S.; Lindberg, F.; Eliasson, I.; Holmer, B. Different methods for estimating the mean radiant temperature in an outdoor urban setting. Int. J. Climatol. A J. R. Meteorol. Soc. 2007, 27, 1983–1993. [Google Scholar] [CrossRef]
- Johansson, E.; Thorsson, S.; Emmanuel, R.; Krüger, E. Instruments and methods in outdoor thermal comfort studies–The need for standardization. Urban CLim. 2014, 10, 346–366. [Google Scholar] [CrossRef]
- Spagnolo, J.; de Dear, R. A field study of thermal comfort in outdoor and semi-outdoor environments in subtropical Sydney Australia. Build. Environ. 2003, 38, 721–738. [Google Scholar] [CrossRef]
- Alfano, F.R.d.A.; Dell’Isola, M.; Ficco, G.; Palella, B.I.; Riccio, G. Small globes and pocket heat stress meters for WBGT and PHS evaluations. A critical analysis under controlled conditions. Build. Environ. 2022, 226, 109781. [Google Scholar] [CrossRef]
- Alfano, F.R.d.A.; Dell’isola, M.; Ficco, G.; Palella, B.I.; Riccio, G. On the measurement of the mean radiant temperature by means of globes: An experimental investigation under black enclosure conditions. Build. Environ. 2021, 193, 107655. [Google Scholar] [CrossRef]
- d’Ambrosio Alfano, F.R.; Ficco, G.; Frattolillo, A.; Palella, B.I.; Riccio, G. Mean radiant temperature measurements through small black globes under forced convection conditions. Atmosphere 2021, 12, 621. [Google Scholar] [CrossRef]
- Chen, L.; Wen, Y.; Zhang, L.; Xiang, W.-N. Studies of thermal comfort and space use in an urban park square in cool and cold seasons in Shanghai. Build. Environ. 2015, 94, 644–653. [Google Scholar] [CrossRef]
- Ng, E.; Cheng, V. Urban human thermal comfort in hot and humid Hong Kong. Energy Build. 2012, 55, 51–65. [Google Scholar] [CrossRef]
- Heidari, S.; Azizi, M. Evaluation of thermal comfort in urban areas. J. Urban Manag. Energy Sustain. 2019, 1, 128–137. [Google Scholar]
- Shooshtarian, S.; Rajagopalan, P. Study of thermal satisfaction in an Australian educational precinct. Build. Environ. 2017, 123, 119–132. [Google Scholar] [CrossRef]
- Krejcie, R.V.; Morgan, D.W. Determining sample size for research activities. Educ. Psychol. Meas. 1970, 30, 607–610. [Google Scholar] [CrossRef]
- Tseliou, A.; Tsiros, I.X.; Lykoudis, S.; Nikolopoulou, M. An evaluation of three biometeorological indices for human thermal comfort in urban outdoor areas under real climatic conditions. Build. Environ. 2010, 45, 1346–1352. [Google Scholar] [CrossRef]
- Song, G.-S.; Jeong, M.-A. Morphology of pedestrian roads and thermal responses during summer, in the urban area of Bucheon city, Korea. Int. J. Biometeorol. 2016, 60, 999–1014. [Google Scholar] [CrossRef]
- Kruger, E.L.; Drach, P. Identifying potential effects from anthropometric variables on outdoor thermal comfort. Build. Environ. 2017, 117, 230–237. [Google Scholar] [CrossRef]
- Indraganti, M.; Rao, K.D. Effect of age, gender, economic group and tenure on thermal comfort: A field study in residential buildings in hot and dry climate with seasonal variations. Energy Build. 2010, 42, 273–281. [Google Scholar] [CrossRef]
- Indraganti, M.; Ooka, R.; Rijal, H.B. Thermal comfort in offices in India: Behavioral adaptation and the effect of age and gender. Energy Build. 2015, 103, 284–295. [Google Scholar] [CrossRef]
- Taylor, N.A.; Allsopp, N.K.; Parkes, D.G. Preferred room temperature of young vs aged males: The influence of thermal sensation, thermal comfort, and affect. J. Gerontol. Ser. A Biol. Sci. Med. Sci. 1995, 50, M216–M221. [Google Scholar] [CrossRef] [PubMed]
- Collins, K.J.; Exton-Smith, A.N.; Doré, C. Urban hypothermia: Preferred temperature and thermal perception in old age. Br. Med. J. Clin. Res. Ed. 1981, 282, 175–177. [Google Scholar] [CrossRef] [PubMed]
- Karyono, T.H. Report on thermal comfort and building energy studies in Jakarta—Indonesia. Build. Environ. 2000, 35, 77–90. [Google Scholar] [CrossRef]
- Dougherty, K.A.; Chow, M.; Kenney, W.L. Responses of lean and obese boys to repeated summer exercise heat bouts. Med. Sci. Sports Exerc. 2009, 41, 279. [Google Scholar] [CrossRef]
- Dougherty, K.A.; Chow, M.; Larry Kenney, W. Critical environmental limits for exercising heat-acclimated lean and obese boys. Eur. J. Appl. Physiol. 2010, 108, 779–789. [Google Scholar] [CrossRef] [PubMed]
- Sehl, P.; Leites, G.; Martins, J.; Meyer, F. Responses of obese and non-obese boys cycling in the heat. Int. J. Sports Med. 2012, 33, 497–501. [Google Scholar] [CrossRef]
- Zhang, T.; Su, M.; Hong, B.; Wang, C.; Li, K. Interaction of emotional regulation and outdoor thermal perception: A pilot study in a cold region of China. Build. Environ. 2021, 198, 107870. [Google Scholar] [CrossRef]
- Chang, J.; Du, M.; Hong, B.; Qu, H.; Chen, H. Effects of thermal-olfactory interactions on emotional changes in urban outdoor environments. Build. Environ. 2023, 232, 110049. [Google Scholar] [CrossRef]
- Davis, R.E.; Knappenberger, P.C.; Michaels, P.J.; Novicoff, W.M. Changing heat-related mortality in the United States. Environ. Health Perspect. 2003, 111, 1712–1718. [Google Scholar] [CrossRef]
- Roye, D.; Zarrabeitia, M.T.; Riancho, J.; Santurtun, A. A time series analysis of the relationship between apparent temperature, air pollutants and ischemic stroke in Madrid, Spain. Environ. Res. 2019, 173, 349–358. [Google Scholar] [CrossRef]
- Urban, A.; Kysely, J. Comparison of UTCI with Other Thermal Indices in the Assessment of Heat and Cold Effects on Cardiovascular Mortality in the Czech Republic. Int. J. Environ. Res. Public Health 2014, 11, 952–967. [Google Scholar] [CrossRef]
- Emodi, N.V.; Chaiechi, T.; Beg, A.R.A. The impact of climate variability and change on the energy system: A systematic scoping review. Sci. Total Environ. 2019, 676, 545–563. [Google Scholar] [CrossRef] [PubMed]
- Wilkinson, P.; Landon, M.; Armstrong, B.; Stevenson, S.; Pattenden, S.; McKee, M.; Fletcher, T. Cold Comfort: The Social and Environmental Determinants of Excess Winter Deaths in England, 1986–1996; Policy Press: Bristol, UK, 2006. [Google Scholar]
- Huynen, M.-M.; Martens, P.; Schram, D.; Weijenberg, M.P.; Kunst, A.E. The impact of heat waves and cold spells on mortality rates in the Dutch population. Environ. Health Perspect. 2001, 109, 463–470. [Google Scholar] [CrossRef]
- Ndetto, E.L.; Matzarakis, A. Urban atmospheric environment and human biometeorological studies in Dar es Salaam, Tanzania. Air Qual. Atmos. Health 2015, 8, 175–191. [Google Scholar] [CrossRef]
- Xu, W.; Thach, T.-Q.; Chau, Y.-K.; Lai, H.-K.; Lam, T.-H.; Chan, W.-M.; Lee, R.S.; Hedley, A.J.; Wong, C.-M. Thermal stress associated mortality risk and effect modification by sex and obesity in an elderly cohort of Chinese in Hong Kong. Environ. Pollut. 2013, 178, 288–293. [Google Scholar] [CrossRef]
- Lin, Y.-K.; Chang, C.-K.; Li, M.-H.; Wu, Y.-C.; Wang, Y.-C. High-temperature indices associated with mortality and outpatient visits: Characterizing the association with elevated temperature. Sci. Total Environ. 2012, 427, 41–49. [Google Scholar] [CrossRef]
- Skutecki, R.; Jalali, R.; Dragańska, E.; Cymes, I.; Romaszko, J.; Glińska-Lewczuk, K. UTCI as a bio-meteorological tool in the assessment of cold-induced stress as a risk factor for hypertension. Sci. Total Environ. 2019, 688, 970–975. [Google Scholar] [CrossRef]
- Romaszko, J.; Dragańska, E.; Jalali, R.; Cymes, I.; Glińska-Lewczuk, K. Universal Climate Thermal Index as a prognostic tool in medical science in the context of climate change: A systematic review. Sci. Total Environ. 2022, 828, 154492. [Google Scholar] [CrossRef] [PubMed]
- Follos, F.; Linares, C.; Vellón, J.; Lopez-Bueno, J.A.; Luna, M.; Sánchez-Martínez, G.; Díaz, J. The evolution of minimum mortality temperatures as an indicator of heat adaptation: The cases of Madrid and Seville (Spain). Sci. Total Environ. 2020, 747, 141259. [Google Scholar] [CrossRef] [PubMed]
- Ryti, N.R.; Guo, Y.; Jaakkola, J.J. Global association of cold spells and adverse health effects: A systematic review and meta-analysis. Environ. Health Perspect. 2016, 124, 12–22. [Google Scholar] [CrossRef]
- Garssen, J.; Harmsen, C.; De Beer, J. The effect of the summer 2003 heat wave on mortality in the Netherlands. Eurosurveillance 2005, 10, 13–14. [Google Scholar] [CrossRef]
- Kennedy, E.; Olsen, H.; Vanos, J.; Vecellio, D.J.; Desat, M.; Richters, K.; Rutledge, A.; Richardson, G.R. Reimagining spaces where children play: Developing guidance for thermally comfortable playgrounds in Canada. Can. J. Public Health 2021, 112, 706–713. [Google Scholar] [CrossRef]
- Webb, L.H.; Parsons, K.C.; Hodder, S.G. Thermal comfort requirements: A study of people with multiple sclerosis. Asheville Trans. 1999, 105, 648. [Google Scholar]
- Blanc, J.; Spruill, T.; Butler, M.; Casimir, G.; Jean-Louis, G. 0885 is resilience a protective factor for sleep disturbances among earthquake survivors? Sleep 2019, 42, A356. [Google Scholar] [CrossRef]
- Hayes, K.; Blashki, G.; Wiseman, J.; Burke, S.; Reifels, L. Climate change and mental health: Risks, impacts and priority actions. Int. J. Ment. Health Syst. 2018, 12, 1–12. [Google Scholar] [CrossRef]
- Cianconi, P.; Betrò, S.; Janiri, L. The impact of climate change on mental health: A systematic descriptive review. Front. Psychiatry 2020, 11, 74. [Google Scholar] [CrossRef]
- Thach, T.-Q.; Zheng, Q.; Lai, P.-C.; Wong, P.P.-Y.; Chau, P.Y.-K.; Jahn, H.J.; Plass, D.; Katzschner, L.; Kraemer, A.; Wong, C.-M. Assessing spatial associations between thermal stress and mortality in Hong Kong: A small-area ecological study. Sci. Total Environ. 2015, 502, 666–672. [Google Scholar] [CrossRef]
- Bajsanski, I.V.; Milosevic, D.D.; Savic, S.M. Evaluation and improvement of outdoor thermal comfort in urban areas on extreme temperature days: Applications of automatic algorithms. Build. Environ. 2015, 94, 632–643. [Google Scholar] [CrossRef]
- Zhang, X.; Yang, L.; Luo, R.; Wu, H.-Y.; Xu, J.; Huang, C.; Ruan, Y.; Zheng, X.; Yao, J. Estimating the outdoor environment of workers’ villages in East China using machine learning. Build. Environ. 2022, 226, 109738. [Google Scholar] [CrossRef]
- Sun, R.; Liu, J.; Lai, D.; Liu, W. Building form and outdoor thermal comfort: Inverse design the microclimate of outdoor space for a kindergarten. Energy Build. 2023, 284, 112824. [Google Scholar] [CrossRef]
- Lai, D.; Zhou, X.; Chen, Q. Modelling dynamic thermal sensation of human subjects in outdoor environments. Energy Build. 2017, 149, 16–25. [Google Scholar] [CrossRef]
- Hu, W.; Wen, Y.; Guan, K.; Jin, G.; Tseng, K.J. iTCM: Toward learning-based thermal comfort modeling via pervasive sensing for smart buildings. IEEE Internet Things J. 2018, 5, 4164–4177. [Google Scholar] [CrossRef]
- Wang, B.; Yi, Y.K. Developing an adapted UTCI (Universal Thermal Climate Index) for the elderly population in China’s severe cold climate region. Sustain. Cities Soc. 2021, 69, 102813. [Google Scholar] [CrossRef]
- Fard, Z.Q.; Zomorodian, Z.S.; Korsavi, S.S. Application of machine learning in thermal comfort studies: A review of methods, performance and challenges. Energy Build. 2022, 256, 111771. [Google Scholar] [CrossRef]
- Zhou, X. A Multi-Node Thermal Comfort Model Based on Chinese Thermo-Biological Features; Shanghai Jiao Tong University: Shanghai, China, 2015. [Google Scholar]







| Type | Abbreviation | Index | Unit |
|---|---|---|---|
| Linear indicators based on cold and hot sensation | AT [57] | Apparent Temperature | °C |
| CI [58] | Comfort Index | °C | |
| DI [22] | Discomfort Index | °C | |
| ET [32] | Effective Temperature | °C | |
| ESI [59] | Environmental Stress Index | °C | |
| H [60] | Humidex | °C | |
| HI [61] | Heat Index | °C | |
| HSI [62,63] | Heat Strain Index | – | |
| ITS [23] | Index of Thermal Stress | W | |
| PE [64] | Cooling Power Index | W·m−2 | |
| PSI [65] | Physiological Strain Index | °C | |
| RSI [66] | Relative Strain Index | – | |
| THI [24,67] | Temperature Humidity Index | °C | |
| THSW [68] | Temperature Humidity Sun Wind | ℃ | |
| WBGT [21] | Wet-Bulb Globe Temperature Index | °C | |
| WCI [69] | Wind Chill Index | W·m−2 | |
| TWC [70] | Wind Chill Temperature | °C | |
| Index based on the thermal equilibrium of human body | COMFA [71] | COMfort formula | W·m−2 |
| ETU [72] | Universal Effective Temperature | °C | |
| HL [73] | Heat Load Index | W·m−2 | |
| HTCI [74] | Outdoor Human Thermal Comfort Index | W·m−2 | |
| ITS [23,75] | Index of Thermal Stress | W | |
| PHS [76,77] | Predicted Heat Strain | — | |
| mPET [78] | Modified Physiological Equivalent Temperature | °C | |
| OUT_SET* [79,80] | Standard Effective Temperature for Outdoor | °C | |
| PMV [33] | Predicted Mean Vote | — | |
| PET [81,82] | Physiologically Equivalent Temperature | °C | |
| PT [83] | Perceived Temperature | °C | |
| SET* [35,84] | Standard Effective Temperature | °C | |
| STI [85] | Subjective Temperature Index | — | |
| UTCI [86] | Universal Thermal Climate Index | °C | |
| IREQ [28,87] | Required Clothing Insulation | m2⋅K⋅W−1 | |
| Empirical indicators based on subjective and objective evaluations | ASV [40,88] | Actual Sensation Vote | — |
| FOCI [89] | Turkish Outdoor Comfort Index | — | |
| GOCI [90] | Global Outdoor Comfort Index | — | |
| IZA [38] | Thermal comfort Index for Cities of Arid Zones | — | |
| MOCI [30] | Mediterranean Outdoor Comfort Index | — | |
| TSV [91] | Thermal Sensation Vote | — | |
| TSI [92] | Tropical Summer Index | °C |
| Top 10 International Research Institutions in Outdoor Thermal Comfort Application Research | Number of Publications | Centrality | Total Number of Citations | Number of Citations per Article |
|---|---|---|---|---|
| University of Freiburg | 34 | 0.34 | 6682 | 196.53 |
| Dortmund University of Technology | 12 | 0.12 | 1106 | 92.17 |
| Loughborough University | 6 | 0.21 | 1388 | 231.33 |
| Tel Aviv University | 7 | 0.11 | 1375 | 196.43 |
| Lund University | 6 | 0.04 | 965 | 160.83 |
| National and Kapodistrian University of Athens | 9 | 0 | 618 | 68.67 |
| Sapienza University Rome | 9 | 0.01 | 510 | 56.67 |
| Deutscher Wetterdienst | 9 | 0.05 | 439 | 48.78 |
| Polish Academy of Sciences | 5 | 0.03 | 930 | 186 |
| Universidade Tecnologica Federal do Parana | 5 | 0.03 | 531 | 106.2 |
| Top 10 Chinese Research Institutions in Outdoor Thermal Comfort Application Research | Number of Papers | Centrality | Total Number of Citations | Number of Citations per Article |
|---|---|---|---|---|
| Chinese Academy of Sciences | 16 | 0.22 | 233 | 14.56 |
| City University of Hong Kong | 11 | 0.51 | 490 | 44.55 |
| University of Hong Kong | 14 | 0.17 | 370 | 26.43 |
| Northwest A&F University | 14 | 0.00 | 319 | 22.79 |
| Harbin Institute of Technology | 15 | 0.02 | 182 | 12.13 |
| Chinese University of Hong Kong | 7 | 0.32 | 853 | 121.86 |
| Guangzhou University | 8 | 0.33 | 144 | 18 |
| Sun Yat Sen University | 8 | 0.51 | 122 | 15.25 |
| Tongji University | 8 | 0.12 | 93 | 11.63 |
| Hong Kong Polytechnic University | 9 | 0.07 | 222 | 24.67 |
| Top 10 Influential Chinese Authors of Applied Research on Outdoor Thermal Comfort Indicators | Institutions of the Chinese Authors of the Applied Study of Outdoor Thermal Comfort Indicators | Number of Papers | Total Number of Citations | Number of Citations per Article |
|---|---|---|---|---|
| Bo Hong | Northwest A&F University | 13 | 319 | 24.54 |
| ChoKwong Charlie Lam | Sun Yat Sen University | 8 | 122 | 15.25 |
| Tzu Ping Lin | National Formosa University | 4 | 988 | 247 |
| Edward Ng | Chinese University of HongKong | 4 | 813 | 203.25 |
| Dayi Lai | Shanghai Jiao Tong University | 3 | 276 | 92 |
| C Y Jim | University of HongKong | 4 | 142 | 35.5 |
| Yongxin Xie | HongKong Polytech University | 4 | 138 | 34.5 |
| Jian Hang | Sun Yat Sen University | 3 | 57 | 19 |
| Hong Jin | Harbin Institute of Technology | 4 | 66 | 16.5 |
| Xin Chen | Harbin Institute of Technology | 4 | 50 | 12.5 |
| Top 10 International Authors of Influential Research on the Application of Outdoor Thermal Comfort Indicators | Institutions of International Authors in Applied Studies on Outdoor Thermal Comfort Indicators | Number of Papers | Total Number of Citations | Number of Citations per Article |
|---|---|---|---|---|
| Matzarakis, Andreas | University of Freiburg | 30 | 4065 | 135.5 |
| Jendritzky, Gerd | University of Freiburg | 8 | 1909 | 238.625 |
| Broede, Peter | Dortmund University of Technology | 6 | 1106 | 184.3 |
| Mayer, Helmut | University of Freiburg | 6 | 955 | 156.17 |
| Blazejczyk, Krzysztof | Polish Academy of Sciences | 6 | 976 | 122 |
| Salata, Ferdinando | Sapienza University Rome | 8 | 779 | 97.375 |
| Golasi, Lacopo | Sapienza University Rome | 8 | 365 | 45.625 |
| Havenith, George | Loughborough University | 5 | 1328 | 265.5 |
| Vollaro, Andrea De Lieto | Sapienza University Rome | 5 | 629 | 125.8 |
| Potchter, Oded | Tel Aviv University | 5 | 613 | 122.6 |
| Utilization Frequency of Key Outdoor Thermal Comfort Indicators in China and Other Countries | |
|---|---|
| China | other countries |
![]() | ![]() |
| Types of Outdoor Thermal Comfort Indicators Used Domestically and Internationally | Differences and Similarities in the Theme of Using Outdoor Thermal Comfort Indicators at Home and Abroad | Example References | |
|---|---|---|---|
| Linear indexes based on cold and hot sensations (linear indexes) | similarity | Evaluation of outdoor human thermal comfort | [106,107,108,109] |
| Measuring outdoor human heat stress | [110,111,112] | ||
| Impact of outdoor environmental elements on outdoor thermal comfort | [113,114,115,116,117,118] | ||
| difference | Evaluation of the applicability of outdoor thermal comfort indicators (abroad) | [29] | |
| Improvement of outdoor thermal comfort index research methodology (abroad) | [119] | ||
| Assessment of outdoor thermal conditions (abroad) | [120,121] | ||
| Mechanistic indexes based on the thermal equilibrium of human body (mechanistic indexes) | similarity | Evaluation of outdoor human thermal comfort | [122,123,124,125,126] |
| Assessment of outdoor thermal conditions | [127,128,129,130,131] | ||
| Measuring outdoor human heat stress | [132,133,134,135] | ||
| Impact of elements of the outdoor thermal environment on outdoor thermal comfort | [136,137,138,139,140,141] | ||
| Evaluation of the applicability of outdoor thermal comfort indicators | [142,143,144,145,146] | ||
| Improvement of outdoor thermal comfort index research methodology | [147,148,149,150,151,152] | ||
| Empirical indexes based on subjective and objective evaluations (empirical indexes) | similarity | Evaluation of outdoor human thermal comfort | [153,154,155,156,157] |
| difference | Measuring outdoor human heat stress (abroad) | [158] | |
| Evaluation of the applicability of outdoor thermal comfort indicators (abroad) | [159] | ||
| Impact of outdoor environmental elements on outdoor thermal comfort (abroad) | [160,161] | ||
Disclaimer/Publisher’s Note: The statements, opinions and data contained in all publications are solely those of the individual author(s) and contributor(s) and not of MDPI and/or the editor(s). MDPI and/or the editor(s) disclaim responsibility for any injury to people or property resulting from any ideas, methods, instructions or products referred to in the content. |
© 2023 by the authors. Licensee MDPI, Basel, Switzerland. This article is an open access article distributed under the terms and conditions of the Creative Commons Attribution (CC BY) license (https://creativecommons.org/licenses/by/4.0/).
Share and Cite
Tao, Z.; Zhu, X.; Xu, G.; Zou, D.; Li, G. A Comparative Analysis of Outdoor Thermal Comfort Indicators Applied in China and Other Countries. Sustainability 2023, 15, 16029. https://doi.org/10.3390/su152216029
Tao Z, Zhu X, Xu G, Zou D, Li G. A Comparative Analysis of Outdoor Thermal Comfort Indicators Applied in China and Other Countries. Sustainability. 2023; 15(22):16029. https://doi.org/10.3390/su152216029
Chicago/Turabian StyleTao, Zhiyi, Xiangdong Zhu, Guoqiang Xu, Dezhi Zou, and Guo Li. 2023. "A Comparative Analysis of Outdoor Thermal Comfort Indicators Applied in China and Other Countries" Sustainability 15, no. 22: 16029. https://doi.org/10.3390/su152216029
APA StyleTao, Z., Zhu, X., Xu, G., Zou, D., & Li, G. (2023). A Comparative Analysis of Outdoor Thermal Comfort Indicators Applied in China and Other Countries. Sustainability, 15(22), 16029. https://doi.org/10.3390/su152216029



