Enhanced Ant Colony Optimization for Vehicular Ad Hoc Networks Using Fittest Node Clustering
Abstract
:1. Introduction
- This study introduced DA-TRPED, a heuristic-driven clustering method that improves network connectivity and data delivery in heterogeneous environments (V2V and V2I) by incorporating dynamic transmission ranges into ACO. It also addresses the local search space problem through constraint modeling, promoting efficient collaboration and adaptability to changing topologies while reducing routing exploration time and congestion.
- We implemented the proposed DA-TRPED model to Network Simulator (NS-2) to facilitate the observation, tracking, and enhancement of the transmission process in comparison to traditional VANET models.
2. Literature Review
- (a)
- Evaluating the communication stability under a dynamic nature.
- (b)
- Estimating the fairness in network load distribution to have an optimized and scalable VANET environment.
- (c)
- Evaluating the performance regarding packet delivery, throughput, and network delay to the number of vehicles and time.
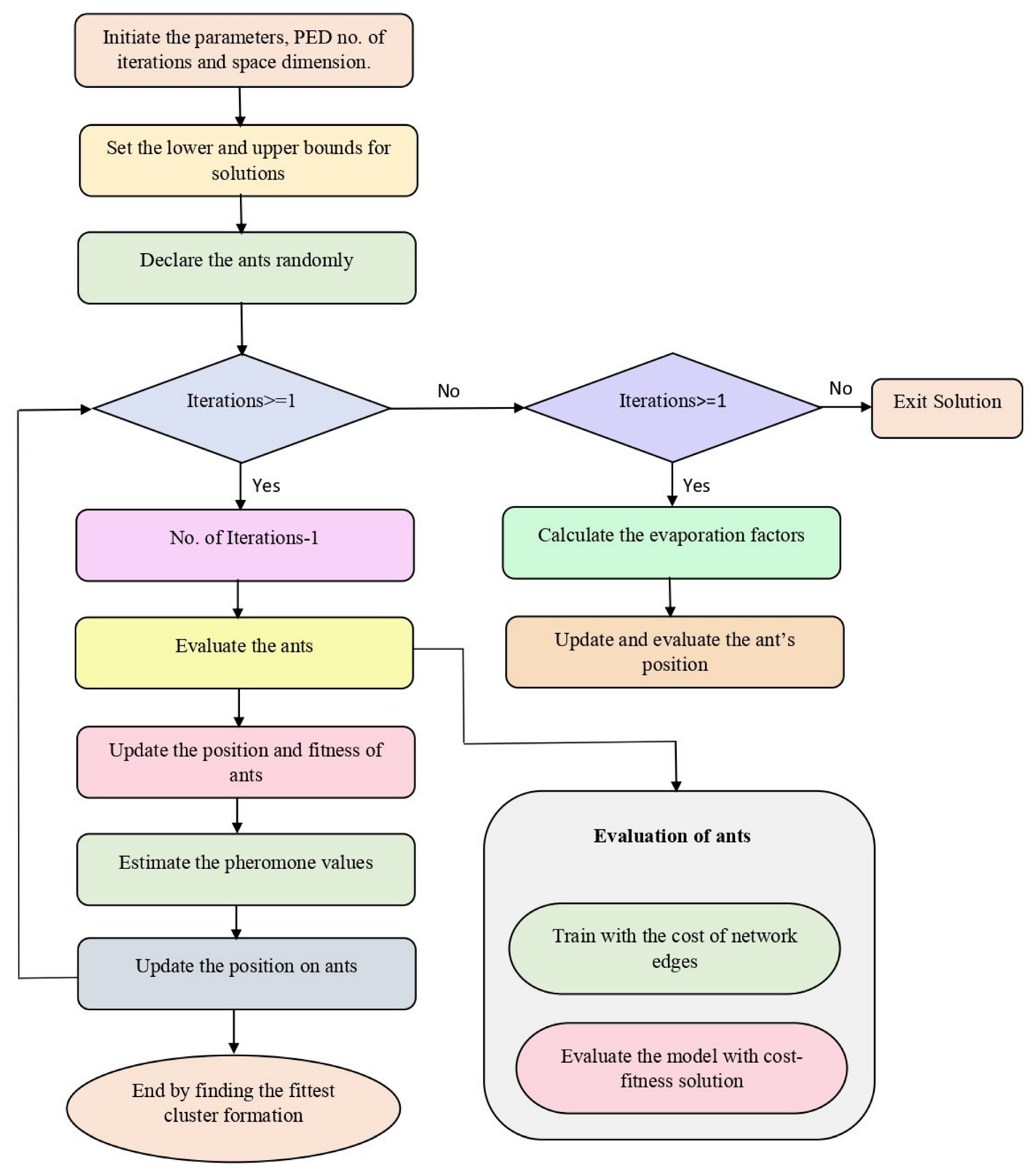
3. Methodology
| Algorithm 1: Cluster Head (CH) Selection |
| Input: No. of ant nodes A Output: Fittest CHs For i in set of nodes estimated using (TR-PED) Find the node with the highest PEDs Set it as the representative node End for Selecting the first node with the best TR-PED values For ant evolution ( ) Calculating the distance ratio of each candidate The node that fulfills the DP constraints becomes the real clusters The representative nodes shares the information and ready for next rounds End for Process Update () If ant_position ≠ target then Moveto (ant_position + target) Leaves pheromones (environment) End if UpdateType (environment, source area, food sources) Nextmove (environment, source area, food sources) End Process |
3.1. Modeling the Search Space
3.2. Cluster Head (CH) Selection
3.2.1. First-Node Election
3.2.2. Evolution Rule
3.2.3. Evaluating the Objective Function
3.2.4. Estimating Dynamic Evaporation Factor (DEF) under Dynamic Constraints
3.2.5. Updating the Pheromones
3.2.6. Finding the Best Solution
4. Results and Discussion
4.1. Throughput Analysis
4.2. Packet Delivery Ratio (PDR) Analysis
4.3. Packet Drop Ratio Analysis
4.4. End-to-End Delay Analysis
4.5. Cluster Head Lifetime (CHL) Analysis
4.6. Cluster Member Lifetime (CML) Analysis
4.7. Count of Cluster Formation Analysis
5. Conclusions
Author Contributions
Funding
Institutional Review Board Statement
Informed Consent Statement
Data Availability Statement
Conflicts of Interest
Appendix A
| Notations | Representations |
|---|---|
| N | Nodes |
| Nsum | Sum of nodes presented in the network |
| Transrang | Defined transmission range |
| Degrees of modification | |
| K | Maximum count of iterations |
| k | Current iteration |
| Deviation assessment of clusters in t | |
| Summation of distance between CMs and CHs | |
| Eminency of ant tour | |
| Weigh1, weigh2 | , i.e., 0.5 |
| Abs | Absolute value |
| ED | Euclidean distance |
| | | Sum of CMs in cluster |
| | | Interval of the clusters |
| Pheromone trail value in iteration k | |
| Evaporation rate of pheromone | |
| Heur | Heuristic value |
| Maximum range of transmission | |
| Road facility level, 0.1 | |
| Traffic variable; it is constant, 0.25 | |
| Density level of traffic | |
| Threshold level of traffic scenario | |
| Density of resident vehicle | |
| Count of sensed neighbor’s vehicle | |
| Distance between vehicles and vehicles in front | |
| Distance between vehicles and vehicles behind | |
| CL | Count of lanes in roads |
References
- Elhoseny, M.; El-Hasnony, I.M.; Tarek, Z. Intelligent energy aware optimization protocol for vehicular adhoc networks. Sci. Rep. 2023, 13, 9019. [Google Scholar] [CrossRef] [PubMed]
- Karabulut, M.A.; Shah, A.F.M.S.; Ilhan, H.; Pathan, A.-S.K.; Atiquzzaman, M. Inspecting VANET with Various Critical Aspects—A Systematic Review. Ad Hoc Netw. 2023, 150, 103281. [Google Scholar] [CrossRef]
- Arafat, M.Y.; Moh, S. A Q-Learning-Based Topology-Aware Routing Protocol for Flying Ad Hoc Networks. IEEE Internet Things J. 2022, 9, 1985–2000. [Google Scholar] [CrossRef]
- Li, G.; Boukhatem, L.; Wu, J. Adaptive quality-of-service-based routing for vehicular ad hoc networks with ant colony optimization. IEEE Trans. Veh. Technol. 2016, 66, 3249–3264. [Google Scholar] [CrossRef]
- Abboud, K.; Omar, H.A.; Zhuang, W. Interworking of DSRC and cellular network technologies for V2X communications: A survey. IEEE Trans. Veh. Technol. 2016, 65, 9457–9470. [Google Scholar] [CrossRef]
- Ayyub, M.; Oracevic, A.; Hussain, R.; Khan, A.A.; Zhang, Z. A comprehensive survey on clustering in vehicular networks: Current solutions and future challenges. Ad Hoc Netw. 2022, 124, 102729. [Google Scholar]
- Hussain, I.; Young, S.; Park, S.-J. Driving-Induced Neurological Biomarkers in an Advanced Driver-Assistance System. Sensors 2021, 21, 6985. [Google Scholar] [CrossRef] [PubMed]
- Park, S.J.; Hong, S.; Kim, D.; Seo, Y.; Hussain, I. Knowledge Based Health Monitoring During Driving. In HCI International 2018—Posters’ Extended Abstracts, Proceedings of the20th International Conference, HCI International 2018, Las Vegas, NV, USA, 15–20 July 2018, Proceedings, Part III; Springer: Cham, Switzerland, 2018; pp. 387–392. [Google Scholar]
- Tripp-Barba, C.; Zaldívar-Colado, A.; Urquiza-Aguiar, L.; Aguilar-Calderón, J.A. Survey on routing protocols for vehicular ad hoc networks based on multimetrics. Electronics 2019, 8, 1177. [Google Scholar]
- Park, S.J.; Hong, S.; Kim, D.; Hussain, I.; Seo, Y. Intelligent In-Car Health Monitoring System for Elderly Drivers in Connected Car. In Proceedings of the 20th Congress of the International Ergonomics Association (IEA 2018), Florence, Italy, 26–30 August 2018; pp. 40–44. [Google Scholar]
- Arif, M.; Wang, G.J.; Peng, T.; Balas, V.E.; Geman, O.; Chen, J. Optimization of communication in VANETs using fuzzy logic and artificial Bee colony. J. Intell. Fuzzy Syst. 2020, 38, 6145–6157. [Google Scholar] [CrossRef]
- Grover, J. Security of Vehicular Ad Hoc Networks using blockchain: A comprehensive review. Veh. Commun. 2022, 34, 100458. [Google Scholar]
- Zhang, L.; Ma, X.; Zhuang, Z.; Xu, H.; Sharma, V.; Han, Z. Q-Learning Aided Intelligent Routing With Maximum Utility in Cognitive UAV Swarm for Emergency Communications. IEEE Trans. Veh. Technol. 2023, 72, 3707–3723. [Google Scholar] [CrossRef]
- Ameur, A.I.; Lakas, A.; Yagoubi, M.B.; Oubbati, O.S. Peer-to-peer overlay techniques for vehicular ad hoc networks: Survey and challenges. Veh. Commun. 2022, 34, 100455. [Google Scholar]
- Ali, A.; Aadil, F.; Khan, M.F.; Maqsood, M.; Lim, S. Harris Hawks Optimization-Based Clustering Algorithm for Vehicular Ad-Hoc Networks. IEEE Trans. Intell. Transp. Syst. 2023, 24, 5822–5841. [Google Scholar] [CrossRef]
- Li, Y.; Soleimani, H.; Zohal, M. An improved ant colony optimization algorithm for the multi-depot green vehicle routing problem with multiple objectives. J. Clean. Prod. 2019, 227, 1161–1172. [Google Scholar] [CrossRef]
- Kole, A.; De, D.; Pal, A.J. Solving graph coloring problem using ant colony optimization, simulated annealing and quantum annealing—A comparative study. In Intelligence Enabled Research: DoSIER 2021; Springer: Singapore, 2022; pp. 1–15. [Google Scholar]
- Shen, J.; Liu, K.; Ma, C.; Zhao, Y.; Shi, C. Bibliometric analysis and system review of vehicle routing optimization for emergency material distribution. J. Traffic Transp. Eng. (Engl. Ed.) 2022, 9, 893–911. [Google Scholar]
- Goudarzi, F.; Asgari, H.; Al-Raweshidy, H.S. Traffic-aware VANET routing for city environments—A protocol based on ant colony optimization. IEEE Syst. J. 2018, 13, 571–581. [Google Scholar] [CrossRef]
- Thakkar, H.K.; Shukla, H.; Sahoo, P.K. Metaheuristics in classification, clustering, and frequent pattern mining. In Cognitive Big Data Intelligence with a Metaheuristic Approach; Elsevier: Amsterdam, The Netherlands, 2022; pp. 21–70. [Google Scholar]
- Kaur, G.; Kakkar, D. Hybrid optimization enabled trust-based secure routing with deep learning-based attack detection in VANET. Ad Hoc Netw. 2022, 136, 102961. [Google Scholar] [CrossRef]
- Khankhour, H.; Abdoun, O.; Abouchabaka, J. A new design of an ant colony optimization (ACO) algorithm for optimization of ad hoc network. In Networking, Intelligent Systems and Security: Proceedings of NISS 2021; Springer: Singapore, 2022; pp. 231–241. [Google Scholar]
- Husnain, G.; Anwar, S. An intelligent probabilistic whale optimization algorithm (i-WOA) for clustering in vehicular ad hoc networks. Int. J. Wirel. Inf. Netw. 2022, 29, 143–156. [Google Scholar] [CrossRef]
- Mirjalili, S. Dragonfly algorithm: A new meta-heuristic optimization technique for solving single-objective, discrete, and multi-objective problems. Neural Comput. Appl. 2016, 27, 1053–1073. [Google Scholar] [CrossRef]
- Hamdi, M.M.; Audah, L.; Rashid, S.A. Data Dissemination in VANETs Using Clustering and Probabilistic Forwarding Based on Adaptive Jumping Multi-Objective Firefly Optimization. IEEE Access 2022, 10, 14624–14642. [Google Scholar] [CrossRef]
- Fahad, M.; Aadil, F.; Khan, S.; Shah, P.A.; Muhammad, K.; Lloret, J.; Wang, H.; Lee, J.W.; Mehmood, I. Grey wolf optimization based clustering algorithm for vehicular ad-hoc networks. Comput. Electr. Eng. 2018, 70, 853–870. [Google Scholar] [CrossRef]
- Mehta, K.; Bajaj, P.; Malik, L. Fuzzy bacterial foraging optimization zone based routing (FBFOZBR) protocol for VANET. In Proceedings of the 2016 International Conference on ICT in Business Industry & Government (ICTBIG), Indore, India, 18–19 November 2016; pp. 1–10. [Google Scholar]
- Hernafi, Y.; Ben Ahmed, M.; Bouhorma, M. ACO and PSO Algorithms for Developing a New Communication Model for VANET Applications in Smart Cities. Wirel. Pers. Commun. 2017, 96, 2039–2075. [Google Scholar] [CrossRef]
- Husain, A.; Singh, S.P.; Sharma, S.C. PSO Optimized Geocast Routing in VANET. Wirel. Pers. Commun. 2020, 115, 2269–2288. [Google Scholar] [CrossRef]
- Azzoug, Y.; Boukra, A. Bio-inspired VANET routing optimization: An overview: A taxonomy of notable VANET routing problems, overview, advancement state, and future perspective under the bio-inspired optimization approaches. Artif. Intell. Rev. 2021, 54, 1005–1062. [Google Scholar] [CrossRef]
- Liu, J.; Wan, J.; Jia, D.; Zeng, B.; Li, D.; Hsu, C.-H.; Chen, H. High-efficiency urban traffic management in context-aware computing and 5G communication. IEEE Commun. Mag. 2017, 55, 34–40. [Google Scholar] [CrossRef]
- Al-Omaisi, H.; Sundararajan, E.A.; Alsaqour, R.; Abdullah, N.F.; Abdelhaq, M. A survey of data dissemination schemes in vehicular named data networking. Veh. Commun. 2021, 30, 100353. [Google Scholar] [CrossRef]
- Li, Z.; Chen, Y.; Liu, D.; Li, X. Performance analysis for an enhanced architecture of IoV via Content-Centric Networking. EURASIP J. Wirel. Commun. Netw. 2017, 2017, 124. [Google Scholar] [CrossRef]
- Sahoo, A.; Swain, S.K.; Pattanayak, B.K.; Mohanty, M.N. An optimized cluster based routing technique in VANET for next generation network. In Information Systems Design and Intelligent Applications: Proceedings of theThird International Conference INDIA 2016, Visakhapatnam, India, 8–9 January 2016, Volume 1; Springer: Berlin/Heidelberg, Germany, 2016; pp. 667–675. [Google Scholar]
- Rocha, A.D.; Lima-Monteiro, P.; Parreira-Rocha, M.; Barata, J. Artificial immune systems based multi-agent architecture to perform distributed diagnosis. J. Intell. Manuf. 2019, 30, 2025–2037. [Google Scholar] [CrossRef]
- Bensaber, B.A.; Diaz, C.G.P.; Lahrouni, Y. Design and modeling an Adaptive Neuro-Fuzzy Inference System (ANFIS) for the prediction of a security index in VANET. J. Comput. Sci. 2020, 47, 101234. [Google Scholar] [CrossRef]
- Khan, A.A.; Abolhasan, M.; Ni, W.; Lipman, J.; Jamalipour, A. A hybrid-fuzzy logic guided genetic algorithm (H-FLGA) approach for resource optimization in 5G VANETs. IEEE Trans. Veh. Technol. 2019, 68, 6964–6974. [Google Scholar] [CrossRef]
- Sangaiah, A.K.; Javadpour, A.; Hsu, C.-C.; Haldorai, A.; Zeynivand, A. Investigating Routing in the VANET Network: Review and Classification of Approaches. Algorithms 2023, 16, 381. [Google Scholar] [CrossRef]
- Al-Essa, R.I.; Al-Suhail, G.A. AFB-GPSR: Adaptive Beaconing Strategy Based on Fuzzy Logic Scheme for Geographical Routing in a Mobile Ad Hoc Network (MANET). Computation 2023, 11, 174. [Google Scholar] [CrossRef]
- Chen, B.; Sun, D.; Zhou, J.; Wong, W.; Ding, Z. A future intelligent traffic system with mixed autonomous vehicles and human-driven vehicles. Inf. Sci. 2020, 529, 59–72. [Google Scholar] [CrossRef]
- NS-2. NS2 Simulator Projects. Available online: https://ns2simulator.com/ (accessed on 10 October 2023).
- Naeem, A.; Rizwan, M.; Alsubai, S.; Almadhor, A.; Akhtaruzzaman, M.; Islam, S.; Rahman, H. Enhanced clustering based routing protocol in vehicular ad-hoc networks. IET Electr. Syst. Transp. 2023, 13, e12069. [Google Scholar] [CrossRef]





| Reference | Routing Application | Clustering Protocol | Performance Evaluation |
|---|---|---|---|
| [23] | Routing optimization | Whale algorithm | PDR, throughput, and overhead |
| [24] | True Pareto optimal | Dragonfly algorithm | PDR, throughput, and delay |
| [25] | Disconnections during communication | Firefly algorithm | Coverage |
| [26] | Capacitated vehicle routing problem | Grey wolf algorithm | PDR, throughput, delay, and degree of node |
| [27] | Rapid modulation in topology | Fuzzy bacterial foraging optimization | No. of clusters and grid size |
| [28] | Clustering formation | ACO and PCO algorithm | Simulation time and radio propagation |
| [29] | Geocast routing | PSO optimized | PDR, normalized routing load, and throughput |
| Simulation Parameters | Ranges Used |
|---|---|
| Mobility type | Freeway mobility |
| Propagation type | 2-way ground |
| Antenna type | Omni-directional |
| MAC layer protocols | IEEE 802.11p |
| Beam-forming technology | mmWave |
| Maximum count of packets in queue | 50 |
| Population size (ants) | 100 |
| Movement of nodes | Bidirectional |
| Count of iterations | 100 |
| Size of grid | 4 km2 |
| Velocity | 22–30 m/s |
| Count of network nodes | 20, 40, 60,80 and 100 vehicles |
| Protocols | UDP (transport layer) |
| Traffic type | CBR |
| Transmission range | Dynamic |
| Magnitude of packets | 512 bytes |
| No. of executions | 20 |
| Confidence rate | 90% |
| No. of Vehicles | Distance (m) | DA-TRPED | Conventional ACO |
|---|---|---|---|
| 20 | 0.5 | 27.23 | 18.12 |
| 40 | 1.0 | 28.32 | 16.87 |
| 60 | 1.5 | 28.45 | 14.23 |
| 80 | 2.0 | 26.53 | 14.89 |
| 100 | 2.5 | 27.23 | 15.24 |
| No. of Vehicles | Distance (m) | DA-TRPED | Conventional ACO |
|---|---|---|---|
| 20 | 0.5 | 94.21 | 74.21 |
| 40 | 1.0 | 95.27 | 74.12 |
| 60 | 1.5 | 94.71 | 75.65 |
| 80 | 2.0 | 92.21 | 78.12 |
| 100 | 2.5 | 94.85 | 79.63 |
| No. of Vehicles | Distance (m) | DA-TRPED | Conventional ACO |
|---|---|---|---|
| 20 | 0.5 | 7.82 | 18.23 |
| 40 | 1.0 | 7.23 | 18.74 |
| 60 | 1.5 | 7.12 | 25.34 |
| 80 | 2.0 | 6.23 | 35.78 |
| 100 | 2.5 | 6.88 | 38.47 |
| No. of Vehicles | Distance (m) | DA-TRPED | Conventional ACO |
|---|---|---|---|
| 20 | 0.5 | 50.12 | 203.1 |
| 40 | 1.0 | 65.14 | 254.12 |
| 60 | 1.5 | 53.12 | 312.44 |
| 80 | 2.0 | 75.12 | 270.14 |
| 100 | 2.5 | 68.12 | 211.11 |
| No. of Vehicles | DA-TRPED | Conventional ACO |
|---|---|---|
| 20 | 120 | 185 |
| 40 | 147 | 180 |
| 60 | 125 | 177 |
| 80 | 155 | 173 |
| 100 | 151 | 156 |
| No. of Vehicles | DA-TRPED | Conventional ACO |
|---|---|---|
| 20 | 174 | 220 |
| 40 | 164 | 214 |
| 60 | 155 | 280 |
| 80 | 176 | 187 |
| 100 | 164 | 176 |
| No. of Vehicles | DA-TRPED | Conventional ACO |
|---|---|---|
| 20 | 5 | 7 |
| 40 | 6 | 9 |
| 60 | 8 | 12 |
| 80 | 13 | 14 |
| 100 | 15 | 16 |
Disclaimer/Publisher’s Note: The statements, opinions and data contained in all publications are solely those of the individual author(s) and contributor(s) and not of MDPI and/or the editor(s). MDPI and/or the editor(s) disclaim responsibility for any injury to people or property resulting from any ideas, methods, instructions or products referred to in the content. |
© 2023 by the authors. Licensee MDPI, Basel, Switzerland. This article is an open access article distributed under the terms and conditions of the Creative Commons Attribution (CC BY) license (https://creativecommons.org/licenses/by/4.0/).
Share and Cite
Bijalwan, A.; Hussain, I.; Purohit, K.C.; Kumar, M.A. Enhanced Ant Colony Optimization for Vehicular Ad Hoc Networks Using Fittest Node Clustering. Sustainability 2023, 15, 15903. https://doi.org/10.3390/su152215903
Bijalwan A, Hussain I, Purohit KC, Kumar MA. Enhanced Ant Colony Optimization for Vehicular Ad Hoc Networks Using Fittest Node Clustering. Sustainability. 2023; 15(22):15903. https://doi.org/10.3390/su152215903
Chicago/Turabian StyleBijalwan, Akhilesh, Iqram Hussain, Kamlesh Chandra Purohit, and M. Anand Kumar. 2023. "Enhanced Ant Colony Optimization for Vehicular Ad Hoc Networks Using Fittest Node Clustering" Sustainability 15, no. 22: 15903. https://doi.org/10.3390/su152215903
APA StyleBijalwan, A., Hussain, I., Purohit, K. C., & Kumar, M. A. (2023). Enhanced Ant Colony Optimization for Vehicular Ad Hoc Networks Using Fittest Node Clustering. Sustainability, 15(22), 15903. https://doi.org/10.3390/su152215903

