Abstract
The social contribution that infrastructure components contribute to a territory tends to be underestimated. Indeed, few studies referring to asphalt pavements take social impact into account in their evaluation. This study proposes and evaluates a method to estimate the social contribution of innovative asphalt mixes used in a test section in Chile. For this, a multi-criteria structure, the Delphi method, was used to validate the evaluation structure, and the Bayesian theory and a Noise-OR model to evaluate the social contribution of asphalt mixes. Thus, for the life cycle of extraction, production, and construction, a set of indicators and social criteria determine a cause-effect decision-making model. Six types of asphalt mixes were evaluated: hot mix asphalt (HMA), warm mix asphalt (WMA) with natural zeolite from Chile, WMA with exported chemical additive, and their variants with and without recycled asphalt pavement (RAP). The results demonstrate that the WMAs with RAP achieve a more significant social contribution, emphasizing its contribution to the landscape, development and innovation, socioeconomic development, and health.
1. Introduction
Sustainable Development Goal (SDG) 9 drives regional infrastructure development that contributes to economic development and human well-being through affordable and equitable access. For this, technology research and innovation are promoted in developing countries to provide industrial diversification and added value to new infrastructure components [1]. In this sense, Chile is one of the 193 signatory states of the Sustainable Development Goals and has promoted strategies for sustainable civil infrastructure development, which includes the road sector. The national road network is one of the most important development pillars for Chilean society to enable the connectivity of the territories and commercial and cultural interchange [2]. According to data from the Road Directorate [3], more than 90% of the existing pavements in Chile have an asphalt pavement structure.
Faced with this scenario, the Ministry of Public Works plans strategies and distributes resources to effective projects in sustainable road infrastructure. However, this has not been enough, and it is recognized that the fundamental limitation of sustainability nowadays is that it tends to focus on biophysical and economic considerations [4]. Indeed, some public sector projects have not sufficiently considered elements of social performance, which must be a fundamental aspect for their evaluation [4].
Different synthetic products have been created to reduce environmental impacts when paving road works, and other natural products have been reappraised that can reduce the manufacturing and laying temperature of asphalt mixes. This has generated warm mix asphalts (WMA), which reduce polluting gas emissions and the energy needed to produce the mix and pavement construction processes [5,6,7]. Additionally, studies have demonstrated the technical effectiveness of incorporating recycled asphalt pavement (RAP) compared to traditional hot mix asphalt (HMA) in promoting recycled material use. Hot mix asphalts are currently authorized in Chile, while warm mixes are not commonly used. However, there are studies on WMA with natural aggregates and RAP that endorse their technical properties, the reduction in gas emissions and energy expenditure, and their implementation on national urban highways [5,8,9]. In this vein, there is still a need for more in-depth studies on the social contribution of these new products derived from the incorporation of natural aggregates and recycled materials, which have not been demonstrated in the literature.
Few studies consider the social contribution of infrastructure components, particularly asphalt mixes. Hossain [10] proposes a stakeholder-based life cycle assessment structure for the social assessment of recycled construction materials. However, he argues for limiting access to information and databases, in particular, to cover social issues. Arroyo [11] presents a method for evaluating asphalt mixes with and without the use of scrap tires, using only four criteria (international regularity index, noise, health, and flammability) that limit the actual representation of the social aspect in the measurement. Similarly, other authors in Italy propose a reductionist approach when dimensioning the impact on health, accessibility, and accident reduction as measurement criteria to represent the social contribution of different paving technologies [12]. In these cases, the results do not consider the application context. The actors involved beyond the evaluators, the interaction of the criteria with other sustainability dimensions, or among social aspects.
Indeed, taking the social aspect into account in infrastructures implies limitations to be considered with the same treatment as other dimensions of sustainability. Specifically, the nature of social impacts makes it difficult to isolate them compared to other interventions or macrosocial dynamics. Many have opposing and cumulative effects due to strategies that transcend the project [13]. In addition, sociocultural heterogeneity and development models force the divergence of measurement criteria [13,14]. The non-existence of optimums prevents the establishment of benchmarks [15].
In recent years, methods have been designed for the evaluation of the social contribution of infrastructure projects using multi-criteria techniques [4,16]. These methods determine a context-relevant conceptual model for decision-making, interrelated with other criteria, that promotes stakeholder representation. This has made it possible to estimate the social contribution of different project alternatives through the use of Bayesian networks and canonical Noise-OR models for the operation of the model [17]. Bayesian networks are a graphic model representing a conditional likelihood ratio between uncertain variables using Bayes’ Theorem [18]. A multi-criteria decision-making model based on Bayesian networks can include (1) indicators that depend on the decision-makers, (2) the criteria impacted by the indicators, and (3) the interconnection between indicators and criteria associated with likelihood distributions [17]. On this point, the operation of an impact model can be factored, and the independence of the causal variables conditioned using the Noise-OR technique. This technique assumes that the causal variables themselves can generate the effect without affecting the presence or absence of other active causes [19]. These techniques may constitute a starting point for evaluating the social contribution in the life cycle of new asphalt mix products with recycled materials and natural and synthetic aggregates of low environmental impact in a Chilean context.
Thus, evaluating the social contribution of innovative, environmentally friendly asphalt mixes becomes necessary to complement existing technical and environmental studies. Accordingly, this article proposes a Bayesian decision model to estimate the contribution to the social sustainability of asphalt mixes and to evaluate their performance in a national context. This involves the design of a decision-making model that can compare the social contribution of different mixes in a given context. This model enables the life cycle evaluation (extraction, production, laying) of six asphalt mixes: a conventional hot mix (HMA), warm mixes asphalt with national natural additive (zeolite) (WMAz), warm mixes asphalt with artificial aggregate (WMAe) and their variants with RAP.
2. Research Methodology
2.1. Case Study
An evaluation study of the contribution to social sustainability is applied to a set of asphalt mixes. The geographic scope of the impact is associated with Chile’s national territory. Table 1 presents the design properties of the six asphalt mixes evaluated. The evaluated mixes include a hot mix asphalt (HMA) used as a reference mix, a warm mix asphalt with natural additive (zeolite) (WMAz), a warm mix asphalt with artificial additive (Evotherm) (WMAe), a warm mix asphalt with 20% RAP and zeolite (WMAR20z), a warm mix asphalt with 20% RAP and Evotherm (WMAR20e), and a warm mix asphalt with 30% RAP and zeolite (WMAR30z).
Table 1.
Design parameters of asphalt mixes in the case study.
The study focuses on the differentiating elements of the social contribution of the mixes in the stages of raw material extraction, production, and laying. The processes for obtaining the natural additive (zeolite) and the national impact of importing foreign additives (Evotherm) are considered in the extraction stage. Zeolite is a mineral extracted by hand from surface layers of the earth in the foothills of south-central Chile. Its current uses are mainly handicrafts, agriculture, and the poultry industry. In addition, at this stage, the processes for generating, transporting, and accumulating RAP in Chile, generally by the asphalt industry, are studied. For other specific background information on the properties of the blends studied and the origin of their inputs, see [9].
The production and laying stages of the mixes were implemented using a real test. In the production stage, the mixes were made in an asphalt plant within the coverage radius of the test paving.
The laying stage was implemented in the paving of 600 m in six sections of the Vespucio Norte highway in Santiago, Chile. The laying and startup process was observed for up to 30 days of use. For further information on the implementation process for the test sections, see [9].
2.2. Research Method
The study involved a set of methods to determine a conceptual multi-criteria cause-effect model and provide quantitative operationalization to evaluate the mixes. The conceptual model of multi-criteria decision-making is obtained through a triangulation of qualitative techniques and validation through the Delphi method. The conceptual model comprises the interaction of indicators for each stage of the life cycle (extraction, production, and laying), sub-criteria, and criteria that reflect the impact. Then, the conceptual model is formulated through the techniques of Bayesian networks and the canonical Noise-OR model [18,19]. The model is calibrated through the Harmony Search heuristic method [17] to generate 50,000 iterations that enable its adjustment. The six asphalt mixes are then evaluated, and the social contribution is established by evaluation criterion and life cycle. Figure 1 represents the methodological process of the study to evaluate the social contribution of the asphalt mixes.
Figure 1.
Working methods for the evaluation of the social contribution of asphalt mixes.
The conceptual model is defined through a triangulation of the information from field visits, documentation review, and semi-structured interviews with stakeholders. Stakeholders are chosen for their participation in the processes that affect the local/regional/national environment and have the competencies to differentiate the impact of the asphalt mixes evaluated. The field visits and stakeholders contribute relevant information about the processes of extraction and transport of natural zeolite from the Maule Region, Chile, about the processes of recycling, transporting, and storing RAP, about the industrial production of the asphalt mixes, and the processes of transporting and laying mixes for the test section on the Vespucio Norte highway in Santiago, Chile.
The social evaluation criteria, sub-criteria, and differentiating indicators of the extraction, production, and laying processes for the mixes that influence social evaluation criteria are determined based on the qualitative exploration. This way, a cause-effect interaction network is proposed according to a study of the content and affinity of the qualitative information. The conceptual model is validated through a multidisciplinary panel of experts (Table 2) and the application of the Delphi method. The Delphi method makes it possible to reach an agreement among different actors who systematically assess complex concepts with reiterative revisions until reaching a consensus. In this case, the consensus of the decision-making model was obtained after applying a third round with a panel of 17 experts. The number of specialists and the selection criteria align with Hallowell and Gambatese’s guidelines [20] for applying this technique.
Table 2.
Background of the panel of experts.
To make the decision-making model operational, response states are introduced for each indicator according to the consultation with experts and review of the technical-scientific literature. This makes it possible to associate a specific response state according to information from the indicators of each mix evaluated. Thus, each asphalt mix is represented as a vector, i.e., a set of response states for the indicators of the model. A Bayesian network is formulated to distribute the impact via a canonical Noise-OR model that estimates the impact of one set of independent variables on others [19]. Table 3 represents the formulation of the distribution of the likelihood of the impact of each indicator Dn on the social sub-criteria and criteria Ck, Em. Each interaction P(Ck/Dn) among indicators, sub-criterion, and criteria is represented by the conditional likelihood of the impact on a criterion or sub-criterion with respect to each response state of its preceding indicator. In this case, the conditional likelihoods of each interaction were obtained through 55 responses from specialists. The application of Kendall’s statistic with a 5% error makes it possible to verify the agreement of the 55 responses.
Table 3.
Formulation of the Bayesian likelihood distribution through a Noise-OR model (adapted from [17]).
The formulation of the model determines the expectancy of each social criterion E’(Em) on a scale from 1 (minimum social contribution) to 9 (maximum social contribution). In this way, the assessment of social criteria makes it possible to aggregate the impacts by life cycle according to influential indicators. The added values of social contribution among criteria are determined through the area of the radial graph of the criteria affected by each life cycle. In every case, the radial area is determined helically (from greatest to least contribution of the criteria) and standardized according to the area of maximum contribution. Each asphalt mix has a vector representing its social contribution in the extraction, production, and laying stages.
From this point, it is possible to calculate the distance of each vector from an anti-ideal point of zero social contribution. For this, the Chebychev and Manhattan distances are used. The Chebychev distance is a metric defined as the largest of the differences along any of the coordinate dimensions between two vector points. The Manhattan distance between two points is calculated as the length of any path that joins them through vertical and horizontal segments [21]. These distances are used the most in operational research to prioritize alternatives and compare the stability of an evaluation [22,23].
In this line, the Chebychev and Manhattan distances (D) between two vectors p and q of coordinates pi and qi are defined by Equation (1) and Equation (2), respectively.
From these distances, the life cycles can be integrated, and an aggregate indicator can be obtained to prioritize the social contribution of asphalt mixtures.
3. Results
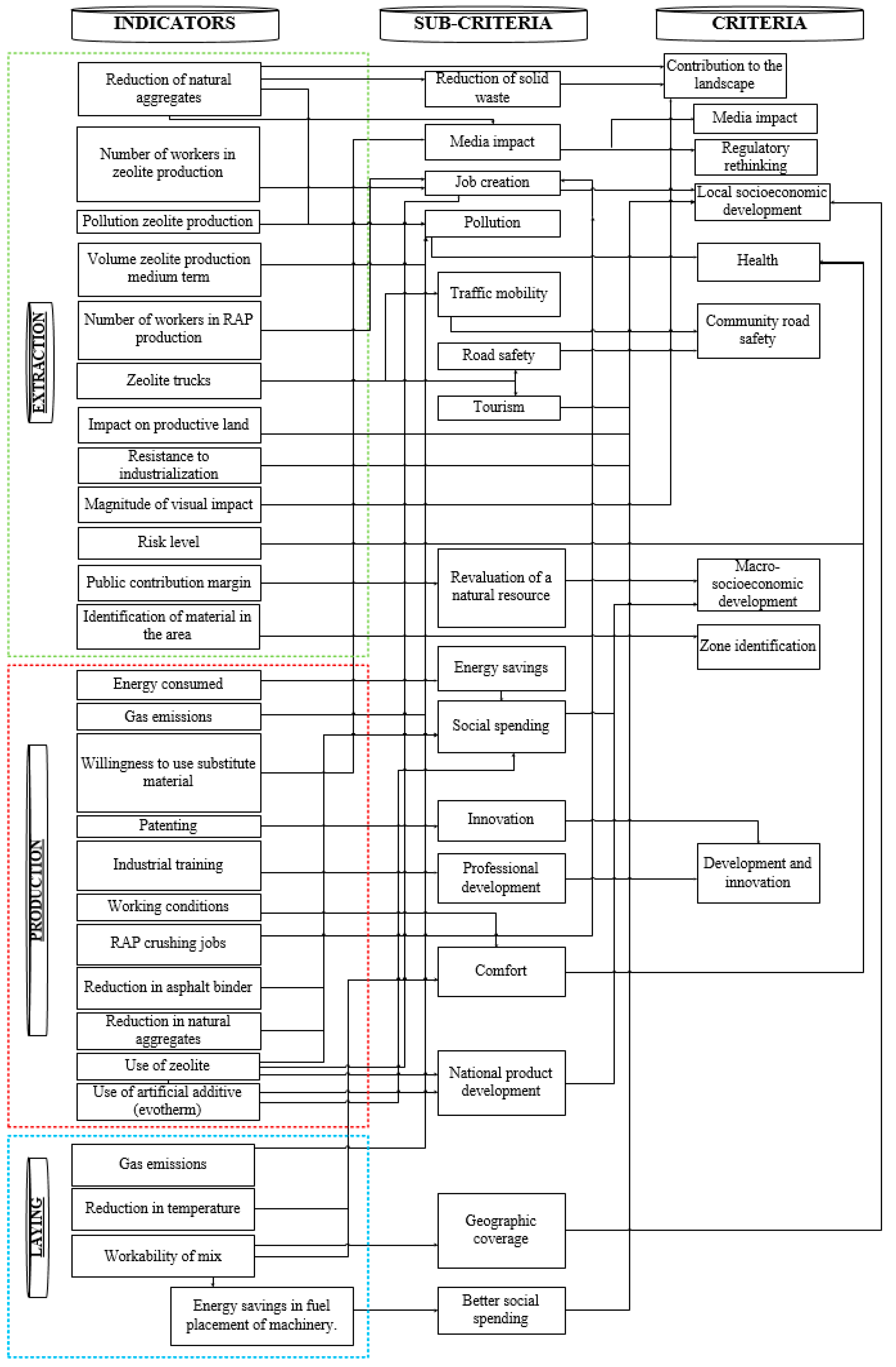
According to the working methods described in Section 2.2, the exploration and conceptual validation phases (Figure 1) are developed with the support of the NVivo1.2 software. Figure 2 shows the model of validated decision-making that represents the impact variables and their interaction with the social contribution of asphalt mixes in the national territory. The model comprises indicators of each life cycle stage, sub-criteria and criteria impacted, and their interaction. This way, 26 performance indicators are obtained that measure 15 sub-criteria and 9 final social criteria. The description of these criteria and sub-criteria are presented in Table 4 and Table 5, respectively.
Figure 2.
Decision-making model of the social contribution of asphalt mixes. Note: The sub-criteria “Energy saving in fuel...” and “Better social spending” are the same as “Energy saving” and “Social spending”, respectively. They have been configured in this way for a better understanding of the causal relationship. The green, red, and blue dotted line boxes represent the indicators associated with the extraction, production, and laying life cycles, respectively.
Table 4.
Description of sub-criteria of the social contribution of asphalt mixes.
Table 5.
Description of social contribution criteria of asphalt mixes.
Based on the decision-making model in Figure 2, the operating model is formulated through a code in MATLAB 8.6 R2015b. The calibration of the model and the adjustment of the response states of the indicators are obtained by applying the Harmony Search heuristic method proposed by [17,18]. In this case, 50,000 hypothetical Pareto optimal cases of asphalt mixes are determined with respect to the indicators set out in the life cycles of extraction, production, and laying. In this new database, the extreme values and inconsistencies of the indicators of the hypothetical asphalt mixes are analyzed to fit the model.
Table 6 presents the base information of the asphalt mixes evaluated for each indicator in Figure 2. Moreover, the reference source and the response range of each quantitative (maximum and minimum range) and qualitative (measurement levels) indicator are included. Based on this information, the model is processed, and the social contributions are determined by each social criterion for each asphalt mix.
Figure 3 represents the mean expectancy of social contribution for each evaluation criterion of the six asphalt mixes evaluated. The most significant dispersions occur in evaluating the criteria of media impact, regulatory rethinking, zone identification, and development and innovation. In addition, the mixes with RAP reflect a greater contribution than the remaining mixes, and the social contribution of the WMA compared to the conventional mix (HMA) is demonstrated.
Figure 3.
Social contribution of asphalt mixes by evaluation criterion.
Adding the social contribution of the criteria that apply to the extraction, production, and laying of mixes is possible from a life cycle approach. According to the procedure described in Section 2.2, Table 7 represents the area of the radial helical graph of the social contribution added by the life cycle. From this point, it is possible to determine the range from the point of zero contribution (anti-ideal), which unifies the extraction, production, and laying life cycles and compares the scopes of each mix. Table 8 presents the Manhattan and Chebychev social contribution distances for each mix evaluated. The greater the distance, the greater the contribution of each mix evaluated. The robustness of the model is verified through a sensitivity analysis on the prioritization of alternatives following the guidelines of [24]. For this purpose, the weight of incidence in the network was varied every 10% in the range of −70% to +70% on each criterion. The result showed no differences in the order of priority of the results of the mixes.
Table 7.
Area of social contribution of asphalt mixes by life cycle.
Table 8.
Distance of social contribution of each mix to an anti-ideal.
Table 6.
Information of the asphalt mixes by indicator.
Table 6.
Information of the asphalt mixes by indicator.
| Life Cycle | Indicators * | Unit | Response Range | Reference | HMA | WMAz | WMAe | WMAR20z | WMA R20e | WMA R30z |
|---|---|---|---|---|---|---|---|---|---|---|
| Extraction | Reduction of natural aggregates 2 | kg/t | 0–297 | [25,26] | 0 | 0 | 0 | 198 | 198 | 297 |
| Number of workers in zeolite production 2 | Unit/t | 0–70 | [27] | 0 | 20 | 0 | 20 | 0 | 20 | |
| Pollution Zeolite production 1 | mg/t | 0–10 | [28] | 0 | 10 | 0 | 10 | 0 | 10 | |
| Volume zeolite production medium term 2 | t/year | 0–2000 | [28,29] | 0 | 1865 | 0 | 1865 | 0 | 1865 | |
| Number of workers in RAP production 2 | Unit/t | 0–2 | [27] | 0 | 0 | 0 | 2 | 2 | 2 | |
| Zeolite trucks 2 | Unit/t | 0–6 | [30,31] | 0 | 6 | 0 | 6 | 0 | 6 | |
| Impact on productive land 2 | GDP/m2 | 0–18 | [32] | 0 | 15 | 0 | 15 | 0 | 15 | |
| Resistance to industrialization 1 | -- | (1) low, (2) medium, (3) high | [32,33] | 1 | 3 | 1 | 2 | 1 | 2 | |
| Magnitude of Visual Impact 2 | % | 0–8 | [28,34] | 0 | 8 | 0 | 5 | 5 | 3 | |
| Risk level 2 | -- | (1) acceptable, (2) moderate, (3) critical | [35] | 1 | 2 | 1 | 3 | 2 | 3 | |
| Public contribution margin 2 | USD/m2 | 0–520 | [5,36] | 0 | 0 | 0 | 1.92 | 0.96 | 4.88 | |
| Identification of material in the area 1 | -- | (1)high, (2) medium, (3) low | [37] | 1 | 3 | 1 | 3 | 2 | 3 | |
| Production | Energy Consumed 2 | kWh | 50–70 | [38] | 76 | 54 | 54 | 62 | 62 | 65 |
| Gas emissions 2 | kg/t | 0–60 | [39] | 11.3 | 8.701 | 7.35 | 7.119 | 7.235 | 7.35 | |
| Willingness to use substitute material 1 | -- | (1)high, (2) medium, (3)low | [40] | 3 | 2 | 2 | 1 | 2 | 1 | |
| Patenting 1 | -- | Yes /No | [41] | No | Sí | No | Sí | No | Sí | |
| Industrial training 2 | Index | 0–4 | [42] | 1 | 2 | 2 | 4 | 3 | 4 | |
| Working conditions | -- | (1)high, (2) medium, (3) low | [43] | 1 | 3 | 3 | 2 | 2 | 2 | |
| RAP crushing jobs 2 | Unit /t | 0–2 | [44] | 0 | 0 | 0 | 2 | 2 | 2 | |
| Reduction in asphalt binder 2 | kg/t | 0–18 | [9] | 0 | 0 | 0 | 11 | 10 | 18 | |
| Reduction in natural aggregates 2 | kg/t | 0–297 | [25] | 0 | 0 | 0 | 198 | 198 | 297 | |
| Use of zeolite 2 | kg/t | 0–6 | [5] | 0 | 6 | 0 | 6 | 0 | 6 | |
| Use of artificial additive (Evotherm) 2 | kg/t | 5–0 | [45] | 0 | 0 | 3 | 0 | 5 | 0 | |
| Laying Colocación | Gas emissions 2 | kg/t | 0–60 | [39] | 11.3 | 8.701 | 7.35 | 7.12 | 7.24 | 7.35 |
| Reduction in temperature 2 | °C | 0–20 | [9] | 0 | 16.5 | 14.5 | 21.5 | 19.5 | 11 | |
| Workability of mix 2 | min | 2–9 | [5] | 3.6 | 5.4 | 5.4 | 7.8 | 8.4 | 3 |
(*) Note: 1 = Qualitative; 2 = Quantitative.
Hence, it is determined that the mixes WMAR30z and WMAR20z present the greatest social contribution and the significant overall incidence of incorporating RAP in the social evaluation. The technical properties that contribute to RAP being a determining factor in the social contribution are (1) the valorization of waste and (2) the replacement of virgin raw materials (aggregates and asphalt cement) necessary for producing asphalt mixtures. On the one hand, waste valorization reduces space occupation in dumps and pollution due to the final disposal of pavements extracted at the end of their service life. On the other hand, replacing virgin raw materials reduces the energy consumption and emissions associated with the extraction, production, and transport processes of virgin raw materials (aggregates and asphalt cement). The technical benefits of warm asphalt mixtures obtained due to the addition of natural zeolites (which contribute to generating social benefits) correspond to the reduction in energy consumption and emissions (due to the decrease in production temperatures of these mixtures). Also, the production process of natural zeolite is simple and consists of grinding and sieving the material, avoiding using more processes and chemical inputs, such as other commercial additives. These combinations of technical benefits provided by using RAP and natural zeolites in the production of warm-mix determine that these mixtures have the highest social contribution.
Considering the results of Figure 3 and Table 7, an analysis of variance (ANOVA) is applied to identify the significant difference among the evaluated mixes. In both cases, by evaluation criterion (Figure 3) and life cycle (Table 7), p-values < 0.05 are determined. After an analysis of multiple comparisons through Tukey’s HSD test and a 95% confidence level, three internally homogenous groups were identified: (A1 Group) mixes that contain RAP, (A2 Group) mixes that contain artificial additive (Evotherm), (A3 Group) mixes that do not contain RAP. Similarly, when reclassifying the social contributions combined with the presence of RAP in the mix and life cycle, it is identified that mixes with RAP in the extraction stage are significantly higher in social contribution than the other mixes.
4. Discussion
Based on a model that evaluates the social contribution of asphalt mixes, each mix is defined based on a vector of 26 indicators that determine the contribution to nine evaluation criteria in the extraction, production, and laying life cycle. Table 8 identifies the mixes with the greatest social contribution. According to the model’s configuration, the decision variables behaved robustly after a sensitivity analysis ranging from −70 to 70% of the variation, consistent with the guidelines by [24].
The definition of the model was consistent with the approaches outlined for soft systems theory based on the experience of specialists [46]. From this conceptualization, the techniques of Bayesian reasoning and the Noise-Or model have provided functionality to support decision-making. These techniques were used to deal with the uncertainty of the variables according to the experts’ experience [47]. In addition, a multi-objective approach based on the life cycle addressed competing aspects of the evaluation [22,23]. In this way, unlike other methods that analyze components and declare the measurement of the social [10,11,12], the proposed method could represent and estimate social criteria appropriate to the context and stakeholders based on a non-reductionist approach, considering the interaction of indicators and their representation qualitative and quantitative. Furthermore, by not preconditioning predefined thresholds, the lack of databases did not impede the implementation of the analysis.
In this case, the impacts of extraction, production, and laying of the mixes are not always consistent nor developed equitably [48]. In particular, specific criteria are susceptible to being impacted differently and even adversely depending on the life cycle. For example, high temperatures and the emission of gases during the laying of the mixes in situ negatively affect health; however, normally, more favorable working conditions in the production processes tend to reduce the risks. In addition, in the natural additive extraction stage, they affect tourism due to the shortage of craft supplies (zeolites) and merchandise transport, reducing local economic development. By contrast, in the laying stage, better workability of the mix with the use of zeolites affords better coverage to isolated sectors, favoring local economic development. These cases are consistent with the suggestions by [49] in that social considerations in construction projects have a differentiated effect according to the stages at which they are involved.
On the other hand, the stability of the prioritization of the mixes was verified by comparing the results of the Chebyshev and Manhattan distances. Both distances are widely used in the field of operational research and the prioritization of infrastructure components [17,22,23]. In this case, the same prioritization trend was maintained in both measurements, with the first three places going to mixes that include RAP and additives. Thus, the HMA is not prioritized. This is consistent with [6], where a life cycle evaluation confirmed that conventional HMA requires an additional 23% of primary energy in their life cycle. In this case, the mixes with RAP presented a higher level of social contribution significantly different from the other mixes. Hence, the contributions achieved in the extraction stage determine a significant difference from the rest of the life cycle stages. These conditions are consistent with the proposals by [5,8], where the use of RAP increases the useful life of the aggregates, reducing the high economic and environmental costs associated with petroleum use and the extraction of raw materials. Beyond this, in this case, no significant difference was identified between the social contribution that hot mixes (HMA) and warm mixes present that include only natural or artificial additives (WMAe, WMAz).
Specifically, in this case, the incidence of RAP and the extraction stage are explained by the fact that the mixes with the highest contribution are influenced by the indicators of Natural aggregate extraction (Extraction), Workability of the mix (Laying), and the Public contribution margin (Extraction). On the other hand, the WMAz mix with the incorporation of natural zeolite and without RAP stands out due to the contribution to Zone identity, the Public contribution margin, and the Job creation, all indicators of the extraction stage. In the case of the WMAR20e mix (third place in prioritization), its contribution is limited due to the criterion of Macro-socioeconomic development being linked to the origin of the inputs and the limited national contribution. The WMAR20e mix requires an asphalt binder modified with an Evotherm additive of foreign origin, which requires an additional cost of 10% over the conventional binder. According to the response trend, this product generates dependency, reduces social spending, and reduces the contribution to national development. From the analysis of the differentiating variables that affect the indicators of the model, the Ishikawa diagram in Figure 4 represents the differentiating characteristics of the warm mixes (WMA) evaluated compared to a conventional mix (HMA).
Figure 4.
Differentiating elements of the social contribution of warm asphalt mixes (WMA) compared to a conventional hot mix (HMA).
The model of contribution to the social sustainability of asphalt mixes and its results are valid under certain limitations. Indeed, the model is adjusted to the national context (Chile) considerations and with knowledge of the asphalt mixes considered in this evaluation. For other contexts, some criteria could not have the same relevance or include others not considered here. In addition, new mixes with differentiating properties (materials, structures, pavement process, or another element) can be considered. These possible modifications require adjustments in the type of indicators and their influence levels on the evaluation criteria.
In addition, one of the difficulties in building the model is the correct determination of the conditional likelihood tables, which is a laborious but necessary task for the method to function. This method considers neither synergy nor interference between different indicators that affect a criterion or sub-criterion. For this, additional questions posed to the experts and a more complex Bayesian network formulation using a recursive Noise-OR should be necessary [19]. All these considerations are taken into account for the correct interpretation of the results.
From a social responsibility approach, prioritizing asphalt mixes from a social sustainability perspective can support public policy and business investment decisions. The proposed method promotes multidisciplinary experts’ systematic participation in building a knowledge-based system.
5. Conclusions
The degree of social contribution of the six asphalt mixes was determined according to their characteristics and context of origin. The asphalt mixes of most outstanding social contribution are the warm mix with RAP, which includes zeolite or Evotherm. There is evidence of the significant contribution of the incorporation of RAP and the extraction stage on the social contribution. In addition, in all the cases, the warm mixes present a greater contribution than the conventional hot mixes. It is appropriate to note that mixtures with zeolite tend to have an upward social contribution in the tests with or without RAP concerning the homologous samples.
The relationships between criteria, sub-criteria, and indicators are established through a multi-criteria decision-making network, applied through Bayesian network theory. This model made it possible to prioritize asphalt mixes based on their social contribution. The decision-making model is stable for the set of evaluated alternatives within a geographic context and for a fixed evaluation period.
From the results, the differentiation aspects that impact social contribution are Contribution to the landscape, Development and Innovation, Macro-Socioeconomic Development, Health, and Local Socioeconomic Development.
The validity of these results is limited to the Chilean geographic context and the perception of the actors represented and decision-makers in the information-gathering period. Future studies may include dynamic perception after the longitudinal data collection.
This study contributes methodological bases to evaluate the social contribution generated by new innovative products. In addition, it demonstrates the potential of the use of warm mixes and the incorporation of recycled aggregates in the design manuals and construction of national pavements.
Author Contributions
Methodology, L.S.-V. and N.V.-F.; Software, L.S.-V.; Validation, N.V.-F.; Formal analysis, L.S.-V., G.V.-V. and Á.F.-S.; Investigation, L.L.-C. and Á.F.-S.; Writing—original draft, L.S.-V.; Writing—review & editing, G.V.-V., L.L.-C. and Á.F.-S.; Visualization, L.L.-C.; Supervision, L.S.-V., A.C.-F. and N.V.-F.; Project administration, G.V-.V. and A.C.-F.; Funding acquisition, G.V.-V. and A.C.-F. All authors have read and agreed to the published version of the manuscript.
Funding
This research was funded by Agencia Nacional de Investigación y Desarrollo (ANID) of the Government of Chile under the Fondo de Fomento al Desarrollo Científico y Tecnológico (FONDEF), grant number 15|20235, and the Fondo Nacional de Desarrollo Científico y Tecnológico (FONDECYT-INI), grant number 11190501.
Institutional Review Board Statement
The study was conducted according to the guidelines of the Declaration of Helsinki and approved by the Ethics Committee of the University of La Frontera (Protocol 094/19 approved 9 October 2019).
Informed Consent Statement
Informed consent was obtained from all subjects involved in the study.
Data Availability Statement
Data is available under request to the corresponding author.
Conflicts of Interest
The authors declare no conflict of interest.
References
- Resolution. A/RES/70/1. United Nations Summit on Sustainable Development, 25–27 September 2015, New York. Available online: https://documents-dds-ny.un.org/doc/UNDOC/GEN/N15/291/89/PDF/N1529189.pdf?OpenElement (accessed on 5 December 2022).
- Ordoñez Díaz, M.M.; Meneses Silva, L.C. Criterios de sostenibilidad en el subsector vial. Neogranadina 2015, 25, 81–98. [Google Scholar] [CrossRef]
- Dimensionamiento y Características Red Vial Nacional. Dirección de Vialidad, Ministerio de Obras Públicas, Chile. 2021. Available online: https://vialidad.mop.gob.cl/areasdevialidad/gestionvial/Documents/Red_Vial_Nacional_Dimensionamiento_y_Caracteristicas_2021.pdf (accessed on 5 December 2022).
- Sierra, L.A.; Yepes, V.; Pellicer, E. A review of multi-criteria assessment of the social sustainability of infrastructures. J. Clean. Prod. 2018, 187, 496–513. [Google Scholar] [CrossRef]
- Valdes-Vidal, G.; Calabi-Floody, A.; Sanchez-Alonso, E. Performance evaluation of warm mix asphalt involving natural zeolite and reclaimed asphalt pavement (RAP) for sustainable pavement construction. Constr. Build. Mater. 2018, 174, 576–585. [Google Scholar] [CrossRef]
- Schlegel, T.; Puiatti, D.; Ritter, H.-J.; Lesueur, D.; Denayer, C.; Shtiza, A. The limits of partial life cycle assessment studies in road construction practices: A case study on the use of hydrated lime in Hot Mix Asphalt. Transp. Res. Part D Transp. Environ. 2016, 48, 141–160. [Google Scholar] [CrossRef]
- Kutuk-Sert, T.; Gunbey, E. Investigation of nano ulexite mineral effects on mechanical behaviour of warm mix asphalt pavements. Gradevinar 2020, 72, 503–513. [Google Scholar] [CrossRef]
- Espinoza, J.; Medina, C.; Calabi-Floody, A.; Sánchez-Alonso, E.; Valdés, G.; Quiroz, A. Evaluation of reductions in fume emissions (Vocs and svocs) from warm mix asphalt incorporating natural zeolite and reclaimed asphalt pavement for sustainable pavements. Sustainability 2020, 12, 9546. [Google Scholar] [CrossRef]
- Valdés-Vidal, G.; Calabi-Floody, A.; Sanchez-Alonsoa, E.; Díaz, C.; Fonseca, C. Highway trial sections: Performance evaluation of warm mix asphalt and recycled warm mix asphalt. Constr. Build. Mater. 2020, 262, 120069. [Google Scholar] [CrossRef]
- Hossain, M.U.; Poon, C.S.; Dong, Y.H.; Lo, I.M.C.; Cheng, J.C.P. Development of social sustainability assessment method and a comparative case study on assessing recycled construction materials. Int. J. Life Cycle Assess. 2018, 23, 1654–1674. [Google Scholar] [CrossRef]
- Arroyo, P.; Herrera, R.; Salazar, L.; Giménez, Z.; Martínez, J.; Calahorra, M. A new approach for integrating environmental, social and economic factors to evaluate asphalt mixtures with and without waste tires. Rev. Ing. Constr. 2018, 33, 301–314. [Google Scholar] [CrossRef]
- Paganin, G.; Dell Ovo, M.; Oppio, A.; Torrieri, F. An integrated decision support system for the sustainable evaluation pf pavement technologies. In Values and Functions for Futures Cities, Green energy and Technologies; Mondini, G., Oppio, A., Stanghellini, S., Bottero, M., Abastante, F., Eds.; Springer. Nat.: Cham, Switzerland, 2020; pp. 117–141. [Google Scholar] [CrossRef]
- Colantonio, A. Social Sustainability: Exploring the Linkages Between Research, Policy and Practice. In European Research on Sustainable Development; Springer: Berlin/Heidelberg, Germany, 2011; Volume 1, pp. 35–57. [Google Scholar] [CrossRef]
- Vanclay, F. Conceptualising Social Impacts. Environ. Impact Assess. Rev. 2002, 22, 183–211. [Google Scholar] [CrossRef]
- Labuschagne, C.; Brent, A.C.; van Erck, R.P.G. Assessing the sustainability performance of industries. J. Clean. Prod. 2005, 13, 373–385. [Google Scholar] [CrossRef]
- Sierra, L.A.; Pellicer, E.; Yepes, V. Method for estimating the social sustainability of infrastructure projects. Environ. Impact Assess. Rev. 2017, 65, 41–53. [Google Scholar] [CrossRef]
- Sierra Leonardo, A.; Yepes, V.; García-Segura, T.; Pellicer, E. Bayesian network method for decision-making about the social sustainability of infrastructure projects. J. Clean. Prod. 2018, 176, 521–534. [Google Scholar] [CrossRef]
- Chen, S.H.; Pollino, C.A. Good practice in Bayesian network modelling. Environ. Model. Softw. 2012, 37, 134–145. [Google Scholar] [CrossRef]
- Lemmer, J.F.; Gossink, D.E. Recursive Noisy OR- A ruler for estimating complex probabilistic interactions. IEEE Trans. Syst. Man Cybern. Part B 2004, 34, 2252–2261. [Google Scholar] [CrossRef]
- Hallowell, M.R.; Gambatese, J.A. Qualitative research: Application of the Delphi method to CEM research. J. Constr. Eng. Manag. 2010, 136, 99–107. [Google Scholar] [CrossRef]
- Andrzejewski, W.; Boinski, P. Bounding box representation of co-location instances for Chebyshev and Manhattan metrics. Data Knowl. Eng. 2023, 145, 102153. [Google Scholar] [CrossRef]
- García-Segura, T.; Yepes, V. Multiobjective optimization of post-tensioned concrete box-girder road bridges considering cost, CO2 emissions, and safety. Eng. Struct. 2016, 125, 325–336. [Google Scholar] [CrossRef]
- Yepes, V.; Garcia-Segura, T.; Moreno-Jimenez, J.M. A cognitive approach for the multi-objective optimization of RC structural problems. Arch. Civ. Mech. Eng. 2015, 15, 1024–1036. [Google Scholar] [CrossRef]
- Mel, J.; Gómez, D.; de la Cruz, P.; del Caño, A. Análisis de sensibilidad y estudio crítico del modelo de evaluación de la sostenibilidad de la Instrucción Española de Hormigón Estructural. Inf. Constr. 2015, 67, e106. [Google Scholar] [CrossRef]
- Rivero, M. Diseño de Una Mezcla Asfáltica en Caliente Mediante la Metodología Superpave Con la Incorporación de 25% De Pavimento Asfáltico Reciclado (Rap), Más Ensayos de Rueda de Hamburgo Y Módulo de Rigidez. Civil Engineering. Undergraduate Thesis, Universidad Federico Santa María, Valparaíso, Chile, 2018. [Google Scholar]
- Ministerio de Obras Públicas, MINVU, C.Ch.C. “Industria Del Árido En Chile.” Comisión Nacional de Áridos- Corporación de Desarrollo Tecnológico (CDT). 1st Edition, Santiago de Chile 2021. Available online: https://bibliotecadigital.ciren.cl/handle/20.500.13082/147688 (accessed on 17 July 2023).
- Alarcón, R. Evolución Del Empleo En Chile: Principales Resultados de La Serie Encuesta Casen 2000–2006; Gobierno de Chile: Santiago, Chile, 2008. [Google Scholar]
- Enshassi, A.; Kochendoerfer, B.; Rizq, E. Evaluación de los impactos medioambientales de los proyectos de construcción. Rev. Ing. Constr. 2014, 29, 234–254. [Google Scholar] [CrossRef]
- Infraestructura Vial En Chile. Dirección de Vialidad. 2016. Available online: https://icha.cl/wp-content/uploads/2016/08/1-Presentaci%C3%B3n-de-Walter-Br%C3%BCning-Director-Nacional-de-Vialidad.pdf (accessed on 5 May 2022).
- Bull, A. Congestión de Tránsito: El Problema y Cómo Enfrentarlo; Boletin FAL 206; CEPAL: Santiago, Chile, 2003. [Google Scholar]
- Viaschile. Recorre Una Nueva Experiencia. Annual Report. Abertis Company, 2016. Available online: https://www.viaschile.cl/wp-content/uploads/2022/10/viaschile-2016.pdf (accessed on 17 July 2023).
- Alburquerque, F. El Enfoque Del Desarrollo Económico Local; Organización Internacional del Trabajo: Buenos Aires, Argentina, 2004; Volume 82, pp. 157–171. [Google Scholar]
- Peemans, J.-P. Revoluciones Industriales, Modernización y Desarrollo. Hist. Crítica 1992, 6, 15–34. [Google Scholar] [CrossRef][Green Version]
- Rebolledo, D. Manual Para La Valoración Social de: Impactos y Daños Ambientales de Actividades Agrícolas; FAO: Caracas, Venezuela, 2011; pp. 65–66. Available online: http://www.fao.org/3/a-ax364s.pdf (accessed on 2 February 2023).
- Mutual CChC. Procedimiento de Identificación de Peligros y Evaluación de Riesgos. 2009. Available online: https://ww2.mutual.cl/comiteparitario/pdf/procedimiento_iper.pdf (accessed on 5 December 2022).
- Shultz, S. La Valoración de Recursos Naturales y Ambientales No Basada En El Mercado En Centroamérica y El Caribe. Rev. CEPAL 1997, 65–76. Available online: https://www.cepal.org/es/publicaciones/12072-la-valoracion-recursos-naturales-ambientales-basada-mercado-centroamerica-caribe (accessed on 17 July 2023).
- Cepeda, J. Una aproximación al concepto de identidad cultural a partir de experiencias: El patrimonio y la educación. Tabanque 2018, 31, 244–262. [Google Scholar] [CrossRef]
- Santos, J.M.; Flintsch, G.; Ferreira, A. Environmental and Economic assessment of pavement construction and management practices for enhancing pavement sustainability. Resour. Conserv. Recycl. 2017, 116, 15–31. [Google Scholar] [CrossRef]
- Ambiental, P.O. Inventario Nacional de Emisiones de Gases Efecto Invernadero; Poch Ambiental and Deuman. Santiago, Chile, 2008. Available online: https://mma.gob.cl/wp-content/uploads/2017/12/recurso_1-1.pdf (accessed on 17 July 2023).
- Echavarría, S. Material de Apoyo al Taller de Diseño de Proyectos de Investigación Educacional y Social; Universidad de Ciencias Médicas de La Habana, Facultad de Ciencias Médicas Manuel Fajardo: La Habana, Cuba, 2015. [Google Scholar]
- Evers, H. La información sobre patentes. Mtds. Inf. 1994, 1, 14–29. Available online: http://eprints.rclis.org/6309/1/1994-01-14.pdf (accessed on 17 July 2023).
- Salgado, M.; Gómez, O.; Juan, D. Niveles para la capacitación en una organización. In Ingeniería Industrial; Instituto Superior Politécnico José Antonio Echeverría: La Habana, Cuba, 2017; Volume 38, pp. 154–160. [Google Scholar]
- World Health Organization. Entornos Laborales Saludables: Fundamentos y Modelo de La OMS; World Health Organization: Geneva, Switzerland, 2010. [Google Scholar]
- Gelos, J.P. Modelo de Gestión y Control de Mano de Obra Basado en Fundamentos de Dirección de Proyectos PMBOK, Para Constructora Dedicada a Edificación en Altura en la V Región. Civil Engineering. Undergraduate Thesis, Universidad Técnica Federico Santa María, Valparaíso, Chile, 2018. [Google Scholar]
- Instituto de Investigacion de Carreteras del Estado (UKRAVTODOR). Conclusion Re.: Características de Mc Asphalt-Evotherm Mezcla Asfáltica Tibia Con Aditivo “ Evotherm-3G”; State Highway Research Institute, Working Paper: Kiev, Ukraine, 2009; Available online: http://www.cantat-associates.com/sites/default/files/documents/evotherm/spanish/Ukrania.pdf (accessed on 17 July 2023).
- Xing, K.; Ness, D.; Lin, F.R. A service innovation model for synergistic community transformation: Integrated application of systems theory and product-service systems. J. Clean. Prod. 2013, 43, 93–102. [Google Scholar] [CrossRef]
- Mkrtchyan, L.; Podofillini, L.; Dang, V.N. Methods for building conditional probability tables of Bayesian belief networks from limited judgment: An evaluation for human reliability application. Reliab. Eng. Syst. Saf. 2016, 151, 93–112. [Google Scholar] [CrossRef]
- Mostafa, A.; El-Gohary, M. Stakeholder-Sensitive Social Welfare–Oriented Benefit Analysis for Sustainable Infrastructure Project Development. J. Constr. Eng. Manag. 2014, 140, 04014038. [Google Scholar] [CrossRef]
- Valdés-Vasquez, R.; Klotz, L.E. Social Sustainability Considerations during Planning and Design: Framework of Processes for Construction Projects. J. Constr. Eng. Manag. 2013, 139, 80–89. [Google Scholar] [CrossRef]
Disclaimer/Publisher’s Note: The statements, opinions and data contained in all publications are solely those of the individual author(s) and contributor(s) and not of MDPI and/or the editor(s). MDPI and/or the editor(s) disclaim responsibility for any injury to people or property resulting from any ideas, methods, instructions or products referred to in the content. |
© 2023 by the authors. Licensee MDPI, Basel, Switzerland. This article is an open access article distributed under the terms and conditions of the Creative Commons Attribution (CC BY) license (https://creativecommons.org/licenses/by/4.0/).












