Role of Green Dynamic Capabilities on Environmental and Social Innovation Behavior: Mediating of Green Creativity and Moderating of Innovation Proclivity
Abstract
:1. Introduction
2. Theory and Hypotheses Development
2.1. Underpinning Theory
2.1.1. Dynamic Capability Theory
2.1.2. Resource-Based View (RBV)
2.2. Green Dynamic Capabilities and Green Creativity
2.3. Green Dynamic Capabilities and Environmental and Social Innovation Behavior
2.4. Green Creativity as a Mediator
2.5. Managers’ Open Innovation Proclivity as a Moderator
2.6. Conceptual Framework
3. Methods
3.1. Sample and Data Collection
3.2. Measures
3.2.1. Green Dynamic Capabilities
3.2.2. Green Creativity
3.2.3. Environmental Innovation Behavior
3.2.4. Social Innovation Behavior
3.2.5. Manager’s Innovation Proclivity
3.3. Common Method Bias CMB
3.4. Data Analysis Technique
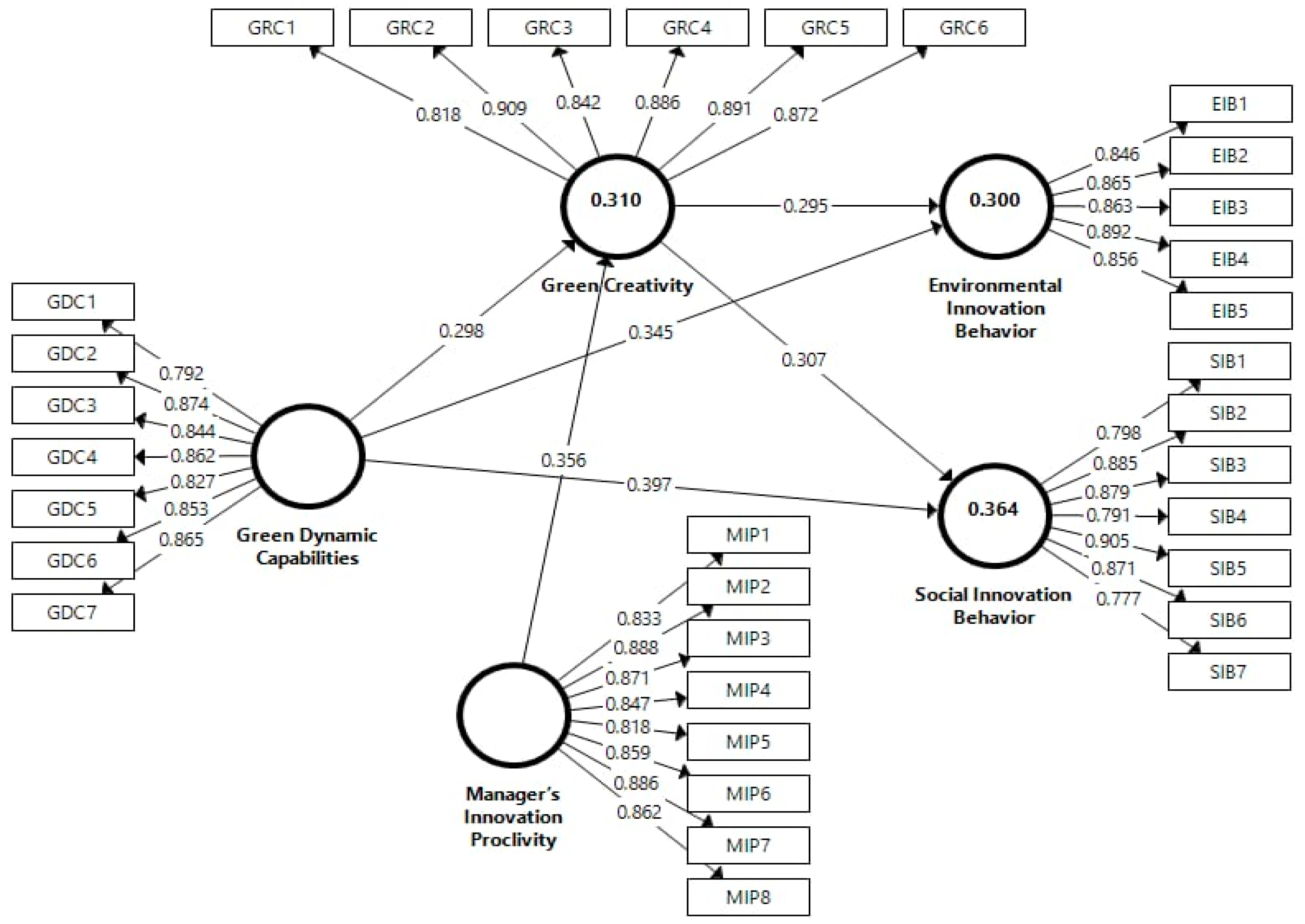
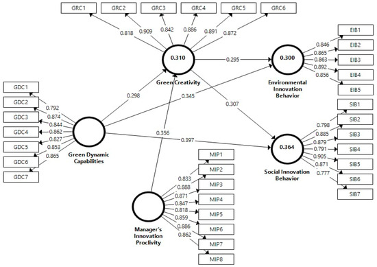
4. Results
4.1. Measurement Model Analysis
4.2. Discriminant Validity
4.3. Structural Model Analysis
5. Discussion
6. Implications and Limitations
6.1. Theoretical Contributions
6.2. Practical Implications
6.3. Limitations and Future Research Directions
7. Conclusions
- (1)
- Green dynamic capability has a positive and significant influence on the green creativity, environmental and social innovation behavior of pharmaceutical industries.
- (2)
- Green creativity positively mediates the linkages between the green dynamic capability, environmental and social innovation behavior of pharmaceutical industries.
- (3)
- Managers’ open innovation proclivity moderates the relationship between green dynamic capability and green creativity.
- (4)
- The results of this study are helpful for the organizations that are environmentally friendly and can increase the horizon of their green dynamic capabilities and stimulate their employees to embrace innovation so that new and green ways of working and developing products may be established. This would enable the organizations to incorporate environmental and social innovations at a large scale for long-term effects on society and the community.
Supplementary Materials
Author Contributions
Funding
Institutional Review Board Statement
Informed Consent Statement
Data Availability Statement
Acknowledgments
Conflicts of Interest
References
- Qiu, S.; Peng, J.; Dong, J.; Wang, X.; Ding, Z.; Zhang, H.; Mao, Q.; Liu, H.; Quine, T.A.; Meersmans, J. Understanding the Relationships between Ecosystem Services and Associated Social-Ecological Drivers in a Karst Region: A Case Study of Guizhou Province, China. Prog. Phys. Geogr. 2021, 45, 98–114. [Google Scholar] [CrossRef]
- Li, C.; Murad, M.; Ashraf, S.F. The Influence of Women’s Green Entrepreneurial Intention on Green Entrepreneurial Behavior through University and Social Support. Sustainability 2023, 15, 10123. [Google Scholar] [CrossRef]
- Lu, R.; Wang, Z.; Lin, X.; Guo, L. How Do Family Role Overload and Work Interferance with Family Affect the Life Satisfaction and Sleep Sufficiency of Construction Professionals? Int. J. Environ. Res. Public Health 2019, 16, 3094. [Google Scholar] [CrossRef]
- Huang, X.X.; Hu, Z.P.; Liu, C.S.; Yu, D.J.; Yu, L.F. The Relationships between Regulatory and Customer Pressure, Green Organizational Responses, and Green Innovation Performance. J. Clean. Prod. 2016, 112, 3423–3433. [Google Scholar] [CrossRef]
- Peng, X. Strategic Interaction of Environmental Regulation and Green Productivity Growth in China: Green Innovation or Pollution Refuge? Sci. Total Environ. 2020, 732, 139200. [Google Scholar] [CrossRef]
- Azeem, M.; Ahmed, M.; Haider, S.; Sajjad, M. Expanding Competitive Advantage through Organizational Culture, Knowledge Sharing and Organizational Innovation. Technol. Soc. 2021, 66, 101635. [Google Scholar] [CrossRef]
- Latif, B.; Gunarathne, N.; Gaskin, J.; Ong, T.S.; Ali, M. Environmental Corporate Social Responsibility and Pro-Environmental Behavior: The Effect of Green Shared Vision and Personal Ties. Resour. Conserv. Recycl. 2022, 186, 106572. [Google Scholar] [CrossRef]
- Yu, D.; Tao, S.; Hanan, A.; Ong, T.S.; Latif, B.; Ali, M. Fostering Green Innovation Adoption through Green Dynamic Capability: The Moderating Role of Environmental Dynamism and Big Data Analytic Capability. Int. J. Environ. Res. Public Health 2022, 19, 10336. [Google Scholar] [CrossRef]
- Bresciani, S.; Rehman, S.U.; Alam, G.M.; Ashfaq, K.; Usman, M. Environmental MCS Package, Perceived Environmental Uncertainty and Green Performance: In Green Dynamic Capabilities and Investment in Environmental Management Perspectives. Rev. Int. Bus. Strateg. 2023, 33, 105–126. [Google Scholar] [CrossRef]
- Shehzad, M.U.; Zhang, J.; Dost, M.; Ahmad, M.S.; Alam, S. Linking Green Intellectual Capital, Ambidextrous Green Innovation and Firms Green Performance: Evidence from Pakistani Manufacturing Firms. J. Intellect. Cap. 2022, 24, 974–1001. [Google Scholar] [CrossRef]
- Kiranantawat, B.; Ahmad, S.Z. Conceptualising the Relationship between Green Dynamic Capability and SME Sustainability Performance: The Role of Green Innovation, Organisational Creativity and Agility. Int. J. Organ. Anal. 2022. [Google Scholar] [CrossRef]
- Ma, L.; Ali, A.; Shahzad, M.; Khan, A. Factors of Green Innovation: The Role of Dynamic Capabilities and Knowledge Sharing through Green Creativity. Kybernetes 2022. ahead-of-print. [Google Scholar] [CrossRef]
- Singh, S.K.; Del Giudice, M.; Jabbour, C.J.C.; Latan, H.; Sohal, A.S.; Sanjay, C.; Singh, K. Stakeholder Pressure, Green Innovation, and Performance in Small and Medium-Sized Enterprises: The Role of Green Dynamic Capabilities. Bus. Strateg. Environ. 2022, 31, 500–514. [Google Scholar] [CrossRef]
- Yuan, B.; Cao, X. Do Corporate Social Responsibility Practices Contribute to Green Innovation? The Mediating Role of Green Dynamic Capability. Technol. Soc. 2022, 68, 101868. [Google Scholar] [CrossRef]
- Doghan, A.; Abdelwahed, M.A.; Soomro, N.A.A.; Alayis, A.; Organizational, M.M.H.; Franco, B.; Al Doghan, M.A.; Abdelhamid, N.; Abdelwahed, A.; Soomro, B.A.; et al. Organizational Environmental Culture, Environmental Sustainability and Performance: The Mediating Role of Green HRM and Green Innovation. Sustainability 2022, 14, 7510. [Google Scholar] [CrossRef]
- Meng, J.; Murad, M.; Li, C.; Bakhtawar, A.; Ashraf, S.F. Green Lifestyle: A Tie between Green Human Resource Management Practices and Green Organizational Citizenship Behavior. Sustainability 2022, 15, 44. [Google Scholar] [CrossRef]
- Yousaf, Z. Go for Green: Green Innovation through Green Dynamic Capabilities: Accessing the Mediating Role of Green Practices and Green Value Co-Creation. Environ. Sci. Pollut. Res. 2021, 28, 54863–54875. [Google Scholar] [CrossRef]
- Joshi, G.; Dhar, R.L. Green Training in Enhancing Green Creativity via Green Dynamic Capabilities in the Indian Handicraft Sector: The Moderating Effect of Resource Commitment. J. Clean. Prod. 2020, 267, 121948. [Google Scholar] [CrossRef]
- de Azevedo Rezende, L.; Bansi, A.C.; Alves, M.F.R.; Galina, S.V.R. Take Your Time: Examining When Green Innovation Affects Financial Performance in Multinationals. J. Clean. Prod. 2019, 233, 993–1003. [Google Scholar] [CrossRef]
- Fang, L.; Shi, S.; Gao, J.; Li, X. The Mediating Role of Green Innovation and Green Culture in the Relationship between Green Human Resource Management and Environmental Performance. PLoS ONE 2022, 17, e0274820. [Google Scholar] [CrossRef]
- Muisyo, P.K.; Qin, S. Enhancing the FIRM’S Green Performance through Green HRM: The Moderating Role of Green Innovation Culture. J. Clean. Prod. 2021, 289, 125720. [Google Scholar] [CrossRef]
- Cheah, J.H.; Amaro, S.; Roldán, J.L. Multigroup Analysis of More than Two Groups in PLS-SEM: A Review, Illustration, and Recommendations. J. Bus. Res. 2023, 156, 113539. [Google Scholar] [CrossRef]
- Guenther, P.; Guenther, M.; Ringle, C.M.; Zaefarian, G.; Cartwright, S. Improving PLS-SEM Use for Business Marketing Research. Ind. Mark. Manag. 2023, 111, 127–142. [Google Scholar] [CrossRef]
- Li, X.; Dai, J.; Zhu, X.; Li, J.; He, J.; Huang, Y.; Liu, X.; Shen, Q. Mechanism of Attitude, Subjective Norms, and Perceived Behavioral Control Influence the Green Development Behavior of Construction Enterprises. Humanit. Soc. Sci. Commun. 2023, 10, 266. [Google Scholar] [CrossRef]
- Luu, T.T. Can Green Creativity Be Fostered? Unfolding the Roles of Perceived Green Human Resource Management Practices, Dual Mediation Paths, and Perceived Environmentally-Specific Authentic Leadership. Int. J. Hum. Resour. Manag. 2021, 34, 1246–1273. [Google Scholar] [CrossRef]
- Chen, Y.S.; Chang, C.H. The Determinants of Green Product Development Performance: Green Dynamic Capabilities, Green Transformational Leadership, and Green Creativity. J. Bus. Ethics 2013, 116, 107–119. [Google Scholar] [CrossRef]
- Lin, Y.H.; Chen, Y.S. Determinants of Green Competitive Advantage: The Roles of Green Knowledge Sharing, Green Dynamic Capabilities, and Green Service Innovation. Qual. Quant. 2017, 51, 1663–1685. [Google Scholar] [CrossRef]
- Tian, Y.; Govindan, K.; Zhu, Q. A System Dynamics Model Based on Evolutionary Game Theory for Green Supply Chain Management Diffusion among Chinese Manufacturers. J. Clean. Prod. 2014, 80, 96–105. [Google Scholar] [CrossRef]
- Valdez-Juárez, L.E.; Castillo-Vergara, M. Technological Capabilities, Open Innovation, and Eco-Innovation: Dynamic Capabilities to Increase Corporate Performance of SMEs. J. Open Innov. Technol. Mark. Complex. 2021, 7, 8. [Google Scholar] [CrossRef]
- Qiu, L.; Jie, X.; Wang, Y.; Zhao, M. Green Product Innovation, Green Dynamic Capability, and Competitive Advantage: Evidence from Chinese Manufacturing Enterprises. Corp. Soc. Responsib. Environ. Manag. 2020, 27, 146–165. [Google Scholar] [CrossRef]
- Eikelenboom, M.; de Jong, G. The Impact of Dynamic Capabilities on the Sustainability Performance of SMEs. J. Clean. Prod. 2019, 235, 1360–1370. [Google Scholar] [CrossRef]
- Chen, Y.S.; Lin, Y.H.; Lin, C.Y.; Chang, C.W. Enhancing Green Absorptive Capacity, Green Dynamic Capacities and Green Service Innovation to Improve Firm Performance: An Analysis of Structural Equation Modeling (SEM). Sustainability 2015, 7, 15674–15692. [Google Scholar] [CrossRef]
- Ferreira, J.; Coelho, A.; Moutinho, L. Dynamic Capabilities, Creativity and Innovation Capability and Their Impact on Competitive Advantage and Firm Performance: The Moderating Role of Entrepreneurial Orientation. Technovation 2020, 92–93, 102061. [Google Scholar] [CrossRef]
- Albort-Morant, G.; Leal-Millán, A.; Cepeda-Carrión, G. The Antecedents of Green Innovation Performance: A Model of Learning and Capabilities. J. Bus. Res. 2016, 69, 4912–4917. [Google Scholar] [CrossRef]
- Wernerfelt, B. A Resource-Based View of the Firm. Strateg. Manag. J. 1984, 5, 171–180. [Google Scholar] [CrossRef]
- Barney, J.B. Is the Resource-Based “View” a Useful Perspective for Strategic Management Research? Yes. Acad. Manag. Rev. 2001, 26, 41–56. [Google Scholar] [CrossRef]
- Andersén, J. A Relational Natural-Resource-Based View on Product Innovation: The Influence of Green Product Innovation and Green Suppliers on Differentiation Advantage in Small Manufacturing Firms. Technovation 2021, 104, 102254. [Google Scholar] [CrossRef]
- Bellantuono, N.; Pontrandolfo, P.; Scozzi, B.; Dangelico, R.M. Assessing Resources and Dynamic Capabilities to Implement the “Green Campus” Project. In The Contribution of Social Sciences to Sustainable Development at Universities; World Sustainability Series; Springer: Cham, Switzerland, 2016; pp. 213–227. [Google Scholar] [CrossRef]
- Green, S.D.; Larsen, G.D.; Kao, C.C. Competitive Strategy Revisited: Contested Concepts and Dynamic Capabilities. Construct. Manag. Econ. 2010, 26, 63–78. [Google Scholar] [CrossRef]
- Manzoor, U.; Baig, S.A.; Hashim, M.; Sami, A.; Rehman, H.U.; Sajjad, I. The Effect of Supply Chain Agility and Lean Practices on Operational Performance: A Resource-Based View and Dynamic Capabilities Perspective. TQM J. 2021, 34, 1273–1297. [Google Scholar] [CrossRef]
- AlNuaimi, B.K.; Singh, S.K.; Harney, B. Unpacking the Role of Innovation Capability: Exploring the Impact of Leadership Style on Green Procurement via a Natural Resource-Based Perspective. J. Bus. Res. 2021, 134, 78–88. [Google Scholar] [CrossRef]
- Kumar, M.; Rodrigues, V.S. Synergetic Effect of Lean and Green on Innovation: A Resource-Based Perspective. Int. J. Prod. Econ. 2020, 219, 469–479. [Google Scholar] [CrossRef]
- Song, W.; Yu, H. Green Innovation Strategy and Green Innovation: The Roles of Green Creativity and Green Organizational Identity. Corp. Soc. Responsib. Environ. Manag. 2018, 25, 135–150. [Google Scholar] [CrossRef]
- Tuan, L.T. Fostering Green Product Innovation through Green Entrepreneurial Orientation: The Roles of Employee Green Creativity, Green Role Identity, and Organizational Transactive Memory System. Bus. Strateg. Environ. 2022, 32, 639–653. [Google Scholar] [CrossRef]
- Farooq, R.; Zhang, Z.; Talwar, S.; Dhir, A. Do Green Human Resource Management and Self-Efficacy Facilitate Green Creativity? A Study of Luxury Hotels and Resorts. J. Sustain. Tour. 2021, 30, 824–845. [Google Scholar] [CrossRef]
- Al-Ghazali, B.M.; Afsar, B. Retracted: Green Human Resource Management and Employees’ Green Creativity: The Roles of Green Behavioral Intention and Individual Green Values. Corp. Soc. Responsib. Environ. Manag. 2021, 28, 536. [Google Scholar] [CrossRef]
- Dangelico, R.M.; Pujari, D.; Pontrandolfo, P. Green Product Innovation in Manufacturing Firms: A Sustainability-Oriented Dynamic Capability Perspective. Bus. Strateg. Environ. 2017, 26, 490–506. [Google Scholar] [CrossRef]
- Strauss, K.; Lepoutre, J.; Wood, G. Fifty Shades of Green: How Microfoundations of Sustainability Dynamic Capabilities Vary across Organizational Contexts. J. Organ. Behav. 2017, 38, 1338–1355. [Google Scholar] [CrossRef]
- Engelen, A.; Weinekötter, L.; Saeed, S.; Enke, S. The Effect of Corporate Support Programs on Employees’ Innovative Behavior: A Cross-Cultural Study. J. Prod. Innov. Manag. 2018, 35, 230–253. [Google Scholar] [CrossRef]
- Nassani, A.A.; Javed, A.; Radulescu, M.; Yousaf, Z.; Secara, C.G.; Tolea, C. Achieving Green Innovation in Energy Industry through Social Networks, Green Dynamic Capabilities, and Green Organizational Culture. Energies 2022, 15, 5925. [Google Scholar] [CrossRef]
- Arora, S.K.; Li, Y.; Youtie, J.; Shapira, P. Measuring Dynamic Capabilities in New Ventures: Exploring Strategic Change in US Green Goods Manufacturing Using Website Data. J. Technol. Transf. 2020, 45, 1451–1480. [Google Scholar] [CrossRef]
- Ahmad, B.; Shafique, I.; Qammar, A.; Ercek, M.; Kalyar, M.N. Prompting Green Product and Process Innovation: Examining the Effects of Green Transformational Leadership and Dynamic Capabilities. Technol. Anal. Strateg. Manag. 2022, 1–13. [Google Scholar] [CrossRef]
- Zahrani, A.A. Team Creativity and Green Human Resource Management Practices’ Mediating Roles in Organizational Sustainability. Sustainbility 2022, 14, 12827. [Google Scholar] [CrossRef]
- Luu, T.T. How Customers Matter to Tourism Employees’ Green Creative Behavior? J. Sustain. Tour. 2022, 1–35. [Google Scholar] [CrossRef]
- Öğretmenoğlu, M.; Akova, O.; Göktepe, S. The Mediating Effects of Green Organizational Citizenship on the Relationship between Green Transformational Leadership and Green Creativity: Evidence from Hotels. J. Hosp. Tour. Insights 2022, 5, 734–751. [Google Scholar] [CrossRef]
- Huang, J.W.; Li, Y.H. Green Innovation and Performance: The View of Organizational Capability and Social Reciprocity. J. Bus. Ethics 2017, 145, 309–324. [Google Scholar] [CrossRef]
- Aboelmaged, M.; Hashem, G. Absorptive Capacity and Green Innovation Adoption in SMEs: The Mediating Effects of Sustainable Organisational Capabilities. J. Clean. Prod. 2019, 220, 853–863. [Google Scholar] [CrossRef]
- Chesbrough, H. Open Innovation: Where We’ve Been and Where We’re Going. Res.-Technol. Manag. 2015, 55, 20–27. [Google Scholar] [CrossRef]
- Zacca, R.; Selen, W. Unravelling a Manager’s Proclivity to Innovate. J. Entrep. Innov. 2011, 12, 157–168. [Google Scholar] [CrossRef]
- Rangus, K.; Drnovšek, M.; Di Minin, A. Proclivity for Open Innovation: Construct Development and Empirical Validation. Innovation 2016, 18, 191–211. [Google Scholar] [CrossRef]
- Griffith, D.A.; Noble, S.M.; Chen, Q. The Performance Implications of Entrepreneurial Proclivity: A Dynamic Capabilties Approach. J. Retail. 2006, 82, 51–62. [Google Scholar] [CrossRef]
- Enkel, E.; Gassmann, O.; Chesbrough, H. Open R&D and Open Innovation: Exploring the Phenomenon. R&D Manag. 2009, 39, 311–316. [Google Scholar] [CrossRef]
- Hung, K.P.; Chiang, Y.H. Open Innovation Proclivity, Entrepreneurial Orientation, and Perceived Firm Performance. Int. J. Technol. Manag. 2010, 52, 257–274. [Google Scholar] [CrossRef]
- Liao, Y.C.; Tsai, K.H. Innovation Intensity, Creativity Enhancement, and Eco-Innovation Strategy: The Roles of Customer Demand and Environmental Regulation. Bus. Strateg. Environ. 2019, 28, 316–326. [Google Scholar] [CrossRef]
- Ng, T.W.H.; Lucianetti, L. Within-Individual Increases in Innovative Behavior and Creative, Persuasion, and Change Self-Efficacy over Time: A Social-Cognitive Theory Perspective. J. Appl. Psychol. 2016, 101, 14–34. [Google Scholar] [CrossRef] [PubMed]
- Park, S.; Jo, S.J. The Impact of Proactivity, Leader-Member Exchange, and Climate for Innovation on Innovative Behavior in the Korean Government Sector. Leadersh. Organ. Dev. J. 2018, 39, 130–149. [Google Scholar] [CrossRef]
- Pavlou, P.A.; El Sawy, O.A. Understanding the Elusive Black Box of Dynamic Capabilities. Decis. Sci. 2011, 42, 239–273. [Google Scholar] [CrossRef]
- Barczak, G.; Lassk, F.; Mulki, J. Antecedents of Team Creativity: An Examination of Team Emotional Intelligence, Team Trust and Collaborative Culture. Creat. Innov. Manag. 2010, 19, 332–345. [Google Scholar] [CrossRef]
- Lai, J.; Lui, S.S.; Tsang, E.W.K. Intrafirm Knowledge Transfer and Employee Innovative Behavior: The Role of Total and Balanced Knowledge Flows. J. Prod. Innov. Manag. 2016, 33, 90–103. [Google Scholar] [CrossRef]
- Podsakoff, P.M.; Organ, D.W. Self-Reports in Organizational Research: Problems and Prospects. J. Manag. 2016, 12, 531–544. [Google Scholar] [CrossRef]
- Podsakoff, P.M.; MacKenzie, S.B.; Lee, J.Y.; Podsakoff, N.P. Common Method Biases in Behavioral Research: A Critical Review of the Literature and Recommended Remedies. J. Appl. Psychol. 2003, 88, 879. [Google Scholar] [CrossRef]
- Hair, J.F.; Sarstedt, M.; Hopkins, L.; Kuppelwieser, V.G. Partial Least Squares Structural Equation Modeling (PLS-SEM): An Emerging Tool in Business Research. Eur. Bus. Rev. 2014, 26, 106–121. [Google Scholar] [CrossRef]
- Hair, J.F.; Sarstedt, M.; Pieper, T.M.; Ringle, C.M. The Use of Partial Least Squares Structural Equation Modeling in Strategic Management Research: A Review of Past Practices and Recommendations for Future Applications. Long Range Plan. 2012, 45, 320–340. [Google Scholar] [CrossRef]
- Sarstedt, M.; Ringle, C.M.; Hair, J.F. PLS-SEM: Looking Back and Moving Forward. Long Range Plan. 2014, 47, 132–137. [Google Scholar] [CrossRef]
- Hair, J.F.; Sarstedt, M.; Ringle, C.M.; Mena, J.A. An Assessment of the Use of Partial Least Squares Structural Equation Modeling in Marketing Research. J. Acad. Mark. Sci. 2011, 40, 414–433. [Google Scholar] [CrossRef]
- Henseler, J.; Ringle, C.M.; Sarstedt, M. A New Criterion for Assessing Discriminant Validity in Variance-Based Structural Equation Modeling. J. Acad. Mark. Sci. 2014, 43, 115–135. [Google Scholar] [CrossRef]
- Henseler, J. Discriminant Validity: Check Out How To Use The New HTMT Criterion! A primer on partial least squares structural equation modeling (PLS-SEM). 2015. [Google Scholar]
- Aiken, L.S.; West, S.G. Multiple Regression: Testing and Interpreting Interactions; Aiken, L.S., West, S.G., Reno, R.R., Eds.; Sage: Thousand Oaks, CA, USA, 1991. [Google Scholar]
- Fornell, C.; Larcker, D.F. Evaluating Structural Equation Models with Unobservable Variables and Measurement Error. J. Mark. Res. 1981, 18, 39–50. [Google Scholar] [CrossRef]
- Shmueli, G.; Sarstedt, M.; Hair, J.F.; Cheah, J.H.; Ting, H.; Vaithilingam, S.; Ringle, C.M. Predictive Model Assessment in PLS-SEM: Guidelines for Using PLSpredict. Eur. J. Mark. 2019, 53, 2322–2347. [Google Scholar] [CrossRef]
- Hair, J.F.; Risher, J.J.; Sarstedt, M.; Ringle, C.M. When to Use and How to Report the Results of PLS-SEM. Eur. Bus. Rev. 2019, 31, 2–24. [Google Scholar] [CrossRef]
- Hair, J.F.; Howard, M.C.; Nitzl, C. Assessing Measurement Model Quality in PLS-SEM Using Confirmatory Composite Analysis. J. Bus. Res. 2020, 109, 101–110. [Google Scholar] [CrossRef]
- Golgeci, I.; Ali, I.; Bozkurt, S.; Gligor, D.M.; Arslan, A. The Impact of Corporate Support Programs on Environmental and Social Innovation: Empirical Insights from the Food and Beverage Industry. Int. J. Oper. Prod. Manag. 2022, 42, 898–929. [Google Scholar] [CrossRef]
- Long, X.; Chen, Y.; Du, J.; Oh, K.; Han, I.; Yan, J. The Effect of Environmental Innovation Behavior on Economic and Environmental Performance of 182 Chinese Firms. J. Clean. Prod. 2017, 166, 1274–1282. [Google Scholar] [CrossRef]
- Iqbal, Q.; Piwowar-Sulej, K. Sustainable Leadership in Higher Education Institutions: Social Innovation as a Mechanism. Int. J. Sustain. High. Educ. 2022, 23, 1–20. [Google Scholar] [CrossRef]
- Alfalih, A.A. The Role of Sustainable Entrepreneurship and Corporate Social Performance on Social Innovation: The Case of the Private Industrial Sector in Saudi Arabia. J. Knowl. Econ. 2022, 13, 1928–1943. [Google Scholar] [CrossRef]
- Bhutto, T.A.; Farooq, R.; Talwar, S.; Awan, U.; Dhir, A. Green Inclusive Leadership and Green Creativity in the Tourism and Hospitality Sector: Serial Mediation of Green Psychological Climate and Work Engagement. J. Sustain. Tour. 2021, 29, 1716–1737. [Google Scholar] [CrossRef]
- Awan, U.; Sroufe, R.; Kraslawski, A. Creativity Enables Sustainable Development: Supplier Engagement as a Boundary Condition for the Positive Effect on Green Innovation. J. Clean. Prod. 2019, 226, 172–185. [Google Scholar] [CrossRef]
- Cheng, V.M.Y. Developing Individual Creativity for Environmental Sustainability: Using an Everyday Theme in Higher Education. Think. Ski. Creat. 2019, 33, 100567. [Google Scholar] [CrossRef]
- Ogbeibu, S.; Emelifeonwu, J.; Senadjki, A.; Gaskin, J.; Kaivo-oja, J. Technological Turbulence and Greening of Team Creativity, Product Innovation, and Human Resource Management: Implications for Sustainability. J. Clean. Prod. 2020, 244, 118703. [Google Scholar] [CrossRef]



| Demographics | Frequency | Percent | |
|---|---|---|---|
| Gender | Male | 186 | 58 |
| Female | 134 | 42 | |
| Total | 320 | 100.0 | |
| Education | Undergraduate | 129 | 40 |
| Masters | 147 | 46 | |
| Others | 44 | 14 | |
| Total | 320 | 100.0 | |
| Age | 21–30 | 89 | 28 |
| 31–40 | 83 | 26 | |
| 41–50 | 77 | 24 | |
| 50+ | 71 | 22 | |
| Total | 320 | 100.0 | |
| Marital Status | Single | 167 | 52.0 |
| Married | 153 | 48.0 | |
| Total | 320 | 100.0 | |
| Experience | Less than 1 year | 55 | 17.0 |
| 1 to 5 years | 138 | 43 | |
| 5 to 10 years | 70 | 22 | |
| More than 10 years | 57 | 18 | |
| Total | 320 | 100.0 | |
| Variables | Cronbach’s Alpha | rho_A | CR | AVE |
|---|---|---|---|---|
| Environmental Innovation Behavior | 0.916 | 0.918 | 0.937 | 0.747 |
| Green Creativity | 0.936 | 0.936 | 0.949 | 0.757 |
| Green Dynamic Capabilities | 0.933 | 0.934 | 0.946 | 0.715 |
| Manager’s Innovation Proclivity | 0.949 | 0.959 | 0.957 | 0.737 |
| Social Innovation Behavior | 0.933 | 0.935 | 0.946 | 0.714 |
| Variables | Environmental Innovation Behavior | Green Creativity | Green Dynamic Capabilities | Manager’s Innovation Proclivity | Social Innovation Behavior |
|---|---|---|---|---|---|
| Environmental Innovation Behavior | 0.865 | ||||
| Green Creativity | 0.453 | 0.870 | |||
| Green Dynamic Capabilities | 0.481 | 0.458 | 0.846 | ||
| Manager’s Innovation Proclivity | 0.460 | 0.490 | 0.450 | 0.858 | |
| Social Innovation Behavior | 0.469 | 0.489 | 0.538 | 0.496 | 0.845 |
| Variables | Environmental Innovation Behavior | Green Creativity | Green Dynamic Capabilities | Manager’s Innovation Proclivity | Social Innovation Behavior |
|---|---|---|---|---|---|
| Environmental Innovation Behavior | |||||
| Green Creativity | 0.488 | ||||
| Green Dynamic Capabilities | 0.518 | 0.488 | |||
| Manager’s Innovation Proclivity | 0.482 | 0.505 | 0.463 | ||
| Social Innovation Behavior | 0.505 | 0.522 | 0.574 | 0.518 |
| Constructs | R Square | R Square Adjusted | Q2 (=1 − SSE/SSO) |
|---|---|---|---|
| Environmental Innovation Behavior | 0.300 | 0.295 | 0.203 |
| Green Creativity | 0.310 | 0.306 | 0.217 |
| Social Innovation Behavior | 0.364 | 0.360 | 0.239 |
| Hypothesis | Relationships | β | T | P | Decision |
|---|---|---|---|---|---|
| Direct Relationship | |||||
| H1 | Green Dynamic Capabilities → Green Creativity | 0.298 | 2.043 | 0.041 | Accept |
| H2 | Green Dynamic Capabilities → Environmental Innovation Behavior | 0.345 | 5.369 | 0.000 | Accept |
| H3 | Green Dynamic Capabilities → Social Innovation Behavior | 0.397 | 8.273 | 0.000 | Accept |
| H4 | Green Creativity → Environmental Innovation Behavior | 0.295 | 5.317 | 0.000 | Accept |
| H5 | Green Creativity → Social Innovation Behavior | 0.307 | 5.673 | 0.000 | Accept |
| Mediating Relationship | |||||
| H6a | Green Dynamic Capabilities → Green Creativity → Environmental Innovation Behavior | 0.088 | 1.922 | 0.037 | Accept |
| H6b | Green Dynamic Capabilities → Green Creativity → Social Innovation Behavior | 0.092 | 1.878 | 0.041 | Accept |
| Moderating Relationship | |||||
| H7 | Manager’s Innovation Proclivity → Green Creativity | 0.356 | 4.517 | 0.000 | Accept |
| H8 | Manager’s Innovation Proclivity*Green dynamic capabilities → Green Creativity | 0.124 | 2.844 | 0.004 | Accept |
Disclaimer/Publisher’s Note: The statements, opinions and data contained in all publications are solely those of the individual author(s) and contributor(s) and not of MDPI and/or the editor(s). MDPI and/or the editor(s) disclaim responsibility for any injury to people or property resulting from any ideas, methods, instructions or products referred to in the content. |
© 2023 by the authors. Licensee MDPI, Basel, Switzerland. This article is an open access article distributed under the terms and conditions of the Creative Commons Attribution (CC BY) license (https://creativecommons.org/licenses/by/4.0/).
Share and Cite
Li, C.; Hassan, H.; Murad, M.; Mirza, F. Role of Green Dynamic Capabilities on Environmental and Social Innovation Behavior: Mediating of Green Creativity and Moderating of Innovation Proclivity. Sustainability 2023, 15, 14996. https://doi.org/10.3390/su152014996
Li C, Hassan H, Murad M, Mirza F. Role of Green Dynamic Capabilities on Environmental and Social Innovation Behavior: Mediating of Green Creativity and Moderating of Innovation Proclivity. Sustainability. 2023; 15(20):14996. https://doi.org/10.3390/su152014996
Chicago/Turabian StyleLi, Cai, Hazrat Hassan, Majid Murad, and Farhan Mirza. 2023. "Role of Green Dynamic Capabilities on Environmental and Social Innovation Behavior: Mediating of Green Creativity and Moderating of Innovation Proclivity" Sustainability 15, no. 20: 14996. https://doi.org/10.3390/su152014996
APA StyleLi, C., Hassan, H., Murad, M., & Mirza, F. (2023). Role of Green Dynamic Capabilities on Environmental and Social Innovation Behavior: Mediating of Green Creativity and Moderating of Innovation Proclivity. Sustainability, 15(20), 14996. https://doi.org/10.3390/su152014996

