Review of Data-Driven Approaches for Wind Turbine Blade Icing Detection
Abstract
1. Introduction
2. Data-Driven Approaches in Blade Icing Detection
2.1. Feature Selection Problem
2.2. Data Imbalance Problem
3. Research on the Time Dimension of SCADA Data
4. Semi-Supervised Learning Method in Blade Icing Detection
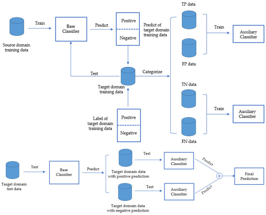
5. Transfer Learning Method in Blade Icing Detection
6. Research Gaps and Challenges
7. Conclusions
Author Contributions
Funding
Institutional Review Board Statement
Informed Consent Statement
Data Availability Statement
Conflicts of Interest
Abbreviations
| SCADA | supervisory control and data acquisition |
| XGBoost | extreme gradient Boosting |
| SPRT | sequential probability ratio test |
| AdaBoost | adaptive boosting |
| DBN | deep belief network |
| PCA | principal component analysis |
| BP | back propagation |
| SFA | slow feature analysis |
| SVM | support vector machine |
| MIV | mean impact value |
| tSNE | t-distributed stochastic neighbor embedding |
| RNN | Recurrent Neural Networks |
| CNN | convolutional neural network |
| RF | random forest |
| LSTM | long short-term memory |
| SMOTE | synthetic minority over-sampling technique |
| MBK-SMOTE | mini-batch k-means smote |
| SC-SMOTE | safe circle smote |
| KNN | k-nearest neighbor |
| DNN | deep neural networks |
| AWKELM | adaptive weighted kernel extreme learning machine |
| TCN | temporal convolutional network |
| FCNN | fully convolutional neural network |
| GRU | gated recurrent unit |
| AE | autoencoder |
| SAE | stacked autoencoder |
| ITL | inductive transfer learning |
| DATCN | domain adaptation temporal convolutional network |
| FL | federation learning |
References
- USEIA. Available online: https://www.eia.gov/outlooks/ieo (accessed on 3 March 2022).
- Council, G.W.E. Global Wind Report 2022. Available online: https://gwec.net/global-wind-report-2022/ (accessed on 4 April 2022).
- Parent, O.; Ilinca, A. Anti-icing and de-icing techniques for wind turbines: Critical review. Cold Reg. Sci. Technol. 2011, 65, 88–96. [Google Scholar] [CrossRef]
- Fortin, G.; Perron, J.; Ilinca, A. Behaviour and Modeling of Cup Anemometers under Icing Conditions. In IWAIS XI; Montreal, QC, Canada, June 2005; Available online: https://www.researchgate.net/publication/259758149_Behaviour_and_Modeling_of_Cup_Anemometers_under_Icing_Conditions (accessed on 5 January 2023).
- Laakso, T.; Holttinen, H.; Ronsten, G.; Tallhaug, L.; Horbaty, R.; Baring-Gould, I.; Lacroix, A.; Peltola, E.; Tammelin, B. State-of-the-art of wind energy in cold climates. IEA Annex XIX 2003, 24, 53. [Google Scholar]
- Hacıefendioğlu, K.; Başağa, H.B.; Yavuz, Z.; Karimi, M.T. Intelligent ice detection on wind turbine blades using semantic segmentation and class activation map approaches based on deep learning method. Renew. Energy 2022, 182, 1–16. [Google Scholar] [CrossRef]
- Ronsten, G.; Wallenius, T.; Hulkkonen, M.; Baring-Gould, I.; Cattin, R.; Durstewitz, M.; Krenn, A.; Laakso, T.; Lacroix, A.; Tallhaug, L. State-of-the-art of Wind Energy in Cold Climates. IEA Wind Task. 2012. Available online: https://www.tuulivoimayhdistys.fi/media/task19_sota_weincc_2012_approved.pdf (accessed on 5 January 2023).
- Pérez, J.M.P.; Márquez, F.P.G.; Hernández, D.R. Economic viability analysis for icing blades detection in wind turbines. J. Clean. Prod. 2016, 135, 1150–1160. [Google Scholar] [CrossRef]
- Lehtomäki, V.; Rissanen, S.; Wadham-Gagnon, M.; Sandel, K.; Moser, W.; Jacob, D. Fatigue loads of iced turbines: Two case studies. J. Wind. Eng. Ind. Aerodyn. 2016, 158, 37–50. [Google Scholar] [CrossRef]
- Shu, L.; Qiu, G.; Hu, Q.; Jiang, X.; Wang, P.; Xia, H. Numerical Model and Field Experimental Investigation of Threshold Heat Flux of Wind Turbine De-icing. Proc. CSEE 2018, 38, 3997–4003. [Google Scholar] [CrossRef]
- Fikke, S.M.; Ronsten, G.; Heimo, A.; Kunz, S.; Ostrozlik, M.; Persson, P.; Sabata, J.; Wareing, B.; Wichura, B.; Chum, J. COST 727: Atmospheric Icing on Structures: Measurements and Data Collection on Icing: State of the Art; Meteo Schweiz: Geneva, Switzerland, 2006. [Google Scholar]
- Laakso, T.I.; Peltola, E.; Tammelin, B. Wind Turbines in Icing Environment: Improvement of Tools for Siting, Certification and Operation: New Icetools; Ilmatieteen laitos: Helsinki, Finland, 2005; p. 127. ISBN 951-697-618-2. [Google Scholar]
- Ge, Y.; Yue, D.; Chen, L. Prediction of wind turbine blades icing based on MBK-SMOTE and random forest in imbalanced data set. In Proceedings of the 2017 IEEE Conference on Energy Internet and Energy System Integration (EI2), Beijing, China, 26–28 November 2017; pp. 1–6. [Google Scholar]
- Tao, T.; Liu, Y.; Qiao, Y.; Gao, L.; Lu, J.; Zhang, C.; Wang, Y. Wind turbine blade icing diagnosis using hybrid features and Stacked-XGBoost algorithm. Renew. Energy 2021, 180, 1004–1013. [Google Scholar] [CrossRef]
- Berbyuk, V.; Peterson, B.; Möller, J. Towards early ice detection on wind turbine blades using acoustic waves. In Proceedings of the Nondestructive Characterization for Composite Materials, Aerospace Engineering, Civil Infrastructure, and Homeland Security 2014, San Diego, CA, USA, 10 March 2014; pp. 96–106. [Google Scholar]
- Muñoz, C.Q.G.; Márquez, F.P.G.; Tomás, J.M.S. Ice detection using thermal infrared radiometry on wind turbine blades. Measurement 2016, 93, 157–163. [Google Scholar] [CrossRef]
- Kim, D.-g.; Sampath, U.; Kim, H.; Song, M. A fiber-optic ice detection system for large-scale wind turbine blades. In Proceedings of the Optical Modeling and Performance Predictions IX, San Diego, CA, USA, 7–8 August 2017; pp. 52–57. [Google Scholar]
- Maldonado-Correa, J.; Martín-Martínez, S.; Artigao, E.; Gómez-Lázaro, E. Using SCADA data for wind turbine condition monitoring: A systematic literature review. Energies 2020, 13, 3132. [Google Scholar] [CrossRef]
- Zhou, D.; Hu, Y. Fault Diagnosis Techniques for Dynamic Systems. Acta Autom. Sin. 2009, 35, 748–758. [Google Scholar] [CrossRef]
- Guo, P.; Infield, D. Wind turbine blade icing detection with multi-model collaborative monitoring method. Renew. Energy 2021, 179, 1098–1105. [Google Scholar] [CrossRef]
- Fan, D.; Liu, B.; Guo, P. Wind turbine blades icing detection with multi-parameter models based on AdaBoost algorithm. Huadian Technol. 2021, 43, 20–26. [Google Scholar] [CrossRef]
- Li, N.; Yan, T.; Li, N.; Kong, D.; Liu, Q.; Lei, Y. Ice Detection Method by Using SCADA Data on Wind Turbine Blades. Power Gener. Technol. 2018, 39, 58–62. [Google Scholar] [CrossRef]
- Zhou, G.; Tan, W.; Zhang, D. Ice detection for wind turbine blades based on PSO-SVM method. J. Phys. Conf. Ser. 2018, 1087, 022036. [Google Scholar]
- Zhang, L.; Liu, K.; Wang, Y.; Omariba, Z.B. Ice detection model of wind turbine blades based on random forest classifier. Energies 2018, 11, 2548. [Google Scholar] [CrossRef]
- Ma, J.; Ma, L.; Tian, X. Wind Turbine Blade Icing Prediction Based on Deep Belief Network. In Proceedings of the 2019 4th International Conference on Mechanical, Control and Computer Engineering (ICMCCE), Hohhot, China, 24–26 October 2019; pp. 26–263. [Google Scholar]
- Liu, Y.; Cheng, H.; Kong, X.; Wang, Q.; Cui, H. Intelligent wind turbine blade icing detection using supervisory control and data acquisition data and ensemble deep learning. Energy Sci. Eng. 2019, 7, 2633–2645. [Google Scholar] [CrossRef]
- Ye, C.; Qiu, Y.; Feng, Y. Faults Diagnosis of Wind Turbine Blade Icing based on Data Mining. Noise Vib. Control. 2018, 28, 643–647. [Google Scholar] [CrossRef]
- Peng, C.; Tang, Z.; Chen, Q.; Wang, S.; Zhou, X.; Chi, H. Short-Term Prediction of Generator Blade Ice Fault Based on Multi-AN. In Proceedings of the 2019 Seventh International Conference on Advanced Cloud and Big Data (CBD), Suzhou, China, 21–22 September 2019; pp. 291–296. [Google Scholar]
- Li, T.; Tan, W.; Liu, Z. A Hybrid Model Based on Logistic Regression Algorithm and Extraction Algorithm Using Reward Extremum to Real-Time Detect Blade Icing Alarm. Int. J. Pattern Recognit. Artif. Intell. 2019, 33, 1955016. [Google Scholar] [CrossRef]
- Jia, P.; Chen, G. Wind Power Icing Fault Diagnosis Based on Slow Feature Analysis and Support Vector Machines. In Proceedings of the 2020 10th International Conference on Power and Energy Systems (ICPES), Chengdu, China, 25–27 December 2020; pp. 398–403. [Google Scholar]
- Zhang, Z.; Fan, B.; Liu, Y.; Zhang, P.; Wang, J.; Du, W. Rapid warning of wind turbine blade icing based on MIV-tSNE-RNN. J. Mech. Sci. Technol. 2021, 35, 5453–5459. [Google Scholar] [CrossRef]
- Chen, X.; Lei, D.; Xu, G. Prediction of icing fault of wind turbine blades based on deep learning. In Proceedings of the 2019 IEEE 2nd International Conference on Automation, Electronics and Electrical Engineering (AUTEEE), Shenyang, China, 22–24 November 2019; pp. 295–299. [Google Scholar]
- Di, R.; Chen, Z.; Lv, J. Application of XGBoost based on SMOTE in prediction of wind turbine blades icing. Inf. Technol. 2019, 43, 81–85. [Google Scholar] [CrossRef]
- Meng, H.; Huang, X.; Liu, J.; Han, Z. Forecast of fan blade icing combing with random forest and SVM. Electr. Meas. Instrum. 2020, 57, 66–71. [Google Scholar] [CrossRef]
- Hai, T.; Fan, H.; Wang, K.; Liu, Z.; Chen, Y. Icing Fault Diagnosis of Wind Turbines Based on PSO-SVM Algorithm. Smart Power 2021, 49, 1–6+74. [Google Scholar]
- Nie, F.; Li, Q.; Huang, Q.; Huang, L. Wing icing detection based on dimension fusion and SSA-LSTM. Transducer Microsyst. Technol. 2022, 41, 118–121. [Google Scholar] [CrossRef]
- Tang, Z.; Xiao, Y.; Li, Y. Wind turbine blade icing diagnosis method based on deep learning. Mod. Electron. Tech. 2022, 45, 77–82. [Google Scholar] [CrossRef]
- Madasamy, K.; Ramaswami, M. Data imbalance and classifiers: Impact and solutions from a big data perspective. International J. Comput. Intell. Res. 2017, 13, 2267–2281. [Google Scholar]
- Xu, J.; Tan, W.; Li, T. Predicting fan blade icing by using particle swarm optimization and support vector machine algorithm. Comput. Electr. Eng. 2020, 87, 106751. [Google Scholar] [CrossRef]
- Peng, C.; Chen, Q.; Zhang, L.; Wan, L.; Yuan, X. Research on fault diagnosis of wind power generator blade based on SC-SMOTE and kNN. J. Inf. Process. Syst. 2020, 16, 870–881. [Google Scholar]
- Jiang, N.; Yan, M.; Li, N. Icing detection of wind turbine blade based on the time-dimensional upsampling convolutional neural network. Control. Decis. 2022, 37, 2017–2025. [Google Scholar] [CrossRef]
- Chen, L.; Xu, G.; Zhang, Q.; Zhang, X. Learning deep representation of imbalanced SCADA data for fault detection of wind turbines. Measurement 2019, 139, 370–379. [Google Scholar] [CrossRef]
- Peng, D.; Liu, C.; Desmet, W.; Gryllias, K. An improved 2DCNN with focal loss function for blade icing detection of wind turbines under imbalanced SCADA data. In Proceedings of the International Conference on Offshore Mechanics and Arctic Engineering, Virtual, Online, 16–17 February 2021; American Society of Mechanical Engineers: Cancún, Mexico, 2021; p. V001T01A018. [Google Scholar]
- Tong, R.; Li, P.; Lang, X.; Liang, J.; Cao, M. A novel adaptive weighted kernel extreme learning machine algorithm and its application in wind turbine blade icing fault detection. Measurement 2021, 185, 110009. [Google Scholar] [CrossRef]
- Ding, S.; Wang, Z.; Zhang, J.; Han, F.; Gu, X.; Song, G. A PCC-Ensemble-TCN model for wind turbine icing detection using class-imbalanced and label-missing SCADA data. Int. J. Distrib. Sens. Netw. 2021, 17, 15501477211057737. [Google Scholar] [CrossRef]
- Wang, J.; Tang, Z.; Lu, P. Ice detection and voice alarm of wind turbine blades based on belief network. Int. J. Speech Technol. 2021, 1–10. [Google Scholar] [CrossRef]
- Li, M.; He, X. An accurate detection method for turbine icing issues using LSTM network. In Proceedings of the IOP Conference Series: Earth and Environmental Science, Moscow, Russia, 27 May–6 June 2019; p. 032109. [Google Scholar]
- Yuan, B.; Wang, C.; Jiang, F.; Long, M.; Yu, P.S.; Liu, Y. WaveletFCNN: A Deep Time Series Classification Model for Wind Turbine Blade Icing Detection. arXiv 2019. [Google Scholar] [CrossRef]
- Wang, X.; Zheng, Z.; Jiang, G.; He, Q.; Xie, P. Detecting Wind Turbine Blade Icing with a Multiscale Long Short-Term Memory Network. Energies 2022, 15, 2864. [Google Scholar] [CrossRef]
- Tian, W.; Cheng, X.; Li, G.; Shi, F.; Chen, S.; Zhang, H. A multilevel convolutional recurrent neural network for blade icing detection of wind turbine. IEEE Sens. J. 2021, 21, 20311–20323. [Google Scholar] [CrossRef]
- Li, Y.; Hou, L.; Tang, M.; Sun, Q.; Chen, J.; Song, W.; Yao, W.; Cao, L. Prediction of wind turbine blades icing based on feature Selection and 1D-CNN-SBiGRU. Multimed. Tools Appl. 2022, 81, 4365–4385. [Google Scholar] [CrossRef]
- Greff, K.; Srivastava, R.K.; Koutník, J.; Steunebrink, B.R.; Schmidhuber, J. LSTM: A search space odyssey. IEEE Trans. Neural Netw. Learn. Syst. 2016, 28, 2222–2232. [Google Scholar] [CrossRef]
- Blum, A.; Mitchell, T. Combining labeled and unlabeled data with co-training. In Proceedings of the Eleventh Annual Conference on Computational Learning Theory, Madison, WI, USA, 24–26 July 1998; pp. 92–100. [Google Scholar]
- Zhu, X.J. Semi-Supervised Learning Literature Survey. 2005. Available online: http://digital.library.wisc.edu/1793/60444 (accessed on 3 June 2022).
- Yi, H.; Jiang, Q. Graph-based semisupervised learning for icing fault detection of wind turbine blade. Meas. Sci. Technol. 2020, 32, 035117. [Google Scholar] [CrossRef]
- Ng, A. Sparse autoencoder. CS294A Lect. Notes 2011, 72, 1–19. [Google Scholar]
- Yuan, B.; Wang, C.; Luo, C.; Jiang, F.; Long, M.; Yu, P.S.; Liu, Y. WaveletAE: A wavelet-enhanced autoencoder for wind turbine blade icing detection. arXiv 2019, preprint. arXiv:1902.05625. [Google Scholar]
- Yi, H.; Jiang, Q. Discriminative feature learning for blade icing fault detection of wind turbine. Meas. Sci. Technol. 2020, 31, 115102. [Google Scholar] [CrossRef]
- Cheng, X.; Shi, F.; Liu, X.; Zhao, M.; Chen, S. A novel deep class-imbalanced semisupervised model for wind turbine blade icing detection. IEEE Trans. Neural Netw. Learn. Syst. 2022, 33, 2558–2570. [Google Scholar] [CrossRef] [PubMed]
- Weiss, K.; Khoshgoftaar, T.M.; Wang, D. A survey of transfer learning. J. Big Data 2016, 3, 9. [Google Scholar] [CrossRef]
- Zhang, C.; Bin, J.; Liu, Z. Wind turbine ice assessment through inductive transfer learning. In Proceedings of the IEEE International Instrumentation and Measurement Technology Conference, I2MTC 2018, Houston, TX, USA, 14–17 May 2018; pp. 1–6. [Google Scholar]
- Yun, H.; Zhang, C.; Hou, C.; Liu, Z. An adaptive approach for ice detection in wind turbine with inductive transfer learning. IEEE Access 2019, 7, 122205–122213. [Google Scholar] [CrossRef]
- Chen, W.; Qiu, Y.; Feng, Y.; Li, Y.; Kusiak, A. Diagnosis of wind turbine faults with transfer learning algorithms. Renew. Energy 2021, 163, 2053–2067. [Google Scholar] [CrossRef]
- Dai, W.Y.; Yang, Q.X. Boosting for transfer learning. In Proceedings of the Twenty-Fourth International Conference (ICML 2007), Corvallis, OR, USA, 20–24 June 2007; Volume 193, p. 200. [Google Scholar]
- Liu, X. Diagnosis of Wind Turbine Blade Icing Based on SCADA Data. Master’s Thesis, Kunming University of Science and Technology, Kunming, China, September 2021. [Google Scholar]
- Guo, M.-H.; Xu, T.-X.; Liu, J.-J.; Liu, Z.-N.; Jiang, P.-T.; Mu, T.-J.; Zhang, S.-H.; Martin, R.R.; Cheng, M.-M.; Hu, S.-M. Attention mechanisms in computer vision: A survey. Comput. Vis. Media 2022, 14, 1–38. [Google Scholar] [CrossRef]
- Cheng, X.; Shi, F.; Zhao, M.; Li, G.; Zhang, H.; Chen, S. Temporal attention convolutional neural network for estimation of icing probability on wind turbine blades. IEEE Trans. Ind. Electron. 2021, 69, 6371–6380. [Google Scholar] [CrossRef]
- Cheng, X.; Shi, F.; Liu, Y.; Liu, X.; Huang, L. Wind turbine blade icing detection: A federated learning approach. Energy 2022, 254, 124441. [Google Scholar] [CrossRef]
- Zhang, C.; Xie, Y.; Bai, H.; Yu, B.; Li, W.; Gao, Y. A survey on federated learning. Knowl.-Based Syst. 2021, 216, 106775. [Google Scholar] [CrossRef]
- AbdulRahman, S.; Tout, H.; Ould-Slimane, H.; Mourad, A.; Talhi, C.; Guizani, M. A survey on federated learning: The journey from centralized to distributed on-site learning and beyond. IEEE Internet Things J. 2020, 8, 5476–5497. [Google Scholar] [CrossRef]
- Hacıefendioğlu, K.; Başağa, H.B.; Ayas, S.; Karimi, M. Automatic detection of icing wind turbine using deep learning method. Wind. Struct. 2022, 34, 511–523. [Google Scholar] [CrossRef]












| Methods | References | Base Features | Advantages | Disadvantages |
|---|---|---|---|---|
| Mechanism-based method | Li et al. [22] Zhou et al. [23] Zhang et al. [24] Ma et al. [25] | Wind speed, power, etc. The residuals of actual power and the theoretical power, etc. Degree of deviation of P(C), the maximum value of C (max C), etc. Wind speed, power, environment temperature etc. | The extracted features are highly accurate and relatively simple to model. | Manual extraction of features is labor-intensive and overly dependent on domain knowledge. |
| Algorithm-based method | Ye et al. [27] Peng et al. [28] Li et al. [29] Jia et al. [30] Zhang et al. [31] | Generator speed, pitch angle, motor temperature, etc. Yaw position, internal temperature, generator speed, etc. Yaw position, Wind Speed Face (Upwind speed), pitch angle, etc. Dimensionality reduction of raw 26-dimensional SCADA data using the SFA algorithm works best at dimension 5. Pitch1_ng5_tmp, Generator speed, Pitch2_moto_tmp, etc. | Selecting features from the algorithm level reduces labor and decreases model complexity and run time. | May be losing useful information. |
| Mechanism+algorithm-based method | Chen et al. [32] Di et al. [33] Meng et al. [34] Hai et al. [35] Nie et al. [36] Tang et al. [37] | Angle_avg (the average of three pitch angle), etc. Power, generator speed, etc. Wind speed, power, internal nacelle temperature, environment temperature, etc. Wind speed, power, environment temperature, etc. Wind speed, power, etc. The wind speed power ratio, blade angle average, etc. | Avoid the impact of manual feature selection and the loss of some information, more comprehensive consideration, required. | More labor-intensive, potentially increasing the complexity of the model. |
| Methods | References | Characteristics |
|---|---|---|
| Data-based | Ge et al. [13] Zhang et al. [24] Ye et al. [27] Chen et al. [32] Tang et al. [37] Xu et al. [39] Peng et al. [40] Jiang et al. [41] | This method eliminates the effects of data imbalance, but incorrect down-sampling can lose helpful information, and incorrect oversampling can lead to overfitting problems. |
| Algorithm-based | Chen et al. [42] Peng et al. [43] Tong et al. [44] Ding et al. [45] | This method eliminates the effects of data imbalance but may suffer from hyperparameters or thresholds that are difficult to determine. |
Disclaimer/Publisher’s Note: The statements, opinions and data contained in all publications are solely those of the individual author(s) and contributor(s) and not of MDPI and/or the editor(s). MDPI and/or the editor(s) disclaim responsibility for any injury to people or property resulting from any ideas, methods, instructions or products referred to in the content. |
© 2023 by the authors. Licensee MDPI, Basel, Switzerland. This article is an open access article distributed under the terms and conditions of the Creative Commons Attribution (CC BY) license (https://creativecommons.org/licenses/by/4.0/).
Share and Cite
Cai, C.; Guo, J.; Song, X.; Zhang, Y.; Wu, J.; Tang, S.; Jia, Y.; Xing, Z.; Li, Q. Review of Data-Driven Approaches for Wind Turbine Blade Icing Detection. Sustainability 2023, 15, 1617. https://doi.org/10.3390/su15021617
Cai C, Guo J, Song X, Zhang Y, Wu J, Tang S, Jia Y, Xing Z, Li Q. Review of Data-Driven Approaches for Wind Turbine Blade Icing Detection. Sustainability. 2023; 15(2):1617. https://doi.org/10.3390/su15021617
Chicago/Turabian StyleCai, Chang, Jicai Guo, Xiaowen Song, Yanfeng Zhang, Jianxin Wu, Shufeng Tang, Yan Jia, Zhitai Xing, and Qing’an Li. 2023. "Review of Data-Driven Approaches for Wind Turbine Blade Icing Detection" Sustainability 15, no. 2: 1617. https://doi.org/10.3390/su15021617
APA StyleCai, C., Guo, J., Song, X., Zhang, Y., Wu, J., Tang, S., Jia, Y., Xing, Z., & Li, Q. (2023). Review of Data-Driven Approaches for Wind Turbine Blade Icing Detection. Sustainability, 15(2), 1617. https://doi.org/10.3390/su15021617

