Failure Mode Analysis of Bridge Pier Due to Eccentric Impact Based on Separation of Pier and Beam
Abstract
1. Introduction
2. Structural Model
- (1)
- It is assumed that the structure is permanently elastic, and the plastic effect is ignored;
- (2)
- It is assumed that the bridge is rigidly connected to the ground, and the coupling effect of soil and foundation is ignored;
- (3)
- Vertical and longitudinal dynamic responses are calculated separately, ignoring the coupling effect between them.
3. Bridge Dynamic Response Calculation
3.1. Vertical Dynamic Response
3.2. Longitudinal Dynamic Response
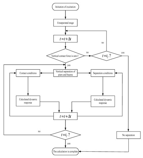
3.3. Dynamic Response during a Collision
4. Pier Failure
4.1. Compression Failure
4.2. Bending Failure
- The maximum deformation time at the top of the pier is selected for the calculation. At this time, the bending moment generated by the horizontal vibration inertia force of the pier is zero;
- To calculate the most unfavorable condition of the structure, it is assumed that the maximum eccentricity and the maximum impact force occur simultaneously;
- Since the dead weight of the pier is minimal, the bending moment generated by its dead weight at the bottom is ignored;
- The bending failure is only considered at the bottom of the pier, and the possible instability failure of the pier is ignored;
- When the shear deformation of the rubber bearing exceeds the allowable deformation value, it is assumed that the rubber bearing fails, and the increase in deformation cannot improve the horizontal binding force;
- The possible plastic changes at the bottom of the pier are ignored and it is assumed that the pier is always in an elastic stage.
4.3. Shear Failure
4.4. Influence of Dynamic Response on the Failure Mode of Bridge Pier
5. Conclusions
- (1)
- Under simple harmonic excitation, there is a risk of mound separation when the excitation frequency is close to the first-order vertical intrinsic frequency of the first-order of the bridge, and it is mainly focused on the excitation frequency being close to the first-order vertical intrinsic frequency interval.
- (2)
- The vertical separation of the mounds increases the longitudinal deformation on the top of the piers, and the frequency difference is larger. At the same time, the collision that the separation would cause would greatly increase the mound vertical contact force, and the closer the excitation frequency is to the natural vertical frequency, the greater the vertical excitation amplitude, and the greater the impact force.
- (3)
- With pier and beam separation, the increase in excitation amplitude causes a monotonic increase in dock longitudinal deformation. The dock will be damaged by compression, bending, and shearing. With the longitudinal deformation value of the pier top as the failure basis, when the vertical contact force of the pier beam is low, the flexural failure of the structure occurs first. With the increase in pier bottom pressure, the first failure mode gradually changes into shear failure. When the vertical impact force of the pier beam is large, only a small longitudinal deformation is required to cause compression failure of the pier beam.
Author Contributions
Funding
Institutional Review Board Statement
Informed Consent Statement
Data Availability Statement
Conflicts of Interest
References
- Li, H.N.; Xiao, S.Y.; Huo, L.S. Damage investigation and analysis of engineering structures in the Wenchuan earthquake. J. Build. Struct. 2008, 29, 10–19. [Google Scholar]
- Zhuang, W.L.; Liu, Z.Y.; Jiang, J.S. Earthquake-induced damage analysis of highway bridges in Wenchuan earthquake and countermeasures. Chin. J. Rock Mech. Eng. 2009, 28, 1377–1387. [Google Scholar]
- Bozorgnia, Y.; Niazi, M.; Campbell, K.W. Characteristics of free-field vertical ground motion during the Northridge earthquake. Earthq. Spectra 1995, 11, 515–526. [Google Scholar] [CrossRef]
- Bozorgnia, Y.; Campbell, K.W. The Vertical -to-horizontal response spectral ratio and Entative procedures for developing simplified V/H and vertical design spectra. J. Earthq. Eng. 2004, 8, 175–207. [Google Scholar] [CrossRef]
- Jiang, Z.; Tao, Y.; Yu, T.P.; Yuan, W. A Novel Structure-Pulse Coupled Model for Quantifying the Column Ductility Demand under Pulse-Like GMs. J. Earthq. Eng. 2022, 26, 8185–8203. [Google Scholar]
- Shao, Y.; Wei, Y.; Yang, T.; Ni, M.; Zhong, J. Empirical models of bridge seismic fragility surface considering the vertical effect of near-fault ground motion. Structures 2021, 34, 2962–2973. [Google Scholar] [CrossRef]
- Sung, J.K.; Curtis, J.H.; Amr, S.E. Analytical Assessment of the Effect of Vertical Earthquake Motion on RC Bridge Piers. J. Struct. Eng. 2011, 137, 252–260. [Google Scholar]
- Rodrigues, H.; Furtado, A.; Arêde, A. Behavior of rectangular reinforced-concrete columns under biaxial cyclic loading and variable axial loads. J. Struct. Eng. 2016, 142, 1–8. [Google Scholar] [CrossRef]
- Long, J.D.; Xiao, J.T.; Ju, M. Quantitative investigation of tomographic effects in abnormal regions of complex structures. Engineering 2021, 7, 1011–1022. [Google Scholar]
- Zhang, Y.-B.; Yao, X.-L.; Liang, P.; Wang, K.-X.; Sun, L.; Tian, B.-Z.; Liu, X.-X.; Wang, S.-Y. Fracture evolution and localization effect of damage in rock based on wave velocity imaging technology. J. Cent. South Univ. 2021, 28, 2752–2769. [Google Scholar] [CrossRef]
- Nguyen Luan, T.; Ryan, T. Ultrasonic wavefield inversion and migration in complex heterogeneous structures: 2D numerical imaging and nondestructive testing experiments. Ultrasonics 2018, 82, 357–370. [Google Scholar] [CrossRef] [PubMed]
- Zuo, Y.; Sun, G.J.; Li, H.J. Comparison and Research of Unseating Prevention Measures in Seismic Codes of China and Foreign Countries. J. Disaster Prev. Mitig. Eng. 2016, 36, 617–623, 639. [Google Scholar]
- Tao, Y.; Xinzhe, Y.; Jian, Z.; Yuan, W. Near-fault Pulse Seismic Ductility Spectra for Bridge Columns Based on Machine Learning. Soil Dyn. Earthq. Eng. 2023, 164, 107582. [Google Scholar]
- Zhong, J.; Shi, L.; Yang, T.; Liu, X.; Wang, Y. Probabilistic seismic demand model of UBPRC columns conditioned on Pulse-Structure parameters. Eng. Struct. 2022, 270, 114829. [Google Scholar] [CrossRef]
- Zhong, J.; Zheng, X.; Wu, Q.; Jiang, L.; He, M.; Dang, X. Seismic fragility and resilience assessment of bridge columns with dual-replaceable composite link beam under near-fault GMs. Structures 2023, 47, 412–424. [Google Scholar] [CrossRef]
- Zhong, J.; Mao, Y.-H.; Yuan, X. Lifetime seismic risk assessment of bridges with construction and aging consideration. Structures 2023, 47, 2259–2272. [Google Scholar] [CrossRef]
- Khatiwada, S.; Chouw, N.; Butterworth, J.W. A generic structural pounding model using numerically exact displacement proportional damping. Eng. Struct. 2014, 62–63, 33–41. [Google Scholar] [CrossRef]
- Ruan, H.H.; Yu, T.X. Local deformation models in analyzing beam-on-beam collisions. Int. J. Mech. Sci. 2003, 45, 397–423. [Google Scholar] [CrossRef]
- Yang, H.B.; Yin, X.C.; Hao, H. Theoretical Investigation of Bridge Seismic Responses with Pounding under Near-Fault Vertical Ground Motions. Adv. Struct. Eng. 2015, 18, 452–468. [Google Scholar] [CrossRef]
- An, W.; Song, G.; Chen, S. Near-Fault Seismic Response Analysis of Bridges Considering Girder Impact and Pier Size. Mathematics 2021, 9, 704. [Google Scholar] [CrossRef]
- An, W.; Song, G. Influence of Bearing on Pier Failure Considering the Separation Condition under Near-Fault Earthquake. Symmetry 2021, 13, 692. [Google Scholar] [CrossRef]
- Xing, Y.F.; Wang, L.J. Analysis of wave propagation in the built-up structures of rod-beam and beam-beam. J. Beijing Univ. Aeronaut. Astronaut. 2013, 30, 520–523. [Google Scholar]
- CJJ 166-2011; Code for Seismic Design of Urban Bridges. Ministry of Housing and Urban-Rural Development of the People's Republic of China: Beijing, China, 2011.
















Disclaimer/Publisher’s Note: The statements, opinions and data contained in all publications are solely those of the individual author(s) and contributor(s) and not of MDPI and/or the editor(s). MDPI and/or the editor(s) disclaim responsibility for any injury to people or property resulting from any ideas, methods, instructions or products referred to in the content. |
© 2023 by the authors. Licensee MDPI, Basel, Switzerland. This article is an open access article distributed under the terms and conditions of the Creative Commons Attribution (CC BY) license (https://creativecommons.org/licenses/by/4.0/).
Share and Cite
An, W.; Zhou, L.; Kang, M.; Yang, H.; Mo, L. Failure Mode Analysis of Bridge Pier Due to Eccentric Impact Based on Separation of Pier and Beam. Sustainability 2023, 15, 1435. https://doi.org/10.3390/su15021435
An W, Zhou L, Kang M, Yang H, Mo L. Failure Mode Analysis of Bridge Pier Due to Eccentric Impact Based on Separation of Pier and Beam. Sustainability. 2023; 15(2):1435. https://doi.org/10.3390/su15021435
Chicago/Turabian StyleAn, Wenjun, Lin Zhou, Meilan Kang, Hailin Yang, and Lanyan Mo. 2023. "Failure Mode Analysis of Bridge Pier Due to Eccentric Impact Based on Separation of Pier and Beam" Sustainability 15, no. 2: 1435. https://doi.org/10.3390/su15021435
APA StyleAn, W., Zhou, L., Kang, M., Yang, H., & Mo, L. (2023). Failure Mode Analysis of Bridge Pier Due to Eccentric Impact Based on Separation of Pier and Beam. Sustainability, 15(2), 1435. https://doi.org/10.3390/su15021435

