Determining Factors Affecting Passenger Satisfaction of “Jeepney” in the Philippine Urban Areas: The Role of Service Quality in Sustainable Urban Transportation System
Abstract
1. Introduction
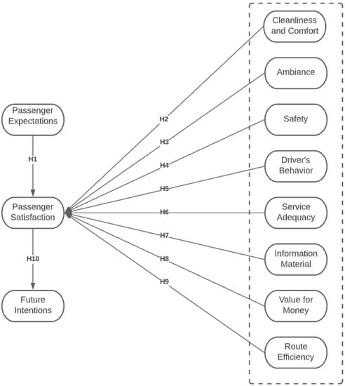
2. Conceptual Framework
3. Methodology
3.1. Participants
3.2. Questionnaire
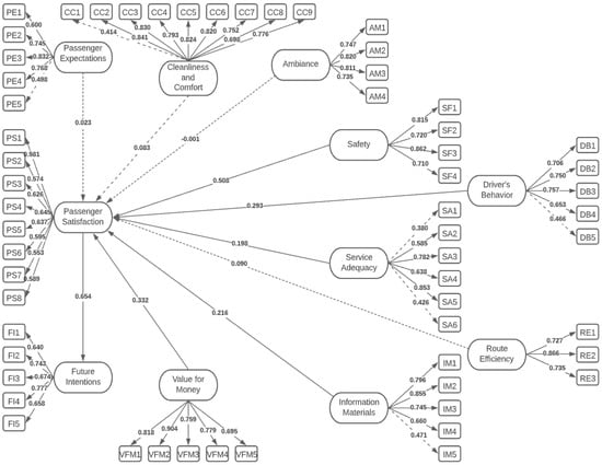
3.3. Structural Equation Modeling
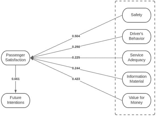
4. Results
5. Discussion
5.1. Theoretical Contribution
5.2. Practical Implications
5.3. Limitations and Future Research
6. Conclusions
Author Contributions
Funding
Institutional Review Board Statement
Informed Consent Statement
Data Availability Statement
Acknowledgments
Conflicts of Interest
References
- Mateo-Babiano, I.; Recio, R.B.; Ashmore, D.P.; Guillen, M.D.; Gaspay, S.M. Formalising the jeepney industry in the Philippines—A confirmatory thematic analysis of key transitionary issues. Res. Transp. Econ. 2020, 83, 100839. [Google Scholar] [CrossRef]
- Coz, M.C.; Flores, P.J.; Hernandez, K.L.; Portus, A.J. An Ergonomic Study on the UP-Diliman Jeepney Driver’s Workspace and Driving Conditions. Procedia Manuf. 2015, 3, 2597–2604. [Google Scholar] [CrossRef]
- Escalona, K. How the Jeepney Became a Filipino National Symbol. Available online: https://theculturetrip.com/asia/philippines/articles/how-the-jeepney-became-a-filipino-national-symbol/ (accessed on 1 January 2022).
- Transportation, D.O. Guidelines on the Availment of the Equity Subsidy under the Public Utility Vehicle Modernization Program. Available online: https://dotr.gov.ph/2014-09-03-06-32-48/2014-09-03-06-44-58 (accessed on 1 January 2022).
- Randheer, K.; AL-Motawa, A.A.; Vijay, J.P. Measuring commuters’ perception on service quality using SERVQUAL in public transportation. Int. J. Mark. Stud. 2011, 3, 21. [Google Scholar] [CrossRef]
- Mokonyama, M.; Venter, C. Incorporation of customer satisfaction in public transport contracts–A preliminary analysis. Res. Transp. Econ. 2013, 39, 58–66. [Google Scholar] [CrossRef]
- Zhang, C.; Liu, Y.; Lu, W.; Xiao, G. Evaluating passenger satisfaction index based on PLS-SEM model: Evidence from Chinese Public Transport Service. Transp. Res. Part A Policy Pract. 2019, 120, 149–164. [Google Scholar] [CrossRef]
- Tahanisaz, S.; Shokuhyar, S. Evaluation of passenger satisfaction with service quality: A consecutive method applied to the airline industry. J. Air Transp. Manag. 2020, 83, 101764. [Google Scholar] [CrossRef]
- Shah, F.T.; Syed, Z.; Imam, A.; Raza, A. The impact of airline service quality on passengers’ behavioral intentions using passenger satisfaction as a mediator. J. Air Transp. Manag. 2020, 85, 101815. [Google Scholar] [CrossRef]
- Ni, A.; Zhang, C.; Hu, Y.; Lu, W.; Li, H. Influence mechanism of the corporate image on passenger satisfaction with public transport in China. Transp. Policy 2020, 94, 54–65. [Google Scholar] [CrossRef]
- Isa, N.A.; Ghaus, H.; Hamid, N.A.; Tan, P.-L. Key drivers of passengers’ overall satisfaction at klia2 terminal. J. Air Transp. Manag. 2020, 87, 101859. [Google Scholar] [CrossRef]
- Ong, A.K.; Cleofas, M.A.; Prasetyo, Y.T.; Chuenyindee, T.; Young, M.N.; Diaz, J.F.; Nadlifatin, R.; Redi, A.A. Consumer behavior in clothing industry and its relationship with open innovation dynamics during the COVID-19 pandemic. J. Open Innov. Technol. Mark. Complex. 2021, 7, 211. [Google Scholar] [CrossRef]
- Ong, A.K.; Prasetyo, Y.T.; Picazo, K.L.; Salvador, K.A.; Miraja, B.A.; Kurata, Y.B.; Chuenyindee, T.; Nadlifatin, R.; Redi, A.A.; Young, M.N. Gym-goers preference analysis of fitness centers during the COVID-19 pandemic: A conjoint analysis approach for business sustainability. Sustainability 2021, 13, 10481. [Google Scholar] [CrossRef]
- Chuenyindee, T.; Ong, A.K.; Ramos, J.P.; Prasetyo, Y.T.; Nadlifatin, R.; Kurata, Y.B.; Sittiwatethanasiri, T. Public Utility Vehicle Service Quality and customer satisfaction in the Philippines during the COVID-19 pandemic. Util. Policy 2022, 75, 101336. [Google Scholar] [CrossRef]
- Jang, J.; Ko, J. Factors associated with commuter satisfaction across travel time ranges. Transp. Res. Part F Traffic Psychol. Behav. 2019, 66, 393–405. [Google Scholar] [CrossRef]
- Jiang, K.; Shao, C.; Feng, Z.; Yue, Q.; Yu, Z.; Zhu, S.; Huang, Z. The impact of e-bus satisfaction on driving behaviour: A questionnaire-based study on e-bus drivers. Transp. Res. Part F Traffic Psychol. Behav. 2021, 83, 238–251. [Google Scholar] [CrossRef]
- Suki, N.M. Passenger satisfaction with airline service quality in Malaysia: A structural equation modeling approach. Res. Transp. Bus. Manag. 2014, 10, 26–32. [Google Scholar] [CrossRef]
- Acheampong, R.A.; Cugurullo, F.; Gueriau, M.; Dusparic, I. Can autonomous vehicles enable sustainable mobility in future cities? Insights and policy challenges from user preferences over different urban transport options. Cities 2021, 112, 103134. [Google Scholar] [CrossRef]
- Shaaban, K.; Kim, I. The influence of bus service satisfaction on university students’ mode choice. J. Adv. Transp. 2016, 50, 935–948. [Google Scholar] [CrossRef]
- Hong, S.-J.; Choi, D.; Chae, J. Exploring different airport users’ service quality satisfaction between service providers and air travelers. J. Retail. Consum. Serv. 2020, 52, 101917. [Google Scholar] [CrossRef]
- Hussain, R.; Al Nasser, A.; Hussain, Y.K. Service quality and customer satisfaction of a UAE-based airline: An empirical investigation. J. Air Transp. Manag. 2015, 42, 167–175. [Google Scholar] [CrossRef]
- Milakis, D.; Müller, S. The societal dimension of the automated vehicles transition: Towards a research agenda. Cities 2021, 113, 103144. [Google Scholar] [CrossRef]
- Denantes, J.; Donoso, G. Factors influencing customer satisfaction with water service quality in Chile. Util. Policy 2021, 73, 101295. [Google Scholar] [CrossRef]
- Parasuraman, A.; Zeithaml, V.A.; Berry, L. SERVQUAL: A multiple-item scale for measuring consumer perceptions of service quality. 1988 1988, 64, 12–40. [Google Scholar]
- Barabino, B.; Deiana, E. On the attributes and influencing factors of end-users quality perceptions in urban transport: An exploratory analysis. Procedia-Soc. Behav. Sci. 2013, 87, 18–30. [Google Scholar] [CrossRef]
- Lai, W.-T.; Chen, C.-F. Behavioral intentions of public transit passengers—The roles of service quality, perceived value, satisfaction and involvement. Transp. Policy 2011, 18, 318–325. [Google Scholar] [CrossRef]
- Mikhaylov, A.S.; Gumenuk, I.S.; Mikhaylova, A.A. The SERVQUAL model in measuring service quality of public transportation: Evidence from Russia. Calitatea 2015, 16, 78. [Google Scholar]
- Yuan, Y.; Yang, M.; Wu, J.; Rasouli, S.; Lei, D. Assessing bus transit service from the perspective of elderly passengers in Harbin, China. Int. J. Sustain. Transp. 2019, 13, 761–776. [Google Scholar] [CrossRef]
- Bolton, R.N.; Drew, J.H. A multistage model of customers’ assessments of service quality and value. J. Consum. Res. 1991, 17, 375–384. [Google Scholar] [CrossRef]
- Almsalam, S. The effects of customer expectation and perceived service quality on customer satisfaction. Int. J. Bus. Manag. Invent. 2014, 3, 79–84. [Google Scholar]
- Shahzad, A.; Yaqub, R.M.S.; Di Vaio, A.; Hassan, R. Antecedents of customer loyalty and performance improvement: Evidence from Pakistan’s telecommunications sector. Util. Policy 2021, 70, 101208. [Google Scholar] [CrossRef]
- Pastras, N. The Relationship between Cleanliness & Customer Satisfaction. Available online: https://smartclean.com.au/the-relationship-between-cleanliness-customer-satisfaction/ (accessed on 1 January 2022).
- Ganiyu, R.A. Perceptions of Service Quality: An Empirical Assessment of Modified SERVQUAL Model among Domestic Airline Carriers in Nigeria. Acta Univ. Sapientiae Econ. Bus. 2016, 4, 5–31. [Google Scholar] [CrossRef]
- Liu, Y.; Jang, S.S. Perceptions of Chinese restaurants in the US: What affects customer satisfaction and behavioral intentions? Int. J. Hosp. Manag. 2009, 28, 338–348. [Google Scholar] [CrossRef]
- Kim, W.G.; Moon, Y.J. Customers’ cognitive, emotional, and actionable response to the servicescape: A test of the moderating effect of the restaurant type. Int. J. Hosp. Manag. 2009, 28, 144–156. [Google Scholar] [CrossRef]
- Vilnai-Yavetz, I.; Gilboa, S. The effect of servicescape cleanliness on customer reactions. Serv. Mark. Q. 2010, 31, 213–234. [Google Scholar] [CrossRef]
- Horrevorts, M.; Van Ophem, J.; Terpstra, P. Impact of cleanliness on the productivity of employees. Facilities 2018, 36, 442–459. [Google Scholar] [CrossRef]
- Joewono, T.B.; Kubota, H. Safety and security improvement in public transportation based on public perception in developing countries. IATSS Res. 2006, 30, 86–100. [Google Scholar] [CrossRef]
- Sandada, M.; Matibiri, B. An investigation into the impact of service quality, frequent flier programs and safety perception on satisfaction and customer loyalty in the airline industry in Southern Africa. South East Eur. J. Econ. Bus. 2016, 11, 41–53. [Google Scholar] [CrossRef]
- Zefreh, M.M.; Hussain, B.; Sipos, T. In-depth analysis and model development of passenger satisfaction with public transportation. KSCE J. Civ. Eng. 2020, 24, 3064–3073. [Google Scholar] [CrossRef]
- Tayag, Y. ‘Neuroscience Study Shows Humans Are Hardwired to Take the Easy Way Out’. Available online: https://www.inverse.com/article/28139-laziness-neuroscience-path-of-least-resistance-effort (accessed on 1 January 2022).
- Pinsker, J. Yes, Rush-Hour Traffic Is Getting Worse. Available online: https://www.theatlantic.com/business/archive/2015/08/rush-hour-traffic-commute/402418/ (accessed on 1 January 2022).
- Ponrahono, Z.; Bachok, S.; Ibrahim, M.; Osman, M.M. Assessing passengers’ satisfaction level on bus services in selected urban and rural centres of Peninsular Malaysia. Procedia-Soc. Behav. Sci. 2016, 222, 837–844. [Google Scholar] [CrossRef]
- Lundgren, R.E.; McMakin, A.H. Risk Communication: A Handbook for Communicating Environmental, Safety, and Health Risks; John Wiley & Sons: Hoboken, NJ, USA, 2018. [Google Scholar]
- King, J. Using economic methods evaluatively. Am. J. Eval. 2017, 38, 101–113. [Google Scholar] [CrossRef]
- Jin, Z.; Schmöcker, J.-D.; Maadi, S. On the interaction between public transport demand, service quality and fare for social welfare Optimization. Res. Transp. Econ. 2019, 76, 100732. [Google Scholar] [CrossRef]
- Phillips, P.P.; Phillips, J.J.; Paone, G.; Gaudet, C.H. Value for Money: How to Show the Value for Money for All Types of Projects and Programs in Governments, Non-Governmental Organizations, Nonprofits, and Businesses; John Wiley & Sons: Hoboken, NJ, USA, 2019. [Google Scholar]
- Tsafarakis, S.; Kokotas, T.; Pantouvakis, A. A multiple criteria approach for airline passenger satisfaction measurement and Service Quality Improvement. J. Air Transp. Manag. 2018, 68, 61–75. [Google Scholar] [CrossRef]
- Prentice, C.; Kadan, M. The role of airport service quality in airport and destination choice. J. Retail. Consum. Serv. 2019, 47, 40–48. [Google Scholar] [CrossRef]
- Tosun, C.; Dedeoğlu, B.B.; Fyall, A. Destination service quality, affective image and revisit intention: The moderating role of past experience. J. Destin. Mark. Manag. 2015, 4, 222–234. [Google Scholar] [CrossRef]
- Lee, S.Y.; Kim, J.H. Effects of servicescape on perceived service quality, satisfaction and behavioral outcomes in public service facilities. J. Asian Archit. Build. Eng. 2014, 13, 125–131. [Google Scholar] [CrossRef]
- Chang, H.H.; Wang, Y.-H.; Yang, W.-Y. The impact of e-service quality, customer satisfaction and loyalty on e-marketing: Moderating effect of perceived value. Total Qual. Manag. 2009, 20, 423–443. [Google Scholar] [CrossRef]
- McDougall, G.H.; Levesque, T. Customer satisfaction with services: Putting perceived value into the equation. J. Serv. Mark. 2000, 14, 392–410. [Google Scholar] [CrossRef]
- German, J.D.; Ong, A.K.; Redi, A.A.P.; Robas, K.P. Predicting factors affecting the intention to use a 3PL during the COVID-19 pandemic: A machine learning ensemble approach. Heliyon 2022, 8, e11382. [Google Scholar] [CrossRef]
- Ong, A.K.S.; Prasetyo, Y.T.; Salazar, J.M.L.D.; Erfe, J.J.C.; Abella, A.A.; Young, M.N.; Chuenyindee, T.; Nadlifatin, R.; Redi, A.A.N.P. Investigating the acceptance of the reopening Bataan Nuclear Power Plant: Integrating Protection Motivation Theory and extended theory of Planned Behavior. Nucl. Eng. Technol. 2021, 54, 1115–1125. [Google Scholar] [CrossRef]
- Carba, D.B.; Tan, V.L.; Adair, L.S. Early childhood length-for-age is associated with the work status of Filipino young adults. Econ. Hum. Biol. 2009, 7, 7–17. [Google Scholar] [CrossRef]
- Ong, A.K.S.; Prasetyo, Y.T.; Lagura, F.C.; Ramos, R.N.; Sigua, K.M.; Villas, J.A.; Young, M.N.; Diaz, J.F.T.; Persada, S.F.; Redi, A.A.N.P. Factors affecting intention to prepare for mitigation of “the big one” earthquake in the Philippines: Integrating protection motivation theory and extended theory of planned behavior. Int. J. Disaster Risk Reduct. 2021, 63, 102467. [Google Scholar] [CrossRef]
- Chao, S.-L.; Lin, R.-Y.; Sun, Y.-H. Mediating effects of service recovery on liner shipping users. Transp. Policy 2019, 84, 40–49. [Google Scholar] [CrossRef]
- Lin, X. Multiple pathways of transportation investment to promote economic growth in China: A structural equation modeling perspective. Transp. Lett. 2020, 12, 471–482. [Google Scholar] [CrossRef]
- Setthasuravich, P.; Kato, H. The mediating role of the digital divide in outcomes of short-term transportation policy in Thailand. Transp. Policy 2020, 97, 161–171. [Google Scholar] [CrossRef]
- Wang, Y.; Cao, M.; Liu, Y.; Ye, R.; Gao, X.; Ma, L. Public transport equity in Shenyang: Using structural equation modelling. Res. Transp. Bus. Manag. 2020, 42, 100555. [Google Scholar] [CrossRef]
- Martinez, J.E.F.; Prasetyo, Y.T.; Robielos, R.A.C.; Panopio, M.M.; Urlanda, A.A.C.; Topacio-Manalaysay, K.A.C. The Usability of Metropolitan Manila Development Authority (MMDA) Mobile Traffic Navigator as Perceived by Users in Quezon City and Mandaluyong City, Philippines. In Proceedings of the 2019 5th International Conference on Industrial and Business Engineering, Hong Kong, 27–29 September 2019; pp. 207–211. [Google Scholar]
- Uluskan, M. Structural equation modelling—Artificial neural network based hybrid approach for assessing quality of university cafeteria services. TQM J. 2022. [Google Scholar] [CrossRef]
- Hair, J.; Anderson, R.; Babin, B.; Black, W. Multivariate Data Analysis: A Global Perspective; Pearson: Upper Saddle River, NJ, USA, 2010. [Google Scholar]
- Yang, Y.; Zhang, M.; Lin, Z.; Bae, K.-H.; Andriandafiarisoa Ralison Ny Avotra, A.; Nawaz, A. Green Logistics Performance and infrastructure on service trade and environment-measuring firm’s performance and Service Quality. J. King Saud Univ.-Sci. 2022, 34, 101683. [Google Scholar]
- Gefen, D.; Straub, D.; Boudreau, M.-C. Structural equation modeling and regression: Guidelines for research practice. Commun. Assoc. Inf. Syst. 2000, 4, 7. [Google Scholar] [CrossRef]
- Steiger, J.H. Understanding the limitations of global fit assessment in structural equation modeling. Personal. Individ. Differ. 2007, 42, 893–898. [Google Scholar] [CrossRef]
- Shen, W.; Xiao, W.; Wang, X. Passenger satisfaction evaluation model for Urban rail transit: A structural equation modeling based on partial least squares. Transp. Policy 2016, 46, 20–31. [Google Scholar] [CrossRef]
- Bezerra, G.C.; Gomes, C.F. Antecedents and consequences of passenger satisfaction with the airport. J. Air Transp. Manag. 2020, 83, 101766. [Google Scholar] [CrossRef]
- Frinaldi, A.; Embi, M.A.; Bila, A.; Angriani, S. The Effect of Driver Service Quality on Passenger Satisfaction in Public Transportation Aldri Frinaldi. Adv. Econ. Bus. Manag. Res. 2020, 125, 51–60. [Google Scholar]
- Thampan, A.; Sinha, K.; Gurjar, B.; Rajasekar, E. Functional efficiency in airport terminals: A review on Overall and Stratified Service Quality. J. Air Transp. Manag. 2020, 87, 101837. [Google Scholar] [CrossRef]
- Tiglao, N.C.; De Veyra, J.; Tolentino, N.J. The Quality of Service Perception among Public Transport Users in Metro Manila Considering Dominance of Paratransit Modes; EasyChair: Metro Manila, Philippines, 2019; pp. 2314–2516. [Google Scholar]
- Okeke, K. Why Great Ambiance is Important in The Customer Experience. Available online: https://www.cxservice360.com/great-ambience-important-customer-experience/#:~:text=If%20your%20business%20has%20an,want%20to%20return%20your%20establishment. (accessed on 1 January 2022).
- Ong, A.K. A machine learning ensemble approach for predicting factors affecting STEM students’ future intention to enroll in chemistry-related courses. Sustainability 2022, 14, 16041. [Google Scholar] [CrossRef]
- Peres, C.K.; Paladini, E.P. Quality attributes of hotel services in Brazil and the impacts of COVID-19 on users’ perception. Sustainability 2022, 14, 3454. [Google Scholar] [CrossRef]
- Lucchesi, S.T.; Tavares, V.B.; Rocha, M.K.; Larranaga, A.M. Public transport COVID-19-safe: New barriers and policies to implement effective countermeasures under user’s safety perspective. Sustainability 2022, 14, 2945. [Google Scholar] [CrossRef]
- German, J.D.; Redi, A.A.; Prasetyo, Y.T.; Persada, S.F.; Ong, A.K.; Young, M.N.; Nadlifatin, R. Choosing a package carrier during COVID-19 pandemic: An integration of pro-environmental planned behavior (PEPB) theory and Service Quality (SERVQUAL). J. Clean. Prod. 2022, 346, 131123. [Google Scholar] [CrossRef]



| Characteristics | Category | N | % |
|---|---|---|---|
| Gender | Male | 254 | 42.33% |
| Female | 346 | 57.67% | |
| Age | 15 to 29 | 566 | 94.33% |
| 30 to 39 | 9 | 1.50% | |
| 40 to 49 | 20 | 3.33% | |
| 50 to 51 | 5 | 0.83% | |
| Education | Elementary graduate | 16 | 2.67% |
| Junior high school graduate | 225 | 37.50% | |
| Senior high school graduate | 266 | 44.33% | |
| College Graduate | 93 | 15.5% | |
| Monthly Salary/Allowance | Less than 15,000 | 462 | 77.00% |
| 15,000–30,000 | 87 | 14.50% | |
| 30,000–45,000 | 20 | 3.33% | |
| 45,000–60,000 | 14 | 2.33% | |
| 60,000–75,000 | 4 | 0.67% | |
| More than 75,000 | 13 | 2.17% | |
| Frequency of use of jeepney (weekly) | 1 to 5 | 378 | 63.00% |
| 6 to 10 | 125 | 20.83% | |
| 11 to 15 | 58 | 9.67% | |
| 16 to 20 | 11 | 1.83% | |
| More than 20 | 28 | 4.67% |
| Construct | Items | Measurement | Supporting Reference(s) |
|---|---|---|---|
| Passenger Expectation | PE1 | I expect a high quality of service from jeepneys | Zhang et al. [7] |
| PE2 | I expect jeepneys to be clean and comfortable | Zhang et al. [7] | |
| PE3 | I expect jeepneys to be safe | Zhang et al. [7] | |
| PE4 | I expect jeepney good behavior from jeepney drivers | Zhang et al. [7] | |
| PE5 | I expect jeepney fare to be reasonable | Zhang et al. [7] | |
| Cleanliness and Comfort | CC1 | The seats in jeepneys are in a sanitary state | Shaaban & Kim [19] |
| CC2 | The rail handles are in a sanitary state | Shaaban & Kim [19] | |
| CC3 | There is enough headroom for the passengers | Shaaban & Kim [19] | |
| CC4 | There is enough legroom for the passengers | Shaaban & Kim [19] | |
| CC5 | The seats inside the jeepney are comfortable to use | Shaaban & Kim [19] | |
| CC6 | The jeepney has proper ventilation | Shaaban & Kim [19] | |
| CC7 | The jeepney has entrances and exits that are easy to use | Shaaban & Kim [19] | |
| CC8 | There is enough seating space inside the jeepney | Shaaban & Kim [19] | |
| CC9 | The quality of the ride was smooth | Shaaban & Kim [19] | |
| Ambiance | AM1 | The jeepney doesn’t emit loud and unpleasant sounds | Chuenyindee et al. [14] |
| AM2 | The jeepney has a pleasant smell | Chuenyindee et al. [14] | |
| AM3 | The temperature inside the jeepney is not too hot/not too cold | Chuenyindee et al. [14] | |
| AM4 | The lighting inside and outside the jeepney is appropriate | Chuenyindee et al. [14] | |
| Safety | SF1 | I feel safe when using jeepney as a mode of transportation | Zhang et al. [7] |
| SF2 | I feel safe with the loading and unloading stops of jeepney | Zhang et al. [7] | |
| SF3 | I feel safe inside the jeepney | Zhang et al. [7] | |
| SF4 | I feel safe with how the driver is driving | Zhang et al. [7] | |
| Drivers’ Behavior | DB1 | Jeepney drivers are polite to the passengers | Shaaban & Kim [19] |
| DB2 | Jeepney drivers follow and respect traffic laws | Shaaban & Kim [19] | |
| DB3 | Jeepney drivers observe defensive driving | Shaaban & Kim [19] | |
| DB4 | Jeepney drivers are honest in terms of fare and giving change | Shaaban & Kim [19] | |
| DB5 | Jeepney drivers are knowledgeable about routes | Shaaban & Kim [19] | |
| Service Adequacy | SA1 | Jeepneys are always available (daytime, nighttime, weekdays, weekends) | Shaaban & Kim [19] |
| SA2 | The travel time is not too long | Randheer [5] | |
| SA3 | The seating capacity is sufficient | Randheer [5] | |
| SA4 | The jeepney follows the recommended seating capacity (not overloaded) | Shaaban & Kim [19] | |
| SA5 | The interval between the jeepneys’ arrival is short | Shaaban & Kim [19] | |
| SA6 | The driver acknowledges discounts on special passengers (students, senior citizens, PWDs) | Shaaban & Kim [19] | |
| Route Efficiency | RE1 | The route is desirable for my destination/origin | Suki [17] |
| RE2 | The route being taken is the most efficient | Suki [17] | |
| RE3 | The route chosen is safe | Suki [17] | |
| Information Materials | IM1 | The signages are easy to read | Tsafarakis et al. [48] |
| IM2 | The route signages in the jeepney are easy to understand | Tsafarakis et al. [48] | |
| IM3 | Signages provide sufficient information on the route of the jeepney | Tsafarakis et al. [48] | |
| IM4 | The signage does not block the field of vision of the driver | Tsafarakis et al. [48] | |
| IM5 | The contact information of the driver and its operator is available | Tsafarakis et al. [48] | |
| Value for Money | VFM1 | Considering the money I pay, the service quality of jeepneys is fair | Zefreh et al. [40] |
| VFM2 | Considering the quality of service I receive, the fare price is fair | Zefreh et al. [40] | |
| VFM3 | Considering the cleanliness and comfort of jeepneys, the fare price is fair | Zefreh et al. [40] | |
| VFM4 | Considering the safety of riding the jeepney, the fare price is reasonable | Zefreh et al. [40] | |
| VFM5 | Considering the distance traveled, the fare price is reasonable | Zefreh et al. [40] | |
| Passenger Satisfaction | PS1 | I am satisfied with the overall service of the jeepney | Zhang et al. [7] |
| PS2 | The service quality of jeepneys exceeded my expectations | Zhang et al. [7] | |
| PS3 | I am satisfied with the cleanliness and comfort in the jeepney | Zhang et al. [7] | |
| PS4 | I am satisfied with the overall ambiance inside the jeepney | Zhang et al. [7] | |
| PS5 | I am satisfied with the overall safety of using jeepney as a mode of transportation | Zhang et al. [7] | |
| PS6 | I am satisfied with the jeepney driver’s behavior | Zhang et al. [7] | |
| PS7 | I am satisfied with the efficiency of the route taken by the jeepney | Zhang et al. [7] | |
| PS8 | I am satisfied with the effectiveness of information materials in jeepneys | Zhang et al. [7] | |
| Future Intention | FI1 | I will use the jeepney again in the future as a mode of transportation | Ong et al. [12] |
| FI2 | I will use the jeepney more frequently as a mode of transportation | Ong et al. [12] | |
| FI3 | I will give positive feedback to the service quality of jeepney | Ong et al. [12] | |
| FI4 | I will recommend using jeepney as a mode of transportation to my peers | Ong et al. [12] | |
| FI5 | I will choose jeepney over other modes of transportation | Ong et al. [12] |
| Factor Loading | |||||
|---|---|---|---|---|---|
| Factor | Item | Mean | StD | Initial Model | Final Model |
| Safety | SF1 | 3.1550 | 1.01293 | 0.815 | 0.843 |
| SF2 | 3.0200 | 1.03023 | 0.720 | 0.713 | |
| SF3 | 2.9850 | 0.96937 | 0.862 | 0.841 | |
| SF4 | 3.1500 | 0.94816 | 0.710 | 0.744 | |
| Driver’s Behavior | DB1 | 3.5667 | 0.81854 | 0.706 | 0.735 |
| DB2 | 3.3950 | 1.01523 | 0.750 | 0.720 | |
| DB3 | 3.3017 | 0.90666 | 0.757 | 0.777 | |
| DB4 | 3.7850 | 0.96626 | 0.653 | 0.601 | |
| DB5 | 4.4200 | 0.81530 | 0.466 | - | |
| Service Adequacy | SA1 | 4.1367 | 0.95543 | 0.580 | 0.767 |
| SA2 | 3.5350 | 0.99855 | 0.585 | 0.775 | |
| SA3 | 3.3150 | 1.01365 | 0.782 | 0.772 | |
| SA4 | 2.7167 | 1.27374 | 0.638 | 0.670 | |
| SA5 | 3.3883 | 0.96389 | 0.583 | 0.589 | |
| SA6 | 4.1583 | 0.98058 | 0.426 | - | |
| Information Material | IM1 | 3.9183 | 0.91819 | 0.796 | 0.811 |
| IM2 | 4.0167 | 0.87807 | 0.855 | 0.868 | |
| IM3 | 3.9867 | 0.90620 | 0.745 | 0.722 | |
| IM4 | 4.0383 | 0.97045 | 0.660 | 0.649 | |
| IM5 | 3.6017 | 1.18124 | 0.471 | - | |
| Value for Money | VFM1 | 4.0483 | 0.88918 | 0.818 | 0.749 |
| VFM2 | 4.0017 | 0.89237 | 0.904 | 0.841 | |
| VFM3 | 3.6283 | 1.00093 | 0.759 | 0.783 | |
| VFM4 | 3.7150 | 0.93017 | 0.779 | 0.738 | |
| VFM5 | 4.1400 | 0.91932 | 0.695 | 0.759 | |
| Passenger Satisfactions | PS1 | 3.7517 | 0.81102 | 0.681 | 0.715 |
| PS2 | 3.2250 | 0.89202 | 0.574 | 0.786 | |
| PS3 | 3.1433 | 0.97350 | 0.626 | 0.772 | |
| PS4 | 3.2550 | 0.93707 | 0.645 | 0.752 | |
| PS5 | 3.3733 | 0.96722 | 0.637 | 0.629 | |
| PS6 | 3.4583 | 0.86574 | 0.595 | 0.732 | |
| PS7 | 3.8700 | 0.89130 | 0.553 | 0.677 | |
| PS8 | 3.6600 | 0.95355 | 0.589 | 0.592 | |
| Future Intention | FI1 | 4.2333 | 0.91849 | 0.640 | 0.690 |
| FI2 | 3.7633 | 1.06734 | 0.743 | 0.730 | |
| FI3 | 3.7467 | 0.94903 | 0.674 | 0.704 | |
| FI4 | 3.8483 | 1.01178 | 0.777 | 0.773 | |
| FI5 | 3.2517 | 1.19752 | 0.658 | 0.657 | |
| Factor | Cronbach’s α | Average Variance Extracted (AVE) | Composite Reliability (CR) |
|---|---|---|---|
| Safety | 0.858 | 0.620 | 0.866 |
| Driver’s Behavior | 0.801 | 0.506 | 0.802 |
| Service Adequacy | 0.719 | 0.516 | 0.841 |
| Information Material | 0.844 | 0.588 | 0.850 |
| Value for Money | 0.892 | 0.600 | 0.882 |
| Passenger Satisfactions | 0.911 | 0.504 | 0.890 |
| Future Intention | 0.872 | 0.507 | 0.837 |
| Goodness of Fit Measures of SEM | Parameter Estimates | Minimum Cut-Off | Suggested by |
|---|---|---|---|
| Incremental Fit Index (IFI) | 0.823 | >0.80 | [66] |
| Tucker Lewis Index (TLI) | 0.824 | >0.80 | [66] |
| Comparative Fit Index (CFI) | 0.822 | >0.80 | [66] |
| Goodness of Fit Index (GFI) | 0.818 | >0.80 | [66] |
| Adjusted Goodness of Fit Index (AGFI) | 0.804 | >0.80 | [66] |
| Root Mean Square Error (RMSEA) | 0.067 | <0.07 | [67] |
Disclaimer/Publisher’s Note: The statements, opinions and data contained in all publications are solely those of the individual author(s) and contributor(s) and not of MDPI and/or the editor(s). MDPI and/or the editor(s) disclaim responsibility for any injury to people or property resulting from any ideas, methods, instructions or products referred to in the content. |
© 2023 by the authors. Licensee MDPI, Basel, Switzerland. This article is an open access article distributed under the terms and conditions of the Creative Commons Attribution (CC BY) license (https://creativecommons.org/licenses/by/4.0/).
Share and Cite
Ong, A.K.S.; Prasetyo, Y.T.; Estefanio, A.; Tan, A.S.; Videña, J.C.; Villanueva, R.A.; Chuenyindee, T.; Thana, K.; Persada, S.F.; Nadlifatin, R. Determining Factors Affecting Passenger Satisfaction of “Jeepney” in the Philippine Urban Areas: The Role of Service Quality in Sustainable Urban Transportation System. Sustainability 2023, 15, 1223. https://doi.org/10.3390/su15021223
Ong AKS, Prasetyo YT, Estefanio A, Tan AS, Videña JC, Villanueva RA, Chuenyindee T, Thana K, Persada SF, Nadlifatin R. Determining Factors Affecting Passenger Satisfaction of “Jeepney” in the Philippine Urban Areas: The Role of Service Quality in Sustainable Urban Transportation System. Sustainability. 2023; 15(2):1223. https://doi.org/10.3390/su15021223
Chicago/Turabian StyleOng, Ardvin Kester S., Yogi Tri Prasetyo, Andrei Estefanio, Ayen Sienna Tan, Jedrek Charles Videña, Renz Albert Villanueva, Thanatorn Chuenyindee, Kriengkrai Thana, Satria Fadil Persada, and Reny Nadlifatin. 2023. "Determining Factors Affecting Passenger Satisfaction of “Jeepney” in the Philippine Urban Areas: The Role of Service Quality in Sustainable Urban Transportation System" Sustainability 15, no. 2: 1223. https://doi.org/10.3390/su15021223
APA StyleOng, A. K. S., Prasetyo, Y. T., Estefanio, A., Tan, A. S., Videña, J. C., Villanueva, R. A., Chuenyindee, T., Thana, K., Persada, S. F., & Nadlifatin, R. (2023). Determining Factors Affecting Passenger Satisfaction of “Jeepney” in the Philippine Urban Areas: The Role of Service Quality in Sustainable Urban Transportation System. Sustainability, 15(2), 1223. https://doi.org/10.3390/su15021223

