Optimal Modeling and Feasibility Analysis of Grid-Interfaced Solar PV/Wind/Pumped Hydro Energy Storage Based Hybrid System
Abstract
1. Introduction
- The PV-wind-PHS system is optimally estimated within the limit of the assigned choice of the arbitrary size of the individual system under the upper and lower limit inequality constraints, with a minimum system total cost and zero loss of load probability within the limit of the transmission system capacity.
- The total renewable energy resource power plant carrying capacity limits are determined to achieve the lowest total system cost in various scenarios.
- The adopted NSWOA technique, which was used for the optimal sizing of PV-wind-PHS systems and compared to NSGA-II, has shortcomings that can be addressed in different configurations.
- A multi-objective optimization function was carried out to analyze both the profitability and the reliability of a grid-connected RES system for replacing thermal power plants.
- To develop a numerical model that describes the parallel operation of an interconnected energy framework made up of solar PV, WT, and a pumped-storage system that is integrated with the electric utility.
- Proposing a practical method based on the MATLAB software and utilizing the NSWOA and NSGA-II algorithms to efficiently and intelligently reduce the system’s size to replacing thermal power plant.
- Investigating and evaluating different configurations, such as a solar PV/WT/PHSS energy storage system, solar PV/PHSS energy storage system and WT/PHSS energy storage system, in an interconnected mode of operation.
- Implementing a detailed comparative analysis, combined with a sensitivity assessment of the economic and reliability indicators for the different HRES configurations.
- Underlining the potential and need for an integrated renewable energy approach in the southern Cameroon transmission network, as well as the economic feasibility and environmental advantages of the proposed solar PV/WT/PHSS energy storage system.
2. Presentation of the Study Area
3. Resource Assessment
3.1. Solar Resource
3.2. Wind Resource
3.3. PHS Potential
4. Proposed Schematic Diagram
4.1. Mathematical Modeling of RES
4.1.1. Solar Photovoltaic Generation System
4.1.2. Inverter
4.1.3. Wind Power Generation System
4.1.4. Pumped Hydro Storage System
- Energy Balance: The energy balance here is the difference between the energy production from the solar and wind fields and the energy demand met by the LFO thermal plants .
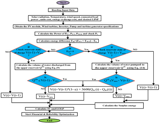
- PHSS Generating Mode: If , the demand is greater than the PV and wind systems’ output. In this case, the energy must be supplied by the PHS system. The power delivered by the PHS depends on the amount of water available in the upper reservoir, power rating of the PHS system, and the energy demanded. If there is enough water in the upper reservoir, the energy requirements of the loads will be met. Otherwise, the PHS system will do its best. The Equations (8) and (9) are inspired by the models utilized in the papers [23,31], and translate the operation of the PHS in generating mode.
- c.
- PHSS Pumping Mode: If , there is excess energy in the power grid. If the upper reservoir is not full, the PHS switches to pumping mode until the upper reservoir is filled. The amount of water pumped is determined by the reservoir’s water level, the amount of excess power available from the grid, and the power rating of the PHS system.
- d.
- Surplus Energy: Excess energy in the electrical grid only occurs when the PHS system is operating in pumping mode (). When the energy produced by the RES is greater than the demand, if the upper reservoir is not completely filled, the PHS system goes into pumping mode. If the available energy is greater than the consumption of the PHS system in pumping mode, then the difference between the available energy and the consumption of the PHS system represents surplus energy. If the upper reservoir is filled, then the PHS stops operating in pumping mode, and all available energy becomes surplus energy on the grid. The Equation (16) expresses the surplus energy on the power grid.
- e.
- Model of the Reservoirs: The volume of water in the upper reservoir at time t is a function of the volume of water pumped , the volume of water used to generate electricity , the volume of water present in the reservoir at time t − 1, and the rate of evaporation and leakage over time . The following expression determines the amount of water available in the upper reservoir:
4.1.5. Utility Grid
4.2. Technical and Economical Specification of Components
| Solar Panel | |
|---|---|
| Model | LUM 24380 MP |
| Power peak | |
| NOCT | |
| Life span | |
| Wind Turbine | |
| Model | GW 150–3.0 MW (PMDD Smart Wind Turbine) [64] |
| Rotor diameter | |
| Height | |
| Life span | |
| Inverter | |
| Model | SMA Sunny High-power Peak3 SHP 150-20 |
| DC Power | |
| Efficiency | |
| Life span | [65] |
| PHS system [20] | |
| 75% | |
| Cost of balance | |
| Economic parameters | |
| Lifetime of the project | |
| Algorithm parameters | |
| Iteration | |
| Population number | |
5. Proposed System Operation Strategies
6. Evaluation Parameters
6.1. Reliability of the System
LOLP
6.2. Economic Model
6.2.1. Total Cost
6.2.2. LCOE
6.2.3. NPV
7. Formulation of the Optimization Problem
7.1. Optimization Algorithm
7.1.1. Non-Dominated Sorting Whale Optimization Algorithm (NSWOA)
7.1.2. Non-Dominated Sorting Genetic Algorithm-II (NSGA-II)
8. Results and Discussion
8.1. Meteorological Data
8.2. Presentation of the Results
8.3. Comparison of the Results of the Two Algorithms
8.4. Analysis of the Results
9. Conclusions
Author Contributions
Funding
Data Availability Statement
Acknowledgments
Conflicts of Interest
Nomenclature
| Solar PV panel area in m2 | PHS Power consumed in pumping mode | ||
| upper reservoir surface | Pumped hydro storage | ||
| Initial capital cost | Output power of PHS in generating mode | ||
| Solar PV panels capital cost | PHS rating power rating | ||
| Inverters capital cost | Lower limit of PHS power rating | ||
| PHS generation capital cost | Upper limit of PHS power rating | ||
| Wind turbine capital cost | total power of inverters | ||
| PHS reservoir capital cost | Peak power solar fields | ||
| Operation & Maintenance cost | Power produced by the Lagdo dam | ||
| Inverter O&M cost | Rated power of Wind turbineT | ||
| PHS fixed O&M cost | Wind turbine power output | ||
| PHS variable O&M cost | Upper reservoir pumping/charging rate | ||
| Solar panels O&M cost | Upper reservoir discharging rate | ||
| Wind turbine O&M cost | total cost | ||
| Replacement cost | Total life cycle cost | ||
| Savage cost | total cost of PHS system | ||
| cash inflow-outflow difference | total cost of PV system | ||
| Nominal interest rate | total cost of wind system | ||
| Energy balance | Ambient temperature | ||
| Upper reservoir energy storage capacity | photovoltaic cell reference temperature | ||
| Energy consumed by PHS in pumping mode | Volume of water available at t | ||
| Energy generated by PHS in generating mode | Volume of water available at t-1 | ||
| Inflation rate | Minimum permissible level of water in the reservoir | ||
| the upper reservoir’s water level in relation to the lower reservoir | Maximum level of water in the reservoir | ||
| Upper reservoir water level height | Lower limit of reservoir volume | ||
| Real interest rate | Upper limit of reservoir volume | ||
| Annual discount factor | Wind turbine | ||
| hourly solar radiation in W/m2 | Wind velocity | ||
| Loss of load probability | Wind turbine’s speed on | ||
| Project lifetime | Wind turbine’s speed off | ||
| Number of inverters | Wind turbine’s speed rated | ||
| Number of solar PV panel | Hellman exponent | ||
| Miniimum number of solar panels | Temperature coefficient (%/°C) | ||
| Maximum number of solar panels | Water self-discharge rate | ||
| Number of wind turbine | Gravitational constant | ||
| Minimum number of WT | Water density | ||
| Maximum number of WT | efficiency of the solar panel | ||
| NOCT | nominal operating cell temperature | reference efficiency of the solar panel | |
| Net present value | degradation factor | ||
| Grid power flow | PHS generation system efficiency | ||
| Grid’s maximum power capacity | efficiency of the pumping system |
References
- IEA. Global Energy Review: CO2 Emissions in 2021—Analysis. Available online: https://www.iea.org/reports/global-energy-review-co2-emissions-in-2021-2 (accessed on 16 November 2022).
- Shafiee, S.; Topal, E. When will fossil fuel reserves be diminished? Energy Policy 2009, 37, 181–189. [Google Scholar] [CrossRef]
- Lange, M. Renewable Energy and Water Resources. In Climate Vulnerability; Academic Press: Amsterdam, The Netherlands, 2013. [Google Scholar] [CrossRef]
- IEA. Wind—Fuels & Technologies. Available online: https://www.iea.org/fuels-and-technologies/wind (accessed on 27 September 2022).
- Advantages and Challenges of Wind Energy. Energy gov. Available online: https://www.energy.gov/eere/wind/advantages-and-challenges-wind-energy (accessed on 27 September 2022).
- Hunt, J.D.; Zakeri, B.; Nascimento, A.; Brandão, R. Pumped Hydroelectric Storage. In Storing Energy with Special Reference to Renewable Energy Sources; Elsevier: Amsterdam, The Netherlands, 2022; pp. 37–65. [Google Scholar] [CrossRef]
- Rehman, S.; Al-Hadhrami, L.M.; Alam, M.M. Pumped hydro energy storage system: A technological review. Renew. Sustain. Energy Rev. 2015, 44, 586–598. [Google Scholar] [CrossRef]
- Katsaprakakis, D.A.; Dakanali, I.; Condaxakis, C.; Christakis, D.G. Comparing electricity storage technologies for small insular grids. Appl. Energy 2019, 251, 113332. [Google Scholar] [CrossRef]
- Arnaoutakis, G.E.; Kefala, G.; Dakanali, E.; Katsaprakakis, D.A. Combined Operation of Wind-Pumped Hydro Storage Plant with a Concentrating Solar Power Plant for Insular Systems: A Case Study for the Island of Rhodes. Energies 2022, 15, 6822. [Google Scholar] [CrossRef]
- Javed, M.S.; Ma, T.; Jurasz, J.; Amin, M.Y. Solar and wind power generation systems with pumped hydro storage: Review and future perspectives. Renew. Energy 2019, 148, 176–192. [Google Scholar] [CrossRef]
- Hoffstaedt, J.; Truijen, D.; Fahlbeck, J.; Gans, L.; Qudaih, M.; Laguna, A.; De Kooning, J.; Stockman, K.; Nilsson, H.; Storli, P.-T.; et al. Low-head pumped hydro storage: A review of applicable technologies for design, grid integration, control and modelling. Renew Sustain. Energy Rev. 2022, 158, 112119. [Google Scholar] [CrossRef]
- Stocks, M.; Stocks, R.; Lu, B.; Cheng, C.; Blakers, A. Global Atlas of Closed-Loop Pumped Hydro Energy Storage. Joule 2020, 5, 270–284. [Google Scholar] [CrossRef]
- Akter, H.; Howlader, H.O.R.; Saber, A.Y.; Hemeida, A.M.; Takahashi, H.; Senjyu, T. Optimal Sizing and Operation of Microgrid in a Small Island Considering Advanced Direct Load Control and Low Carbon Emission. In Proceedings of the 2021 International Conference on Science & Contemporary Technologies (ICSCT), Danang, Vietnam, 3–5 April 2021; pp. 1–5. [Google Scholar] [CrossRef]
- Fathy, A.; Kaaniche, K.; Alanazi, T.M. Recent Approach Based Social Spider Optimizer for Optimal Sizing of Hybrid PV/Wind/Battery/Diesel Integrated Microgrid in Aljouf Region. IEEE Access 2020, 8, 57630–57645. [Google Scholar] [CrossRef]
- Sanajaoba, S. Optimal sizing of off-grid hybrid energy system based on minimum cost of energy and reliability criteria using firefly algorithm. Sol. Energy 2019, 188, 655–666. [Google Scholar] [CrossRef]
- Alishavandi, A.M.; Moghaddas-Tafreshi, S.M. Optimal sizing of a multi-energy system using a multi-agent decentralized operation model considering private-ownership. Sustain. Energy Technol. Assess. 2022, 49, 101699. [Google Scholar] [CrossRef]
- Ishraque, F.; Shezan, S.A.; Nur, J.N.; Islam, S. Optimal Sizing and Assessment of an Islanded Photovoltaic-Battery-Diesel Generator Microgrid Applicable to a Remote School of Bangladesh. Eng. Rep. 2021, 3, 12281. [Google Scholar] [CrossRef]
- Al-Masri, H.M.; Magableh, S.K.; Abuelrub, A.; Alzaareer, K. Realistic coordination and sizing of a solar array combined with pumped hydro storage system. J. Energy Storage 2021, 41, 102915. [Google Scholar] [CrossRef]
- Nguyen, H.T.; Safder, U.; Nguyen, X.N.; Yoo, C. Multi-objective decision-making and optimal sizing of a hybrid renewable energy system to meet the dynamic energy demands of a wastewater treatment plant. Energy 2020, 191, 116570. [Google Scholar] [CrossRef]
- Moghaddam, M.J.H.; Kalam, A.; Nowdeh, S.A.; Ahmadi, A.; Babanezhad, M.; Saha, S. Optimal sizing and energy management of stand-alone hybrid photovoltaic/wind system based on hydrogen storage considering LOEE and LOLE reliability indices using flower pollination algorithm. Renew. Energy 2019, 135, 1412–1434. [Google Scholar] [CrossRef]
- Guo, S.; Kurban, A.; He, Y.; Wu, F.; Pei, H.; Song, G. Multi-objective sizing of solar-wind-hydro hybrid power system with doubled energy storages under optimal coordinated operation strategy. CSEE J. Power Energy Syst. 2021, 1–11. [Google Scholar] [CrossRef]
- Bhardwaj, H.; Saini, D.; Paliwal, N.; Mathur, A. Sizing Optimization of a Stand-Alone PV/Wind Power Supply System with Hybrid Energy Storage. In Proceedings of the 2022 IEEE Delhi Section Conference (DELCON), New Delhi, India, 11–13 February 2022; pp. 1–6. [Google Scholar] [CrossRef]
- Alturki, F.A.; Awwad, E.M. Sizing and Cost Minimization of Standalone Hybrid WT/PV/Biomass/Pump-Hydro Storage-Based Energy Systems. Energies 2021, 14, 489. [Google Scholar] [CrossRef]
- Makhdoomi, S.; Askarzadeh, A. Optimizing operation of a photovoltaic/diesel generator hybrid energy system with pumped hydro storage by a modified crow search algorithm. J. Energy Storage 2019, 27, 101040. [Google Scholar] [CrossRef]
- Das, M.; Singh, M.A.K.; Biswas, A. Techno-economic optimization of an off-grid hybrid renewable energy system using metaheuristic optimization approaches—Case of a radio transmitter station in India. Energy Convers. Manag. 2019, 185, 339–352. [Google Scholar] [CrossRef]
- Yang, D.; Zhu, T.; Wang, S.; Wang, S.; Xiong, Z. LFRSNet: A robust light field semantic segmentation network combining contextual and geometric features. Front. Environ. Sci. 2022, 10, 1443. [Google Scholar] [CrossRef]
- Wang, Y.; Wen, X.; Gu, B.; Gao, F. Power Scheduling Optimization Method of Wind-Hydrogen Integrated Energy System Based on the Improved AUKF Algorithm. Mathematics 2022, 10, 4207. [Google Scholar] [CrossRef]
- Xu, S.; Huang, W.; Wang, H.; Zheng, W.; Wang, J.; Chai, Y.; Ma, M. A Simultaneous Diagnosis Method for Power Switch and Current Sensor Faults in Grid-Connected Three-Level NPC Inverters. IEEE Trans. Power Electron. 2022, 38, 1104–1118. [Google Scholar] [CrossRef]
- Zhang, W.; Zheng, Z.; Liu, H. A novel droop control method to achieve maximum power output of photovoltaic for parallel inverter system. CSEE J. Power Energy Syst. 2021, 8, 1636–1645. [Google Scholar] [CrossRef]
- Wang, P.; Yu, P.; Huang, L.; Zhang, Y. An integrated technical, economic, and environmental framework for evaluating the rooftop photovoltaic potential of old residential buildings. J. Environ. Manag. 2022, 317, 115296. [Google Scholar] [CrossRef] [PubMed]
- Diab, A.A.Z.; Sultan, H.M.; Kuznetsov, O.N. Optimal sizing of hybrid solar/wind/hydroelectric pumped storage energy system in Egypt based on different meta-heuristic techniques. Environ. Sci. Pollut. Res. 2019, 27, 32318–32340. [Google Scholar] [CrossRef]
- Guezgouz, M.; Jurasz, J.; Bekkouche, B.; Ma, T.; Javed, M.S.; Kies, A. Optimal hybrid pumped hydro-battery storage scheme for off-grid renewable energy systems. Energy Convers. Manag. 2019, 199, 112046. [Google Scholar] [CrossRef]
- Xu, X.; Hu, W.; Cao, D.; Huang, Q.; Chen, C.; Chen, Z. Optimized sizing of a standalone PV-wind-hydropower station with pumped-storage installation hybrid energy system. Renew. Energy 2019, 147, 1418–1431. [Google Scholar] [CrossRef]
- Nyeche, E.; Diemuodeke, E. Modelling and optimisation of a hybrid PV-wind turbine-pumped hydro storage energy system for mini-grid application in coastline communities. J. Clean. Prod. 2019, 250, 119578. [Google Scholar] [CrossRef]
- Rodrigues, S.; Bauer, P.; Bosman, P.A. Multi-objective optimization of wind farm layouts—Complexity, constraint handling and scalability. Renew. Sustain. Energy Rev. 2016, 65, 587–609. [Google Scholar] [CrossRef]
- Jiang, H.; Liu, B.; Wang, Y.; Zheng, S. Multiobjective TOU Pricing Optimization Based on NSGAJ. Appl. Math. 2014, 2014, 104518. [Google Scholar] [CrossRef]
- Ruiming, F. Multi-objective optimized operation of integrated energy system with hydrogen storage. Int. J. Hydrogen Energy 2019, 44, 29409–29417. [Google Scholar] [CrossRef]
- Kamjoo, A.; Maheri, A.; Dizqah, A.M.; Putrus, G.A. Multi-objective design under uncertainties of hybrid renewable energy system using NSGA-II and chance constrained programming. Int. J. Electr. Power Energy Syst. 2016, 74, 187–194. [Google Scholar] [CrossRef]
- Mukoni, E.; Garner, K.S. Multi-Objective Non-Dominated Sorting Genetic Algorithm Optimization for Optimal Hybrid (Wind and Grid)-Hydrogen Energy System Modelling. Energies 2022, 15, 7079. [Google Scholar] [CrossRef]
- Kidmo, D.K.; Deli, K.; Bogno, B. Status of renewable energy in Cameroon. Renew. Energy Environ. Sustain. 2021, 6, 2. [Google Scholar] [CrossRef]
- Solar Resource Maps of Cameroon. Available online: https://solargis.com/maps-and-gis-data/download/cameroon (accessed on 27 September 2022).
- Estimating the Renewable Energy Potential in Africa: A GIS-Based Approach. Available online: https://www.irena.org/publications/2014/Aug/Estimating-the-Renewable-Energy-Potential-in-Africa-A-GIS-based-approach (accessed on 12 September 2022).
- Bhusal, N.; Gautam, M.; Benidris, M.; Louis, S.J. Optimal Sizing and Siting of Multi-purpose Utility-scale Shared Energy Storage Systems. In Proceedings of the 2020 52nd North American Power Symposium (NAPS), Tempe, AZ, USA, 11–13 April 2021; pp. 1–6. [Google Scholar] [CrossRef]
- Vukadinović, A.; Radosavljević, J.; Đorđević, A.; Protić, M.; Petrović, N. Multi-objective optimization of energy performance for a detached residential building with a sunspace using the NSGA-II genetic algorithm. Sol. Energy 2021, 224, 1426–1444. [Google Scholar] [CrossRef]
- Islam, Q.N.U.; Ahmed, A.; Abdullah, S.M. Optimized controller design for islanded microgrid using non-dominated sorting whale optimization algorithm (NSWOA). Ain Shams Eng. J. 2021, 12, 3677–3689. [Google Scholar] [CrossRef]
- Yin, X.; Cheng, L.; Wang, X.; Lu, J.; Qin, H. Optimization for Hydro-Photovoltaic-Wind Power Generation System Based on Modified Version of Multi-Objective Whale Optimization Algorithm. Energy Procedia 2019, 158, 6208–6216. [Google Scholar] [CrossRef]
- Toro, S.M. Post-construction effects of the Cameroonian Lagdo dam on the River Benue. Water Environ. J. 1997, 11, 109–113. [Google Scholar] [CrossRef]
- Grijsen, J.; Patel, H. Understanding the Impact of Climate Change on Hydropower: The Case of Cameroon—Climate Risk Assessment for Hydropower Generation in Cameroon, World Bank Group. 2014. Available online: https://policycommons.net/artifacts/1527630/understanding-the-impact-of-climate-change-on-hydropower/2216658/ (accessed on 16 November 2022).
- Eneo2020AnnualReport.pdf. Available online: https://eneocameroon.cm/pdf/Eneo2020AnnualReport.pdf (accessed on 20 July 2022).
- CAMS Radiation Service—SoDa. Available online: https://www.soda-pro.com/web-services/radiation/cams-radiation-service (accessed on 22 July 2022).
- Kidmo, D.K.; Deli, K.; Raidandi, D.; Yamigno, S.D. Wind Energy for Electricity Generation in the Far North Region of Cameroon. Energy Procedia 2016, 93, 66–73. [Google Scholar] [CrossRef]
- HOME—SoDa. Available online: https://www.soda-pro.com/ (accessed on 2 October 2022).
- Nzotcha, U. Promoting Pumped Hydroelectric Energy Storage for Sustainable Power Generation in Cameroon: An Assessment of Local Opportunities. Ph.D. Thesis, Université de Yaoundé I, Yaoundé, Cameroon, 2020. [Google Scholar]
- Available online: https://www.google.com/maps/place/Lac+Lagdo/@9.0547092,13.7284447,8219m/data=!3m1!1e3!4m5!3m4!1s0x10e4a099c18905ad:0x4aae22c8e99e5bd9!8m2!3d8.8738844!4d13.8332193 (accessed on 16 November 2022).
- Belmili, H.; Haddadi, M.; Bacha, S.; Almi, M.F.; Bendib, B. Sizing stand-alone photovoltaic–wind hybrid system: Techno-economic analysis and optimization. Renew. Sustain. Energy Rev. 2014, 30, 821–832. [Google Scholar] [CrossRef]
- Diaf, S.; Belhamel, M.; Haddadi, M.; Louche, A. Technical and economic assessment of hybrid photovoltaic/wind system with battery storage in Corsica island. Energy Policy 2008, 36, 743–754. [Google Scholar] [CrossRef]
- Akram, U.; Khalid, M.; Shafiq, S. An Innovative Hybrid Wind-Solar and Battery-Supercapacitor Microgrid System—Development and Optimization. IEEE Access 2017, 5, 25897–25912. [Google Scholar] [CrossRef]
- Aykut, E.; Terzi, K. Techno-economic and environmental analysis of grid connected hybrid wind/photovoltaic/biomass system for Marmara University Goztepe campus. Int. J. Green Energy 2020, 17, 1036–1043. [Google Scholar] [CrossRef]
- Yimen, N.; Tchotang, T.; Kanmogne, A.; Idriss, I.A.; Musa, B.; Aliyu, A.; Okonkwo, E.; Abba, S.; Tata, D.; Meva’A, L.; et al. Optimal Sizing and Techno-Economic Analysis of Hybrid Renewable Energy Systems—A Case Study of a Photovoltaic/Wind/Battery/Diesel System in Fanisau, Northern Nigeria. Processes 2020, 8, 1381. [Google Scholar] [CrossRef]
- Kusakana, K. Feasibility analysis of river off-grid hydrokinetic systems with pumped hydro storage in rural applications. Energy Convers. Manag. 2015, 96, 352–362. [Google Scholar] [CrossRef]
- Das, P.; Das, B.K.; Mustafi, N.N.; Sakir, T. A review on pump-hydro storage for renewable and hybrid energy systems applications. Energy Storag. 2020, 3, e223. [Google Scholar] [CrossRef]
- Renewable Power Generation Costs in 2021. Available online: https://irena.org/publications/2022/Jul/Renewable-Power-Generation-Costs-in-2021 (accessed on 4 October 2022).
- Zakeri, B.; Syri, S. Electrical energy storage systems: A comparative life cycle cost analysis. Renew. Sustain. Energy Rev. 2015, 42, 569–596. [Google Scholar] [CrossRef]
- GW 2S-Smart Wind Turbine|GOLDWIND Wind Turbine Manufacturer. Available online: https://www.goldwind.com/en/windpower/product-gw2s/ (accessed on 2 October 2022).
- SMA America Confirms 25-Year Design Life for Sunny Highpower PEAK3 Inverters|SMA America. Available online: https://www.sma-america.com/newsroom/news-details/sma-america-confirms-25-year-design-life-for-sunny-highpower-peak3-inverters (accessed on 14 September 2022).
- Kazem, H.A.; Albadi, M.; Al-Waeli, A.H.; Al-Busaidi, A.H.; Chaichan, M.T. Techno-economic feasibility analysis of 1 MW photovoltaic grid connected system in Oman. Case Stud. Therm. Eng. 2017, 10, 131–141. [Google Scholar] [CrossRef]
- Ndwali, K.; Njiri, J.G.; Wanjiru, E.M. Multi-objective optimal sizing of grid connected photovoltaic batteryless system minimizing the total life cycle cost and the grid energy. Renew. Energy 2019, 148, 1256–1265. [Google Scholar] [CrossRef]
- Arabi-Nowdeh, S.; Nasri, S.; Saftjani, P.B.; Naderipour, A.; Abdul-Malek, Z.; Kamyab, H.; Jafar-Nowdeh, A. Multi-criteria optimal design of hybrid clean energy system with battery storage considering off- and on-grid application. J. Clean. Prod. 2021, 290, 125808. [Google Scholar] [CrossRef]
- Gharavi, H.; Ardehali, M.; Ghanbari-Tichi, S. Imperial competitive algorithm optimization of fuzzy multi-objective design of a hybrid green power system with considerations for economics, reliability, and environmental emissions. Renew. Energy 2015, 78, 427–437. [Google Scholar] [CrossRef]
- Bruck, M.; Sandborn, P.; Goudarzis, N. A Levelized Cost of Energy (LCOE) model for wind farms that include Power Purchase Agreements (PPAs). Renew. Energy 2018, 122, 131–139. [Google Scholar] [CrossRef]
- Bruck, M.; Sandborn, P. Pricing bundled renewable energy credits using a modified LCOE for power purchase agreements. Renew. Energy 2021, 170, 224–235. [Google Scholar] [CrossRef]
- Yang, S.; Zhu, X.; Guo, W. Cost-Benefit Analysis for the Concentrated Solar Power in China. J. Electr. Comput. Eng. 2018, 2018, 4063691. [Google Scholar] [CrossRef]
- Deb, K.; Agrawal, S.; Pratap, A.; Meyarivan, T. A Fast Elitist Non-dominated Sorting Genetic Algorithm for Multi-objective Optimization: NSGA-II. In International Conference on Parallel Problem Solving from Nature; Springer: Berlin, Germany, 2000; pp. 849–858. [Google Scholar] [CrossRef]
- Mirjalili, S.; Lewis, A. The Whale Optimization Algorithm. Adv. Eng. Softw. 2016, 95, 51–67. [Google Scholar] [CrossRef]
- RESEARCH—SoDa. Available online: https://www.soda-pro.com/research-projects (accessed on 16 November 2022).

















| NSWOA | NSGA-II | |||||
|---|---|---|---|---|---|---|
| Evaluation Parameters | PV-PHS | Wind-PHS | PV-Wind-PHS | PV-PHS | Wind-PHS | PV-Wind-PHS |
| LOLP (%) | 0 | 0 | 0 | 0 | 0 | 0 |
| Total cost (€) | 121,760,835 | 105,596,880 | 100,749,018 | 122,814,628 | 112,470,873 | 100,969,133 |
| Total cost PV (€) | 73,434,451 | 0 | 18,471,178 | 76,595,316 | 0 | 25,064,527 |
| Total cost Wind (€) | 0 | 79,136,177 | 56,124,948 | 0 | 89,799,918 | 50,512,453 |
| Total cost PHS (€) | 48,326,383 | 26,460,702 | 26,152,890 | 46,219,312 | 22,670,955 | 25,392,151 |
| LCOE_PV (€/kWh) | 0.042 | 0 | 0.042 | 0.042 | 0 | 0.042 |
| LCOE_Wind (€/kWh) | 0 | 0.025 | 0.025 | 0 | 0.025 | 0.025 |
| LCOE_PHSS (€/kWh) | 0.061 | 0.385 | 0.231 | 0.051 | 0.424 | 0.191 |
| PV output power (MW) | 71.159 | 0 | 17.894 | 74.225 | 0 | 24.289 |
| Wind output power (MW) | 0 | 43 | 30 | 0 | 48 | 27 |
| PHS power (MW) | 35 | 21.230 | 22.146 | 34.907 | 21.215 | 22.411 |
| 645,956 | 326,864 | 306,658 | 597,696 | 238,000 | 284,978 | |
| Daily energy storage capacity () | 403.82 | 204.34 | 191.71 | 373.65 | 148.79 | 178.15 |
| Number of inverter | 475 | 0 | 120 | 495 | 0 | 162 |
Disclaimer/Publisher’s Note: The statements, opinions and data contained in all publications are solely those of the individual author(s) and contributor(s) and not of MDPI and/or the editor(s). MDPI and/or the editor(s) disclaim responsibility for any injury to people or property resulting from any ideas, methods, instructions or products referred to in the content. |
© 2023 by the authors. Licensee MDPI, Basel, Switzerland. This article is an open access article distributed under the terms and conditions of the Creative Commons Attribution (CC BY) license (https://creativecommons.org/licenses/by/4.0/).
Share and Cite
Amoussou, I.; Tanyi, E.; Ali, A.; Agajie, T.F.; Khan, B.; Ballester, J.B.; Nsanyuy, W.B. Optimal Modeling and Feasibility Analysis of Grid-Interfaced Solar PV/Wind/Pumped Hydro Energy Storage Based Hybrid System. Sustainability 2023, 15, 1222. https://doi.org/10.3390/su15021222
Amoussou I, Tanyi E, Ali A, Agajie TF, Khan B, Ballester JB, Nsanyuy WB. Optimal Modeling and Feasibility Analysis of Grid-Interfaced Solar PV/Wind/Pumped Hydro Energy Storage Based Hybrid System. Sustainability. 2023; 15(2):1222. https://doi.org/10.3390/su15021222
Chicago/Turabian StyleAmoussou, Isaac, Emmanuel Tanyi, Ahmed Ali, Takele Ferede Agajie, Baseem Khan, Julien Brito Ballester, and Wirnkar Basil Nsanyuy. 2023. "Optimal Modeling and Feasibility Analysis of Grid-Interfaced Solar PV/Wind/Pumped Hydro Energy Storage Based Hybrid System" Sustainability 15, no. 2: 1222. https://doi.org/10.3390/su15021222
APA StyleAmoussou, I., Tanyi, E., Ali, A., Agajie, T. F., Khan, B., Ballester, J. B., & Nsanyuy, W. B. (2023). Optimal Modeling and Feasibility Analysis of Grid-Interfaced Solar PV/Wind/Pumped Hydro Energy Storage Based Hybrid System. Sustainability, 15(2), 1222. https://doi.org/10.3390/su15021222

