Next Article in Journal
Research on the Effect of Sand Barriers on Highways in Desert Areas on Sand Control
Previous Article in Journal
Spatiotemporal Variation of Evapotranspiration and Its Driving Factors in the Urumqi River Basin
 
 
Font Type:
Arial Georgia Verdana
Font Size:
Aa Aa Aa
Line Spacing:
Column Width:
Background:
Article

“Realization–Feedback” Path of Ecological Product Value in Rural Areas from the Perspective of Capital Recycling Theory: A Case Study of Zhengjiabang Village in Changyang County, China

1
Key Laboratory for Geographical Process Analysis and Simulation of Hubei Province, Central China Normal University, Wuhan 430079, China
2
College of Urban and Environmental Sciences, Central China Normal University, Wuhan 430079, China
3
Hubei Tiandiyun Geomatics Technology Group, Wuhan 430010, China
*
Author to whom correspondence should be addressed.
Sustainability 2023, 15(18), 13905; https://doi.org/10.3390/su151813905
Submission received: 13 July 2023 / Revised: 18 August 2023 / Accepted: 8 September 2023 / Published: 19 September 2023

Abstract

:
Transforming ecological products into sources of economic value can help mitigate the tension between environmental conservation and economic growth. Using the capital cycle theory and the unique qualities of eco-friendly items, this study utilizes a case study approach, focusing on Zhengjiabang Village located in Changyang, Hubei Province. Meanwhile, we build a value realization chain of ecological products by combining the practical process of the village. On this basis, we reveal the roles of each subject and object in the evolutionary process, from ecological resources to ecological products. We also identify the key issues of eco-industrial expansion and spatial evolution. Taking the industrialization of ecological capital as the key, we add a step of value feedback to create a cycle of ecological product value realization and strengthen the sustainability of capital and industry. Ultimately, we aim to promote the transformation of ecological environmental advantages into economic advantages, and provide a new concept able to promote the construction of endogenous mechanisms for realizing the value of ecological products in rural areas.

1. Introduction

Since the 1970s, the world has been experiencing a green revolution. The conflict between economic development and environmental protection has become increasingly intense. Seeking sustainable economic and ecological development and finding a balance between the coordinated development of the two has become the goal of global ecologists and economists. In this context, the concept of ecosystem services was formally proposed [1,2], defined by the United Nations Millennium Ecosystem Assessment as the various benefits that humans derive from ecosystems. The concept of ecological product has evolved from ecosystems services. By focusing on poverty and green development, the “World Development Report 2003: Sustainable Development in a Changing World, the World Bank [3]” suggested that if policies were not improved, environmental pressures might upend the development process and reduce the quality of life for all people. Under the requirements for stable growth, improving the ecological environment and unleashing economic vitality are becoming more urgent. Therefore, the Chinese government has formally defined ecological products in its planning of national main functional areas [4] and proposed strategies accordingly in order to further explore their values.
Current research on the value realization path for ecological products has focused on certain types of ecological product and discussed various types of payment for ecosystem services (PES) from the perspectives of econometrics and ecological economics, including ecological value-added payment [5], payment for forest ecosystems [6], ecotourism and ecological payment [7]; these act as avenues via which to explore potential means of bringing in additional income for ecosystem service providers and stimulating the market to monetize ecological product values. At present, the academic community has identified three main value realization paths, namely, the market path for public ecological products [8], the government path for public ecological products [9], and the government–market combination path for quasi-public ecological products [10]. Examples of these paths include the forest ecological compensation program in Finland [11], Costa Rica’s market-based ecological restoration model [12], the wetland bank in the United States [13], the international carbon trading initiative [14], ecotourism in Japan [15], and tourism product certification in Australia [16]. However, sustainability problems related to government taxation [17], license trading [18] and ecological compensation [19] are found in the practices of many countries. Without a continuous loop between input and output, it is impossible to use and develop ecological resources efficiently and rationally. The “2021 Annual Report: From Crisis to Green, Resilient, and Inclusive Recovery [20]” from the World Bank highlights the importance of eco-capital markets and sustainable green development. Since 2021, China has gradually recognized the importance of transforming ecological resources into economic momentum. The Party Central Committee and State Council have issued their opinions regarding the establishment and improvement of the ecological product value realization mechanism, which could facilitate the transformation of China’s ecological assets into economic advantages with a mixed development path through the participation of government and market.
Compared with the environmentally degraded, crowded and chaotic cities, while rural areas often have significant ecological advantages, rural areas in less-developed regions also generally suffer from the obstacles of low levels of development or the high costs of modernized factors for specialty industries [21]. If rural areas are unable to introduce modern factors of production such as high technology in a timely manner, the development of rural industries will be subject to large fluctuations in prices, leading to market failure [22]. Therefore, rural areas need to combine resource advantages and environmental advantages, and effectively complete ecological capitalization and capital industrialization in order to build an endogenous mechanism for realizing the value of ecological products [23,24].
The transformation of natural capital is an important aspect when considering sustainable economic growth in the future [25]. Based on this, Costanza proposed that the core of human well-being lies in the integration of natural, human and artificial capitals [25], and that the intervention of diversified capitals reduces the risk of ecological resource realization and provides more possibilities. Together with Costanza, Groot argues that, to transform ecosystem services into ecological capital, non-tradable public interests need to be valued through the market [2]. In 1987, the Brundtland Commission first proposed treating the environment as ecological capital, with the biosphere being the most basic form of ecological capital [26]. The emergence of ecological capital has further broadened the extent of natural capital and internalized the externalities of ecological resources. Since then, ecological capitalization has become a hot research topic due to its ability to promote the market transaction of ecological products, participation in ecological product consumption, and the realization of ecological product values. Although the concept of ecological capital was proposed very early, there is a lack of specific examples of the implementation of a path or model. Research on ecological capital theory mainly focuses on the basic concepts, attributes, values and other theoretical foundations of the framework [27]. With regard to the marketization path of ecological capital, research on the sustainable development mode of terminal products and specific operation methods is relatively lacking. Case studies are concentrated in developing countries in the Americas and Asia. In recent years, the Chinese research community has begun to construct ecological capitalization systems, mainly by researching concept definitions [28], value theory interpretations [29], key problem identification and path analyses [30]. In addition to theoretical research, local practice has achieved some tangible results, including a diversified model of value assessment and market transaction in Lishui, Zhejiang Province [31], an ecological compensation model of Xin’an River and the Dongjiang River basins [32], Nanping Ecological Bank [33] and the Chongqing land ticket system [34], and the transformation of the cultural tourism industry in Weihai, Shandong [35].
In general, the main problems present in the current research on ecological capitalization are as follows: (a) although the current research results analyze the mechanism and path involved in realizing the value of ecological products from different perspectives, they suffer from fragmentation, an imperfect follow-up guarantee mechanism, unsustainable benefits, and insufficient generalizability; (b) while research on the ecological product value realization path has gradually matured with in-depth discussions, perspectives on the capital cycle theory have not been given enough attention; and (c) although research on the paths implicated in realizing ecological product values at national and regional scales has been prolific, works on paths at a local scale, particularly in rural areas, have been relatively scarce. Summaries on current practices are insufficient for guiding and operating administrative regions at the village level.
As a development strategy for balancing the economy and environment, ecological product value realization is intended to promote a continuous and effective marketization process for ecological products and release social, economic and ecological benefits in this process. As a solution to the imbalance between the supply of and demand for ecological products, the vast countryside in less developed areas, with a huge potential for ecological development, is obviously more attractive than cities with weak growth. Because rural areas around the world are generally undeveloped and have a large reserve of ecological resources, exploring and promoting their development paths to produce economic benefits is essential to maintaining harmonious human–nature relations. Against this backdrop, this paper uses Zhengjiabang Village in Changyang as a case study of a rural ecosystem, discusses the path of realizing ecological product values from the perspective of the capital cycle theory, explores and proposes the value of the ecological products path of “realization–feedback”, and provides a foundation for future research on ecological product value realization paths. Zhengjiabang Village was chosen for its ability to represent impoverished villages in mountainous areas. These villages typically have a rich endowment of ecological resources, but at the same time are also plagued with structural problems, such as poverty and hollowing. Therefore, the study of their ecological product value realization processes is a noteworthy opportunity to apply theories regarding ecological capital circulation and two mountains, and the nationalization of ecological value transformation at a local scale.

2. Case Selection and Research Framework

2.1. Case Selection

Zhengjiabang Village in the city of Yichang is located in China’s Three Gorges Reservoir Area, an ecologically sensitive area in the Yangtze River Basin, as shown in Figure 1 (Figure S1 in Supplementary Materials). Zhengjiabang Village was chosen because it is a remote mountain village in the non-urbanized area of Changyang County, which is considered a key ecological function area. Its countryside is surrounded by mountains and is underdeveloped. With an aging population of 2266, the majority of its households were in poverty before the economic transformation. The total area of the village is 41.21 square kilometers, with 90% forest coverage. Its main industry is traditional planting. Therefore, taking Zhengjiabang Village as a case study is a good way to explore the process of realizing the value of ecological products in mountain villages in underdeveloped and remote areas of China. In 2013, as a collaboration between Zhengjiabang Village and Qingjiang Fangshan Scenic Area, the Longxing Tourism Development Service Co., Ltd., was established. Jointly controlled by village enterprises, this company provides ecological and cultural resources to the village as a collective business entity. Qingjiang Fangshan Scenic Area also provides tourism operations, development modes and funds. With the help of the “realization–feedback” path for ecological product values, Zhengjiabang Village has transformed from an impoverished village and latecomer to economic prosperity to a model provincial village by effectively converting its comparative advantage of ecological resources into economic growth. In the context of ecological civilization construction, studying the “realization–feedback” path for ecological product values in Zhengjiabang Village from the perspective of the capital cycle theory is an innovative way to explore and practice the concept of green water and green mountains becoming golden mountains and silver mountains. In return, our study can provide solutions to four types of difficulty faced by rural ecological products, namely “difficult to measure, difficult to mortgage, difficult to trade, and difficult to realize”, in addition to offering stakeholders in ecologically fragile areas a reference template for eliminating poverty.

2.2. Data Sources

The data for this article came from two main sources: field survey data and map data. As shown in Table 1 (Table S1 in Supplementary Materials), field survey data were the main source of data; they came from a long-term field survey conducted over a five-month period between June 2022 and October 2022. Qualitative data on the realization of the value of ecological products in Zhengjiabang Village were obtained through semi-structured interviews, participatory observation, and text collection. Interviews were the main source of data, and observations and texts were mainly used as cross-validation and data supplementation.
Semi-structured interviews were developed primarily based on the differences in the types and experiences of Zhengjiabang villagers, village committees, and the Longxing Tourism Service Company’s involvement in eco-product value realization. The interview strategy was characterized by diversity and sufficient depth. In-depth interviews with 30 people were completed during the research. The interviewees included 22 villagers, 4 leaders of the village committee, 2 leaders of the Longxing Tourism Service Company, and 2 leaders of the Changyang County Committee. A follow-up interview was also conducted online with 4 leaders of Changyang County and the village committee.
We also collected detailed observations regarding the production, living, and ecological space of the village during the three months of our residency. Observations focused on the interactions among different subjects, including the villagers, the village committee, the company, and the Changyang County Committee. And on the basis of this, different forms of information, such as text, video and audio recordings, were developed.
The collection of texts focuses on policy documents, development plans, engineering plans, etc., related to the realization of the value of ecological products. Physical materials, such as brochures on village publicity, documents on business operations, contracts, etc., were collected. In addition, we also collected policy documents related to the realization of the value of ecological products at the national, provincial and municipal levels with the relevant departments of the Development and Reform Commission of Hubei Province. We also visited the museums, exhibition halls and archives in Zhengjiabang Village and Changyang County. We also comprehensively organized the reports about Zhengjiabang Village on the Internet, mainly to understand the development history of Zhengjiabang Village.
The map data were obtained from the latest third National Land Survey in 2019, provided by the Natural Resources Bureau of Changyang County.

2.3. Capital Recycling Theory

The essence of ecological product value realization is to derive economic value from the sustainability of ecological resources [36]. However, the economic value needs to be externalized to the greatest extent possible to ensure that the environment is the biggest beneficiary. Therefore, the process of transforming ecological resources into ecological products needs to be sustainable. Sustainability emphasizes ecological increment and quality, as high-quality ecological products can generate ecological premiums by themselves, and capital has the characteristics of circulation and being value-added [37]. This coincides with the capital cycle theory, which emphasizes the surplus value of capital.
In addition to the economic attributes of capital, ecological resources also have social and environmental attributes. Not all of them are privately owned like ecological capital, and the public attributes of the environment itself prevent all ecological products from being traded [36]. Ecological products are similar to capital in that they can have factors of production attached to them and thus contain productive human inputs. In summary, ecological product value realization and capital cycle theory have a certain fit, but also have the characteristics of multiple attributes.

2.4. Research Framework

At the initial stage of socioeconomic growth, given the natural environment limitations, an economy often cannot grow rapidly. The complex role of socioecological systems in the development of a region can prevent them from becoming effective driving forces behind regional socioeconomic growth. In rural areas, spatial constraints often result in negative correlations between the coupling parts in their socioecological systems. Promoting regional development based on the strength of ecological resources has become a comprehensive proposition and has attracted the attention of social economists and natural ecologists from various countries.
In developing countries, the improvement of living standards brings increased demand for not only agricultural products, industrial products and other material products, but also clean water, fresh air, a suitable climate and other ecological services. However, the insufficient supply of high-quality ecological products is unable to meet these urgent needs and seriously hinders the realization of ecological product values. With traditional approaches to ecological environment governance and restoration having difficulty providing an effective solution, the realization of ecological product values becomes the key to balancing the supply and demand [38]. The tasks of ecological restoration are to restore and rebuild ecosystems damaged by human activities and natural disasters, maintain the characteristics of regional cultural landscapes, and improve the connectivity of ecological landscapes and the quality of ecological products. The path of realizing the value of ecological products is capable of bridging “green water and green mountains” and “golden mountains and silver mountains”. Moreover, the effective transformation of ecological resources into economic value is of great significance to the construction of a global ecological civilization.
The market-oriented development process of ecological resources has three important features: integrity, externality and uniqueness. The unity and integrity of ecological resources means that they cannot be divided into separate components for sale. The ecological products of a forest include trees, air, temperature and humidity control, oxygen release, carbon sequestration, etc. These products cannot be priced separately and thus need to be evaluated as a whole for integrated development and operation. Externality is another feature of the ecological environment and ecological products. As a broad concept, it embodies social and economic benefits. The development and operation of ecological resources should reflect not only the economic benefits of market transactions, but also the ecological benefits of protecting the environment in the process of operation. Additionally, in the evaluation of the results for ecological product value realization, it is necessary to consider social benefits, contribute to social development, and promote harmonious coexistence between humans and nature. Each type of ecological product is unique. With some ecological landscape resources showing characteristics of fragmentation and others showing characteristics of integrity, ecological products can differ in internal structure, quantity, and quality. This decentralized nature of ecological products means that they are difficult to uniformly price and replicate like industrial products. But their scarcity also gives them the potential to generate an ecological premium.
There are two prerequisites for any product or service to be able to generate value. First, this product or service must bring utility to human beings [1]. Second, this product or service must be scarce [39]. The monetary value of ecological resources results from their scarcity [40]. The formation of ecological assets consists of their value assessment, the quantification of the ecosystem’s own stock and output flow, the introduction of ecological resources with economic value into the market, and participation in capitalization to achieve ecological premiums. Based on the theory of capital circulation, Costanza proposed that ecological capital stock can produce service flows for the improvement of human well-being [41]. Similar to other types of capital, it forms movement (three stages of purchase, production, and sales), value multiplication, and stock accumulation [1]. Ecological resources are inputs to the value chain of “ecological resources–ecological assets–ecological capital–ecological products–monetary benefits–income feedback”, while ecological products are outputs from this chain.

2.4.1. The Transformation Process of Ecological Resources

Under the guidance of capital circulation theory, a necessary condition for ecological resources to participate in the capital cycle is that they and their associated production factors can be purchased through market-based transactions in an orderly manner. The core of a market economy is the exchange of commodities with clear and definable property rights, but ecological resources lack a clear definition of property rights and are associated with the problem of ambiguous boundaries when compared to common labor, technology, and production materials. Therefore, ecological resources can only be turned into assets with an economic value through exploration, the confirmation of rights, and assessment.

2.4.2. The Transformation Process of Ecological Assets

The key to maintaining the cycle of capital is to seize surplus value, achieve capital accumulation by producing economic returns that exceed inputs, expand reproduction, and continue to the next stage of capital circulation. High-quality means of production, labor and technology can optimize the production environment of surplus value with the continuous injection of monetary capital and sustainable investments. The process of ecological asset capitalization is different from the traditional capitalization cycle in that the decisions involved are not simply motivated by economic benefits but instead are coordinated by the development of combined social, economic and ecological benefits. This process also has strong externalities, but the existence of economic value is essential because surplus value is generated by ecological asset holders in the process of capital multiplication, a core driving force behind the ecological product value “realization–feedback” path. Governments can improve the efficiency of internalizing the externalities of ecological products through contract outsourcing or franchising [42]. After ecological resources are discovered and transformed into ecological assets with potential economic value, industrializable ecological assets are introduced into the capital market. By participating in capital accumulation, these assets take the form of entities at the stage ecological resource stage. At the stage of unified capitalization, an ecological asset entity can be decomposed into three parts: ownership, stock, and flow [43] for competition, screening, and gradual participation in the path of ecological capital accumulation. Transactions mainly take place on a market platform. Transactions, physical or virtual, can only be guaranteed on such a platform by a system of unified, stable, and robust regulations and policies. The initiator responsible for providing the institutional guarantee and promotion of the transaction is the government, whereas the investors responsible for providing the operation, development and consumer aspects of the transaction are enterprises. Furthermore, the public and non-government organizations are both the main body of consumption and the subject of supervision and assistance. The main method used by the Chinese government to industrialize ecological capital is franchising, in which the right to use and operate a product is given to the public, organizations, enterprises, etc., while the investment entity provides part of the capital to repay the investment costs of the producers and collaborates with the government regarding industrialized development and operation in the future.

2.4.3. The Transformation Process of Ecological Capital

In the link of ecological capital exchange and consumption, exchange value and surplus value are formed through the consumption of products with the process of industrialization. Although labor is the only source of surplus value, the timeframe of actions attributed to natural forces far exceeds that of human labor in the manufacturing of ecological products. This can potentially trap the ecological industry in a relatively low annual surplus value rate, which is an unfavorable condition when aiming to stimulate investment in social capital. Innovative business models, the promotion of integration and coordinated development between ecological industries and traditional economies are crucial countermeasures to this mode of inefficiency and low value in production. By transferring the value of ecological products into private goods as means of production and fully materializing these values in market transactions, the overall surplus value rate can be improved, the enthusiasm for social capital can be fully mobilized, and the financing channels for ecological industries can be broadened. Extending the industrial chain can have multiple beneficial effects on the capital accumulation process for ecological and eco-friendly product manufacturing and expansion. These benefits include the acceleration of the capital turnover speed, a reduction in capital operation risks, a shortened payback period, the more effective transformation of ecological advantages into economic ones, and the more rapid accumulation of ecological capital.
Compared to traditional commodities, ecological products have the characteristics of complex sources, diverse forms and strong externalities. They are difficult to disperse for individual consumption and market pricing. If the cultivated ecological products cannot be smoothly realized, the enthusiasm of producers and investors will be dampened, and the capital cycle will be unsustainable. Therefore, industrialization can form diversified value monetization channels through innovation in technology, management, modes and other factors, bundle multiple types of products, and reasonably price ecological products. In the industrialization stage, through ecological restoration, service support, space binding and other means of improving quality and credit, ecological products contain initial capital and subsequent investment. Furthermore, the value of production factors enters ecological products through the operation and development of ecological capital and is transformed into exchange value. The first step of industrialization is the production of ecological products, whereby the surplus value of capital is internalized in the products. By entering market transactions, platform-based strategies can effectively solve the problem of realizing the value of ecological products. The process of industrialization can enhance the circulation form, consumption mode and accelerate the process of the monetization of ecological products. Technological innovation is the core driving force of this. With the spatial clustering of economic activities, industries gradually form a benign interaction and form large-scale industrial clusters. The advantage of clusters is their ability to further optimize our capacity to allocate resources, optimize the industrial structure system, reduce production costs, improve production efficiency and increase the level of surplus value output. The generation of more surplus value will promote more external investment capital to enter the market and start a new round of capital cycle. In the process of constant repetition, the negative feedback of the virtuous cycle will continuously strengthen each stage of the ecological products value realization chain.
After going through the whole chain of “production–circulation–exchange–consumption”, the surplus value is finally transformed into the benefits of ecological industrialization after deducting prepaid capital and sunk costs. To ensure the continuous supply of high-quality ecological products and promote the circulation of ecological capital, the foundation for the sustainable development of ecological capital circulation is a high-quality environment, which is also the key to improving human well-being. Promoting regional ecological governance is crucial for improving the quality of ecological assets and their social services, which can be achieved through scientific allocation and overall optimization. By doing so, governments can comprehensively enhance the economic and social value of the rectification and optimization transformation area, and establish a better ecological environment that feeds back environmental construction into development benefits.

2.4.4. Summary

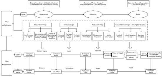
The research framework is shown in Figure 2 (Figure S2 in Supplementary Materials). This research took Zhengjiabang Village as an example. From the perspective of the capital cycle theory, it explained the practical path of “Value Multiplication” and “Value Monetization”. The ultimate goal of the value chain is the growth of social, ecological and economic benefits. The flow chart can well express the operation mechanism and internal mechanism involved in realizing the value of ecological products in underdeveloped mountain villages. The general law was summarized on the basis of the consideration of external factors and the relationship between individual subjects and objects. Ecological resources with associated property rights can be transformed into capital by investing continuously and participating in diverse transactions to accumulate initial capital and gradually attain economic value. Specifically, the introduction of ownership transactions for a portion of the ecological capital enables its transformation into financial products that can be traded using credit facilities. It can also be integrated with other industries and converted into material and cultural services to expand capital channels and enhance their value realization chain, thereby achieving appreciation in value and ecological premia. Once ecological capital has been established based on company operations, any economic benefits derived can be monetized, resulting in an ecological product. Such rewards benefit every segment of the value chain, eventually culminating in a self-sustained loop of prosperity. On one hand, the continuous cycle of interests associated with the ecological industry enhances the industrial and supply chains’ development quality, bolstering the core competitiveness of eco-friendly products, mitigating risks across chains, and creating a mutually beneficial interaction between industry and the environment. In addition, it unlocks the potential of ecological industrialization and ensures ecologically sustainable product value realization. On the other hand, the ecological industry reaps the rewards of investing in the regulation of environmental governance, giving way to the restoration of regulating ecosystems’ functioning. It further improves green support facilities, enhances people’s well-being, optimizes the supply potential of ecosystems, and effectively mitigates the conflicts between humans and the land they inhabit.

3. Results

3.1. Stage of Ecological Resource Assetization in Zhengjiabang Village

China’s system of public ownership leads to the significant externality of ecological resources. The indifferent behavior of power entities reinforces the opinion among the public that their actions have no impact on the use of these resources. The ambiguity in defining behavioral rights and interests creates negative externalities that are difficult to control and regulated inefficiently due to an inadequate legal framework. These factors hinder the development of ecological resources during their initial stage of assetization. The incomplete knowledge of the public regarding the ownership of ecological resources causes potential investors to be wary of investment. Consequently, the failure to establish effective laws and regulations that clearly outline the property rights system of ecological resources constitutes the primary hurdle in facilitating their accessibility in the factor market for transactions. In order to address the issue of defining property rights, Zhengjiabang Village has implemented a strategy in which fragmented and decentralized ecological resources are transferred to the village collective, collected, stored centrally and registered according to their value. Additionally, value assessments and the scrutinization of the ecological resources’ origin are conducted before they are compiled into ecological asset packages. Consequently, owners of such assets can lease, transfer or entrust their use to potential clients, which marks the initial stage of achieving the marketization of ecological assets. Clearly outlining the boundaries of ecological resource ownership is a vital factor in the assetization process, as it safeguards environmental standard compliance and secures the interests and rights of authoritative entities.
Focusing on Zhengjiabang Village as a case study at the micro and rural levels, the utilization of ecological resources aims to promote the use of the underutilized resources found in rural areas. Guided by the “two mountains” theory, the development approach has shifted from a previous focus on flat resources in agriculture to a more comprehensive system of utilizing various types of natural elements such as mountains, waters, fields, forests, lakes, and grasslands. This shift helps in transforming the rural economic structure from an agriculture-based model to a more integrated approach with primary, secondary, and tertiary sectors. The rapid growth of urbanization, combined with increased environmental pollution and the reduced carrying capacity of resources, has increased the attractiveness of rural areas over cities. As such, urban dwellers’ interest in visiting rural areas has driven up the demand for tourism and service industries, leading to the diversified operational development of ecological resources in villages. This approach not only addresses the scarcity of rural ecological resources and effectively allocates them, but it also promotes the realization of the value of ecological products. As a result, it enables the cycle of “realization–feedback” for ecological product value. Zhengjiabang Village suffers from severe environmental pollution, poverty, and underdevelopment caused by natural disasters and industrial emissions. In order to enhance the quality and availability of ecological products, the village collective has implemented various measures, including ecological restoration, spatial optimization, and land consolidation. These actions improve the quality and reliability of the ecological products, support industrial development, adjust land use patterns, and achieve the comprehensive treatment of landscapes, water bodies, fields, forests, lakes, and grass pastures. The cultivation of local characteristic crops could be implemented for the region’s arable land, with standardized ecological product materials supplied. Other proposed measures include transforming and optimizing the rural living environment, supporting bank revetment and restoring water landscapes based on sewage treatment, constructing ecological wetland, creating shoreline landscapes, and constructing a riverside park to improve the value of ecological products such as flood control, soil and water conservation, and water conservation, while promoting scenery that has the potential to produce ecological premiums. Furthermore, the ecological restoration project in Zhengjiabang Village has improved both the quality and quantity of ecological resources, encouraged the more rational use of these resources, and increased the efficiency of converting the potential value of ecological assets into economic benefits.

3.2. Stage of Ecological Asset Capitalization in Zhengjiabang Village

Through the ecological restoration project, Zhengjiabang Village has prevented environmental degradation and ecological impairment. The high-quality ecological resources fixed as ecological assets could produce economic benefits. As a result, the village can quantify ecological assets, create channels for capital accumulation, and invest continuously in ownership allocation, operation, and development.
Ecological capital promotes the ecological industrialization of rural areas to gain surplus value through the chain of “production–circulation–exchange–consumption” [43]. In the production and distribution chain, the capital of the village is divided into three categories: monetary capital from the collective income of the village; production capital from the ecological products with specific material supply; and commodity capital from the ecological products, which include high-quality regulation services and cultural services. Despite the gradual accumulation of ecological capital in the village, its stock remains small due to various reasons, including industrial volume; this has resulted in a low rate of transformation of high-quality ecological resources in the region. In the exchange and consumption chain, the issue of low demand, inadequate consumption, and supply shortages require immediate solutions so that ecological capital can be accumulated in Zhengjiabang Village. To speed up the ecological capitalization movement, upgrade and transform industries, and address the insufficient surplus value issue, Zhengjiabang Village leverages its historical mountainous landscape, resulting from past ecological restoration projects, to attract the injection of external capital and invigorate individuals’ willingness to invest. The village focuses its operation on a market-oriented and large-scale initiative that highlights cultural tourism and service industries while expanding the stock and flow of its ecological capital.
A partnership between the village collective and the scenic spot established the Longxing Tourism Service Company. The direct owners of the company have 70% of village-level holdings and 30% of the investment from the public. The objective of this collaboration is to bring forth a natural scenic site that highlights the scarcity of regional culture. The Longxing Tourism Service Company holds the ownership of the scenic area assets, while the village committee of the Fangshan Scenic Area manages it. Consequently, the villagers have income rights. The government has authorized the Longxing Tourism Service Company to exploit the ecological resources in the area to their maximum extent. A professional team operating in the Fangshan Scenic Area manages the specific scenic spot activities, and the Longxing Tourism Service Company receives a share of the business.
The “trinity” model of Zhengjiabang Village combines the input of market elements, government resources, and local villagers to address financial investment problems during rural development’s early stages. The introduction of corporate regulations has transformed the monetization of ecological capital promotion in Zhengjiabang Village, from an independent initiative to one driven by foreign capital [33]. This has increased external interest in investments while promoting production and circulation reforms. Decentralized and fragmented ecological resources are collectively packaged and promoted as scenic spots with the support of village committees for the protection of rights and interests, corporate funding, technology, systems, and labor provided by the public. Tripartite cooperation has resulted in the transformation of high-quality ecological assets into the stock capital of scenic spots that efficiently exploit “internet celebrity tourism” and “internet tourism” to pull and utilize the flow of ecological resources. The operation of specialized companies introduces internet platforms at the end of the production chain, diversifying exchange and consumption channels and improving efficiency in capital exchange, which enhances the resilience of the capital accumulation process. The Longxing Tourism Service Company offers an advantage through collective organization that reduces transaction costs, participation costs, and the sunk costs of external investments entities. Pollution control can increase environmental capacity and create more space for future developments in Zhengjiabang village. By improving positive externalities, it is also possible to enhance the economic value (Figure 3. “Trinity” model) (Figure S3 in Supplementary Materials).
Rural mountain communities, like Zhengjiabang Village, often struggle to effectively exchange natural resources for income. As a result, these communities often lack sustainable and efficient means of generating income. Furthermore, due to institutional inertia, many of these communities resort to exchanging ecological damage for limited economic gain. In contrast, the people of Zhengjiabang Village have had success with their unique approach to ecological capitalization. Specifically, its citizens participate in a system in which they pool the communal resources held by individual households. These shared communal resources are managed by the village collective, who also actively seek out outside investors to help finance targeted development projects. Not only does this approach help preserve the ecological integrity of Zhengjiabang Village, but it fosters a sense of cooperation among community members and drives local economic growth.

3.3. Stage of Ecological Capital Industrialization in Zhengjiabang Village

Zhengjiabang Village has a strong ecological foundation, and it is suggested that they utilize the “tourism+” link so that they can promote capital gain and obtain economic benefits through ecological services. Furthermore, in areas with a rich ecological environment, global tourism should be the primary model of promotion for industrialization, leading to the support of the service industry’s development. To accomplish this, the best approach would be to pack all the ecological assets within the village, welcome external capital investments, delegate power strategically and guide the transformation of enterprise and market mechanism regulations. For a more detailed plan, Zhengjiabang Village has prepared a sophisticated product matrix aimed at various groups and individuals, which has made them a prime figure in regional culture and an industry leader. By including novel mediums such as internet platforms, the integration of villages, scenic spots, and associated industries has progressed, culminating in a “cultural tourism+” industry with a primary focus on folk customs and ecological culture.
The industrialization of ecological capital is a continuous and profound geographical event, and capital will reshape the geographical space according to its habitual behavior in the process of pursuing profits [44]. The commercial development of tourist spots in Zhengjiabang Village has transformed its industrial landscape by reducing the impact of natural features, such as the terrain, through industrial concentration, thus improving the coherence of economic activities. This has facilitated the establishment of a networked economy based on the village’s scenic spots and products. The centralization of the Longxing Tourism Service Company’s operations and development has capitalized on the ecological advantages of Zhengjiabang Village to create profit-boosting scale efficiencies and enhance the market efficiency. The distribution of industrial work across the entire village has given rise to an economy of scope, and the constant interaction of economic activities has reinforced a consumption agglomeration effect in Zhengjiabang Village. Industry upgrading has contributed to the urbanization of rural areas, wherein technology, industries, and other related factors have slowly expanded. Rural spaces are now involved in the production process, and villages have undergone reconstruction to replace old spaces with new ones. People from urban areas have started their businesses in rural places, and this migration have facilitated the shift to a more youthful social structure. As such, social identities within rural areas have transformed too.

3.4. Stage of Ecological Industrialization Feedback in Zhengjiabang Village

The implementation of ecological-capital-driven industrialization has played a critical role in enhancing the industrial structure of Zhengjiabang Village. Although industrialization provides investment prospects, it also creates labor challenges, income disparities, and social class distinctions that destabilize the long-term feasibility of ecological industrialization. Moreover, the rise in human traffic has adverse effects on the ecological environment. In this study, it is determined that ecological capital needs to give more attention to social order with the help of the government [43] and simultaneously increase negative feedback regarding ecological restoration and environmental protection. The primary outcome of industrialization is the generation of income. In order to maintain the ecological transformation process of “ecological resources–ecological assets–ecological capital–ecological industry”, the financial benefits of industrialization must be reinvested into the value chain. The profits generated by the capital industrialization of Zhengjiabang Village are allocated by the Longxing Tourism Service Company. A portion of these profits is needed to sustain ecological environmental protection, ecological restoration, infrastructure maintenance, and other essential expenses required to realize the standardization of comprehensive ecological rectification. The remaining profits are distributed to villagers in the form of “ecological compensation,” which compensates them for their transfer of ecological resources. The increase in income can improve investor enthusiasm, enhance public welfare and villagers’ happiness, attract villagers to return to their hometowns, and encourage citizens to start businesses in rural areas. This increase in income can also build confidence, retain talent, strengthen the industrial structural system based on environmentally friendly industries, and ultimately reinvest in every aspect of the ecological capital proliferation chain.

4. Discussion

The realization of the value of ecological products can be summarized as “whole space”, “all sectors”, “all elements” and “full cycle” [45]. The concept of “whole space” is the core component of realizing the value of ecological products, with the goal of promoting the market-oriented operation and development of ecological resources in three-dimensional and flat space. The concept of “all sectors” emphasizes the involvement of all stakeholders in the value realization process, including village collectives, enterprises, farmers, and the public. The concept of “all elements” aims to integrate labor, land, technology, and other elements in the village with ecological industrialization to promote ecological assetization, capitalization, and industrialization. The concept of “full cycle” requires the complete control of the capital cycle value chain to ensure the smooth realization of the value of ecological products. While prioritizing ecological benefits, it is important to consider economic benefits and promote the coordinated development of “ecology–economy–society”.
Compared with the socio-economic level of cities, rural areas do not have an advantage. Therefore, the aim of developing an ecological economy in rural areas is to give full play to the comparative advantages of rural areas in terms of ecology. Rural areas need to use the realization of the value of ecological products to attract labor, technology, capital and other factors to return [46]. These are the bases for maintaining a good life and the ecosystem services [47]. The process of realizing the value of ecological products can not only unleash the prosperity of ecological industries in rural areas, but also promote a win–win situation for both ecology and people’s well-being, especially in China’s impoverished mountainous areas [48]. This study makes several intellectual contributions, including the following: (a) Comparing ecological capital to traditional capital through the lens of capital circulation theory highlights that clearly defined rights and a consistent supply of high-quality ecological products are essential for ecological resource assetization. This paper uses Zhengjiabang Village as a case study to illustrate how ecological restoration can facilitate the initial stages of the ecological product value path “realization–feedback”. (b) This paper outlines a system design and management model that emphasizes the separation of powers and trinity. Additionally, it establishes a comprehensive eco-tourism operation and development model, with the Longxing Tourism Service Company owning the scenic spots, the government overseeing management rights, and both the Fangshan Mountain View Area and villagers being involved. Furthermore, this model entails the government assuming responsibility for the comprehensive operation and development of eco-tourism, the enterprise managing and supervising operations, and the villagers participating in overseeing the operation. (c) The general path of “ecological resources–ecological assets–ecological capital–ecological products–ecological industrialization–income feedback” is summarized, and the problems of vague resource property rights, insufficient assets, the difficulties involved in the appreciation of capital, an insufficient product supply, and weak industrial sustainability are solved. Of course, because the sample scale is relatively microscopic, the summarized general path can only be used for reference at the village level, there is a certain bias in the discussion of the law, and whether it has commonality needs to be further evaluated. Under such an analytical idea and framework, there are still many issues that need to be clarified and judged, and the intervention of non-capitalization logic, such as the government, has not yet been explored. Whether the introduction of market-oriented mechanisms led by the government will prove an obstacle to the division of power will continue to be considered in subsequent research.

5. Conclusions

Zhengjiabang Village has created an industrial development model of “enterprise profit + collective economic income increase + people’s livelihood improvement”. With the promotion of the dividend period of ecological capital industrialization, the village has advanced from the coupling of the “economic–ecological-social” system to coordinated development, forming a virtuous circle of “ecological capital attracting funds→ecological restoration projects→optimizing the environment, accelerating capital industrialization→promoting income generation for ecological restoration” and realizing the sustainable development of the rural ecological industry. The implementation of ecological industrialization in Zhengjiabang Village has yielded significant benefits in terms of increased government tax revenue, enhanced employment opportunities for farmers, facilitated rural transformation, and an increase in the pace of rural revitalization.
This paper discusses the ecological product value path of “realization–feedback” in Zhengjiabang Village, Hubei Province, China, based on the utility value theory and the capital cycle theory. The paper highlights the village’s adherence to the enhancement of positive externalities and the attraction continuous investment in order to transform ecological resources into ecological assets and potential economic value. The Longxing Tourism Service Company facilitated the appropriate delegation of power, and guided enterprise regulation and market mechanisms to carry out the comprehensive reform of the rural “economic–ecological–social” system. This professional operation and development have pushed rural ecological assets toward capitalization, with continuous investment reinforcing the capital accumulation process. The formation of the basic economic exchange network and the division of production activities have promoted the reconstruction and upgrading of the rural industrial system, with tourism as its core. The mechanism of joint-stock enterprises has ensured that the village collective and scenic spot form a community of interests. Unlike other products, the ecological industry income of Zhengjiabang Village flows to maintain each part of the value realization chain, including company operation, farmers’ income, village development, etc. This enhances the enthusiasm of market entities and objects, and promotes the sustainable development of the “realization–feedback” path of ecological product value.

Supplementary Materials

The following supporting information can be downloaded at: https://www.mdpi.com/article/10.3390/su151813905/s1, Figure S1. The location of the study area; Figure S2. Research Framework; Figure S3. “Trinity” model; Table S1. Interview information sheet.

Author Contributions

Funding acquisition, J.L. (Jing Luo); Conceptualization and methodology, H.W. and L.T.; visualization, H.W.; formal analysis, H.W.; investigation, H.W., J.L. (Jing Luo) and L.T.; resources and data curation, H.W., L.T., Y.G., T.H. and J.L. (Jianwei Liu); writing—original draft preparation, H.W.; writing—review and editing, H.W., J.L. (Jing Luo) and L.T. All authors have read and agreed to the published version of the manuscript.

Funding

This research was supported by the National Natural Science Foundation of China (No. 42271228, No. 42001185) and the Humanities and Social Science Research Program of the Ministry of Education (No. 20YJCZH147) and the Guizhou Science and Technology Foundation (ZK [2021] General 186) and Natural Science Foundation of Hubei Province (2023AFB897).

Institutional Review Board Statement

Not applicable.

Informed Consent Statement

Not applicable.

Data Availability Statement

Data will be provided based on request.

Acknowledgments

The authors are grateful to the editor and the anonymous reviewers for their helpful comments/suggestions, which helped them improve an earlier version of the manuscript.

Conflicts of Interest

The authors declare no conflict and interest.

References

  1. Costanza, R.; D’Arge, R.; de Groot, R.; Farber, S.; Grasso, M.; Hannon, B.; Limburg, K.; Naeem, S.; O’Neill, R.V.; Paruelo, J.; et al. The value of the world’s ecosystem services and natural capital. Nat. Int. Wkly. J. Sci. 1997, 387, 253–260. [Google Scholar] [CrossRef]
  2. de Groot, R.; Brander, L.; van der Ploeg, S.; Costanza, R.; Bernard, F.; Braat, L.; Christie, M.; Crossman, N.; Ghermandi, A.; Hein, L.; et al. Global estimates of the value of ecosystems and their services in monetary units. Ecosyst. Serv. 2012, 1, 50–61. [Google Scholar] [CrossRef]
  3. World Bank. World Development Report 2003: Sustainable Development in a Dynamic World–Transforming Institutions, Growth, and Quality of Life; World Bank: Washington, DC, USA, 2003. [Google Scholar]
  4. Zhu, H.; Chen, X.; Yin, D. Transforming “green water and green mountains” into “golden mountains and silver mountains”: Research on the stage, path and system of the value realization of rural ecological products in underdeveloped areas. J. Manag. World 2023, 39, 74–91. [Google Scholar]
  5. Carter, E. For what it’s worth: The political construction of quality in French and Italian wine markets. Socio-Econ. Rev. 2018, 16, 479–498. [Google Scholar] [CrossRef]
  6. Sehra, K.K.; Macmillan, D.C. Wildlife-friendly food requires a multi-stakeholder approach to deliver landscape-scale biodiversity conservation in the Satoyama landscape of Japan. J. Environ. Manag. 2021, 297, 113275. [Google Scholar] [CrossRef]
  7. Gergaud, O.; Ginsburgh, V. Natural endowments, production technologies and the quality of wines in bordeaux. Does terroir matter. Econ. J. 2008, 118, F142–F157. [Google Scholar] [CrossRef]
  8. Circular of the State Council on Printing and Distributing the National Main Function Zone Planning. Available online: http://www.gov.cn/zhengce/content/2011-06/08/content_1441.htm (accessed on 9 September 2023).
  9. Rambonilaza, T.; Neang, M. Exploring the potential of local market in remunerating water ecosystem services in Cambodia: An application for endogenous attribute non-attendance modelling. Water Resour. Econ. 2019, 25, 14–26. [Google Scholar] [CrossRef]
  10. Widicahyono, A.; Awang, S.A.; Maryudi, A.; Setiawan, M.A.; Rusdimi, A.U.; Handoko, D.; Muhammad, R.A. Achieving sustainable ese of environment: A framework for payment for protected forest ecosystem service. IOP Conf. Ser. Earth Environ. Sci. 2018, 148, 12019. [Google Scholar] [CrossRef]
  11. Nurul, H.; Mahawan, K.; Petala, P.M.; Suparmoko, M. Developing payment for ecosystem services scheme on pari island kepulauan seribu. E3S Web Conf. 2018, 68, 02010. [Google Scholar]
  12. Zhang, Y.; Cheng, J.; Wang, X.; Lu, C.; He, Z. Marketization path of ecological products and its buy-sell dual structure price system. China Popul. Resour. Environ. 2016, 26, 171–176. [Google Scholar]
  13. Yang, J. Price structure and realization mechanism of ecological public goods. Reform Econ. Syst. 2005, 03, 124–127. [Google Scholar]
  14. Jin, C.; Lu, Y. Review and Prospect of research on value realization of ecological products in our country. Econ. Geogr. 2021, 41, 207–213. [Google Scholar]
  15. Mäntymaa, E.; Juutinen, A.; Mönkkönen, M.; Svento, R. Participation and compensation claims in voluntary forest conservation: A case of privately owned forests in Finland. For. Policy Econ. 2009, 11, 498–507. [Google Scholar] [CrossRef]
  16. Zbinden, S.; Lee, D.R. Paying for environmental services: An analysis of participation in costa rica’s PSA program. World Dev. 2005, 33, 255–272. [Google Scholar] [CrossRef]
  17. Liu, D.; Hu, Z.; Jin, L. The practice of wetland mitigation banking in the United States and its implications in China: Market creation and market operation. China Land Sci. 2018, 32, 65–72. [Google Scholar]
  18. Cai, J.; Luo, W. International experience and evaluation of payment for ecosystem services in a global perspective. Chin. For. Econ. 2020, 01, 5–10. [Google Scholar]
  19. Luo, G. Types of foreign rural tourism development. Rural Revital. 2021, 1, 92–95. [Google Scholar]
  20. Martha, H.; Liu, Y. Tourism certification System. Ind. Environ. (Chin. Ed.) 2002, Z2, 28–29. [Google Scholar]
  21. Muradian, R.; Corbera, E.; Pascual, U.; Kosoy, N.; May, P.H. Reconciling theory and practice: An alternative conceptual framework for understanding payments for environmental services. Ecol. Econ. 2010, 69, 1202–1208. [Google Scholar] [CrossRef]
  22. Sierra, R.; Russman, E. On the efficiency of environmental service payments: A forest conservation assessment in the Osa Peninsula, Costa Rica. Ecol. Econ. 2006, 59, 131–141. [Google Scholar] [CrossRef]
  23. Kosoy, N.; Corbera, E. Payments for ecosystem services as commodity fetishism. Ecol. Econ. 2010, 69, 1228–1236. [Google Scholar] [CrossRef]
  24. World Bank. The World Bank Annual Report 2021: From Crisis to Green, Resilient, and Inclusive Recovery; World Bank: Washington, DC, USA, 2021. [Google Scholar]
  25. Ji, X.; Li, G. Promoting the revival of ecological economics in China and contributing to the construction of ecological civilization in China: A review of the first international conference on “Ecological Economics and Ecological Civilization”. Ecol. Econ. 2020, 36, 13–18. [Google Scholar]
  26. Yan, L.; Tan, B.; Liu, J. Ecological capitalization: Realizing the value of ecological resources. J. Zhongnan Univ. Econ. Law 2009, 173, 3–8. [Google Scholar]
  27. Li, Y. Eco-industrialized management and ecological product value realization. Stud. Social. Chin. Charact. 2018, 142, 84–90. [Google Scholar]
  28. Gao, J.; Li, H.; Tian, M. Analysis of the concept and meaning of ecological asset capitalization. J. Ecol. Rural Environ. 2016, 32, 41–46. [Google Scholar]
  29. Yan, L.; Li, P.; Deng, Y.; Qu, Z. Interpretation of capitalized value of natural resources-Reflections based on natural resource economics literature. Arid. Zone Resour. Environ. 2018, 32, 1–9. [Google Scholar]
  30. Gao, X.; Zhang, Y.; Ma, D.; Xu, W.; Zheng, H.; Ouyang, Z. The path to the key problems of the value realization of ecological products. Acta Ecol. Sin. 2022, 42, 8184–8192. [Google Scholar]
  31. Ouyang, Z.; Lin, Y.; Song, C. A study on accounting for Gross Ecosystem Product (GEP)--The case of Lishui City, Zhejiang Province. Environ. Sustain. Dev. 2020, 45, 80–85. [Google Scholar]
  32. Liu, Y.; Ruan, B.; Zhang, C.; Xu, F. From ecological compensation to ecological sharing in watersheds: A mechanism for exploring the Xin’an River Basin as an example. China Water Resour. 2006, 10, 4–8. [Google Scholar]
  33. Cui, L.; Li, X.; Cheng, Z. Study on the capitalization mechanism of natural resources—An example of “ecological bank” in Nanping City. Manag. World 2019, 35, 95–100. [Google Scholar]
  34. Yang, Q.; Lu, C. An analysis of the functions and problems of Chongqing’s land ticket system. China Adm. Manag. 2011, 12, 68–71. [Google Scholar]
  35. Wang, F.; Yu, G.; Zhang, R. Practical application of mountain-water-forest-field-lake-grass-sea-city restoration model--Ecological restoration of Huaxia City quarry in Weihai and its benefit evaluation. Three Gorges Ecol. Environ. Monit. 2021, 6, 29–38. [Google Scholar]
  36. Gao, P.; Nan, G.; Zhu, P. Research on the Operating Mechanism and Realization Path of Ecological Products Value from the Perspective of Capital Circulation Theory. J. Nanjing Agric. Univ. (Soc. Sci. Ed.) 2022, 22, 150–158. [Google Scholar]
  37. Zhang, X.; Dong, W.; Qin, G. Morphological transformation and value realization of ecological capital and ecological products:expansion analysis based on marxist capital cycle theory morphological transformation and value realization of ecological capital and ecological products: Expansion analysis based on marxist capital cycle theory. Ecol. Econ. 2020, 36, 213–218. [Google Scholar]
  38. Wang, W.; Jia, W. Integrated land improvement and ecological protection and restoration under the concept of ecological civilization. China Land 2019, 5, 29–31. [Google Scholar]
  39. Ostrom, E. Coping with tragedies of the commons. Annu. Rev. Political Sci. 1999, 2, 493–535. [Google Scholar] [CrossRef]
  40. Li, Y.; Chen, K. An analysis of the formation process of ecological product value and the way to realize classification. Ecol. Econ. 2021, 37, 157–162. [Google Scholar]
  41. Costanza, R.; de Groot, R.; Braat, L.; Kubiszewski, I.; Fioramonti, L.; Sutton, P.; Farber, S.; Grasso, M. Twenty years of ecosystem services: How far have we come and how far do we still need to go? Ecosyst. Serv. 2017, 28, 1–16. [Google Scholar]
  42. Zeng, X.; Yu, H.; Xie, F. The concept and classification of ecological products and their market-based supply mechanism. China Popul. Resour. Environ. 2014, 24, 12–17. [Google Scholar]
  43. Zhang, F. Capital logic and spatialized order-an analysis of Neo-Marxist spatial theory. Marx. Stud. 2010, 121, 37–45. [Google Scholar]
  44. Zhang, J.; Wang, M. Spatio-temporal restoration and potential risks of recreation-oriented villages in Beijing: The case of Lianhuachi Village. Hum. Geogr. 2020, 35, 69–76. [Google Scholar]
  45. Xia, F. Comprehensive land management in the whole area: Development background, system connotation and trend outlook. Zhejiang Land Resour. 2018, 186, 23–25. [Google Scholar]
  46. Guo, X.; Yu, B.; Yan, M.; Guo, H.; Ren, J.; Zhang, H.; Zhang, Z. Endogenous development models and paths selection of rural revitalization from the perspective of ecological environment advantages: A case study of Nanshi village, China. Int. J. Environ. Res. Public Health 2022, 19, 11979. [Google Scholar]
  47. Ciftcioglu, G.C.; Ebedi, S.; Abak, K. Evaluation of the relationship between ornamental plants–based ecosystem services and human wellbeing: A case study from Lefke Region of North Cyprus. Ecol. Indic. 2019, 102, 278–288. [Google Scholar]
  48. Yu, B.; Li, Y.; Zhu, Y.; Zhuo, R.; Zeng, J. Characteristics and regional model of rural restructuring in main agricultural production regions in Central China: A case study of Jianghan Plain. J. Nat. Resour. 2020, 35, 2063. [Google Scholar] [CrossRef]
Figure 1. The location of the study area.
Figure 1. The location of the study area.
Sustainability 15 13905 g001
Figure 2. Research Framework.
Figure 2. Research Framework.
Sustainability 15 13905 g002
Figure 3. “Trinity” model.
Figure 3. “Trinity” model.
Sustainability 15 13905 g003
Table 1. Interview information sheet.
Table 1. Interview information sheet.
Interview TimeIntervieweeMain Interview ContentWay of Interview
23 August 202222 villagersThe development of Zhengjiabang Village. Meetings and individual dialogues
The trades they are engaged in, their family situation, and their income.
24–26 August 20224 leaders of the village committeeThe history of Zhengjiabang Village. Individual dialogues
Development of ecological products and links with the company and superiors.
27 August 20222 leaders of the Longxing Tourism Service CompanyStrategic positioning of the company.Individual dialogues
The company’s business steps and production value in Zhengjiabang Village.
The relationship between the company’s industry and environmental management.
Company operations and development plans.
10 October 20222 leaders of the Changyang County CommitteeEco-industrial policy evolution, market mechanism and product innovation mechanism in Changyang County.Individual dialogues
The path and mechanism of realizing the value of ecological products in Zhengjiabang Village.
Villagers’ perception and recognition of village changes
Eco-environnemental management in Zhengjiabang Village.
4 November 20221 leader of the village committeeChanges in perceptions of self-identity and local identity.Individual dialogues
Industrialization process of ecological products.
Disclaimer/Publisher’s Note: The statements, opinions and data contained in all publications are solely those of the individual author(s) and contributor(s) and not of MDPI and/or the editor(s). MDPI and/or the editor(s) disclaim responsibility for any injury to people or property resulting from any ideas, methods, instructions or products referred to in the content.

Share and Cite

MDPI and ACS Style

Wang, H.; Luo, J.; Tian, L.; Liu, J.; Gan, Y.; Han, T. “Realization–Feedback” Path of Ecological Product Value in Rural Areas from the Perspective of Capital Recycling Theory: A Case Study of Zhengjiabang Village in Changyang County, China. Sustainability 2023, 15, 13905. https://doi.org/10.3390/su151813905

AMA Style

Wang H, Luo J, Tian L, Liu J, Gan Y, Han T. “Realization–Feedback” Path of Ecological Product Value in Rural Areas from the Perspective of Capital Recycling Theory: A Case Study of Zhengjiabang Village in Changyang County, China. Sustainability. 2023; 15(18):13905. https://doi.org/10.3390/su151813905

Chicago/Turabian Style

Wang, Hafo, Jing Luo, Lingling Tian, Jianwei Liu, Yilin Gan, and Tingting Han. 2023. "“Realization–Feedback” Path of Ecological Product Value in Rural Areas from the Perspective of Capital Recycling Theory: A Case Study of Zhengjiabang Village in Changyang County, China" Sustainability 15, no. 18: 13905. https://doi.org/10.3390/su151813905

APA Style

Wang, H., Luo, J., Tian, L., Liu, J., Gan, Y., & Han, T. (2023). “Realization–Feedback” Path of Ecological Product Value in Rural Areas from the Perspective of Capital Recycling Theory: A Case Study of Zhengjiabang Village in Changyang County, China. Sustainability, 15(18), 13905. https://doi.org/10.3390/su151813905

Note that from the first issue of 2016, this journal uses article numbers instead of page numbers. See further details here.

Article Metrics

Back to TopTop