Design and Development of Optimal and Deep-Learning-Based Demand Response Technologies for Residential Hybrid Renewable Energy Management System
Abstract
:1. Introduction
- ➢
- To analyze the depth assessment of the proposed HRE system toward evaluations of its technical feasibility, economic viability, and environmental impacts during the considerations of various renewable sources’ availability at the project site.
- ➢
- To develop an accurate and reliable forecasting model for predicting energy demand patterns and consumption trends from historical datasets.
- ➢
- To determine the optimal sizing and configuration of the HRE system to ensure the predicted energy demands by minimizing investment costs and maximizing elements’ efficiency.
- ➢
- To develop the implementation procedures toward intelligent energy management strategies based on the outcome of demand-side management techniques such as load shifting and energy storage solutions.
- ➢
- To evaluate the environmental impacts of the implementation of the hybrid renewable energy system for the electrification purpose, which includes carbon emissions’ reduction potential and sustainability development.
Recent Research Works: Hybrid Energy Generation
2. Methodology
3. Hybrid Energy Harvesting Modeling with the Proposed Approach
3.1. Novel Deep Belief Network (NDBN)
NDBN for Load Forecasting
3.2. Optimization Modeling for HRE System Design
Design Constraints
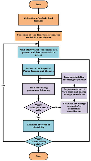
3.3. DSM Practicing Code for Energy Efficiency
Load Scheduling
4. System under Consideration for Case Study
- Case 1: Renewable-resources-based energy generation system without load classification
- Case 2: Renewable-resources-based energy generation system with load classification
- Case 3: Renewable- and fossil-fuel-based energy generation system with load classification
- Case 4: Renewable, fossil fuel, and grid-connected system with load classification.
5. Result and Discussion
5.1. Load Prediction
5.2. HRE System Optimization
5.2.1. Technical Performance
5.2.2. Economic Performance
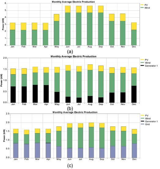
5.2.3. Energy Balance Characteristics of the System
5.2.4. Environmental Performance
5.3. DSM Practice Impacts on Proposed System
| Measuring Indexes | Units | PV/Wind/BatteryAC Loads | PV/Wind/BatteryAC and DC Loads | PV/Wind/Genset/BatteryAC and DC Loads | PV/Wind/Genset/Grid/BatteryAC and DC Loads |
|---|---|---|---|---|---|
| Renewablefraction | % | 100 | 100 | 67 | 61 |
| PV system | |||||
| PV hours of operation | hr/yr | 4371 | 4371 | 4371 | 4371 |
| PV penetration | % | 73.5 | 73.5 | 18.4 | 18.4 |
| Levelized cost for PV power | IND/kWh | 7.31 | 7.31 | 7.31 | 7.31 |
| Wind system | |||||
| Wind hours of operation | hr/yr | 7525 | 7525 | 7525 | 7525 |
| Wind penetration | % | 244 | 244 | 61 | 61 |
| Levelized cost | IND/kWh | 1.85 | 1.85 | 1.85 | 1.85 |
| Genset | |||||
| Genset fuel consumption | L/yr | 0 | 0 | 2236 | 5.54 |
| Generation cost | IND/kWh | 0 | 0 | 12.5 | 12.5 |
| Battery system | |||||
| Battery autonomy | Hr | 17.4 | 17.4 | 17.4 | 17.4 |
| Lifetime throughput | kWh | 62,490 | 62,490 | 62,490 | 62,490 |
| Battery wear cost | IND/kWh | 22.26 | 22.26 | 22.26 | 22.26 |
| Converter system | |||||
| Hours of rectifier operation | hr/yr | 2084 | 2684 | 5085 | 4542 |
| Hours of inverter operation | hr/yr | 4324 | 3822 | 3654 | 4218 |
| Grid energy charge | IND/yr | 0 | 0 | 0 | 14,652 |
| GHG emission | |||||
| Carbon dioxide emission | kg/yr | 0 | 0 | 5887 | 2374 |
| Nitrogen oxide | kg/yr | 0 | 0 | 130 | 5.32 |
6. Conclusions
Author Contributions
Funding
Institutional Review Board Statement
Informed Consent Statement
Data Availability Statement
Acknowledgments
Conflicts of Interest
References
- International Energy Agency. Available online: https://www.iea.org/reports/global-energy-review-2020 (accessed on 1 May 2020).
- Ministry of New and Renewable Energy. Available online: https://mnre.gov.in/img/documents/uploads/file_f-1585710569965.pdf (accessed on 25 April 2020).
- Camargo, L.R.; Valdes, J.; Macia, Y.M.; Dorner, W. Assessment of on-site steady electricity generation from hybrid renewable energy systems in Chile. Appl. Energy 2019, 250, 1548–1558. [Google Scholar] [CrossRef]
- Ceran, B. The concept of use of PV/WT/FC hybrid power generation system for smoothing the energy profile of the consumer. Energy 2019, 167, 853–865. [Google Scholar] [CrossRef]
- Gabbar, H.A.; Abdussami, M.R. Feasibility Analysis of Grid-Connected Nuclear-Renewable Micro Hybrid Energy System. In Proceedings of the 2019 IEEE 7th International Conference on Smart Energy Grid Engineering (SEGE), Oshawa, ON, Canada, 12–14 August 2019; pp. 294–298. [Google Scholar]
- Kong, W.; Teng, L.; Zhang, S.; Zhang, D.; Liu, X.; Shao, B. A power peak load shifting mixing with solar energy solution for hybrid energy system of the telecommunication base station. In Proceedings of the 2018 IEEE International Telecommunications Energy Conference (INTELEC), Turino, Italy, 7–11 October 2018; pp. 1–3. [Google Scholar]
- Singh, R.; Bansal, R.C.; Singh, A.R.; Naidoo, R. Multi-objective optimization of hybrid renewable energy system using reformed electric system cascade analysis for islanding and grid connected modes of operation. IEEE Access 2018, 6, 47332–47354. [Google Scholar] [CrossRef]
- Zhao, D.; Ma, J.; Qian, M.; Zhu, L.; Yao, L.; Ding, K.; Han, H. Construction of an example system for AC/DC hybrid power grid with high-proportion renewable energy. J. Eng. 2019, 2019, 1117–1121. [Google Scholar] [CrossRef]
- Sami, B.S. Intelligent Energy Management for Off-Grid Renewable Hybrid System Using Multi-Agent Approach. IEEE Access 2020, 8, 8681–8696. [Google Scholar] [CrossRef]
- Huang, L.; Chen, Z.; Cui, Q.; Zhang, J.; Wang, H.; Shu, J. Optimal planning of renewable energy source and energy storage in a medium-and low-voltage distributed AC/DC system in China. J. Eng. 2019, 2019, 2354–2361. [Google Scholar] [CrossRef]
- Zhou, B.; Xu, D.; Li, C.; Chung, C.Y.; Cao, Y.; Chan, K.W.; Wu, Q. Optimal scheduling of biogas–solar–wind renewable portfolio for multicarrier energy supplies. IEEE Trans. Power Syst. 2018, 33, 6229–6239. [Google Scholar] [CrossRef]
- Zhou, B.; Xu, D.; Li, C.; Cao, Y.; Chan, K.W.; Xu, Y.; Cao, M. Multi objective generation portfolio of hybrid energy generating station for mobile emergency power supplies. IEEE Trans. Smart Grid 2017, 9, 5786–5797. [Google Scholar] [CrossRef]
- Suresh, V.; Muralidhar, M.; Kiranmayi, R. Modelling and optimization of an off-grid hybrid renewable energy system for electrification in a rural area. Energy Rep. 2020, 6, 594–604. [Google Scholar] [CrossRef]
- Cuesta, M.A.; Castillo-Calzadilla, T.; Borges, C.E. A critical analysis on hybrid renewable energy modeling tools: An emerging opportunity to include social indicators to optimize systems in small communities. Renew. Sustain. Energy Rev. 2020, 122, 109691. [Google Scholar] [CrossRef]
- Kosai, S.; Cravioto, J. Resilience of standalone hybrid renewable energy systems: The role of storage capacity. Energy 2020, 196, 117133. [Google Scholar] [CrossRef]
- Javed, M.S.; Zhong, D.; Ma, T.; Song, A.; Ahmed, S. Hybrid pumped hydro and battery storage for renewable energy-based power supply system. Appl. Energy 2020, 257, 114026. [Google Scholar] [CrossRef]
- Venkatesan, K.; Govindarajan, U. Optimal power flow control of hybrid renewable energy system with energy storage: A WOANN strategy. J. Renew. Sustain. Energy 2019, 11, 015501. [Google Scholar] [CrossRef]
- Murugaperumal, K.; Raj, P.A.D.V. Energy storage-based MG connected system for optimal management of energy: An ANFMDA technique. Int. J. Hydrogen Energy 2019, 44, 7996–8010. [Google Scholar] [CrossRef]
- Mahmoud, F.S.; Ahmed, A.Z.D.; Ziad, M.A.; Abou-Hashema, M.E.-S.; Thamer, A.; Mahrous, A.; Husam, A.R. Optimal sizing of smart hybrid renewable energy system using different optimization algorithms. Energy Rep. 2022, 8, 4935–4956. [Google Scholar] [CrossRef]
- Krishnamoorthy, M.; Raj, P.A.D.V. Optimum design and analysis of HRES for rural electrification: A case study of Korkadu district. Soft Comput. 2020, 24, 13051–13068. [Google Scholar] [CrossRef]
- Cho, M.Y.; Hwang, J.C.; Chen, C.S. Customer short term load forecasting by using ARIMA transfer function model. In Proceedings of the 1995 International Conference on Energy Management and Power Delivery EMPD’95, Singapore, 21–23 November 1995; Volume 1, pp. 317–322. [Google Scholar]
- Ouyang, T.; He, Y.; Li, H.; Sun, Z.; Baek, S. A deep learning framework for short-term power load forecasting. arXiv 2017, arXiv:1711.11519. [Google Scholar]
- Niu, D.; Wang, Y.; Wu, D.D. Power load forecasting using support vector machine and ant colony optimization. Expert Syst. Appl. 2010, 37, 2531–2539. [Google Scholar] [CrossRef]
- Bakirtzis, A.G.; Petridis, V.; Kiartzis, S.J.; Alexiadis, M.C.; Maissis, A.H. A neural network short term load forecasting model for the Greek power system. IEEE Trans. Power Syst. 1996, 11, 858–863. [Google Scholar] [CrossRef]
- Xu, Y.; Dong, Z.Y.; Meng, K.; Zhang, R.; Wong, K.P. Real-time transient stability assessment model using extreme learning machine. IET Gener. Transm. Distrib. 2011, 5, 314–322. [Google Scholar] [CrossRef]
- Deepica, S.; Kalavathi, S.; Angelin Blessy, J.; Maria Manuel Vianny, D. Machine Learning Based Approach for Energy Management in the Smart City Revolution. In Hybrid Intelligent Approaches for Smart Energy: Practical Applications; Wiley: Hoboken, NJ, USA, 2022; pp. 161–179. [Google Scholar]
- Tiwari, R.; Babu, N.R. Recent developments of control strategies for wind energy conversion systems. Renew. Sustain. Energy Rev. 2016, 66, 268–285. [Google Scholar] [CrossRef]
- Pushpabala, V.; Rajan, C.C.A. Optimal design and development of renewable based multi-energy system for village sustainability: A case study simulation. Environ. Prog. Sustain. Energy 2023, 42, e14038. [Google Scholar] [CrossRef]
- Kumar, K.; Tiwari, R.; Babu, N.R.; Prabhu, K.R. Analysis of MISO Super Lift Negative Output Luo Converter with MPPT for DC Grid Connected Hybrid PV/Wind System. Energy Procedia 2018, 145, 345–350. [Google Scholar] [CrossRef]
- Murugaperumal, K.; Raj, P.A.D.V. Integrated energy management system employing pre-emptive priority-based load scheduling (PEPLS) approach at residential premises. Energy 2019, 186, 115815. [Google Scholar] [CrossRef]
- Dudek, G. Multilayer perceptron for short-term load forecasting: From global to local approach. Neural Comput. Appl. 2020, 32, 3695–3707. [Google Scholar] [CrossRef]
- Dash, S.K.; Patel, D. Short-term electric load forecasting using Extreme Learning Machine-a case study of Indian power market. In Proceedings of the 2015 IEEE Power, Communication and Information Technology Conference (PCITC), Bhubaneswar, India, 15–17 October 2015; pp. 961–966. [Google Scholar]
- Wu, J.; Wang, Y.G.; Tian, Y.C.; Burrage, K.; Cao, T. Support vector regression with asymmetric loss for optimal electric load forecasting. Energy 2021, 223, 119969. [Google Scholar] [CrossRef]

















| State-of-the-Art Ref. No. | Objective Handled | Outcomes Measured | Limitation | ||
|---|---|---|---|---|---|
| Sizing Optimization | Load Prediction | Peak Load Management | |||
| [5,7] | Design of grid-connected HRE system, Multi objective function-based hybrid renewable energy system design | Sizing optimization on-grid system feasibility report creation | - | - | Peak load management and load prediction parts are missing |
| [6,9] | HRE system design for telecommunication application | Off-grid system energy commitment analysis | - | Peak load management by unit commitment | Sizing optimization and load prediction |
| [8] | AC/DC hybrid power grid system design | Elements sizing identification | Assumed load-required level; different load patents considered | - | DSM concepts implementation |
| [10] | Distribute generation system design for low- and medium-voltage applications | Sizing optimization with different voltage levels and types of loads | Seasonal load prediction followed | - | DSM concepts implementation |
| [11] | Wind, solar, and biogas-based HRE system design | Sizing issues are considered | Time-series-based load assessment | Load scheduling program implemented | Performance enhancement needed |
| [12,13] | Mobile emergency power supply design with multi-objective functions | Sizing optimization, performance enhancement, and cost optimization | Fixed-load profile considered | - | DSM impacts the different load conditions |
| [14] | HRE system design for community load profile | Sizing issues are handled | Time-to-time and day-to-day load variations not considered | Unit-commitment-based load scheduling program | Techno–economic–environmental feasibility analysis |
| Multilayer Perceptron (MLP) | Extreme Learning Machine (ELM) | Support Vector Machine (SVM) | Novel Deep Belief Network (NDBN) | |
|---|---|---|---|---|
| Model architecture | MLP is a feedforward neural network with multiple hidden layers. | ELM is a single-hidden-layer feedforward neural network with randomly initialized hidden layer weights. | SVM is a supervised machine learning model, aiming to find an optimal hyperplane to separate data points into classes. | NBDN is a type of deep learning model that utilizes a stack of restricted Boltzmann machines to form a generative model, with unsupervised pre-training and fine-tuned learning. |
| Training approach | MLP requires iterative optimization to find the optimal weights and biases. Back-propagation training approach used. | One-shot learning by directly computing output weights by random hidden layer weights. | Iterative optimization techniques are used to find the optimal weights and biases; quadratic programming is employed for training | NDBN is a layer-wise unsupervised training strategy for pre-training (Boltzmann machines), followed by supervised fine-tuning for better feature representation. |
| Complexity and computation | MLP is computationally intensive with large datasets and a complex architecture. | ELM is computationally efficient due to its random weight initialization. | SVM is computationally intensive due to datasets and architecture. | Unsupervised pre-training, hierarchical representation learning, and generalization abilities make NDBN into a powerful and promising approach for complex data modeling. |
| Generalization | MLP suffers by overfitting when the data is limited. | ELM may generalize well for simple tasks but may not handle complex datasets as effectively. | SVM tends to suffer from overfitting, requiring careful regularization and hyper-parameter tuning. | NDBN has a better ability to capture underlying patterns and generalize new data, making it more suitable for complex tasks. |
| Performance | MLP is be used for various applications with high-choice scenarios. | Simple and efficient for trouble-free tasks. | SVM can demonstrate for robust performance by the simple settings | NDBN demonstrates a robust ability to generalize unseen data by learning knowledge-rich training representations. |
| Prediction Model | Mean Absolute Percentage Error (MAPE) in % (Equation (9)) | Root-Mean-Square Error (RMSE) (Equation (10)) | Index Agreement (Equation (11)) | |||
|---|---|---|---|---|---|---|
| Summer | Winter | Summer | Winter | Summer | Winter | |
| MLP/Classical NN [31] | 18.41 | 19.07 | 0.442 | 0.401 | 0.863 | 0.812 |
| ELM [32] | 16.04 | 16.96 | 0.335 | 0.32 | 0.915 | 0.871 |
| SVR [33] | 14.7 | 15.81 | 0.295 | 0.281 | 0.943 | 0.913 |
| NDBN (Proposed) | 5.99 | 6.96 | 0.097 | 0.092 | 0.993 | 0.961 |
| Measuring Indexes | Units | PV/Wind/BatteryAC Loads | PV/Wind/BatteryAC and DC Loads | PV/Wind/Genset/BatteryAC and DC Loads | PV/Wind/Genset/Grid/BatteryAC and DC Loads |
|---|---|---|---|---|---|
| System architecture | |||||
| NPC | IND in millions | 3.14 | 3.09 | 3.61 | 2.34 |
| COE | IND/kWh | 19.4 | 19.15 | 22.3 | 14.45 |
| Optimal sizing | PV in kW | 12 | 12 | 3 | 3 |
| Wind in kW | 12 | 12 | 3 | 3 | |
| Genset in kW | 0 | 0 | 5 | 5 | |
| Grid in kW | 0 | 0 | 0 | 2 | |
| Battery | 30 string | 30 string | 30 string | 30 string | |
| Converter | 50 | 50 | 50 | 50 | |
| Operating cost | IND/year | 37,591 | 34,398 | 144,387 | 38,788 |
| Energy production | |||||
| PV power contribution | in % | 23 | 23 | 16 | 14 |
| Wind power | in % | 77 | 77 | 52 | 46 |
| Genset power | in % | 0 | 32 | 1 | |
| Grid sales | in % | 0 | 0 | 39 | |
| Energy consumption | |||||
| By AC load | in % | 95 | 67 | 67 | 57 |
| By DC load | in % | 0 | 28 | 28 | 23 |
| By deferrable load | in % | 5 | 5 | 5 | 4 |
| Grid sales | in % | 0 | 0 | 0 | 16 |
| Excess electricity | in kW/year | 24,284 | 24,323 | 88.9 | 0 |
| Unmet load | in kW/year | 1.84 | 0 | 0 | 0 |
| Capacity shortage | in kW/year | 7.35 | 0 | 0 | 0 |
| Parameters | Without DSM Practice Code | With DSM Practice Code and Enrichment of Load Components |
|---|---|---|
| Daily load demand | 23.4 kWh | 19.3 kWh |
| Peak load demand | 3.4 kW | 2.6 kW |
| Average load | 0.97 kW | 0.825 kW |
| Load factor | 0.29 | 0.31 |
| Annual energy requisite from grid | 8541 kWh | 7044 kWh |
| Annual utility bill | IND 37,704 | IND29,038 |
Disclaimer/Publisher’s Note: The statements, opinions and data contained in all publications are solely those of the individual author(s) and contributor(s) and not of MDPI and/or the editor(s). MDPI and/or the editor(s) disclaim responsibility for any injury to people or property resulting from any ideas, methods, instructions or products referred to in the content. |
© 2023 by the authors. Licensee MDPI, Basel, Switzerland. This article is an open access article distributed under the terms and conditions of the Creative Commons Attribution (CC BY) license (https://creativecommons.org/licenses/by/4.0/).
Share and Cite
Krishnamoorthy, M.; Raj, P.A.-D.-V.; Subramaniam, N.P.; Sudhakaran, M.; Ramasamy, A. Design and Development of Optimal and Deep-Learning-Based Demand Response Technologies for Residential Hybrid Renewable Energy Management System. Sustainability 2023, 15, 13773. https://doi.org/10.3390/su151813773
Krishnamoorthy M, Raj PA-D-V, Subramaniam NP, Sudhakaran M, Ramasamy A. Design and Development of Optimal and Deep-Learning-Based Demand Response Technologies for Residential Hybrid Renewable Energy Management System. Sustainability. 2023; 15(18):13773. https://doi.org/10.3390/su151813773
Chicago/Turabian StyleKrishnamoorthy, Murugaperumal, P. Ajay-D-Vimal Raj, N. P. Subramaniam, M. Sudhakaran, and Arulselvi Ramasamy. 2023. "Design and Development of Optimal and Deep-Learning-Based Demand Response Technologies for Residential Hybrid Renewable Energy Management System" Sustainability 15, no. 18: 13773. https://doi.org/10.3390/su151813773
APA StyleKrishnamoorthy, M., Raj, P. A.-D.-V., Subramaniam, N. P., Sudhakaran, M., & Ramasamy, A. (2023). Design and Development of Optimal and Deep-Learning-Based Demand Response Technologies for Residential Hybrid Renewable Energy Management System. Sustainability, 15(18), 13773. https://doi.org/10.3390/su151813773

