XGBoost–SFS and Double Nested Stacking Ensemble Model for Photovoltaic Power Forecasting under Variable Weather Conditions
Abstract
:1. Introduction
- Two robust features, GHI and similar day power, are constructed based on 14 types of features, such as temperature, azimuth, and ground pressure. This enriches feature samples and enhances the expressiveness of the data, facilitating a more accurate and reliable PV power forecast;
- XGBoost–SFS is constructed to filter out influential features in a complex and variable environment, reduce the impacts of redundant features on the forecasting accuracy and the model’s computation, and improve computational efficiency;
- A DNS ensemble model is proposed; the metamodel of the basic stacking model is used to build another stacking model; the actual PV power station data verifies the high forecasting accuracy and stability of the model.
2. XGBoost–SFS Combined Feature Search Model
2.1. Feature Construction
- Global Horizontal Irradiance
- 2.
- Similar Day Power
2.2. XGBoost
2.3. SFS
- The search’s starting point is feature set Y’s empty set;
- The importance of the original features is sorted in a non-increasing order with a specific rule;
- The ith feature is added to Y to form a new feature subset Yi;
- Feature subset Yi is evaluated, and the feature subset is determined according to the stop criterion; if it is not determined, features are added to update the feature subset Yi; if it is determined, the process of adding features is stopped, and the optimal feature subset is outputted.

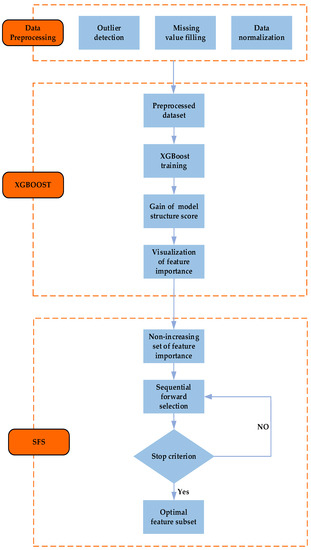
2.4. XGBoost–SFS
- The original dataset often contains duplicate, missing, irrelevant, or abnormal data, which can significantly impact the outcomes of model training. Therefore, performing data preprocessing operations on the model dataset is essential to address these issues effectively;
- The feature selection process begins by training an XGBoost model using the preprocessed dataset. The importance of each feature is then determined based on the gain of the model’s structural score. Subsequently, the features are sorted in a non-increasing order with respect to their importance. The SFS method is utilized to select features until the optimal feature subset is obtained iteratively;
- The feature search process implemented by SFS is as follows: Initially, the null set of features from the original data is used as the input for the model. The SFS Model is invoked to generate a new feature subset at each iteration. With each newly generated feature subset, an evaluation criterion, such as XGBoost’s root-mean-square error, is utilized to assess its performance. If the generated feature subset satisfies the minimum root-mean-square error stop criterion, the optimal feature subset is outputted. If the criterion is not met, the above feature search process is repeated until a feature subset satisfying the stop criterion is attained [45].
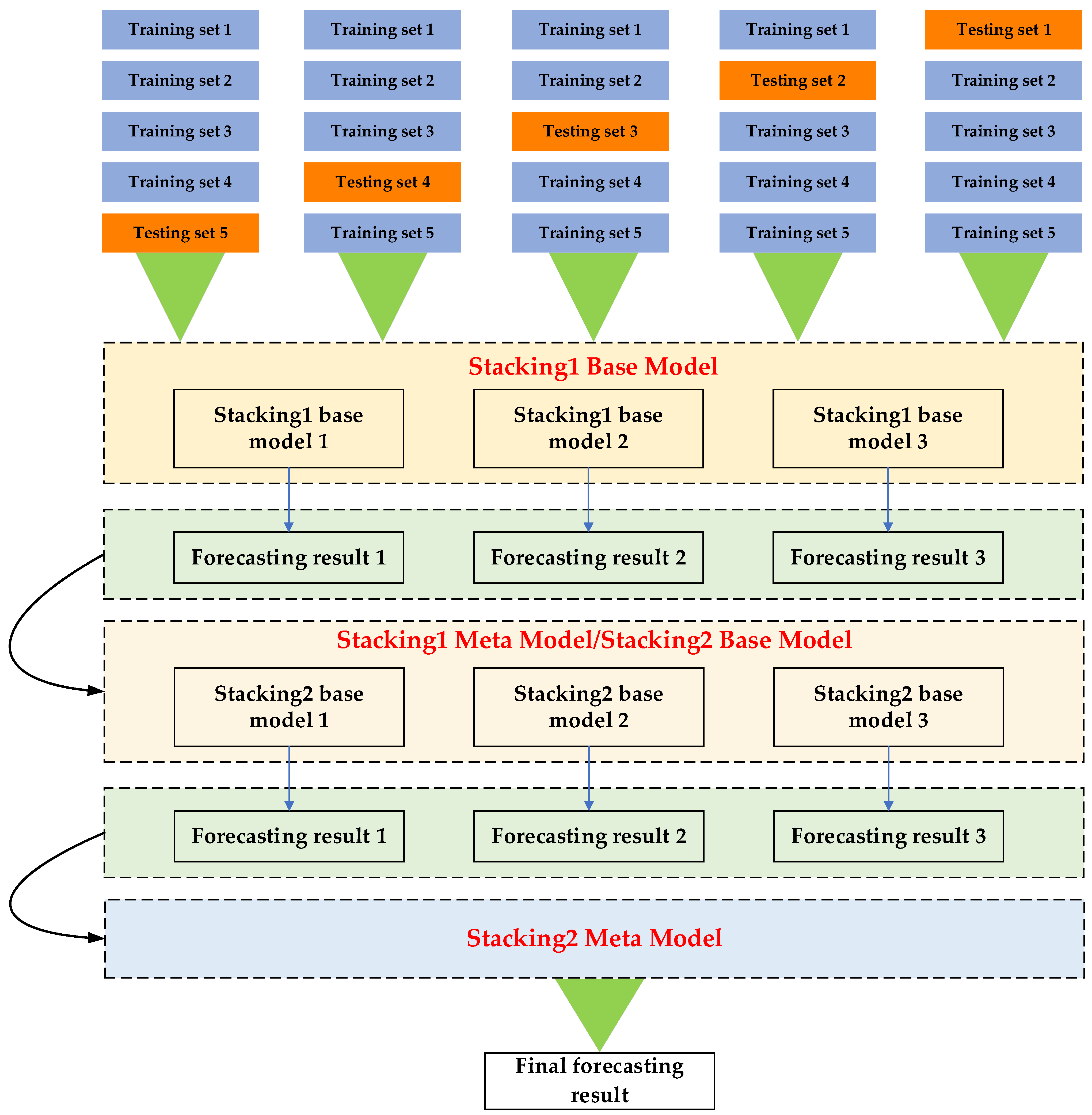
3. DNS Ensemble Model
- Original data are collected, including historical power generation data and feature data;
- Relevant feature data are analyzed, and PV-power-related features are constructed;
- The feature dataset is preprocessed, and this includes outlier detection, missing value filling, and data normalization;
- The optimal subset of features affecting PV power generation is filtered based on XGBoost–SFS;
- The optimal subset of features is fed into the DNS ensemble model for forecasting;
- Forecasting results are outputted, and the results are compared and analyzed under multiple conditions.

4. Case Results and Analysis
4.1. Feature Engineering
4.1.1. Data Preprocessing
- Outlier detection: Outliers refer to data points that deviate significantly from the typical sample, and this deviation may be due to measurement errors, input errors, or other reasons. The 3σ principle is considered a common method for determining outliers, which is based on the assumption of normal distribution and statistically treats data points beyond the three times the standard deviation of the average as outliers; by this method, potential outliers can be screened and eliminated;
- Missing value filling: Missing value filling refers to the filling of missing values in the dataset and completing these missing data points by using certain processing methods without affecting the overall distribution and accuracy of the data. The K nearest neighbors (KNN) model can be applied to the missing value filling task, and the basic idea is to predict the value of a new sample by finding the values of existing k samples that are most similar to the new sample;
- Data normalization: Data normalization is a data processing method used to reduce different data scales to the same range so that different variables can represent the optimal data variables to better fit the requirements of most machine models, making the model more accurate, exhibiting rapid convergence, and improving the predictive capability of the model. The data normalization formula can be defined as follows:
4.1.2. Feature Optimization
4.2. PV Power Forecasting
4.2.1. Model Design
4.2.2. Feature Optimization Results Analysis
4.2.3. Model Forecasting Results Analysis
4.2.4. Special Weather Forecasting Results Analysis
5. Discussions
5.1. Research Methods Analysis of PV Power Literature
5.2. Comparative Studies
6. Conclusions
- The XGBoost–SFS method successfully establishes a feature determination approach for PV power forecasting by considering how multiple features impact accuracy and efficiency. It can accurately evaluate the contribution and relevance of each feature variable during the forecasting process;
- The DNS ensemble model is employed to extract more representative features of PV power generation and to explore higher-order feature interactions. By observing the data space from different perspectives, the model enhances forecasting accuracy and stability;
- The analysis indicates that the RMSE of the PV power forecasting method based on XGBoost–SFS and the DNS ensemble model is 0.274, 0.267, 0.223, 0.361, 0.276, and 0.316 in different seasons and weather, and the MAE is 0.173, 0.153, 0.134, 0.191, 0.166, and 0.195 in different seasons and weather. All evaluation indicators are superior to the comparative model. The model outperforms traditional stacking, XGBoost, SVR, and other methods. It adapts to complex and variable forecasting environments and tackles issues like overfitting and poor interpretability. Consequently, it significantly improves forecasting accuracy and generalization capabilities.
7. Recommendations
- The proposed model can analyze the uncertainty of the randomness and forecasting error from meteorological data, which is helpful to evaluate the robustness of the model and provide a basis for decision-makers to manage risks in practical applications;
- The proposed model can be applied to other systems, such as a cyber-physical-social system, building energy management system, etc. Through the accurate forecasting of power generation, the scheduling and operation of the system are optimized, and the planning and sustainable development of the system are enhanced;
- The proposed model can adapt to complex environmental factors and predict power generation under various weather conditions, so the model can be extended to other places;
- The proposed model can promote a reliable supply of clean energy for sustainability, enhance the efficiency of grid operations, promote the development of renewable energy, optimize energy use and energy management, and support clean energy finance and investment to further promote economic, social, and environmental sustainability.
Author Contributions
Funding
Institutional Review Board Statement
Informed Consent Statement
Data Availability Statement
Acknowledgments
Conflicts of Interest
References
- Xin, B.; Shan, B.; Li, Q.; Yan, H.; Wang, C. Rethinking of the “three elements of energy” toward carbon peak and carbon neutrality. Proc. CSEE 2022, 42, 3117–3126. [Google Scholar]
- Fouad, M.; Shihata, L.A.; Morgan, E.I. An integrated review of factors influencing the perfomance of PV panels. Renew. Sustain. Energy Rev. 2017, 80, 1499–1511. [Google Scholar] [CrossRef]
- Antonanzas, J.; Osorio, N.; Escobar, R.; Urraca, R.; Martinez-de-Pison, F.J.; Antonanzas-Torres, F. Review of PV power forecasting. Sol. Energy 2016, 136, 78–111. [Google Scholar]
- Das, U.K.; Tey, K.S.; Seyedmahmoudian, M.; Mekhilef, S.; Idris, M.Y.I.; Van Deventer, W.; Horan, B.; Stojcevski, A. Forecasting of PV power generation and model optimization: A review. Renew. Sustain. Energy Rev. 2018, 81, 912–928. [Google Scholar] [CrossRef]
- Singla, P.; Duhan, M.; Saroha, S. A comprehensive review and analysis of solar forecasting techniques. Front. Energy 2021, 16, 187–223. [Google Scholar] [CrossRef]
- Sørensen, M.L.; Nystrup, P.; Bjerregård, M.B.; Møller, J.K.; Bacher, P.; Madsen, H. Recent developments in multivariate wind and solar power forecasting. Wiley Interdiscip. Rev. Energy Environ. 2023, 12, e465. [Google Scholar] [CrossRef]
- Zheng, J.; Du, J.; Wang, B.; Klemeš, J.J.; Liao, Q.; Liang, Y. A hybrid framework for forecasting power generation of multiple renewable energy sources. Renew. Sustain. Energy Rev. 2023, 172, 113046. [Google Scholar] [CrossRef]
- Tawn, R.; Browell, J. A review of very short-term wind and solar power forecasting. Renew. Sustain. Energy Rev. 2022, 153, 111758. [Google Scholar] [CrossRef]
- Krishnan, N.; Kumar, K.R.; Inda, C.S. How solar radiation forecasting impacts the utilization of solar energy: A critical review. J. Clean. Prod. 2023, 388, 135860. [Google Scholar] [CrossRef]
- Wu, Y.-K.; Huang, C.-L.; Phan, Q.-T.; Li, Y.-Y. Completed review of various solar power forecasting techniques considering different viewpoints. Energies 2022, 15, 3320. [Google Scholar] [CrossRef]
- Zhu, H.; Li, X.; Sun, Q.; Nie, L.; Yao, J.; Zhao, G. A power prediction method for PV power plant based on wavelet decomposition and artificial neural networks. Energies 2015, 9, 11. [Google Scholar] [CrossRef]
- Agoua, X.G.; Girard, R.; Kariniotakis, G. Short-term spatio-temporal forecasting of PV power production. IEEE Trans. Sustain. Energy 2017, 9, 538–546. [Google Scholar] [CrossRef]
- Li, P.; Zhou, K.; Lu, X.; Yang, S. A hybrid deep learning model for short-term PV power forecasting. Appl. Energy 2020, 259, 114216. [Google Scholar] [CrossRef]
- Luo, X.; Zhang, D.; Zhu, X. Deep learning based forecasting of PV power generation by incorporating domain knowledge. Energy 2021, 225, 120240. [Google Scholar] [CrossRef]
- VanDeventer, W.; Jamei, E.; Thirunavukkarasu, G.S.; Seyedmahmoudian, M.; Soon, T.K.; Horan, B.; Mekhilef, S.; Stojcevski, A. Short-term PV power forecasting using hybrid GASVM technique. Renew. Energy 2019, 140, 367–379. [Google Scholar] [CrossRef]
- Pan, M.; Li, C.; Gao, R.; Huang, Y.; You, H.; Gu, T.; Qin, F. PV power forecasting based on a support vector machine with improved ant colony optimization. J. Clean. Prod. 2020, 277, 123948. [Google Scholar] [CrossRef]
- Wang, F.; Xuan, Z.; Zhen, Z.; Li, K.; Wang, T.; Shi, M. A day-ahead PV power forecasting method based on LSTM-RNN model and time correlation modification under partial daily pattern prediction framework. Energy Convers. Manag. 2020, 212, 112766. [Google Scholar] [CrossRef]
- Gopi, A.; Sharma, P.; Sudhakar, K.; Ngui, W.K.; Kirpichnikova, I.; Cuce, E. Weather impact on solar farm performance: A comparative analysis of machine learning techniques. Sustainability 2022, 15, 439. [Google Scholar] [CrossRef]
- Talaat, M.; Said, T.; Essa, M.A.; Hatata, A. Integrated MFFNN-MVO approach for PV solar power forecasting considering thermal effects and environmental conditions. Int. J. Electr. Power Energy Syst. 2022, 135, 107570. [Google Scholar] [CrossRef]
- Abdelmoula, I.A.; Elhamaoui, S.; Elalani, O.; Ghennioui, A.; El Aroussi, M. A PV power prediction approach enhanced by feature engineering and stacked machine learning model. Energy Rep. 2022, 8, 1288–1300. [Google Scholar] [CrossRef]
- Başaran, K.; Bozyiğit, F.; Siano, P.; Yıldırım Taşer, P.; Kılınç, D. Systematic literature review of PV output power forecasting. IET Renew. Power Gener. 2020, 14, 3961–3973. [Google Scholar] [CrossRef]
- Voyant, C.; Notton, G.; Kalogirou, S.; Nivet, M.-L.; Paoli, C.; Motte, F.; Fouilloy, A. Machine learning methods for solar radiation forecasting: A review. Renew. Energy 2017, 105, 569–582. [Google Scholar] [CrossRef]
- Wang, K.; Qi, X.; Liu, H. A comparison of day-ahead PV power forecasting models based on deep learning neural network. Appl. Energy 2019, 251, 113315. [Google Scholar] [CrossRef]
- Ofori-Ntow, E., Jr.; Ziggah, Y.Y.; Rodrigues, M.J.; Relvas, S. A New Long-Term PV Power Forecasting Model Based on Stacking Generalization Methodology. Nat. Resour. Res. 2022, 31, 1265–1287. [Google Scholar] [CrossRef]
- Huang, H.; Zhu, Q.; Zhu, X.; Zhang, J. An Adaptive, Data-Driven Stacking Ensemble Learning Framework for the Short-Term Forecasting of Renewable Energy Generation. Energies 2023, 16, 1963. [Google Scholar] [CrossRef]
- Tan, Z.; Zhang, J.; He, Y.; Zhang, Y.; Xiong, G.; Liu, Y. Short-term load forecasting based on integration of SVR and stacking. IEEE Access 2020, 8, 227719–227728. [Google Scholar] [CrossRef]
- Zhang, Q.; Wu, J.; Ma, Y.; Li, G.; Ma, J.; Wang, C. Short-term load forecasting method with variational mode decomposition and stacking model fusion. Sustain. Energy Grids Netw. 2022, 30, 100622. [Google Scholar] [CrossRef]
- Zhang, H.; Zhu, T. Stacking model for PV-power-generation prediction. Sustainability 2022, 14, 5669. [Google Scholar] [CrossRef]
- Elizabeth Michael, N.; Mishra, M.; Hasan, S.; Al-Durra, A. Short-term solar power predicting model based on multi-step CNN stacked LSTM technique. Energies 2022, 15, 2150. [Google Scholar] [CrossRef]
- Guo, X.; Gao, Y.; Zheng, D.; Ning, Y.; Zhao, Q. Study on short-term PV power prediction model based on the Stacking ensemble learning. Energy Rep. 2020, 6, 1424–1431. [Google Scholar] [CrossRef]
- Abdellatif, A.; Mubarak, H.; Ahmad, S.; Ahmed, T.; Shafiullah, G.; Hammoudeh, A.; Abdellatef, H.; Rahman, M.; Gheni, H.M. Forecasting PV power generation with a stacking ensemble model. Sustainability 2022, 14, 11083. [Google Scholar] [CrossRef]
- Khan, W.; Walker, S.; Zeiler, W. Improved solar PV energy generation forecast using deep learning-based ensemble stacking approach. Energy 2022, 240, 122812. [Google Scholar] [CrossRef]
- Shi, J.; Zhang, J. Load forecasting based on multi-model by stacking ensemble learning. Proc. CSEE 2019, 39, 4032–4042. [Google Scholar]
- Dong, Y.; Zhang, H.; Wang, C.; Zhou, X. Wind power forecasting based on stacking ensemble model, decomposition and intelligent optimization algorithm. Neurocomputing 2021, 462, 169–184. [Google Scholar] [CrossRef]
- Mondol, J.D.; Yohanis, Y.G.; Norton, B. Solar radiation modelling for the simulation of PV systems. Renew. Energy 2008, 33, 1109–1120. [Google Scholar] [CrossRef]
- Zhou, Y.; Zhou, N.; Gong, L.; Jiang, M. Prediction of PV power output based on similar day analysis, genetic algorithm and extreme learning machine. Energy 2020, 204, 117894. [Google Scholar] [CrossRef]
- Bentéjac, C.; Csörgő, A.; Martínez-Muñoz, G. A comparative analysis of gradient boosting algorithms. Artif. Intell. Rev. 2021, 54, 1937–1967. [Google Scholar] [CrossRef]
- Li, X.; Ma, L.; Chen, P.; Xu, H.; Xing, Q.; Yan, J.; Lu, S.; Fan, H.; Yang, L.; Cheng, Y. Probabilistic solar irradiance forecasting based on XGBoost. Energy Rep. 2022, 8, 1087–1095. [Google Scholar] [CrossRef]
- Cao, H.; Yang, L.; Li, H.; Wang, K. Net Power Prediction for High Permeability Distributed PV Integration System. J. Phys. Conf. Ser. 2023, 2418, 012069. [Google Scholar] [CrossRef]
- Venkatesh, B.; Anuradha, J. A review of feature selection and its methods. Cybern. Inf. Technol. 2019, 19, 3–26. [Google Scholar] [CrossRef]
- Chen, R.; Sun, N.; Chen, X.; Yang, M.; Wu, Q. Supervised feature selection with a stratified feature weighting method. IEEE Access 2018, 6, 15087–15098. [Google Scholar]
- Vandana, C.; Chikkamannur, A.A. Feature selection: An empirical study. Int. J. Eng. Trends Technol. 2021, 69, 165–170. [Google Scholar]
- Chandrashekar, G.; Sahin, F. A survey on feature selection methods. Comput. Electr. Eng. 2014, 40, 16–28. [Google Scholar]
- Eseye, A.T.; Lehtonen, M.; Tukia, T.; Uimonen, S.; Millar, R.J. Machine Learning Based Integrated Feature Selection Approach for Improved Electricity Demand Forecasting in Decentralized Energy Systems. IEEE Access 2019, 7, 91463–91475. [Google Scholar] [CrossRef]
- Ding, J.; Fu, L. A Hybrid Feature Selection Algorithm Based on Information Gain and Sequential Forward Floating Search. J. Intell. Comput. 2018, 9, 93. [Google Scholar] [CrossRef]
- Divina, F.; Gilson, A.; Goméz-Vela, F.; García Torres, M.; Torres, J.F. Stacking ensemble learning for short-term electricity consumption forecasting. Energies 2018, 11, 949. [Google Scholar] [CrossRef]
- Ribeiro, M.H.D.M.; da Silva, R.G.; Moreno, S.R.; Mariani, V.C.; dos Santos Coelho, L. Efficient bootstrap stacking ensemble learning model applied to wind power generation forecasting. Int. J. Electr. Power Energy Syst. 2022, 136, 107712. [Google Scholar] [CrossRef]
- Yang, D.; Dong, Z. Operational PVs power forecasting using seasonal time series ensemble. Sol. Energy 2018, 166, 529–541. [Google Scholar] [CrossRef]
- Sharadga, H.; Hajimirza, S.; Balog, R.S. Time series forecasting of solar power generation for large-scale PV plants. Renew. Energy 2020, 150, 797–807. [Google Scholar] [CrossRef]
- Abuella, M.; Chowdhury, B. Solar power probabilistic forecasting by using multiple linear regression analysis. In Proceedings of the SoutheastCon 2015 Conference, Fort Lauderdale, FL, USA, 9–12 April 2015; pp. 1–5. [Google Scholar]
- Abuella, M.; Chowdhury, B. Solar power forecasting using support vector regression. arXiv 2017, arXiv:1703.09851. [Google Scholar]
- Sheng, H.; Xiao, J.; Cheng, Y.; Ni, Q.; Wang, S. Short-term solar power forecasting based on weighted Gaussian process regression. IEEE Trans. Ind. Electron. 2017, 65, 300–308. [Google Scholar] [CrossRef]
- Tang, Y.; Yang, K.; Zhang, S.; Zhang, Z. PV power forecasting: A hybrid deep learning model incorporating transfer learning strategy. Renew. Sustain. Energy Rev. 2022, 162, 112473. [Google Scholar] [CrossRef]
- Zhou, S.; Zhou, L.; Mao, M.; Xi, X. Transfer learning for PV power forecasting with long short-term memory neural network. In Proceedings of the 2020 IEEE International Conference on Big Data and Smart Computing (BigComp), Busan, Republic of Korea, 19–22 February 2020; pp. 125–132. [Google Scholar]
- Devaraj, J.; Madurai Elavarasan, R.; Shafiullah, G.; Jamal, T.; Khan, I. A holistic review on energy forecasting using big data and deep learning models. Int. J. Energy Res. 2021, 45, 13489–13530. [Google Scholar] [CrossRef]
- Galicia, A.; Talavera-Llames, R.; Troncoso, A.; Koprinska, I.; Martínez-Álvarez, F. Multi-step forecasting for big data time series based on ensemble learning. Knowl. Based Syst. 2019, 163, 830–841. [Google Scholar] [CrossRef]
- Akhter, M.N.; Mekhilef, S.; Mokhlis, H.; Almohaimeed, Z.M.; Muhammad, M.A.; Khairuddin, A.S.M.; Akram, R.; Hussain, M.M. An hour-ahead PV power forecasting method based on an RNN-LSTM model for three different PV plants. Energies 2022, 15, 2243. [Google Scholar] [CrossRef]
- Zhen, Z.; Liu, J.; Zhang, Z.; Wang, F.; Chai, H.; Yu, Y.; Lu, X.; Wang, T.; Lin, Y. Deep learning based surface irradiance mapping model for solar PV power forecasting using sky image. IEEE Trans. Ind. Appl. 2020, 56, 3385–3396. [Google Scholar] [CrossRef]
- Kumari, P.; Toshniwal, D. Extreme gradient boosting and deep neural network based ensemble learning approach to forecast hourly solar irradiance. J. Clean. Prod. 2021, 279, 123285. [Google Scholar]











| No. | Name | No. | Name |
|---|---|---|---|
| 1 | Temperature | 8 | Snowfall depth |
| 2 | Azimuth | 9 | Ground pressure |
| 3 | Dew point temperature | 10 | Zenith angle |
| 4 | Diffuse horizontal irradiance (DHI) | 11 | Fixed tilt irradiance (FTI) |
| 5 | Direct normal irradiance (DNI) | 12 | Tracking tilt irradiance (TTI) |
| 6 | Atmospheric precipitable water | 13 | Height 10m wind direction |
| 7 | Relative humidity | 14 | Height 10m wind speed |
| Model | Hyperparameters | RMSE | MAE |
|---|---|---|---|
| SVR | kernel: RBF, c: 100, gamma: 10−4 | 0.298 | 0.174 |
| KNN | neighbors: 4 | 1.341 | 0.649 |
| RF | max_depth: 3, min_samples_leaf: 2, n_estimators: 150 | 0.505 | 0.277 |
| GBDT | learning_rate: 0.05, max_depth: 3, min_samples_split: 2, n_estimators: 300 | 0.343 | 0.199 |
| XGBoost | gamma: 0.01, learning_rate: 0.02, max_depth: 5, min_child_weight: 2, n_estimators: 500, subsample: 0.5 | 0.266 | 0.138 |
| Model | RMSE | MAE |
|---|---|---|
| Feature Optimization Model | 0.212 | 0.109 |
| Feature Unoptimized Model | 0.248 | 0.134 |
| Month | Model | RMSE | MAE |
|---|---|---|---|
| March | DNS ensemble model | 0.274 | 0.173 |
| Traditional Stacking model | 0.287 | 0.179 | |
| SVR | 0.294 | 0.189 | |
| GBDT | 0.349 | 0.196 | |
| XGBoost | 0.298 | 0.181 | |
| June | DNS ensemble model | 0.267 | 0.153 |
| Traditional Stacking Model | 0.286 | 0.158 | |
| SVR | 0.304 | 0.171 | |
| GBDT | 0.337 | 0.176 | |
| XGBoost | 0.296 | 0.161 | |
| September | DNS ensemble model | 0.223 | 0.134 |
| Traditional Stacking model | 0.253 | 0.151 | |
| SVR | 0.288 | 0.162 | |
| GBDT | 0.314 | 0.158 | |
| XGBoost | 0.266 | 0.153 | |
| December | DNS ensemble model | 0.361 | 0.191 |
| Traditional Stacking model | 0.395 | 0.204 | |
| SVR | 0.438 | 0.244 | |
| GBDT | 0.419 | 0.217 | |
| XGBoost | 0.401 | 0.214 |
| Weather | Model | RMSE | MAE |
|---|---|---|---|
| Rainfall | DNS ensemble model | 0.276 | 0.166 |
| Traditional Stacking model | 0.311 | 0.185 | |
| SVR | 0.324 | 0.192 | |
| GBDT | 0.359 | 0.196 | |
| XGBoost | 0.318 | 0.189 | |
| Snowfall | DNS ensemble model | 0.316 | 0.195 |
| Traditional Stacking model | 0.326 | 0.202 | |
| SVR | 0.338 | 0.208 | |
| GBDT | 0.364 | 0.221 | |
| XGBoost | 0.334 | 0.203 |
| Ref. No | Methods | Advantages | Disadvantages |
|---|---|---|---|
| [48,49] | Time series method | less historical data and faster prediction speed | less external factors and low accuracy |
| [50,51,52] | Regression analysis method | simple to model and fast to calculate | not fit nonlinear data well |
| [15,16,26,28] | Traditional machine learning methods | flexible and can fully consider external factors | dependence on feature and parameter |
| [11,17,29] | Neural network method | handle large amounts of data and complex patterns | a lot of data and weak interpretation |
| [30,31,33,34] | Combined models method | avoid limitations and high performance | overfitting and parameter selection |
| [53,54,55,56] | Transfer learning, big data analysis and others | improve the forecasting effect and mine valuable information and patterns | data quality, overfitting and underfitting risks, data security |
| proposed method | Double Nested Stacking Ensemble Model | adapt changing factors, stronger stability, and higher forecasting accuracy | high model complexity and high calculation cost |
| Ref. No | Methods | RMSE | MAE |
|---|---|---|---|
| [49] | Time series method | 1.781 | - |
| [52] | Regression analysis method | 8.345 | 9.230 |
| [15] | Traditional machine learning methods | 11.226 | - |
| [11] | Neural network method | 7.193 | 3.639 |
| [57] | 19.78 | - | |
| [58] | 45.11 | - | |
| [28] | Combined models method | 47.78 | - |
| [31] | 13.95 | 8.79 | |
| [59] | 51.35 | - | |
| [54] | Transfer learning, big data analysis and others | 18.04 | - |
| proposed method | Double Nested Stacking Ensemble Model | 0.212 | 0.109 |
Disclaimer/Publisher’s Note: The statements, opinions and data contained in all publications are solely those of the individual author(s) and contributor(s) and not of MDPI and/or the editor(s). MDPI and/or the editor(s) disclaim responsibility for any injury to people or property resulting from any ideas, methods, instructions or products referred to in the content. |
© 2023 by the authors. Licensee MDPI, Basel, Switzerland. This article is an open access article distributed under the terms and conditions of the Creative Commons Attribution (CC BY) license (https://creativecommons.org/licenses/by/4.0/).
Share and Cite
Zhou, B.; Chen, X.; Li, G.; Gu, P.; Huang, J.; Yang, B. XGBoost–SFS and Double Nested Stacking Ensemble Model for Photovoltaic Power Forecasting under Variable Weather Conditions. Sustainability 2023, 15, 13146. https://doi.org/10.3390/su151713146
Zhou B, Chen X, Li G, Gu P, Huang J, Yang B. XGBoost–SFS and Double Nested Stacking Ensemble Model for Photovoltaic Power Forecasting under Variable Weather Conditions. Sustainability. 2023; 15(17):13146. https://doi.org/10.3390/su151713146
Chicago/Turabian StyleZhou, Bowen, Xinyu Chen, Guangdi Li, Peng Gu, Jing Huang, and Bo Yang. 2023. "XGBoost–SFS and Double Nested Stacking Ensemble Model for Photovoltaic Power Forecasting under Variable Weather Conditions" Sustainability 15, no. 17: 13146. https://doi.org/10.3390/su151713146
APA StyleZhou, B., Chen, X., Li, G., Gu, P., Huang, J., & Yang, B. (2023). XGBoost–SFS and Double Nested Stacking Ensemble Model for Photovoltaic Power Forecasting under Variable Weather Conditions. Sustainability, 15(17), 13146. https://doi.org/10.3390/su151713146

