Abstract
To study the internal formation mechanisms of risky riding behaviors of takeaway e-bikers at urban intersections, we designed a takeaway riding risky behavior questionnaire and obtained 605 valid samples. An exploratory factor analysis was then conducted to extract five scales: individual characteristics, safety attitude, riding confidence, risk perception, and risky riding behavior. On this basis, a structural equation model was constructed to explore the intrinsic causal relationships among the variables that affect the risky riding behaviors of takeaway e-bikers. The results show that the influence of incentive compensation driven by the takeaway platform was the greatest one. Takeaway riders tend to fight against time to improve punctuality and income by red-light running and speeding. They usually need to pay attention to order information and the delivery routes and communicate with customers to pick up meals in real-time, which inevitably lead to the use of cell phone while riding. Road factors such as “no turnaround at the intersection” and “no non-isolation facilities between on-motorized and motorized lane” lead riders to riding against the traffic, riding on the motor lane, and parking outside the stop line. In addition, lax traffic regulations lead to frequent loopholes for takeaway riders. It means that improving the takeaway platform system, strengthening traffic safety education, and adopting mandatory restraint measures are extremely important. The empirical results provide theoretical support for the benign and healthy development of the takeaway industry, which is significant for preventing and reducing risky behaviors of takeaway riders and improving safety at urban intersections.
1. Introduction
With the rapid development of takeaway delivery services, millions of couriers are serving different companies across different cities in various countries, such as “Uber Eats and Rakuten delivery” in Japan, “Just Eat Takeaway” in Europe, “Uber Eats, GrubHub, DoorDash and Postmates” in the USA, iFood in Brazil, Meituan, Ele.me and Baidu Waimai in China, and Wolt with branches in 20+ countries such as Finland, Japan, Denmark, Sweden, Norway, Germany, and Israel. Although each order from the thousands of restaurants and stores could help millions of hard-working restaurant and store owners and couriers make a living, the dispatching algorithm of each company drives and forces the couriers to fulfill orders in the expected time. The number of orders completed in a timely manner determines the couriers’ income. If the couriers could not complete the delivery at the specified time, they would be subject to income penalties due to customer complaints and dissatisfaction. Furthermore, the couriers’ pursuit of faster speed and more income generates the phenomenon of frequent non-compliance with traffic rules because of their profit-driven and timely-requirement characteristics. It can be seen that the couriers are also motorcyclists (Figure 1a) and electric-bicycle (e-bike) riders (Figure 1b) exposed to relatively long-time and in-time riding, the complex traffic environment, and the high frequency of risks. Particularly, traffic accidents involving couriers are prevalent, and their traffic safety situation is a serious issue in China and other countries. According to the Takeaway Couriers’ Employment Report in 2019 and the Annual Report of Traffic Accidents in China [1], 248,000 road traffic accidents occurred in China in 2019, involving 29,000 e-bike accidents, accounting for 11.7% of the total number of traffic accidents. More seriously, for takeaway couriers, fatality and injury rates are significantly higher in traffic accidents than the normal riders. Taking the city of Shanghai as an example, there were 325 traffic accidents involving takeaway couriers in the first quarter of 2019, with a fatality rate of 1.5% [2]. For Nanjing City, there were 3 fatalities and 2473 injuries in the 3242 traffic crashes involving delivery couriers during the first half of 2018 [3]. Additionally, most accidents occur at intersections because the couriers have no patience to endure the crossing delay and are prone to risky behavior to decrease the delay. Therefore, the risky behaviors of takeaway riders are more prominent at the intersections, such as red-light running, riding on the motor lane, riding against the traffic, speeding, using the phone, and other behaviors. Recent research already focused on the risky behavior characteristics of the delivery couriers at the intersections [4], but they only observed and analyzed the categories and quantity of risky behaviors, such as running the red light and riding on the motor lane, and ignored the formation mechanism of risky behaviors by hidden factors such as being profit-driven, timeliness-driven, and avoiding customer complaints. Therefore, it is urgent to study the risky behaviors of takeaway riders at intersections to save more lives.
Figure 1.
Typical takeaway couriers. (a) Motorcyclists. (b) Electric-bicycle (e-bike) riders. (The delivery company marked on the bicycle is Meituan take-away).
In order to explore the intrinsic mechanism of the risky behaviors of takeaway riders, this study conducted a field survey on the risky behaviors of takeaway riders at urban intersections and collected data about the behaviors of takeaway riders and their intentions by means of questionnaires. Then, a structural equation model (SEM) was proposed using five scales: individual characteristics, safety attitude, riding confidence, risk perception, and risky riding behavior to analyze the relationship between risky riding behavior and intentions. Based on the current development and operation process of the takeaway industry, the risky behavior is mainly attributed to the incentive compensation policy of the takeaway platform because the riders tend to fight against time to improve punctuality and income. The empirical results of this relationship provide theoretical support for the benign and healthy development of the takeaway industry, which is significant for preventing and reducing risky behaviors of takeaway riders and improving safety at urban intersections.
We addressed the following research problems:
- (1)
- What are the significant relationships among risky riding behavior, individual characteristics, safety attitude, riding confidence, and risk perception, and their secondary exogenous variables? We judged the significant relationships between them according to the fitting results obtained by SEM.
- (2)
- How do we analyze the formation mechanism of risky riding behaviors by hidden factors such as profit-driven, timeliness-driven, and avoiding customer complaints and dissatisfaction? We multiplied path coefficients with the loading coefficients of each component of risky riding behavior and ranked them. The formation mechanism and influence of factors were analyzed in combination with practice.
- (3)
- How could strategies be implemented for intervening and preventing the risky riding behaviors of takeaway e-bikers and understanding the psychological mechanism of takeaway e-bikers based on the SEM results? We proposed improvement strategies based on the SEM results from the following aspects: education, regulation, non-motorized infrastructure, reward and punishment system of takeaway platform, and smart helmets.
2. Literature Review
Studies on the analysis of risky riding behavior at urban intersections have focused on motorized and non-motorized vehicles, mostly from the perspective of demographic characteristics, perceptions, attitudes, and psychology. Sullman [5] explored the relationship between risky driving behavior and accidents by using the Risky Driving Behavior Questionnaire. Mckerma & Horswill [6] found that age and driving experience were important factors influencing risky driving behavior. Wang Tao [7] proposed that the risky behavior of e-bike riders is related to their safety attitudes and risk perception while driving confidence can indirectly influence driving behavior through safety attitudes and risk perception. Wang [8] demonstrated that safety knowledge and psychological factors are closely related to the risky riding behavior of e-bike riders. Tang [9] found that gender, age, waiting position, waiting time, leading violator, overtaking, and length of intersection significantly influenced their red-light running behavior. A large body of literature has explored the risky driving behavior of general e-bike users; however, the special group of delivery riders has rarely been mentioned separately.
Statistics on the risky behaviors of takeaway riders at the intersection mostly applied the questionnaires to understand their characteristics and explored the correlation models for analysis and prediction. Bai [10] collected the field data at 13 signalized intersections in Nanjing and Kunming and classified risky behaviors into three different types: stopping beyond the stop line, riding in motorized lanes, and riding against the traffic. Wang Tao [7] used an ordered logit model to estimate the distribution probability of e-bike traffic accidents, invoked elasticity analysis to quantitatively identify significant influences on e-bike accident severity, and also constructed structural equation models based on factor correlation analysis to explore the underlying mechanisms of e-bike drivers’ driving confidence, safety attitudes, risk perception, and risky driving behaviors. Qin [4] manually reviewed and analyzed using video playback to mark various types of risky driving behaviors. He obtained the number and percentage of different types of risky behaviors and applied Pearson’s chi-square test to learn that the percentages of takeaway riders’ red-light running and riding on the motor lane were higher. The statistics of risky behaviors of delivery riders are mainly based on red-light running, using cell phones, riding on the motor lane, and riding against the traffic. Therefore, the risky behaviors of delivery riders can be classified more specifically, and the characteristics of driving behaviors of delivery e-bikes at the intersections can be analyzed in depth.
Research on the formation mechanism of risky behavior of delivery riders at intersections has been conducted from the perspective of the delivery riders themselves as well as the delivery platform. Kudasz [11] found that delivery riders are always under pressure to complete food deliveries on time. However, the couriers are often not trained well for the job. Therefore, they often have a higher number of traffic accidents. Ma [12] found that the risky perceptions of delivery riders do not inhibit their risky behaviors. Atchley [13] found that delivery riders have persistent risky behaviors despite recognizing the harmful effects of these behaviors because they believed that the actual or financial benefits outweigh the associated risky behaviors. Zhang [14] found that 96.3% of delivery riders use cell phones for checking orders, navigating to delivery locations, or talking to customers for business rather than for private needs. Qin [4] attributed the observed risky behaviors to two categories: one is to save time and deliver more orders per day to earn more income, and the other is a job requirement, as the delivery industry has become increasingly competitive and platforms are gradually shortening delivery times to improve punctuality and efficiency with the strict penalty. However, the influential factors considered in the existing research are relatively scattered, and the influence of the combined effect of each factor is also lacking.
In recent years, the safety of takeaway platforms and riders has also become a serious concern for domestic and international scholars, who have put forward relevant suggestions and countermeasures. Van Belleghem & Bourgeor [15] proposed that platforms should redesign performance evaluation to reduce the time pressure of takeaway riders and reduce the percentage of revenue associated with delivery completion by increasing the basic income of delivery riders or helping them optimize their routes to reduce travel time. Eu-OSHA [16] proposed that the platforms should develop and equip new mobile devices to reduce phone calls and navigation during the riding and install global positioning system (GPS) alarms on the e-bikes so that the location and traffic conditions of delivery riders can be monitored. Wu [17] suggested that the licensing system for takeaway e-bikes should be implemented to facilitate the enforcement of traffic laws. Ibrahim [18] argued that platforms should be responsible for providing relevant training modules, including job preparation and hazard perception trains. Qin [4] proposed that local governments should strengthen traffic control, enhance supervision of platforms, and introduce traffic violations part into the performance evaluation, which would accumulate to a certain level, and the takeaway companies and platforms would lose their business licenses. Therefore, it is necessary to conduct an in-depth and comprehensive study of safety countermeasures in this paper to form a more complete system.
From the reviewed literature, a large number of studies have been conducted on risky riding behaviors at intersections in the domestic and overseas. Since the industry of delivery riders has grown massively in recent years, the statistical analysis on the categories and quantity of the risky behavior characteristics of the delivery couriers at the intersections are observed and analyzed with the field survey [4]. However, the surveys neglected the formation mechanism of risky behaviors by interactive factors such as profit-driven, timeliness-driven, and customer complaints. Therefore, this study aims to fill the above-mentioned research gap, analyze the existing safety hazards from the new perspective of delivery riders, and propose a new optimization scheme to prevent and reduce the risky behaviors of delivery riders at intersections.
3. Materials and Methods
3.1. Site Investigation
In this paper, we chose the natural observation method to record the risky riding behaviors of takeaway riders through the observation points during peak meal times on weekdays by video. The observation points were selected as the signal-controlled intersections near the business district of Yinzhou, Ningbo. Katarzyna Cieśla [19] has shown that cyclists’ behavior is strongly dependent on the existing infrastructure. In places where infrastructure is inadequate or lacking, the number of abnormal behaviors is higher. Therefore, the examined intersections were different from each other in infrastructure elements. The observation time was during the lunchtime peak (11:00–13:00) and evening peak (17:00–19:00) on weekdays. Considering the actual situation of the takeaway workers in the field survey while riding, six risky riding behaviors were observed and recorded in this paper, including red-light running, speeding, riding against the traffic, riding on the motor lane, parking outside the stop line, and using cell phones while riding, as shown in Figure 2, and the specific data are shown in Table 1. Individual takeaway riders had multiple risky riding behaviors, so we added the six risky riding behaviors separately.
Figure 2.
Typical risky riding behaviors. (a) Using cell phones while riding; (b) riding on the motor lane; (c) red-light running; (d) riding against the traffic; (e) parking outside the stop line; (f) speeding. (Blue equipment for ele.me, yellow equipment for Meituan take-away).
Table 1.
Survey of takeaway riders’ risky riding behavior at intersections.
As shown in Table 1, the occurrence rates of all six risky riding behaviors at each intersection are quite high. Speeding, riding on the motor lane, and red-light running are more significant, which seriously affect traffic safety, so it is necessary to further study the risky riding behaviors of takeaway riders.
3.2. Questionnaire Scale Design
Based on the reference to the driving behavior questionnaire (DBQ) scale for vehicles, the scale of safety attitudes, riding confidence, risk perception, and risky riding behavior for takeaway e-bikes were developed by combining the observed results of real-world behavior, rider characteristics, with the factors influencing risky riding behavior. The risky riding behavior scale questionnaire for the takeaway e-bike contains five parts: individual characteristics, safety attitude, riding confidence, risk perception, and risky riding behavior.
3.2.1. Individual Characteristics
The individual characteristics include three aspects: demographic information (gender, age, marital status), socioeconomic characteristics (education, employment status), and work status (working time, daily delivery time, income, etc.). The couriers accept the lowest-status job and are a socially vulnerable group due to economic and social factors. Their educational background and employment status are worrisome.
3.2.2. Safety Attitude
The safety attitude scale consists of a total of 27 questions and is divided into 4 dimensions: safety responsibility attitude, traffic rule attitude, fluke psychology, and traffic safety education attitude. Each question was measured using a five-point Likert scale. The lower the score, the more positive the attitude toward safety, the stronger the sense of obligation to abide by the traffic rules, and the lower the preference for herd mentality. Do the couriers in the underclass unconsciously neglect their safety responsibility, traffic rules, fluke psychology, and traffic safety education? Or are they forced by the platform algorithm and performance evaluation and driven by the profit and timely requirement?
3.2.3. Riding Confidence
The riding confidence scale, which consists of seven questions, measures the riders’ judgment of their riding skills (e.g., “I can handle any emergency while riding”). The source of confidence is not only the affirmation of technical capacity but also the affirmation of individual judgment. Therefore, the riding confidence scale is divided into two dimensions: technical capacity and judgment ability. Each question was measured using a five-point Likert scale, and the lower the score, the higher the confidence of the respondents. Additionally, the couriers might overweight their riding skills and judgment ability due to long-time riding.
3.2.4. Risk Perception
Risk perception is defined as an individual’s subjective perception of potential danger. Existing research has shown that risky perception can be measured through emotional concerns and cognitive-based evaluation [20].
In this paper, the risk perception scale contains 21 questions and is divided into 3 dimensions: concern degree, danger level, and occurrence frequency. The “concern degree” is measured by asking respondents to rate the question, “I think I have a high probability of being involved in a traffic accident when riding”. The subjective perception of the danger level was measured by asking respondents to evaluate the risk of red-light running, riding against the traffic, speeding, riding on the motor lane, and other risky behaviors. The lower the score, the more worried and anxious the rider is about the risk, the higher the degree of danger of the subjectively perceived risk behaviors. Additionally, the subjective perception of the occurrence frequency was measured by asking the respondents to evaluate the frequency of their risky behavior. The higher the score, the higher the frequency of the riders’ risky behavior.
3.2.5. Risky Riding Behavior
The risky riding behavior scale consists of 21 questions that measure the degree of influence of risky behaviors. They are divided into four dimensions: the incentive compensation driven by the incentive compensation driven by the takeaway platform, traffic violation penalty, traffic status, and self-factor. The “incentive compensation driven by the takeaway platform” scale was measured by asking respondents to evaluate “Couriers pursue to ensure the timeliness of delivery”, “complete more orders to increase income”, “need to pay attention to order’s real-time information”, and so on. The “traffic status” was measured by asking respondents to evaluate “the red light is too long”, “the speed limit is unreasonable”, and “no turnaround at the intersection”. Each question was measured using a five-point Likert scale. The lower the score, the higher the frequency of risky riding behavior.
4. Results
4.1. Questionnaire Analysis
4.1.1. Questionnaire Sample Size
A simple random sampling method was used to conduct the questionnaire survey. The survey locations were chosen near the shopping districts in Ningbo because the number of takeaway riders in these areas was more concentrated. In order to ensure the accuracy of the questionnaire survey, the investigators guided the riders to clearly complete the questionnaire through a one-to-one explanation. Finally, a total of 816 questionnaires were collected. The questionnaires with incomplete answers, omissions, and differences between the positive and negative answers by more than two scales were deleted. After deletion, a total of 605 valid questionnaires were obtained. The sample size met the modeling requirements. At last, the questionnaires were recorded uniformly and converted into an analyzable data format for further statistical analysis.
4.1.2. Sample Descriptive Statistics
The basic demographic information of the 605 valid samples of respondents is shown in Table 2. The respondents were mostly male, with 521 people accounting for 86.1%, indicating that this group is mainly physical output. The age mainly ranged from 18 to 35 years. In terms of marital status, 208 married people accounted for 34.4% of the total, whereas 397 unmarried riders accounted for the remaining 65.6%. In terms of education, 307 respondents had education at or below the junior high school level, accounting for 50.7%; 178 people had a high school or secondary school degree, accounting for 29.4%, and the remainder had a college education or above.
Table 2.
Distribution of respondents’ basic information.
The majority of respondents were full-time, accounting for 89.1%. The average working years of the delivery riders were mainly distributed over two years, with 381 people accounting for 63.0%. The average daily delivery time was quite long, with 353 people accounting for 58.3% working for 8 h or more and 163 people accounting for 26.9% working for 6–8 h. The salary calculation method corresponded to the employment status, with a base salary, commission, and bonuses for full-time and no base salary for part-time. Most of the salary income with insurance is above 8000, accounting for 69.9%, which is closely related to the average daily delivery time. However, the respondents are less satisfied with the income level, with 211 people accounting for 34.9% who are less dissatisfied and 36 people accounting for 6% who are extremely satisfied.
All six risky behaviors of the questionnaire were experienced by respondents. The most common one was speeding, with 416 people accounting for 68.8%, followed by red-light running accounting for 54.2%. Moreover, the behaviors of riding against the traffic, riding on the motor lane, parking outside the stop line, and using cell phones while riding also accounted for a certain percentage. In terms of traffic accidents, 159 respondents experienced traffic accidents firsthand, accounting for 26.3%, of which 66.2% of the respondents had e-biker damage or personal injuries. For the reasons for traffic accidents, the primary reason is failure to comply with traffic rules, accounting for 70.6%, followed by the use of cell phones, distracted riding, and excessive fatigue, accounting for 54.9%, 44.3%, and 35.0%, respectively. E-bike defects and the responsibility of the other party to the accident also accounted for the secondary cause. Finally, the question of whether the company or platform organized traffic safety education for riders was also investigated. Fortunately, the results show that 547 people chose “yes”, which indicates that traffic safety awareness education is relatively popular.
4.2. Model Path Analysis
Considering the large number of questionnaires, this paper conducted a factor analysis and multi-group analysis on the survey samples to extract the common factors from all the questionnaires of the scale. The results were useful to make preliminary judgments on the relationships among factors and to provide the basis for assuming SEM paths.
4.2.1. Factor Analysis
The suitability of the questionnaire for factor analysis was analyzed according to the Kaiser–Meyer–Olkin (KMO) value. The larger the KMO, the more common factors among the variables and the more suitable for factor analysis. Generally, KMO = 0.8 was taken as the expected value [21]. Meanwhile, Bartlett’s test was also performed to test the possibility that the samples have interactive factors [22]. In addition, Cronbach’s α was used to test the internal consistency and stability of the scale [23]. The results of the factor analysis are shown in Table 3.
Table 3.
Results of factor analysis.
Based on the exploratory factor analysis (EFA) results, the main factors of safety attitude, riding confidence, risk perception, and risky riding behavior were extracted. For the safety attitude, four dimensions were determined: safety responsibility attitude, traffic rule attitude, fluke psychology, and traffic safety education attitude, explaining 70.325% of the total variance. For riding confidence, two dimensions were determined: technical capacity and judgment ability, which explain 87.512% of the total variance. Risk perception was divided into three dimensions: concern degree, danger level, and occurrence frequency, which explain 76.699% of the total variance. For risky riding behavior, four dimensions were determined as incentive compensation driven by the takeaway platform, traffic violation penalty, road status, and self-factor, explaining 72.245% of the total variance. All the principal components were consistent with the preliminary scale design. All potential variables showed an acceptable level of reliability (Cronbach’s α > 0.8). The subdimension descriptive statistics are shown in Table 4. Tests of normality suggested that kurtosis and skewness coefficients ranged within the threshold values of ±3, and therefore, the data was normally distributed [24]. The final factor structure and loading are shown in Table 5, Table 6, Table 7 and Table 8, which indicated a high internal reliability [25].
Table 4.
Subdimension Descriptive Statistics.
Table 5.
Dimension structures of safety attitude.
Table 6.
Dimension structures of riding confidence.
Table 7.
Dimension structures of risk perception.
Table 8.
Dimension structures of risky riding behavior.
4.2.2. Multi-Group Analysis
Multi-group analysis is used to test whether the theoretical model is suitable for different populations. If the model is suitable, it indicates that the sample attribute variable has a moderating effect. Therefore, in order to further test whether the four variables of safety attitude, riding confidence, risk perception, and risky riding behavior have significant differences in different demographic characteristics, AMOS 24 software was used to conduct multi-group analysis and classification based on six variables: gender, age, employment status, working years, income, and daily delivery time. As shown in Table 9, the results show that CMIN/DF < 3, RMR < 0.1, RMSEA < 0.08, GFI > 0.9, TLI > 0.9, CFI > 0.9, all of which meet the criteria, indicating that the six demographic characteristics all play a moderating role.
Table 9.
Multi-group analysis results.
4.3. Structural Equation Model Analysis
4.3.1. Structural Equation Model Theory
The structural equation model (SEM) is widely preferred by researchers of social behavior because (a) it identifies possible latent constructs inside the data and (b) it estimates the multiple and interrelated dependence in a single analysis. Chang Yang [26] aimed at the relationships among acceptance of a parking app, trust in a parking app, perceived usefulness, and other related variables. SEM (the structural equation model) methodology can simultaneously analyze and capture the complex interrelationships among them. SEM was applied by Xiaofei Ye [27] to analyze the relationships among these variables. Through SEM results of the intention to use SAVs, the parking choice behavior is relative to the acceptance of SAVs.
The structural equation model (SEM) is composed of a measurement model and a structural model. SEM estimates the concepts that cannot be directly observed in the form of latent variables by using the modeling of observed variables, which provides the possibility to analyze the relationship between abstract concepts [28].
The measurement model mainly represents the relationship between measurement variables and latent variables. The formulation of the model is as follows:
where X is a column vector composed of exogenous indices, ξ is a column vector composed of exogenous latent variables, Λx is the factor loading matrix of X on ξ, and δ is the error of the exogenous variables. Similarly, Y is the vector composed of endogenous indices, η is the vector composed of endogenous latent variables, Λy is the factor loading matrix of Y on η, and ε is the error of the endogenous variables.
The structural model represents the relationship between exogenous latent variables and endogenous latent variables. The formulation of the model is as follows:
where B is the coefficient parameter matrix of the endogenous latent variables’ vector, Γ is the coefficient parameter matrix of the exogenous latent variables’ vector, and ς is the residual vector and represents the unexplainable part of the model.
4.3.2. Model Hypothesis
According to the correlation and factor analysis results, seven hypothetical analysis paths were determined: riding confidence → risky riding behavior, riding confidence → risk perception, riding confidence → individual characteristics, risk perception → safety attitude, risk perception → risky riding behavior, safety attitude → risky riding behavior, individual characteristics → risky riding behavior.
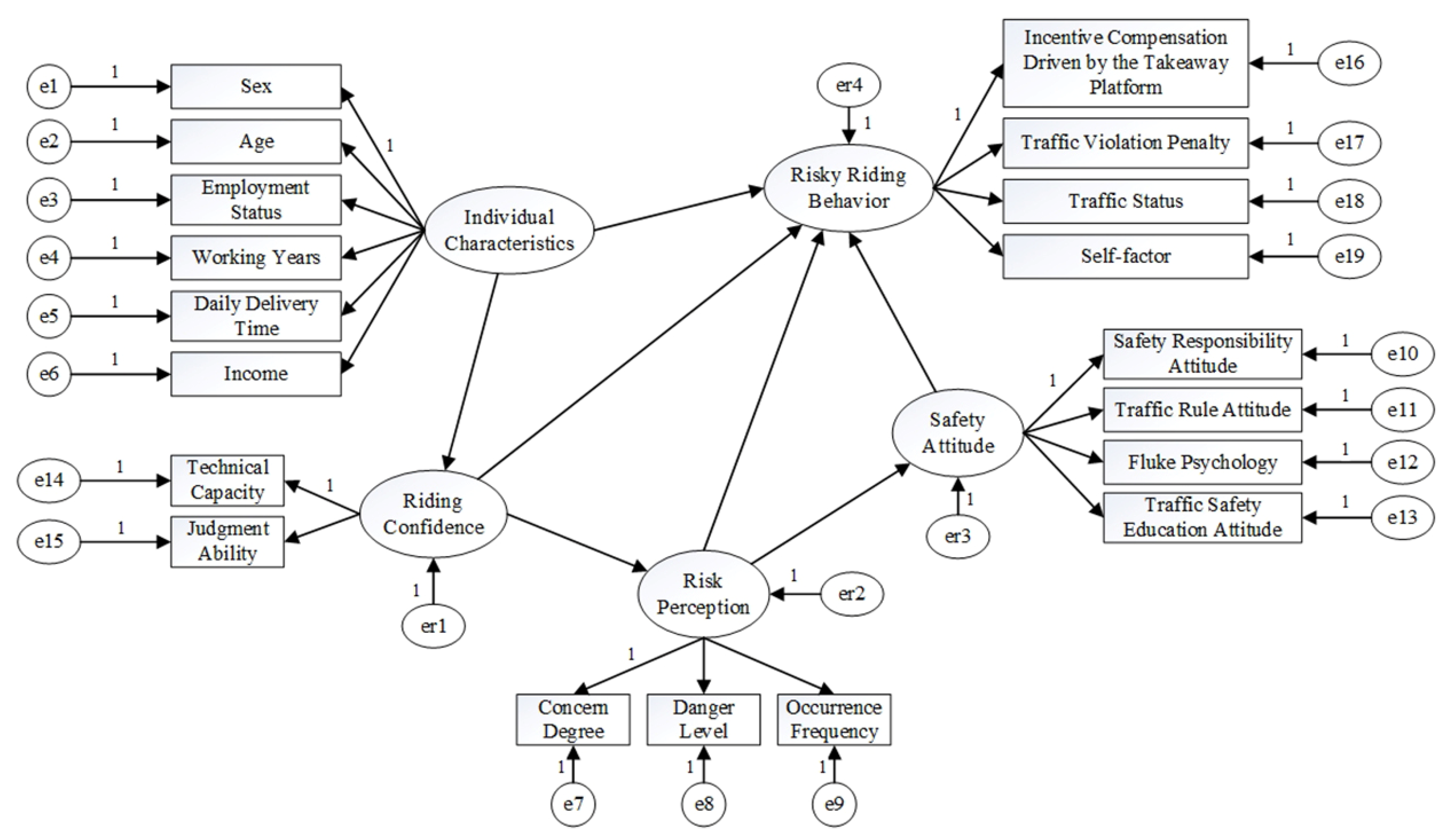
The SEM constructed in this study included two-layer factor structures: the 18 dimensions, such as the incentive compensation driven by the takeaway platform, were the initial factors. The five scales, for example, riding confidence, were the higher-order factors. We took the 18 initial factors as variables for the factor analysis in the preliminary stage of evaluating the higher-order potential variable and the multi-items of each initial factor as observable variables. According to the hypothesis of the seven analysis paths, the risky e-bike riding behavior theoretical model was developed in Figure 3. The observable variables were not listed in order to simplify the model expression. For higher-order potential variables to be estimated, a factor path of each higher-order potential variable was set to one as the reference index [26].
Figure 3.
Theoretical structure model of risky riding behavior.
4.3.3. Model Calibration and Fit Testing
- (1)
- Goodness of Fit Test
The maximum likelihood estimation method was used to calibrate the parameters of the established structural model. The results of the standardized path analysis are shown in Table 10. All the path coefficients between the latent and observed variables were statistically tested and reached the significant level at the 95% significance level, i.e., the measurement equations in the SEM passed the test. However, the standardized factor loadings for the latent variable “risky riding behavior” and its observed variable “self-factor” were only 0.097, which did not meet the criterion that the factor loadings should be higher than 0.5 [29]. This suggests that the “self-factor” was not significantly related to the “risky riding behavior” and should be deleted from the model.
Table 10.
Preliminary estimation results of the model.
- (2)
- Fit Testing
An adaptive analysis of the proposed theoretical model was conducted to verify whether the established path relationships were valid. Table 11 shows the fit index results of the model. The results showed that the chi-squared value (CMIN) of the preliminary theoretical model and data fitting was 577.161 (p < 0.001), the degree of freedom (DF) was 128, and CMIN/DF was 4.509, which met the standard (between 1 and 5). RMSEA was 0.076, higher than the highest standard (0.05). This result showed that the gap between the theoretical model and the saturated model did not meet the standard. The normed fit index (NFI), comparative fit index (CFI), increasing fit index (IFI), and goodness-of-fit index (GFI) were 0.841, 0.871, 0.872, and 0.907, respectively, which did not meet the evaluation standard of 0.90. The theoretical model required further revision because the overall fit of the model was not within an acceptable range.
Table 11.
Comparison of the theoretical model fit index results with the evaluation standard.
- (3)
- Model Estimation
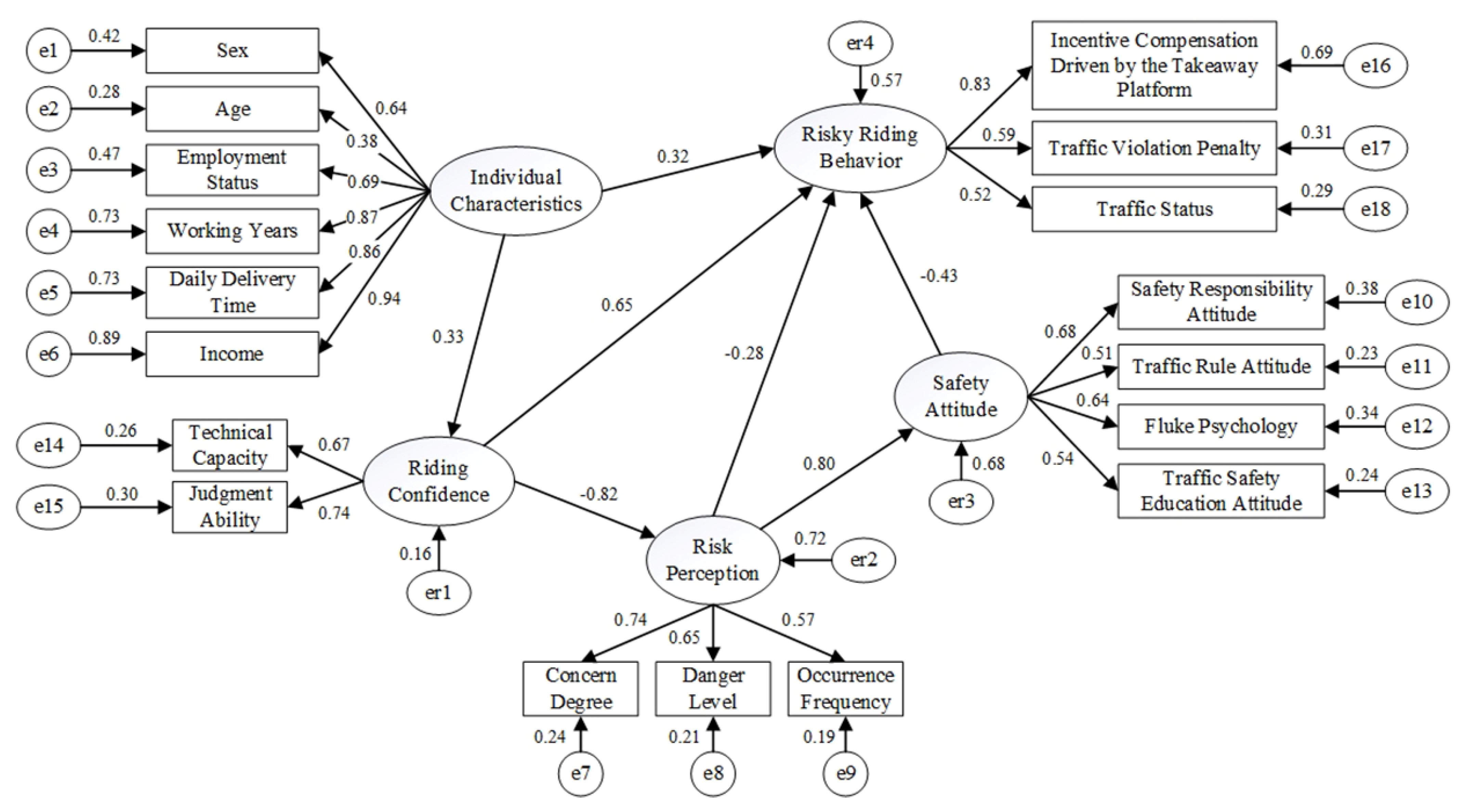
The observed variables were obtained by exploratory factor analysis and might not actually be independent of each other. For example, the estimated results showed that there are covariances among the error variables e8 (danger level) and e9 (occurrence frequency), e17 (traffic violation penalty), and e4 (working years). Thus, we revised the model according to the order of modification indices (MI). Table 12 shows the fit index results of the revised model. The index results indicated that the revised SEM has an adequate fit for the observable data. The revised SEM with path coefficients and load coefficients is shown in Figure 4.
Table 12.
Comparison of the revised model fit index results with the evaluation standard.
Figure 4.
Fit results of the revised model.
4.4. Analysis of Model Results
4.4.1. Analysis of Direct, Indirect, and Total Effects
After the calibration and validation of the model, the paths were tested. The testing results are shown in Table 13 and Table 14. According to the normalized path coefficients and load coefficients of each component, the results of the model analysis were discussed.
Table 13.
Direct and indirect effects of dimensions.
Table 14.
Weight of each factor.
Individual characteristics and risky riding behavior had significant direct path relationships. “Working years”, “daily delivery time”, and “income” demonstrated higher loading values. It can be concluded that the longer the time spent on the job, the more riding confidence was accumulated. The number of completed orders per day determined the average daily delivery time and income, which were the primary reasons for the risky riding behaviors of delivery riders. On the one hand, the income was relative to the number of completed orders. When the number of orders was bigger, the delivery riders might increase delivery speed and save time to deliver as many orders as possible, which resulted in more risky riding behaviors. On the other hand, the delivery speed also affected customers’ evaluations and satisfaction with the riders, so when there were more orders but less time, the riders had to save delivery time by risky riding behaviors.
Safety attitude is also directly related to risky riding behavior. The consequence of the coefficients indicated that safety responsibility attitude had the most significant influence on their safety attitudes. Therefore, more attention should be paid to takeaway e-bikers’ management and education on safety responsibility attitude.
Riding confidence was significantly associated with risky riding behavior, acted on safety attitude through risk perception, and indirectly influenced risky riding behavior. From the perspective of the variables of the riding confidence scale, the takeaway riders’ judgment ability had more influence on riding confidence than technical capacity. According to the questionnaire, “judgment ability” mainly referred to the takeaway riders’ confidence in the judgments of their behavior and the surrounding traffic environment, which could be accumulated through individual riding experience. Since traffic management regulations and restrictions on riding behavior were not mandatory, the ability to judge one’s accumulated behaviors and the environment with self-affirmation could better explain risky riding behavior.
Risk perception showed a significant negative correlation with risky riding behavior. According to the respondents, the couriers cognized a higher level of dangerous perception of the risky behavior. “Concern degree” and “occurrence frequency” also showed higher loading values. Although the takeaway riders increased awareness of the danger of risky riding behavior, they also believed that there was a lower probability of experiencing any accident and being injured themselves.
4.4.2. Key Analysis on the Effect of Incentive Compensation Driven by the Platform of Risky Riding Behavior
In order to analyze the impact of the observed factors on risky riding behavior, the effect was obtained by multiplying path coefficients with the loading coefficients of each component of risky riding behavior. The results are shown in Table 15. The multiplication results were ranked, corresponding to each risky behavior, as shown in Figure 5.
Table 15.
Impact of incentive compensation driven by the platform on risky riding behavior.
Figure 5.
The influence degree of each factor on each risky behavior.
Compared with traffic violation penalty and traffic status, the influence of incentive compensation driven by the takeaway platform was the greatest one with a normalized weight of 0.43 (0.83/(0.83 + 0.59 + 0.52), which indicated that the risky riding behavior of delivery riders was directly linked to the delivery platform. From Figure 5, it can be seen that “ensuring the timeliness of delivery” had the greatest influence. This indicated that the performance evaluation system of takeaway companies leads to “fast-fast” delivery, and the riders have to speed up to ensure the on-time rate. “Complete more orders to increase income” and “reduce the bad reviews, complaints and dissatisfaction from customers due to delivery delays” also had a greater impact. That is because the volume of completed orders and customer satisfaction from the performance system is directly linked to the riders’ profits. As a result, “more and faster” became the common value orientation in the delivery industry. This means the platform is exacerbating dangerous riding behaviors, especially red-light running and speeding. “The red light is too long” and “the speed limit is unreasonable” also led to both risky behaviors, respectively. Meanwhile, the riders usually need to pay attention to order information and the delivery routes and communicate with customers to pick up meals in real-time, which inevitably leads to the use of cell phones while riding, resulting in a large number of violations and leading to accidents. Therefore, the platforms demand the tolerant design of timeliness, delivery completion, incentive revenue, customer satisfaction, effective navigation equipment, and safety equipment for saving more lives of the riders. For example, platforms should redesign performance evaluations to reduce the time pressure of takeaway riders and reduce the percentage of revenue associated with delivery completion by increasing the basic income of delivery riders or helping them optimize their routes to reduce travel time.
Furthermore, “no turnaround at the intersection/no shortcut” directly causes riders to ride against the traffic. “No non-isolation facilities between on-motorized and motorized lane” and “non-motorized lanes are occupied by on-street parking and illegal parking”, leading riders to ride on the motor lane. It can be seen that road factors were directly linked to these two risky behaviors. At the same time, subjective factors such as “motorway traffic flow is low” and “too much traffic on the non-motorized lane” also influenced riders to ride on the motor lane and park outside the stop line.
In addition, “lower penalties for traffic violations”, “the deterrent effect of traffic policy and regulations is low”, and “no illegal capture camera” simultaneously influenced riders to engage in the above risky behaviors. This indicated that lax traffic regulations lead to frequent loopholes for takeaway riders.
4.5. Improvement Strategy
The SEM results provide some useful information for improving the strategies to ensure takeaway rider’s safety. The following improvement strategies are proposed based on the primary influencing factors.
- (1)
- Based on the results of the latent variable analysis, the following recommendations were proposed. Firstly, traffic safety education should be strengthened [30], widely publicizing the hazards and possible serious consequences of traffic violations of takeaway e-bikes. Second, strict traffic enforcement and the implementation of a licensing system for takeaway e-bikes should also be enhanced. Third, the government should increase investment in non-motorized infrastructure to improve the riding environment, avoiding the mixed traffic conditions between motorized and non-motorized vehicles. Fourth, appropriately improve the recruitment requirements for takeaway riders to ensure that riders have basic non-motorized driving licenses. A traffic safety assessment can be set up during the interview, and only those who pass can be admitted. Interviewees with poor awareness of personal traffic laws should not be hired.
- (2)
- The following recommendations are proposed based on the significant influencing factors of the takeaway platform driven.
- (a)
- The takeaway platform should optimize the reward and punishment system, matching the performance assessment to balance the gains and losses. First, the rules of the performance algorithm should be optimized to reasonably determine the number of orders, on-time rate, and customer satisfaction with the tolerant design of the delivery right and delivery time limit. For example, the assessment of the on-time rate should exclude the time consumed outside the delivery time. Second, the reward and punishment system guides riders to form safe and civilized delivery habits. The indicators of rewards might be relative to the lower traffic violation and accident rate. If a serious accident was caused by a rider who violated the traffic regulations, penalties such as suspension of delivery qualifications may be taken. Third, for timeout, cancellation or rejection of orders, bad reviews, etc., the platform should investigate the actual situation. If it was determined to be the responsibility of the rider, the amount of the fine was set according to the actual income of the rider. Fourth, for high temperatures, rainstorms, and other bad weather, the platform should set subsidies per order.
- (b)
- It has been proposed in the relevant literature to equip delivery riders with smart helmets to record traffic conditions and automatically receive orders [31]. On this basis, this paper proposes an early warning mechanism for risky riding behaviors. As shown in Figure 6, the smart helmet can sense the driving information of delivery riders in real-time through GPS and video modules and obtain speed information, signal status, real-time lane identification, and cellphone image features. It would compare with the background map to discern whether the delivery rider is currently speeding, red-light running, riding against the traffic, riding on the motor lane, and using a cell phone while riding. When there is a security risk in the current state, voice or vibration prompts would be useful to remind the takeaway rider so as to prevent accidents. At the same time, risky riding behaviors can be incorporated into the reward and punishment assessment. Reasonable rewards and punishments are given according to the number of risky riding behaviors to achieve effective inhibition and deterrence.
Figure 6. Smart warning helmet for risky behavior of delivery riders. - (c)
- The government should strengthen the supervision of the takeaway platform and include traffic violations as part of the performance assessment. When they are accumulated to a certain level, the takeaway company and platform might lose their business licenses.
Developing these policies will demonstrate to the public that the government takes the safety of takeaway e-bikes seriously, which will continually correct takeaway riders’ attitudes toward safe riding.
5. Discussion and Conclusions
In this study, a risky riding behavior scale was designed under delivery riders’ conditions. We used a SEM to evaluate the internal potential relationships between influencing factors and risky riding behaviors in order to study the internal formation mechanisms of risky riding behaviors of takeaway e-bikers at urban intersections and propose corresponding improvement strategies. The results showed that individual characteristics, safety attitude, riding confidence, and risk perception are significantly related to risky riding behavior. The influence of incentive compensation driven by the takeaway platform was the greatest.
- (1)
- The risky behaviors of red-light running and speeding are attributed to the incentive compensation policy of the takeaway platform because the riders tend to fight against time to improve punctuality and income. “More and faster” became the common value orientation in the delivery industry. Therefore, the platforms should redesign performance evaluation to reduce the time pressure of takeaway riders.
- (2)
- The riders usually need to pay attention to order information and the delivery routes and communicate with customers to pick up meals in real-time, which inevitably leads to the use of cell phones while riding, resulting in a large number of violations and leading to accidents. Therefore, the platforms should equip takeaway riders with smart helmets to improve the framework of early warning mechanisms for risky riding behaviors.
- (3)
- “No turnaround at the intersection/no shortcut”, “no non-isolation facilities between on-motorized and motorized lane”, and “non-motorized lanes are occupied by on-street parking and illegal parking” directly causing riders to ride against the traffic, ride on the motor lane, and park outside the stop line. Thus, it is significant for the government to increase investment in non-motorized infrastructure, improve the riding environment, and avoid the mixed traffic conditions between motorized and non-motorized vehicles.
- (4)
- “Lower penalties for traffic violations”, “the deterrent effect of traffic policy and regulations is low”, and “no illegal capture camera” simultaneously influenced riders to engage in the above risky behaviors. This indicated that strict traffic regulations are critical to the safety of takeaway riders.
The empirical results provide theoretical support for the benign and healthy development of the takeaway industry, which is significant for preventing and reducing risky behaviors of takeaway riders and improving safety at urban intersections.
However, several limitations should be noted. Self-reported data may have some bias with expectations, but other studies confirmed that the social expectation bias has little impact on participants’ responses [32]. Next, due to the pandemic, the survey samples were only obtained from Ningbo, which cannot accurately represent the whole of China. Furthermore, the risky riding behavior model may be further optimized, and additional considerations will be included, such as weather, road space and so on. Kun Gao [19] utilizes hybrid choice modeling to quantitatively measure the effect of psychological inertia, shedding light on heterogeneity in the strength of psychological inertia. Stefano [33], using the hybrid choice models technique, developed an approach to analyze the mobility preferences of young people at night time and estimated a model designed to incorporate three dimensions of the problem simultaneously. It would be an interesting direction to use hybrid choice modeling to quantitatively model.
In the future, studies of these relationships need to consider the autonomous vehicle environment [34], while face recognition or automatic extraction technology can be used to count takeaway risky riding behaviors, and observations can be made during off-peak hours to compare riders’ risky behaviors at different times of a day. These will provide a reference for proposing safety countermeasures for takeaway riding.
Author Contributions
Conceptualization, X.Y. (Xiaofei Ye) and Y.H.; methodology, X.Y. (Xiaofei Ye) and Y.H.; software, X.Y. (Xiaofei Ye); validation, X.Y. (Xiaofei Ye) and Y.H.; formal analysis, X.Y. (Xiaofei Ye) and Y.H.; investigation, L.L.; resources, X.Y. (Xiaofei Ye) and T.W.; data curation, X.Y. (Xiaofei Ye) and X.Y. (Xingchen Yan); writing—original draft preparation, X.Y. (Xiaofei Ye); writing—review and Editing, J.C.; visualization, X.Y. (Xiaofei Ye); supervision, X.Y. (Xiaofei Ye) and Y.H.; project administration, X.Y. (Xiaofei Ye); funding acquisition, X.Y. (Xiaofei Ye). All authors have read and agreed to the published version of the manuscript.
Funding
This research was funded by the Fundamental Research Funds for the Provincial Universities of Zhejiang (SJLY2023009), Transportation Technology Plan Project of Ningbo, Zhejiang (202214), the National “111” Centre on Safety and Intelligent Operation of Sea Bridge (D21013), National Natural Science Foundation of China (Nos. 71971059, 52262047, 52302388, 52272334 and 61963011), Science and Technology Program of Jiangsu (BK20230853), the Specific Research Project of Guangxi for Research Bases and Talents [grant number AD20159035], in part by Guilin Key R&D Program [grant number 20210214-1], and Liuzhou Key R&D Program [grant number 2022AAA0103].
Institutional Review Board Statement
Not applicable.
Informed Consent Statement
Not applicable.
Data Availability Statement
Data will be made available on request.
Acknowledgments
The authors would like to express their sincere thanks to the anonymous reviewers for their constructive comments on the earlier version of this manuscript.
Conflicts of Interest
The authors declare no conflict of interest.
References
- Wang, Z.; Neitzel, R.L.; Zheng, W.; Wang, D.; Xue, X.; Jiang, G. Road safety situation of electric bike riders: A cross-sectional study in courier and take-out food delivery population. Traffic Inj. Prev. 2021, 22, 564–569. [Google Scholar] [CrossRef] [PubMed]
- He, L. Research on Occupational Injury Guarantee for Takeaway Workers in Shanghai. Master’s Thesis, Shanghai Normal University, Shanghai, China, 2022. [Google Scholar] [CrossRef]
- Wang, D. Research on the Influence Mechanism of Pay for Performance Intensity on Unsafe Traffic Behaviors of Take-Away Riders. Master’s Thesis, Nanjing University of Science & Technology, Nanjing, China, 2021. [Google Scholar] [CrossRef]
- Qin, H.; Wei, Y.; Zhang, Q.; Ma, L. An observational study on the risk behaviors of electric bicycle riders performing meal delivery at urban intersections in China. Transp. Res. Part F Traffic Psychol. Behav. 2021, 79, 107–117. [Google Scholar] [CrossRef]
- Sullman Mark, J.; Meadows Michelle, L.; Pajo Karl, B. Aberrant driving behaviors amongst New Zealand truck drivers. Transp. Res. Part F Traffic Psychol. Behav. 2002, 5, 217–232. [Google Scholar] [CrossRef]
- Mckenna, F.P.; Horswill, M.S.; Alexander, J.L. Does anticipation training affect drivers’ risk taking? J. Exp. Psychol. Appl. 2006, 12, 1–10. [Google Scholar] [CrossRef]
- Wang, T. The Mechanism Study on the Risky Driving Behavior and Accident of Electric Bike Riders. Master’s Thesis, Southeast University, Nanjing, China, 2017. Available online: https://kns.cnki.net/kcms/detail/detail.aspx?FileName=1018122098.nh&DbName=CDFD2019 (accessed on 11 March 2022).
- Wang, C.; Xu, C.; Xia, J.; Qian, Z. The effects of safety knowledge and psychological factors on self-reported risky driving behaviors including group violations for e-bike riders in China. Transp. Res. Part F Traffic Psych Ology Behav. 2018, 56, 344–353. [Google Scholar] [CrossRef]
- Tang, T.; Wang, H.; Ma, J.; Zhou, X.; Zeng, Q. Analysis of Crossing Behavior and Violations of Electric Bikers at Signalized Intersections. J. Adv. Transp. 2020, 2020, 3594963. [Google Scholar] [CrossRef]
- Bai, L.; Liu, P.; Guo, Y.; Yu, H. Comparative analysis of risky behaviors of electric bicycles at signalized intersections. Traffic Inj. Prev. 2015, 16, 424–428. [Google Scholar] [CrossRef]
- Kudasz, F.; Liddle, M.; Makowski, K.; Schmitz-Felten, E. Delivery and Despatch Riders’ Safety and Health: A European Review of Good Practice Guidelines; European Agency for Safety and Health at Work: Bilbao, Spain, 2010. [Google Scholar]
- Ma, M.; Yan, X.; Huang, H.; Abdel-Aty, M. Safety of public transportation occupational drivers: Risk perception, attitudes, and driving behavior. Transp. Res. Rec. 2010, 2145, 72–79. [Google Scholar] [CrossRef]
- Atchley, P.; Atwood, S.; Boulton, A. The choice to text and drive in younger drivers: Behavior may shape attitude. Accid. Anal. Prev. 2011, 43, 134–142. [Google Scholar] [CrossRef]
- Zhang, Y.; Huang, Y.; Wang, Y.; Casey, T.W. Who uses mobile phone while driving for food delivery? The role of personality, risk perception, and driving self-efficacy. J. Saf. Res. 2020, 73, 69–80. [Google Scholar] [CrossRef]
- Van Belleghem, L.; Bourgeois, F. Le Métier de Coursier et Ses Pratiques de Prévention. Etude Ergonomique Pour la Prévention des Risques Professionnels; Rapport Public CRAMIF. 2004. Available online: https://www.researchgate.net/publication/282862199_Le_metier_de_coursier_et_ses_pratiques_de_prevention_Etude_ergonomique_pour_la_prevention_des_risques_professionnels (accessed on 11 March 2022).
- European Agency for Safety and Health at Work (EU-OSHA). Pizza Delivery by Motorcycle, a Safe Start for Young Workers in Practice; Report; EU-OSHA: Bilbao, Spain, 2007; pp. 35–37. [Google Scholar]
- Wu, C.; Yao, L.; Zhang, K. The red-light running behavior of electric bike riders and cyclists at urban intersections in China: An observational study. Accid. Anal. Prev. 2012, 49, 186–192. [Google Scholar] [CrossRef]
- Ibrahim, M.K.A.; Ab Rashid, A.A.; Mohd Jawi, Z.; Mohamed Jamil, H. Riding hazards and crash risks facing Malaysian courier riders in the last mile delivery. J. Soc. Automot. Eng. Malays. 2018, 2, 141–150. [Google Scholar] [CrossRef]
- Cieśla, K.; Krukowicz, T.; Firląg, K. Analysis of cyclists’ behaviour on different infrastructure elements. MATEC Web Conf. 2018, 231, 03001. [Google Scholar] [CrossRef][Green Version]
- Machin, M.A.; Sankey, K.S. Relationships between young drivers’ personality characteristics, risk perceptions, and driving behaviour. Accid. Anal. Prev. 2008, 40, 541–547. [Google Scholar] [CrossRef] [PubMed]
- Kaiser, H.F.; Rice, J. Little Jiffy, Mark IV. Educ. Psychol. Meas. 1974, 34, 111–117. [Google Scholar] [CrossRef]
- Dziuban Charles, D.; Shirkey Edwin, C. When is a correlation matrix appropriate for factor analysis? Some decision rules. Psychol. Bull. 1974, 81, 358. [Google Scholar] [CrossRef]
- Elliott Mark, A.; Baughan Christopher, J.; Sexton Barry, F. Errors and violations in relation to motorcyclists’ crash risk. Accid. Anal. Prev. 2007, 39, 491–499. Available online: https://kns.cnki.net/kcms/detail/detail.aspx?FileName=SJPD12102103045153&DbName=GARJ0010_3 (accessed on 11 March 2022). [CrossRef]
- Arpaci, I.; Karataş, K.; Baloğlu, M. The development and initial tests for the psychometric properties of the COVID-19 Phobia Scale (C19P-S). Personal. Individ. Differ. 2020, 164, 110108. [Google Scholar] [CrossRef] [PubMed]
- Ibrahim, A.; Kadir, S. Development of the cybersecurity scale (CS-S): Evidence of validity and reliability. Inf. Dev. 2022, 38, 218–226. [Google Scholar]
- Yang, C.; Ye, X.; Xie, J.; Yan, X.; Lu, L.; Yang, Z.; Wang, T.; Chen, J. Analyzing Drivers’ Intention to Accept Parking App by Structural Equation Model. J. Adv. Transp. 2020, 2020, 3051283. [Google Scholar] [CrossRef]
- Ye, X.; Sui, X.; Wang, T.; Yan, X.; Chen, J. Research on parking choice behavior of shared autonomous vehicle services by measuring users’ intention of usage. Transp. Res. Part F Psychol. Behav. 2022, 88, 81–98. [Google Scholar] [CrossRef]
- Golob, T.F. Structural equation modeling for travel behavior research. Transp. Res. Part B Methodol. 2003, 37, 1–25. [Google Scholar] [CrossRef]
- Litfin, T. Beurteilung der Gute von explorativen Faktorenanalysen im Marketing. Wirtsch. Stud. 2000, 29, 283–286. [Google Scholar]
- Zhang, X. Study on the Influencing Factors of Crossing Dangerous Behaviors of Takeaway Electric Bicycles at Signalized Intersections. Master’s Thesis, Chang’an University, Xi’an, China, 2020. [Google Scholar] [CrossRef]
- Li, M.; Li, Y.; Tang, Y.; Liu, J.; Liu, K.; Wei, Y. Design of smart helmets for riders that are easily regulated by take-out companies. Wirel. Internet Technol. 2022, 19, 83–84+95. [Google Scholar]
- Lajunen, T.; Summala, H. Can we trust self-reports of driving? Effects of impression management on driver behaviour questionnaire responses. Transp. Res. Part F Traffic Psychol. Behav. 2003, 6, 97–107. [Google Scholar] [CrossRef]
- Scagnolari, S.; Walker, J.; Maggi, R. Young drivers’ night-time mobility preferences and attitude toward alcohol consumption: A Hybrid Choice Model. Accid. Anal. Prev. 2015, 83, 74–89. [Google Scholar] [CrossRef]
- Wang, J.; Peeta, S.; Lu, L.; Li, T. Multiclass information flow propagation control under vehicle-to-vehicle communication environments. Transp. Res. Part B Methodol. 2019, 129, 96–121. [Google Scholar] [CrossRef]
Disclaimer/Publisher’s Note: The statements, opinions and data contained in all publications are solely those of the individual author(s) and contributor(s) and not of MDPI and/or the editor(s). MDPI and/or the editor(s) disclaim responsibility for any injury to people or property resulting from any ideas, methods, instructions or products referred to in the content. |
© 2023 by the authors. Licensee MDPI, Basel, Switzerland. This article is an open access article distributed under the terms and conditions of the Creative Commons Attribution (CC BY) license (https://creativecommons.org/licenses/by/4.0/).





