Progressing Sustainable Development through Social Entrepreneurship: Modelling Intentional Predictors for Bangladesh Using the Value–Belief–Norm Model
Abstract
:1. Introduction
2. Literature Review
2.1. Social Entrepreneurship and Sustainability
2.2. Context of Study
2.3. Theoretical Foundation
2.4. Openness to Experience and Problem Awareness
2.5. Self-Enhancement and Problem Awareness
2.6. Self-Transcendence and Problem Awareness
2.7. Problem Awareness and Outcome Efficacy
2.8. Descriptive Social Norms and Personal Norms
2.9. Injunctive Social Norms and Personal Norms
2.10. Outcome Efficacy and Social Entrepreneurship Intention
2.11. Personal Norms and Social Entrepreneurship Intention
2.12. The Mediating Role of Problem Awareness, Outcome Efficacy, and Personal Norms
3. Methodology
3.1. Sample Size
3.2. Research Questionnaire
3.3. Common Method Variance (CMV)
3.4. Multivariate Normality
3.5. Data Analysis Method
4. Results
4.1. Demographic Profile
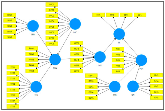
4.2. Measurement Model Assessment
4.3. Structural Model Assessment
4.4. Mediation Analysis
5. Discussions
5.1. Antecedents and Consequences of Problem Awareness
5.2. Antecedents of Personal Norm
5.3. Determinants of Social Entrepreneurship Intention and the VBN Model
6. Conclusions
Author Contributions
Funding
Institutional Review Board Statement
Informed Consent Statement
Data Availability Statement
Conflicts of Interest
Appendix A
| Self-Enhancement (Lindeman & Verkasalo, 2005) [49] |
| Please indicate to what extent the following are important as a guiding principle in your life. |
| (Not very important 1—Very important 5) |
| Social power |
| Authority |
| Success |
| Capability |
| Ambition |
| Openness to Change [49] |
| Please indicate to what extent the following are important as a guiding principle in your life. |
| (Not very important 1—Very important 5) |
| Gratification of desire |
| Self-indulgence |
| Daring |
| Challenging life |
| Creativity |
| Independence |
| Self-transcendence [49] |
| Please indicate to what extent the following are important as a guiding principle in your life. |
| (Not very important 1—Very important 5) |
| Broad mindedness, beauty of nature |
| World at peace |
| Equality |
| Wisdom |
| Unity with nature |
| Helpfulness |
| Forgiveness |
| Loyalty |
| Problem Awareness [50] (Strongly Disagree 1—Strongly Agree 5) |
| Social inequality is a serious problem. |
| Social problems need collective action to bring societal uplift. |
| I am anxious about social challenges emerges from the social disparities. |
| Social inequalities are the major reasons of economic challenges. |
| Overall, I am concerned about social issues triggering the social problems. |
| Outcome efficacy [50] (Strongly Disagree 1—Strongly Agree 5) |
| I think taking responsibility to solve social issues are important. |
| It is important to offer employment opportunities to all segments of community. |
| It is advisable to provide equal health and education opportunities for all. |
| It is worthwhile to reduce the social differences between the communities. |
| I feel responsible for the personal healthcare. |
| Descriptive Social Norms [35] (Strongly Disagree 1—Strongly Agree 5) |
| People that are important to me tries to protect the civic welfare system. |
| I know people that make efforts to lessen the social inequality. |
| I know many people that always attempt to promote the social well-being. |
| Many people around me make promote the social equality. |
| Promoting social welfare is important among my community. |
| Injunctive Social Norms [35] (Strongly Disagree 1—Strongly Agree 5) |
| Most of people in my companionship should work to reduce the social disparity of community. |
| Most of significant people in my life are making efforts to bring social equality. |
| Most of my peers willingly engage in promoting the social well-being although it might take more efforts. |
| Most of my peers enthusiastically engage in social welfare of community even though it might be costly. |
| Most of people among my peers should to work to achieve the community social well-being. |
| Personal Norms [50] (Strongly Disagree 1—Strongly Agree 5) |
| I feel morally accountable to reduce the social disparity. |
| People like me should use the work to curtail the social inequality. |
| I feel morally obliged to make efforts to promote the social well-being of community. |
| I morally think that working for community well-being is important, regardless of what others do. |
| I feel personally obliged to work for the promotion of community well-being. |
| Social Entrepreneurial Intention [51] (Strongly Disagree 1—Strongly Agree 5) |
| I intend to start a social enterprise to promote social equalities. |
| I will always try to make efforts to curtail the social inequalities in the future. |
| I plan to use my knowledge and skills to uplift the community welfare. |
| I would be willing to develop a social organization building prosper society. |
| I can predict that I will engage myself in bridging the social differences in my community. |
References
- Naznen, F.; Al Mamun, A.; Rahman, M.K. Modelling social entrepreneurial intention among university students in Bangladesh using value-belief-norm framework. Curr. Psychol. 2022, 1–18. [Google Scholar] [CrossRef]
- Yang, Q.; Al Mamun, A.; Jingzu, G.; Siyu, L.; Masud, M.M. Social entrepreneurial intention among working adults: An emerging country context. Front. Psychol. 2023, 14, 1123198. [Google Scholar] [CrossRef] [PubMed]
- Tiwari, P.; Bhat, A.K.; Tikoria, J. The role of emotional intelligence and self-efficacy on social entrepreneurial attitudes and social entrepreneurial intentions. J. Soc. Entrep. 2017, 8, 165–185. [Google Scholar] [CrossRef]
- Misbauddin, S.M.; Nabi, M.N.U.; Dornberger, U. Analysing the Factors Influencing the Internationalisation of Social Entrepreneurship: A Study of Internationalised Social Businesses from Bangladesh. J. Soc. Entrep. 2022, 1–35. [Google Scholar] [CrossRef]
- Urban, B. Entrepreneurial alertness, self-efficacy and social entrepreneurship intentions. J. Small Bus. Enterp. Dev. 2020, 27, 489–507. [Google Scholar] [CrossRef]
- Kruse, P.; Wach, D.; Costa, S.; Moriano, J.A. Values matter, Don’t They?—Combining theory of planned behavior and personal values as predictors of social entrepreneurial intention. J. Soc. Entrep. 2019, 10, 55–83. [Google Scholar] [CrossRef]
- Ashraf, M.A. “Is Old Gold?” The role of prior experience in exploring the determinants of Islamic social entrepreneurial intentions: Evidence from Bangladesh. J. Soc. Entrep. 2021, 12, 265–290. [Google Scholar] [CrossRef]
- Akhter, A.; Hossain, M.U.; Asheq, A.A. Influential factors of social entrepreneurial intention in Bangladesh. J. Asian Financ. Econ. Bus. 2020, 7, 645–651. [Google Scholar] [CrossRef]
- Kamaludin, M.F.; Xavier, J.A.; Amin, M. Social entrepreneurship and sustainability: A conceptual framework. J. Soc. Entrep. 2021, 1–24. [Google Scholar] [CrossRef]
- Goyal, S.; Sergi, B.S. Social Entrepreneurship and Sustainability—Understanding the Context and Key Characteristics. J. Secur. Sustain. Issues 2015, 4, 269–278. [Google Scholar] [CrossRef]
- Zhang, D.D.; Swanson, L.A. Linking social entrepreneurship and sustainability. J. Soc. Entrep. 2014, 5, 175–191. [Google Scholar] [CrossRef]
- Diaz-Sarachaga, J.M.; Ariza-Montes, A. The role of social entrepreneurship in the attainment of the sustainable development goals. J. Bus. Res. 2022, 152, 242–250. [Google Scholar] [CrossRef]
- Krlev, G. Strategies in social entrepreneurship: Depicting entrepreneurial elements and business principles in SEOs from Germany and Bangladesh. ACRN J. Entrep. Perspect. 2012, 1, 61–96. [Google Scholar]
- Hossain, M.U. Relationship between individual characteristics and social entrepreneurial intention: Evidence from Bangladesh. Bus. Econ. Res. J. 2021, 12, 385–397. [Google Scholar] [CrossRef]
- Ashrafi, D.M.; Sarker, M.A.R.; Hashim, J.B.; Haque, A.; Nayan, F.K. An exploration of the youths perception toward social entrepreneurship development: Evidence from Bangladesh. JEMA J. Ilm. Bid. Akunt. Dan Manaj. 2020, 17, 88–104. [Google Scholar] [CrossRef]
- Minelgaitė, A.; Liobikienė, G. Changes in pro-environmental behaviour and its determinants during long-term period in a transition country as Lithuania. Environ. Dev. Sustain. 2021, 23, 16083–16099. [Google Scholar] [CrossRef] [PubMed]
- Stern, P. Toward a coherent theory of environmentally significant behavior. J. Soc. Issues 2000, 56, 407–424. [Google Scholar] [CrossRef]
- Steg, L.; De Groot, J. Explaining prosocial intentions: Testing causal relationships in the norm activation model. Br. J. Soc. Psychol. 2010, 49, 725–743. [Google Scholar] [CrossRef] [PubMed]
- Maisaroh, M.; Sawitri, H.S.R.; Ramli, N.H. The Green Entrepreneurship Behavior: A Literature Review. J. Anal. Bisnis Ekon. 2022, 20, 31–49. [Google Scholar] [CrossRef]
- Ghazali, E.M.; Nguyen, B.; Mutum, D.S.; Yap, S.F. Pro-environmental behaviours and Value-Belief-Norm theory: Assessing unobserved heterogeneity of two ethnic groups. Sustainability 2019, 11, 3237. [Google Scholar] [CrossRef]
- Suchy, Y.; Kraybill, M.L.; Franchow, E. Instrumental activities of daily living among community-dwelling older adults: Discrepancies between self-report and performance are mediated by cognitive reserve. J. Clin. Exp. Neuropsychol. 2011, 33, 92–100. [Google Scholar] [CrossRef]
- Yıldırım, O.; Keşçi, A.G. An empirical research on environmental awareness: Students’ perceptions. China USA Bus. Rev. 2016, 12, 213–219. [Google Scholar]
- Ibaceta, M.; Madrid, H.P. Personality and mind-wandering self-perception: The role of meta-awareness. Front. Psychol. 2021, 12, 581129. [Google Scholar] [CrossRef] [PubMed]
- Oz, H. The importance of personality traits in students’ perceptions of metacognitive awareness. Procedia-Soc. Behav. Sci. 2016, 232, 655–667. [Google Scholar]
- Rauschnabel, P.A.; Brem, A.; Ivens, B.S. Who will buy smart glasses? Empirical results of two pre-market-entry studies on the role of personality in individual awareness and intended adoption of Google Glass wearables. Comput. Hum. Behav. 2015, 49, 635–647. [Google Scholar] [CrossRef]
- Nordlund, A.M.; Garvill, J. Value structures behind pro-environmental behavior. Environ. Behav. 2002, 34, 740–756. [Google Scholar] [CrossRef]
- Sedikides, C. Self-construction, self-protection, and self-enhancement: A homeostatic model of identity protection. Psychol. Inq. 2021, 32, 197–221. [Google Scholar] [CrossRef]
- Hansla, A. Value orientation and framing as determinants of stated willingness to pay for eco-labeled electricity. Energy Efficiency 2011, 4, 185–192. [Google Scholar] [CrossRef]
- Coward, D.D.; Reed, P.G. Self-transcendence: A resource for healing at the end of life. Issues Ment. Health Nurs. 1996, 17, 275–288. [Google Scholar] [CrossRef]
- Runquist, J.J.; Reed, P.G. Self-transcendence and well-being in homeless adults. J. Holist. Nurs. 2007, 25, 5–13. [Google Scholar] [CrossRef]
- Vago, D.R.; Silbersweig, D.A. Self-awareness, self-regulation, and self-transcendence (S-ART): A framework for understanding the neurobiological mechanisms of mindfulness. Front. Hum. Neurosci. 2012, 6, 296. [Google Scholar] [CrossRef]
- Chen, S.; Wan, F.; Yang, S. Normative misperceptions regarding pro-environmental behavior: Mediating roles of outcome efficacy and problem awareness. J. Environ. Psychol. 2022, 84, 101917. [Google Scholar] [CrossRef]
- Lane, K.L.; O’Shaughnessy, T.E.; Lambros, K.M.; Gresham, F.M.; Beebe-Frankenberger, M.E. The efficacy of phonological awareness training with first-grade students who have behavior problems and reading difficulties. J. Emot. Behav. Disord. 2001, 9, 219–231. [Google Scholar] [CrossRef]
- Rahimi, M.; Abedi, S. The relationship between listening self-efficacy and metacognitive awareness of listening strategies. Procedia Soc. Behav. Sci. 2014, 98, 1454–1460. [Google Scholar] [CrossRef]
- Doran, R.; Larsen, S. The relative importance of social and personal norms in explaining intentions to choose eco-friendly travel options. Int. J. Tour. Res. 2016, 18, 159–166. [Google Scholar] [CrossRef]
- Kim, S.H.; Seock, Y.K. The roles of values and social norm on personal norms and pro-environmentally friendly apparel product purchasing behavior: The mediating role of personal norms. J. Retail Consum. Serv. 2019, 51, 83–90. [Google Scholar] [CrossRef]
- Bamberg, S.; Hunecke, M.; Blöbaum, A. Social context, personal norms and the use of public transportation: Two field studies. J. Environ. Psychol. 2007, 27, 190–203. [Google Scholar] [CrossRef]
- Bertoldo, R.; Castro, P. The outer influence inside us: Exploring the relation between social and personal norms. Resour. Conserv. Recycl. 2016, 112, 45–53. [Google Scholar] [CrossRef]
- Han, H.; Yu, J.; Kim, H.C.; Kim, W. Impact of social/personal norms and willingness to sacrifice on young vacationers’ pro-environmental intentions for waste reduction and recycling. J. Sustain. Tour. 2018, 26, 2117–2133. [Google Scholar] [CrossRef]
- D’Arco, M.; Marino, V.; Resciniti, R. Exploring the pro-environmental behavioral intention of Generation Z in the tourism context: The role of injunctive social norms and personal norms. J. Sustain. Tour. 2023, 1–22. [Google Scholar] [CrossRef]
- Younis, A.; Xiaobao, P.; Nadeem, M.A.; Kanwal, S.; Pitafi, A.H.; Qiong, G.; Yuzhen, D. Impact of positivity and empathy on social entrepreneurial intention: The moderating role of perceived social support. J. Public Aff. 2021, 21, e2124. [Google Scholar] [CrossRef]
- Ip, C.Y.; Zhuge, T.; Chang, Y.S.; Huang, T.H.; Chen, Y.L. Exploring the determinants of nascent social entrepreneurial behaviour. Int. J. Environ. Res. Public Health 2022, 19, 3556. [Google Scholar] [CrossRef] [PubMed]
- Luc, P.T. Outcome expectations and social entrepreneurial intention: Integration of planned behavior and social cognitive career theory. J. Asian Financ. Econ. Bus. 2020, 7, 399–407. [Google Scholar] [CrossRef]
- Ip, C.Y.; Liang, C.; Lai, H.J.; Chang, Y.J. Determinants of social entrepreneurial intention: An alternative model based on social cognitive career theory. Nonprofit Manag. Leadersh. 2021, 31, 737–760. [Google Scholar] [CrossRef]
- Ahuja, V.; Akhtar, A.; Wali, O.P. Development of a comprehensive model of social entrepreneurial intention formation using a quality tool. J. Glob. Entrep. Res. 2019, 9, 1–27. [Google Scholar] [CrossRef]
- Zainol, N.R.; Naznen, F.; Al Mamun, A.; Abd Aziz, N. Does Environmental Values, Beliefs and Norms Effect Social Entrepreneurial Intention? A Study Based on an Emerging Country Context. J. Soc. Entrep. 2023, 1–24. [Google Scholar] [CrossRef]
- Wang, X.; Zhang, C. Contingent effects of social norms on tourists’ pro-environmental behaviours: The role of Chinese traditionality. J. Sustain. Tour. 2020, 28, 1646–1664. [Google Scholar] [CrossRef]
- Faul, F.; Erdfelder, E.; Lang, A.-G.; Buchner, A. G*power 3: A flexible statistical power analysis program for the social, behavioural, and biomedical sciences. Behav. Res. Methods 2007, 39, 175–191. [Google Scholar] [CrossRef]
- Lindeman, M.; Verkasalo, M. Measuring values with the short Schwartz’s value survey. J. Personal. Assess. 2005, 85, 170–178. [Google Scholar] [CrossRef]
- Ünal, A.B.; Steg, L.; Gorsira, M. Values versus environmental knowledge as triggers of a process of activation of personal norms for eco-driving. Environ. Behav. 2018, 50, 1092–1118. [Google Scholar] [CrossRef]
- Ruiz-Rosa, I.; Gutiérrez-Taño, D.; García-Rodríguez, F.J. Social entrepreneurial intention and the impact of COVID-19 pandemic: A structural model. Sustainability 2020, 12, 6970. [Google Scholar] [CrossRef]
- Podsakoff, P.M.; MacKenzie, S.B.; Lee, J.Y.; Podsakoff, N.P. Common method biases in behavioral research: A critical review of the literature and recommended remedies. J. Appl. Psychol. 2003, 88, 879–903. [Google Scholar] [CrossRef] [PubMed]
- Kock, N. Common method bias in PLS-SEM: A full collinearity assessment approach. Int. J. e-Collab. 2015, 11, 1–10. [Google Scholar] [CrossRef]
- Hair, J.F.; Risher, J.J.; Sarstedt, M.; Ringle, C.M. When to use and how to report the results of PLS-SEM. Eur. Bus. Rev. 2019, 31, 2–24. [Google Scholar] [CrossRef]
- Cain, M.K.; Zhang, Z.; Yuan, K.-H. Univariate and multivariate skewness and kurtosis for measuring nonnormality: Prevalence, influence, and estimation. Behav. Res. Methods 2017, 49, 1716–1735. [Google Scholar] [CrossRef] [PubMed]
- Chin, W.W. Bootstrap Cross-Validation Indices for PLS Path Model Assessment. In Handbook of Partial Least Squares; Esposito, V.V., Chin, W.W., Henseler, J., Wang, H., Eds.; Springer Publishing: New York, NY, USA, 2010; pp. 83–97. [Google Scholar]
- Fornell, C.; Larcker, D. Structural equation with unobservable variables and measurement error. J. Mark. Res. 1981, 18, 39–50. [Google Scholar] [CrossRef]
- Henseler, J.; Ringle, C.M.; Sarstedt, M. A new criterion for assessing discriminant validity in variance-based structural equation modeling. J. Acad. Mark. Sci. 2015, 43, 115–135. [Google Scholar] [CrossRef]


| N | % | n | % | ||
|---|---|---|---|---|---|
| Gender | Employment Sector | ||||
| Male | 149 | 79.7 | Manufacturing | 39 | 20.9 |
| Female | 38 | 20.3 | Services | 148 | 79.1 |
| Total | 187 | 100.0 | Total | 187 | 100 |
| Age | |||||
| Between 21–30 years old | 98 | 52.4 | |||
| Between 31–40 years old | 66 | 35.3 | Respondents’ Position | ||
| Between 41–50 years old | 12 | 6.4 | Entry Level | 85 | 45.5 |
| Between 51–60 years old | 7 | 3.7 | Mid Level | 89 | 47.6 |
| 61 years old and above | 4 | 2.2 | Top Level | 13 | 6.9 |
| Total | 187 | 100.0 | 187 | 100 | |
| Education | Respondents’ Location | ||||
| School level education | 0 | 0 | Barishal | 7 | 3.7 |
| Bachelor degree | 95 | 50.9 | Chittagong | 143 | 76.5 |
| Master degree | 83 | 44.3 | Dhaka | 31 | 16.7 |
| Doctorate degree | 9 | 4.8 | Khulna | 1 | 0.5 |
| Total | 187 | 100.0 | Mymensingh | 1 | 0.5 |
| Marital Status | Rajshahi | 1 | 0.5 | ||
| Married | 99 | 52.9 | Rangpur | 2 | 1.1 |
| Single | 88 | 47.1 | Sylhet | 1 | 0.5 |
| Total | 187 | 100.0 | Total | 187 | 100 |
| Variables | Items | CA | DG rho | CR | AVE | VIF |
|---|---|---|---|---|---|---|
| Self-Enhancement | 5 | 0.794 | 0.799 | 0.858 | 0.548 | 1.765 |
| Openness to Change | 8 | 0.910 | 0.916 | 0.928 | 0.625 | 3.242 |
| Self-Transcendence | 8 | 0.915 | 0.917 | 0.931 | 0.629 | 3.036 |
| Problem Awareness | 5 | 0.859 | 0.875 | 0.898 | 0.639 | 1.000 |
| Outcome Efficacy | 6 | 0.839 | 0.842 | 0.882 | 0.555 | 1.351 |
| Descriptive Social Norms | 5 | 0.854 | 0.894 | 0.893 | 0.625 | 2.078 |
| Injunctive Social Norms | 5 | 0.794 | 0.831 | 0.842 | 0.518 | 2.078 |
| Personal Norms | 5 | 0.888 | 0.896 | 0.918 | 0.693 | 1.351 |
| Social Entrepreneurship Intention | 4 | 0.830 | 0.885 | 0.886 | 0.665 | - |
| Item Code | OPC | SEN | STD | PAW | OEF | DSN | ISN | PEN | SEI |
|---|---|---|---|---|---|---|---|---|---|
| OPC—Item 1 | 0.734 | 0.443 | 0.581 | 0.441 | 0.515 | 0.352 | 0.411 | 0.391 | 0.417 |
| OPC—Item 2 | 0.740 | 0.456 | 0.612 | 0.476 | 0.439 | 0.407 | 0.424 | 0.448 | 0.366 |
| OPC—Item 3 | 0.844 | 0.543 | 0.727 | 0.498 | 0.619 | 0.431 | 0.439 | 0.519 | 0.375 |
| OPC—Item 4 | 0.859 | 0.469 | 0.688 | 0.476 | 0.572 | 0.334 | 0.426 | 0.470 | 0.315 |
| OPC—Item 5 | 0.829 | 0.453 | 0.693 | 0.521 | 0.612 | 0.286 | 0.420 | 0.439 | 0.313 |
| OPC—Item 6 | 0.837 | 0.536 | 0.743 | 0.539 | 0.564 | 0.354 | 0.454 | 0.484 | 0.375 |
| OPC—Item 7 | 0.732 | 0.433 | 0.522 | 0.380 | 0.436 | 0.330 | 0.366 | 0.342 | 0.278 |
| OPC—Item 8 | 0.691 | 0.392 | 0.602 | 0.404 | 0.445 | 0.292 | 0.316 | 0.289 | 0.219 |
| SEN—Item 1 | 0.456 | 0.753 | 0.524 | 0.435 | 0.442 | 0.415 | 0.429 | 0.462 | 0.416 |
| SEN—Item 2 | 0.358 | 0.738 | 0.366 | 0.371 | 0.414 | 0.377 | 0.445 | 0.343 | 0.327 |
| SEN—Item 3 | 0.484 | 0.779 | 0.566 | 0.374 | 0.652 | 0.276 | 0.333 | 0.392 | 0.244 |
| SEN—Item 4 | 0.444 | 0.714 | 0.512 | 0.314 | 0.594 | 0.200 | 0.253 | 0.283 | 0.150 |
| SEN—Item 5 | 0.462 | 0.714 | 0.437 | 0.355 | 0.617 | 0.250 | 0.315 | 0.337 | 0.260 |
| STD—Item 1 | 0.570 | 0.571 | 0.769 | 0.477 | 0.510 | 0.387 | 0.425 | 0.443 | 0.367 |
| STD—Item 2 | 0.680 | 0.574 | 0.802 | 0.468 | 0.564 | 0.414 | 0.430 | 0.495 | 0.405 |
| STD—Item 3 | 0.579 | 0.461 | 0.711 | 0.541 | 0.480 | 0.431 | 0.451 | 0.390 | 0.383 |
| STD—Item 4 | 0.614 | 0.499 | 0.745 | 0.425 | 0.504 | 0.368 | 0.404 | 0.375 | 0.260 |
| STD—Item 5 | 0.697 | 0.542 | 0.834 | 0.473 | 0.599 | 0.387 | 0.466 | 0.553 | 0.486 |
| STD—Item 6 | 0.722 | 0.532 | 0.863 | 0.511 | 0.556 | 0.384 | 0.432 | 0.515 | 0.403 |
| STD—Item 7 | 0.667 | 0.462 | 0.808 | 0.419 | 0.550 | 0.351 | 0.331 | 0.390 | 0.323 |
| STD—Item 8 | 0.712 | 0.479 | 0.800 | 0.513 | 0.540 | 0.394 | 0.447 | 0.482 | 0.407 |
| PAW—Item 1 | 0.478 | 0.393 | 0.513 | 0.801 | 0.367 | 0.418 | 0.535 | 0.541 | 0.447 |
| PAW—Item 2 | 0.610 | 0.462 | 0.565 | 0.837 | 0.540 | 0.411 | 0.645 | 0.597 | 0.466 |
| PAW—Item 3 | 0.459 | 0.439 | 0.497 | 0.842 | 0.406 | 0.522 | 0.615 | 0.523 | 0.438 |
| PAW—Item 4 | 0.378 | 0.337 | 0.370 | 0.741 | 0.327 | 0.361 | 0.514 | 0.440 | 0.332 |
| PAW—Item 5 | 0.422 | 0.363 | 0.453 | 0.769 | 0.386 | 0.411 | 0.503 | 0.500 | 0.499 |
| OEF—Item 1 | 0.514 | 0.586 | 0.546 | 0.361 | 0.748 | 0.268 | 0.305 | 0.373 | 0.323 |
| OEF—Item 2 | 0.447 | 0.538 | 0.461 | 0.360 | 0.714 | 0.299 | 0.336 | 0.327 | 0.348 |
| OEF—Item 3 | 0.476 | 0.536 | 0.447 | 0.359 | 0.750 | 0.262 | 0.313 | 0.323 | 0.241 |
| OEF—Item 4 | 0.498 | 0.517 | 0.457 | 0.414 | 0.795 | 0.265 | 0.366 | 0.382 | 0.285 |
| OEF—Item 5 | 0.518 | 0.524 | 0.548 | 0.405 | 0.762 | 0.212 | 0.401 | 0.463 | 0.370 |
| OEF—Item 6 | 0.562 | 0.549 | 0.575 | 0.413 | 0.698 | 0.325 | 0.387 | 0.398 | 0.193 |
| DSN—Item 1 | 0.293 | 0.309 | 0.312 | 0.388 | 0.283 | 0.695 | 0.503 | 0.339 | 0.378 |
| DSN—Item 2 | 0.294 | 0.316 | 0.343 | 0.339 | 0.233 | 0.811 | 0.505 | 0.344 | 0.323 |
| DSN—Item 3 | 0.243 | 0.270 | 0.328 | 0.378 | 0.188 | 0.863 | 0.551 | 0.366 | 0.338 |
| DSN—Item 4 | 0.294 | 0.357 | 0.358 | 0.340 | 0.280 | 0.814 | 0.574 | 0.386 | 0.371 |
| DSN—Item 5 | 0.503 | 0.367 | 0.510 | 0.549 | 0.374 | 0.761 | 0.639 | 0.626 | 0.495 |
| ISN—Item 1 | 0.400 | 0.352 | 0.446 | 0.650 | 0.384 | 0.522 | 0.790 | 0.643 | 0.522 |
| ISN—Item 2 | 0.279 | 0.235 | 0.275 | 0.378 | 0.203 | 0.629 | 0.635 | 0.301 | 0.320 |
| ISN—Item 3 | 0.299 | 0.341 | 0.290 | 0.363 | 0.315 | 0.606 | 0.702 | 0.378 | 0.375 |
| ISN—Item 4 | 0.313 | 0.326 | 0.328 | 0.380 | 0.280 | 0.564 | 0.677 | 0.321 | 0.342 |
| ISN—Item 5 | 0.491 | 0.443 | 0.492 | 0.621 | 0.427 | 0.447 | 0.781 | 0.723 | 0.543 |
| PEN—Item 1 | 0.458 | 0.510 | 0.472 | 0.588 | 0.444 | 0.496 | 0.624 | 0.861 | 0.611 |
| PEN—Item 2 | 0.504 | 0.421 | 0.519 | 0.516 | 0.464 | 0.416 | 0.622 | 0.864 | 0.694 |
| PEN—Item 3 | 0.569 | 0.481 | 0.581 | 0.613 | 0.495 | 0.500 | 0.698 | 0.897 | 0.695 |
| PEN—Item 4 | 0.359 | 0.353 | 0.389 | 0.489 | 0.364 | 0.489 | 0.530 | 0.766 | 0.518 |
| PEN—Item 5 | 0.346 | 0.294 | 0.419 | 0.522 | 0.337 | 0.437 | 0.541 | 0.765 | 0.619 |
| SEI—Item 1 | 0.193 | 0.135 | 0.176 | 0.318 | 0.190 | 0.392 | 0.368 | 0.326 | 0.599 |
| SEI—Item 2 | 0.414 | 0.360 | 0.432 | 0.520 | 0.330 | 0.386 | 0.529 | 0.739 | 0.884 |
| SEI—Item 3 | 0.352 | 0.329 | 0.443 | 0.476 | 0.333 | 0.491 | 0.565 | 0.707 | 0.899 |
| SEI—Item 4 | 0.384 | 0.385 | 0.453 | 0.447 | 0.419 | 0.402 | 0.528 | 0.595 | 0.844 |
| Fornell–Larcker Criterion | |||||||||
|---|---|---|---|---|---|---|---|---|---|
| OPC | SEN | STD | PAW | OEF | DSN | ISN | PEN | SEI | |
| OPC | 0.786 | ||||||||
| SEN | 0.595 | 0.740 | |||||||
| STD | 0.740 | 0.651 | 0.793 | ||||||
| PAW | 0.599 | 0.504 | 0.609 | 0.799 | |||||
| OEF | 0.674 | 0.627 | 0.679 | 0.518 | 0.745 | ||||
| DSN | 0.443 | 0.420 | 0.494 | 0.532 | 0.362 | 0.791 | |||
| ISN | 0.521 | 0.538 | 0.538 | 0.710 | 0.473 | 0.720 | 0.720 | ||
| PEN | 0.544 | 0.577 | 0.577 | 0.657 | 0.510 | 0.560 | 0.708 | 0.832 | |
| SEI | 0.426 | 0.483 | 0.483 | 0.549 | 0.399 | 0.503 | 0.616 | 0.758 | 0.815 |
| Heterotrait–Monotrait Ratio (HTMT) | |||||||||
| OPC | - | ||||||||
| SEN | 0.698 | - | |||||||
| STD | 0.899 | 0.762 | - | ||||||
| PAW | 0.661 | 0.597 | 0.672 | - | |||||
| OEF | 0.768 | 0.899 | 0.775 | 0.596 | - | ||||
| DSN | 0.466 | 0.483 | 0.524 | 0.586 | 0.407 | - | |||
| ISN | 0.566 | 0.566 | 0.576 | 0.779 | 0.531 | 0.897 | - | ||
| PEN | 0.593 | 0.580 | 0.633 | 0.745 | 0.583 | 0.598 | 0.758 | - | |
| SEI | 0.473 | 0.448 | 0.525 | 0.638 | 0.462 | 0.586 | 0.705 | 0.844 | - |
| Hypo | Beta | CI—Min | CI—Max | t | p | r2 | f2 | Q2 | Decision | |
|---|---|---|---|---|---|---|---|---|---|---|
| H1 | OPC 🡲 PAW | 0.273 | 0.093 | 0.442 | 2.563 | 0.005 | 0.039 | Accept | ||
| H2 | SEN 🡲 PAW | 0.161 | 0.030 | 0.316 | 1.864 | 0.031 | 0.025 | Accept | ||
| H3 | STD 🡲 PAW | 0.278 | 0.103 | 0.466 | 2.508 | 0.006 | 0.414 | 0.036 | 0.242 | Accept |
| H4 | PAW 🡲 OEF | 0.518 | 0.366 | 0.647 | 6.079 | 0.000 | 0.268 | 0.366 | 0.138 | Accept |
| H5 | DSN 🡲 PEN | 0.073 | −0.042 | 0.216 | 0.936 | 0.175 | 0.006 | Reject | ||
| H6 | ISN 🡲 PEN | 0.676 | 0.546 | 0.786 | 9.177 | 0.000 | 0.533 | 0.471 | 0.354 | Accept |
| H7 | OEF 🡲 SEI | 0.016 | −0.082 | 0.129 | 0.254 | 0.400 | 0.000 | Reject | ||
| H8 | PEN 🡲 SEI | 0.750 | 0.662 | 0.829 | 14.698 | 0.000 | 0.575 | 0.979 | 0.355 | Accept |
| Hypothesis (Path) | Beta | CI—Min | CI—Max | t | p | Decision | |
|---|---|---|---|---|---|---|---|
| HM1 | OPE 🡲 PAW 🡲 OEF | 0.141 | 0.041 | 0.258 | 2.135 | 0.016 | Mediation |
| HM2 | SEN 🡲 PAW 🡲 OEF | 0.144 | 0.049 | 0.258 | 2.239 | 0.013 | Mediation |
| HM3 | STD 🡲 PAW 🡲 OEF | 0.083 | 0.015 | 0.175 | 1.694 | 0.045 | Mediation |
| HM4 | PAW 🡲 OEF 🡲 SEI | 0.008 | −0.044 | 0.068 | 0.248 | 0.402 | No Mediation |
| HM5 | DSN 🡲 PEN 🡲 SEI | 0.055 | −0.032 | 0.164 | 0.926 | 0.177 | No Mediation |
| HM6 | ISN 🡲 PEN 🡲 SEI | 0.507 | 0.393 | 0.612 | 7.594 | 0.000 | Mediation |
Disclaimer/Publisher’s Note: The statements, opinions and data contained in all publications are solely those of the individual author(s) and contributor(s) and not of MDPI and/or the editor(s). MDPI and/or the editor(s) disclaim responsibility for any injury to people or property resulting from any ideas, methods, instructions or products referred to in the content. |
© 2023 by the authors. Licensee MDPI, Basel, Switzerland. This article is an open access article distributed under the terms and conditions of the Creative Commons Attribution (CC BY) license (https://creativecommons.org/licenses/by/4.0/).
Share and Cite
Fazal, S.A.; Mamun, A.A.; Hayat, N.; Peris, S.F.; Ali, M.H.; Jamaluddin, H. Progressing Sustainable Development through Social Entrepreneurship: Modelling Intentional Predictors for Bangladesh Using the Value–Belief–Norm Model. Sustainability 2023, 15, 12971. https://doi.org/10.3390/su151712971
Fazal SA, Mamun AA, Hayat N, Peris SF, Ali MH, Jamaluddin H. Progressing Sustainable Development through Social Entrepreneurship: Modelling Intentional Predictors for Bangladesh Using the Value–Belief–Norm Model. Sustainability. 2023; 15(17):12971. https://doi.org/10.3390/su151712971
Chicago/Turabian StyleFazal, Syed Ali, Abdullah Al Mamun, Naeem Hayat, Sandy Francis Peris, Mohd Helmi Ali, and Hasmida Jamaluddin. 2023. "Progressing Sustainable Development through Social Entrepreneurship: Modelling Intentional Predictors for Bangladesh Using the Value–Belief–Norm Model" Sustainability 15, no. 17: 12971. https://doi.org/10.3390/su151712971
APA StyleFazal, S. A., Mamun, A. A., Hayat, N., Peris, S. F., Ali, M. H., & Jamaluddin, H. (2023). Progressing Sustainable Development through Social Entrepreneurship: Modelling Intentional Predictors for Bangladesh Using the Value–Belief–Norm Model. Sustainability, 15(17), 12971. https://doi.org/10.3390/su151712971

