Seasonal Migrant Workers Perceived Working Conditions and Speculative Opinions on Possible Uptake of Exoskeleton with Respect to Tasks and Environment: A Case Study in Plant Nursery
Abstract
:1. Introduction
2. Methodology
2.1. Research Methods
2.2. Data Collection
2.2.1. Recruitment
2.2.2. Study Site
2.2.3. Pre-Work Questionnaires
2.2.4. Field Observation
2.2.5. Post-Work Interview
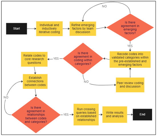
2.3. Data Analysis
3. Results and Discussion
3.1. Participants
3.2. Job Task Description
3.3. Questionnaire Results
3.4. Interview’s Crossing Themes Analysis
- (I)
- the physical activities (PA) derived from job tasks (JT) that affect farmworkers’ bodies and sensations,
- (II)
- the way that environmental conditions (EC) affected farmworkers’ bodies and sensations, and
- (III)
- the farmworkers’ perceptions towards exoskeletons (EP).
3.4.1. The Effect of Physical Activities and Job Tasks on Farmworkers’ Bodies and Sensations
“Hay veces que está uno bastante tiempo inclinado hacia los trabajos de revisar baterías”. “There are occasions when you spend a lot of time inclined towards checking the batteries”.[q1]
“Cargar camión y tráiler es el cargamento. Digamos de subir, subir las plantas, subir, subir, subir. La considero la más difícil por el ritmo al que uno está. Es un ritmo más rápido y también está haciendo fuerza. Los brazos también se les dan mucha fuerza”. “Loading truck and trailer is shipment. Let’s say lifting, lifting plants, picking up, picking up, and picking up. I consider it the most difficult task because of the pace at which one is. It is a faster pace and it is also making force. The arms are also given a lot of effort”.[q2]
“En la soldadura depende la posición. Normalmente si sufre un poquito el brazo sí, porque hay posiciones en las que uno suelda a veces de cabeza o así, pero el brazo es el que sufre un poquito. Porque ponle en la soldadura hay veces que uno está en posiciones incómodas”. “In welding, it depends on the position. Usually, the arm suffers a little because there are positions in which you sometimes weld headfirst or something like that, but the arm is the one that suffers a little. In welding, there are times when you are in uncomfortable positions”[q3]
“La espalda igualmente [se afecta], pero pues por lo mismo de la que obtenemos la jornada de entre 9, 10, 11 horas por día”. “The back is also [affected], but for the same reason we get 9, 10, 11 h workday”[q4]
“En la cintura porque estoy mucho tiempo agachado. Por eso, más que todo es la cintura la que molesta”. “At the waist because I spend a lot of time crouching. That’s why, more than anything, it’s the waist that bothers”.[q5]
“O a veces aquí los dedos porque hay que agarrar las plantas; y claro, los dedos quedan adoloridos”. “Or sometimes the fingers here because you have to grab the plants; and of course, the fingers are sore”.[q6]
“Entonces el trabajo [corte] es todo el día parado. Si trabajamos diez horas, son diez horas parados. Entonces lo que más me cansa es la parte del talón”. “So, the work [propagating plant] is standing all day. If we work for ten hours, that means ten hours of standing. So what makes me tired the most is the heel part”.[q7]
“Y ya cuando termina uno al final del día nos duelen los brazos, la espalda. Por lo mismo de que estar todo el día en movimiento”. “And when we finish at the end of the day, our arms and our backs ache. For the same reason that you have to be on the move all day”.[q8]
“E pues es cuando el trabajo está en el tiempo que es un trabajo pesado, por ejemplo, cuando están las ventas, los pedidos, lo que se le llama aquí, hay que estar cargando las plantas; y lógico, si hay calor si termina uno desgastado de los brazos”. “When we are in the busiest stage of work, for example, when there are sales, orders, shipments, you have to be loading and carrying the plants; and obviously, if there is heat your arms end up worn out”.[q9]
“La humedad si siento que afecta. Prácticamente te sientes más cansado, más débil. Pero es el tiempo de tomar un poco más de agua para poder hidratar mejor”. “I feel that humidity affects. Practically you feel more tired and weaker. But it is time to drink a little more water to be able to hydrate better”.[q10]
“[El calor/El verano]Me afecta en el sentido en que sudo mucho; y al sudar mucho, pues me debilita”. “[The heat/Summer] affects me in the sense that I sweat a lot; and when I sweat a lot, it weakens me”.[q11]
“Pues cuando tenemos [temperaturas] ya muy altas, pues de plano nos dan una hora de descanso cuando está la temperatura en lo más alto. Ellos sí nos dan un cierto descanso para poder evitar estar en ella en una temperatura muy, muy alta. Uno baja un poquito el ritmo de trabajo, nada más en el sentido de que uno se tiene que estar hidratando constantemente”. “When we have [temperatures] that are already very high, they give us an hour break when the temperature is at its highest. They do give us a certain rest to avoid being in the heat in a very, very high temperature. You lower your pace of work a little, in the sense you need to be constantly hydrating”.[q12]
“y la humedad, es la que lo sofoca un poco a uno”. “The humidity is what suffocates you a little”.[q13]
“Tal vez un poco en lo que es la deshidratación en eso y un poco de sofocamiento, tal vez sí, en eso pienso que afectaría el calor de verano. Sí tengo bastante acceso a la hidratación. Yo lo tomo, pero como digo, se siente bastante la sed”. “Maybe a little bit of dehydration and a little bit of suffocation, maybe yes, that’s what I think would affect the summer heat. I do have plenty of access to hydration. I drink it, but as I say, you feel quite thirsty”.[q14]
3.4.2. The Effect of Environmental Conditions on Farmworkers Bodies and Sensations
“Más que nada el desgaste es por el calor, por la fatiga del calor”. “More than anything, wear out is due to heat, due to fatigue of the heat”.[q15]
“A mí me afecta mucho cuando hace mucha humedad porque me fatiga más rápido”. “It affects me a lot when it is very humid because I get tired faster”.[q16]
“Sí nos afecta porque no es lo mismo trabajar un día como hoy, que el día estuvo fresco a que trabajar un día caluroso, con humedad, que si nos baja el nivel de trabajo. Es cansado. Te sientes más cansado”. “It does affect us because working on a day like today, when the day was cool, is not the same as working on a hot, humid day, that slows down our pace of work. It’s tired. you feel more tired”.[q17]
“Por ejemplo, si hoy llueve en la noche, y llueve bastante, las plantas están muy pesadas. Entonces como hay que cargar, lógico que están pesadas y ya al final del día nos duelen los brazos y la espalda. Por lo mismo de que estar todo el día en movimiento”. “For example, if it rains today at night, and it rains a lot, the plants are very heavy. So, as we need to carry the plants, logically they are heavier and at the end of the day our arms and back hurt. For the same reason that being on the move all day”.[q18]
“Cuando tenemos lluvia y mezclamos la lluvia con esta temperatura fría, se entumecen los dedos de la mano”. “When there is rain and we mix rain with this cold temperature, the fingers of the hand go numb”.[q19]
3.4.3. Farmworkers’ Perceptions on Future Uses of Exoskeletons
Attitude towards Exoskeleton Uptake
“Si es necesario y vale la pena, por ejemplo, disminuir el cansancio o el dolor en un setenta y cinco por ciento, a lo mejor desde un 10–15 por ciento, vale la pena, la verdad”. “If it is necessary and worthwhile, for example, to reduce fatigue or pain by seventy-five percent, maybe from 10–15 percent, it is really worth it”.[q20]
“No creo. Por mi pienso que no porque para mí es mejor estar más libre para hacer mejor el trabajo. Entonces yo pienso que me siento bien trabajando como lo estoy haciendo”. “I don’t think so. For me I think not because for me it is better to be freer to do the job better. So, I think that I feel good working as I am doing”.[q21]
Physical Activities (PA) and Postures in Exoskeleton Perceptions (EP)
“[BX] pues la actividad de recolectar plantas es todo el tiempo: agacharse, levantar plantas, cargar a la altura de la carreta; y después, es de agacharse e ir a la plancha a descargar y levantarse. Sí es constante estar. O para el para el mantenimiento de limpieza de las plantas igual la postura, tenemos la postura de estar en esta posición [Agachado]”. “[BX] because the activity of collecting plants is done all the time: bending down, picking up plants, loading to the trailer height; and then, it is bending down and go to the trailer, unload the plants and pick up again. It is constantly. Also, for the maintenance of cleanliness of the plants, we have the same posture of being in that [bending over] position.[q22]
“[BX] Sirve para andar desyerbando o haciendo otros trabajos que andan agachados. Está bien para agacharme o desyerbando mala hierba”. “It [BX] works for weeding or doing other activities that require you to be crouched. It is good for when I need to bend over and do weeding”.[q23]
“Entonces el trabajo es todo el día parado. Si trabajamos diez horas, son diez horas parados. Entonces lo que me cansa es la parte del talón. Entonces pienso que con algo así [CX] como que sí ayuda, pero pues, así como para el cargamento pienso que no porque es muy incómodo. En cargamento hay que estar agachándose, levantándose, agachándose”. “So, the work [plant propagation] is standing all day. If we work ten hours, that means ten hours standing. So what tires me the most is the heel part. So I think that with something like [CX] kind of helps, but for the shipment I think it doesn’t because it is very uncomfortable. In shipment you have to be bending down, getting up, bending down…”[q24]
“[CX] Para cuando está revisando uno las baterías de las unidades, sí, para eso, para lo único creo pues porque ahí uno no anda en movimiento, solo se está revisando batería, se le está echando uno ácido. Para eso si serviría”. “[CX] for when you are checking the batteries of the units. Yes, for that is the only thing I think because there you are not moving, you are only checking the battery, you are pouring an acid on it. That is what it would be for”.[q25]
“El soporte para los brazos [SX] de pronto para cuando voy a cambiar el aceite”. “The arm support [SX] when I need to change the oil”.[q26]
“(…) siento que [SX] me ayudaría en lo que es la soldadura”. “(…) I feel that [SX] would help me with welding”.[q27]
Benefits
“Pues yo digo que para todo sirve. Aunque sean no pesadas, pero al inclinarse [BX] ayuda. Yo digo que ayuda a la espalda”. “I say that it works for everything. Although they are not heavy, but it [BX] will help for bending over. I say it helps the back”.[q28]
“Sí tendría la movilidad, sería éste [BX] por la que nosotros estamos en constante agachándonos para levantar las plantas y eso”. (…) “[BX] porque mi trabajo casi siempre es agachar, levantar, agachar, levantar”. “If it would have the mobility, it would be this [BX] because we are constantly bending down to pick up the plants and stuff”. (...) “[BX] because my job is almost always to bend, lift, bend, lift”.[q29]
“Pienso que sí se usaría [BX] porque sí ayudaría a la espalda” “I think [BX] would be used because it would help the back”[q30]
“[SX] es como algún tipo de soporte ¿No? Que te toma por la espalda o algo así que ayuda a los antebrazos. O sea, una idea es que sí ayudara a los hombros con soportes. Hablo del hombro y en la parte de aquí alta del brazo y parte de las costillas, la espalda y las costillas de arriba”. “[SX] is like some kind of support right? That takes you from the back and helps the forearms. In other words, I like the idea that it will help the shoulders with supports. I’m talking about the shoulder and the upper part of the arm here and part of the ribs, the back and the upper ribs”.[q31]
“Pero te digo, no sólo soy yo, somos aproximadamente unas doce personas. Pienso que este equipo [CX], el que del que estamos hablando es bueno para ese trabajo de corte porque son muchas horas. Son muchas horas y al menos a mi lo que me cansa es la parte del talón. Entonces pienso que con algo así como que sí ayuda”. “But I tell you, it’s not just me, we are approximately twelve people. I think that this [CX] device is good for plant propagation job because it takes a lot of hours. It takes a lot of hours and I feel tired in the heel. So, I think with something like that [CX], it does help”.[q32]
(…) uno tiene que buscar trabajos, o una herramienta, que nos haga más fácil el trabajo. Entonces esto [BX] lo usaría como para la poda con máquinas para los arbusticos pequeños”. “You have to look for activities, or a tool, that makes our work easier. So I would use this [BX] for pruning with machines for small shrubs”.[q33]
“Sí. Este equipo [BX] me gustaría para cuando hacemos trabajos aquí. Me gustaría usarlo porque tenemos una herramienta que es muy peligrosa. Entonces en un momento donde cualquier cosa pase, el equipo de protección va a ayudar para que no haya un accidente” “Yes. I would like [BX] for the activities we do here. I would like to use it because we have a tool that is very dangerous. So, at a time when anything happens, this protective equipment will help so there is no accident”.[q34]
“Evitaría tal vez un poco más el cansancio y sería más cómodo trabajar así”. “It would perhaps avoid a little more fatigue and it would be more comfortable to work like this”.[q35]
Efficiency
“Cuando miramos una actividad que está muy difícil, complicada, venimos y buscamos la forma de cómo hacerlo más fácil (…) Pero son áreas donde a veces nosotros actuamos así, rápido. Y en estas actividades, en la pedidos, a veces nosotros venimos y la planta se agarra, se carga, se baja otra vez. Ya le hemos buscado las formas cómo hacerlo más, más frecuente, menos tiempo o más tiempo, y hemos llegado a la conclusión de quedarnos como estamos porque a veces si nosotros venimos y buscamos una solución más rápida, las plantas se pueden dañar”.[q36]
“When we look at an activity that is very difficult, complicated, we come and look for ways to make it easier. (…) But they are areas where sometimes we act like that quickly. And in these activities, like shipments, sometimes we come, and the plant is grabbed, loaded, and unloaded again. We have already looked for ways to do it more frequently, in less time or more time, and we have come to the conclusion of staying as we are because sometimes, if we come and look for a faster solution, the plants can be damaged”.[q36]
Barriers
“Bueno, en el primer trabajo que te dije [corte] queda excelente porque ahí no hay mayor movimiento más que las manos. Para ese quedaría bien. Pero ya para un trabajo donde uno esté caminando pienso que sí es un poco incómodo. Tal vez no poco, podría ser que incomoda mucho porque se ve que sí está grande todo. Mira que cubre todo el medio cuerpo”. “Well, in the first job I told you [propagating plant] it looks excellent because there is no movement other than the hands. For that it would be fine. But for a job where you’re walking, I think it’s a bit uncomfortable. Perhaps not a little, it could be very uncomfortable because you see that it is big and it covers the entire half body”.[q37]
“No todo el tiempo se hace los mismos trabajos y no fallan las maquinarias todo el tiempo de lo mismo”. “Not all the time the same jobs are done and machinery does not fail all the time of the same thing”.[q38]
“Pues, así como para el cargamento [CX] pienso que no, porque es muy incómodo. En cargamento hay que estar agachándose, levantándose, agachándose. Imagínate ahora cuando hay árboles. Entonces para mucho movimiento sí no es buena idea”. “Well, as for the shipment [CX] I think not, because it is very uncomfortable. In shipments you have to be bending down, lifting up and bending down. Imagine now when there are trees. So, for a lot of movement it is not a good idea”.[q39]
“Pues para uno que está medio gordito quizás se pueda enterrar, no sé, a la hora de agacharse”. “Maybe for someone who is chubby maybe it can poke when bending down”.[q40]
“Tal vez un poco la incomodidad de esto en la espalda. De la espalda porque ves que uno entra en lugares estrechos y normalmente al tener eso ahí como que resulta algo incómodo, pero es lo único que le veo”. “Maybe a little bit of discomfort from this on the back. From the back because you enter narrow places and normally having that there makes it somewhat uncomfortable, but it is the only thing I see”.[q41]
“Es lo que te acabo de decir, que normalmente nosotros preferimos trabajar libremente para poder tener el movimiento fácil o ser flexible”. “It is what I just told you, that normally we prefer to work freely so that we can have easy movement or be flexible”.[q42]
“Por ejemplo, yo, en mi caso, cuando checo calidad pues no me sería útil porque no tengo que agacharme. Bueno si [tengo que agacharme], pero no llevo pesado”. “For example, in my case, when I check quality, it wouldn’t be useful to me because I don’t have to bend down. Well, yes [I have to bend over], but I don’t carry weight”.[q43]
Workers’ Idea for Improving Exoskeletons
“Yo creo que le cambiaría aquí [SX] este pedazo acá en la espalda, para que si uno se va a acostar y a trabajar acostado el soporte tendría que estar más centrado en la espalda. Así es para poderse recostar más fácil si vas a trabajar acostado”. “I think I would suddenly change here [SX] this piece on the back [the place containing a pulley mechanism to provide shoulder support], so that if you are going to lying down and working lying down the support should be more centered on the back. So, you will be able to lie down easier if you are going to work lying down”[q44]
“Creo que las cintas de la espalda son muy anchas y qué podría generar incomodidad para la movilidad de los hombros”. “I think the back straps are very wide and that could cause discomfort for the mobility of the shoulders”[q45]
3.5. Triangulation on the Worker’s Perception of Pain
“El cuello y los hombros un poco, pero no nada relevante”. “The neck and shoulders a little, but nothing relevant”.[q46]
Pues normalmente terminamos cansados al final del día por diferente actividad, pero yo pienso que para nosotros es ya normal. “Well, normally we end up tired at the end of the day due to different activities, but I think that for us it is already normal”[q47]
Pues físicamente no, no, no me siento tan afectado. Tal vez por la costumbre, como ya llevo años en esto, pero no me siento tan afectado. “Well, physically no, no, I don’t feel so affected. Maybe out of habit, since I’ve been at this for years, but I don’t feel so affected”[q48]
“Bueno, pues la verdad es que afectar, afectar, afectar no es tanto. Pienso que, yo he tenido un dolor en el brazo derecho en la parte alta. Pero no sé si es por el trabajo o es por algún padecimiento hereditario como le decimos nosotros en nuestro país. Entonces no sabría decirte exactamente qué es, pero con la carga física el dolor como que vuelve como a surgir” “Well, the truth is that affect, affect, affect is not so much. I think that I have had a pain in my right arm in the upper part. But I don’t know if it is because of work or because of some inherited disease, as we call it in our country. So, I could not tell you exactly what it is, but with the physical load the pain seems to come back”.[q49]
3.6. Final Model
3.7. Limitations and Future Works
4. Conclusions
Author Contributions
Funding
Institutional Review Board Statement
Informed Consent Statement
Data Availability Statement
Acknowledgments
Conflicts of Interest
References
- Statistics Canada. Agriculture and Agri-Food Labour Statistics. 2022. Available online: https://www150.statcan.gc.ca/n1/daily-quotidien/220613/dq220613d-eng.htm (accessed on 4 November 2022).
- Canadian Federation of Agriculture. Temporary Foreign Worker Program and Canadian Agriculture. 2022. Available online: https://www.cfa-fca.ca/issues/temporary-foreign-worker-program-and-canadian-agriculture/ (accessed on 4 November 2022).
- Hargreaves, S.; Rustage, K.; Nellums, L.B.; McAlpine, A.; Pocock, N.; Devakumar, D.; Aldridge, R.W.; Abubakar, I.; Kristensen, K.L.; Himmels, J.W.; et al. Occupational health outcomes among international migrant workers: A systematic review and meta-analysis. Lancet Glob. Health 2019, 7, e872–e882. [Google Scholar] [CrossRef] [PubMed]
- Castillo, F.; Mora, A.M.; Kayser, G.L.; Vanos, J.; Hyland, C.; Yang, A.R.; Eskenazi, B. Environmental Health Threats to Latino Migrant Farmworkers. Ann. Rev. Public Health 2021, 42, 257–276. [Google Scholar] [CrossRef]
- Cheney, A.M.; Barrera, T.; Rodriguez, K.; López, A.M.J. The Intersection of Workplace and Environmental Exposure on Health in Latinx Farm Working Communities in Rural Inland Southern California. Int. J. Environ. Res. Public Health 2022, 19, 12940. [Google Scholar] [CrossRef] [PubMed]
- Viveros-Guzmán, A.; Gertler, M. Latino Farmworkers in Saskatchewan: Language Barriers and Health and Safety. J. Agromed. 2015, 20, 341–348. [Google Scholar] [CrossRef] [PubMed]
- Culp, K.; Tonelli, S.; Ramey, S.L.; Donham, K.; Fuortes, L. Preventing Heat-Related Illness Among Hispanic Farmworkers. AAOHN J. 2011, 59, 23–32. [Google Scholar] [CrossRef]
- Taghavi, S.M.; Mokarami, H.; Ahmadi, O.; Stallones, L.; Abbaspour, A.; Marioryad, H. Risk Factors for Developing Work-Related Musculoskeletal Disorders during Dairy Farming. Int. J. Occup. Environ. Med. 2017, 8, 39–45. [Google Scholar] [CrossRef]
- Vosko, L.F.; Basok, T.; Spring, C.; Candiz, G.; George, G. Understanding Migrant Farmworkers’ Health and Well-Being during the Global COVID-19 Pandemic in Canada: Toward a Transnational Conceptualization of Employment Strain. Int. J. Environ. Res. Public Health 2022, 19, 8574. [Google Scholar] [CrossRef]
- Aufiero, M.; Stankewicz, H.; Quazi, S.; Jacoby, J.; Stoltzfus, J. Pain Perception in Latino vs. Caucasian and Male vs. Female Patients: Is There Really a Difference? West J. Emerg. Med. 2017, 18, 737–742. [Google Scholar] [CrossRef]
- Miller, E.T.; Abu-Alhaija, D.M. Cultural Influences on Pain Perception and Management. Pain Manag. Nurs. 2019, 20, 183–184. [Google Scholar] [CrossRef]
- Wandner, L.D.; Scipio, C.D.; Hirsh, A.T.; Torres, C.A.; Robinson, M.E. The Perception of Pain in Others: How Gender, Race, and Age Influence Pain Expectations. J. Pain 2012, 13, 220–227. [Google Scholar] [CrossRef]
- Organista, K.C. Solving Latino Psychosocial and Health Problems: Theory, Practice and Populations; John Wiley & Sons: Hoboken, NJ, USA, 2007. [Google Scholar]
- Davis, K.G.; Kotowski, S.E. Understanding the ergonomic risk for musculoskeletal disorders in the United States agricultural sector. Am. J. Ind. Med. 2007, 50, 501–511. [Google Scholar] [CrossRef]
- Mora, D.C.; Miles, C.M.; Chen, H.; Quandt, S.A.; Summers, P.; Arcury, T.A. Prevalence of musculoskeletal disorders among immigrant Latino farmworkers and non-farmworkers in North Carolina. Arch. Environ. Occup. Health 2016, 71, 136–143. [Google Scholar] [CrossRef]
- Barrero, L.; Pulido, J.; Berrio, S.; Monroy, M.; Quintana, L.; Ceballos, C.; Hoehne-Hueckstaedt, U.; Ellegast, R. Physical workloads of the upper-extremity among workers of the Colombian flower industry. Am. J. Ind. Med. 2012, 55, 926–939. [Google Scholar] [CrossRef]
- Labao, H.C.; Faller, E.M.; Bacayo, M.F.D. ‘Aches and Pains’ of Filipino Migrant Workers in Malaysia: A Profile of Work-Related Musculoskeletal Disorders. Ann. Glob. Health 2018, 84, 474–480. [Google Scholar] [CrossRef]
- Susseret, N.M.; Briceno-Ayala, L.; Radon, K. Prevalence of low back pain in migrant construction workers in Mar del Plata, Argentina. Am. J. Ind. Med. 2019, 62, 777–782. [Google Scholar] [CrossRef]
- Don, R.K.M.A.; Hong, S.-C. Sri Lankan migrant worker perceptions of workplace hazard and safety awareness: Case of the manufacturing industry in Korea. Int. J. Occup. Saf. Ergon. 2021, 28, 2355–2361. [Google Scholar] [CrossRef]
- Riccò, M.; Ranzieri, S.; Vezzosi, L.; Balzarini, F.; Bragazzi, N.L. Wearable Exoskeletons on the Workplaces: Knowledge, Attitudes and Perspectives of Health and Safety Managers on the implementation of exoskeleton technology in Northern Italy. Acta Biomed. 2021, 92, e2021310. [Google Scholar] [CrossRef]
- Bogue, R. Exoskeletons—A review of industrial applications. Ind. Robot. Int. J. Robot. Res. Appl. 2018, 45, 585–590. [Google Scholar] [CrossRef]
- Bosch, T.; van Eck, J.; Knitel, K.; de Looze, M. The effects of a passive exoskeleton on muscle activity, discomfort and endurance time in forward bending work. Appl. Ergon. 2016, 54, 212–217. [Google Scholar] [CrossRef]
- de Looze, M.P.; Bosch, T.; Krause, F.; Stadler, K.S.; O’sullivan, L.W. Exoskeletons for industrial application and their potential effects on physical work load. Ergonomics 2016, 59, 671–681. [Google Scholar] [CrossRef]
- Upasani, S.; Franco, R.; Niewolny, K.; Srinivasan, D. The Potential for Exoskeletons to Improve Health and Safety in Agriculture—Perspectives from Service Providers. IISE Trans. Occup. Ergon. Hum. Factors 2019, 7, 222–229. [Google Scholar] [CrossRef]
- Abdoli-E, M.; Agnew, M.J.; Stevenson, J.M. An on-body personal lift augmentation device (PLAD) reduces EMG amplitude of erector spinae during lifting tasks. Clin. Biomech. 2006, 21, 456–465. [Google Scholar] [CrossRef] [PubMed]
- Ulrey, B.L.; Fathallah, F.A. Effect of a personal weight transfer device on muscle activities and joint flexions in the stooped posture. J. Electromyogr. Kinesiol. 2013, 23, 195–205. [Google Scholar] [CrossRef] [PubMed]
- Kim, S.; Nussbaum, M.A.; Esfahani, M.I.M.; Alemi, M.M.; Alabdulkarim, S.; Rashedi, E. Assessing the influence of a passive, upper extremity exoskeletal vest for tasks requiring arm elevation: Part I—“Expected” effects on discomfort, shoulder muscle activity, and work task performance. Appl. Ergon. 2018, 70, 315–322. [Google Scholar] [CrossRef]
- Thamsuwan, O.; Milosavljevic, S.; Srinivasan, D.; Trask, C. Potential exoskeleton uses for reducing low back muscular activity during farm tasks. Am. J. Ind. Med. 2020, 63, 1017–1028. [Google Scholar] [CrossRef]
- Omoniyi, A.; Trask, C.; Milosavljevic, S.; Thamsuwan, O. Farmers’ perceptions of exoskeleton use on farms: Finding the right tool for the work(er). Int. J. Ind. Ergon. 2020, 80, 103036. [Google Scholar] [CrossRef]
- Howard, J.; Murashov, V.V.; Lowe, B.D.; Lu, M. Industrial exoskeletons: Need for intervention effectiveness research. Am. J. Ind. Med. 2019, 63, 201–208. [Google Scholar] [CrossRef]
- Boot, C.R.; Bosma, A.R. How qualitative studies can strengthen occupational health research. Scand. J. Work. Environ. Health 2020, 47, 91–93. [Google Scholar] [CrossRef]
- Frost, D.M.; Abdoli-E, M.; Stevenson, J.M. PLAD (personal lift assistive device) stiffness affects the lumbar flexion/extension moment and the posterior chain EMG during symmetrical lifting tasks. J. Electromyogr. Kinesiol. 2009, 19, e403–e412. [Google Scholar] [CrossRef]







| General Task Name | Description | Load Carried or Lifted |
|---|---|---|
| Mechanics’ Activities | Incorporate the activities of welding and routine maintenance of tractors, trucks, planting machines, golf carts and excavators. | Moderately heavy lifting to 23 kg, but not very frequent |
| Plant Transport/Moving plants | Incorporate moving plants from the storage area to the shipping area, preparing orders, and loading and unloading the trailer and the truck. | Load range varies from 2–4 bushes per hand of 3–5 kg each, up to 50 kg trees, by themselves |
| Field Maintenance | Incorporate the activities of weeding, pruning with a machine, pruning with scissors, and pruning with pliers, checking the irrigation system, watering the plants, putting fertilizer in the plant containers, cleaning the fields by blowing the leaves, sweeping the leaves and collecting the leaves. | Load range varies from no loads (0 kg) to weight of tools used: Leaf Blowers (3.6 kg), Brush Cutters (5.3 kg), and Grass & Hedge Trimmers (5.4 kg) |
| Cutting or Propagation | Cut a section of the plant on a table at the waist height and put them into rooter pots. | NA |
| Supervision | Coordinate work plans with others, plan the next day’s activities individually, make forecasts for the end of the season, review inventories and support colleagues in their activities. | NA |
| Physical Activity Involved | |||||||||||
|---|---|---|---|---|---|---|---|---|---|---|---|
| Task Name | Bend Over | Inclined | Laying Down | Grab | Lift | Carry a Load | Exert Forces | Repetitive | Fast Pace of Work | Long Hours | Stand Still |
| Mechanics | x | x | x | ||||||||
| Plant Transport | x | x | x | x | x | x | x | ||||
| Field Maintenance | x | x | x | x | |||||||
| Cutting or Plant Propagation | x | x | |||||||||
| Supervision | |||||||||||
| Body Parts Affected by the Physical Activity Involved in the Job Task | |||||||||
|---|---|---|---|---|---|---|---|---|---|
| Job Tasks | Physical Activity Involved | Arm | Waist | Ribs | Back | Shoulder | Feet (Heel) | Cognitive | Fingers |
| Mechanics | Bend over | x | x | x | |||||
| Inclined | x | ||||||||
| Laying down | x | x | x | ||||||
| Plant Transport | Bend over | x | x | ||||||
| Grab | x | ||||||||
| Lift | x | x | |||||||
| Carry a load | x | x | x | ||||||
| Exert a force | x | ||||||||
| Repetitive | x | x | |||||||
| The fast pace of work | x | ||||||||
| Field Maintenance | Bend over | x | x | ||||||
| Lift | x | x | |||||||
| Carry a load | x | x | x | ||||||
| Repetitive | x | x | |||||||
| Cutting or Plant Propagation | Long hours | x | |||||||
| Stand still | x | ||||||||
| Supervision | x | ||||||||
| Physical Activity Involved | Exoskeleton Image | ||
|---|---|---|---|
| BX | CX | SX | |
| Bend over | Good | Not good | No opinion |
| Inclined | Good | Good | No opinion |
| Laying down | No opinion | No opinion | Good |
| Grab | No opinion | No opinion | No opinion |
| Lift | Good | No opinion | No opinion |
| Carry a load | Good | Not good | No opinion |
| Exert a force | No opinion | No opinion | No opinion |
| Repetitive | Good | No opinion | No opinion |
| Fast pace of work | No opinion | No opinion | No opinion |
| Long hours | No opinion | Good | No opinion |
| Stand still | No opinion | Good | No opinion |
Disclaimer/Publisher’s Note: The statements, opinions and data contained in all publications are solely those of the individual author(s) and contributor(s) and not of MDPI and/or the editor(s). MDPI and/or the editor(s) disclaim responsibility for any injury to people or property resulting from any ideas, methods, instructions or products referred to in the content. |
© 2023 by the authors. Licensee MDPI, Basel, Switzerland. This article is an open access article distributed under the terms and conditions of the Creative Commons Attribution (CC BY) license (https://creativecommons.org/licenses/by/4.0/).
Share and Cite
Villanueva-Gómez, R.; Thamsuwan, O.; Barros-Castro, R.A.; Barrero, L.H. Seasonal Migrant Workers Perceived Working Conditions and Speculative Opinions on Possible Uptake of Exoskeleton with Respect to Tasks and Environment: A Case Study in Plant Nursery. Sustainability 2023, 15, 12839. https://doi.org/10.3390/su151712839
Villanueva-Gómez R, Thamsuwan O, Barros-Castro RA, Barrero LH. Seasonal Migrant Workers Perceived Working Conditions and Speculative Opinions on Possible Uptake of Exoskeleton with Respect to Tasks and Environment: A Case Study in Plant Nursery. Sustainability. 2023; 15(17):12839. https://doi.org/10.3390/su151712839
Chicago/Turabian StyleVillanueva-Gómez, Rebeca, Ornwipa Thamsuwan, Ricardo A. Barros-Castro, and Lope H. Barrero. 2023. "Seasonal Migrant Workers Perceived Working Conditions and Speculative Opinions on Possible Uptake of Exoskeleton with Respect to Tasks and Environment: A Case Study in Plant Nursery" Sustainability 15, no. 17: 12839. https://doi.org/10.3390/su151712839
APA StyleVillanueva-Gómez, R., Thamsuwan, O., Barros-Castro, R. A., & Barrero, L. H. (2023). Seasonal Migrant Workers Perceived Working Conditions and Speculative Opinions on Possible Uptake of Exoskeleton with Respect to Tasks and Environment: A Case Study in Plant Nursery. Sustainability, 15(17), 12839. https://doi.org/10.3390/su151712839

