A Reliable Delivery Logistics System Based on the Collaboration of UAVs and Vehicles
Abstract
:1. Introduction
- We design and develop a reliable delivery logistics distribution system based on the collaboration between UAVs and vehicles. This system has a positive impact on the development of logistics and distribution services while also visualizing the travel routes of vehicles and UAVs.
- The platform enriches the modes of logistics delivery and vehicle route planning, not only expanding the flight range of UAVs but also saving travel costs compared to traditional logistics delivery methods. Additionally, it reduces carbon emissions in the logistics process.
- Through the automatic execution and programmability of smart contracts, fast delivery confirmation, payment settlement, and service evaluation are achieved, simplifying the delivery process and reducing human errors.
- The integration of blockchain, UAVs, and vehicles in a reliable delivery logistics system provides higher efficiency, reliability, and sustainability to logistics delivery services.
2. Related Works
| Ref. | Focus | Main Contribution | Data Security | Land–Air Collaboration | Last-Mile Delivery |
|---|---|---|---|---|---|
| [35] | Drones and trucks for collaborative delivery | Propose a novel mechanism that synchronizes drones and delivery trucks. | × | √ | √ |
| [41] | Last-mile parcel delivery | Design last-mile package delivery system for smart car travel sharing. | × | × | √ |
| [44] | Drone path planning | Propose a new mode for drone parcel delivery that explores the public transportation network. | × | √ | × |
| Our work | Reliable parcel delivery through UAVs and vehicles collaboration | Develop a land–air collaborative reliable delivery logistics and delivery system. | √ | √ | √ |
3. System Design
3.1. System Requirements Analysis
3.1.1. Overview of System Requirements
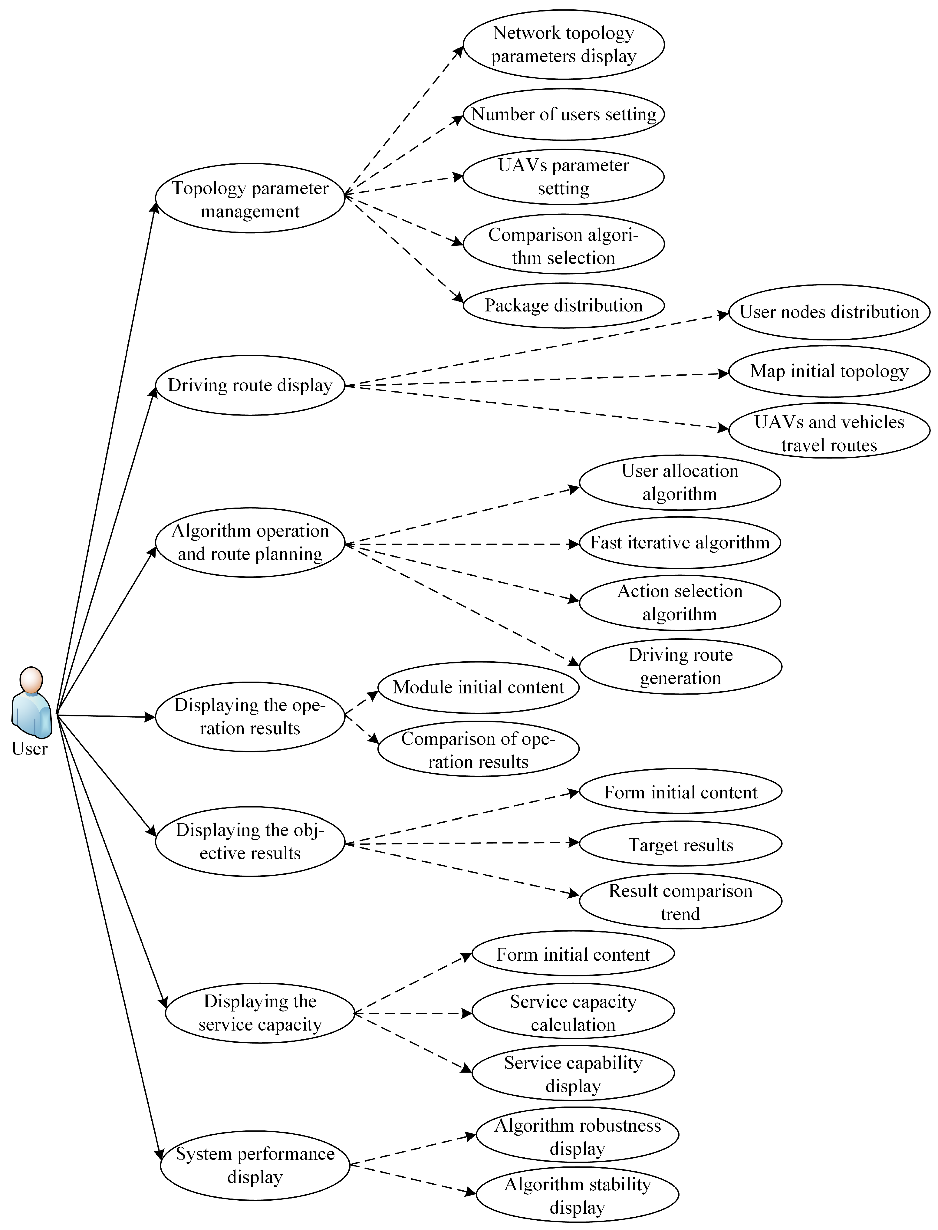
- Topology Parameter Management: The system displays the current network topology in detail and sets it up interactively. Among them, it mainly includes the display of network topology parameters, user quantity setting, UAVs parameter setting, comparative algorithm selection, and package distribution.
- Travel Route Display: It primarily includes the distribution of user nodes, the initial topology of the map, and the UAVs’ and vehicles’ driving routes. Before algorithm execution, the route display module mainly shows the distribution of users and their demands. During the execution process, the system will dynamically display the values of each iteration and visually present the driving routes of UAVs and vehicles generated by the algorithm.
- Algorithm Execution and Route Planning: The system calls the user allocation algorithm, fast iteration algorithm, and action selection algorithm to generate the final route and runs the user-selected comparison algorithm. Among them, the network topology and user demands are used as inputs for the user assignment algorithm. The rapid iteration algorithm makes incremental improvements to the current route during each iteration, primarily by swiftly optimizing the objective value using operators. Meanwhile, the action selection algorithm can intelligently choose suitable operators to enhance the current performance.
- Run Result Display: The system displays the results in tables according to the selected number of algorithms and provides a comparative analysis of the running results. After the algorithm execution is completed, the results of multiple algorithms will be actively pushed to the frontend for display. The frontend page will primarily showcase the proposed algorithms in this paper and their corresponding comparative algorithms.
- Target Result Display: The system displays the target result according to the initialization content set by the user and presents the changes in results through trends. This section mainly presents the trend in optimization objective values for the current algorithm and comparative algorithms under different network topology and UAV parameter conditions.
- Service Capability Display: It primarily calculates the capabilities of UAV service to each user based on the output paths of the current algorithm. By comparing the UAV service capabilities between the current algorithm and the comparative algorithms, it validates the advantages of the proposed algorithm in UAV scheduling. In addition, the system calculates and displays the service capacity variation in UAVs during the service process so that users can observe visually.
- System Performance Display: It primarily displays real-time updates based on the objective function values generated during each iteration of the algorithm execution. It presents the data in the form of a line chart, allowing users to observe the system’s stability and robustness. Additionally, this module provides responsive prompts in case of multiple consecutive iterations with unchanged values.
3.1.2. System Goals
- Topology Parameter Selection: To validate the performance of the algorithms in different delivery scenarios, the system incorporates a topology parameter design module. Users can set different delivery scenarios using interactive buttons, allowing the evaluation of algorithm performance from various perspectives;
- Algorithm operation and UAV–vehicle path display: During the algorithm execution, it involves numerous iterations and associated values. Therefore, the system provides a real-time display of the values for each iteration. This allows the system users to observe the development trend of the algorithm;
- Visualization of Algorithm Metrics: Considering that the operation results of the algorithm in this paper and the comparison algorithm may be different, the system incorporates a visualization module to display data from various dimensions. This includes topology display, user node location display, route display, algorithm optimization target indicator display, and algorithm stability metric visualization. Through line charts, tables, bar graphs, and other visual forms, the system dynamically presents real-time updates of the current metrics, analyzes the strengths and weaknesses of the algorithms, and assists in explaining relevant algorithm concepts.
3.1.3. Overview of Functional Requirements
- (1)
- Network Topology Parameter Setting Function
- (2)
- Algorithm Running Process Recording and Displaying Value Function
- (3)
- Multi-algorithm Metrics Display Function
3.1.4. Overview of Non-Functional Requirements
- (1)
- System Interface Simplicity Requirements
- (2)
- Real-time System Operation Requirements
- (3)
- System Display Accuracy Requirements
- (4)
- Overall System Stability Requirements
- (5)
- System Module Scalability Requirements
3.2. System Outline Design
3.2.1. System Overall Architecture Design
3.2.2. System Functional Architecture Design
3.3. System Detailed Design
3.3.1. Detailed Design of Core Function Modules
- (1)
- Topology Parameter Management and Route Display Module
- (2)
- Operation Results Display Module
- (3)
- Objective Results and Service Capability Display Module
- (4)
- System Performance Display Module
- (5)
- Frontend and backend Request Modules
- (6)
- Frontend and Backend Interaction Modules
- (7)
- Backend Module Design
3.3.2. Relationship Design between Functional Modules
- (1)
- Frontend Modules Interact with Backend
- (2)
- Interaction between Frontend Modules
4. System Implementation
4.1. System Development Environment Construction
4.2. Core Functional Modules Implementation
- (1)
- Topology Parameter Management and Route Display Module
- (2)
- System Performance Display Module
- (3)
- Backend Middleware Design Modules
- (4)
- Full Screen Switch Function Implementation
5. System Testing
6. Conclusions
Author Contributions
Funding
Institutional Review Board Statement
Informed Consent Statement
Data Availability Statement
Conflicts of Interest
References
- Sawadsitang, S.; Niyato, D.; Tan, P.S.; Wang, P. Joint Ground and Aerial Package Delivery Services: A Stochastic Optimization Approach. IEEE Trans. Intell. Transp. Syst. 2019, 20, 2241–2254. [Google Scholar] [CrossRef]
- Kadłubek, M.; Thalassinos, E.; Domagała, J.; Grabowska, S.; Saniuk, S. Intelligent Transportation System Applications and Logistics Resources for Logistics Customer Service in Road Freight Transport Enterprises. Energies 2022, 15, 4668. [Google Scholar] [CrossRef]
- Hassn, H.A.H.; Ismail, A.; Borhan, M.N.; Syamsunur, D. The Impact of Intelligent Transport System Quality: Drivers’ Acceptance Perspective. Int. J. Technol. 2016, 7, 553. [Google Scholar] [CrossRef]
- Xing, R.; Su, Z.; Luan, T.H.; Xu, Q.; Wang, Y.; Li, R. UAVs-Aided Delay-Tolerant Blockchain Secure Offline Transactions in Post-Disaster Vehicular Networks. IEEE Trans. Veh. Technol. 2022, 71, 12030–12043. [Google Scholar] [CrossRef]
- Ning, Z.; Hu, H.; Wang, X.; Guo, L.; Guo, S.; Wang, G.; Gao, X. Mobile Edge Computing and Machine Learning in The Internet of Unmanned Aerial Vehicles: A Survey. ACM Comput. Surv. 2023. [Google Scholar] [CrossRef]
- Chen, Y.; Zhao, N.; Ding, Z.; Alouini, M.S. Multiple UAVs as Relays: Multi-Hop Single Link Versus Multiple Dual-Hop Links. IEEE Trans. Wirel. Commun. 2018, 17, 6348–6359. [Google Scholar] [CrossRef]
- Tan, Y.; Liu, J.; Kato, N. Blockchain-Based Lightweight Authentication for Resilient UAV Communications: Architecture, Scheme, and Future Directions. IEEE Wirel. Commun. 2022, 29, 24–31. [Google Scholar] [CrossRef]
- Tang, X.; Lan, X.; Li, L.; Zhang, Y.; Han, Z. Incentivizing Proof-of-Stake Blockchain for Secured Data Collection in UAV-Assisted IoT: A Multi-Agent Reinforcement Learning Approach. IEEE J. Sel. Areas Commun. 2022, 40, 3470–3484. [Google Scholar] [CrossRef]
- Wang, X.; Ning, Z.; Guo, L.; Guo, S.; Gao, X.; Wang, G. Mean-Field Learning for Edge Computing in Mobile Blockchain Networks. IEEE Trans. Mob. Comput. 2022, 1–17. [Google Scholar] [CrossRef]
- Song, J.; Zhang, P.; Alkubati, M.; Bao, Y.; Yu, G. Research Advances on Blockchain-as-a-Service: Architectures, Applications and Challenges. Digit. Commun. Netw. 2022, 8, 466–475. [Google Scholar] [CrossRef]
- Guo, L.; Chen, J.; Li, S.; Li, Y.; Lu, J. A blockchain and IoT-based lightweight framework for enabling information transparency in supply chain finance. Digit. Commun. Netw. 2022, 8, 576–587. [Google Scholar] [CrossRef]
- Wang, X.; Zhu, H.; Ning, Z.; Guo, L.; Zhang, Y. Blockchain Intelligence for Internet of Vehicles: Challenges and Solutions. IEEE Commun. Surv. Tutor. 2023. [Google Scholar] [CrossRef]
- Jiang, L.; Chen, B.; Xie, S.; Maharjan, S.; Zhang, Y. Incentivizing Resource Cooperation for Blockchain Empowered Wireless Power Transfer in UAV Networks. IEEE Trans. Veh. Technol. 2020, 69, 15828–15841. [Google Scholar] [CrossRef]
- Seid, A.M.; Lu, J.; Abishu, H.N.; Ayall, T.A. Blockchain-Enabled Task Offloading With Energy Harvesting in Multi-UAV-Assisted IoT Networks: A Multi-Agent DRL Approach. IEEE J. Sel. Areas Commun. 2022, 40, 3517–3532. [Google Scholar] [CrossRef]
- Wang, X.; Li, J.; Ning, Z.; Song, Q.; Guo, L.; Guo, S.; Obaidat, M.S. Wireless Powered Mobile Edge Computing Networks: A Survey. ACM Comput. Surv. 2023. [Google Scholar] [CrossRef]
- Ouamri, M.A.; Alkanhel, R.; Singh, D.; El-Kenaway, E.S.M.; Ghoneim, S.S. Double Deep Q-Network Method for Energy Efficiency and Throughput in a UAV-Assisted Terrestrial Network. Int. J. Comput. Syst. Sci. Eng. 2023, 46, 73–92. [Google Scholar] [CrossRef]
- Ouamri, M.A.; Singh, D.; Muthanna, M.A.; Bounceur, A.; Li, X. Performance Analysis of UAV Multiple Antenna-Assisted Small Cell Network with Clustered Users. Wirel. Netw. 2023, 29, 1859–1872. [Google Scholar] [CrossRef]
- Cheng, Z.; Liwang, M.; Chen, N.; Huang, L.; Guizani, N.; Du, X. Learning-based user association and dynamic resource allocation in multi-connectivity enabled unmanned aerial vehicle networks. Digit. Commun. Netw. 2022. [Google Scholar] [CrossRef]
- Deng, D.; Li, X.; Menon, V.; Piran, M.J.; Chen, H.; Jan, M.A. Learning-based Joint UAV Trajectory and Power Allocation Optimization for Secure IoT Networks. Digit. Commun. Netw. 2022, 8, 415–421. [Google Scholar] [CrossRef]
- Ning, Z.; Sun, S.; Wang, X.; Guo, L.; Guo, S.; Hu, X.; Hu, B.; Kwok, R.Y.K. Blockchain-Enabled Intelligent Transportation Systems: A Distributed Crowdsensing Framework. IEEE Trans. Mob. Comput. 2022, 21, 4201–4217. [Google Scholar] [CrossRef]
- Ning, Z.; Xia, F.; Ullah, N.; Kong, X.; Hu, X. Vehicular Social Networks: Enabling Smart Mobility. IEEE Commun. Mag. 2017, 55, 16–55. [Google Scholar] [CrossRef]
- Wu, G.; Mao, N.; Luo, Q.; Xu, B.; Shi, J.; Suganthan, P.N. Collaborative Truck-Drone Routing for Contactless Parcel Delivery During the Epidemic. IEEE Trans. Intell. Transp. Syst. 2022, 23, 25077–25091. [Google Scholar] [CrossRef]
- Wang, X.; Ning, Z.; Guo, S.; Wang, L. Imitation Learning Enabled Task Scheduling for Online Vehicular Edge Computing. IEEE Trans. Mob. Comput. 2022, 21, 598–611. [Google Scholar] [CrossRef]
- Cledou, G.; Estevez, E.; Barbosa, L.S. A Taxonomy for Planning and Designing Smart Mobility Services. Gov. Inf. Q. 2018, 35, 61–76. [Google Scholar] [CrossRef]
- Kadłubek, M. Expectations for the Use of Intelligent Transport Systems Applications in the Management of Freight Transport Enterprises. Procedia Comput. Sci. 2021, 192, 2318–2329. [Google Scholar] [CrossRef]
- Ning, Z.; Huang, J.; Wang, X. Vehicular Fog Computing: Enabling Real-Time Traffic Management for Smart Cities. IEEE Wirel. Commun. 2019, 26, 87–93. [Google Scholar] [CrossRef]
- Ning, Z.; Huang, J.; Wang, X.; Rodrigues, J.J.P.C.; Guo, L. Mobile Edge Computing-Enabled Internet of Vehicles: Toward Energy-Efficient Scheduling. IEEE Netw. 2019, 33, 198–205. [Google Scholar] [CrossRef]
- Ning, Z.; Dong, P.; Wang, X.; Hu, X.; Guo, L.; Hu, B.; Guo, Y.; Qiu, T.; Kwok, R.Y.K. Mobile Edge Computing Enabled 5G Health Monitoring for Internet of Medical Things: A Decentralized Game Theoretic Approach. IEEE J. Sel. Areas Commun. 2021, 39, 463–478. [Google Scholar] [CrossRef]
- Ning, Z.; Chen, H.; Ngai, E.C.H.; Wang, X.; Guo, L.; Liu, J. Lightweight Imitation Learning for Real-Time Cooperative Service Migration. IEEE Trans. Mob. Comput. 2023, 1–18. [Google Scholar] [CrossRef]
- Liu, Y.; Pan, L.; Chen, S. A Hierarchical Blockchain-enabled Security-Threat Assessment Architecture for IoV. Digit. Commun. Netw. 2023. [Google Scholar] [CrossRef]
- Jeong, H.Y.; Song, B.D.; Lee, S. The Flying Warehouse Delivery System: A Quantitative Approach for the Optimal Operation Policy of Airborne Fulfillment Center. IEEE Trans. Intell. Transp. Syst. 2021, 22, 7521–7530. [Google Scholar] [CrossRef]
- Zhao, C.; Liu, J.; Sheng, M.; Teng, W.; Zheng, Y.; Li, J. Multi-UAV Trajectory Planning for Energy-Efficient Content Coverage: A Decentralized Learning-Based Approach. IEEE J. Sel. Areas Commun. 2021, 39, 3193–3207. [Google Scholar] [CrossRef]
- Huang, H.; Hu, C.; Zhu, J.; Wu, M.; Malekian, R. Stochastic Task Scheduling in UAV-Based Intelligent On-Demand Meal Delivery System. IEEE Trans. Intell. Transp. Syst. 2022, 23, 13040–13054. [Google Scholar] [CrossRef]
- Ning, Z.; Yang, Y.; Wang, X.; Guo, L.; Gao, X.; Guo, S.; Wang, G. Dynamic Computation Offloading and Server Deployment for UAV-Enabled Multi-Access Edge Computing. IEEE Trans. Mob. Comput. 2023, 22, 2628–2644. [Google Scholar] [CrossRef]
- Das, D.N.; Sewani, R.; Wang, J.; Tiwari, M.K. Synchronized Truck and Drone Routing in Package Delivery Logistics. IEEE Trans. Intell. Transp. Syst. 2021, 22, 5772–5782. [Google Scholar] [CrossRef]
- Lee, J.H.; Park, K.H.; Ko, Y.C.; Alouini, M.S. A UAV-Mounted Free Space Optical Communication: Trajectory Optimization for Flight Time. IEEE Trans. Wirel. Commun. 2020, 19, 1610–1621. [Google Scholar] [CrossRef]
- Zhang, X.; Liu, J.; Li, Y.; Cui, Q.; Tao, X.; Liu, R.P.; Li, W. Vehicle-oriented ridesharing package delivery in blockchain system. Digit. Commun. Netw. 2022. [Google Scholar] [CrossRef]
- Zhang, S.; Markos, C.; Yu, J.J.Q. Autonomous Vehicle Intelligent System: Joint Ride-Sharing and Parcel Delivery Strategy. IEEE Trans. Intell. Transp. Syst. 2022, 23, 18466–18477. [Google Scholar] [CrossRef]
- Ning, Z.; Zhang, K.; Wang, X.; Obaidat, M.S.; Guo, L.; Hu, X.; Hu, B.; Guo, Y.; Sadoun, B.; Kwok, R.Y.K. Joint Computing and Caching in 5G-Envisioned Internet of Vehicles: A Deep Reinforcement Learning-Based Traffic Control System. IEEE Trans. Intell. Transp. Syst. 2021, 22, 5201–5212. [Google Scholar] [CrossRef]
- Ning, Z.; Dong, P.; Kong, X.; Xia, F. A Cooperative Partial Computation Offloading Scheme for Mobile Edge Computing Enabled Internet of Things. IEEE Internet Things J. 2019, 6, 4804–4814. [Google Scholar] [CrossRef]
- Wang, F.; Zhu, Y.; Wang, F.; Liu, J.; Ma, X.; Fan, X. Car4Pac: Last Mile Parcel Delivery Through Intelligent Car Trip Sharing. IEEE Trans. Intell. Transp. Syst. 2020, 21, 4410–4424. [Google Scholar] [CrossRef]
- Yu, J.J.Q.; Lam, A.Y.S. Autonomous Vehicle Logistic System: Joint Routing and Charging Strategy. IEEE Trans. Intell. Transp. Syst. 2018, 19, 2175–2187. [Google Scholar] [CrossRef]
- Ning, Z.; Zhang, K.; Wang, X.; Guo, L.; Hu, X.; Huang, J.; Hu, B.; Kwok, R.Y.K. Intelligent Edge Computing in Internet of Vehicles: A Joint Computation Offloading and Caching Solution. IEEE Trans. Intell. Transp. Syst. 2021, 22, 2212–2225. [Google Scholar] [CrossRef]
- Huang, H.; Savkin, A.V.; Huang, C. Reliable Path Planning for Drone Delivery Using a Stochastic Time-Dependent Public Transportation Network. IEEE Trans. Intell. Transp. Syst. 2021, 22, 4941–4950. [Google Scholar] [CrossRef]













| Software Configuration | Software Description |
|---|---|
| Operating System | MacOs 13.2.1 |
| Visual Studio | Visual Studio 1.76.0 |
| Pycharm | Pycharm 2020 |
| System Testing Specifics |
|---|
| Network Topology Parameters Module: whether the triggering algorithm and reset function are functioning properly. |
| Route Planning Module: whether the route can be displayed correctly according to the algorithm output. |
| Comparison Algorithm Module: whether to display according to the user’s choice of comparison algorithm. |
| Service Capability, Running Time, Algorithm Stability Module: whether it can display correctly according to the returned data. |
| Use Case | Step | Expected Result | Test Result | Whether to Pass |
|---|---|---|---|---|
| 01 | After the user modifies the parameter configuration, click run | The system runs algorithm; topology module shows user distribution. The algorithm robustness module displays the results of each iteration | Same as expected | Yes |
| 02 | User clicks on the restore defaults button | Parameter module restores default values | Same as expected | Yes |
| 03 | After the algorithm finishes running, the route is automatically displayed. | The topology module automatically displays UAV and vehicle travel routes | Same as expected | Yes |
| 04 | Automatic display of system algorithm and comparison algorithm results after the algorithm finishes running | Display comparison algorithms and their related data based on user selection | Same as expected | Yes |
| 05 | Automatic calculation of UAV service capability after algorithm run | During the service process, the service capability of UAVs is calculated for each user and displayed in tabular form | Same as expected | Yes |
| 06 | Automatic display of different algorithm run times after the algorithm finishes running | Displaying the runtime of different algorithms based on user selection and calculating the time trend in comparison to the baseline algorithm | Same as expected | Yes |
| 07 | Click on the system skinning button | Change between two themes | Same as expected | Yes |
| 08 | Click on the full-screen view button | Full-screen display of the corresponding module | Same as expected | Yes |
Disclaimer/Publisher’s Note: The statements, opinions and data contained in all publications are solely those of the individual author(s) and contributor(s) and not of MDPI and/or the editor(s). MDPI and/or the editor(s) disclaim responsibility for any injury to people or property resulting from any ideas, methods, instructions or products referred to in the content. |
© 2023 by the authors. Licensee MDPI, Basel, Switzerland. This article is an open access article distributed under the terms and conditions of the Creative Commons Attribution (CC BY) license (https://creativecommons.org/licenses/by/4.0/).
Share and Cite
Li, H.; Zhu, S.; Tolba, A.; Liu, Z.; Wen, W. A Reliable Delivery Logistics System Based on the Collaboration of UAVs and Vehicles. Sustainability 2023, 15, 12720. https://doi.org/10.3390/su151712720
Li H, Zhu S, Tolba A, Liu Z, Wen W. A Reliable Delivery Logistics System Based on the Collaboration of UAVs and Vehicles. Sustainability. 2023; 15(17):12720. https://doi.org/10.3390/su151712720
Chicago/Turabian StyleLi, Hanxue, Shuaiqi Zhu, Amr Tolba, Ziyi Liu, and Wu Wen. 2023. "A Reliable Delivery Logistics System Based on the Collaboration of UAVs and Vehicles" Sustainability 15, no. 17: 12720. https://doi.org/10.3390/su151712720
APA StyleLi, H., Zhu, S., Tolba, A., Liu, Z., & Wen, W. (2023). A Reliable Delivery Logistics System Based on the Collaboration of UAVs and Vehicles. Sustainability, 15(17), 12720. https://doi.org/10.3390/su151712720

