Fuel Economy Energy Management of Electric Vehicles Using Harris Hawks Optimization
Abstract
:1. Introduction
2. The Hybrid Power System of Electric Vehicle
2.1. PEMFC
2.2. Supercapacitor
2.3. Lithium-Ion Battery
2.4. Converters
3. Energy Management Strategies
3.1. PI
3.2. ECMS
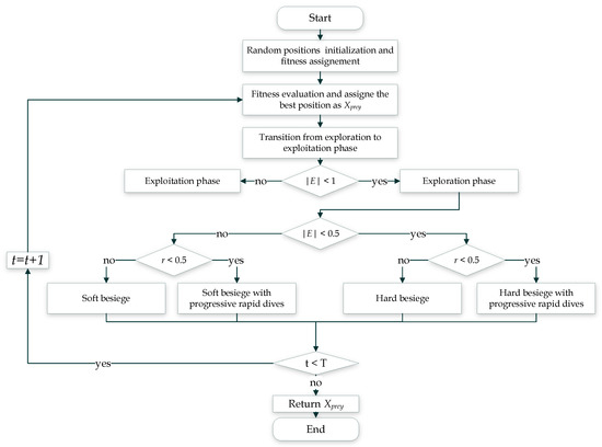
3.3. Optimized ECMS-Based HHO
4. Results and Discussion
5. Conclusions
- -
- To create an optimal EMS for FCEV to realize the best power distribution, minimize fuel consumption, and increase electrical efficiency.
- -
- To improve the External Energy Maximization Strategy (EEMS), the suggested EMS incorporates the Harris Hawks Optimizer (HHO).
- -
- A comparison simulation for the city driving cycle was performed to assess the proposed EMS using the Federal Test Procedure (FTP-75).
Author Contributions
Funding
Institutional Review Board Statement
Informed Consent Statement
Data Availability Statement
Acknowledgments
Conflicts of Interest
References
- York, R.; Bell, S.E. Energy transitions or additions?: Why a transition from fossil fuels requires more than the growth of renewable energy. Energy Res. Soc. Sci. 2019, 51, 40–43. [Google Scholar] [CrossRef]
- Liu, J.; Dumitrescu, C.E. Flame development analysis in a diesel optical engine converted to spark ignition natural gas operation. Appl. Energy 2018, 230, 1205–1217. [Google Scholar] [CrossRef]
- Liu, J.; Dumitrescu, C.E. 3D CFD simulation of a CI engine converted to SI natural gas operation using the G-equation. Fuel 2018, 232, 833–844. [Google Scholar] [CrossRef]
- Yang, R.; Yan, Y.; Liu, Z.; Liu, J. Formation and Evolution of Thermal and Fuel Nitrogen Oxides in the Turbulent Combustion Field of Ammonia Internal Combustion Engines; SAE International: Washington, DC, USA, 2023. [Google Scholar] [CrossRef]
- Yan, Y.; Yang, R.; Liu, Z.; Liu, J. Nitrogen Oxides Emission Characteristics of Zero-Carbon Ammonia-Hydrogen Fuels for Internal Combustion Engines; SAE International: Washington, DC, USA, 2023. [Google Scholar] [CrossRef]
- Olabi, A.C.; Abdelkareem, M.A.; Wilberforce, T.; Alami, A.H.; Alkhalidi, A.; Hassan, M.M.; Sayed, E.T. Strength, weakness, opportunities, and threats (SWOT) analysis of fuel cells in electric vehicles. Int. J. Hydrogen Energy 2023, 48, 23185–23211. [Google Scholar] [CrossRef]
- Olabi, A.G.; Abdelkareem, M.A.; Wilberforce, T.; Alkhalidi, A.; Salameh, T.; Abo-Khalil, A.G.; Mutasim Hassan, M.; Sayed, E.T. Battery electric vehicles: Progress, power electronic converters, strength (S), weakness (W), opportunity (O), and threats (T). Int. J. Thermofluids 2022, 16, 100212. [Google Scholar] [CrossRef]
- Musa, M.T.; Shaari, N.; Kamarudin, S.K.; Wong, W.Y. Recent biopolymers used for membrane fuel cells: Characterization analysis perspectives. Int. J. Energy Res. 2022, 46, 16178–16207. [Google Scholar] [CrossRef]
- Raduwan, N.F.; Shaari, N.; Kamarudin, S.K.; Masdar, M.S.; Yunus, R.M. An overview of nanomaterials in fuel cells: Synthesis method and application. Int. J. Hydrogen Energy 2022, 47, 18468–18495. [Google Scholar] [CrossRef]
- Zakaria, Z.; Kamarudin, S.K.; Wahid, K.A.A.; Abu Hassan, S.H. The progress of fuel cell for malaysian residential consumption: Energy status and prospects to introduction as a renewable power generation system. Renew. Sustain. Energy Rev. 2021, 144, 110984. [Google Scholar] [CrossRef]
- Aminudin, M.; Kamarudin, S.; Lim, B.; Majilan, E.; Masdar, M.; Shaari, N. An overview: Current progress on hydrogen fuel cell vehicles. Int. J. Hydrogen Energy 2023, 48, 4371–4388. [Google Scholar] [CrossRef]
- Abo-Khalil, A.G.; Abdelkareem, M.A.; Sayed, E.T.; Maghrabie, H.M.; Radwan, A.; Rezk, H.; Olabi, A. Electric vehicle impact on energy industry, policy, technical barriers, and power systems. Int. J. Thermofluids 2022, 13, 100134. [Google Scholar] [CrossRef]
- Changizian, S.; Ahmadi, P.; Raeesi, M.; Javani, N. Performance optimization of hybrid hydrogen fuel cell-electric vehicles in real driving cycles. Int. J. Hydrogen Energy 2020, 45, 35180–35197. [Google Scholar] [CrossRef]
- Veziroglu, A.; Macario, R. Fuel cell vehicles: State of the art with economic and environmental concerns. Int. J. Hydrogen Energy 2011, 36, 25–43. [Google Scholar] [CrossRef]
- Office USD of EFCT. Multi-Year Research D, and Deployment Plan (MYRDD Plan): Fuel Cells. 2016. Available online: https://www.energy.gov/sites/prod/files/2014/12/f19/fcto_myrdd_full_document.pdf (accessed on 1 May 2023).
- Sanguesa, J.A.; Torres-Sanz, V.; Garrido, P.; Martinez, F.J.; Marquez-Barja, J.M. A Review on Electric Vehicles: Technologies and Challenges. Smart Cities 2021, 4, 372–404. [Google Scholar] [CrossRef]
- Huang, Q.; Liu, J. Practical limitations of lane detection algorithm based on Hough transform in challenging scenarios. Int. J. Adv. Robot. Syst. 2021, 18, 17298814211008752. [Google Scholar] [CrossRef]
- Nazari-Heris, M.; Abapour, M.; Mohammadi-Ivatloo, B. An Updated Review and Outlook on Electric Vehicle Aggregators in Electric Energy Networks. Sustainability 2022, 14, 15747. [Google Scholar] [CrossRef]
- Wang, Z.; Luo, W.; Xu, S.; Yan, Y.; Huang, L.; Wang, J.; Hao, W.; Yang, Z. Electric Vehicle Lithium-Ion Battery Fault Diagnosis Based on Multi-Method Fusion of Big Data. Sustainability 2023, 15, 1120. [Google Scholar] [CrossRef]
- Li, T.; Liu, H.; Zhao, D.; Wang, L. Design and analysis of a fuel cell supercapacitor hybrid construction vehicle. Int. J. Hydrogen Energy 2016, 41, 12307–12319. [Google Scholar] [CrossRef]
- Li, C.-Y.; Liu, G.-P. Optimal fuzzy power control and management of fuel cell/battery hybrid vehicles. J. Power Source 2009, 192, 525–533. [Google Scholar] [CrossRef]
- Zhang, Z.; Guan, C.; Liu, Z. Real-Time Optimization Energy Management Strategy for Fuel Cell Hybrid Ships Considering Power Sources Degradation. IEEE Access 2020, 8, 87046–87059. [Google Scholar] [CrossRef]
- Nasri, S.; Sami, B.S.; Cherif, A. Power management strategy for hybrid autonomous power system using hydrogen storage. Int. J. Hydrogen Energy 2016, 41, 857–865. [Google Scholar] [CrossRef]
- Sulaiman, N.; Hannan, M.; Mohamed, A.; Majlan, E.; Daud, W.W. A review on energy management system for fuel cell hybrid electric vehicle: Issues and challenges. Renew. Sustain. Energy Rev. 2015, 52, 802–814. [Google Scholar] [CrossRef]
- Xue, Q.; Zhang, X.; Teng, T.; Zhang, J.; Feng, Z.; Lv, Q. A Comprehensive Review on Classification, Energy Management Strategy, and Control Algorithm for Hybrid Electric Vehicles. Energies 2020, 13, 5355. [Google Scholar] [CrossRef]
- Peng, H.; Li, J.; Löwenstein, L.; Hameyer, K. A scalable, causal, adaptive energy management strategy based on optimal control theory for a fuel cell hybrid railway vehicle. Appl. Energy 2020, 267, 114987. [Google Scholar] [CrossRef]
- Roozegar, M.; Angeles, J. The optimal gear-shifting for a multi-speed transmission system for electric vehicles. Mech. Mach. Theory 2017, 116, 1–13. [Google Scholar] [CrossRef]
- Zhang, X.; Ren, X.; Zheng, C.; Yuan, Y.; Diao, L. Dynamic Programming in Energy Management Strategy for Optimizing Multi-energy Drive System. In Proceedings of the 4th International Conference on Electrical and Information Technologies for Rail Transportation (EITRT) 2019: Novel Traction Drive Technologies of Rail Transportation; Springer: Singapore, 2019; pp. 471–480. [Google Scholar]
- Leroy, T.; Vidal-Naquet, F.; Tona, P. Stochastic Dynamic Programming based Energy Management of HEV’s: An Experimental Validation. IFAC Proc. Vol. 2014, 47, 4813–4818. [Google Scholar] [CrossRef]
- Lü, X.; Wu, Y.; Lian, J.; Zhang, Y.; Chen, C.; Wang, P.; Meng, L. Energy management of hybrid electric vehicles: A review of energy optimization of fuel cell hybrid power system based on genetic algorithm. Energy Convers. Manag. 2020, 205, 112474. [Google Scholar] [CrossRef]
- Ahmadi, S.; Bathaee, S.; Hosseinpour, A.H. Improving fuel economy and performance of a fuel-cell hybrid electric vehicle (fuel-cell, battery, and ultra-capacitor) using optimized energy management strategy. Energy Convers. Manag. 2018, 160, 74–84. [Google Scholar] [CrossRef]
- Antarasee, P.; Premrudeepreechacharn, S.; Siritaratiwat, A.; Khunkitti, S. Optimal Design of Electric Vehicle Fast-Charging Station’s Structure Using Metaheuristic Algorithms. Sustainability 2023, 15, 771. [Google Scholar] [CrossRef]
- Rezk, H.; Nassef, A.M.; Abdelkareem, M.A.; Alami, A.H.; Fathy, A. Comparison among various energy management strategies for reducing hydrogen consumption in a hybrid fuel cell/supercapacitor/battery system. Int. J. Hydrogen Energy 2021, 46, 6110–6126. [Google Scholar] [CrossRef]
- Zhao, J.; Ramadan, H.; Becherif, M. Metaheuristic-based energy management strategies for fuel cell emergency power unit in electrical aircraft. Int. J. Hydrogen Energy 2019, 44, 2390–2406. [Google Scholar] [CrossRef]
- Heidari, A.A.; Mirjalili, S.; Faris, H.; Aljarah, I.; Mafarja, M.; Chen, H. Harris hawks optimization: Algorithm and applications. Futur Gener. Comput. Syst. 2019, 97, 849–872. [Google Scholar] [CrossRef]
- Zhang, X.; Mi, C. Vehicle Power Management: Modeling, Control and Optimization; Springer Science & Business Media: London, UK, 2011. [Google Scholar]
- Shaari, N.; Kamarudin, S.K. Current status, opportunities, and challenges in fuel cell catalytic application of aerogels. Int. J. Energy Res. 2019, 43, 2447–2467. [Google Scholar] [CrossRef]
- Musa, M.T.; Shaari, N.; Kamarudin, S.K. Carbon nanotube, graphene oxide and montmorillonite as conductive fillers in polymer electrolyte membrane for fuel cell: An overview. Int. J. Energy Res. 2021, 45, 1309–1346. [Google Scholar] [CrossRef]
- Alnaqbi, H.; Sayed, E.T.; Al-Asheh, S.; Bahaa, A.; Alawadhi, H.; Abdelkareem, M.A. Current progression in graphene-based membranes for low temperature fuel cells. Int. J. Hydrogen Energy, 2022; in press. [Google Scholar] [CrossRef]
- Yoon, S.; Lee, C.W.; Oh, S.M. Characterization of equivalent series resistance of electric double-layer capacitor electrodes using transient analysis. J. Power Source 2010, 195, 4391–4399. [Google Scholar] [CrossRef]
- Fotouhi, A.; Auger, D.J.; Propp, K.; Longo, S.; Wild, M. A review on electric vehicle battery modelling: From Lithium-ion toward Lithium–Sulphur. Renew. Sustain. Energy Rev. 2016, 56, 1008–1021. [Google Scholar] [CrossRef]
- Shepherd, C.M. Design of primary and secondary cells: II. An equation describing battery discharge. J. Electrochem. Soc. 1965, 112, 657. [Google Scholar] [CrossRef]
- Vásquez, L.O.P.; Ramírez, V.M.; Thanapalan, K. A Comparison of Energy Management System for a DC Microgrid. Appl. Sci. 2020, 10, 1071. [Google Scholar] [CrossRef]
- Thounthong, P.; Rael, S. The benefits of hybridization. IEEE Ind. Electron. Mag. 2009, 3, 25–37. [Google Scholar] [CrossRef]









| Reference | Description |
|---|---|
| [23] | State machine control strategy (SMC) |
| [24] | Fuzzy logic control strategy |
| [26] | PMP “Pontryagin Minimum Principle” |
| [27] | Calculus of variations |
| [28] | DP “Dynamic programming” |
| [29] | SDP “Stochastic dynamic programming” |
| [30] | EEMS “External energy maximization strategy” |
| [31] | ECMS “Equivalent consumption minimization strategy” |
| [31] | Genetic fuzzy logic control strategy |
| [33] | MBA “Mine Blast Algorithm” and SSA “Salp Swarm Algorithm” |
| [34] | Modified Flower Pollination Algorithm (MFPA), Artificial Bee Colony (ABC), Electromagnetic Field Optimization (EFO), Grey Wolf Optimization (GWO), MBA, MSA “Moth Swarm Algorithm”, Cuckoo Search (CS), Harmony Search (HS), and WOA “Whale Optimization Algorithm”. |
| Parameter | Value |
|---|---|
| Li-ion’s nominal voltage | 48 V |
| Li-ion’s rated capacity | 40 Ah |
| Li-ion’s initial state of charge (SoC) | 65% |
| Li-ion’s response time | 20 s |
| SC’s rated capacitance | 15.6 F |
| SC’s rated voltage | 291.6 V |
| SC’s initial voltage | 270 V |
| PEMFC’s number of cells | 65 series-connected |
| PEMFC’s nominal stack efficiency | 50% |
| PEMFC’s operating temperature | 45 °C |
| PEMFC’s boost converter capacity | 12.5 kW |
| Lithium-ion battery boost converter capacity | 4 kW |
| Lithium-ion battery buck converter capacity | 1.2 kW |
| DC bus voltage | 270 V |
| Traction system inverter capacity | 15 kVA–200 V |
| Traction system inverter frequency | 400 Hz |
| EMS | Consumed Hydrogen ‘H2’ (g) | Efficiency ‘η’ (%) | SoC (%) | H2 Saving (%) | Increase in Efficiency ‘η’ (%) | Decrease in SoC (%) | Performance Index (%) |
|---|---|---|---|---|---|---|---|
| PI | 55.84 | 54.99 | 60.5 | 19.81 | 0.09 | 3.79 | 16.11 |
| ECMS | 80.03 | 49.11 | 67.23 | 44.05 | 12.07 | 13.42 | 42.7 |
| PSO | 59.1 | 48.7 | 62.93 | 24.23 | 13.02 | 7.5 | 29.75 |
| MRFO | 63.61 | 47.17 | 64.42 | 29.6 | 16.68 | 9.64 | 36.65 |
| HHO | 44.78 | 55.04 | 58.21 | 0 | 0 | 0 | 0 |
Disclaimer/Publisher’s Note: The statements, opinions and data contained in all publications are solely those of the individual author(s) and contributor(s) and not of MDPI and/or the editor(s). MDPI and/or the editor(s) disclaim responsibility for any injury to people or property resulting from any ideas, methods, instructions or products referred to in the content. |
© 2023 by the authors. Licensee MDPI, Basel, Switzerland. This article is an open access article distributed under the terms and conditions of the Creative Commons Attribution (CC BY) license (https://creativecommons.org/licenses/by/4.0/).
Share and Cite
Rezk, H.; Abdelkareem, M.A.; Alshathri, S.I.; Sayed, E.T.; Ramadan, M.; Olabi, A.G. Fuel Economy Energy Management of Electric Vehicles Using Harris Hawks Optimization. Sustainability 2023, 15, 12424. https://doi.org/10.3390/su151612424
Rezk H, Abdelkareem MA, Alshathri SI, Sayed ET, Ramadan M, Olabi AG. Fuel Economy Energy Management of Electric Vehicles Using Harris Hawks Optimization. Sustainability. 2023; 15(16):12424. https://doi.org/10.3390/su151612424
Chicago/Turabian StyleRezk, Hegazy, Mohammad Ali Abdelkareem, Samah Ibrahim Alshathri, Enas Taha Sayed, Mohamad Ramadan, and Abdul Ghani Olabi. 2023. "Fuel Economy Energy Management of Electric Vehicles Using Harris Hawks Optimization" Sustainability 15, no. 16: 12424. https://doi.org/10.3390/su151612424
APA StyleRezk, H., Abdelkareem, M. A., Alshathri, S. I., Sayed, E. T., Ramadan, M., & Olabi, A. G. (2023). Fuel Economy Energy Management of Electric Vehicles Using Harris Hawks Optimization. Sustainability, 15(16), 12424. https://doi.org/10.3390/su151612424

