Cost Optimization of Prestressed U-Shaped Simply Supported Girder Using Box Complex Method
Abstract
1. Introduction
2. Problem Formulation and Definition
2.1. Fixed Parameters
2.2. Design Variables
- X1 = Width of the top flange;
- X2 = Depth of the top flange;
- X3 = Thickness of the web;
- X4 = Height of the web;
- X5 = Width of the inclined portion;
- X6 = Height of the inclined portion;
- X7 = Thickness of the bottom flange;
- X8 = Number of the steel bars;
- X9 = Number of the prestressing strands.
2.3. Design Constraints
2.3.1. Explicit Constraints
- xL = Lower limiting value of the design variable;
- xU = Upper limiting value of the design variable.
2.3.2. Implicit Constraints
- The constraint of flexural stresses at the top of the girder at transfer (G1);
- The constraint of flexural stresses at the bottom of the girder at transfer (G2);
- The constraint of flexural stresses at the top of the girder at service (G3);
- The constraint of flexural stresses at the bottom of the girder at service (G4);
- The constraint of deflection (G5);
- The constraint of moment capacity (G6);
- The constraint of minimum reinforcement limit (G7);
- The constraint of shear capacity (G8);
- 1.
- The constraint of flexural stresses at the top of the girder at transfer (G1):
- 2.
- The constraint of flexural stresses at the bottom of the girder at transfer (G2):
- 3.
- The constraint of flexural stresses at the top of the girder at service (G3):
- 4.
- The constraint of flexural stresses at the bottom of the girder at service (G4):
- 5
- The constraint of deflection (G5):
- 6.
- The constraint of moment capacity (G6):
- 7.
- Constraint of minimum reinforcement limit (G7):
- 8.
- Constraint of shear capacity (G8):
2.4. Objective Function
- qconc is the volume of concrete in mm3;
- Cconcrete is the unit concrete cost in Pkr/mm3;
- qsteel is the weight of steel in tons;
- Csteel is the unit steel cost in Pkr/ton;
- qstrand is the weight of cable in tons;
- Cstrand is the unit cable cost in Pkr/ton.
3. Methodology
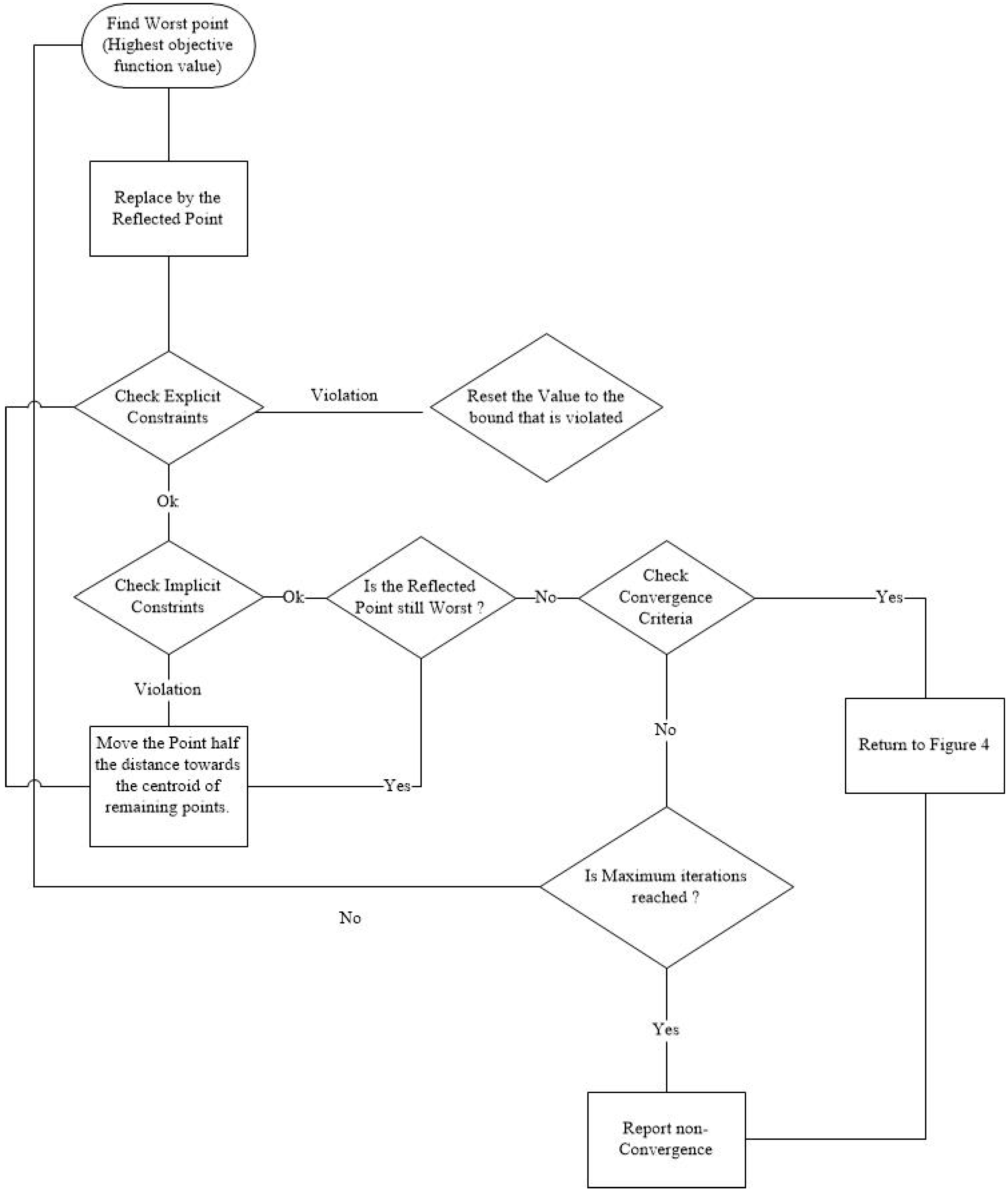
3.1. Box Complex Method
- n represents the number of design variables;
- m represents the number of implicit constraints;
- xL represents the lower limits on the variables;
- xU represents the upper limits on the variables.
3.1.1. Generation of 2n − 1 Points in a Complex
- i = 1, 2, 3, 4……n;
- j = 1, 2, 3, 4…….2n;
- r = Random number (between 0 and 1);
- xL = Lower limit of design variables;
- xU = Upper limit of design variables.
3.1.2. Reflection Phase
- If XiR < xiL then XiR = xiL;
- If XiR > xiU then XiR = xiU.
- If FR < FH, the worst design is replaced by the new point, and the reflection process continues; finding the worst point within these design points continues, which is then replaced by the new point, and the process continues until the termination criteria in order to stop the program when it meets the set limit;
- If FR > FH, the retraction process is repeated until FR < FH;
- If the implicit constraint of the new point is violated, retract half the distance toward the centroid until a new feasible design point is generated,
- FR = Cost of the new reflected point;
- FH = Cost of the worst point.
3.2. Modification Involved in Box Complex Method
3.2.1. Improvement in the Complex
3.2.2. Termination Criteria Checks
4. Design Example
5. Results and Discussion
6. Conclusions and Recommendations
Supplementary Materials
Author Contributions
Funding
Institutional Review Board Statement
Informed Consent Statement
Data Availability Statement
Conflicts of Interest
Abbreviations
| A.g | Gross area of girder, mm2; |
| A.steel | Total area of steel reinforcement in flexure, mm2; |
| A.ps | Total area of prestressing strands, mm2; |
| Β | Tensile stress factor; |
| b.v | Thickness of the web, mm; |
| b.web | Thickness of the web, mm; |
| b.fill | Width of the inclined portion below the top flange, mm; |
| c_web | Distance between the neutral axis and compressive face, if the neutral axis lies in girder web, mm; |
| d.s | Distance from the top compressive fiber to the centroid of steel reinforcement, mm; |
| d.p | Distance from the top compressive fiber to the centroid of prestressing strands. Mm; |
| E.c | Modulus of elasticity of the concrete, Mpa; |
| e.c | Eccentricity at the center, mm; |
| f.b_transfer | Flexure stress at the bottom of the girder at transfer, Mpa; |
| f.t_transfer | Flexure stress at the top of the girder at transfer, Mpa; |
| f.b_service | Flexure stress at the bottom of the girder at service, Mpa; |
| f.t_service | Flexure stress at the top of the girder at service, Mpa; |
| f.ci | Concrete compressive strength at the time of initial prestress, Mpa; |
| f.c | Concrete compressive strength, Mpa; |
| f.ps | Stress in prestressing steel, Mpa; |
| f.r | Modulus of rupture, Mpa; |
| f.cpe | Compressive stress in a concrete section due to effective prestress force only at the outer, most extreme fiber, where tensile stress is caused by externally applied loads, Mpa; |
| h.f | Depth of the top flange, mm; |
| h.fill | Thickness of the inclined portion below the top flange, mm; |
| h.web | Height of the web, mm; |
| I.g | Moment of inertia, mm4; |
| k | Factor taken as 0.28 for a low-relaxation strand; |
| L | Length of the girder, mm; |
| M.dl | Dead-load moment, N-mm; |
| M.T | Total moment due to service load, N-mm; |
| M.sdl | Super-imposed dead-load moment, N-mm; |
| M.L | Live-load moment, N-mm; |
| M.cr | Cracking moment, N-mm; |
| P.i | Initial prestress force before losses, N; |
| P.e | Effective prestress force after all losses, N; |
| S.b | Section modulus at the bottom of the girder, mm3; |
| S.t | Section modulus at the top of girder, mm3; |
| V.dl | Shear force due to deal load, N; |
| V.sdl | Shear force due to a super-imposed deal load, N; |
| V.LL | Shear force due to a live load, N; |
| V.u | Factored shear at a critical section, N; |
| V.c | Concrete contribution in shear, N; |
| d.v_critical | Effective shear depth, mm; |
| V.s | Steel contribution in shear, N; |
| V.p | Contribution of vertical component of prestressing strand in shear, N; |
| V.n | Nominal shear resistance; |
| β.girder | Parameter of a stress block for the girder; |
| ϕ | Resistance factor for the shear; |
| Φ.tension | Resistance factor for the flexure; |
| ϕ.shear | Strength reduction factor for the shear; |
| σ.transfer_comp | Compressive stress limit at transfer, Mpa; |
| σ.transfer_tensile | Tensile stress limit at transfer, Mpa; |
| σ.service_comp | Compressive stress limit at service, Mpa; |
| σ.service_ten | Tensile stress limit at service, Mpa. |
References
- Fragkakis, N.; Lambropoulos, S.; Pantouvakis, J.-P. A Computer-Aided Conceptual Cost Estimating System for Pre-Stressed Concrete Road Bridges. Int. J. Inf. Technol. Proj. Manag. 2014, 5, 1–13. [Google Scholar] [CrossRef]
- Ralls, M.L.; Ybanez, L.; Panak, J.J. The New Texas U-Beam Bridges: An Aesthetic and Economical Design Solution. PCI J. 1993, 38, 20–29. [Google Scholar] [CrossRef]
- Al-Delaimi, Y.T.M.; Dragomeriscu, E. Reliability-Based Design Optimization of Prestressed Girder Bridges. Resilient Infrastruct. 2016, 3, 1891–1901. Available online: https://www.scopus.com/inward/record.uri?eid=2-s2.0-85030688416&partnerID=40&md5=5220f6fc8ab8065f11b959bab036e7a4 (accessed on 1 July 2018).
- Dunker, K.F.; Rabbat, B.G. Performance of Prestressed Concrete Highway Bridges in the United States-The First 40 Years. PCI J. 1992, 37, 48–64. [Google Scholar] [CrossRef]
- Shenoy, C.V.; Frantz, G.C. Structural Tests of 27-Vear-Oid Prestressed Concrete Bridge Beams. PCI J. 1991, 36, 80–90. [Google Scholar] [CrossRef]
- Miller, R.A.; Hlavacs, G.M.; Long, T.; Greuel, A. Full-Scale Testing of Shear Keys for Adjacent Box Girder Bridges. PCI J. 1999, 44, 80–90. [Google Scholar] [CrossRef]
- ASHTO. AASHTO LRFD Bridge Design Specifications, 6th ed.; ASHTO: Washington, DC, USA, 2012; Available online: https://www.academia.edu/16659001/AASHTO_LRFD_2012_Bridge_Design_Specifications_6th_Ed_US_PDF (accessed on 1 July 2018).
- AASHTO. AASHTO: Standard Specifications for Highway Bridges; ASHTO: Washington, DC, USA, 1996; Volume 552, Available online: https://www.academia.edu/50925686/AASHTO_Standard_Specifications_for_Highway_Bridges (accessed on 1 July 2018).
- Lwin, M.; Minor, J.; Tomley, D.A. Designing bridges for the vehicular demands of today and tomorrow. Struct. Eng. 2001, 2, 36–42. [Google Scholar]
- Durham, S.A.; Heymsfield, E.; Schemmel, J.J. Structural Evaluation of Precast Concrete Channel Beams in Bridge Superstructures. Transp. Res. Rec. J. Transp. Res. Board 2003, 1845, 79–87. [Google Scholar] [CrossRef]
- Gauthier, Y.; Montens, S.; Paineau, T.; Arnaud, P. Dubai metro challenge for a fast track construction. In Proceedings of the International FIB Symposium 2008—Tailor Made Concrete Structures: New Solutions for our Society, Amsterdam, The Netherlands, 19–21 May 2008; p. 199. [Google Scholar] [CrossRef]
- Xia, H.; Zhang, N.; De Roeck, G. Dynamic analysis of high speed railway bridge under articulated trains. Comput. Struct. 2003, 81, 2467–2478. [Google Scholar] [CrossRef]
- Xiong, W.; Cai, C.S.; Ye, J.; Ma, Y. Analytical solution on highway U-shape bridges using isotropic plate theory. KSCE J. Civ. Eng. 2015, 19, 1852–1864. [Google Scholar] [CrossRef]
- Wang, J.; Kim, Y.J. A state-of-the-art review of prestressed concrete tub girders for bridge structures. J. Infrastruct. Preserv. Resil. 2022, 3, 1–11. [Google Scholar] [CrossRef]
- Dutoit, D.; Gauthier, Y.; Montens, S.; Vollery, J.-C. 150 km of U Shape Prestressed Concrete Decks for LRT Viaducts. In Proceedings of the International Association for Bridge and Structural Engineering (IABSE), Nanjing, China, 21–23 September 2008. [Google Scholar] [CrossRef]
- Rosignoli, M. Full-span precasting for light-rail transit and high-speed railway bridges. PCI J. 2014, 59, 49–61. [Google Scholar] [CrossRef]
- Li, Q.; Dai, B.; Zhu, Z.; Thompson, D.J. Comparison of vibration and noise characteristics of urban rail transit bridges with box-girder and U-shaped sections. Appl. Acoust. 2021, 186, 108494. [Google Scholar] [CrossRef]
- Song, X.; Wu, H.; Jin, H.; Cai, C. Noise contribution analysis of a U-shaped girder bridge with consideration of frequency dependent stiffness of rail fasteners. Appl. Acoust. 2023, 205, 109280. [Google Scholar] [CrossRef]
- Junaijath, K.A.; Thomas, J. Effect of Inclination of Web in the Behaviour of Through Type U-Girder Railway Bridges. In Lecture Notes in Civil Engineering; Springer: Berlin/Heidelberg, Germany, 2021; pp. 613–623. [Google Scholar] [CrossRef]
- Xu, J.; Diao, B.; Guo, Q.; Ye, Y.; Mo, Y.; Chen, H. Interaction of bending, shear and torsion in U-shaped thin-walled RC girders. Eng. Struct. 2018, 179, 655–669. [Google Scholar] [CrossRef]
- Nassr, A.A.; Abd-El-Rahim, H.H.; Kaiser, F.; El-Sokkary, A.E.-H. Topology optimization of horizontally curved box girder diaphragms. Eng. Struct. 2022, 256, 113959. [Google Scholar] [CrossRef]
- Nahid, M.N.H.; Sotelino, E.D.; Lattimer, B.Y. Thermo-Structural Response of Highway Bridge Structures with Tub Girders and Plate Girders. J. Bridg. Eng. 2017, 22. [Google Scholar] [CrossRef]
- Arora, J.S. Introduction to Optimum Design, 4th ed.; Springer: Berlin/Heidelberg, Germany, 2012. [Google Scholar] [CrossRef]
- Adeli, H.; Kamal, O. Parallel Processing in Structural Engineering; Elsevier Applied Science: Amsterdam, The Netherlands, 1993. [Google Scholar] [CrossRef]
- Adeli, H. Advances in Design Optimization, 1st ed.; Chapman and Hall: London, UK, 1994. [Google Scholar] [CrossRef]
- Vanderplaats, G.N.; Sugimoto, H. Numerical Optimization Techniques for Mechanical Design; McGraw-Hill, Inc.: New York, NY, USA, 1984. [Google Scholar]
- Adeli, H.; Sarma, K.C. Cost Optimization of Structures: Fuzzy Logic, Genetic Algorithms, and Parallel Computing; John Wiley and Sons: Hoboken, NJ, USA, 2006. [Google Scholar] [CrossRef]
- Wang, X.; Liu, H.; Kang, Z.; Long, K.; Meng, Z. Topology optimization for minimum stress design with embedded movable holes. Comput. Struct. 2020, 244, 106455. [Google Scholar] [CrossRef]
- Hammad, N.; El Khafif, M.; Hanna, N. Cost optimization of high-speed railway pre-stressed box girder bridge. Int. J. Civ. Eng. Technol. (IJCIET) 2020, 11, 91–105. [Google Scholar] [CrossRef]
- Yang, J.; Qin, Y.; Jiao, Q. Layout optimization of box girder with RBF-NNM-APSO algorithm. J. Mech. Sci. Technol. 2022, 36, 5575–5585. [Google Scholar] [CrossRef]
- Junior, F.L.T.; Yepes, V.; de Medeiros, G.F.; Kripka, M. Multi-Objective Optimization Applied to the Design of Sustainable Pedestrian Bridges. Int. J. Environ. Res. Public Health 2023, 20, 3190. [Google Scholar] [CrossRef]
- Aydın, Z.; Ayvaz, Y. Overall cost optimization of prestressed concrete bridge using genetic algorithm. KSCE J. Civ. Eng. 2013, 17, 769–776. [Google Scholar] [CrossRef]
- Hassanain, M.A.; Loov, R.E. Cost optimization of concrete bridge infrastructure. Can. J. Civ. Eng. 2003, 30, 841–849. [Google Scholar] [CrossRef]
- Adamu, A.; Karihaloo, B.L. Minimum cost design of RC beams using DCOC Part I: Beams with freely-varying cross-sections. Struct. Multidiscip. Optim. 1994, 7, 237–251. [Google Scholar] [CrossRef]
- Bonopera, M.; Chang, K.-C. Novel method for identifying residual prestress force in simply supported concrete girder-bridges. Adv. Struct. Eng. 2021, 24, 3238–3251. [Google Scholar] [CrossRef]
- Breccolotti, M. On the Evaluation of Prestress Loss in PRC Beams by Means of Dynamic Techniques. Int. J. Concr. Struct. Mater. 2018, 12, 1. [Google Scholar] [CrossRef]
- Jahjouh, M.; Erhan, S. Optimization of prestressed concrete bridge girder section using a modified harmony search algorithm. Structures 2022, 46, 625–636. [Google Scholar] [CrossRef]
- Erbatur, F.; Zaid, R.; Dahman, N. Optimization and sensitivity of prestressed concrete beams. Comput. Struct. 1992, 45, 881–886. [Google Scholar] [CrossRef]
- Liu, S.; Li, Q.; Liu, J.; Chen, W.; Zhang, Y. A Realization Method for Transforming a Topology Optimization Design into Additive Manufacturing Structures. Engineering 2018, 4, 277–285. [Google Scholar] [CrossRef]
- Ahsan, R.; Rana, S.; Ghani, S.N. Cost Optimum Design of Posttensioned I-Girder Bridge Using Global Optimization Algorithm. J. Struct. Eng. 2012, 138, 273–284. [Google Scholar] [CrossRef]
- Colin, M.Z.; MacRae, A.J. Optimization of Structural Concrete Beams. J. Struct. Eng. 1984, 110, 1573–1588. [Google Scholar] [CrossRef]
- Coello, C.C.; Hernández, F.S.; Farrera, F.A. Optimal design of reinforced concrete beams using genetic algorithms. Expert Syst. Appl. 1997, 12, 101–108. [Google Scholar] [CrossRef]
- El-Mahdy, O.-O. Optimal Structural Design of Prestressed Concrete Beams in View of Ecc 2001. AIN SHAMS Univ. Fac. Eng. 2005, 40, 1–23. [Google Scholar]
- Hassanain, M.A. Design of Adjacent Precast Box Girder Bridges According to AASHTO lrfd Specifications; Edwards Kelcey, Inc.: Morristown, NJ, USA, 1999; pp. 1–12. [Google Scholar]
- Tauzowski, P.; Blachowski, B.; Lógó, J. Topology optimization of elasto-plastic structures under reliability constraints: A first order approach. Comput. Struct. 2020, 243, 106406. [Google Scholar] [CrossRef]
- Idels, O.; Lavan, O. Performance based formal optimized seismic design of steel moment resisting frames. Comput. Struct. 2020, 235, 106269. [Google Scholar] [CrossRef]
- Cunefare, K.A.; Dater, B.S. Structural acoustic optimization using the complex method. J. Comput. Acoust. 2003, 11, 115–137. [Google Scholar] [CrossRef]
- Lute, V.; Upadhyay, A.; Singh, K.K. Genetic Algorithms-based Optimization of Cable Stayed Bridges. J. Softw. Eng. Appl. 2011, 4, 571–578. [Google Scholar] [CrossRef]
- Alam, B.; Javed, M.; Ali, S.M.; Ahmad, N. A Hybrid Complex Method for Optimization of Rigidly Jointed Plane Frames. Int. J. Adv. Res. Technol. 2012, 1, 1–16. [Google Scholar]
- Building, M. Using the Box Complex Method to Optimize Pumping Strategies at the PGDP Using the Box Complex Method to Optimize Pumping Strategies at the PGDP By; University of Kentucky: Lexington, KY, USA, 2007. [Google Scholar]
- American Institute of Timber Construction. LRFD Bridge Design. In Timber Construction Manual, 6th ed.; American Institute of Timber Construction: Federal Way, WA, USA, 2012; pp. 96–432. [Google Scholar] [CrossRef]
- Barker, R.M.; Puckett, J.A. Design of Highway Bridges. An LRFD Approach, 2nd ed.; Wiley: Hoboken, NJ, USA, 2007. [Google Scholar]
- Hueste, M.B.D.; Safi, M.; Adil, U.; Adnan, M.; Peter, B. Impact of LRFD Specifications on Design of Texas Bridges Volume 2: Prestressed Concrete Bridge Girder Design Examples, No. 2; Texas Transportation Institute the Texas A&M University System: College Station, TX, USA, 2006; Volume 2. [Google Scholar]
- Fausett, S.G. Application of Optimization Techniques to Structural Design; Brigham Young University: Privo, UT, USA, 2022. [Google Scholar]
- Sahoo, N.K.; Apparao, K.V.S.R. Modified complex method for constrained design and optimization of optical multilayer thin-film devices. Appl. Phys. A 1994, 59, 317–326. [Google Scholar] [CrossRef]
- Box, M.J. A New Method of Constrained Optimization and a Comparison with Other Methods. Comput. J. 1965, 8, 42–52. [Google Scholar] [CrossRef]
- Kuester, J.L.; Mize, J.H.; Griffin, D.S. Optimization Techniques with FORTRAN. J. Appl. Mech. 1974, 41, 116. [Google Scholar] [CrossRef]
- Belegundu, A.D.; Chandrupatla, T.R. Optimization Concepts and Applications in Engineering; Cambridge University Press: Cambridge, MA, USA, 2018. [Google Scholar] [CrossRef]
- Lipson, S.L.; Gwin, L.B. The complex method applied to optimal truss configuration. Comput. Struct. 1977, 7, 461–468. [Google Scholar] [CrossRef]
- Mazeed, M.A.; Sunaga, T.; Kondo, E. Optimization of Nonlinear Programming Problems Using Penalty Functions and Complex Method. J. Oper. Res. Soc. Jpn. 1987, 30, 434–448. [Google Scholar] [CrossRef]
- Sotiropoulos, S.; Kazakis, G.; Lagaros, N.D. Conceptual design of structural systems based on topology optimization and prefabricated components. Comput. Struct. 2019, 226, 106136. [Google Scholar] [CrossRef]
- Microsoft. Visual Studio 2010. Microsoft, 2010. Available online: https://learn.microsoft.com/en-us/previous-versions/visualstudio/visual-studio-2010/dd831853(v=vs.100) (accessed on 15 January 2019).
- Martins, A.M.; Simões, L.M.; Negrão, J.H. Optimization of extradosed concrete bridges subjected to seismic action. Comput. Struct. 2020, 245, 106460. [Google Scholar] [CrossRef]
- Lounis, Z.; Cohn, M.Z. Optimization of Precast Prestressed Concrete Bridge Girder Systems. PCI J. 1993, 38, 60–78. [Google Scholar] [CrossRef]
- Dahman, N.; Irhouma, A.; Mousa, A.; Saadideen, W.; Allan, M. Design optimization and sensitivity analysis of simply supported prestressed concrete girders: A two dimensional non-linear paradigm. J. King Saud Univ. Eng. Sci. 2021, 35, 1–11. [Google Scholar] [CrossRef]
















| Compressive strength of Concrete (fc′) | 45 MPa |
| Compressive strength of concrete at release (fci′) | 35 MPa |
| Unit weight of concrete (wc) | 23.56 kN/m3 |
| Yield stress (fy) | 420 MPa |
| Modulus of elasticity of steel (Es) | 200,000 MPa |
| Diameter of strand (d_strand) | 15.24 mm |
| Area of strand (A_strand) | 140 mm2 |
| Modulus of elasticity of strand (Eps) | 196,500 MPa |
| Ultimate tensile strength of strand | 1860 MPa |
| Unit cost of concrete | 19,500 Pkr/m3 |
| Unit cost of steel | 108,800 Pkr/ton |
| Unit cost of strand | 266,180 Pkr/ton |
| Initial Design | Value |
|---|---|
| Width of top flange (X1) | 690 mm |
| Depth of top flange (X2) | 345 mm |
| Thickness of web (X3) | 345 mm |
| Height of web (X4) | 1190 mm |
| Width of inclined portion (X5) | 440 mm |
| Height of inclined portion (X6) | 245 mm |
| Thickness of bottom flange (X7) | 350 mm |
| Number of steel bars (X8) | 34 no’s |
| Number of prestressing strands (X9) | 84 no’s |
| Function value | 2.71 million Pkr |
| Implicit constraints values | G1 = −0.653 |
| G2 = −3.869 | |
| G3 = −0.287 | |
| G4 = −1.020 | |
| G5 = −0.540 | |
| G6 = −0.137 | |
| G7 = −0.014 | |
| G8 = −0.100 |
| Optimized Design | Value |
|---|---|
| Width of top flange (X1) | 620 mm |
| Depth of top flange (X2) | 343 mm |
| Thickness of web (X3) | 280 mm |
| Height of web (X4) | 1183 mm |
| Width of inclined portion (X5) | 345 mm |
| Height of inclined portion (X6) | 155 mm |
| Thickness of bottom flange (X7) | 275 mm |
| Number of steel bars (X8) | 33 no’s |
| Number of prestressing strands (X9) | 56 no’s |
| Minimum function value | 2.29 million Pkr |
| Number of function evaluation | 262 |
| Number of iterations | 229 |
| Implicit constraints values | G1 = −0.63967 |
| G2 = −2.88573 | |
| G3 = −0.19768 | |
| G4 = −0.44934 | |
| G5 = −0.60625 | |
| G6 = −0.00053 | |
| G7 = −0.07823 | |
| G8 = −0.10000 |
Disclaimer/Publisher’s Note: The statements, opinions and data contained in all publications are solely those of the individual author(s) and contributor(s) and not of MDPI and/or the editor(s). MDPI and/or the editor(s) disclaim responsibility for any injury to people or property resulting from any ideas, methods, instructions or products referred to in the content. |
© 2023 by the authors. Licensee MDPI, Basel, Switzerland. This article is an open access article distributed under the terms and conditions of the Creative Commons Attribution (CC BY) license (https://creativecommons.org/licenses/by/4.0/).
Share and Cite
Khan, M.S.; Peng, T.; Ali, S.M.; Rehman, F.U.; Wu, Y. Cost Optimization of Prestressed U-Shaped Simply Supported Girder Using Box Complex Method. Sustainability 2023, 15, 11457. https://doi.org/10.3390/su151411457
Khan MS, Peng T, Ali SM, Rehman FU, Wu Y. Cost Optimization of Prestressed U-Shaped Simply Supported Girder Using Box Complex Method. Sustainability. 2023; 15(14):11457. https://doi.org/10.3390/su151411457
Chicago/Turabian StyleKhan, Muhammad Salman, Tianbo Peng, Syed Muhammad Ali, Faisal Ur Rehman, and Yicheng Wu. 2023. "Cost Optimization of Prestressed U-Shaped Simply Supported Girder Using Box Complex Method" Sustainability 15, no. 14: 11457. https://doi.org/10.3390/su151411457
APA StyleKhan, M. S., Peng, T., Ali, S. M., Rehman, F. U., & Wu, Y. (2023). Cost Optimization of Prestressed U-Shaped Simply Supported Girder Using Box Complex Method. Sustainability, 15(14), 11457. https://doi.org/10.3390/su151411457

