A Content Poisoning Attack Detection and Prevention System in Vehicular Named Data Networking
Abstract
1. Introduction
- We evaluate the legitimacy of vehicles using a threshold-based reputation management system that classifies vehicles as attacker or benign.
- We propose push-based content dissemination in VNDN that enables vehicles to propagate content without considering interest packets.
- We integrate a blockchain-based reputation management system that stores the reputation of every vehicle at RSUs.
2. Related Work
3. System Model
3.1. System Components

3.2. Secure Content Caching Mechanism
| Algorithm 1 Content Caching policy at the intermediate node |
|
3.3. Content Validation Mechanism
| Algorithm 2 Content validation policy |
|
3.4. Pub-Sub Model
3.5. Naming Structure
- Content Request:
- /VNDN/Infotainment/Misuc/Artist/Album/Track
- Reputation Request:
- /VNDN/Reputation/Version/MustBeFresh
- Subscription Request:
- /VNDN/Pub-Sub/Reputation/MustBeFresh
3.6. Transaction and Block Dissemination
3.7. Consensus Mechanism
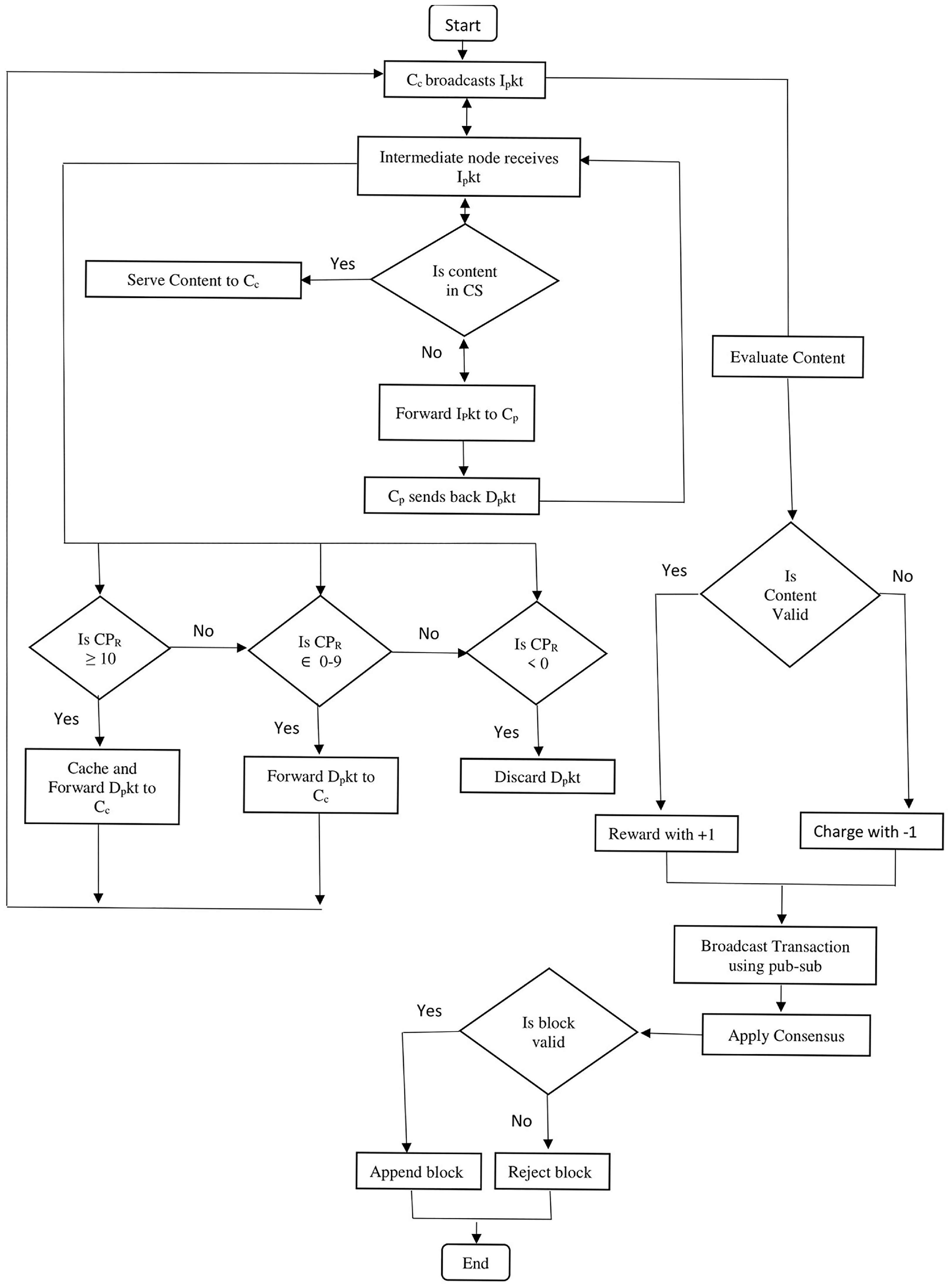
3.8. A Summarized System Model Flow
4. Simulation-Based Evaluation
4.1. Reputation Evaluation
4.2. Blockchain Security Analysis
5. Conclusions
Author Contributions
Funding
Acknowledgments
Conflicts of Interest
References
- Liu, H.; Qiu, T.; Zhou, X.; Chen, C.; Chen, N. Parking-Area-Assisted Spider-Web Routing Protocol for Emergency Data in Urban VANET. IEEE Trans. Veh. Technol. 2020, 69, 971–982. [Google Scholar] [CrossRef]
- Jia, D.; Lu, K.; Wang, J.; Zhang, X.; Shen, X. A survey on platoon-based vehicular cyber-physical systems. IEEE Commun. Surv. Tutor. 2015, 18, 263–284. [Google Scholar] [CrossRef]
- Sun, L.; Lin, Z.; Li, W.; Xiang, Y. Freeway incident detection based on set theory and short-range communication. Transp. Lett. 2019, 11, 558–569. [Google Scholar] [CrossRef]
- Al-Sultan, S.; Al-Doori, M.M.; Al-Bayatti, A.H.; Zedan, H. A comprehensive survey on vehicular ad hoc network. J. Netw. Comput. Appl. 2014, 37, 380–392. [Google Scholar] [CrossRef]
- Naeem, M.A.; Rehman, M.A.U.; Ullah, R.; Kim, B.S. A comparative performance analysis of popularity-based caching strategies in named data networking. IEEE Access 2020, 8, 50057–50077. [Google Scholar] [CrossRef]
- Zhang, L.; Afanasyev, A.; Burke, J.; Jacobson, V.; Claffy, K.; Crowley, P.; Papadopoulos, C.; Wang, L.; Zhang, B. Named data networking. ACM SIGCOMM Comput. Commun. Rev. 2014, 44, 66–73. [Google Scholar] [CrossRef]
- Xylomenos, G.; Ververidis, C.N.; Siris, V.A.; Fotiou, N.; Tsilopoulos, C.; Vasilakos, X.; Katsaros, K.V.; Polyzos, G.C. A survey of information-centric networking research. IEEE Commun. Surv. Tutor. 2013, 16, 1024–1049. [Google Scholar] [CrossRef]
- Jacobson, V.; Smetters, D.K.; Thornton, J.D.; Plass, M.F.; Briggs, N.H.; Braynard, R.L. Networking named content. In Proceedings of the 5th International Conference on Emerging Networking Experiments and Technologies, Rome, Italy, 1–4 December 2009; pp. 1–12. [Google Scholar]
- Safwat, M.; Elgammal, A.; AbdAllah, E.G.; Azer, M.A. Survey and taxonomy of information-centric vehicular networking security attacks. Ad Hoc Netw. 2022, 124, 102696. [Google Scholar] [CrossRef]
- Shah, M.S.M.; Leau, Y.B.; Anbar, M.; Bin-Salem, A.A. Security and Integrity Attacks in Named Data Networking: A Survey. IEEE Access 2023, 11, 7984–8004. [Google Scholar] [CrossRef]
- Benmoussa, A.; Kerrache, C.A.; Lagraa, N.; Mastorakis, S.; Lakas, A.; Tahari, A.e.K. Interest Flooding Attacks in Named Data Networking: Survey of Existing Solutions, Open Issues, Requirements, and Future Directions. ACM Comput. Surv. 2022, 55, 1–37. [Google Scholar] [CrossRef]
- Hidouri, A.; Hadded, M.; Hajlaoui, N.; Touati, H.; Muhlethaler, P. Cache pollution attacks in the NDN architecture: Impact and analysis. In Proceedings of the 2021 International Conference on Software, Telecommunications and Computer Networks (SoftCOM), Split, Croatia, 23–25 September 2021; pp. 1–6. [Google Scholar]
- Mallik, A. Man-in-the-middle-attack: Understanding in simple words. Cyberspace J. Pendidik. Teknol. Inf. 2019, 2, 109–134. [Google Scholar] [CrossRef]
- Huang, X.; Yu, R.; Kang, J.; Zhang, Y. Distributed Reputation Management for Secure and Efficient Vehicular Edge Computing and Networks. IEEE Access 2017, 5, 25408–25420. [Google Scholar] [CrossRef]
- Gurung, S.; Lin, D.; Squicciarini, A.; Bertino, E. Information-oriented trustworthiness evaluation in vehicular ad hoc networks. In Proceedings of the International Conference on Network and System Security, Madrid, Spain, 3–4 June 2013; pp. 94–108. [Google Scholar]
- Huang, H.; Wu, Y.; Xiao, F.; Malekian, R. An efficient signature scheme based on mobile edge computing in the NDN-IoT environment. IEEE Trans. Comput. Soc. Syst. 2021, 8, 1108–1120. [Google Scholar] [CrossRef]
- Khelifi, H.; Luo, S.; Nour, B.; Moungla, H.; Guizani, M. A Blockchain-based Architecture for Secure Vehicular Named Data Networks. Comput. Electr. Eng. 2020, 86, 106715. [Google Scholar] [CrossRef]
- Li, X.; Yin, X.; Ning, J. Trustworthy Announcement Dissemination Scheme with Blockchain-Assisted Vehicular Cloud. IEEE Trans. Intell. Transp. Syst. 2022, 24, 1786–1800. [Google Scholar] [CrossRef]
- Moll, P.; Patil, V.; Zhang, L.; Pesavento, D. Resilient Brokerless Publish-Subscribe over NDN. In Proceedings of the MILCOM 2021–2021 IEEE Military Communications Conference (MILCOM), San Diego, CA, USA, 29 November–2 December 2021; pp. 438–444. [Google Scholar]
- Bidóia, M.C.; Cavenaghi, M.A.; Spolon, R.; Spolon, R.; Manacero, A., Jr.; Lobato, D.C. Simulation of a centralized reputation system for vanets. In Proceedings of the International Conference on Parallel and Distributed Processing Techniques and Applications (PDPTA), Las Vegas, NV, USA, 21–24 July 2014; p. 1. [Google Scholar]
- Yang, Z.; Yang, K.; Lei, L.; Zheng, K.; Leung, V.C. Blockchain-based decentralized trust management in vehicular networks. IEEE Internet Things J. 2018, 6, 1495–1505. [Google Scholar] [CrossRef]
- Sharma, P.K.; Moon, S.Y.; Park, J.H. Block-VN: A distributed blockchain based vehicular network architecture in smart city. J. Inf. Process. Syst. 2017, 13, 184–195. [Google Scholar]
- Yang, Z.; Zheng, K.; Yang, K.; Leung, V.C. A blockchain-based reputation system for data credibility assessment in vehicular networks. In Proceedings of the 2017 IEEE 28th Annual International Symposium on Personal, Indoor, and Mobile Radio Communications (PIMRC), Montreal, QC, Canada, 8–13 October 2017; pp. 1–5. [Google Scholar]
- Javed, M.U.; Rehman, M.; Javaid, N.; Aldegheishem, A.; Alrajeh, N.; Tahir, M. Blockchain-based secure data storage for distributed vehicular networks. Appl. Sci. 2020, 10, 2011. [Google Scholar] [CrossRef]
- Li, M.; Weng, J.; Yang, A.; Liu, J.N.; Lin, X. Toward blockchain-based fair and anonymous ad dissemination in vehicular networks. IEEE Trans. Veh. Technol. 2019, 68, 11248–11259. [Google Scholar] [CrossRef]
- Li, S.; Wang, X. Quickest attack detection in multi-agent reputation systems. IEEE J. Sel. Top. Signal Process. 2014, 8, 653–666. [Google Scholar] [CrossRef]
- Zhang, Z.; Yu, Y.; Zhang, H.; Newberry, E.; Mastorakis, S.; Li, Y.; Afanasyev, A.; Zhang, L. An overview of security support in named data networking. IEEE Commun. Mag. 2018, 56, 62–68. [Google Scholar] [CrossRef]
- Kumar, N.; Singh, A.K.; Aleem, A.; Srivastava, S. Security attacks in named data networking: A review and research directions. J. Comput. Sci. Technol. 2019, 34, 1319–1350. [Google Scholar] [CrossRef]
- Suksomboon, K.; Tarnoi, S.; Ji, Y.; Koibuchi, M.; Fukuda, K.; Abe, S.; Motonori, N.; Aoki, M.; Urushidani, S.; Yamada, S. PopCache: Cache more or less based on content popularity for information-centric networking. In Proceedings of the 38th Annual IEEE Conference on Local Computer Networks, Sydney, NSW, Australia, 21–24 October 2013; pp. 236–243. [Google Scholar]
- Yao, L.; Wang, Y.; Xia, Q.; Xu, R. Popularity prediction caching using hidden markov model for vehicular content centric networks. In Proceedings of the 2019 20th IEEE International Conference on Mobile Data Management (MDM), Hong Kong, China, 10–13 June 2019; pp. 533–538. [Google Scholar]
- Yao, L.; Wang, Y.; Wang, X.; Guowei, W. Cooperative caching in vehicular content centric network based on social attributes and mobility. IEEE Trans. Mob. Comput. 2019, 20, 391–402. [Google Scholar] [CrossRef]
- Ullah, S.S.; Ullah, I.; Khattak, H.; Khan, M.A.; Adnan, M.; Hussain, S.; Amin, N.U.; Khattak, M.A.K. A lightweight identity-based signature scheme for mitigation of content poisoning attack in named data networking with internet of things. IEEE Access 2020, 8, 98910–98928. [Google Scholar] [CrossRef]
- Sabir, Z.; Amine, A. BIoVN: A Novel Blockchain-Based System for Securing Internet of Vehicles Over NDN Using Bioinspired HoneyGuide. In Advances in Blockchain Technology for Cyber Physical Systems; Springer: Berlin/Heidelberg, Germany, 2022; pp. 177–192. [Google Scholar]
- Naeem, M.A.; Nguyen, T.N.; Ali, R.; Cengiz, K.; Meng, Y.; Khurshaid, T. Hybrid cache management in IoT-based named data networking. IEEE Internet Things J. 2021, 9, 7140–7150. [Google Scholar] [CrossRef]
- Khelifi, H.; Luo, S.; Nour, B.; Moungla, H.; Ahmed, S.H. Reputation-based blockchain for secure NDN caching in vehicular networks. In Proceedings of the 2018 IEEE Conference on Standards for Communications and Networking (CSCN), Paris, France, 29–31 October 2018; pp. 1–6. [Google Scholar]
- Kim, D.; Nam, S.; Bi, J.; Yeom, I. Efficient content verification in named data networking. In Proceedings of the 2nd ACM Conference on Information-Centric Networking, San Francisco, CA, USA, 30 September–2 October 2015; pp. 109–116. [Google Scholar]
- Chen, C.; Wang, C.; Qiu, T.; Lv, N.; Pei, Q. A secure content sharing scheme based on blockchain in vehicular named data networks. IEEE Trans. Ind. Inform. 2019, 16, 3278–3289. [Google Scholar] [CrossRef]
- Lei, K.; Zhang, Q.; Lou, J.; Bai, B.; Xu, K. Securing ICN-based UAV ad hoc networks with blockchain. IEEE Commun. Mag. 2019, 57, 26–32. [Google Scholar] [CrossRef]
- Bernardini, C.; Silverston, T.; Festor, O. MPC: Popularity-based caching strategy for content centric networks. In Proceedings of the 2013 IEEE International Conference on Communications (ICC), Budapest, Hungary, 9–13 June 2013; pp. 3619–3623. [Google Scholar]
- Li, Q.; Malip, A.; Martin, K.M.; Ng, S.L.; Zhang, J. A reputation-based announcement scheme for VANETs. IEEE Trans. Veh. Technol. 2012, 61, 4095–4108. [Google Scholar]
- Hussain, S.; Ullah, S.S.; Ali, I. An efficient content source verification scheme for multi-receiver in NDN-based Internet of Things. Clust. Comput. 2022, 25, 1749–1764. [Google Scholar] [CrossRef]
- Karunathilake, T.; Förster, A. A Survey on Mobile Road Side Units in VANETs. Vehicles 2022, 4, 482–500. [Google Scholar] [CrossRef]
- Ren, Z.; Zhang, F.; Zheng, G.; Saleem, A.; Guan, K. A 3D non-stationary channel model with moving mobile station in rectangular tunnel. Int. J. Antennas Propag. 2019, 2019, 6750153. [Google Scholar] [CrossRef]








| References | Architecture | Scheme | Limitations |
|---|---|---|---|
| Sabir et al. [33] | VNDN | Rating-based content caching | The proposed work lacks rating dissemination among blockchain nodes. |
| Ullah et al. [32] | NDN | Signature-based CPA detection | This approach verifies the legitimacy of every content by querying the signature. However, it cannot verify the signature of new content that has not been previously served. |
| Naeem et al. [34] | NDN | Popularity-based content caching | This caches frequently requested content. However, attackers can compromise the CS of intermediate nodes with unpopular content. |
| Khelifi et al. [35] | VNDN | Reputation-based push content caching | Although the authors significantly contributed to addressing CPA and IFA, they could not follow the native architecture of NDN communication, |
| Kim et al. [36] | NDN | Reputation-based trust model | The authors evaluated the reputation of every node. This mechanism ignored the reputation evaluation and dissemination mechanism. |
| Chen et al. [37] | VNDN | Blockchain-based content sharing scheme | This scheme did not consider the reputation-based content caching mechanism in intermediate nodes. |
| Lei et al. [38] | UAV NDN | Signature-based reputation verification | The signature verification for every content introduces an additional delay. |
| Bernardini et al. [39] | NDN | Content popularity | The content popularity scheme is at high risk of attackers where they can express interest in unpopular content and make it popular with frequent interest requests. |
| Yang et al. [23] | VANET | Rating-based content dissemination | The rating-based content dissemination in VANET is different from the VNDN architecture. |
| Li et al. [40] | VANET | Reputation-based announcement scheme | The proposed scheme allows RSUs to store reputation. However, attackers can compromise a centralized authority, which can result in an amendment to the reputation score of vehicles. |
| Hussain et al. [41] | NDN | Signature-based content verification | The proposed mechanism verifies the signature at every consumer node. However, an attacker can inject fake content with the correct signature. |
| Notation | Description |
|---|---|
| Interest Packet | |
| Data Packet | |
| Content Producer | |
| Content Consumer | |
| Content Producer Reputation | |
| Content Reputation | |
| Trusted Content | |
| Content Producer New Reputation | |
| Content Producer Previous Reputation | |
| Aggregate Content Producer Reputation |
| Parameters | Values |
|---|---|
| Total Nodes | 10 |
| Producers | 4 |
| Intermediate Nodes | 1 |
| Content Consumers | 5 |
| Malignant Nodes | 2 |
| Benign Nodes | 2 |
| Request Pattern | Zipf Mandelbrot Distribution |
| Unique Contents | 100 |
| Exponential Factor | 0.8, 1, and 1.2 |
| Content Storage Size | 5, 10, 15 Packets |
| Flattened Factor | 3 |
| Simulation Time | 50 s |
| Interest rate | Average = 100 Interest for each consumer in one round, following the Zipf Mandelbrot. |
| Node | Reputation Score |
|---|---|
| Producer-1 | 12 |
| Producer-2 | −5 |
| Producer-3 | −2 |
| Producer-4 | 15 |
Disclaimer/Publisher’s Note: The statements, opinions and data contained in all publications are solely those of the individual author(s) and contributor(s) and not of MDPI and/or the editor(s). MDPI and/or the editor(s) disclaim responsibility for any injury to people or property resulting from any ideas, methods, instructions or products referred to in the content. |
© 2023 by the authors. Licensee MDPI, Basel, Switzerland. This article is an open access article distributed under the terms and conditions of the Creative Commons Attribution (CC BY) license (https://creativecommons.org/licenses/by/4.0/).
Share and Cite
Magsi, A.H.; Yovita, L.V.; Ghulam, A.; Muhammad, G.; Ali, Z. A Content Poisoning Attack Detection and Prevention System in Vehicular Named Data Networking. Sustainability 2023, 15, 10931. https://doi.org/10.3390/su151410931
Magsi AH, Yovita LV, Ghulam A, Muhammad G, Ali Z. A Content Poisoning Attack Detection and Prevention System in Vehicular Named Data Networking. Sustainability. 2023; 15(14):10931. https://doi.org/10.3390/su151410931
Chicago/Turabian StyleMagsi, Arif Hussain, Leanna Vidya Yovita, Ali Ghulam, Ghulam Muhammad, and Zulfiqar Ali. 2023. "A Content Poisoning Attack Detection and Prevention System in Vehicular Named Data Networking" Sustainability 15, no. 14: 10931. https://doi.org/10.3390/su151410931
APA StyleMagsi, A. H., Yovita, L. V., Ghulam, A., Muhammad, G., & Ali, Z. (2023). A Content Poisoning Attack Detection and Prevention System in Vehicular Named Data Networking. Sustainability, 15(14), 10931. https://doi.org/10.3390/su151410931

