Abstract
Recent studies have shown the crucial role of students’ perceived English as a foreign language (EFL) teacher support in their academic learning within their immediate social environments. Nevertheless, little is known about the intricate links among dimensions of perceived EFL teacher support and academic achievement as well as the mediating function of personalities (e.g., academic buoyancy). To close these gaps, in the current study, a quantitative approach was used to examine the effects of particular dimensions of students’ perceived EFL teacher support (i.e., academic, emotional, and instrumental support) on educational outcomes. The mediating role of academic buoyancy was also investigated. A total of 402 Chinese senior high school students who learn English as a foreign language were invited to complete the questionnaires to evaluate their academic buoyancy and three types of perceived EFL teacher support. The results of structural equation modelling indicate that none of these three dimensions of students’ perceived EFL teacher support could directly predict academic achievement. Students’ perceived EFL teacher support could only indirectly affect educational outcomes via the complete mediation of academic buoyancy. This study provides teachers with tips on fostering students’ personality traits and aiding their academic progress.
1. Introduction
English as a foreign language (EFL) learning is a lengthy process during which learners may face various setbacks and challenges [1]. Social support from all sources can help EFL learners overcome difficulties and challenges by promoting their personality development and academic advancement [2,3]. Among different sources of social support, teacher support has been revealed to exert a considerable influence on EFL learners’ psychological states [4,5,6] and quality of academic learning [2,7,8]. EFL teachers are so influential that they can affect learners’ personality traits, for instance, enhancing their ability to adapt effectively to challenges and difficulties, by sustaining a close relationship with them [9]. EFL teacher support, a multidimensional construct involving academic, instrumental, and emotional support [10], has been gradually revealed to exert a strong influence on students’ personality development (e.g., academic buoyancy) and academic achievement [9,11,12,13]. However, it remains unclear how different dimensions of EFL teacher support contribute to students’ personality traits (e.g., academic buoyancy) and academic achievement.
The field of foreign language education has witnessed a burgeoning of positive psychological research [14], with some positive psychological factors such as academic buoyancy [9,15], flow [16], second language (L2) grit [7,17], and resilience [18,19] coming into the vision of researchers. As a relatively fresh construct, academic buoyancy reflects the ability to respond effectively to academic failures, difficulties, and hardships typical of the ordinary course of school life [20]. A careful review of the literature revealed that academic buoyancy has received scant attention in the field of foreign language education. Existing studies have revealed antecedents of academic buoyancy, such as EFL teacher support [9,13,21] and the impact of academic buoyancy on EFL achievement [9,22]. Considering the effect of students’ perceived EFL teacher support on their aforementioned academic achievement, we might assume that academic buoyancy may serve as a mediator between EFL teacher support and academic achievement. Therefore, a more comprehensive and deepened analysis involving all these three factors is needed to uncover the intricate links among them. To address these gaps, the present study intends to investigate the links between students’ perceived EFL teacher support and academic achievement and the potential mediating effect of academic buoyancy.
2. Literature Review
2.1. Social Support Model and EFL Teacher Support
Social support, serving as an effective buffer against adverse effects for social beings [23,24], has proven to exert a significant impact on individuals’ personality development, especially in enhancing their ability to shield against challenges, such as buoyancy [25] and resilience [26,27,28]. For the systematic study of social support, Tardy [29] proposed a social support model, which can be divided into five levels: direction, disposition, description/evaluation, content, and network. Direction refers to whether the individual offers or receives support; disposition means whether social support is available or has been enacted; description/evaluation describes whether an individual evaluates or describes social support; content of support shows the type of social support; network relates to the source of social support. Among different sources in the social support network, teacher support has been confirmed to have a much stronger effect than support from family and friends [30,31]. Chu et al. [30] conducted a meta-analysis to investigate the impact of different sources of social support, demonstrating that teacher and school personnel support have a more substantial effect than support from family and friends. They also stated that school relationships are more stable, whereas social relationships with family and friends are subject to conflicts. Liu and Li [10] introduced Tardy’s social support model into the field of foreign language education. They discovered that EFL teacher support is a three-dimensional construct entailing academic, instrumental, and emotional support. Academic support refers to teachers educating pupils about English language knowledge and giving constructive feedback. Emotional support reflects the attention, kindness, and sympathy provided to students. Instrumental support entails tangible resources such as time and services given by teachers in their English teaching. In the current study, a tri-factorial structure was adopted, conceptualizing EFL teacher support as composed of academic instruction, emotional care, and tangible assistance.
2.2. EFL Teacher Support and Academic Achievement
Researchers have substantiated the essential role of students’ perceived EFL teacher support in their academic learning psychology [7,12,32], academic emotion [4,5,33], and academic engagement [2,7,8]. All of these factors exert a strong influence on students’ educational learning experience and can be potential positive predictors of students’ academic achievement. In addition, teacher–learner interpersonal relationships, a similar construct of teacher support, have been revealed to embody a significant constructive correlation with academic achievement [34]. Positive psychological factors such as L2 grit, well-being, and self-efficacy were found to mediate the association between teacher–learner interpersonal relationships and learners’ academic success [34]. Furthermore, researchers have also revealed the impact of students’ perceived EFL teacher support on their academic achievement [11,35]. Chen and Chen [11] investigated different sources of social support (i.e., parents, teachers, and peers) on students’ EFL academic achievement. The final results indicate that teacher support has positive effects on academic achievement. In a similar manner, Chen’s [35] research proves that perceived teacher support made the most total (i.e., direct and indirect) contribution to student academic achievement. However, Piechurska–Kuciel’s [36] study depicts a different picture, indicating that teacher support is assessed lowest of all forms of social support and has no significant impact on students’ EFL achievement. The inconsistent findings drove us to explore the role of EFL teacher support in students’ academic achievement.
2.3. EFL Teacher Support and Academic Buoyancy
The predictive role of students’ perceived teacher support in their personality development (e.g., academic buoyancy) has been emphasized within the field of general education [37,38,39]. Chong et al. [37] discovered that teacher support could indirectly impact students’ academic buoyancy via cognitive and affective engagement. In addition, Rohinsa et al. [38] demonstrated that teacher support can predict the emergence of academic buoyancy and that academic buoyancy mediates the effect of teacher support on students’ engagement. Furthermore, Granziera et al. [39] investigated the impact of various types of teacher support on academic buoyancy, revealing that academic buoyancy is positively associated with perceived instrumental support but showing no relationship with perceived emotional support. Unfortunately, little research has been done on the link between perceived EFL teacher support and academic buoyancy in the field of foreign language education. Yun et al. [9] identified the predictors of EFL learners’ academic buoyancy, among which the teacher–student relationship, a significant reflection of teacher support, was an essential predictive factor of their academic buoyancy. Li [13] offered a review concerning the impact of social support on buoyancy and resilience, which sheds light on the essential role of EFL teacher support in influencing students’ academic buoyancy in language learning. Furthermore, a recent study conducted by Fu [21] proves that teacher support can enhance English learners’ buoyancy. It can be seen that researchers in general education generally agree on the predictive of teacher support on academic achievement, although research in foreign language education is relatively limited. Therefore, there is a need to verify the predictive role of students’ perceived EFL teacher support on their academic buoyancy.
2.4. Academic Buoyancy and Academic Achievement
Academic buoyancy, or the capacity to respond effectively to academic failures, difficulties, and hardships [20], has gradually attracted attention within the field of EFL learning and teaching [9,40]. Theoretically, academic buoyancy was a noteworthy indicator of educational outcomes, faculty satisfaction, student involvement, and overall self-confidence [41,42]. Researchers have also conducted empirical studies to substantiate the predictive effect of academic buoyancy on EFL academic achievement [9,22,40]. According to Aydin and Michou [22], academic buoyancy acts as a mediator in the relationship between students’ need satisfaction and their final EFL achievement. Furthermore, academic buoyancy proved to be a significant predictor of EFL academic achievement and to also act as a mediator of the effect of the predictors (e.g., the teacher–student relationship) on EFL achievement [9].
In conclusion, a significant relationship exists among students’ perceived EFL teacher support, personality traits, and academic achievement. Theoretical insights have shed light on the crucial contribution of EFL teacher support, as a vital component within the social support model, to students’ personality development (e.g., academic buoyancy) and academic achievement [29]. In addition, empirical research shows that getting adequate support from EFL teachers can strengthen students’ academic buoyancy [9,21] and improve their academic performance [11,35]. Moreover, studies support that academic buoyancy can be a positive predictor of academic performance [9,22,43]. However, existing studies on the impact of EFL teacher support on academic buoyancy are relatively limited. Further research is required to deepen our understanding of the intricate relationship between EFL teacher support, academic buoyancy, and academic achievement.
2.5. Hypothesized Model of the Present Study
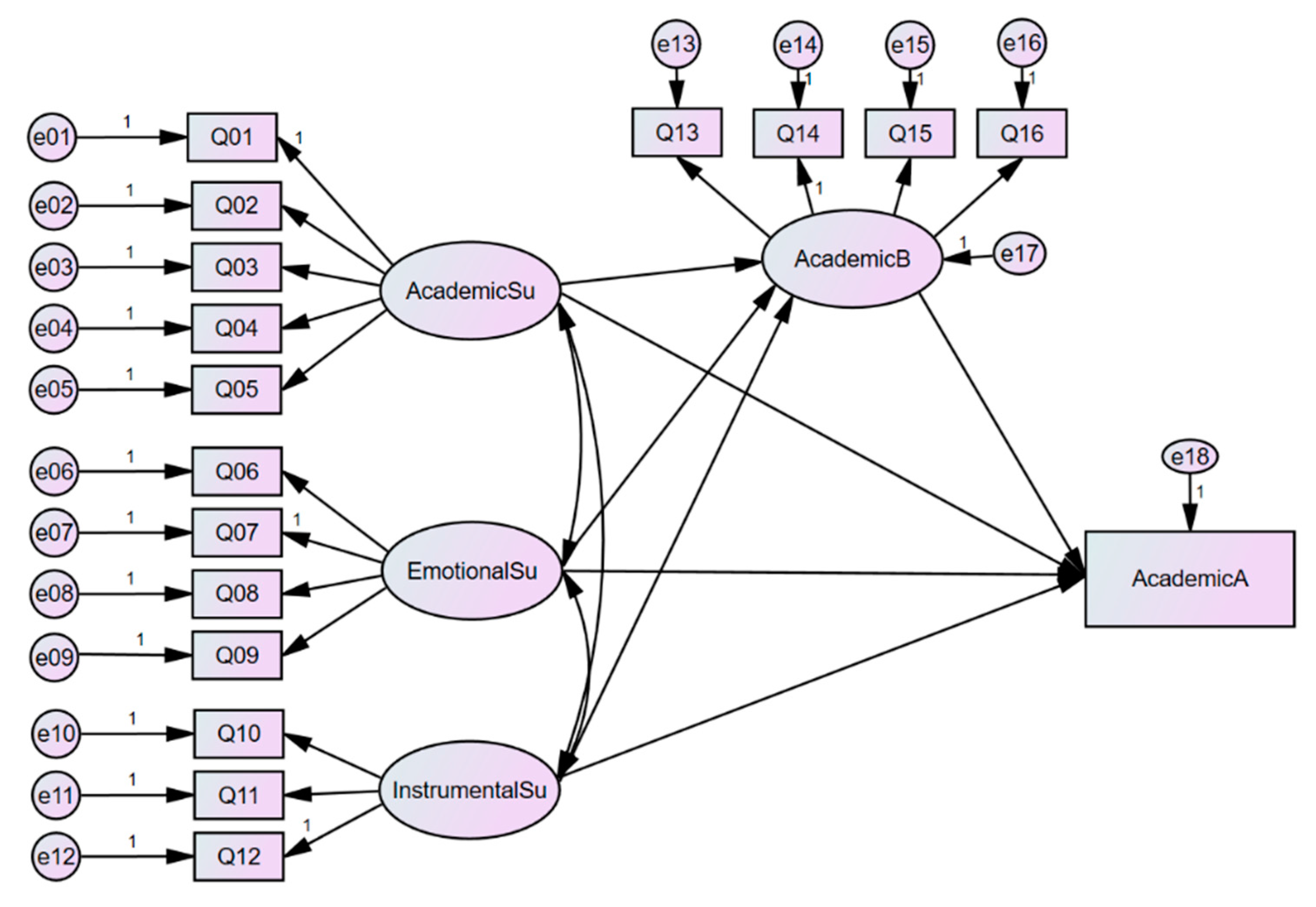
Figure 1 shows the hypothesized structural equation modelling (SEM) tested in this study. We hypothesized that three dimensions of students’ perceived EFL teacher support can predict their academic achievement directly and indirectly through the mediating role of academic buoyancy.
Figure 1.
The hypothesized model of the mediating role of academic buoyancy between dimensions of perceived EFL teacher support and academic achievement.
AcademicSu = academic support; EmotionalSu = emotional support; InstrumentalSu = instrumental support; AcademicB = academic buoyancy; AcademicA = academic achievement.
H1.
Students’ perceived EFL teacher support (i.e., academic, emotional, and instrumental support) predicts their academic achievement.
H1a.
Students’ perceived academic support predicts their academic achievement.
H1b.
Students’ perceived emotional support predicts their academic achievement.
H1c.
Students’ perceived instrumental support predicts their academic achievement.
H2.
Students’ perceived EFL teacher support (i.e., academic, emotional, and instrumental support) predicts their academic buoyancy.
H2a.
Students’ perceived academic support predicts their levels of academic buoyancy.
H2b.
Students’ perceived emotional support predicts their levels of academic buoyancy.
H2c.
Students’ perceived instrumental support predicts their levels of academic buoyancy.
H3.
Academic buoyancy predicts academic achievement.
H4.
Academic buoyancy mediates the relationship between perceived EFL teacher support (i.e., academic, emotional, and instrumental support) and academic achievement.
H4a.
Academic buoyancy mediates the relationship between perceived academic support and achievement.
H4b.
Academic buoyancy mediates the relationship between perceived emotional support and achievement.
H4c.
Academic buoyancy mediates the relationship between perceived instrumental support and achievement.
3. Methods
3.1. Research Participants
Chinese senior high school students were invited to participate in the survey based on the convenience sampling approach considering ease of access [44]. All participants learnt English as a foreign language. A total of 402 senior high school students were encouraged to give their answers to questions concerning perceived EFL teacher support and academic buoyancy. The participants and their parents were informed of the research objectives and assured of anonymity and confidentiality in advance. We acquired a valid sample of 366 students after eliminating the invalid responses. Among them, 144 (39.3%) were male, and 222 (60.7%) were female. The participants ranged from 15 to 18 years old (M = 16.34 years, SD = 0.95 years).
3.2. Research Instrument
The questionnaire survey was composed of two sections. The first section was about the background information of the respondents, including gender, age, grade, and academic achievement. Academic achievement was measured using standardized test scores. In the second portion, the participants’ perceived EFL teacher support and academic buoyancy were assessed using two scales with desirable psychometric properties.
3.2.1. Students’ Perceived EFL Teacher Support
To gauge students’ perceived EFL teacher support, Liu and Li’s [10] Students’ Perceived EFL Teacher Support Scale (SPEFLTSS; see Appendix A) was employed. The 12-item SPEFLTSS aims to measure students’ perceived academic support, emotional support, and instrumental support from EFL teachers. Academic support, or teachers’ academic instruction in terms of imparting knowledge and constructive feedback, is evaluated using five items (e.g., Q04: The English teacher expands our extracurricular cultural knowledge related to the textbook content). Emotional support, or the care, patience, encouragement, and sympathy provided to students, is gauged using four items (e.g., Q06: The English teacher pays careful attention to my studies). Instrumental support, which includes tangible resources such as time and materials given by teachers, is assessed using three items (e.g., Q10: The English teacher helps me choose suitable learning materials). The items were scored on a 6-point Likert scale ranging from 1 (i.e., completely disagree) to 6 (i.e., completely agree). In this study, this scale was found to have good reliability, with the Cronbach’s alpha being 0.819 for academic support, 0.856 for instrumental support, 0.799 for emotional support, and 0.895 for the overall scale. In the modification process, Q09 was removed because its factor loading was below the recommended benchmark of |0.4| [45]. The modified measurement model (i.e., removing Q09) generated a satisfactory model fit with the following parameters: χ2/df = 3.101, GFI = 0.944, NFI = 0.939, CFI = 0.957, TLI = 0.940, RMSEA = 0.076, and SRMR = 0.043.
3.2.2. Academic Buoyancy
Students’ academic buoyancy in EFL learning was measured using the Academic Buoyancy Scale (see Appendix B) compiled by Yun et al. [9]. The scale includes four items, such as Q14: In English class, I continue a difficult task even when the others have already given up on it. The items were rated on a 6-point Likert scale ranging from 1 (i.e., completely disagree) to 6 (i.e., completely agree). In the current study, the reliability was acceptable, with the Cronbach’s alpha being 0.942. In the modification process, Q13 was deleted, given its low factor loading. The revised SEM model (i.e., the model without Q13) yielded a saturated model.
3.3. Data Collection and Analysis
The questions were sent out in January 2023 via the Wenjuanxing questionnaire system (https://www.wjx.cn/) (accessed on 1 January 2023). The participants were made aware of the research objectives in advance. They were invited to answer the questions honestly based on their real-life learning experience. SPSS 26.0 and AMOS 24.0 were adopted to process the data. We conducted tests of univariate normality to ensure the normal distribution of the collected data, following the recommended criteria of less than |2.0| for the skewness and kurtosis statistics [46]. Descriptive and correlation statistical analyses were performed to present an overview of the data in SPSS 26.0. The hypothesized SEM model was then tested in Amos 24.0. The intricate links among students’ perceived EFL teacher support, academic achievement and academic buoyancy were unraveled. The following goodness-of-fit indices were adopted to examine whether the hypothesized model fit the data in the sample: χ2/df ≤ 3, GFI ≥ 0.90, NFI ≥ 0.90, CFI ≥ 0.90, TLI ≥ 0.90, RMSEA ≤ 0.08, and SRMR ≤ 0.10 [45].
4. Results
4.1. The Profiles of Students’ Perceived EFL Teacher Support and Academic Buoyancy
As shown in Table 1, the results of the descriptive analysis indicated that students experienced high levels of academic, emotional, instrumental, and general support (5.75, 5.62, 5.23, and 5.53 out of 6, respectively) and moderate to high levels of academic buoyancy (4.46 out of 6). The results of the correlation analysis show that academic support was significantly positively related to emotional support (r = 0.64, p < 0.01), instrumental support (r = 0.61, p < 0.01), and general support (r = 0.80, p < 0.01). Emotional support correlated significantly and positively with instrumental support (r = 0.60, p < 0.01) and general support (r = 0.83, p < 0.01). Instrumental support showed substantial and positive correlations with general support (r = 0.93, p < 0.01). There was a significant positive relationship between academic support and academic buoyancy (r = 0.34, p < 0.01), emotional support and academic buoyancy (r = 0.47, p < 0.01), instrumental support and academic buoyancy (r = 0.49, p < 0.01), and general support and academic buoyancy (r = 0.52, p < 0.01).
Table 1.
The descriptive statistics and correlations among latent variables.
4.2. Results of Structural Equation Modelling
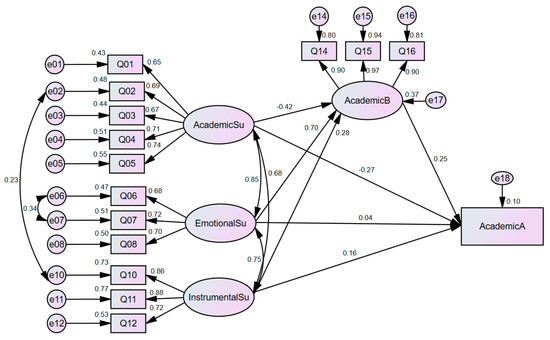
The direct and indirect routes from perceived EFL teacher support to academic achievement through academic buoyancy were unveiled using an SEM-based technique. The results are displayed in Table 2. The modified SEM model exhibited a reasonable model fit, with the values of χ2/df being 2.868, GFI, NFI, CFI and TLI being 0.925, 0.931, 0.953, and 0.938, and RMSEA and SRMR being 0.072 and 0.051, respectively. Figure 2 displays the final SEM model with a standardized coefficient. Regarding direct effects, academic achievement was positively predicted by academic buoyancy (β = 0.249, p < 0.01) but not by perceived academic, emotional, and instrumental support. Thus, H1a, H1b, and H1c were rejected, whereas H3 was accepted. Academic buoyancy was negatively predicted by academic support (β = −0.418, p < 0.05) but positively predicted by emotional support (β = 0.701, p < 0.01) and instrumental support (β = 0.276, p < 0.01). Therefore, H2a, H2b, and H2c were confirmed. Based on the rejection of H1a, H1b, and H1c and the confirmation of H3, H2a, H2b, and H2c, an inference was made concerning the complete mediating role of academic buoyancy between three dimensions of EFL teacher support and academic achievement (β = −0.104, p < 0.05; β = 0.175, p < 0.01; β = 0.069, p < 0.01). Hence, H4a, H4b, and H4c were accepted.
Table 2.
Different paths of variables in SEM.
Figure 2.
The final model of the mediating role of academic buoyancy between dimensions of perceived EFL teacher support and academic achievement.
AcademicSu = academic support; EmotionalSu = emotional support; InstrumentalSu = instrumental support; AcademicB = academic buoyancy; AcademicA = academic achievement.
Multi-group analysis was performed using IBM Amos 24.0 to ascertain that the obtained SEM model was invariant across ages. The participants were divided into two groups, with the age of the younger group (N = 215) ranging from 15 to 16 years old and the elder group (N = 151) from 17 to 18 years old. We first created two baseline models to see if the SEM model properly fit the data for the younger and elder groups by conducting separate CFAs, which is required for later multi-group analysis. Then, the models were compared to less-constrained models using the following indices: configural invariance (M1), measurement weight invariance (M2), structural covariance invariance (M3), structure residuals (M4), and measurement residuals (M5).
The results are shown in Table 3. It is obvious that the model fit indices for the two age groups are the same, indicating that deeper multi-group analysis is possible. Furthermore, the results of the multi-group analysis show that the χ2 difference tests between M2 and M1, M3 and M2, M4 and M3, and M5 and M4 were not significant (p > 0.05), suggesting that the obtained SEM model was invariant for both age groups [47].
Table 3.
Results of multi-group analysis of the SEM model.
5. Discussion
5.1. Effect of Perceived EFL Teacher Support on Academic Achievement
The results of the SEM analysis indicate that three dimensions of students’ perceived EFL teacher support (i.e., academic, emotional, and instrumental support) could not significantly predict their academic achievement in a direct manner, which echoes the findings of prior research [35,36]. Chen’s [35] research revealed that adolescents’ academic achievement could be indirectly predicted by their perceived teacher support via the mediation of perceived academic engagement. In addition, Piechurska–Kuciel [36] discovered that perceived teacher support did not affect EFL achievement. These three dimensions of students’ perceived EFL teacher support might only indirectly predict their academic achievement via the mediating roles of academic engagement [34,35,48] or academic emotions [49,50]. The inconsistent conclusion of this study, as with previous studies such as that of Chen and Chen [11], may be accounted for by the fact that former studies did not take into account the role mediating variables play, such as academic engagement, personality traits (e.g., academic buoyancy), and academic emotions (e.g., foreign language anxiety). Moreover, research context and participants are also important factors to be considered. The current study invited and surveyed senior high school students (Mage = 16.34 years, SD = 0.95 years), whereas Chen and Chen [11] analyzed data selected from primary school students (Mage = 9.18 years, SD = 1.13 years). Therefore, the current study, to a certain extent, contributed to the understanding of the complex relationship between students’ perceived EFL teacher support and their academic achievement.
5.2. Effect of Perceived EFL Teacher Support on Academic Buoyancy
Students’ perceived EFL teacher support has a direct positive predictive effect on academic buoyancy, which is evidenced in previous studies both in general education [37,38,39] and in foreign language education [21]. When given the necessary support from their EFL teachers, students are better equipped to handle the challenges they face in their everyday language learning process. Fu [21] made perhaps the first attempt to unveil the predictive effect of perceived teacher support on academic buoyancy. The current study contributed to the scant literature within the realm of foreign language education by corroborating the vital role of students’ perceived EFL teacher support in predicting levels of academic buoyancy. In addition, these findings also substantiate the essential role of EFL teacher support within the social support network in promoting students’ personality development [7,12,32]. Furthermore, prior research has generally concentrated on the overall EFL teacher support on students’ personality traits [7,12]. Hence, this study bridged the gap in the particular role of specific dimensions of students’ perception of EFL teacher support in academic buoyancy.
5.3. The Mediating Effect of Academic Buoyancy between Perceived EFL Teacher Support and Academic Achievement
The SEM results also indicate that students’ perceived EFL teacher support could be a positive predictor for their academic achievement through the full mediating effect of academic buoyancy, which is consistent with previous studies [7,9]. Students perceiving comprehensive and adequate support from their EFL teachers are more likely to effectively adapt to setbacks and sufferings, and thus, in turn, they tend to achieve educational success and accomplishments in EFL learning. Based on solid statistical analysis, Yun et al. [9] uncovered that academic buoyancy could mediate the effect of the teacher–student relationship on EFL students’ achievement. Despite focusing on dissimilar personality traits, Sadoughi and Hejazi’s [7] research confirmed the mediating role of L2 grit in the relationship between perceived EFL teacher support and academic engagement. The current study fills the gap in the field of foreign language education by confirming the mediating role of academic buoyancy between external EFL teacher support and educational outcomes. Furthermore, academic buoyancy, as a relatively recent and increasingly popular personality trait within the realm of foreign language education, was highlighted because its full mediating effect in the links between perceived EFL teacher support and academic achievement is evident in the current study. This coincides with scholars’ call for attention to and emphasis on personality traits in EFL learning and teaching, such as the Big Five Model [51]. This study also provided empirical evidence for theoretical predictions of buoyancy as a significant interpreter of academic proficiency [41,42].
6. Conclusions and Implications
In the present study, the intricate mechanisms of perceived EFL teacher support, academic buoyancy, and academic achievement were investigated. The results show that students’ perceived academic, emotional, and instrumental support can affect their academic achievement via the mediating role of academic buoyancy. The current study further highlights the vital significance of EFL teacher support within the social support system, confirming its essential impact on students’ personality development and academic outcomes. Moreover, this study perhaps represents the first attempt to verify the mediating effect of academic buoyancy in the relationship between dimensions of students’ perceived EFL teacher support and academic achievement. As a relatively newly introduced personality trait, academic buoyancy was disclosed to play an essential part in converting external support into ultimate outcomes.
The results of the current study can add to the growing body of empirical facts and generate implications regarding the value of considering both external support and internal personality factors that affect learners’ EFL learning. The direct and indirect paths from EFL teacher support to academic buoyancy and academic achievement enlighten teachers to provide students with comprehensive and abundant support. Teacher training programs and professional development initiatives are suggested to raise the awareness of novice teachers to provide students with particularly needed assistance. It is recommended that teachers should give students proper academic instruction, adequate emotional care, or accessible after-class service in their EFL learning. In addition, the full mediating effect of academic buoyancy draws attention towards fostering students’ positive personalities so they can adapt more easily to challenges and difficulties and achieve sustainable development. Teaching professionals are expected to lead students to realize the significance of buoyant personalities and organize class meetings or extracurricular activities themed on cultivating constructive personalities.
Despite the attempt of the current study to unravel the intricate link among students’ perceived EFL teacher support, academic buoyancy, and academic achievement, it has several limitations. The conclusions of this study are mainly dependent on students’ self-report data; thus, future studies may implement observational data to offer a more comprehensive representation of the surveyed participants. In addition, the findings of our research are formulated based on data collected from the Chinese EFL learning context; thus, later studies are expected to validate the results in different educational contexts with varied research participants. The conclusions made in the current study are based on quantitative data. Future research is recommended to employ qualitative or mixed-method research designs to validate or extend the present research findings. Moreover, our study adopted a cross-sectional research design, making it difficult to see the dynamic interaction among perceived EFL teacher support, academic buoyancy, and academic achievement. Hence, future researchers may conduct longitudinal studies or implement a dynamic systems theory-based approach to clarify these complex mechanisms further. In addition, future studies are recommended to further examine the relationship between external environmental factors and academic achievement. Potential mediators, such as personality traits and academic emotions, are also important factors to be considered in future research.
Author Contributions
Conceptualization, X.L. and H.L.; Methodology, X.L., H.L. and S.D.; Data analysis, S.D.; Writing—original draft preparation, X.L., H.L. and S.D.; Review and editing, X.L. and S.D.; Supervision, H.L.; Funding acquisition, H.L. All authors have read and agreed to the published version of the manuscript.
Funding
This study was funded by The Project of Discipline Innovation and Advancement (PODIA)-Foreign Language Education Studies at Beijing Foreign Studies University (Grant number: 2020SYLZDXM011).
Institutional Review Board Statement
Ethical review and approval were waived for this study, as it did not involve intervention and it was low-risk.
Informed Consent Statement
Informed consent was obtained from all participants involved in the study.
Data Availability Statement
The data presented in this study are available on request from the corresponding authors. The data are not publicly available due to ethical considerations.
Conflicts of Interest
The authors declare no conflict of interest.
Appendix A. Students’ Perceived EFL Teacher Support Scale (Chinese Language version: https://doi.org/10.1016/j.system.2023.103048)
| Number | Items |
| Q01 | The English teacher carries out special teaching for our weak points (such as attributive clauses, etc.). |
| Q02 | The English teacher shows us how to compensate for limited knowledge (such as guessing meanings from the context, etc.). |
| Q03 | The English teacher imparts language knowledge to us (such as the pronunciation of words, fixed usage, etc.). |
| Q04 | The English teacher expands our extracurricular cultural knowledge related to the textbook content. |
| Q05 | The English teacher imparts practical knowledge to us (such as sentence patterns, etc.). |
| Q06 | The English teacher pays careful attention to my studies. |
| Q07 | The English teacher is very patient and will not give up on my study even if my foundation is poor. |
| Q08 | The English teacher has high expectations of me. |
| Q09 | The English teacher understands the difficulty of my English learning. |
| Q10 | The English teacher helps me choose suitable learning materials. |
| Q11 | The English teacher helps me choose suitable extra-curricular reading materials. |
| Q12 | The English teacher shares online learning resources with me (such as word memorization software, etc.). |
| Academic support (Q01~Q05); Emotional support (Q06~Q09); Instrumental support (Q10~Q12). | |
Appendix B. Academic Buoyancy Scale
| Number | Items |
| Q13 | Once I decide to do something for English learning, I am like a bulldog: I don’t give up until I reach the goal. |
| Q14 | In English class, I continue a difficult task even when the others have already given up on it. |
| Q15 | When I run into a difficult problem in English language class, I keep working at it until I think I’ve solved it. |
| Q16 | I remain motivated even in activities of English learning that spread on several months. |
References
- Gass, S.M.; Selinker, J.; Plonsky, L. Second Language Acquisition: An Introductory Course, 5th ed.; Routledge: New York, NY, USA, 2020. [Google Scholar]
- Luan, L.; Hong, J.C.; Cao, M.; Dong, Y.; Hou, X. Exploring the role of online EFL learners’ perceived social support in their learning engagement: A structural equation model. Interact. Learn. Environ. 2020, 31, 1703–1714. [Google Scholar] [CrossRef]
- Bai, B.; Chao, G.C.N.; Wang, C. The relationship between social support, self-efficacy, and English language learning achievement in Hong Kong. Tesol Q. 2018, 53, 208–221. [Google Scholar] [CrossRef]
- De Ruiter, N.M.P.; Shirvan, M.E.; Talebzadeh, N. Emotional processes of foreign-language learning situated in real-time teacher support. Ecol. Psychol. 2019, 31, 127–145. [Google Scholar] [CrossRef]
- Fang, F.; Tang, X.F. The relationship between Chinese English major students’ learning anxiety and enjoyment in an English language classroom: A positive psychology perspective. Front. Psychol. 2021, 12, 705244. [Google Scholar] [CrossRef]
- Liu, X.; Guo, J. Teacher support, interaction engagement and learning enjoyment in on-line EFL teaching. J. PLA Foreign Lang. 2021, 44, 34–42. [Google Scholar]
- Sadoughi, M.; Hejazi, S.Y. Teacher support, growth language mindset, and academic engagement: The mediating role of L2 grit. Stud. Educ. Eval. 2023, 77, 101251. [Google Scholar] [CrossRef]
- Shakki, F. Iranian EFL students’ L2 engagement: The effects of teacher-student rapport and teacher support. Lang. Relat. Res. 2022, 13, 175–198. [Google Scholar] [CrossRef]
- Yun, S.; Hiver, P.; Al-Hoorie, A.H. Academic buoyancy: Exploring learners’ everyday resilience in the language classroom. Stud. Second Lang. Acquis. 2018, 40, 805–830. [Google Scholar] [CrossRef]
- Liu, H.; Li, X. Unravelling students’ perceived EFL teacher support. System 2023, 115, 103048. [Google Scholar] [CrossRef]
- Chen, S.C.; Chen, H.J. Relationship between perceived social support and English academic achievement among adolescents: The sequentially mediating effects of grit and learning engagement. Bull. Educ. Psychol. 2021, 52, 857–884. [Google Scholar] [CrossRef]
- Shen, Y.; Guo, H. Increasing Chinese EFL learners’ grit: The role of teacher respect and support. Front. Psychol. 2022, 13, 880220. [Google Scholar] [CrossRef] [PubMed]
- Li, W. Resilience among language learners: The roles of support, self-efficacy, and buoyancy. Front. Psychol. 2022, 13, 854522. [Google Scholar] [CrossRef] [PubMed]
- Dewaele, J.M.; Chen, X.; Padilla, A.M.; Lake, J. The flowering of positive psychology in foreign language teaching and acquisition research. Front. Psychol. 2019, 10, 2128. [Google Scholar] [CrossRef] [PubMed]
- Wang, Y.; Liu, H. The mediating roles of buoyancy and boredom in the relationship between autonomous motivation and engagement among Chinese senior high school EFL learners. Front. Psychol. 2022, 13, 992279. [Google Scholar] [CrossRef]
- Liu, H.; Song, X. Exploring “flow” in young Chinese EFL learners’ online English learning activities. System 2021, 96, 102425. [Google Scholar] [CrossRef]
- Teimouri, Y.; Plonsky, L.; Tabandeh, F. L2 grit: Passion and perseverance for second language learning. Lang. Teach. Res. 2020, 26, 893–918. [Google Scholar] [CrossRef]
- Liu, H.; Han, X. Exploring senior high school students’ English academic resilience in the Chinese context. Chin. J. Appl. Linguist. 2022, 45, 49–68. [Google Scholar] [CrossRef]
- Kim, T.Y.; Kim, Y.K. The impact of resilience on L2 learners’ motivated behaviour and proficiency in L2 learning. Educ. Stud. 2017, 43, 1–15. [Google Scholar] [CrossRef]
- Martin, A.J.; Marsh, H.W. Academic buoyancy: Towards an understanding of students’ every day academic resilience. J. Sch. Psychol. 2008, 46, 53–83. [Google Scholar] [CrossRef]
- Fu, L. Social support in class and learning burnout among Chinese EFL learners in higher education: Are academic buoyancy and class level important? Curr. Psychol. 2023, 1–15. [Google Scholar] [CrossRef]
- Aydın, G.; Michou, A. Self-determined motivation and academic buoyancy as predictors of achievement in normative settings. Br. J. Educ. Psychol. 2020, 90, 964–980. [Google Scholar] [CrossRef] [PubMed]
- Cohen, S.; Wills, T.A. Stress, social support, and the buffering hypothesis. Psychol. Bull. 1985, 98, 310–357. [Google Scholar] [CrossRef] [PubMed]
- Kelly, K.M.; Malecki, C.K. Social support, depression, and anxiety in female adolescents: Associations and profiles. Child Youth Care Forum 2022, 51, 85–109. [Google Scholar] [CrossRef]
- Lei, W.N.; Wang, X.W.; Dai, D.Y.; Guo, X.P.; Xiang, S.Q.; Hu, W.P. Academic self-efficacy and academic performance among high school students: A moderated mediation model of academic buoyancy and social support. Psychol. Sch. 2022, 59, 885–899. [Google Scholar] [CrossRef]
- Hou, T.Y.; Zhang, T.Q.; Cai, W.P.; Song, X.R.; Chen, A.B.; Deng, G.H.; Ni, C.Y. Social support and mental health among health care workers during Coronavirus Disease 2019 outbreak: A moderated mediation model. PLoS ONE 2020, 15, e0233831. [Google Scholar] [CrossRef]
- Sippel, L.M.; Pietrzak, R.H.; Charney, D.S.; Mayes, L.C.; Southwick, S.M. How does social support enhance resilience in the trauma-exposed individual? Ecol. Soc. 2015, 20, 10. [Google Scholar] [CrossRef]
- Ye, Z.; Yang, X.Y.; Zeng, C.B.; Wang, Y.Y.; Shen, Z.J.; Li, X.M.; Lin, D.H. Resilience, social support, and coping as mediators between COVID-19-related stressful experiences and acute stress disorder among college students in China. Appl. Psychol.-Health Well Being 2020, 12, 1074–1094. [Google Scholar] [CrossRef]
- Tardy, C.H. Social support measurement. Am. J. Community Psychol. 1985, 13, 187–202. [Google Scholar] [CrossRef]
- Chu, P.S.; Saucier, D.A.; Hafner, E. Meta-analysis of the relationships between social support and well-being in children and adolescents. J. Soc. Clin. Psychol. 2010, 29, 624–645. [Google Scholar] [CrossRef]
- Kim, B.; Jee, S.; Lee, J.; An, S.; Lee, S.M. Relationships between social support and student burnout: A meta-analytic approach. Stress Health 2017, 34, 127–134. [Google Scholar] [CrossRef]
- Liu, H.; Li, X.; Yan, Y. Demystifying the predictive role of students’ perceived foreign language teacher support in foreign language anxiety: The mediation of L2 grit. J. Multiling. Multicult. Dev. 2023. [Google Scholar] [CrossRef]
- Hu, T.; Zhang, M.L.; Liu, H.; Liu, J.C.; Pan, S.J.; Guo, J.H.; Tian, Z.E.; Cui, L. The influence of “small private online course plus flipped classroom” teaching on physical education students’ learning motivation from the perspective of self-determination theory. Front. Psychol. 2022, 13, 938426. [Google Scholar] [CrossRef]
- Zhang, Q. The role of teachers’ interpersonal behaviors in learners’ academic achievements. Front. Psychol. 2022, 13, 921832. [Google Scholar] [CrossRef] [PubMed]
- Chen, J.J.-L. Relation of academic support from parents, teachers, and peers to Hong Kong adolescents’ academic achievement: The mediating role of academic engagement. Genet. Soc. Gen. Psychol. Monogr. 2005, 131, 77–127. [Google Scholar] [CrossRef] [PubMed]
- Piechurska-Kuciel, E. Forms of social support and foreign language attainment: The mediating effect of gender. Stud. Second Lang. Learn. Teach. 2013, 16, 133–148. [Google Scholar] [CrossRef]
- Chong, W.H.; Liem, G.A.D.; Huan, V.S.; Kit, P.L.; Ang, R.P. Student perceptions of self-efficacy and teacher support for learning in fostering youth competencies: Roles of affective and cognitive engagement. J. Adolesc. 2018, 68, 1–11. [Google Scholar] [CrossRef] [PubMed]
- Rohinsa, M.; Cahyadi, S.; Djunaidi, A.; Iskandar, T.Z. The role of teacher support in predicting engagement through academic buoyancy. Int. J. Innov. Creat. Change 2019, 10, 200–213. [Google Scholar]
- Granziera, H.; Liem, G.A.D.; Chong, W.H.; Martin, A.J.; Collie, R.J.; Bishop, M.; Tynan, L. The role of teachers’ instrumental and emotional support in students’ academic buoyancy, engagement, and academic skills: A study of high school and elementary school students in different national contexts. Learn. Instr. 2022, 80, 101619. [Google Scholar] [CrossRef]
- Jahedizadeh, S.; Ghonsooly, B.; Ghanizadeh, A. A model of language students’ sustained flow, personal best, buoyancy, evaluation apprehension, and academic achievement. Porta Ling. 2021, 2021, 257–275. [Google Scholar] [CrossRef]
- Martin, A.J. Academic buoyancy and academic outcomes: Towards a further understanding of students with attention-deficit/hyperactivity disorder (ADHD), students without ADHD, and academic buoyancy itself. Br. J. Educ. Psychol. 2014, 84, 86–107. [Google Scholar] [CrossRef]
- Martin, A.J.; Marsh, H.W. Academic resilience and academic buoyancy: Multidimensional and hierarchical conceptual framing of causes, correlates and cognate constructs. Oxf. Rev. Educ. 2009, 35, 353–370. [Google Scholar] [CrossRef]
- Jahedizadeh, S.; Ghonsooly, B.; Ghanizadeh, A. Academic buoyancy in higher education: Developing sustainability in language learning through encouraging buoyant EFL students. J. Appl. Res. High. Educ. 2019, 11, 162–177. [Google Scholar] [CrossRef]
- Rose, H.; Mckinley, J.; Baffoe-Djan, J. Data Collection Research Methods in Applied Linguistics; Bloomsbury Publishing: London, UK, 2019. [Google Scholar]
- Hair, J.F.; Black, W.C.; Babin, B.J.; Anderson, R.E. Multivariate Data Analysis, 8th ed.; Cengage Learning: Andover, UK, 2019. [Google Scholar]
- Kunnan, A.J. An introduction to structural equation modelling for language assessment research. Lang. Test. 1998, 15, 295–332. [Google Scholar] [CrossRef]
- Blunch, N. Introduction to Structural Equation Modeling Using IBM SPSS Statistics and AMOS, 2nd ed.; SAGE Publications: London, UK, 2013. [Google Scholar]
- Kim, H.Y.; Suárez-Orozco, C. The language of learning: The academic engagement of newcomer immigrant youth. J. Res. Adolesc. 2014, 25, 229–245. [Google Scholar] [CrossRef]
- Dewaele, J.M.; Botes, E.; Greiff, S. Sources and effects of foreign language enjoyment, anxiety, and boredom: A structural equation modeling approach. Stud. Second Lang. Acquis. 2022, 45, 461–479. [Google Scholar] [CrossRef]
- Wang, H.; Wang, Y.; Li, S. Unpacking the relationships between emotions and achievement of EFL learners in China: Engagement as a mediator. Front. Psychol. 2023, 14, 1098916. [Google Scholar] [CrossRef] [PubMed]
- Piechurska-Kuciel, E. The Big Five in SLA; Springer: Cham, Switzerland, 2020. [Google Scholar]
Disclaimer/Publisher’s Note: The statements, opinions and data contained in all publications are solely those of the individual author(s) and contributor(s) and not of MDPI and/or the editor(s). MDPI and/or the editor(s) disclaim responsibility for any injury to people or property resulting from any ideas, methods, instructions or products referred to in the content. |
© 2023 by the authors. Licensee MDPI, Basel, Switzerland. This article is an open access article distributed under the terms and conditions of the Creative Commons Attribution (CC BY) license (https://creativecommons.org/licenses/by/4.0/).

