Review of the Relationship Management Strategies for Building Flood Disaster Resilience through Public–Private Partnership
Abstract
1. Introduction
2. Public–Private Partnership in Community Flood Management
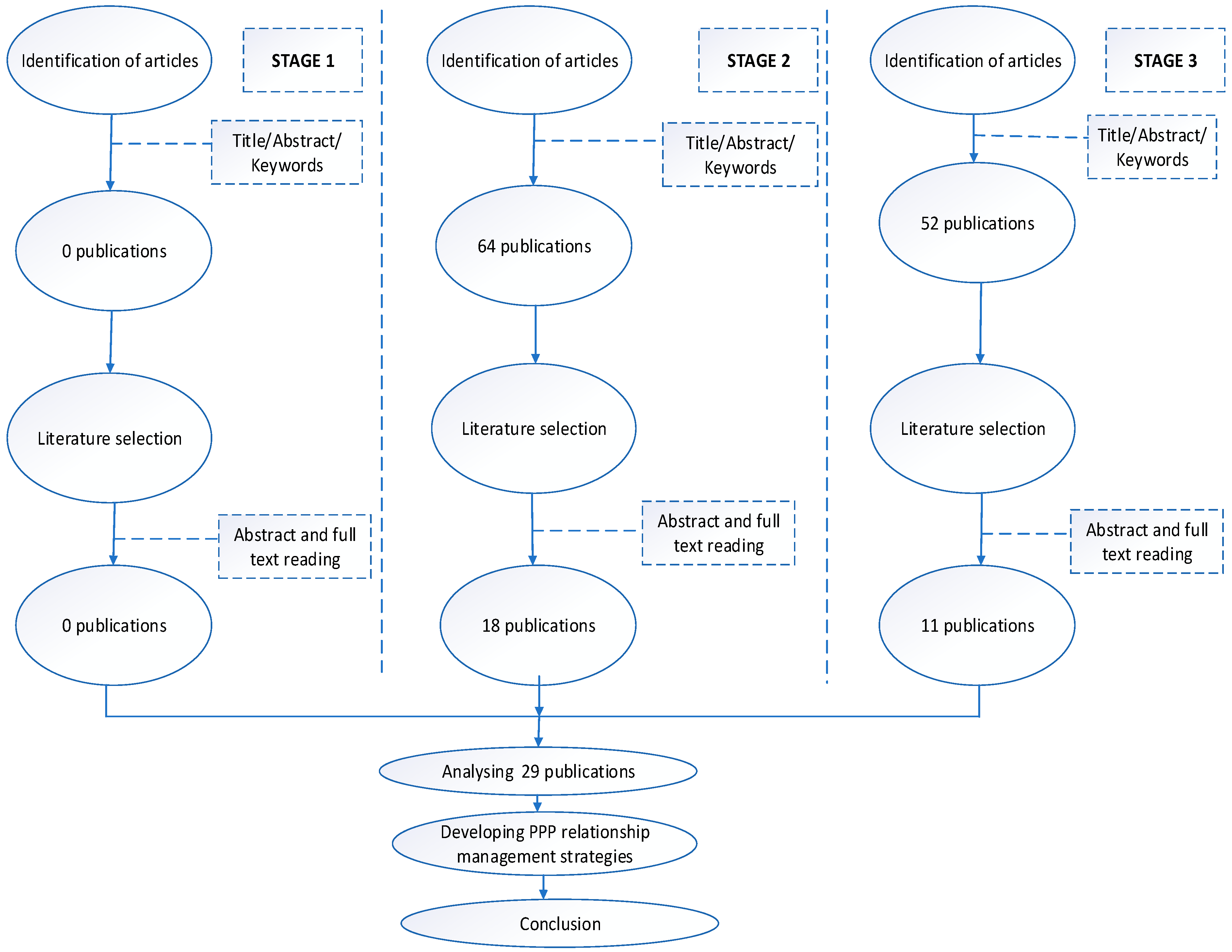
3. Research Methodology
3.1. Literature Identification
3.2. Screening and Literature Selection
3.3. Analyzing the Selected Papers
4. Results and Discussion
4.1. Time Distribution of Selected Publications
4.2. Geographic Analysis of the Selected Papers
4.3. Relationship Management Strategies for Building Flood Resilience through PPP
4.3.1. Effective Communication
4.3.2. Legal and Coordination
4.3.3. Knowledge Co-Production
4.3.4. Monitoring and Evaluation
4.3.5. Social Initiatives
4.3.6. Consistent Funding
5. Conceptual Model
- Step 1: Definition and communication of goals and priorities
- Step 2: Identify the status quo and need for action
- Step 3: Prioritize relationship management strategies
- Step 4: Verify efficiency
6. Implications for Future Practice and Research
7. Conclusions
Author Contributions
Funding
Institutional Review Board Statement
Informed Consent Statement
Data Availability Statement
Conflicts of Interest
References
- Hutton, R.B.; Cox, D.B.; Clouse, M.L.; Gaensbauer, J.; Banks, B.D. The role of sustainable development in risk assessment and management for multinational corporations. Multinatl. Bus. Rev. 2007, 15, 89. [Google Scholar]
- Lawanson, O.I.; Proverbs, D.; Ibrahim, R.L. The impact of flooding on poor communities in Lagos State, Nigeria: The case of the Makoko urban settlement. J. Flood Risk Manag. 2022, 16, e12838. [Google Scholar] [CrossRef]
- United Nations. The World’s Cities in 2016: Data Booklet; United Nations: New York, NY, USA, 2016.
- Yang, C.-L.; Shieh, M.-C.; Huang, C.-Y.; Tung, C.-P. A Derivation of Factors Influencing the Successful Integration of Corporate Volunteers into Public Flood Disaster Inquiry and Notification Systems. Sustainability 2018, 10, 1973. [Google Scholar] [CrossRef]
- Ahmadisharaf, E.; Kalyanapu, A.J.; Chung, E.-S. Sustainability-Based Flood Hazard Mapping of the Swannanoa River Watershed. Sustainability 2017, 9, 1735. [Google Scholar] [CrossRef]
- Yabe, T.; Rao, P.S.C.; Ukkusuri, S.V. Regional differences in resilience of social and physical systems: Case study of Puerto Rico after Hurricane Maria. Environ. Plan. B Urban Anal. City Sci. 2020, 48, 1042–1057. [Google Scholar] [CrossRef]
- Chen, J.; Chen, T.H.Y.; Vertinsky, I.; Yumagulova, L.; Park, C. Public-Private Partnerships for the Development of Disaster Resilient Communities. J. Conting. Crisis Manag. 2013, 21, 130–143. [Google Scholar] [CrossRef]
- Shao, J. Model assessment of public–private partnership flood insurance systems: An empirical study of Japan. Geneva Pap. Risk Insur.-Issues Pr. 2021, 47, 79–102. [Google Scholar] [CrossRef]
- Report, U.S. Monitoring the Implementation of Sendai Framework for Disaster Risk Reduction 2015–2030: A Snapshot of Reporting for 2018; UNDRR: Geneva, Switzerland, 2020. [Google Scholar]
- Ganapathy, V. A Roadmap For Managing Disasters In India. Aweshkar Res. J. 2018, 24, 80–98. [Google Scholar]
- Steijn, B.; Klijn, E.H.; Edelenbos, J. Public private partnerships: Added value by organizational form or management? Public Adm. 2011, 89, 1235–1252. [Google Scholar] [CrossRef]
- Lassa, J.A. Public private partnership in disaster reduction in a developing country: Findings from West Sumatra, Indonesia. Am. J. Geogr. Inf. Syst. 2013, 2. [Google Scholar]
- Steinfuhrer, A.; Kuhlicke, C.; Marchi, B.; Scolobig, A.; Tapsell, S.; Tunstall, S. Local Communities at Risk from Flooding: Social Vulnerability, Resilience and Recommendations for Flood Risk Management; UFZ-Helmholtz Centre for Environmental Research: Leipzig, Germany, 2009. [Google Scholar]
- Craft, L.L. Examining Community Resilience in the Disaster-Prone City of Conway, SC. J. Soc. Change 2020, 12, 12. [Google Scholar]
- Sharifi, A. Urban form resilience: A meso-scale analysis. Cities 2019, 93, 238–252. [Google Scholar] [CrossRef]
- Watanabe, K. Developing public–private partnership based business continuity management for increased community resilience. J. Bus. Contin. Emerg. Plan. 2009, 3, 335–344. [Google Scholar]
- Chandra, A.; Moen, S.; Sellers, C. What Role Does the Private Sector have in Supporting Disaster Recovery, and What Challenges Does It Face in Doing So? Rand Corporation: Santa Monica, CA, USA, 2016. [Google Scholar]
- Auzzir, Z.A.; Haigh, R.P.; Amaratunga, D. Public-private Partnerships (PPP) in Disaster Management in Developing Countries: A Conceptual Framework. Procedia Econ. Finance 2014, 18, 807–814. [Google Scholar] [CrossRef]
- Freeman, R.E. Strategic Management: A Stakeholder Approach; Cambridge University Press: Cambridge, UK, 1984. [Google Scholar]
- Newcombe, R. From client to project stakeholders: A stakeholder mapping approach. Constr. Manag. Econ. 2003, 21, 841–848. [Google Scholar] [CrossRef]
- Prior, D.D. Integrating Stakeholder Management and Relationship Management: Contributions from the Relational View of the Firm. J. Gen. Manag. 2006, 32, 17–30. [Google Scholar] [CrossRef]
- Zou, W.; Kumaraswamy, M.; Chung, J.; Wong, J. Identifying the critical success factors for relationship management in PPP projects. Int. J. Proj. Manag. 2014, 32, 265–274. [Google Scholar] [CrossRef]
- Kaharuddin, S.K.; Adnan, H.; Baharuddin, H.E.A. Assessing the Emerging Factors on Stakeholder Management in Public–Private Partnerships (PPP) in Malaysia. In Collaboration and Integration in Construction, Engineering, Management and Technology; Springer: Berlin/Heidelberg, Germany, 2021; pp. 515–519. [Google Scholar]
- Marana, P.; Labaka, L.; Sarriegi, J.M. Barriers that Hamper the Efficiency of Public-Private Partnerships (PPPs) in Critical Infrastructure Protection; Walls, L., Revie, M., Bedford, T., Eds.; CRC Press/Balkema: Leiden, The Netherlands, 2017; p. 85. [Google Scholar]
- Busch, N.E.; Givens, A.D. Achieving resilience in disaster management: The role of public-private partnerships. J. Strateg. Secur. 2013, 6, 1–19. [Google Scholar] [CrossRef]
- Van Der Berg, A. Public-private partnerships in local disaster management: A panacea to all local disaster management ills? Potchefstroom Electron. Law J. Potchefstroomse Elektron. Regsblad 2015, 18, 994–1033. [Google Scholar] [CrossRef]
- Mehring, P.; Geoghegan, H.; Cloke, H.; Clark, J. What is going wrong with community engagement? How flood communities and flood authorities construct engagement and partnership working. Environ. Sci. Policy 2018, 89, 109–115. [Google Scholar] [CrossRef]
- Löschner, L.; Nordbeck, R.; Scherhaufer, P.; Seher, W. Scientist–stakeholder workshops: A collaborative approach for integrating science and decision-making in Austrian flood-prone municipalities. Environ. Sci. Policy 2016, 55, 345–352. [Google Scholar] [CrossRef]
- Chinyio, E.; Olomolaiye, P. Introducing stakeholder management. Constr. Stakehold. Manag. 2010, 1–20. [Google Scholar]
- Osei-Kyei, R.; Chan, A.P.C. Review of studies on the Critical Success Factors for Public–Private Partnership (PPP) projects from 1990 to 2013. Int. J. Proj. Manag. 2015, 33, 1335–1346. [Google Scholar] [CrossRef]
- Tijani, B.; Osei-Kyei, R.; Feng, Y. A review of work-life balance in the construction industry. Int. J. Constr. Manag. 2022, 22, 2671–2686. [Google Scholar] [CrossRef]
- Osei-Kyei, R.; Tam, V.; Ma, M.; Mashiri, F. Critical review of the threats affecting the building of critical infrastructure resilience. Int. J. Disaster Risk Reduct. 2021, 60, 102316. [Google Scholar] [CrossRef]
- Akomea-Frimpong, I.; Jin, X.; Osei-Kyei, R. Mapping Studies on Sustainability in the Performance Measurement of Public-Private Partnership Projects: A Systematic Review. Sustainability 2022, 14, 7174. [Google Scholar] [CrossRef]
- Ampratwum, G.; Osei-Kyei, R.; Tam, V.W. Exploring the concept of public-private partnership in building critical infrastructure resilience against unexpected events: A systematic review. Int. J. Crit. Infrastruct. Prot. 2022, 39, 100556. [Google Scholar] [CrossRef]
- Lee, M.; Han, X.; Quising, P.; Villaruel, M.L. Hazard analysis on public–private partnership projects in developing Asia. Asian Dev. Bank Econ. Work. Pap. Ser. 2018. [Google Scholar]
- Chowdhury, A.N.; Chen, P.; Tiong, R.L. Analysing the structure of public–private partnership projects using network theory. Constr. Manag. Econ. 2011, 29, 247–260. [Google Scholar] [CrossRef]
- Panayides, P. Enhancing innovation capability through relationship management and implications for performance. Eur. J. Innov. Manag. 2006, 9, 466–483. [Google Scholar] [CrossRef]
- Cutts, M.; Wang, Y.; Yu, Q. New Perspectives on Building Resilience into Infrastructure Systems. Nat. Hazards Rev. 2017, 18. [Google Scholar] [CrossRef]
- Rajhans, K. Effective communication management: A key to stakeholder relationship management in project-based organizations. IUP J. Soft Ski. 2018, 12, 47–66. [Google Scholar]
- Brogt, E.; Grimshaw, M.; Baird, N. Clergy views on their role in city resilience: Lessons from the Canterbury earthquakes. Kōtuitui N. Z. J. Soc. Sci. Online 2015, 10, 83–90. [Google Scholar] [CrossRef]
- Bourne, L. Stakeholder Relationship Management: A Maturity Model for Organisational Implementation; Routledge: London, UK, 2016. [Google Scholar]
- Jeffery, N. Stakeholder engagement: A road map to meaningful engagement. Doughty Cent. Cranfield Sch. Manag. 2009, 2, 19–48. [Google Scholar]
- Adams, L.M. Promoting Disaster Resilience Through Use of Interdisciplinary Teams: A Program Evaluation of the Integrated Care Team Approach. World Med Health Policy 2016, 8, 8–26. [Google Scholar] [CrossRef]
- Hallegatte, S.; Rentschler, J.; Walsh, B. Building Back Better; World Bank: Washington, DC, USA, 2018. [Google Scholar]
- Aguilar-Barajas, I.; Sisto, N.P.; Ramirez, A.I.; Magaña-Rueda, V. Building urban resilience and knowledge co-production in the face of weather hazards: Flash floods in the Monterrey Metropolitan Area (Mexico). Environ. Sci. Policy 2019, 99, 37–47. [Google Scholar] [CrossRef]
- Swart, R.; Sedee, A.; De Pater, F.; Goosen, H.; Pijnappels, M.; Vellinga, P. Climate-proofing spatial planning and water management projects: An analysis of 100 local and regional projects in the Netherlands. J. Environ. Policy Plan. 2014, 16, 55–74. [Google Scholar] [CrossRef]
- Doyle, E.E.; Becker, J.S.; Neely, D.P.; Johnston, D.M.; Pepperell, B. Knowledge transfer between communities, practitioners, and researchers: A case study for community resilience in Wellington, New Zealand. Australas. J. Disaster Trauma Stud. 2015, 19, 55. [Google Scholar]
- Rauter, M.; Kaufmann, M.; Thaler, T.; Fuchs, S. Flood risk management in Austria: Analysing the shift in responsibility-sharing between public and private actors from a public stakeholder’s perspective. Land Use Policy 2020, 99, 105017. [Google Scholar] [CrossRef]
- Lamond, J.; Adekola, O.; Adelekan, I.; Eze, B.; Ujoh, F. Information for Adaptation and Response to Flooding, Multi-Stakeholder Perspectives in Nigeria. Climate 2019, 7, 46. [Google Scholar] [CrossRef]
- Maraña, P.; Labaka, L.; Sarriegi, J.M. Maintenance in critical infrastructures: The need for public-private partnerships. In Optimum Decision Making in Asset Management; IGI Global: Hershey, PA, USA, 2016. [Google Scholar]
- White, I.; Connelly, A.; Garvin, S.; Lawson, N.; O’Hare, P. Flood resilience technology in Europe: Identifying barriers and co-producing best practice. J. Flood Risk Manag. 2016, 11, S468–S478. [Google Scholar] [CrossRef]
- Hosseini, S.; Barker, K. Modeling infrastructure resilience using Bayesian networks: A case study of inland waterway ports. Comput. Ind. Eng. 2016, 93, 252–266. [Google Scholar] [CrossRef]
- Meyer, M.A.; Hendricks, M.; Newman, G.D.; Masterson, J.H.; Cooper, J.T.; Sansom, G.; Gharaibeh, N.; Horney, J.; Berke, P.; van Zandt, S.; et al. Participatory action research: Tools for disaster resilience education. Int. J. Disaster Resil. Built Environ. 2018, 9, 402–419. [Google Scholar] [CrossRef] [PubMed]
- O’donnell, E.; Lamond, J.; Thorne, C. Learning and Action Alliance framework to facilitate stakeholder collaboration and social learning in urban flood risk management. Environ. Sci. Policy 2018, 80, 1–8. [Google Scholar] [CrossRef]
- Nickols, F.W. Why a Stakeholder Approach to Evaluating Training. Adv. Dev. Hum. Resour. 2005, 7, 121–134. [Google Scholar] [CrossRef]
- Budhiati, L. Local leadership model towards a resilient city in semarang municipality. Plan. Malays. 2016, 15, 377–388. [Google Scholar]
- Elias, A.A.; Cavana, R.Y.; Jackson, L.S. Stakeholder analysis for R&D project management. R&D Manag. 2002, 32, 301–310. [Google Scholar] [CrossRef]
- Das, R.; Singh, L.; Jawed, M. Stakeholder Management in Public–Private–Partnership Projects: A Review. Recent Adv. Civ. Eng. 2022, 33–44. [Google Scholar]
- Edelenbos, J.; Klijn, E.-H. Trust in complex decision-making networks: A theoretical and empirical exploration. Adm. Soc. 2007, 39, 25–50. [Google Scholar] [CrossRef]
- Kabahinda, E.; Mwesigwa, R. Trust Mediates the Relationship Between Stakeholder Behavior and Stakeholder Management of Public Private Partnership Projects in Uganda. Public Organ. Rev. 2022, 23, 245–263. [Google Scholar] [CrossRef]
- Cahyanto, I.P.; Liu-Lastres, B.; Edwards, C. Developing a resilience-based adaptive co-management framework: Public sectors’ insights on the role of tourism. J. Policy Res. Tour. Leis. Events 2021, 13, 204–221. [Google Scholar] [CrossRef]
- Dunn-Cavelty, M.; Suter, M. Public–Private Partnerships are no silver bullet: An expanded governance model for Critical Infrastructure Protection. Int. J. Crit. Infrastruct. Prot. 2009, 2, 179–187. [Google Scholar] [CrossRef]
- Prats Cabrera, J.O. The Governance of Public-Private Partnerships: A Comparative Analysis; Inter-American Development Bank: Washington, DC, USA, 2019. [Google Scholar]
- Plummer, R.; Armitage, D.R.; De Loë, R.C. Adaptive comanagement and its relationship to environmental governance. Ecol. Soc. 2013, 18. [Google Scholar] [CrossRef]
- Pahl-Wostl, C. The role of governance modes and meta-governance in the transformation towards sustainable water governance. Environ. Sci. Policy 2018, 91, 6–16. [Google Scholar] [CrossRef]




| S/N | Authors | Title | Year | Journal |
|---|---|---|---|---|
| 1 | Ghanem M., Elshaer I., Saad S. | Tourism public-private partnership (PPP) projects: an exploratory-sequential approach | 2022 | Tourism Review |
| 2 | Surachman E.N., Perwitasari S.W., Suhendra M. | Stakeholder management mapping to improve public-private partnership success in emerging country water projects: Indonesia’s experience | 2022 | Utilities Policy |
| 3 | Sanda Y.N., Anigbogu N.A., Izam Y.D., Nuhu L.Y. | Managing Stakeholder Opportunism in Public-Private Partnership (PPP) Housing Projects | 2022 | Journal of Construction in Developing Countries |
| 4 | Kaharuddin S.K., Adnan H., Baharuddin H.E.A. | Identification of Successful Delivery Factors for Stakeholder Management in Public-Private Partnerships Projects in Malaysia | 2021 | International Journal of Sustainable Construction Engineering and Technology |
| 5 | Dithebe K., Aigbavboa C.O., Thwala W.D.D., Hayhow S., Talebi S. | Stakeholder management in the alleviation of legal and regulatory disputes in public-private partnership projects in South Africa | 2021 | Journal of Engineering, Design and Technology |
| 6 | Jayasuriya S., Zhang G., Yang R.J. | Exploring the impact of stakeholder management strategies on managing issues in PPP projects | 2020 | International Journal of Construction Management |
| 7 | Maraña P., Labaka L., Sarriegi J.M. | We need them all: development of a public private people partnership to support a city resilience building process | 2020 | Technological Forecasting and Social Change |
| 8 | Amadi C., Carrillo P., Tuuli M. | PPP projects: improvements in stakeholder management | 2020 | Engineering, Construction and Architectural Management |
| 9 | Kaharuddin S.K., Adnan H., Bahaniddiir H.E.A. | Assessing the emerging factors on stakeholder management in public-private partnerships (ppp) in Malaysia | 2019 | International Conference on Construction in the 21st Century |
| 10 | Marana P., Labaka L., Sarriegi J.M. | A framework for public-private-people partnerships in the city resilience-building process | 2018 | Safety Science |
| 11 | Amadi C., Carrillo P., Tuuli M. | Stakeholder management in PPP projects: external stakeholders’ perspective | 2018 | Built Environment Project and Asset Management |
| 12 | Osei-Kyei R., Chan A.P.C., Ameyaw E.E. | A fuzzy synthetic evaluation analysis of operational management critical success factors for public-private partnership infrastructure projects | 2017 | Benchmarking |
| 13 | De Schepper S., Dooms M., Haezendonck E. | Stakeholder dynamics and responsibilities in Public-Private Partnerships: A mixed experience | 2014 | International Journal of Project Management |
| 14 | Henjewele C., Fewings P., Pantaleo D.R. | De-marginalising the public in PPP projects through multi-stakeholders management | 2013 | Journal of Financial Management of Property and Construction |
| 15 | Kabahinda E., Mwesigwa R. | Trust Mediates the Relationship Between Stakeholder Behavior and Stakeholder Management of Public Private Partnership Projects in Uganda | 2022 | Public Organization Review |
| 16 | Osei-Kyei R., Chan A.P.C. | Public sector’s perspective on implementing public—private partnership (PPP) policy in Ghana and Hong Kong | 2018 | Journal of Facilities Management |
| 17 | Burke R., Demirag I. | Risk transfer and stakeholder relationships in Public Private Partnerships | 2017 | Accounting Forum |
| 18 | Osei-Kyei R., Chan A.P.C., Ameyaw E.E. | A fuzzy synthetic evaluation analysis of operational management critical success factors for public-private partnership infrastructure projects | 2017 | Benchmarking |
| 19 | Mehring P., Geoghegan H., Cloke H.L., Clark J.M. | What is going wrong with community engagement? How flood communities and flood authorities construct engagement and partnership working | 2018 | Environmental Science and Policy |
| 20 | Thaler T., Levin-Keitel M. | Multi-level stakeholder engagement in flood risk management-A question of roles and power: Lessons from England | 2016 | Environmental Science and Policy |
| 21 | Geaves L.H., Penning-Rowsell E.C. | Flood Risk Management as a public or a private good, and the implications for stakeholder engagement | 2016 | Environmental Science and Policy |
| 22 | Rauter M., Kaufmann M., Thaler T., Fuchs S. | Flood risk management in Austria: Analysing the shift in responsibility-sharing between public and private actors from a public stakeholder’s perspective | 2020 | Land Use Policy |
| 23 | Aguilar-Barajas I., Sisto N.P., Ramirez A.I., Magaña-Rueda V. | Building urban resilience and knowledge co-production in the face of weather hazards: flash floods in the Monterrey Metropolitan Area (Mexico) | 2019 | Environmental Science and Policy |
| 24 | Lamond J., Adekola O., Adelekan I., Eze B., Ujoh F. | Information for adaptation and response to flooding, multi-stakeholder perspectives in Nigeria | 2019 | Climate |
| 25 | Meyer M.A., Hendricks M., Newman G.D., Masterson J.H., Cooper J.T., Sansom G., Gharaibeh N., Horney J., Berke P., van Zandt S., Cousins T. | Participatory action research: tools for disaster resilience education | 2018 | International Journal of Disaster Resilience in the Built Environment |
| 26 | O’Donnell E.C., Lamond J.E., Thorne C.R. | Learning and Action Alliance framework to facilitate stakeholder collaboration and social learning in urban flood risk management | 2018 | Environmental Science and Policy |
| 27 | González-Riancho P., Gerkensmeier B., Ratter B.M.W., González M., Medina R. | Storm surge risk perception and resilience: A pilot study in the German North Sea coast | 2015 | Ocean and Coastal Management |
| 28 | Reyers B., Nel J.L., O’Farrell P.J., Sitas N., Nel D.C. | Navigating complexity through knowledge coproduction: Mainstreaming ecosystem services into disaster risk reduction | 2015 | Proceedings of the National Academy of Sciences of the United States of America |
| 29 | Baba H., Watanabe T., Miyata K., Matsumoto H. | Area business continuity management, a new approach to sustainable local economy | 2015 | Journal of Disaster Research |
| Categories | Strategies | Reference Numbers from Table 1 |
|---|---|---|
| Effective Communication | Facilitating information exchange (Knowledge transfer and experience) | 1, 4, 7, 21, 23, 26, 29 |
| Frequency of meetings and communication during design and implementation | 1, 14 | |
| Identifying all stakeholders of the PPP | 1 | |
| Effective communication | 2, 4–6, 8, 9, 22, 25 | |
| Considering the needs of stakeholders in the early stages of planning | 1, 24 | |
| awareness of resilience flood resilience action plan | 4 | |
| Legal and Coordination | Strong legal and institutional framework to ensure parties adhere to contract agreement | 3–5 |
| Providing clarity on roles of each stakeholder | 5, 6, 27 | |
| Updating/managing concerns and conflict | 14 | |
| Provision of speedy dispute resolution mechanism | 3–5, 11, 12, 14 | |
| Creation of governance structures that enable the allocation of responsibilities and accountabilities | 13 | |
| Knowledge co-production | training for members of partnership working in community consultation and for staff who manage the operational period | 4, 6, 8, 13 |
| employment of highly skilled and competent workmanship in service operations | 12, 19 | |
| Availability of training programs | 1, 7, 21 | |
| Managerial and technical knowledge and skills of partners | 1 | |
| Professional human resources and management | 25 | |
| knowledge coproduction | 28 | |
| participatory infrastructure assessment | 25 | |
| Monitoring and Evaluation | Monitoring relationships and performance | 1–3, 5, 7, 10 |
| Participatory infrastructure assessment | 25 | |
| Social initiatives | transparency among stakeholders | 11 |
| Understanding stakeholders’ interest areas (needs and constraints) | 5 | |
| Trust in partner’s representatives | 1, 3, 5, 7, 9, 10 | |
| Respect between partners | 1 | |
| Strong project commitment and initiative | 2 | |
| Providing effective leadership | 5 | |
| cooperation agreements with surrounding municipalities and public utility companies | 13 | |
| Consistent Funding | Regular funding | 9, 20 |
Disclaimer/Publisher’s Note: The statements, opinions and data contained in all publications are solely those of the individual author(s) and contributor(s) and not of MDPI and/or the editor(s). MDPI and/or the editor(s) disclaim responsibility for any injury to people or property resulting from any ideas, methods, instructions or products referred to in the content. |
© 2023 by the authors. Licensee MDPI, Basel, Switzerland. This article is an open access article distributed under the terms and conditions of the Creative Commons Attribution (CC BY) license (https://creativecommons.org/licenses/by/4.0/).
Share and Cite
Osei-Kyei, R.; Tam, V.W.Y.; Komac, U.; Ampratwum, G. Review of the Relationship Management Strategies for Building Flood Disaster Resilience through Public–Private Partnership. Sustainability 2023, 15, 10089. https://doi.org/10.3390/su151310089
Osei-Kyei R, Tam VWY, Komac U, Ampratwum G. Review of the Relationship Management Strategies for Building Flood Disaster Resilience through Public–Private Partnership. Sustainability. 2023; 15(13):10089. https://doi.org/10.3390/su151310089
Chicago/Turabian StyleOsei-Kyei, Robert, Vivian W. Y. Tam, Ursa Komac, and Godslove Ampratwum. 2023. "Review of the Relationship Management Strategies for Building Flood Disaster Resilience through Public–Private Partnership" Sustainability 15, no. 13: 10089. https://doi.org/10.3390/su151310089
APA StyleOsei-Kyei, R., Tam, V. W. Y., Komac, U., & Ampratwum, G. (2023). Review of the Relationship Management Strategies for Building Flood Disaster Resilience through Public–Private Partnership. Sustainability, 15(13), 10089. https://doi.org/10.3390/su151310089

