Next Article in Journal
Can HPWS Promote Digital Innovation? E-Learning as Mediator and Supportive Organisational Culture as Moderator
Previous Article in Journal
Modeling Structural Changes in Intra-Asian Maritime Container Shipping Networks Considering Their Characteristics
Previous Article in Special Issue
EntreComp Framework: A Bibliometric Review and Research Trends
 
 
Font Type:
Arial Georgia Verdana
Font Size:
Aa Aa Aa
Line Spacing:
Column Width:
Background:
Article

The Effect of Sustainability Orientation on CRM Adoption

by
Obaid Mobarak Al-Shuridah
1,* and
Nelson Oly Ndubisi
2
1
Department of Management and Marketing, KFUPM Business School, Dhahran 31261, Saudi Arabia
2
Department of Management and Marketing, Qatar University, Doha P.O. Box 2713, Qatar
*
Author to whom correspondence should be addressed.
Sustainability 2023, 15(13), 10054; https://doi.org/10.3390/su151310054
Submission received: 1 April 2023 / Revised: 8 May 2023 / Accepted: 17 May 2023 / Published: 25 June 2023

Abstract

As research stresses the relevance of sustainability orientation and the necessity of viewing it as a key source of organizations’ competitive advantage, interest in it from a number of academic fields is growing and gaining ground. Furthermore, organizations are under tremendous pressure to be more socially responsible and environmentally sustainable while staying customer-focused. This has resulted in the development of the practice of customer relationship management (CRM) towards sustainability, which considers social, economic, and environmental implications while developing fruitful, long-term customer relationships. The main goal of this study was to determine whether there is a relationship between individuals’ sustainability beliefs and their intention to use CRM systems (intention) and commitment to organizations that provide CRM systems (commitment). It is proposed that sustainability orientation indirectly predicts two outcome constructs, intention and commitment, through two mediators, namely, attitude towards using CRM systems and trust in firms providing such systems. The data were collected from Australia using an online survey panel with a total of 303 completed responses. The results showed that the hypothesized relationships between sustainability orientation and attitude towards using CRM systems and trust in the firms providing CRM systems were all significant and in the proposed direction. Attitude and trust were found to significantly affect intention to adopt CRM systems and commitment to the firms that provide such systems, confirming the hypothesized mediation role of attitude and trust. Furthermore, this mediation was partial since there were significant and direct relationships between sustainability orientation and the two outcome constructs, intention and commitment.

1. Introduction

There has recently been a surge in scholarly interest in sustainability orientation (SO) from a variety of academic disciplines, including entrepreneurship, management, and marketing [1]. SO is discussed from a variety of perspectives, including an organization’s sustainability orientation, which is linked to a firm’s performance. In this context, sustainability orientation refers to an organization’s belief in incorporating environmental and societal considerations into all business operations [2]. Another point of view is to discuss sustainability orientation from an individual’s perspective, i.e., individuals’ concern for environmental protection and a firm’s social responsibility [2]. In this context, Kuckertz and Wagner [2] (p. 536) mentioned that “Individuals with stronger sustainability orientations are precisely those that value non-monetary benefits, as well as existence and option values with regard to environmental goods”.
The extant literature suggests the importance of sustainability orientation and the necessity to look at it as a major source of firms’ competitive advantage (e.g., [3,4]). Customer relationship management (CRM) is a technique for developing a relationship between an organization and its customers, allowing a business to communicate with both future and present customers. It aids in increasing current customer satisfaction and obtaining referrals from new customers [5]. CRM systems strive to successfully manage such interactions by employing technology to acquire information, manage customer relationships, and optimize long-term value. Although CRM systems offer tremendous benefits over a long time, studies show that the majority of CRM programs fail to meet their potential for a variety of reasons, including strategy and implementation activities (e.g., [6,7]).
According to Ferrer-Estévez, and Chalmeta [8], the increased pressure on firms to be more socially responsive and environmentally sustainable while remaining customer-oriented has forced an evolution in CRM towards sustainable customer relationship management (SCRM), which can be defined as considering social, economic, and environmental impacts when creating fruitful, long-term customer relations.
There is a lack of research that clearly links people’s sustainability orientation with the outcomes of that orientation in relation to customer relationship management. Thus, this research investigated the role of sustainability orientation and the mechanisms through which it impacts intention to adopt customer relationship management systems and commitment to organizations providing such systems.
Therefore, in this paper, we propose that the successful implementation of CRM systems may stem from customers’ beliefs about the environmental and societal impact that such systems may have on building positive attitudes and trust in such systems. In this paper, the focus is not on environmental management but on measuring individuals’ sustainability orientation (i.e., individuals’ beliefs about environmental protection and social responsibility) and how such orientation impacts their attitudes towards using CRM systems and trust in firms that provide such CRM systems as two determinants of intention to adopt/use these CRM systems and commitment to deal with such companies that provide these CRM systems. In other words, for those who are sustainability-oriented, we intended to investigate if there is a linkage between individuals’ sustainability beliefs and their intention to adopt/use CRM systems and the extent to which they commit themselves to firms that provide CRM systems. Furthermore, if there is a linkage, what would be the consequences for policy related to activities firms perform in the area of environmental sustainability and social responsibility? Hence, an individual’s sustainability orientation is regarded as a predictor of attitude and trust in this paper. Attitude towards using CRM systems and trust in companies providing such systems mediate the relationship between sustainability orientation and intention to adopt/use CRM systems and commitment to firms providing such CRM systems, which are outcome variables.
This paper contributes to the theory and application of individuals’ sustainability orientation in a very important area of business, CRM systems, that almost all businesses across various industries heavily invest in, thus filling a gap in research concerned with the integration of sustainability in customer relationship management. Moreover, studying sustainability orientation in the context of CRM systems may add to our understanding of customers’ intentions to adopt/use CRM systems and their commitment to patronize firms that provide CRM systems. Furthermore, testing attitude and trust as mediators of the relationship between sustainability orientation and intention and commitment is new and worth exploring in view of the paucity of research on sustainability and, more specifically, sustainability orientation.

2. Literature Review and Hypotheses Development

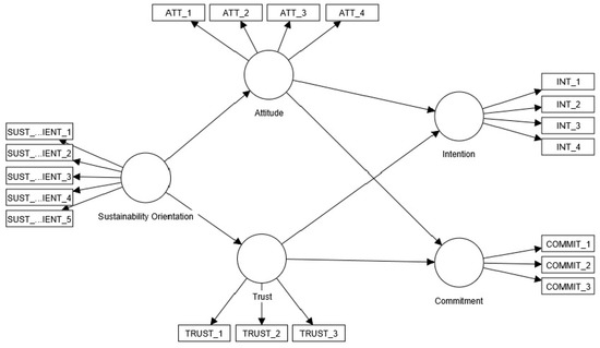
This study tested a model (Figure 1) proposing that sustainability orientation indirectly predicts two outcome constructs, intention to adopt/use CRM systems and commitment to firms that provide such CRM systems, through two mediators, namely, attitude towards using CRM systems and trust in firms providing such systems.
The extant literature has shown that attitude and trust strongly predict intention (here, intention to adopt/use CRM systems) and commitment (here, commitment to CRM providers). However, attitude and trust’s influence on intention and commitment can be determined by other factors. In this paper, we try to investigate the direct relationship between sustainability orientation and two mediating constructs (attitude towards using CRM systems and trust in firms providing such systems) and the indirect (i.e., mediated) relationship between sustainability orientation and both intention and commitment.

2.1. Main Hypotheses

2.1.1. Sustainability Orientation and Attitude

An individual’s sustainability orientation is defined here as an individual’s concern for environmental protection and a firm’s social responsibility. Therefore, such individuals could potentially be interested in supporting initiatives and will inevitably give opportunities to firms that see sustainability and social responsibility as their obligation [2,9].
Attitude here refers to users’ feeling about and propensity to adopt/use CRM systems provided by the firms they deal with across different industries. Individuals who have concerns for environmental protection and a firm’s social responsibility have positive feelings towards using products of firms that embrace sustainability and social responsibility.
In developing hypotheses for this paper, we partially used the decomposed theory of planned behavior (DTPB) [10], which argues that for a better understanding of the relationship between the belief structures and the antecedents of behavioral intention, decomposing beliefs into multi-dimensional constructs is helpful. The key purpose of the DTPB and the original theory of planned behavior (TPB) is to predict behavior with a behavioral intention construct that is in turn jointly shaped by the attitude towards performing the behavior and two other factors. Attitude towards the behavior is in turn influenced by a person’s belief that performing the behavior will lead to certain consequences and their evaluation of those consequences (i.e., positive or negative evaluation of the behavior). In this study, we tested individual sustainability orientation as a predictor of attitude.
Therefore, in testing the direct relationship between sustainability orientation and attitude, we formed the following hypothesis:
 Hypothesis 1 (H1): 
There is a positive relationship between individuals’ sustainability orientation and their attitude towards using CRM systems.

2.1.2. Attitude and Intention

Intention here refers to an individual’s willingness to adopt/use the CRM systems provided by several firms across several industries. Fishbein and Ajzen [11] demonstrated that an individual’s attitude towards a given behavior (for example, participation in a CRM system/program) best predicts that behavior. Individuals form attitudes towards a given behavior based on their beliefs about the resulting outcomes or their assessments of the positive or negative consequences of that behavior [12]. To increase customer participation in a CRM system (for example, an online banking or airline application), it is necessary to first understand their attitude towards using the CRM system. Extant research supports the link between attitudes and behavioral intention (e.g., [13,14]). Vantomme et al. [15] discussed the concept of implicit (automatic) attitudes and argued that when existing products are involved, implicit attitudes are associated with behavioral intention, even where the explicit attitude measure does not. In line with previous studies on the attitude–intention link, it is hypothesized that:
 Hypothesis 2 (H2): 
There is a positive relationship between individuals’ attitude towards using CRM systems and their intention to adopt/use CRM systems.

2.1.3. Attitude and Commitment

Garbarino and Johnson [16] indicated that commitment is widely acknowledged as an essential component of successful long-term relationships. Further, commitment is an important driver of customer behaviors in continuing customer–firm relationships [17,18]. Moorman et al. [19] defined commitment to a relationship as “an enduring desire to maintain a valued relationship” (p. 316). Garbarino and Johnson [16] and Ashley et al. [18] defined commitment to a firm from the customers’ perspective, which simply means customers’ willingness to continue patronizing a firm. Similarly, Morgan and Hunt [20] defined consumer commitment as the psychological attachment and dedication a customer has to a particular company or brand.
Previous research demonstrated that positive attitudes formed by customers can lead to a higher level of commitment to a firm and its products. Thus, the positive link between attitude and commitment is established (e.g., [16,21]). Therefore, it is hypothesized that:
 Hypothesis 3 (H3): 
There is a positive relationship between individuals’ attitude towards using CRM systems and their commitment to firms that provide CRM systems.

2.1.4. Sustainability Orientation and Trust

Trust has been looked at as an important factor whenever technology (e.g., CRM systems) is involved and has thus received considerable attention from information system researchers [22,23]. Trust has been defined in various ways. Liang et al. [24] looked at trust as defined in terms of trust belief, which refers to the trustor’s impression of the trustee’s competency, honesty, and goodwill. Here, the fundamental premise of cognitive evaluation is used as part of the process of developing consumer trust. Campbell [25] identified trust as a potential mechanism to build relationships. In linking sustainability orientation and trust, Luo and Bhattacharya [26] proposed that corporate social responsibility (CSR), as a dimension of sustainability orientation, helps to enhance customers’ trust in a corporation. If a firm can fulfill the social expectations and cognition of all system stakeholders, it will be acknowledged and accepted by them, giving it more trust and legitimacy [24]. A significant number of researchers have confirmed that the perception of sustainability affects customer trust [27,28,29].
In testing the direct relationship between sustainability orientation and trust, we formed the following hypothesis:
 Hypothesis 4 (H4): 
There is a positive relationship between individuals’ sustainability orientation and their trust in firms providing CRM systems.

2.1.5. Trust and Intention

Trust is a very important factor in building long-term relationships because trust affects customers’ intentions and future behavior [30]. When the relationships between marketers and customers are strong, as should be the case within CRM systems, trust becomes the primary predictor of future purchase intentions, that is, engagement in CRM systems [31]. Additionally, database marketing requires consumer information in order to more efficiently maintain customer relationships and target clients [32]. As a result, trust is critical in shaping reliable and socially accepted conduct in the absence of working regulations [22] or in the attempt to create commercial contacts between unfamiliar parties [33].
Generally, previous research has shown a positive relationship between trust and behavioral intention in several contexts (e.g., trust in online vendors [34], health product consumption [33], social commerce [35], willingness to provide information [31], and relationship intention [30]). Similarly, Bart et al. [36] claimed a strong positive relationship between online trust and behavioral intention. Venetis and Ghauri [37] found that trust positively and significantly affects relationship intention. Similarly, Xin et al. [38] found that trust has a statistically significant relationship with intention to adopt mobile payment. Furthermore, Trivedi and Yadav [39] found a significant positive relationship between trust and purchase intention.
In testing the direct relationship between trust and intention, we formed the following hypothesis:
 Hypothesis 5 (H5): 
There is a positive relationship between individuals’ trust in firms providing CRM systems and their intention to adopt/use CRM systems.

2.1.6. Trust and Commitment

When customers trust a firm, they are likely to remain committed to it and establish a long-term relationship with it. Therefore, building and maintaining trust with customers is crucial for firms to establish strong customer commitment. Previous research has identified trust as a strong predictor of customer commitment (e.g., [16,20]). For example, Garbarino and Johnson [16] indicated trust as a factor, besides others, that influences consumer commitment. Additionally, Li and Coates [40] and Kang et al. [41] found a significant relationship between brand trust and brand commitment, indicating that consumers who trust a brand are more likely to remain committed to it over time.
 Hypothesis 6 (H6): 
There is a positive relationship between individuals’ trust in firms providing CRM systems and their commitment to firms that provide CRM systems.

2.2. Mediation Hypotheses

Previous studies have found direct positive relationships between sustainability orientation and intention, such as positive relationships between sustainability orientation and entrepreneurial intention ([2,42,43]) and between sustainability orientation and intention towards sustainable entrepreneurship [44]. On the other hand, the direct relationship between sustainability orientation and commitment to a firm needs to be investigated. As customers become more environmentally and socially conscious, they will become more attached and willing to continue patronizing a firm. In this paper, however, although a direct and positive relationship is understood to exist, it is proposed that sustainability orientation has an indirect impact on the two outcome constructs, intention to adopt/use CRM systems and commitment to firms that provide CRM systems, that are mediated by attitude and trust. Consequently, the following mediation hypotheses are proposed:
 Hypothesis 7 (H7): 
Attitude towards CRM systems mediates the relationship between sustainability orientation and intention to adopt/use such systems.
 Hypothesis 8 (H8): 
Attitude towards CRM systems mediates the relationship between sustainability orientation and commitment to firms that provide such systems.
 Hypothesis 9 (H9): 
Trust in firms that provide CRM systems mediates the relationship between sustainability orientation and intention to adopt/use such systems.
 Hypothesis 10 (H10): 
Trust in firms that provide CRM systems mediates the relationship between sustainability orientation and commitment to firms that provide such systems.

3. Methodology

3.1. Sample

The data were collected from an online panel in Australia through a leading provider of internet survey solutions. These respondents were users of several CRM systems and chose to participate (opt-in) in the survey. The investigated CRM systems included a wide range of common systems across several industries such as banking, airlines, and communication companies. The questionnaire was originally developed, pretested, published online, and self-administered by the respondents. Prior to the launch of the survey, the questionnaire was administered to a convenience sample of 16 colleagues and students to assure face validity (readability) and the logical arrangement of survey items.

3.2. Measurements and Operationalization

The proposed model includes five constructs, namely, sustainability orientation (Sustainability Orientation), attitude towards using CRM systems (Attitude), trust in the company that provides the selected CRM system (Trust), intention to participate in CRM systems (Intention), and commitment to the organization that provides the selected CRM system (Commitment). The proposed constructs were operationalized using items adopted from previous published work that proved validity and reliability, and these items were modified to accommodate the CRM systems related to this study (see Appendix A). Sustainability orientation items were adopted from Kuckertz and Wagner [2] using five items measured on a 5-point Likert scale. Attitude towards participation in CRM systems was adopted from Taylor and Todd [10] and measured using four items a 5-point semantic differential scales: bad/good, foolish/wise, dislike/like, and pleasant/unpleasant. Trust construct items were adopted from Thomson [45] and measured using three items on a 5-point bipolar scale anchored to options of not at all/very much. The scale for intention to engage in CRM systems/programs consisted of four items measured a 5-point semantic differential scale adapted from Oliver and Bearden [46]. Subjects were asked to assess the probability of engaging in certain CRM systems on items anchored by options of unlikely/likely, very improbable/very probable, impossible/possible, and uncertain/certain. Finally, commitment to the organization items were adopted from Ashley et al. [18] using three items measured on a 5-point Likert scale.

3.3. Model Specification and Estimation

Variance-based structural equation modelling (SEM) using the partial least squares (PLS) method was employed to test the proposed model. The data were analyzed and presented with the widely used two-step modelling approach (e.g., [47,48]), in which the estimation and analyses of the structural model followed similar work on measurement models. As one of the prominent software applications for partial least squares structural equation modelling (PLS-SEM), Smart PLS 4 by Ringle et al. [49] was used to analyze the data because it has gained popularity in recent years due to the advantages of PLS compared with other SEM techniques—specifically, it is suitable for research with a small sample size [50]. In addition, PLS is known to suit exploratory and predictive research, such as this work, where the purpose is to predict causal relationships between constructs [51].

4. Results and Discussion

4.1. Sample Characteristics

A total of 303 completed responses were obtained from Australia, where 600 panel members were invited to participate in the survey. This resulted in an approximately 50% response rate. The main characteristics of the sample are presented in Table 1.

4.2. Evaluating the Measurement (Outer) Model

The measurement model was evaluated for unidimensionality, convergent and discriminant validity, and reliability. The confirmatory factor analysis (CFA) item loadings (Table 2) supported unidimensionality for each model construct since items corresponding to a given construct loaded highly on that construct. Convergent validity was assessed using the average variance extracted (AVE) measure [52,53], for which AVE values should be greater than 0.5 and composite reliabilities should be greater than 0.7. Table 2 shows that the AVE values ranged between 0.663 and 0.772 and the values for composite reliabilities ranged between 0.837 and 0.927, supporting the convergent validity assessment of each construct.
As suggested in the literature (e.g., [53]), reliability can be assessed at two levels: item reliability and construct (composite) reliability. An item reliability value greater than 0.5 (roughly corresponding to standardized loading of 0.7) is considered evidence of reliability. Table 2 shows that all item loadings/constructs met these cut-off standards. All item loadings were statistically significant at the p < 0.005 level. The composite reliabilities for all constructs were above the 0.7 threshold (ranging between 0.837 and 0.927).
Discriminant validity was evaluated using the average variance extracted (AVE) [52]. To ensure discriminant validity, the average variance extracted for each construct should be greater than the squared correlations (the shared variance) between the construct and all other constructs in the model. Table 3 showcases the high discriminant validity between each pair of constructs. All average variances extracted for every pair of constructs were higher than their squared correlations with other constructs.
In conclusion, the measures provided evidence of unidimensionality, validities (both convergent and discriminant), and reliability. Hence the structural model could be evaluated for both countries.

4.3. Evaluating the Structural (Inner) Model

Path coefficients in the structural model (Figure 2) were estimated to test the proposed hypotheses. To test the significance of the path coefficients, a bootstrap resampling procedure (5000 resamples) was used to estimate standard errors while calculating t-values. Table 4 shows the results of hypothesis tests for directionality and t-values (the sign and statistical significance of parameter estimates).
Table 4 shows the estimation results of the structural equation model for the proposed hypotheses. The estimated path coefficients were found to have the correct sign, indicating that relationships between model constructs (paths) flow in a direction and manner that are consistent with the hypotheses. All of the proposed six hypotheses were statistically significant at p < 0.001. Therefore, all proposed hypotheses were supported. The relationship between sustainability orientation and attitude (H1) was significant (t = 8.501, p = 0.000), the relationship between attitude and intention (H2) was significant (t = 4.325, p = 0.000), the relationship between attitude and commitment (H3) was significant (t = 5.150, p = 0.000), the relationship between sustainability orientation and trust (H4) was significant (t = 7.811, p = 0.000), the relationship between trust and intention (H5) was significant (t = 7.795, p = 0.000), and the relationship between trust and commitment (H6) was significant (t = 5.067, p = 0.000).
As PLS does not provide overall goodness-of-fit measures similar to other SEM analysis techniques, it relies on R-squared values of the dependent (endogenous) constructs to assess the overall fit [48,54]. An R-squared value indicates the percentage of variance in an endogenous construct that is explained by other antecedent constructs. Cohen [54] noted that the R-squared value (or variance in dependent constructs) should be at least 0.10 for path coefficients to be meaningful. The model results shown in Table 5 exceeded this requirement. The explained variances of sustainability orientation on attitude towards CRM systems and trust were 20.1%, and 17.7%, respectively. For intention and commitment, the explained variances were 52.3% and 37.4%, respectively. Furthermore, to properly assess the specific relationships between model constructs (Figure 2 and Table 4), it is important to consider the magnitude of the path coefficient corresponding to that relationship. This is because a path can be statistically significant while remaining substantively non-significant [54,55]. Pedhazur and Kerlinger [56] suggested 0.05 as the lower limit for the substantive significance of regression coefficients, whereas Compeau and Higgins [55] (adopting a more conservative position) asserted that path coefficients of 0.10 and above are preferable. All paths here were found to be substantively significant based on the more conservative view, as path coefficients ranged between 0.294 and 0.495.

4.4. Results of Hypotheses Test

Attitude towards using CRM systems was a significant predictor of both intention to adopt/use CRM systems and commitment to the organization that provides such CRM systems. This attitude was in turn strongly determined by sustainability orientation, which explained 20.2% of the variance in attitude alone. The p-values were less than (0.001) in both relationships. According to H1, as the perception of sustainability orientation increases, the attitude towards using such systems increases (γ = 0.452, p = 0.000). Sustainability orientation showed a very strong influence on attitude towards using CRM systems, for which the value of the standardized path coefficient was the highest. This result was consistent with previous findings that individuals tend to build positive attitudes towards behaviors that produce desirable consequences [12]. H2 states that attitude towards using CRM systems has a direct and positive effect on intention to use CRM systems. This hypothesis was also significantly supported (γ = 0.294, p = 0.000), a result consistent with research findings from non-CRM domains (e.g., [6]). H3 proposes that attitude has a positive impact on commitment to organizations providing CRM systems. This hypothesis was also supported (γ = 0.332, p = 0.000).
H4 states that sustainability orientation has a positive influence on participants’ trust in firms providing CRM systems. This relationship was found to be significant and strong (γ = 0.424, p = 0.000). H5 and H6 propose that trust has a positive relationship with both intention to adopt/use CRM systems and commitment to organizations that provide such CRM systems. As proposed in H5, trust showed a significant and positive relationship with intention to use CRM systems with a high magnitude (γ = 0.495, p = 0.000). Consistent with the hypothesized relationship in H6, trust was found to have a significant and positive effect on commitment (γ = 0.340, p = 0.000).
Finally, when comparing the determinants of intention to adopt/use CRM systems, trust showed the strongest influence, followed by attitude, indicating the importance of participants’ trust in the provided CRM systems regarding their intention to adopt/use them. Similarly, trust was the strongest determinant of participants’ commitment to organizations that provided CRM systems, followed by their attitude towards the CRM systems.

4.5. Mediation Hypotheses Results

The model proposed two constructs (namely, attitude towards using CRM systems and trust in CRM providers) to mediate the relationship between sustainability orientation and the two outcome constructs, intention to adopt/use CRM systems and commitment to CRM system providers. To test the mediation effect, we used the conventional procedure suggested by Baron and Kenny [57] and revisited by Zhao et al. [58] and Nitzl et al. [59]. Table 6 shows the findings of the mediation hypotheses. The results showed an absence of full mediation effects of attitude and trust between sustainability orientation and the two outcome constructs, intention to adopt/use CRM systems and commitment to the firms that provide such systems. Instead, a partial mediation effect was found, as sustainability orientation showed a significant direct relationship with the two outcome constructs. Consequently, all mediation hypotheses were partially supported. The indirect, direct, and total effects of sustainability orientation on intention were significant, indicating that attitude partially mediates the relationship between sustainability orientation and intention to adopt/use CRM systems. Therefore, H7 was supported with partial mediation. Similarly, the indirect and direct effects of sustainability on intention were significant, indicating that trust partially mediates the relationship between sustainability orientation and intention. Therefore, H8 was supported with partial mediation. Similar results were found for the relationship between sustainability orientation and commitment. The indirect, direct, and total effects of sustainability orientation on commitment were significant, indicating that attitude mediates the relationship between sustainability orientation and commitment to CRM system providers. As a result, H9 was only supported with partial mediation. H10 was also supported, as trust was found to partially mediate the relationship between sustainability orientation and commitment. Overall, for the mediation hypotheses, there were significant direct and indirect effects, thus indicating partial mediation.

5. Implications

The findings of this study are useful contributions to the sustainability literature and the present state of research on CRM adoption, and they will pave the way for future research on sustainable customer relationship management (SCRM). Furthermore, the results provide several managerial insights that may improve CRM system decisions and implementation success. As customers become more conscious of the importance of considering social and environmental impacts when engaging in long-term relationships with companies, companies should focus more on those impacts in order to improve customers’ attitude towards the companies and their CRM systems, thus positively influencing the adoption of CRM systems. In other words, as customers aspire to play roles in the transition to more sustainable lifestyles, companies providing CRM systems should adapt to this transition, such as by building marketplaces that balance profitability with environmental and social responsibility, Similarly, businesses may benefit from this research by understanding how adopting sustainability-oriented CRM practices for their CRM users can lead to significant benefits for their organizations. For example, a company could devise business strategies that support customers’ beliefs about the role of sustainability practices in CRM system adoption. More specifically, companies could integrate and promote the notion of sustainability (social, economic, and environmental) in their communication strategies and activities.
Companies should pay attention to CRM users’ beliefs regarding how enhancing customers’ sustainability orientation leads to positive attitudes towards CRM systems, builds a strong sense of trust in the companies that provide these systems, and eventually increases customers’ intentions to adopt/use CRM systems and establish long-term relationships.

6. Conclusions, Limitations, and Future Research

To conclude, this study offers useful insights from the customer perspective that partly explain how CRM system adoption can succeed. We investigated two important factors that determine the intention of customers to use CRM systems and to build long-term relationships with CRM providers. More importantly, we investigated sustainability orientation as an important factor that directly and indirectly impacts both behavioral intention and commitment. Therefore, companies should pay attention to customers’ beliefs regarding how enhancing customers’ sustainability orientation leads to positive attitudes towards using CRM systems, builds a strong sense of trust in the companies that provide these systems, and eventually increases customers’ intentions to adopt/use CRM systems and establish long-term relationships with organizations.
This study had a few limitations, which also create future research opportunities. The generalizability of the results to Australian customers and businesses is an issue. Future research could replicate the study in different countries and industries. A closely related issue is that the study suffered from a relatively small sample size. If more analysis is to be conducted to test the role of sustainability orientation among different types of industries, then more data are definitely needed.

Author Contributions

Conceptualization, O.M.A.-S. and N.O.N.; Methodology, O.M.A.-S. and N.O.N.; Formal analysis, O.M.A.-S.; Data curation, O.M.A.-S.; Writing—original draft, O.M.A.-S.; Writing—review & editing, N.O.N.; Project administration, O.M.A.-S.; Funding acquisition, O.M.A.-S. All authors have read and agreed to the published version of the manuscript.

Funding

This project was based on work supported by King Fahd University of Petroleum and Minerals, and the authors acknowledge the support received under University Small/Basic Research Grant # SB181024.

Institutional Review Board Statement

Not applicable.

Informed Consent Statement

Informed consent was obtained from all subjects involved in the study where they accepted to participate in the survey.

Data Availability Statement

The data presented in this study are available on request from the first corresponding author. The data are not publicly available due to the funding institution’s policy.

Acknowledgments

The authors express their gratitude for the support given by King Fahd University of Petroleum and Minerals for the continuous support on research.

Conflicts of Interest

The authors declare no conflict of interest.

Appendix A

Appendix A.1. Questionnaire Items

  • Attitude towards Using CRM Programs/Systems
  • ATT1: Using the selected CRM program/system is a (bad/good) idea.
  • ATT2: Using the selected CRM program/system is a (foolish/wise) idea.
  • ATT3: Using the selected CRM program/system is a (unpleasant/pleasant) idea.
  • ATT4: I (dislike/like) the idea of using the selected CRM program/system.
  • Commitment to Organizations that Provide CRM Programs/Systems
  • COMMIT_1: I am very committed to this company.
  • COMMIT_2: I intend to continue patronizing this company over the next few years.
  • COMMIT_3: I would expend effort on behalf of this company to help it succeed.
  • Trust in Companies Providing CRM Programs/Systems
  • TRUST_1: How much can you count on the selected CRM program (system)?
  • TRUST_2: How much do you trust the selected CRM program (system)?
  • TRUST_3: How dependable is the selected CRM program (system)?
  • Intention to Use/Adopt CRM Systems
    Please rate the probability of participating in/using the selected CRM program in the future.
  • INT_1: Very unlikely/Very likely.
  • INT_2: Very improbable/Very probable.
  • INT_3: Impossible/Possible.
  • INT_4: Uncertain/Certain.
  • Sustainability Orientation
  • SUST_ORIENT_1: Firms should take an internationally leading role in the field of environmental protection.
  • SUST_ORIENT_2: Firms that are environmentally oriented have advantages in recruiting and retaining qualified employees.
  • SUST_ORIENT_3: Corporate social responsibility should be part of the foundation of each company.
  • SUST_ORIENT_4: I think that environmental problems are one of the biggest challenges for our society.
  • SUST_ORIENT_5: I think that entrepreneurs and companies need to take on a larger social responsibility.

References

  1. Khizar, H.M.U.; Iqbal, M.J.; Khalid, J.; Adomako, S. Addressing the conceptualization and measurement challenges of sustainability orientation: A systematic review and research agenda. J. Bus. Res. 2022, 142, 718–743. [Google Scholar] [CrossRef]
  2. Kuckertz, A.; Wagner, M. The influence of sustainability orientation on entrepreneurial intentions—Investigating the role of business experience. J. Bus. Ventur. 2010, 25, 524–539. [Google Scholar] [CrossRef]
  3. Li, S.; Okoroafo, S.; Gammoh, B. The Role of Sustainability Orientation in Outsourcing: Antecedents, Practices, and Outcomes. J. Manag. Sustain. 2014, 4, 27. [Google Scholar] [CrossRef]
  4. Bari, N.; Chimhundu, R.; Chan, K.C. Dynamic Capabilities to Achieve Corporate Sustainability: A Roadmap to Sustained Competitive Advantage. Sustainability 2022, 14, 1531. [Google Scholar] [CrossRef]
  5. Kumar, V.; Reinartz, W. Customer Relationship Management; Springer: Berlin/Heidelberg, Germany, 2012. [Google Scholar] [CrossRef]
  6. Shim, S.; Eastlick, M.A.; Lotz, S.L.; Warrington, P. An online prepurchase intentions model: The role of intention to search. J. Retail. 2001, 77, 397–416. [Google Scholar] [CrossRef]
  7. Slavens, R. Corporate vision key to early successes, failures. B to B 2001, 86, 34–36. [Google Scholar]
  8. Ferrer-Estévez, M.; Chalmeta, R. Sustainable customer relationship management. In Marketing Intelligence and Planning; Emerald Publishing: Bentley, UK, 2023. [Google Scholar] [CrossRef]
  9. Barney, J.; Hansen, M.H. Trustworthiness as a source of competitive advantage. Strateg. Manag. J. 1994, 15, 175–190. [Google Scholar] [CrossRef]
  10. Taylor, S.; Todd, P. Marketing Decomposition and crossover effects in the theory of planned behavior: A study of consumer adoption intentions. Intern. J. Res. Mark. 1995, 12, 137–155. [Google Scholar] [CrossRef]
  11. Fishbein, M.; Ajzen, I. Belief, Attitude, Intention, and Behavior: An Introduction to Theory and Research; Addison-Wesley Publishing Company: Reading, MA, USA, 1975. [Google Scholar]
  12. Ajzen, I. Nature and operation of attitudes. Annu. Rev. Psychol. 2001, 52, 27–58. [Google Scholar] [CrossRef]
  13. Ajzen, I.; Fishbein, M. Attitude-behavior relations: A theoretical analysis and review of empirical research. Psychol. Bull. 1977, 84, 888–918. [Google Scholar] [CrossRef]
  14. De Groot, J.; Steg, L. General beliefs and the theory of planned behavior: The role of environmental concerns in the TPB. J. Appl. Soc. Psychol. 2007, 37, 1817–1836. [Google Scholar] [CrossRef]
  15. Vantomme, D.; Geuens, M.; De Houwer, J.; De Pelsmacker, P. Implicit attitudes toward green consumer behavior. Psychol. Belg. 2005, 45, 217–239. [Google Scholar] [CrossRef]
  16. Garbarino, E.; Johnson, M.S. The Different Roles of Satisfaction, Trust, and Commitment in Customer Relationships. J. Mark. 1999, 63, 70–87. [Google Scholar] [CrossRef]
  17. Ganesan, S. Determinants of Long-Term Orientation in Buyer-Seller Relationships. J. Mark. 1994, 58, 1–19. [Google Scholar] [CrossRef]
  18. Ashley, C.; Noble, S.M.; Donthu, N.; Lemon, K.N. Why customers won’t relate: Obstacles to relationship marketing engagement. J. Bus. Res. 2011, 64, 749–756. [Google Scholar] [CrossRef]
  19. Moorman, C.; Zaltman, G.; Deshpande, R.; Churchill, G.; Jaworski, B.; Smith, D. Relationships Between Providers and Users of Market Research: The Dynamics of Trust Within and Between Organizations. J. Mark. Res. 1992, XXIX, 314–342. [Google Scholar] [CrossRef]
  20. Morgan, R.M.; Hunt, S.D. The commitment-trust theory of relationship marketing. J. Mark. 1994, 58, 20–38. [Google Scholar] [CrossRef]
  21. Ramaseshan, B.; Rabbanee, F.K.; Hui, L.T.H. Effects of customer equity drivers on customer loyalty in B2B context. J. Bus. Ind. Mark. 2013, 28, 335–346. [Google Scholar] [CrossRef]
  22. Hashim, F.; Tan, F.B. The mediating role of trust and commitment on members’ continuous knowledge sharing intention: A commitment-trust theory perspective. Int. J. Inf. Manag. 2015, 35, 145–151. [Google Scholar] [CrossRef]
  23. Chiu, C.M.; Hsu, M.H.; Wang, E.T.G. Understanding knowledge sharing in virtual communities: An integration of social capital and social cognitive theories. Decis. Support. Syst. 2006, 42, 1872–1888. [Google Scholar] [CrossRef]
  24. Liang, X.; Hu, X.; Meng, H. Truly sustainability or hypocrisy: The effects of corporate sustainable orientation on consumers’ quality perception and trust based on evidence from China. Sustainability 2020, 12, 2735. [Google Scholar] [CrossRef]
  25. Campbell, J. Relationship marketing in consumer markets: A comparison of managerial and consumer attitudes about information privacy. J. Direct Mark. 1997, 11, 44–57. [Google Scholar] [CrossRef]
  26. Luo, X.; Bhattacharya, C.B. Corporate Social Responsibility, Customer Satisfaction, and Market Value. Source J. Mark. 2006, 70, 1–18. [Google Scholar] [CrossRef]
  27. Pivato, S.; Misani, N.; Tencati, A. The impact of corporate social responsibility on consumer trust: The case of organic food. Bus. Ethics A Eur. Rev. 2007, 17, 3–12. [Google Scholar] [CrossRef]
  28. Swaen, V.; Chumpitaz, R.C. Impact of Corporate Social Responsibility on Consumer Trust. Rech. Appl. Mark. 2008, 23, 7–34. [Google Scholar] [CrossRef]
  29. Castaldo, S.; Perrini, F.; Misani, N.; Tencati, A. The missing link between corporate social responsibility and consumer trust: The case of fair trade products. J. Bus. Ethics 2009, 84, 1–15. [Google Scholar] [CrossRef]
  30. Dimyati, M.; Subagio, N.A. Customer trust as mediator in the creation of customer relationship intention. Manag. Mark. 2018, 13, 710–729. [Google Scholar] [CrossRef]
  31. Schoenbachler, D.D.; Gordon, G.L. Trust and customer willingness to provide information in database-driven relationship marketing. J. Interact. Mark. 2002, 16, 2–16. [Google Scholar] [CrossRef]
  32. Parsons, A.; Zeisser, M.; Waitman, R. Organizing today for the digital marketing of tomorrow. J. Interact. Mark. 1998, 12, 31–46. [Google Scholar] [CrossRef]
  33. Wang, Y.; Zhang, P.Z.; Zhou, C.Y.; Lai, N.Y. Effect of emotion, expectation, and privacy on purchase intention in wechat health product consumption: The mediating role of trust. Int. J. Environ. Res. Public Health 2019, 16, 3861. [Google Scholar] [CrossRef]
  34. Qureshi, I.; Fang, Y.; Ramsey, E.; McCole, P.; Ibbotson, P.; Compeau, D. Understanding online customer repurchasing intention and the mediating role of trust- An empirical investigation in two developed countries. Eur. J. Inf. Syst. 2009, 18, 205–222. [Google Scholar] [CrossRef]
  35. Aloqool, A.; Alsmairat, M.A.K. The impact of social commerce on online purchase intention: The mediation role of trust in social network sites. Int. J. Data Netw. Sci. 2022, 6, 509–516. [Google Scholar] [CrossRef]
  36. Bart, Y.K.; Shankar, V.; Sultan, F.; Urban, G.L. Are the Drivers and Role of Online Trust the Same for All Web Sites and Consumers? A Large-Scale Exploratory Empirical Study. J. Mark. 2005, 69, 133–152. [Google Scholar] [CrossRef]
  37. Venetis, A.; Ghauri, P.N. Service quality and customer retention: Building long-term relationships. Eur. J. Mark. 2004, 38, 1577–1598. [Google Scholar] [CrossRef]
  38. Xin, H.; Techatassanasoontorn, A.A.; Tan, F.B. Antecedents of consumer trust in mobile payment adoption. J. Comput. Inf. Syst. 2015, 55, 1–10. [Google Scholar] [CrossRef]
  39. Trivedi, S.K.; Yadav, M. Predicting online repurchase intentions with e-satisfaction as mediator: A study on Gen Y. VINE J. Inf. Knowl. Manag. Syst. 2018, 48, 427–447. [Google Scholar] [CrossRef]
  40. Robson, A.; Coates, N. Luxury brand commitment: A study of Chinese consumers. Mark. Intell. Plan. 2014, 32, 769–793. [Google Scholar] [CrossRef]
  41. Kang, L.; Tang, R.; Fiore, A.M. Restaurant brand pages on Facebook: Do active member participation and monetary sales promotions matter? Int. J. Contemp. Hosp. Manag. 2015, 27, 1662–1684. [Google Scholar] [CrossRef]
  42. Dean, T.J.; McMullen, J.S. Toward a theory of sustainable entrepreneurship: Reducing environmental degradation through entrepreneurial action. J. Bus. Ventur. 2007, 22, 50–76. [Google Scholar] [CrossRef]
  43. Shahid, S.; Reynaud, E. Individuals’ sustainability orientation and entrepreneurial intentions: The mediating role of perceived attributes of the green market. Manag. Decis. 2022, 60, 1947–1968. [Google Scholar] [CrossRef]
  44. Sung, S.; Park, J.Y. Sustainability orientation and entrepreneurship orientation: Is there a tradeoff relationship between them? Sustainability 2018, 10, 379. [Google Scholar] [CrossRef]
  45. Thomson, M. Human Brands: Investigating Antecedents to Consumers’ Strong Attachments to Celebrities. J. Mark. 2006, 70, 104–119. [Google Scholar] [CrossRef]
  46. Oliver, R.L.; Bearden, W.O. Crossover Effects in the Theory of Reasoned Action: A Moderating Influence Attempt. J. Consum. Res. 1985, 12, 324–340. [Google Scholar] [CrossRef]
  47. Anderson, C.; Kellogg, J.L.; Gerbing, D.W. Structural Equation Modeling in Practice: A Review and Recommended Two-Step Approach. Psychol Bull 1988, 103, 411–423. [Google Scholar] [CrossRef]
  48. Hulland, J. Use of partial least squares (PLS) in strategic management research: A review of four recent studies. Strateg. Manag. J. 1999, 20, 195–204. [Google Scholar] [CrossRef]
  49. Ringle, M.; Wende, S.; Becker, J.-M. SmartPLS 4. Oststeinbek: SmartPLS GmbH. 2022. Available online: http://www.smartpls.com (accessed on 15 January 2023).
  50. Hair, J.F.; Sarstedt, M.; Ringle, C.M.; Mena, J.A. An assessment of the use of partial least squares structural equation modeling in marketing research. J. Acad. Mark. Sci. 2012, 40, 414–433. [Google Scholar] [CrossRef]
  51. McDonald, R.P. Path Analysis with Composite Variables. Multivar. Behav. Res. 1996, 31, 239–270. [Google Scholar] [CrossRef]
  52. Fornell, C.; Larcker, D.F. Evaluating Structural Equation Models with Unobservable Variables and Measurement Error. Source: J. Mark. Res. 1981, 18, 39–50. [Google Scholar]
  53. Hair, J.F.; Black, W.C.; Babin, B.J.; Anderson, R.E.; Tatham, R.L. Multivariate Data Analysis, 6th ed.; Pearson Prentice Hall: Upper Saddle River, NJ, USA, 2006. [Google Scholar]
  54. Cohen, J.F. Environmental uncertainty and managerial attitude: Effects on strategic planning, non-strategic decision-making and organisational performance. S. Afr. J. Bus. Manag. 2001, 32, 17–31. [Google Scholar] [CrossRef]
  55. Compeau, D.R.; Higgins, C.A. Computer Self-Efficacy: Development of a Measure and Initial Test. MIS Q. 1995, 19, 189–211. [Google Scholar] [CrossRef]
  56. Pedhazur, J.; Kerlinger, F.N. Multiple Regression in Behavioral Research; Holt, Rinehart, and Winston: New York, NY, USA, 1982. [Google Scholar]
  57. Baron, R.M.; Kenny, D.A. The Moderator-Mediator Variable Distinction in Social Psychological Research: Conceptual, Strategic, and Statistical Considerations. J. Pers. Soc. Psychol. 1986, 51, 1173–1182. [Google Scholar] [CrossRef] [PubMed]
  58. Zhao, X.; Lynch, J.G.; Chen, Q. Reconsidering Baron and Kenny: Myths and truths about mediation analysis. J. Consum. Res. 2010, 37, 197–206. [Google Scholar] [CrossRef]
  59. Nitzl, C.; Roldan, J.L.; Cepeda, G. Mediation analysis in partial least squares path modelling, Helping researchers discuss more sophisticated models. Ind. Manag. Data Syst. 2016, 116, 1849–1864. [Google Scholar] [CrossRef]
Figure 1. Proposed model.
Figure 1. Proposed model.
Sustainability 15 10054 g001
Figure 2. Structural model from PLS analysis.
Figure 2. Structural model from PLS analysis.
Sustainability 15 10054 g002
Table 1. Sample characteristics.
Table 1. Sample characteristics.
Frequency (N)Percentage (%)
GenderMale15149.8%
Female15250.2%
Age Group18–19144.6%
20–256922.8%
26–305217.2%
31–354414.5%
36–403611.9%
41–503110.2%
51–603511.6%
61–64134.3%
65+93.0%
EducationSenior Secondary/H. School10334.0%
Diploma6621.8%
Bachelor’s degree8829.0%
Master’s Degree309.9%
Doctoral Degree82.6%
Other82.6%
IncomeLess than AUD 25005819.1%
AUD 2500–499911136.6%
AUD 5000–99998427.7%
AUD 10,000–14,999247.9%
More than AUD 15,000268.6%
Total Responses 303
Table 2. Measurement model results.
Table 2. Measurement model results.
ConstructsItemsItem Loadingst-Valuep-ValueCronbach’s AlphaComposite
Reliability
Attitude towards using CRMATT_10.84744.5410.0000.8550.902
ATT_20.82938.7330.000
ATT_30.82935.4530.000
ATT_40.83337.7500.000
Commitment to the organizationCOMMIT_10.87053.0680.0000.7070.837
COMMIT_20.71617.7510.000
COMMIT_30.79229.6000.000
Intention to adopt/use CRMINT_10.86246.0980.0000.8950.927
INT_20.89766.0240.000
INT_30.87545.2480.000
INT_40.85538.0060.000
Sustainability
Orientation
SUST_ORIENT_10.83435.1910.0000.8560.896
SUST_ORIENT_20.80134.9860.000
SUST_ORIENT_30.78427.5270.000
SUST_ORIENT_40.76423.4960.000
SUST_ORIENT_50.79426.9860.000
TrustTRUST_10.88861.3190.0000.8520.910
TRUST_20.88150.7560.000
TRUST_30.86748.8050.000
Table 3. Discriminant validity.
Table 3. Discriminant validity.
AttitudeCommitmentIntentionSOTrust
Attitude0.834
Commitment0.5570.795
Intention0.6230.4810.873
SO0.4490.3020.4980.796
Trust0.6670.5600.6900.4210.879
Diagonal elements (bold) represent the square root of the average variance extracted for each construct. Other entries represent the correlations among the constructs. (SO: Sustainability Orientation).
Table 4. Standardized path coefficients and t-values.
Table 4. Standardized path coefficients and t-values.
HypothesesStandardized Path Coefficientst-StatisticsHypothesis
Supported
H1. Sustainability Orientation → Attitude0.4528.501 ***Yes
H2. Attitude → Intention0.2944.325 ***Yes
H3. Attitude → Commitment 0.3325.150 ***Yes
H4. Sustainability Orientation → Trust0.4247.811 ***Yes
H5. Trust → Intention0.4957.795 ***Yes
H6. Trust → Commitment0.3405.067 ***Yes
*** p < 0.001.
Table 5. R-squared.
Table 5. R-squared.
Endogenous (Dependent) ConstructsR-Squared
Attitude0.201
Trust0.177
Intention0.523
Commitment0.374
Table 6. Mediation analysis.
Table 6. Mediation analysis.
RelationshipIndirect EffectDirectTotal EffectMediation
IND → MM → D
H7. SO → Attitude → Intention0.452 ***0.294 ***0.504 ***0.344 ***Partial
H8. SO → Attitude → Commit0.452 ***0.332 ***0.304 ***0.295 ***Partial
H9. SO → Trust → Intention0.424 ***0.495 ***0.504 ***0.344 ***Partial
H10. SO → Trust → Commit0.424 ***0.340 ***0.304 ***0.295 ***Partial
p < 0.001 = ***; SO = Sustainability Orientation; Commit = Commitment; IND = Independent; M = Mediator; D = Dependent.
Disclaimer/Publisher’s Note: The statements, opinions and data contained in all publications are solely those of the individual author(s) and contributor(s) and not of MDPI and/or the editor(s). MDPI and/or the editor(s) disclaim responsibility for any injury to people or property resulting from any ideas, methods, instructions or products referred to in the content.

Share and Cite

MDPI and ACS Style

Al-Shuridah, O.M.; Ndubisi, N.O. The Effect of Sustainability Orientation on CRM Adoption. Sustainability 2023, 15, 10054. https://doi.org/10.3390/su151310054

AMA Style

Al-Shuridah OM, Ndubisi NO. The Effect of Sustainability Orientation on CRM Adoption. Sustainability. 2023; 15(13):10054. https://doi.org/10.3390/su151310054

Chicago/Turabian Style

Al-Shuridah, Obaid Mobarak, and Nelson Oly Ndubisi. 2023. "The Effect of Sustainability Orientation on CRM Adoption" Sustainability 15, no. 13: 10054. https://doi.org/10.3390/su151310054

APA Style

Al-Shuridah, O. M., & Ndubisi, N. O. (2023). The Effect of Sustainability Orientation on CRM Adoption. Sustainability, 15(13), 10054. https://doi.org/10.3390/su151310054

Note that from the first issue of 2016, this journal uses article numbers instead of page numbers. See further details here.

Article Metrics

Back to TopTop