An Assessment on Quality of Life and Happiness Indices of Project Affected People in Indian Coalfields
Abstract
1. Introduction
2. Materials and Methods
2.1. Theoretical Framework and Research Hypotheses
2.1.1. Job Opportunity
2.1.2. Income Opportunity
2.1.3. Housing Affordability and Its Relationship with Job and Income Opportunity
2.1.4. Health Security and Its Relationship with Job and Income Opportunity
2.1.5. Infrastructure
2.1.6. Social Relations
2.1.7. Environmental Sustainability
2.1.8. Quality of Life
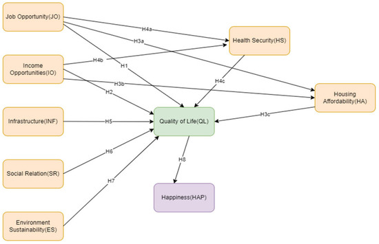
3. Proposed Conceptual Model
4. Research Study Area
Research Methodology
5. Results
6. Conclusions and Discussions
7. Theoretical Implication and Novel Outcome of the Study
8. Limitations and Future Scope of the Study
Author Contributions
Funding
Institutional Review Board Statement
Informed Consent Statement
Data Availability Statement
Conflicts of Interest
References
- Sinha, A.; Chandra, B.; Mishra, A.; Sinha, S.K. Post-mining restoration of people’s profile in Indian coalfields—An attempt towards safeguarding human rights. J. Mines Met. Fuels 2019, 67, 3. [Google Scholar]
- Owen, J.R.; Kemp, D. Mining-induced displacement and resettlement: A critical appraisal. J. Clean. Prod. 2015, 87, 478–488. [Google Scholar] [CrossRef]
- Mudd, G.M. Global trends in gold mining: Towards quantifying environmental and resource sustainability. Resour. Policy 2007, 32, 42–56. [Google Scholar] [CrossRef]
- Cernea, M.M. For a new economics of resettlement: A sociological critique of the compensation principle. Int. Soc. Sci. J. 2003, 55, 37–45. [Google Scholar] [CrossRef]
- United Nations. Basic Principles and Guidelines on Development-Based Evictions and Displacement. Annex 1 of the Report of the Special Rapporteur on Adequate Housing As a Component of the Right to an Adequate Standard of Living. 2007. Available online: https://www.ohchr.org/en/documents/thematic-reports/basic-principles-and-guidelines-development-based-evictions-and (accessed on 18 July 2016).
- Wright, M. Corporations and Human Rights: A Survey of the Scope and Patterns of Alleged Corporate-Related Human Rights Abuse. Corporate Social Responsibility Initiative. 2008. Working Paper No. 44. Harvard Kennedy School. Available online: http://www.hks.harvard.edu/mrcbg/CSRI/publications/workingpaper-44-Wright.pdf (accessed on 18 July 2016).
- United Nations. Forced Evictions. Fact Sheet No. 25 (Rev 1): Forced Evictions and Human Rights. 2014. Available online: https://www.ohchr.org/en/publications/fact-sheets/fact-sheet-no-25-rev-1-forced-evictions-and-human-rights (accessed on 18 July 2016).
- De Wet, C.J. Development-Induced Displacement: Problems, Policies and People; Berghahn Books: New York, NY, USA, 2006. [Google Scholar]
- Cernea, M.M.; Schmidt-Soltau, K. Poverty risks and national parks: Policy issues in conservation and resettlement. World Dev. 2006, 34, 1808–1830. [Google Scholar] [CrossRef]
- Adonteng-Kissi, O. Poverty and mine’s compensation package: Experiences of local farmers in Prestea mining community. Resour. Policy 2017, 52, 226–234. [Google Scholar] [CrossRef]
- Cao, Y.; Dallimer, M.; Stringer, L.C.; Bai, Z.; Siu, Y.L. Land expropriation compensation among multiple stakeholders in a mining area: Explaining “skeleton house” compensation. Land Use Policy 2018, 74, 97–110. [Google Scholar] [CrossRef]
- Dastgir, G.; Kawata, K.; Yoshida, Y. Effect of forced relocation on household income and consumption patterns: Evidence from the Aynak copper mine project in Afghanistan. J. Dev. Stud. 2018, 54, 2061–2077. [Google Scholar] [CrossRef]
- Atahar, S.A. Do people displaced by development need more than financial compensation? Evidence from Bangladesh. Dev. Policy Rev. 2021, 39, 212–232. [Google Scholar] [CrossRef]
- Oliver-Smith, A. (Ed.) Development & Dispossession: The Crisis of Forced Displacement and Resettlement; School of American Research Press: Santa Fe, NM, USA, 2009. [Google Scholar]
- Mishra, S.K.; Mishra, P. Determinants of households’ resistance against land acquisition for mining: Experiences at Talcher coalfields in India. Land Use Policy 2017, 66, 10–17. [Google Scholar] [CrossRef]
- Sabir, M.; Torre, A.; Magsi, H. Land-use conflict and socio-economic impacts of infrastructure projects: The case of Diamer Bhasha Dam in Pakistan. Area Dev. 2017, 2, 40–54. [Google Scholar] [CrossRef]
- Lawer, E.T.; Lukas, M.C.; Jørgensen, S.H. The neglected role of local institutions in the ‘resource curse’ debate. Limestone mining in the Krobo region of Ghana. Resour. Policy 2017, 54, 43–52. [Google Scholar] [CrossRef]
- Adonteng-Kissi, O.; Adonteng-Kissi, B.; Asamoah, E. Mining versus Farming: An analysis of the farmers’ livelihood system. Int. J. Sustain. Econ. Soc. Cult. Context 2016, 12, 31–46. [Google Scholar] [CrossRef]
- Alaka, I.N.; Nnametu, J.N. Compensation Deficits: Public Land Acquisition Experiences in South-Eastern Nigeria (No. afres2015_109). In Proceedings of the 15th African Real Estate Society (AFRES) Annual Conference, Kumasi, Ghana, 31 August–3 September 2015. [Google Scholar]
- Ladu, J.L.C.; Athiba, A.L.; Demetry, P.L. Environmental Impacts of Gold Mining: A Study of Mining Communities in Gorom Village, Rejaf County, Central Equatoria State, Republic of South Sudan. Appl. Ecol. Environ. Sci. 2019, 7, 1. [Google Scholar]
- Lillywhite, S.; Kemp, D.; Sturman, K. Mining, Resettlement and Lost Livelihoods: Listening to the Voices of Resettled Communities in Mualadzi, Mozambique; Oxfam: Melbourne, Australia, 2015. [Google Scholar]
- Wilson, S.A. Mining-induced displacement and resettlement: The case of rutile mining communities in Sierra Leone. J. Sustain. Min. 2019, 18, 67–76. [Google Scholar] [CrossRef]
- Anglo American Plc keen on Indian Tie-Ups in Mining. China Mining, 7 November 2008.
- Cummins, R.A. The domains of life satisfaction: An attempt to order chaos. Soc. Indic. Res. 1996, 38, 303–332. [Google Scholar] [CrossRef]
- Diener, E. Subjective well-being: The science of happiness and a proposal for a national index. Am. Psychol. 2000, 55, 34. [Google Scholar] [CrossRef] [PubMed]
- Costanza, R.; Erickson, J.; Fligger, K.; Adams, A.; Adams, C.; Altschuler, B.; Williams, L. Estimates of the genuine progress indicator (GPI) for Vermont, Chittenden County and Burlington, from 1950 to 2000. Ecol. Econ. 2004, 51, 139–155. [Google Scholar] [CrossRef]
- Bhattacharya, P.; Mal, S.; Tripathy, S.; Mandal, S. Development-induced displacement and human development through industrialisation in India. Afr. J. Geo-Sci. Res. 2013, 1, 01–05. [Google Scholar]
- Meher, R. Globalization, Displacement and the Livelihood Issues of Tribal and Agriculture Dependent Poor People: The Case of Mineral-based Industries in India. J. Dev. Soc. 2009, 25, 457–480. [Google Scholar] [CrossRef]
- Chakroborty, U.K.; Narayan, B. Socio-economic issues and dilemmas of mining induced displacement: A case of coal mining industry. J. Econ. Soc. Dev. 2014, 10, 131–142. [Google Scholar]
- Adhikary, T.; Bhattacharjee, M.; Ghosh, A.K. Quality of life analysis: Socio-economic perspective with reference to Jharia coalfield. IOSR J. Humanit. Soc. Sci. 2014, 19, 12. [Google Scholar] [CrossRef]
- Yadav, Y.; Bhar, C. The Economics of land acquisition in the Indian coal mining sector—A critical review. IJER Ser. Publ. 2016, 13, 1541–1573. [Google Scholar]
- Van der Ploeg, L.; Vanclay, F. A human rights based approach to project induced displacement and resettlement. Impact Assess. Proj. Apprais. 2017, 35, 34–52. [Google Scholar] [CrossRef]
- Esteves, A.M.; Factor, G.; Vanclay, F.; Götzmann, N.; Moreira, S. Adapting social impact assessment to address a project’s human rights impacts and risks. Environ. Impact Assess. Rev. 2017, 67, 73–87. [Google Scholar] [CrossRef]
- Götzmann, N.; Vanclay, F.; Seier, F. Social and human rights impact assessments: What can they learn from each other? Impact Assess. Proj. Apprais. 2016, 34, 14–23. [Google Scholar] [CrossRef]
- Singh, A.K. Development induced displacement: Issues and Indian experiences. J. Anthropol. Surv. India 2020, 69, 276–289. [Google Scholar] [CrossRef]
- Abankwa, J.G.K.; Quaofio, N.; Sarbeng, Y. Residential Satisfaction in a mining-induced displacement and resettlement in Ghana. Econ. Civ. Environ. Res. 2020, 12, 36–47. [Google Scholar] [CrossRef]
- Khan, G.D.; Yoshida, Y.; Katayanagi, M.; Hotak, N.; Caro-Burnett, J. Mining-induced displacement and resettlement in Afghanistan’s Aynak mining community: Exploring the right to fair compensation. Resour. Policy 2021, 74, 102285. [Google Scholar] [CrossRef]
- Mandishekwa, R.; Mutenheri, E. Mining-induced displacement and resettlement: An analytical review. Ghana J. Dev. Stud. 2020, 17, 114–140. [Google Scholar] [CrossRef]
- Zautra, A.; Goodhart, D. Quality of life indicators: A review of the literature. Community Ment. Health Rev. 1979, 4, 1–14. [Google Scholar] [CrossRef]
- King, N.; Nahm, E.A.; Liberatos, P.; Shi, Q.; Kim, A.H. A new comprehensive cochlear implant questionnaire for measuring quality of life after sequential bilateral cochlear implantation. Otol. Neurotol. 2014, 35, 407–413. [Google Scholar] [CrossRef] [PubMed]
- Costanza, R.; Wilson, M.A.; Troy, A.; Voinov, A.; Liu, S. The Value of New Jersey’s Ecosystem Services and Natural Capital; Report of New Jersey Department of Environmental Protection; Division of Science, Research & Technology: Trenton, NJ, USA, 2006. [Google Scholar]
- Papageorgiou, J.C. Quality of life indicators. Int. J. Environ. Stud. 2008, 9, 177–186. [Google Scholar] [CrossRef]
- Narula, S.A.; Magray, M.A.; Desore, A. A sustainable livelihood framework to implement CSR project in coal mining sector. J. Sustain. Min. 2017, 16, 83–93. [Google Scholar] [CrossRef]
- World Business Council for Sustainable Development. Doing Business with the World: The New Role of Corporate Leadership in Global Development; World Business Council for Sustainable Development: Geneva, Switzerland, 2007. [Google Scholar]
- Cost of Living Information Website, Numbeo.com, Announces New Software Release which Contains Information for More than 300 Cities; Cision Ltd.: Chicago, IL, USA, 2023.
- Shye, S. The Systematic Quality of Life Model: A basis for urban renewal evaluation. Soc. Indic. Res. 1989, 21, 343–378. [Google Scholar] [CrossRef]
- Choshen, M.; Greenbaum, S. (Eds.) Statistical Yearbook of Jerusalem 1990; Municipality of Jerusalem and Jerusalem Institute of Israel Studies: Jerusalem, Israel, 1992. [Google Scholar]
- Voukelatou, V.; Gabrielli, L.; Miliou, I.; Cresci, S.; Sharma, R.; Tesconi, M.; Pappalardo, L. Measuring objective and subjective well-being: Dimensions and data sources. Int. J. Data Sci. Anal. 2020, 11, 279–309. [Google Scholar] [CrossRef]
- Deaton, A. The Analysis of Household Surveys: A Micro Econometric Approach to Development Policy; The World Bank: Washington, DC, USA, 1997. [Google Scholar]
- OECD. OECD Framework for Statistics on the Distribution of Household Income, Consumption and Wealth. OECD Publishing. ‘Society at a Glance 2019’. 2019. Available online: https://www.oecd.org/social/society-at-a-glance-19991290.htm (accessed on 4 January 2023).
- ISTAT. Discrimination Based on Gender, Sexual Orientation and Ethnicity; Istituto Nazionale di Statistica: Rome, Italy, 2011. [Google Scholar]
- United Nations Development Programme (UNDP). Human Development Report: Work for Human Deverlopment. 2015. Available online: https://hdr.undp.org/system/files/documents/2015humandevelopmentreportpdf_1.pdf (accessed on 4 January 2023).
- Perdue, R.R.; Gustke, L.D. The effects of tourism development on objective indicators of local quality of life. In Tourism: Building Credibility for a Credible Industry, Proceedings of the Travel and Tourism Research Association Twenty-Second Annual Conference, Hyatt Regency Hotel, Long Beach, CA, USA, 9–13 June 1991; University of Utah: Salt Lake City, UT, USA, 1991; pp. 191–201. [Google Scholar]
- Urtasun, A.; Gutiérrez, I. Tourism agglomeration and its impact on social welfare: An empirical approach to the Spanish case. Tour. Manag. 2006, 27, 901–912. [Google Scholar] [CrossRef]
- Uysal, M.; Sirgy, M.J.; Woo, E.; Kim, H.L. Quality of life (QOL) and well-being research in tourism. Tour. Manag. 2016, 53, 244–261. [Google Scholar] [CrossRef]
- Streimikiene, D. Quality of life and housing. Int. J. Inf. Educ. 2015, 5, 140. [Google Scholar] [CrossRef]
- Kahneman, E.D.; Schwarz, N. (Eds.) Foundations of Hedonic Psychology: Scientific Perspectives on Enjoyment and Suffering; Russell Sage Foundation: New York, NY, USA, 1999. [Google Scholar]
- Kahneman, D.; Krueger, A.B. Developments in the measurement of subjective well-being. J. Econ. Perspect. 2006, 20, 3–24. [Google Scholar] [CrossRef]
- Simões, A.; Ferreira, J.A.G.A.; Lima, M.; Pinheiro, M.R.M.M.; Vieira, C.; Matos, A.; Oliveira, A. O bem-estar subjectivo: Estado actual dos conhecimentos. Psicol. Educ. E Cult. 2000, 4, 243–279. [Google Scholar]
- Canada Mortgage and Housing Corporation (CMHC). Quality of Life Indicators: A Pilot Test of the Community Oriented Model of Lived Environment; CMHC: Ottawa, ON, Canada, 1996. [Google Scholar]
- Haggerty, J.L.; Levesque, J.F. Development of a measure of healthcare affordability applicable in a publicly funded universal health care system. Can. J. Public Health 2011, 106, e66–e71. [Google Scholar] [CrossRef] [PubMed]
- Allin, S. Does equity in healthcare use vary across Canadian provinces? Healthc. Policy 2008, 3, 83–99. [Google Scholar] [CrossRef][Green Version]
- Jiménez-Rubio, D.; Smith, P.C.; Van Doorslaer, E. Equity in health and health care in a decentralised context: Evidence from Canada. Health Econ. 2008, 17, 377–392. [Google Scholar] [CrossRef]
- Levesque, J.F.; Pineault, R.; Hamel, M.; Roberge, D.; Kapetanakis, C.; Simard, B.; Prud’homme, A. Emerging organizational models of primary healthcare and unmet needs for care: Insights from a population-based survey in Quebec province. BMC Fam. Pract. 2012, 13, 66. [Google Scholar] [CrossRef]
- Haggerty, J.L.; Bouharaoui, F.; Santor, D.A. Differential item functioning in primary healthcare evaluation instruments by French/English version, educational level and urban/rural location. Healthc. Policy 2011, 7, 47–65. [Google Scholar] [CrossRef] [PubMed]
- Pfefferbaum, B.J.; Devoe, E.R.; Stuber, J. Psychological impact of terrorism on children and families in the United States. J. Aggress. Maltreatment Trauma 2005, 9, 305–317. [Google Scholar] [CrossRef]
- Steg, L.; Gifford, R. Sustainable transportation and quality of life. J. Transp. Geogr. 2005, 13, 59–69. [Google Scholar] [CrossRef]
- Boschmann, E.E.; Kwan, M.P. Toward socially sustainable urban transportation: Progress and potentials. Int. J. Sustain. Transp. 2008, 2, 138–157. [Google Scholar] [CrossRef]
- Feng, C.; Hsieh, C. Implications of transport diversity for quality of life. J. Urban Plan. Dev. 2009, 135, 13–18. [Google Scholar] [CrossRef]
- Fischer, J.M.; Amekudzi, A. Quality of life, sustainable civil infrastructure, and sustainable development: Strategically expanding choice. J. Urban Plan. Dev. 2011, 137, 39–48. [Google Scholar] [CrossRef]
- Frolova, E.V.; Vinichenko, M.V.; Kirillov, A.V.; Rogach, O.V.; Kabanova, E.E. Development of social infrastructure in the management practices of local authorities: Trends and factors. Int. J. Environ. Sci. Educ. 2016, 11, 7421–7430. [Google Scholar]
- Lehman, A.F. A Quality of Life Interview for the chronically mentally ill. Eval. Program Plan. 1988, 11, 51–62. [Google Scholar] [CrossRef]
- Campbell, A. The Sense of Well-Being in America; McGraw-Hill: New York, NY, USA, 1981. [Google Scholar]
- Gaffey, K.; Evans, D.S.; Walsh, F. Knowledge and attitudes of Irish Mental Health Professionals to the concept of recovery from mental illness–five years later. J. Psychiatr. Ment. Health Nurs. 2016, 23, 387–398. [Google Scholar] [CrossRef] [PubMed]
- Berkman, L.F.; Syme, S.L. Social networks, host resistance, and mortality: A nine-year follow-up study of Alameda County residents. Am. J. Epidemiol. 1979, 109, 186–204. [Google Scholar] [CrossRef] [PubMed]
- Koopman, J.; Simon, C.; Jacquez, J.; Joseph, J.; Sattenspiel, L.; Park, T. Sexual partner selectiveness effects on homosexual HIV transmission dynamics. J. Acquir. Immune Defic. Syndr. 1988, 1, 486–504. [Google Scholar]
- Hartig, T.; van den Berg, A.E.; Hagerhall, C.M.; Tomalak, M.; Bauer, N.; Hansmann, R.; Ojala, A.; Syngollitou, E.; Carrus, G.; van Herzele, A.; et al. Health benefits of nature experience: Psychological, social and cultural processes. For. Trees Hum. Health 2011, 2011, 127–168. [Google Scholar]
- Ulrich, R.S.; Simons, R.F.; Losito, B.D.; Fiorito, E.; Miles, M.A.; Zelson, M. SStress recovery during exposure to natural and urban environments. J. Environ. Psychol. 1991, 11, 201–230. [Google Scholar] [CrossRef]
- Poortinga, W.; Steg, L.; Vlek, C. Values, environmental concern, and environmental behavior: A study into household energy use. Environ. Behav. 2004, 36, 70–93. [Google Scholar] [CrossRef]
- Johansson, M.; Laike, T. Intention to respond to local wind turbines: The role of attitudes and visual perception. Wind. Energy 2007, 10, 435–451. [Google Scholar] [CrossRef]
- Moser, G. Quality of life and sustainability: Toward person–environment congruity. J. Environ. Psychol. 2009, 29, 351–357. [Google Scholar] [CrossRef]
- Millennium Ecosystem Assessment, Ecosystem and Human Well-Being; Island Press: Washington, DC, USA, 2005.
- Cox, M.E.; Johnstone, R.; Robinson, J. Relationships between perceived coastal water way condition and social aspects of quality of life. Ecol. Soc. 2006, 11, 35. Available online: http://www.ecologyandsociety.org/vol11/iss1/art35/ (accessed on 4 January 2023). [CrossRef]
- Smyth, R.; Mishra, V.; Qian, X. The environment and well-being in urban China. Ecol. Econ. 2008, 68, 547–555. [Google Scholar] [CrossRef] [PubMed]
- Costanza, R.; d′Arge, R.; de Groot, R.; Farber, S.; Grasso, M.; Hannon, B.; Limburg, K.; Naeem, S.; O’Neill, R.V.; Paruelo, J.; et al. The value of the world’s ecosystem services and natural capital. Nature 1997, 387, 253–260. [Google Scholar] [CrossRef]
- Costanza, R.; Daly, H.E.; Bartholomew, J.A. Goals, agenda and policy recommendations for ecological economics. Ecol. Econ. Sci. Manag. Sustain. 1991, 525, 1–20. [Google Scholar]
- Van Kamp, I.; Klaeboe, R.; Kruize, H.; Brown, A.L.; Lercher, P. Soundscapes, human restoration and quality of life. In Inter-Noise and Noise-Con Congress and Conference Proceedings; Institute of Noise Control Engineering: Reston, VA, USA, 2016. [Google Scholar]
- Whoqol Group. Development of the World Health Organization WHOQOL-BREF quality of life assessment. Psychol. Med. 1998, 28, 551–558. [Google Scholar] [CrossRef]
- Campbell, A. Subjective measures of well-being. Am. Psychol. 1976, 31, 117–124. [Google Scholar] [CrossRef]
- Diener, E.; Diener, M.; Diener, C. Factors predicting the subjective well-being of nations. J. Personal. Soc. Psychol. 1995, 69, 851–864. [Google Scholar] [CrossRef]
- Diener, E.; Lucas, R. Personality and subjective well-being. In Well-Being: The Foundations of Hedonic Psychology; Kahneman, D., Diener, E., Schwarz, N., Eds.; Russell Sage Foundation: New York, NU, USA, 1999; pp. 213–229. [Google Scholar]
- Easterlin, R. Explaining Happiness. Proc. Natl. Acad. Sci. USA 2003, 100, 11176–11183. [Google Scholar] [CrossRef]
- Idemudia, U.; Ite, U.E. Corporate–community relations in Nigeria’s oil industry: Challenges and imperatives. Corp. Soc. Responsib. Environ. Manag. 2006, 13, 194–206. [Google Scholar] [CrossRef]
- Franks, D.M.; Davis, R.; Bebbington, A.J.; Ali, S.H.; Kemp, D.; Scurrah, M. Conflict translates environmental and social risk into business costs. Proc. Natl. Acad. Sci. USA 2014, 111, 7576–7581. [Google Scholar] [CrossRef]
- Bubolz, M.M.; Eicher, J.B.; Evers, S.J.; Sontag, M.S. A human ecological approach to quality of life: Conceptual framework and results of a preliminary study. Soc. Indic. Res. 1980, 7, 103–136. [Google Scholar] [CrossRef]
- Machlis, G.E.; Force, J.E.; Burch, W.R., Jr. The human ecosystem part I: The human ecosystem as an organizing concept in ecosystem management. Soc. Nat. Resour. 1997, 10, 347–367. [Google Scholar] [CrossRef]
- Diener, E.; Sapyta, J.J.; Suh, E. Subjective Well-Being Is Essential to Well-Being. Psychol. Inq. 1998, 9, 33–37. [Google Scholar] [CrossRef]
- Anielski, M. The Economics of Happiness: Building Genuine Wealth; New Society Publishers: Gabriola Island, BC, Canada, 2007. [Google Scholar]
- Jensen, M.J.; Leven, C.L. Quality of life in central cities and suburbs. Ann. Reg. Sci. 1997, 31, 431–449. [Google Scholar] [CrossRef]
- Diener, E.; Suh, E. Measuring quality of life: Economic, social and subjective indicators. Soc. Indic. Res. 1997, 40, 189–216. [Google Scholar] [CrossRef]
- Tesfazghi, E.S.; Martinez, J.A.; Verplanke, J.V. Variability of Quality of Life at Small Scales: Addis Ababa, Kirkos Sub-City. Soc. Indic. Res. 2010, 98, 73–88. [Google Scholar] [CrossRef]
- Argyle, M.; Martin, M.; Crossland, J. Happiness as a function of personality and social encounters. In Recent Advances in Social Psychology: An International Perspective; Forgas, J.P., Innes, J.M., Eds.; Elsevier: North-Holland, The Netherlands, 1989; pp. 189–203. [Google Scholar]
- Argyle, M.; Martin, M.; Lu, L. Testing for stress and happiness: The role of social and cognitive factors. In Stress and Emotion; Spielberger, C.D., Sarason, I.G., Eds.; Taylor and Francis: Washington, DC, USA, 1995; Volume 15, pp. 173–187. [Google Scholar]
- Arhin, P.; Erdiaw-Kwasie, M.O.; Abunyewah, M. Displacements and livelihood resilience in Ghana’s mining sector: The moderating role of coping behavior. Resoirce Policy 2022, 78, 102820. [Google Scholar] [CrossRef]
- Lak, A.; Sharifi, A.; Khazaei, M.; Aghamolaei, R. Towards a framework for driving sustainable urban regeneration with ecosystem services. Land Use Policy 2021, 111, 105736. [Google Scholar] [CrossRef]
- Feneri, A.-M.; Vagiona, D.; Karanikolas, N. Measuring quality of life in urban environment: An integrated approach. In Proceedings of the 13th International Conference on Environmental Science and Technology, Athens, Greece, 5–7 September 2013. [Google Scholar]
- Davis, E.; Davis, M. Social Indicators of living conditions in Ireland with European Comparisons. Soc. Indic. Res. 1989, 25, 103–365. [Google Scholar] [CrossRef]
- IISD; Plan Winipeg. City of Winnipeg Quality of Life Indicators; IISD: Winnipeg, MB, Canada, 1993. [Google Scholar]
- Li, G.; Weng, Q. Measuring the quality of life in city of Indianapolis by integration of remote sensing and census data. Int. J. Remote Sens. 2007, 28, 249–267. [Google Scholar] [CrossRef]
- Potter, J.; Cantarero, R.; Wood, H. The Multi-Dimensional Nature of Predicting Quality of Life, ASEAN Conference on Environment-Behaviour Studies, Bangkok. Proc. Soc. Behav. Sci. 2012, 50, 781–790. [Google Scholar] [CrossRef]
- Hagerty, M.R.; Cummins, R.A.; Ferriss, A.L.; Land, K.; Michalos, A.C.; Peterson, M.; Sharpe, A.; Sirgy, J.; Vogel, J. Quality of Life indexes for national policy: Review and agenda for research. Soc. Indic. Res. 2001, 55, 1–96. [Google Scholar] [CrossRef]
- Santos, L.D.; Martins, I. Monitoring urban quality of life: The Porto experience. Soc. Indic. Res. 2006, 80, 411–425. [Google Scholar] [CrossRef]
- Psatha, Ε.; Deffner, A.; Psycharis, Y. Defining the Quality of Urban Life: Which Factors Should Be Considered. In Proceedings of the 51st European Regional Science Congress, Barcelona, Spain, 30 August–2 September 2011. [Google Scholar]
- Rezvani, M.; Mansourian, H.; Hossain Sattari, M. Evaluating Quality of Life in Urban Areas (Case Study: Noora bad City, Iran). Soc. Indic. Res. 2013, 112, 203–220. [Google Scholar] [CrossRef]
- Hawthorne, G.; Richardson, J.; Osborne, R. The Assessment of Quality of Life (AQoL) instrument: A psychometric measure of health related quality of life. Qual. Life Res. 1999, 8, 209–224. [Google Scholar] [CrossRef]
- Van Pelt, M.J.F. Ecological sustainable development and project appraisal in developing countries. Ecol. Econ. 1993, 7, 19–42. [Google Scholar] [CrossRef]
- Andrews, N. Land versus livelihoods: Community perspectives on dispossession and marginalization in Ghana’s mining sector. Resour. Policy 2018, 58, 240–249. [Google Scholar] [CrossRef]
- O’Brien, D.J.; Ayidiya, S. Neighborhood community and life satisfaction. Community Dev. 1991, 22, 21–37. [Google Scholar] [CrossRef]
- Wagner, S. Cities that satisfy. Am. Demogr. 1995, 17, 18–20. [Google Scholar]
- Feldt-Rasmussen, B.; Mathiesen, E.; Deckert, T. Effect of 2 years of strict metabolic control on progression of incipient nephropathy in insulin-dependent diabetes mellitus. Lancet 1986, 328, 1300–1304. [Google Scholar] [CrossRef]
- Newbrough, J.R. Toward community: A third position. Am. J. Community Psychol. 1995, 23, 9–37. [Google Scholar] [CrossRef]
- Peter, H.; Argyle, M. The Oxford Happiness Questionnaire: A compact scale for the measurement of psychological well-being. Personal. Individ. Differ. 2001, 33, 1073–1082. [Google Scholar]
- Kammann, R.; Flett, R. Affect meter 2: A scale to measure current level of general happiness. Aust. J. Psychol. Wiley Online Libr. 1983, 35, 259–265. [Google Scholar] [CrossRef]
- Tennant, R.; Hiller, L.; Fishwick, R.; Platt, S.; Joseph, S.; Weich, S.; Parkinson, J.; Secker, S.; Stewart Brown, S. The Warwick-Edinburgh Mental well-being Scale (WEMWBS): Development and UK validation. Health Qual. Life Outcomes 2007, 5, 63. [Google Scholar] [CrossRef] [PubMed]
- Simmons, C.A. Happiness and subjective well-being. In Tools for Strengths-Based Assessment and Evaluation; Springer Publishing Company: New York, NY, USA, 2013; pp. 53–98. [Google Scholar]
- Stewart-Brown, S. Measuring parts most measures do not reach: A necessity for evaluation in mental health promotion. J. Ment. Health Promot. 2002, 1, 4–9. [Google Scholar]
- Kline, R.B. Principles and Practice of Structural Equation Modeling, 3rd ed.; Guilford Publications: New York, NY, USA, 2011. [Google Scholar]
- Hair, J.F.; Anderson, R.E.; Babin, B.J.; Black, W.C. Multivariate Data Analysis: A Global Perspective; Pearson: Hoboken, NJ, USA, 2010. [Google Scholar]
- Hu, L.T.; Bentler, P.M. Cutoff criteria for fit indexes in covariance structure analysis: Conventional criteria versus new alternatives. Struct. Equ. Model. A Multidiscip. J. 1999, 6, 1–55. [Google Scholar] [CrossRef]
- Kaiser, H.F.; Rice, J. Little Jiffy, Mark IV. J. Educ. Psychol. Meas. 1974, 34, 111–117. [Google Scholar] [CrossRef]
- Anderson, J.C.; Gerbing, D.W. Structural equation modeling in practice: A review and recommended two-step approach. Psychol. Bull. 1988, 103, 411. [Google Scholar] [CrossRef]
- Onyutha, C. From R-squared to coefficient of model accuracy for assessing “goodness-of-fits”. Geosci. Model Dev. Discuss. 2020, 2020, 1–25. [Google Scholar] [CrossRef]
- Pettersson, B. Development-induced displacement: Internal affair or international human rights issue. Forced Migr. Rev. 2002, 12, 16–19. [Google Scholar]
- Stavropoulou, M. The right not to bed is placed. Am. Univ. Int. Law Rev. 1993, 9, 689–749. [Google Scholar]
- Kelly, P.W. The 1973 Chilean coup and the origins of transnational human right sactivism. J. Glob. Hist. 2013, 8, 165–186. [Google Scholar] [CrossRef]
- Van der Ploeg, L.; Vanclay, F. A tool for improving the management of social and human rights risks at project sites: The Human Rights Sphere. J. Clean. Prod. 2017, 142, 4072–4084. [Google Scholar] [CrossRef]
- Terminski, B. Oil-Induced Displacement and Resettlement: Social Problem and Human Rights Issue; Research paper; School for International Studies, Simon Fraser University: Vancouver, BC, Canada, 2011. [Google Scholar]
- Worrall, R.; Neil, D.; Brereton, D.; Mulligan, D. Towards a sustainability criteria and indicators framework for legacy mine land. J. Clean. Prod. 2009, 17, 1426–1434. [Google Scholar] [CrossRef]


| Sl. No | Mining Areas | Coal Companies | Coalfields |
|---|---|---|---|
| 1 | Kusunda | Bharat Coking Coal Limited (BCCL) | Jharia Coalfield |
| 2 | Sijua | Bharat Coking Coal Limited (BCCL) | Jharia Coalfield |
| 3 | Rajrappa | Central Coalfield Limited (CCL) | Ramgarh/Bokaro Coalfield |
| 4 | Bajni (Mugma) | Eastern Coalfield Limited (ECL) | Raniganj Coalfield |
| Variables | Measuring Item | Source of Adoption | Scale Reliability (Cronbach’s Alpha) |
|---|---|---|---|
| Job/Employment Opportunity | |||
| JO1 | Coal-mining projects have increased the employment opportunities in my area | Patrick Arhin et al. [104]; Azadeh Lak et al. [105]. | 0.825 |
| JO2 | Coal-mining projects generate several types of job opportunities in my area | ||
| JO3 | Increased coal-mining projects have minimized unemployment problems in my area | ||
| JO4 | After increased coal-mining projects, a suitable job for me is easily available | ||
| Income Opportunity | |||
| IO1 | Coal-mining projects have increased the income opportunities in my area | Patrick Arhin et al. [104] | 0.837 |
| IO2 | Coal-mining projects generate several types of income opportunities in my area | ||
| IO3 | Increased coal-mining projects have enhanced the level of income in my area | ||
| Housing Affordability | |||
| HA1 | My housing affordability has increased to a great extent | Patrick Arhin et al. [104] | 0.880 |
| HA2 | My housing affordability has increased to my level of satisfaction | ||
| HA3 | My housing affordability has increased to my level of expectation | ||
| HA4 | My housing affordability has increased to my level of desire | ||
| Health Security | Patrick Arhin et al. [104] | 0.943 | |
| HS1 | My health security has increased to a great extent | ||
| HS2 | My health security has increased to my level of satisfaction | ||
| HS3 | My health security has increased to my level of expectation | ||
| Infrastructure | |||
| INF1 | After coal-mining projects, the infrastructure facilities such as streets, roads, water supply have improved to a great extent | FENERIA-M [106]; Davis et al. [107]; IISD [108]; Li et al. [109]; Potter et al. [110]; Hagerty et al. [111]; Santos et al. [112]; Psatha et al. [113]; Rezvani et al. [114]. | 0.913 |
| INF2 | After coal-mining projects, the infrastructure facilities such as streets, roads, water supply have improved to my level of satisfaction | ||
| INF3 | After coal-mining projects, the infrastructure facilities such as streets, roads, water supply have improved to my level of expectation | ||
| Social Relations | |||
| SR1 | After coal-mining projects, my relationship with the community people has improved to a great extent | A QoL Social Relationships scale, (Hawthorne et al. [115]) | 0.925 |
| SR2 | After coal-mining projects, my relationship with the community people has improved to my level of satisfaction | ||
| SR3 | After coal-mining projects, my relationship with the community people has improved to my level of expectation | ||
| Environmental Sustainability | |||
| ES1 | After coal-mining projects, environmental conditions in my area have improved to a great extent | Van Pelt [116] | 0.786 |
| ES2 | After coal-mining projects, environmental conditions in my area have improved to my level of satisfaction | ||
| ES3 | After coal-mining projects, environmental conditions in my area have improved to my level of expectation | ||
| Quality of Life | |||
| QL1 | Pollution level decreased in our locality | Bubolz et al. [95]; Andrews, N. [117]; O’brien and Ayidiya [118]; Wagner [119]; Feldt [120]; Sustainable communities (New-brought) [121]. | 0.872 |
| QL2 | Economic activities improved in our locality | ||
| QL3 | Health amenities have improved in our locality | ||
| QL4 | Accessibility to work/school became easier | ||
| Happiness | |||
| HAP1 | I am optimistic about the future | Hills and Argyle [122]; Argyle, Martin and Crossland [102]; Affec to meter 2: A scale to measure current level of general happiness, Richard Kannann and R Flett [123]; Tennant et al. [124]; Simmons [125]; S Stewart-Brown [126]. | 0.915 |
| HAP2 | I am always committed and involved | ||
| HAP3 | My life is good | ||
| HAP4 | I am satisfied with everything in my life |
| Age Group | Frequency | Percentage |
|---|---|---|
| 25–35 years | 312 | 66% |
| 36–45 years | 96 | 21% |
| 46–55 years | 20 | 4% |
| 56 years and above | 44 | 9% |
| Gender | Frequency | Percentage |
| Male | 365 | 77% |
| Female | 107 | 23% |
| Marital Status | Frequency | Percentage |
| Single | 162 | 34% |
| Married | 280 | 60% |
| Separated | 19 | 4% |
| Divorced | 11 | 2% |
| Level of Educational Qualification | Frequency | Percentage |
| Graduate | 82 | 17% |
| Illiterate | 121 | 26% |
| Intermediate | 100 | 22% |
| Matriculate | 120 | 25% |
| Other/Professional | 7 | 1% |
| Post-graduate | 42 | 9% |
| Occupation | Frequency | Percentage |
| Business | 68 | 14% |
| Contractual worker | 32 | 7% |
| Daily worker | 158 | 34% |
| Government Service | 85 | 18% |
| Private service | 129 | 27% |
| Annual income (In Indian Rupees) | Frequency | Percentage |
| 10,000 to 50,000 | 206 | 44% |
| Rs. 50,001–Rs. 100,000 | 117 | 25% |
| Rs. 100,001–Rs. 150,000 | 70 | 15% |
| Rs. 150,001 and above | 79 | 16% |
| Rotated Component Matrix a | |||||||||
|---|---|---|---|---|---|---|---|---|---|
| Component | |||||||||
| 1 | 2 | 3 | 4 | 5 | 6 | 7 | 8 | 9 | |
| HAP1 | 0.885 | ||||||||
| HAP2 | 0.874 | ||||||||
| HAP3 | 0.869 | ||||||||
| HAP4 | 0.833 | ||||||||
| QL3 | 0.862 | ||||||||
| QL2 | 0.839 | ||||||||
| QL4 | 0.837 | ||||||||
| QL1 | 0.757 | ||||||||
| HA3 | 0.827 | ||||||||
| HA2 | 0.818 | ||||||||
| HA1 | 0.812 | ||||||||
| HA4 | 0.804 | ||||||||
| HS3 | 0.964 | ||||||||
| HS2 | 0.953 | ||||||||
| HS1 | 0.881 | ||||||||
| JO2 | 0.824 | ||||||||
| JO3 | 0.815 | ||||||||
| JO1 | 0.805 | ||||||||
| JO4 | 0.730 | ||||||||
| SR1 | 0.947 | ||||||||
| SR2 | 0.925 | ||||||||
| SR3 | 0.914 | ||||||||
| INF1 | 0.933 | ||||||||
| INF3 | 0.922 | ||||||||
| INF2 | 0.900 | ||||||||
| IO2 | 0.887 | ||||||||
| IO1 | 0.872 | ||||||||
| IO3 | 0.716 | ||||||||
| ES3 | 0.840 | ||||||||
| ES1 | 0.835 | ||||||||
| ES2 | 0.795 | ||||||||
| Estimate | Std. Estimates | S.E. | C.R. | p | Label | |||
|---|---|---|---|---|---|---|---|---|
| HAP1 | <--- | HAP | 1.000 | 0.870 | ||||
| HAP2 | <--- | HAP | 1.051 | 0.865 | 0.043 | 24.486 | *** | par_1 |
| HAP3 | <--- | HAP | 1.075 | 0.878 | 0.043 | 24.902 | *** | par_2 |
| HAP4 | <--- | HAP | 0.913 | 0.804 | 0.042 | 21.770 | *** | par_3 |
| QL3 | <--- | QL | 1.000 | 0.840 | ||||
| QL2 | <--- | QL | 0.974 | 0.807 | 0.049 | 19.951 | *** | par_4 |
| QL4 | <--- | QL | 0.929 | 0.803 | 0.047 | 19.864 | *** | par_5 |
| QL1 | <--- | QL | 0.832 | 0.707 | 0.049 | 16.831 | *** | par_6 |
| HA3 | <--- | HA | 1.000 | 0.828 | ||||
| HA2 | <--- | HA | 0.982 | 0.766 | 0.054 | 18.212 | *** | par_7 |
| HA1 | <--- | HA | 0.990 | 0.814 | 0.051 | 19.588 | *** | par_8 |
| HA4 | <--- | HA | 1.021 | 0.809 | 0.052 | 19.788 | *** | par_9 |
| HS3 | <--- | HS | 1.000 | 0.997 | ||||
| HS2 | <--- | HS | 0.978 | 0.967 | 0.015 | 63.915 | *** | par_10 |
| HS1 | <--- | HS | 0.754 | 0.802 | 0.027 | 28.106 | *** | par_11 |
| JO2 | <--- | JO | 1.000 | 0.781 | ||||
| JO3 | <--- | JO | 1.090 | 0.773 | 0.069 | 15.689 | *** | par_12 |
| JO1 | <--- | JO | 0.885 | 0.745 | 0.059 | 15.097 | *** | par_13 |
| JO4 | <--- | JO | 0.775 | 0.650 | 0.058 | 13.349 | *** | par_14 |
| SR1 | <--- | SR | 1.000 | 0.957 | ||||
| SR2 | <--- | SR | 0.944 | 0.892 | 0.030 | 31.206 | *** | par_15 |
| SR3 | <--- | SR | 0.937 | 0.845 | 0.034 | 27.647 | *** | par_16 |
| INF1 | <--- | INF | 1.000 | 0.934 | ||||
| INF3 | <--- | INF | 0.964 | 0.887 | 0.034 | 27.974 | *** | par_17 |
| INF2 | <--- | INF | 0.911 | 0.828 | 0.037 | 24.814 | *** | par_18 |
| IO2 | <--- | IO | 1.000 | 0.915 | ||||
| IO1 | <--- | IO | 1.017 | 0.938 | 0.042 | 24.365 | *** | par_19 |
| IO3 | <--- | IO | 0.456 | 0.545 | 0.035 | 12.869 | *** | par_20 |
| ES3 | <--- | ES | 1.000 | 0.746 | ||||
| ES1 | <--- | ES | 1.232 | 0.758 | 0.094 | 13.061 | *** | par_21 |
| ES2 | <--- | ES | 0.969 | 0.733 | 0.075 | 12.978 | *** | par_22 |
| Fit Indices | Values |
|---|---|
| Chi-square to degrees of freedom Ratio (CMIN/DF) | 2.08 (877.679/422) |
| CFI | 0.952 |
| NFI | 0.912 |
| RFI | 0.904 |
| TLI | 0.947 |
| RMSEA | 0.043 |
| Sqrt AVE | IQ | HAP | QL | HA | HS | JO | SR | INF | ES | |
|---|---|---|---|---|---|---|---|---|---|---|
| IO | 0.819 | 1.000 | ||||||||
| HAP | 0.855 | 0.189 | 1.000 | |||||||
| QL | 0.797 | 0.467 | 0.082 | 1.000 | ||||||
| HA | 0.806 | 0.132 | 0.511 | 0.156 | 1.000 | |||||
| HS | 0.926 | 0.116 | 0.098 | 0.188 | 0.108 | 1.000 | ||||
| JO | 0.740 | 0.187 | 0.121 | 0.232 | 0.342 | 0.117 | 1.000 | |||
| SR | 0.899 | −0.087 | −0.038 | −0.069 | 0.066 | −0.011 | −0.012 | 1.000 | ||
| INF | 0.884 | 0.071 | −0.035 | 0.105 | −0.113 | 0.007 | 0.012 | −0.152 | 1.000 | |
| ES | 0.746 | 0.085 | 0.162 | 0.216 | 0.179 | 0.199 | 0.177 | 0.061 | 0.040 | 1.000 |
| Hypotheses | Relation | Estimate | Sig. | Result |
|---|---|---|---|---|
| H1: Job opportunity improves quality of life due to CSR initiatives post-commencement of coal-mining project | QoL<---JO | 0.145 | 0.032 | Accepted |
| H2: Income opportunity improves quality of life post-commencement of coal-mining project | QoL<---IO | 0.623 | *** | Accepted |
| H3a: Job plays a dominant role in affording good quality house | HA<---JO | 0.431 | *** | Accepted |
| H3b: Income plays a dominant role in affording good quality house | HA<---IO | 0.122 | 0.094 | Rejected |
| H3c: House affordability improves quality of life post-commencement of coal-mining project | QoL<---HA | 0.051 | 0.312 | Rejected |
| H4a: Job plays a dominant role in availing health security | HS<---JO | 0.152 | 0.041 | Accepted |
| H4b: Income plays a dominant role in availing health security | HS<---IO | 0.169 | 0.037 | Accepted |
| H4c: Health security improves quality of life post-commencement of coalmining project | QoL<---HS | 0.089 | 0.022 | Accepted |
| H5: Infrastructural facilities improve quality of life post-commencement of coal-mining project | QoL<---INF | 0.047 | 0.109 | Rejected |
| H6: Social relationship improves quality of life post-commencement of coal-mining project | QoL<---SR | −0.026 | 0.445 | Rejected |
| H7: Environmental sustainability practices of coal-mining project improve quality of life | QoL<---ES | 0.142 | 0.074 | Rejected |
| H8: The quality of life of PAPs influences their happiness level post-commencement of coal-mining project | HAP<--QoL | 0.111 | 0.040 | Accepted |
Disclaimer/Publisher’s Note: The statements, opinions and data contained in all publications are solely those of the individual author(s) and contributor(s) and not of MDPI and/or the editor(s). MDPI and/or the editor(s) disclaim responsibility for any injury to people or property resulting from any ideas, methods, instructions or products referred to in the content. |
© 2023 by the authors. Licensee MDPI, Basel, Switzerland. This article is an open access article distributed under the terms and conditions of the Creative Commons Attribution (CC BY) license (https://creativecommons.org/licenses/by/4.0/).
Share and Cite
Sinha, A.; Chandra, B.; Mishra, A.K.; Goswami, S. An Assessment on Quality of Life and Happiness Indices of Project Affected People in Indian Coalfields. Sustainability 2023, 15, 9634. https://doi.org/10.3390/su15129634
Sinha A, Chandra B, Mishra AK, Goswami S. An Assessment on Quality of Life and Happiness Indices of Project Affected People in Indian Coalfields. Sustainability. 2023; 15(12):9634. https://doi.org/10.3390/su15129634
Chicago/Turabian StyleSinha, Archana, Bibhas Chandra, Arvind Kumar Mishra, and Shubham Goswami. 2023. "An Assessment on Quality of Life and Happiness Indices of Project Affected People in Indian Coalfields" Sustainability 15, no. 12: 9634. https://doi.org/10.3390/su15129634
APA StyleSinha, A., Chandra, B., Mishra, A. K., & Goswami, S. (2023). An Assessment on Quality of Life and Happiness Indices of Project Affected People in Indian Coalfields. Sustainability, 15(12), 9634. https://doi.org/10.3390/su15129634

