Abstract
The key goal of this effort is to develop an efficient control system for a three-phase cascaded H-bridge multilevel inverter powered by the photovoltaic (PV) system. The power for the system is generated through the use of PV modules, which serve as DC inputs for the cascaded H-bridge multilevel inverter. The authors aim to achieve a nearly sinusoidal signal at the voltage level and are specifically focused on minimizing the total harmonic distortion (THD) to the smallest possible value. Hence, an advanced N-level space vector modulation (SVM) is developed to ensure an appropriate control for the cascaded inverter. The aim is to design an effective control strategy to increase inverter efficacy and, thus, supply the best output quality. In addition, a robust approach to the maximum power point (MPP) tracking (MPPT) technique is developed based on an adaptive perturb and observe (P&O) algorithm to ensure superior tracking of the MPP. The developed algorithm eliminates 90% of the power curve area in the search space process and only maintains 10% of the area that includes the MPP. Each PV system employs its own improved MPPT control. The numerical results confirm that the enhanced P&O algorithm attains a precise response with superior efficiency and a fast response under the fast alteration of environmental conditions. Hence, the energy loss is reduced. The simulation results validate the effectiveness of this study, highlighting the high efficiency of the control strategy and the enhanced performance of the proposed scheme with lesser THD values.
1. Introduction
Recently, the use of traditional energies for industries has presented danger to the world, so looking for an alternative solution is obligatory to preserve the environment. The use of Res (renewable energies) in industry is a natural and environmentally friendly solution. This type of energy production is renewable because these resources are naturally and continuously replenished, unlike finite fossil fuels. The aim of using REs is to reduce dependence on non-renewable sources and to lower the negative impact of energy production on the environment. The most important RE is PV energy, which is an energy that does not go away and can be obtained from sunlight [1].
Regarding the published report by the IEA, in recent years, RE resources have imposed new records, principally because of solar PV placement around the world, research in power control and transfer strategies, production cost reduction, and government policy support. Recently, as of 2021, the global solar PV capacity was estimated to be over 550 GW. This capacity is expected to continue to grow in the coming years as many countries target significant increases in their RE capacities. The expansion of solar PV capacity will have a significant impact on reducing greenhouse gas emissions and addressing the challenges posed by climate change [2]. The important usage and contributions from the available natural energy sources have increased. Some research is being achieved on power converters that connect RE sources to the main grid. MLI is essentially employed to interface RE sources with the main electrical grid. Solar PV production systems are employed to transform the most natural energy sources owing to the sharp cost reduction, rapid technological development, stable system, easy maintenance, and help in creating a pollution-free environment [3,4].
Usually, PV system topologies can be categorized into four axes: (a) central inverter, (b) module-integrated inverter, (c) string inverter, and (d) multistring inverter [5,6,7,8]. In the topology of the central inverter, many PV strings are linked (PV panels associated in series) in parallel with a blocking diode per branch to consist of a single DC link, and they are linked to the grid part through a central inverter. The mentioned structure topology features a straightforward design, a low initial cost, and effective control. It is a large-scale setup, where all the solar panels are connected to a central inverter that converts the DC electricity generated by the panels into AC electricity for use or storage. For a PV system interfaced to the electricity grid, a double-stage contains both a DC–DC converter and a DC–AC converter, while a single-stage merely needs a DC–AC converter, as reported in the literature [9,10,11,12].
It is obvious from the literature review that attention has grown, with many performed works offering new topologies for inverters or improving the old ones. The main reason is to enhance the quality of the power energy that is obtainable at the inverter outputs. Several multilevel structures have been developed in recent years and investigated in the literature such as a flying capacitor [13], a diode clamped converter [14], and an H-bridge inverter. Due to its high harmonics distortion amount in the classical bipolar inverter and ideal high-power energy including its reliability, CHB MLI is considered the best appropriate structure for PV system application, which is used as a more competent functionality to ensure grid connection. Due to its modular structure, it was selected as one of the most excellent accessible MLI structures. The multistring PV plant practically supplies the separated DC power for each individual bridge of the CHB structure [15].
Currently, the topologies of CHBMLI are receiving attention from several researchers for robust PV system employment [16,17,18,19,20]. The cascaded structure allows for the generation of high-quality sinusoidal output waveforms with reduced harmonic content, which improves the power quality and reduces the need for filters and other corrective measures, and, further, it is essential for grid-connected PV systems. It is characterized by the connection of multiple H-bridge inverters per phase in a cascade configuration. The system structure can be a single-phase configuration or even a three-phase configuration, according to the system power rating. Moreover, to achieve the design of one converter per PV panel, each H-bridge inverter is directly connected to a single PV panel on the DC side. It is feasible in this case to accomplish the robust scheme-based control by each H-bridge inverter independently, which significantly enhances the power produced by the PV panels.
Owing to the improved power quality, higher performance of the voltage, lower near-sinusoidal waves, universal mode voltages, and number of switches, the design of an MLI with modulation algorithms has a very significant task in improving the quality of the grid current and output voltage profile together with their harmonic contents for a grid-integrated PV system [21]. PWM techniques are mostly grouped into three different classifications according to the applied switching frequency, such as a fundamental switching frequency PWM, as in [22], where the authors proposed a modified PWM for an MLI that is applied to a grid-integrated PV system. This modulation technique depends on virtual loop checking, to accomplish functional capacitor voltage balance all the way that is devoid of the inserting of an extended compensation signal. The researchers in [23] proposed a three-phase grid connected to an MLI structure with a robust switching strategy. The MLI was adopted to link a microgrid from the RE sources while it was investigated and commanded via a PWM technique, simply needing a few switching states. A high switching frequency PWM such as an adaptive and robust sliding mode (SM) control was suggested in [24] for a grid-connected PV system based on a cascaded two-level inverter. A PWM method was employed in favor of the procedure of the suggested regulator. In [25], power quality enhancement approaches were employed with respect to a variety of modulation approaches for a solar PV inverter. An inverter structure with harmonic diminution methods was adopted. The harmonics elimination was treated by appropriate switching states applied to the inverter switches. A PWM was investigated in a single-chip regulator. The authors of [26] employed a synchronization scheme through a carrier-based sinusoidal phase-shifted PWM technique, named PSPWM, for the topologies of a CHB multilevel inverter. A particular carrier was applied through PSPWM process for individual H-bridge. The carriers’ signals were commonly phase-shifted from each other by specified degrees intended for a unipolar PWM. For a variable switching frequency PWM [27], various special sequential switching modulation schemes were proposed and contrasted for cascaded MLI. These modulation strategies, which are called MSPWM strategies, characterized the hybridization of the principal switching frequency and multilevel sinusoidal modulation.
On the other hand, SVM mainly becomes promising because of all the switching algorithms suggested in the literature for multilevel converters. SVM gave an excellent ability in enhancing the switching pattern conception as well as having a great flexibility for digital implementation, and the control scheme of the algorithm can operate with a high switching frequency and produce the required voltage of the load for each switching bound [28]. Control strategies for three-phase grid-connected PV systems were investigated in [29]. The proposed control was based on two separated strings of PV panels to feed two-level three-phase voltage. SVM control was applied to supply a suitable multilevel waveform and, further, to practically implement it. In [30], the study depended on a technique to directly compensate the reactive power to the power grid’s integrated inverter to contract under different operating conditions. The control strategy was applied via SVM with a PR regulator. In [31], an SVM control technique was suggested to raise the efficiency of the CHB MLIs under faulty conditions, in case one or various power cells were not employed.
One of the advantages of integrating and installing PV panels is that they are easy to operate and cheap to maintain, which is easy and simple but is related to the intensity of the temperature and solar irradiation. For this reason, the operating point of the PV panel does not always correspond to the MPP. Hence, it is essential to employ a mechanism, known as MPPT, that enables the identification and continuous tracking of the MPP [32]. One of the most important advantages of MPPT controllers is that they continuously provide maximum power, depending on temperature and weather conditions, and increase the voltage and flexibility of the system by connecting the PV modules in series. With the low cost of the transmission wire needed to build a PV system [33], various MPPT algorithms, including current feedback, voltage feedback, hill climbing, incremental conductance (INC), P&O, neural network, and fuzzy logic were discussed [34]. It was developed with many techniques, which differ in terms of popularity, hardware implementation, complexity, convergence speed, required sensors, cost, and other aspects. This made it difficult to identify and choose the appropriate and most suitable method for a particular PV system [35,36].
In this paper, control of a three-phase CHB MLI for the grid integration of a PV generation system is proposed, where the PV arrays are connected at the DC side of each individual phase. This work aims to provide the best possible control strategy to produce high quality by implementing a robust SVM with an N-level (N-SVM) among different successive H-bridge levels, of three, five, and seven levels, and compares the results with significant explanation. The suggested cascaded MLI under the designed N-SVM generates a multilevel output voltage waveform with minimum voltage of the THD. Hence, a higher harmonics distortion amount is minimized. In addition, an effective approach of the MPPT techniques is used. An adaptive P&O algorithm is studied and implemented to ensure the MPP. The suggested P&O algorithm employs the decomposition of the power-voltage curve into three main areas. Consequently, Area 1 represents the left portion, and Area 3 represents the right portion of the power-voltage curve with respect to the MPP. Area 2 presents the intermediate part of the power-voltage curve comprising 10% of the total area in which the MPP occurs. The search space limitation of the algorithm plays a vibrant role in decreasing the step response time toward the MPP and the steady-state disturbance at the same point. For each PV panel, the MPPT-based control can be separately employed to avoid the influence of partial shading and mismatch, thus increasing the supplied power contrary to the system equipped with the centralized MPPT-based control.
This paper focuses on improving control strategies based on the following points: (i) The main purpose of the study is to develop the efficient control of a three-phase CHB MLI supplied by a PV system, where the power generation is derived from PV modules, which serve as the DC inputs for the inverter. (ii) An advanced N-level SVM is developed to obtain a near-sinusoidal signal with the smallest value of THD and increase inverter efficiency and output quality. (iii) A robust MPPT technique based on an adaptive P&O algorithm is developed for superior MPP tracking. (iv) The developed algorithm reduces energy loss by eliminating 90% of the power curve in the search space process, and each PV system has its own improved MPPT control. (v) The numerical results validate the effectiveness of the proposed control scheme and its high effectiveness under fast-changing environmental conditions. Also, the simulation results demonstrate the efficiency of the designed scheme and its superior performance.
The organization of this paper is as enumerated. Following the introduction in Section 1, Section 2 presents the system modeling performed in this study. Section 3 presents the suggested control strategies. Section 4 presents the simulation results and interpretation. Section 5 presents the general conclusion and perspectives.
2. Modeling and Design of System
2.1. System Description
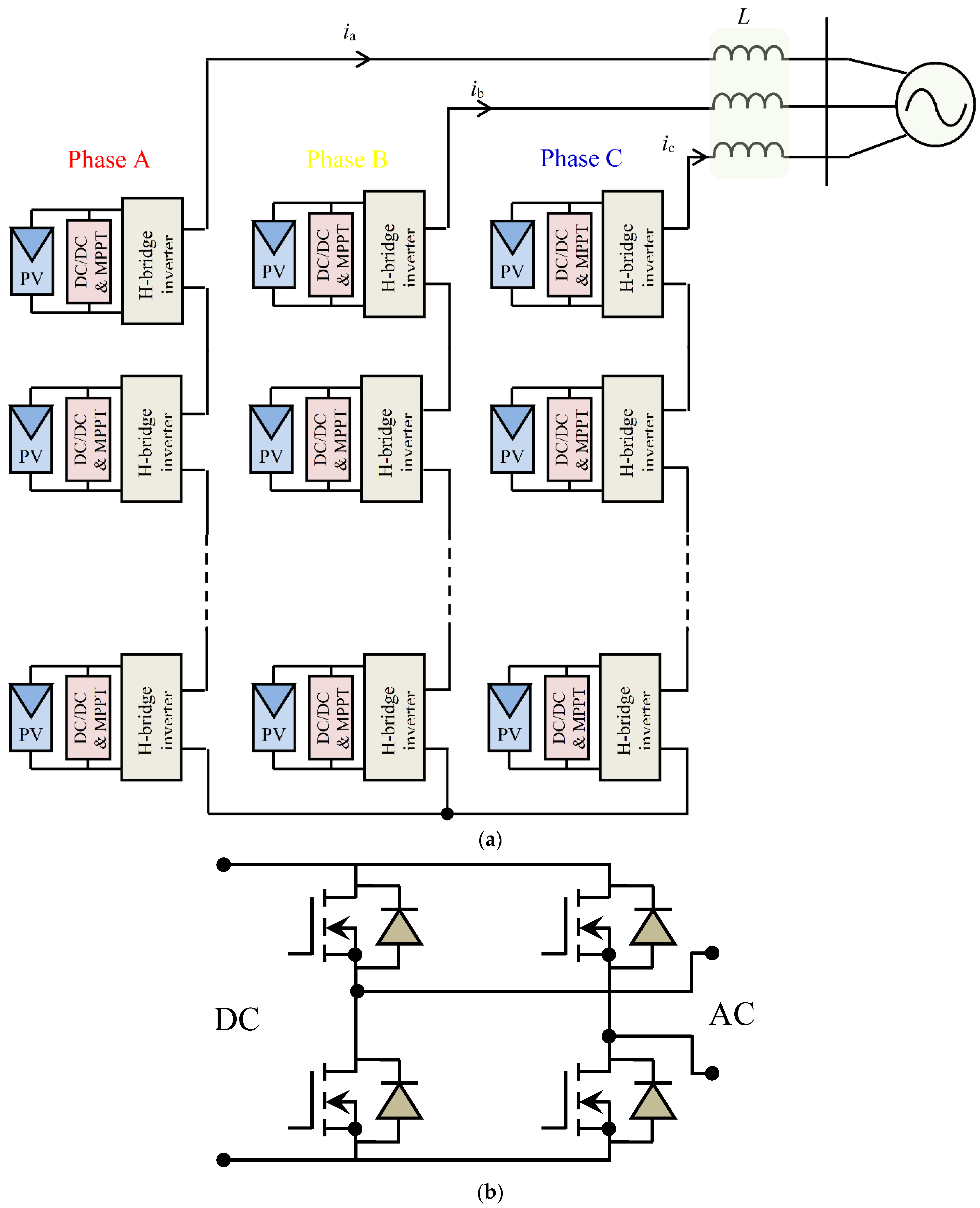
A three-phase, 3.3 kV, 1.48 MW, and 50 Hz power frequency grid-connected solar PV system is prominently investigated in this work, as given in [37]. The main block diagram of the CHB configuration of the grid-connected PV system is shown in Figure 1a. The circuit diagram of the H-bridge is revealed in Figure 1b. A MPPT controller in conjunction with a DC–DC converter is implemented to regulate the input voltage of the inverter at a fixed value. Despite variations in environmental conditions, a DC–DC converter is utilized to provide a nearly constant output voltage, which is then supplied to the CHB MLI for connection to the grid system. The boost converters are separately employed to increase the PV voltage for the independent PV sources per the inverter input’s need. These converters are designed with the individual MPPT technique in favor of the duty cycle control. The capacitor of the DC link aims to regulate the DC-link voltage of a grid-connected power system, which appears in a rise in the voltage supplied into the power system grid. The system grid is directly associated with the designed N-level inverter, which can produce maximum energy throughout the day. The mentioned outcomes can be obtained by an effective converter, inverter, and optimal control circuit on the way to improving the overall power system efficiency. Figure 1 illustrates the configuration of the mentioned system, which consists of an N-level CHB inverter regulated by a multilevel SVM and supplied by a PV application.
Figure 1.
Schematic diagram of designed grid-connected SPV system. (a) Overall block diagram; (b) circuit of H-bridge.
One of the MLI component’s limitations is the bidirectional switch employment that attains an additional cost besides the voltage source’s absence. Moreover, the designed topology ensures a simpler and better modular form compared to the symmetrical MLI. This topology also permits transistor switches to link with each other by supplying parallel diodes, as presented in Figure 1. The important inverter characteristics are the capability to be employed across a large bound of voltages, voltage control, output frequency, and providing AC power with the best power quality. The excellent scheme design is the grid connection of a proposed N-level inverter by means of SPV systems.
A SunPower E20/435 solar panel is utilized in this study for the modeling and simulation of a 1.48 MW three-phase 3.3 kV grid-integrated PV system. The main task is to simulate the performance of this 1.48 MW three-phase PV-fed power grid using N-level H-bridge inverters. The total number of levels in the cascaded MLI has a value of [37]. For instance, a seven-level inverter contains nine H-bridges, so three H-bridges per phase, which are fed by the independent PV array. A separate MPPT approach should be employed for each PV array.
The DC-link voltage is the voltage that is stored in a capacitor in the DC-link circuit and is employed as the reference voltage for the H-bridge inverters. The DC-link voltage can be obtained for each separate H-bridge associated with the PV array with N number of level inverters, which is given in [38,39].
Consequently, the single-phase power of the grid is 493.3 kW, with a line-to-line voltage and frequency of 3.3 kV and 50 Hz, respectively. The peak voltage value of the single phase can be obtained as follows:
The needed power rating of each PV array of the nine PV arrays for a seven-level CHB converter with a power grid of 1.48 MW is formulated as follows:
With augmentation of the environment temperature, the maximum power voltage notably reduces, and then, to ensure the needed output grid voltage, the string voltage of the standard test conditions (STC) must have a satisfactory magnitude. Also, a decrease in the PV output power relates to an increase in the cell operating temperature and a reduction in the solar irradiation. Here, to achieve a of 905 V and a PV array with 164.44 kW power, the total number of PV modules is determined for the parallel and series connections based on the following selection criteria:
The calculation of the DC-link voltage for each H-bridge associated with the PV array, in accordance with the fundamental principle of energy conservation, can be performed by considering a recovery time of 5 ms and an overloading factor of 1.2, as follows:
where denotes the lower value of the DC-link voltage level. means the phase voltage. is the phase current. It should be declared that the value is chosen during this study as ,
2.2. Model of Photovoltaic Cell
A solar PV cell with the Sun-facing part as negative and the rear part as positive is made using semiconductor materials. Practically, the sunlight projection on the PV side produces electrons in the external circuit, called a photocurrent [40,41,42,43,44] or a short-circuit current, which is explained by (7). It is presented by means of the current source in the PV cell model, as shown in Figure 2. In case of it being open-circuited, a voltage emerges at the output terminal, known as an open-circuit voltage , as obtained by (8). The mentioned voltage produces a current via the P-N junction, which is operated like a diode. The current source and the diode are in parallel, as shown in Figure 2. The flow of the photo-generated current causes the recombination of the few electron holes that decrease the fundamentally produced electrons. This current loss is denoted by a shunt resistance . The series resistance presents the resistance of the current flow via the bulk material. This structure is the single-diode model (SDM) which provides a useful tool for modeling and analyzing the performance of a PV cell or module under different operating conditions, such as variations in the temperature and solar irradiance. By accurately modeling the behavior of the PV cell, the SDM can be used to optimize the performance of a PV system and predict its energy output. Figure 2 depicts the SDM of the solar PV cell.
Figure 2.
Single-diode model of PV module.
The generated photocurrent depends on the solar irradiation, per the subsequent equation:
where is the photocurrent; presents the solar irradiance; denotes the reverse saturation current; and are known as the cell temperature and reference temperature, respectively; and defines the temperature coefficient.
The open circuit voltage , as produced at the SDM output, is defined by (8):
where denotes Boltzmann constant, presents the ideality factor, and is the electron charge.
In PV systems, the DC–DC conversion is essential, since the voltage produced by means of the PV modules does not meet the load needs. Moreover, the DC–DC conversion stage also helps to maximize the power output of the PV modules by tracking the MPP of the modules. This is accomplished by continuously monitoring the voltage and current produced by the modules and adjusting the operating point of the MPP. This leads to increased energy conversion efficiency and overall system performance. For this reason, it is very important to use a boost converter to augment the PV system voltage. This is important because the inverter, which is the next stage in the PV system, requires a certain minimum DC voltage to effectively operate. The DC–DC boost converter attains the maximum power value for the designed N-level inverter using this process.
3. Proposed Control Strategies
3.1. MPPT-Based Technique
3.1.1. Conventional P&O Algorithm
MPPT is a technique used in PV systems to continuously adjust the operating point of the system to the point of the maximum power output. The MPPT algorithm compares the output power of the PV system to the input power from the panels and adjusts the operating point of the system to optimize the power conversion efficiency. MPPT’s goal is to obtain the maximum available power from the PV panels with varying environmental situations, such as changes in the temperature and solar insolation and panel aging. By continuously tracking the MPP, MPPT can increase the overall energy yield of a PV system, compared to fixed voltage or current operating points.
The standard P&O algorithm has been broadly utilized owing to it being favored for employment. The algorithm process starts with observation and perturbation operations and ends with the operating point converging at the maximum power value. This method contrasts the voltages and power of time with the sample at a time and estimates the time to reach the MPP. If the power variation has a positive sign, a slight disturbance of the voltage alters the solar panel power, and a continuation of the voltage perturbation is kept on a similar track, as a Modified MPPT. If the power variation has a positive sign, the maximum power value is distant, and the perturbation is augmented to the amount of the MPP.
This approach has many disadvantages such as the severe oscillations and slow following of the MPP, making its efficiency incomplete for harsh, changing operating points. Under a large search space, the MPP value is somewhat slowly reached, and the energy loss caused by perturbation augments, especially in the steady-state phase. In the next subsection, we deal with the conventional P&O approach’s drawbacks by inserting some efficient operations into it. Overall, the choice of MPPT algorithm depends on the specific requirements of the system and the operating conditions.
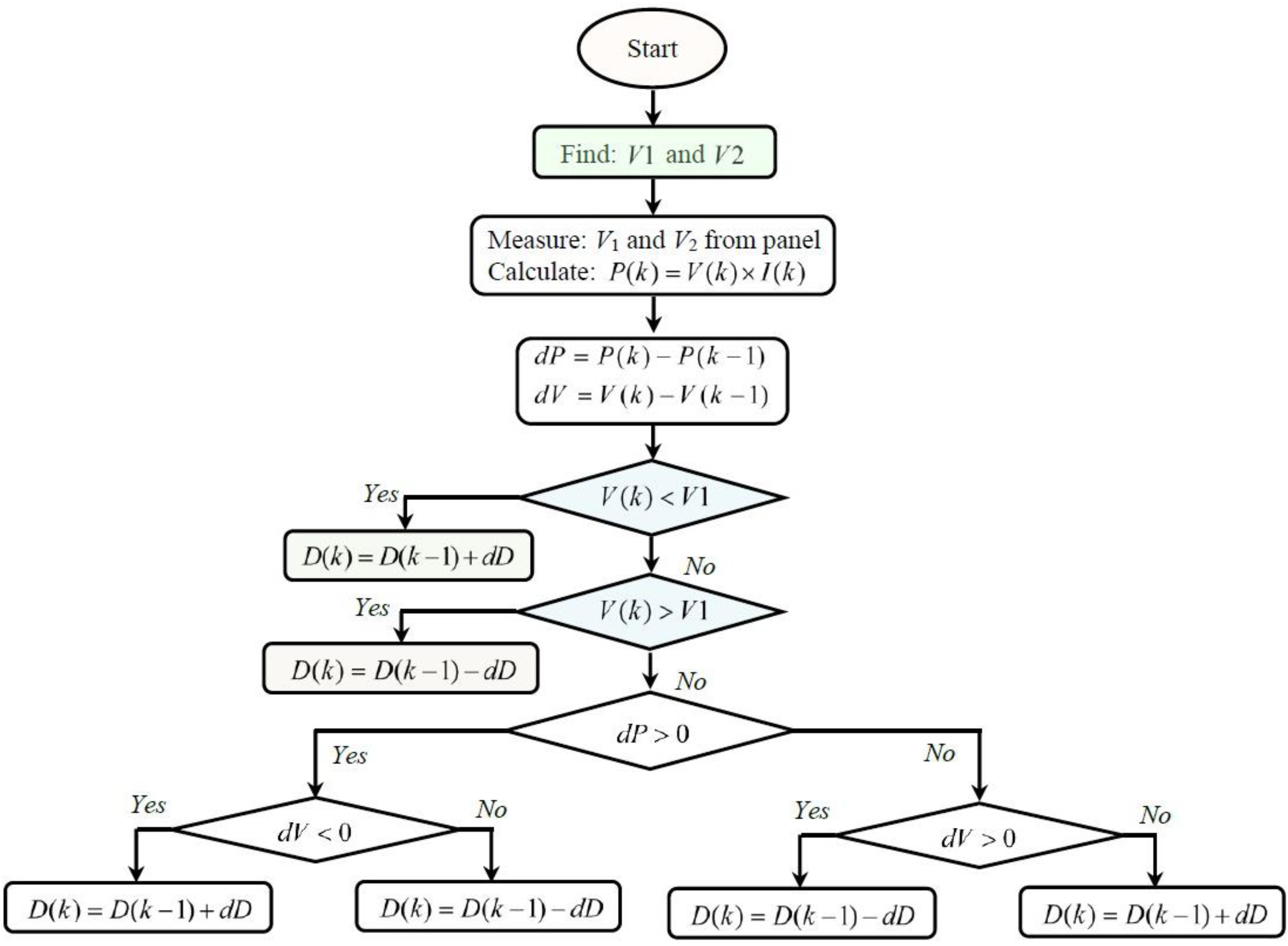
3.1.2. Improved P&O Algorithm
The modified P&O algorithm differs from the standard P&O algorithm in that it includes additional features to improve performance and stability, such as a perturbation step that periodically adjusts the operating voltage and a control mechanism that ensures the operating voltage does not deviate too far from the MPP. Recently, several MPPT approaches were implemented and constantly enhanced. The P&O approach is extensively employed in the MPPT-based regulator owing to its easy implementation and simplicity. In this work, the proposed improvement of MPPT can eliminate the problems confronted in the standard technique, as mentioned above. The search space of the designed algorithm identifies only 10% of the total area of the power curve. This step can reduce the steady-state oscillations and diminish the response time. The boundaries of the areas are shown in Table 1. The power curve, including Area 1 and Area 3, represents 90% of the total space that was eliminated from the search area. The MPP dwells in Area 2, comprising a part restricted to 10% of the power curve, as shown in Figure 3. In Area 2, the enhanced algorithm merely operates the search of the MPP by minimizing the step response time and damping the oscillations toward the MPP.
Table 1.
Power curve with region distribution.
Figure 3.
The limitations on the area of the power curve in the search process.
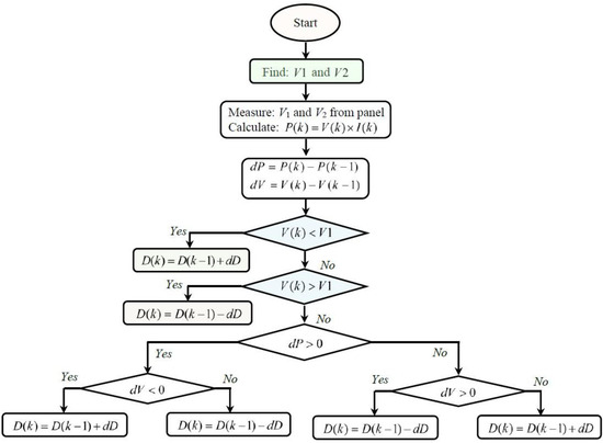
Profoundly, the MPP is attained and preserved in a few perturbations. In the case of uniform atmospheric conditions/weather conditions, it operates under the MPP, while, as the irradiance varies, it searches the other local maxima in a similar manner for the stable irradiance and then preserves it. A flowchart of the modified P&O algorithm is presented in Figure 4. To find the MPP-comprising region, it measures the two voltages, V1 and V2, to enclose the operating point into Area 2 and then begins the process of perturbation and observation.
Figure 4.
Flowchart of improved P&O algorithm.
3.2. Proposed Multi-SVM Conception
SVM is a suitable technique used in several control applications to control the output voltage or current of a power inverter. It provides more efficient use of the voltage space vector compared to other PWM techniques and, therefore, leads to a reduction in the harmonic distortion in the output waveform. In SVM, the modulation is performed by switching the voltage vectors in sequence to produce the desired output voltage waveform. It is a technique that uses a set of discrete voltage vectors, selected from a two-dimensional voltage space vector, to synthesize the desired output voltage waveform. The selection of the voltage vectors is made in such a way to minimize the harmonic distortion and improve the overall efficiency of the control system.
The multilevel SVM control ensures the output power is optimized for specific conditions, such as changes in the temperature, irradiance, and load. In a multilevel SVM system, the output voltage waveform is generated by selecting and combining several voltage vectors from a predefined set of voltage vectors, known as the voltage vector space. This allows for more precise control of the output voltage waveform, which results in improved output voltage quality and reduced harmonic distortion. In the next part, we deal with the proposed multilevel SVM applied in the mentioned system.
The initial stage in the approach is to convert the reference vector into two-dimensional axes [45,46,47,48,49]. Figure 5 depicts the complete set of commutation vectors for the N-level inverter in the axes.
with
Figure 5.
Commutation vectors in the (g, h) axes for N-level inverter.
The outcome of the conversion matrix transform is as follows:
3.2.1. Detection of the Nearest Three Vectors (NTV)
It is evident that the four vectors closest to the reference vector can be readily recognized. The coordinated vectors are the grouping of the rounded amounts that are lower and greater than the reference vector number. They can be calculated as follows [45]:
where represents the rounded upper value of , and indicates the rounded lower value of .
The diagonal connecting the vectors divides the endpoints of the four nearest vectors into two equilateral triangles. These are constantly two of the NTV. On the same part of the diagonal, the third-nearest vector considers one of the two existing vectors that is chosen as a reference vector. Accordingly, the third-nearest vector can be achieved by assessing the expression sign:
In the case of being considered positive, it is followed by the vector Vuu that denotes the third-nearest vector. It can be said that the vector Vll represents the third-nearest vector. The mentioned process determines the NTV identification in favor of the N-level inverters. Figure 6 clarifies the process to attain the third-nearest vector.
Figure 6.
Position of two dissimilar situations of the reference vector location for the same four nearest vectors.
3.2.2. Determining the Switching Times of the Switches
To combine the reference voltage vector, it is necessary to utilize the three nearest vectors as follows:
With the subsequent supplementary constraint on the conduction times:
By solving Equations (18) and (19), the switching times can be obtained when the TVP is specified.
The solutions consider the partial divisions of the coordinates:
4. Simulation Results and Discussion
4.1. Simulation Results of the Proposed Improved P&O
In this part, to evaluate the performance of the enhanced MPPT technique at low power levels, the solar module of a KC200GT panel is investigated to perform the PV module. At STC (i.e., 25 °C and 1 kW/m2), the solar module supplies 200.1 W under a and an [50,51]. The evaluation can be accomplished by comparing the performance of the enhanced MPPT technique with that of the traditional MPPT technique and measuring the amount of power that can be extracted from the system at low power levels. The evaluation can be conducted under various conditions that can then be used to determine the effectiveness of the enhanced MPPT technique in low-power applications. Figure 7a,b illustrates the characteristics curves of the module employed in this study. They are used to determine the operating point of the module and to ensure that it operates within its safe operating limits. The characteristics of the PV module ensure a distinctive operating condition. Their accurate measurement and analysis are essential for optimal system performance, where the module attains superior performance and the maximum power for different irradiance values at 25 °C. The solar irradiance and temperature are two significant factors that always identify this maximum power.
Figure 7.
Principal characteristics of solar module. (a) I-V characteristics. (b) P-V characteristics.
Keeping in mind that the temperature and irradiation can rapidly vary, owing to passing clouds or environment situations, for substantiating the effectiveness of the proposed modified P&O algorithm, the MPPT approach was developed and implemented by utilizing flowchart coding that made it simple to implement and realize the enhancement in the conventional approach. The PV system is employed under fluctuating weather conditions such as irradiance and temperature. In this part of the study, the irradiance is varied from in various stages under six steps of signals, whereas the temperature is kept as STC 25 °C during the irradiation change. The profile used for this test case is visualized in Figure 8.
Figure 8.
Profile of solar irradiance variation.
As illustrated before, to exhibit the applicability of the recommended technique, a PV system model is investigated, as described in this part. In this subsection, a simulated PV module is implemented according to the characteristic modeling of the solar cell. By utilizing the process shown in the flowchart, the mentioned technique that makes it simple to design and carry out improvements to the standard algorithm is developed.
Figure 9, Figure 10 and Figure 11 illustrate the PV outputs under varying amounts of solar irradiance using MPPT by INC, conventional P&O, and modified P&O, respectively. The power profile exhibits a similar pattern according to the irradiance changes. A diminution in the oscillations under a fluctuating weather condition can be noticed in the power profile. According to the obtained results, the main contributions of this part of the study are the diminution of the ripple, the response time, and the overshoot as well as the superior aptitude of the suggested Modified MPPT approach to suit the MPP point, particularly in the case of environment conditions under rapid variation, which appears with an overall diminution in lost energy. Profoundly, the modified algorithm can quickly damp the steady-state oscillations and admit a minimum error. This is contrary to the other used algorithms, which offer a harsh oscillation and, as a result, cause an energy loss. On the other hand, when the irradiation level is suddenly augmented, standard algorithms lead the power signal to deviate far from the new position of the MPP. In the same way, the system needs a long time to accomplish the new position of the MPP due to the incorrect choice made by the standard algorithms, whereas the modified P&O algorithm attains superior tracking of the MPP compared to the ordinary P&O algorithm. Also, the improvement in the standard algorithm ensures the oscillations’ damping at the MPP and reduces the step response time. It is capable of tendering the least change from its best power position and adapt to such a dynamic operating condition.
Figure 9.
Simulation result of the INC algorithm.
Figure 10.
Simulation result of the P&O algorithm.
Figure 11.
Simulation result of the modified P&O algorithm.
The circled parts in the power profile illustrate the excellent tracking via the improved approach, when compared to the standard P&O and INC algorithms’ tracking. It can be noticed that the recovered energy is very significant with the suggested approach compared to that of the conventional P&O algorithm, particularly in the case of rapid changing conditions. From the side of gained power, the lost energy is clearly recovered. It is observed that the recovered lost energy, which is obtained by employing the designed approach, is achieved only under one variation case of the transient period. This attains a major scheme about the achieved energy that is recovered, including the variation nature of the insulation and weather situations.
It may be prominently observed that the MPPT point race in different areas is less essential for the designed approach compared to the other approaches. This can be explained by the instability and fluctuation of the conventional P&O and INC approaches, particularly around the MPPT’s place. The accuracy of our approach is visibly substantiated. It can be concluded that the proposed modification in the P&O algorithm causes an improvement in the classical algorithm, since it identifies the search space bounds of the approach, which leads to decreasing the complexity and ameliorating the efficacy of the traditional algorithm under changing operating conditions. It may be useful to mention that the suitability of applying the modified P&O algorithm is not yet tested under shading, which defines the future extension of this current effort.
4.2. Simulation Results of the Proposed Multi-SVM
The three-phase cascaded H-bridge PV system model depicted in Figure 1 is utilized with PV panels per phase. In this model, it is assumed that each separate H-bridge inverter is linked to the PV panels. The parameters of the PV panel are determined according to the specific model of the PV panel with predefined nominal output power. Table 2 presents the parameters utilized in the simulation model. At this point, the results illustrate the steady-state efficiency of the system, in which the extracted power from the PV system side is fed into the power grid. In this work, the simulations are carried out on an N-level CHB-MLI to verify the proposed scheme. The proposed control strategy is employed for the inverter to emphasize its straightforwardness and flexibility implementation.
Table 2.
Parameters of component specifications.
The suggested control scheme is implemented in MATLAB/Simulink to examine its performance and assess its response. In order to accommodate the various H-bridges, N-level-shifted carriers are necessary for this specific SVM design. In this study, we focus on applying three, five, and seven levels of three-phase-based voltage and comparing the obtained results. N3-level vectors are used, so three level, five level, or seven level implies 27 vectors, 125 vectors, or 343 vectors, respectively, are employed to individually regulate the three-phase cascaded H-bridge inverter. The reference voltage vector is obtained from the calculated output voltage vector and base voltage vectors. The H-bridge that applies the output voltage vector is switched via a specified switching frequency when the suggested SVM is implemented. Therefore, the output voltage vector could be employed by each individual H-bridge for the same period to guarantee an equal switching frequency for all H-bridges.
It can be observed from the calculated results that the SVM algorithm clearly demonstrates its superior performance to achieve a suitable signal quality, and then it can be efficiently applied to an MLI with any number of levels. The algorithm-based control guarantees the stable signal of the voltage and decreases the output voltage drop to the lowest level.
Figure 12, Figure 13 and Figure 14 show the waveform and THD analysis of the line voltage and inverter line voltage with different levels of CHB. The THD amount of the designed structure is compared between different levels of SVM to control the mentioned inverter. From Figure 12a, Figure 13a and Figure 14a, it is evident that our proposed high-level-based control for the H-bridge exhibits a superior THD profile. In addition to this, the inverter line voltage using a three-level CHB gives a THD of 27.27%. Furthermore, it is noticeable that as the number of levels in the cascaded H-bridge decreases, there is an increase in the THD value. Therefore, with this particular topology, the voltage output exhibits a higher THD value. Again, the configuration with the inverter line voltage using a five-level CHB attains a THD value of 13.91%. It is obviously depicted that for a seven-level configuration of this topology, the CHB level is increased while the THD is decreased to 9.35%, which proves the applicability of the proposed scheme.
Figure 12.
Waveform and THD analysis of (a) line voltage and (b) inverter line voltage with 7-level CHB.
Figure 13.
Waveform and THD analysis of (a) line voltage and (b) inverter line voltage with 5-level CHB.
Figure 14.
Waveform and THD analysis of (a) line voltage and (b) inverter line voltage with 3-level CHB.
The THDs resulted in different levels for the line voltages that are somewhat distant to each other. The proposed SVM approach with a high level improves the signal quality of the system responses. Also, the obtained results with multilevel inverters including 7-SVM is greatly simplified compared to the SVM based on a low level. Furthermore, the designed SVM approach could be simply expanded into any desirable level of inverter. However, there is significant variation between the THDs of the line voltage waveform, while the THD results for both the five-level and the three-level SVM approach have a high value than that achieved with the seven-level SVM approach, as shown in Figure 12b, Figure 13b and Figure 14b, respectively. It can be concluded that the main reason is the principal difference between the level numbers of the SVM approach.
It is observed that there is a vast difference between the frequency spectrums of the voltage responses’ results among the SVM approach based on different levels. This is becasue the high order of the level is applied on the phase waves. The proposed control approach is based on the increasing level order, which overcomes the disadvantages of the traditional SVM with a low-level order. It notably simplifies the SVM approach when the inverter has more than one level. The increased number of steps in the output MLI’s voltage waveform of the higher-level inverter leads to an improved power quality compared to the lower-level inverter. Lastly, CHB-MLI based on the proposed technique effectively reduces the output voltage drop to the minimum value and guarantees the desirable signal of the voltage system.
5. Conclusions
In this work, the control of a three-phase CHB-MLI supplied by a PV system was proposed. A robust N-level SVM was implemented to make a suitable control strategy in favor of the cascaded inverter. The simulation results validated the functionality and efficiency of the proposed control scheme. The mentioned control strategy is attributed to the diminution in THD value and the decrease in filter components’ dimension plus power quality improvement. An inductive filter is only utilized for a filtrate system, which supplementary appears in the overall cost diminution. On the other hand, the modified P&O approach results in the enhancement of the standard approach. This improvement confines the overall search space of the approach to increase the performance and to decrease the complexity of the standard approach under different weather conditions. The elimination of the oscillations in the steady-state stage of the MPP and the diminution in energy loss verified the enhancement of the classical P&O approach. The numerical simulation results demonstrated the high effectiveness of this part of the study, which signified the best functionality of the control and the superior performance of the designed scheme.
To broaden the research study presented in this paper, future research work can be achieved in the following ways: (i) The suggested investigations can be extended to employ the inverter, by inserting RE resources such as wind energy, PV cells, fuel cells, etc. (ii) A real-time examination can be performed to authenticate the analytically obtained results of the suggested scheme. (iii) A performance evaluation can be performed by injecting reactive power into the grid, which further enhances the inverter efficiency. (iv) The efficiency assessment of the MLI can be performed based on the fault-tolerance capability. (v) The consideration of power generation in PV systems under variable partial shade conditions can be explored in future research.
Author Contributions
Conceptualization, F.Z.K.; Methodology, F.Z.K.; Software, O.B.; Validation, O.B.; Formal analysis, M.L.; Investigation, M.L.; Resources, L.C.; Data curation, L.C.; Writing—original draft, F.Z.K.; Writing—review & editing, A.A.E.-F. and A.M.A.; Visualization, M.L.; Supervision, O.B. and A.A.E.-F.; Project administration, L.C.; Funding acquisition, A.M.A. All authors have read and agreed to the published version of the manuscript.
Funding
This research was funded by the Deanship of Scientific Research at Northern Border University, Arar, KSA, through project number “NBU-FFR-2023-0047”.
Institutional Review Board Statement
Not applicable.
Informed Consent Statement
This article does not contain any studies with human participants or animals.
Data Availability Statement
Not applicable.
Acknowledgments
The authors extend their appreciation to the Deanship of Scientific Research at Northern Border University, Arar, KSA, for funding this research work through project number “NBU-FFR-2023-0047”.
Conflicts of Interest
The authors declare no conflict of interest.
Abbreviations
REs: renewable energies; IEA: international energy agency; PV: photovoltaic; SPV: solar PV; MLI: multilevel inverter; CHB MLI: cascaded H-bridge MLI; DC: direct current; AC: alternating current; PWM: pulse width modulation; MSPWM: multilevel sinusoidal PWM; SVM: space vector modulation; PR: proportional resonant; MPP: maximum power point; MPPT: MPP tracking; P&O: perturbation and observation; INC: incremental conductance; THD: total harmonic distortion; STC: standard test conditions; GW: gigawatt; MW: megawatt; SM: sliding mode.
References
- Jamali, E.; Nobakhti, M.H.; Ziapour, B.M.; Khayat, M. Performance analysis of a novel model of photovoltaic PV-TEGs system enhanced with flat plate mirror reflectors. Energy Convers. Manag. 2023, 279, 116766. [Google Scholar] [CrossRef]
- World Energy Council. 2021. Available online: https://www.worldenergy.org/ (accessed on 15 March 2023).
- Fernão Pires, V.; Cordeiro, A.; Foito, D.; Fernando Silva, J. Three-phase multilevel inverter for grid-connected distributed photovoltaic systems based in three three-phase two-level inverters. Sol. Energy 2018, 174, 1026–1034. [Google Scholar] [CrossRef]
- Das, S.R.; Sahoo, A.K.; Dhiman, G.; Singh, K.K.; Singh, A. Photo voltaic integrated multilevel inverter based hybrid filter using spotted hyena optimizer. Comput. Electr. Eng. 2021, 96, 107510. [Google Scholar] [CrossRef]
- Colak, I.; Kabalci, E.; Bayindir, R. Review of multilevel voltage source inverter topologies and control schemes. Energy Convers. Manag. 2011, 52, 1114–1128. [Google Scholar] [CrossRef]
- Kjaer, S.B.; Pedersen, J.K.; Blaabjerg, F. A review of single-phase grid-connected inverters for photovoltaic modules. IEEE Trans. Ind. Appl. 2005, 41, 1292–1306. [Google Scholar] [CrossRef]
- Blaabjerg, F.; Teodorescu, R.; Liserre, M.; Timbus, A.V. Overview of control and grid synchronization for distributed power generation systems. IEEE Trans. Ind. Electron. 2006, 53, 1398–1409. [Google Scholar] [CrossRef]
- Dogga, R.; Pathak, M.K. Recent trends in solar PV inverter topologies. Sol. Energy 2019, 183, 57–73. [Google Scholar] [CrossRef]
- Islam, M.R.; Guo, Y.; Zhu, J. A multilevel medium-voltage inverter for step-up-transformer-less grid connection of photovoltaic power plants. IEEE J. Photovolt. 2014, 4, 881–889. [Google Scholar] [CrossRef]
- Murillo-Yarce, D.; Alarcón-Alarcón, J.; Rivera, M.; Restrepo, C.; Muñoz, J.; Baier, C.; Wheeler, P. A review of control techniques in photovoltaic systems. Sustainability 2020, 12, 598. [Google Scholar] [CrossRef]
- Kuncham, S.K.; Annamalai, K.; Nallamothu, S. Single-Phase Two-Stage Seven-Level Power Conditioner for Photovoltaic Power Generation System. IEEE J. Emerg. Sel. Top. Power Electron. 2020, 8, 794–804. [Google Scholar] [CrossRef]
- Azmi, S.A.; Adam, G.P.; Rahim SR, A.R.; Williams, B.W. Current control of grid connected three phase current source inverter based on medium power renewable energy system. Int. J. Adv. Technol. Eng. Explor. 2021, 8, 34–44. [Google Scholar] [CrossRef]
- Sinha, A.; Chandra Jana, K.; Kumar Das, M. An inclusive review on different multi-level inverter topologies, their modulation and control strategies for a grid connected photo-voltaic system. Sol. Energy 2018, 170, 633–657. [Google Scholar] [CrossRef]
- Alonso-Martínez, J.; Eloy-García, J.; Arnaltes, S. Direct power control of grid connected PV systems with three level NPC inverter. Sol. Energy 2010, 84, 1175–1186. [Google Scholar] [CrossRef]
- Mahela, O.P.; Shaik, A.G. Comprehensive overview of grid interfaced solar photovoltaic systems. Renew. Sustain. Energy Rev. 2017, 68, 316–332. [Google Scholar] [CrossRef]
- Villanueva, E.; Correa, P.; Rodriguez, J.; Pacas, M. Control of a single-phase cascaded H-bridge multilevel inverter for grid-connected photovoltaic systems. IEEE Trans. Ind. Electron. 2009, 56, 4399–4406. [Google Scholar] [CrossRef]
- Lee, S.; Kim, J. Optimized modeling and control strategy of the single-phase photovoltaic grid-connected cascaded H-bridge multilevel inverter. Electronics 2018, 7, 207. [Google Scholar] [CrossRef]
- Keddar, M.; Doumbia, M.L.; Krachai M della Belmokhtar, K.; Midoun, A.H. Interconnection performance analysis of single phase neural network based NPC and CHB multilevel inverters for grid-connected PV systems. Int. J. Renew. Energy Res. 2019, 9, 1451–1461. [Google Scholar] [CrossRef]
- Amir, A.; Amir, A.; Selvaraj, J.; Abd Rahim, N. Grid-connected photovoltaic system employing a single-phase T-type cascaded H-bridge inverter. Sol. Energy 2020, 199, 645–656. [Google Scholar] [CrossRef]
- Zhao, T.; Chen, D. A Power Adaptive Control Strategy for Further Extending the Operation Range of Single-Phase Cascaded H-Bridge Multilevel PV Inverter. IEEE Trans. Ind. Electron. 2021, 69, 1509–1520. [Google Scholar] [CrossRef]
- Lee, S.S.; Sidorov, M.; Lim, C.S.; Idris NR, N.; Heng, Y.E. Hybrid Cascaded Multilevel Inverter (HCMLI) with Improved Symmetrical 4-Level Submodule. IEEE Trans. Power Electron. 2018, 33, 932–935. [Google Scholar] [CrossRef]
- Mei, J.; Xiao, B.; Shen, K.; Tolbert, L.M.; Zheng, J.Y. Modular multilevel inverter with new modulation method and its application to photovoltaic grid-connected generator. IEEE Trans. Power Electron. 2013, 28, 5063–5073. [Google Scholar] [CrossRef]
- Amamra, S.A.; Meghriche, K.; Cherifi, A.; Francois, B. Multilevel Inverter Topology for Renewable Energy Grid Integration. IEEE Trans. Ind. Electron. 2017, 64, 8855–8866. [Google Scholar] [CrossRef]
- Kumar, N.; Saha, T.K.; Dey, J. Sliding-Mode Control of PWM Dual Inverter-Based Grid-Connected PV System: Modeling and Performance Analysis. IEEE J. Emerg. Sel. Top. Power Electron. 2016, 4, 435–444. [Google Scholar] [CrossRef]
- Alexander, S.A. Development of solar photovoltaic inverter with reduced harmonic distortions suitable for Indian sub-continent. Renew. Sustain. Energy Rev. 2016, 56, 694–704. [Google Scholar] [CrossRef]
- Sahoo, S.K.; Bhattacharya, T. Phase-Shifted Carrier-Based Synchronized Sinusoidal PWM Techniques for a Cascaded H-Bridge Multilevel Inverter. IEEE Trans. Power Electron. 2018, 33, 513–524. [Google Scholar] [CrossRef]
- Govindaraju, C.; Baskaran, K. Efficient sequential switching hybrid-modulation techniques for cascaded multilevel inverters. IEEE Trans. Power Electron. 2011, 26, 1639–1648. [Google Scholar] [CrossRef]
- Olamaei, J.; Ebrahimi, S.; Moghassemi, A. Compensation of voltage sag caused by partial shading in grid-connected PV system through the three-level SVM inverter. Sustain. Energy Technol. Assess. 2016, 18, 107–118. [Google Scholar] [CrossRef]
- Grandi, G.; Rossi, C.; Ostojic, D.; Casadei, D. A new multilevel conversion structure for grid-connected PV applications. IEEE Trans. Ind. Electron. 2009, 56, 4416–4426. [Google Scholar] [CrossRef]
- Althobaiti, A.; Armstrong, M.; Elgendy, M.A. Space vector modulation current control of a three-phase PV grid-connected inverter. In Proceedings of the 2016 Saudi Arabia Smart Grid Conference, Jeddah, Saudi Arabia, 6–8 December 2016. [Google Scholar] [CrossRef]
- Truong, H.; Mai, C.; Nguyen, C.; Vu, P. Modified space vector modulation for cascaded H-bridge multilevel inverter with open-circuit power cells. J. Electr. Comput. Eng. 2021, 2021, 6643589. [Google Scholar] [CrossRef]
- Ezzouitine, K.; Boulezhar, A.; El Afou, Y. A cascaded H-bridge multilevel inverter with photovoltaic MPPT control. Period. Eng. Nat. Sci. 2018, 6, 415–425. [Google Scholar] [CrossRef]
- NzoundjaFapi, C.B.; Wira, P.; Kamta, M. Real-time experimental assessment of a new MPPT algorithm based on the direct detection of the short-circuit current for a PV system. Renew. Energy Power Qual. J. 2021, 19, 598–603. [Google Scholar] [CrossRef]
- Sarvi, M.; Azadian, A. A comprehensive review and classified comparison of MPPT algorithms in PV systems. Energy Syst. 2022, 13, 281–320. [Google Scholar] [CrossRef]
- Ali, A.I.M.; Mohamed, H.R.A. Improved P&O MPPT algorithm with efficient open-circuit voltage estimation for two-stage grid-integrated PV system under realistic solar radiation. Int. J. Electr. Power Energy Syst. 2022, 137, 107805. [Google Scholar] [CrossRef]
- Kandemir, E.; Cetin, N.S.; Borekci, S. Single-stage photovoltaic system design based on energy recovery and fuzzy logic control for partial shading condition. Int. J. Circuit Theory Appl. 2022, 50, 1770–1792. [Google Scholar] [CrossRef]
- Kulkarni, J.; Kumar, N.; Singh, B. Control and design of seven-level cascaded multilevel converter for transformerless large-scale photovoltaic integration. J. Inst. Eng. India Ser. B 2020, 101, 623–629. [Google Scholar] [CrossRef]
- Wu, B.; Narimani, M. High-Power Converters and AC Drives; John Wiley & Sons: Hoboken, NJ, USA, 2017. [Google Scholar]
- Sanjeevikumar, P.; Chenniappan, S.; Holm-Nielsen, J.B.; Sivaraman, P. Power Quality in Modern Power Systems; Academic Press: Cambridge, MA, USA, 2020. [Google Scholar]
- Rizk-Allah, R.M.; El-Fergany, A.A. Conscious neighborhood scheme-based Laplacian barnacles mating algorithm for parameters optimization of photovoltaic single-and double-diode models. Energy Convers. Manag. 2020, 226, 113522. [Google Scholar] [CrossRef]
- El-Hameed, M.A.; Elkholy, M.M.; El-Fergany, A.A. Three-diode model for characterization of industrial solar generating units using Manta-rays foraging optimizer: Analysis and validations. Energy Convers. Manag. 2020, 219, 113048. [Google Scholar] [CrossRef]
- Agwa, A.M.; El-Fergany, A.A.; Maksoud, H.A. Electrical characterization of photovoltaic modules using farmland fertility optimizer. Energy Convers. Manag. 2020, 217, 112990. [Google Scholar] [CrossRef]
- El-Fergany, A.A. Parameters identification of PV model using improved slime mould optimizer and Lambert W-function. Energy Rep. 2021, 7, 875–887. [Google Scholar] [CrossRef]
- Emad, D.; El-Hameed, M.A.; El-Fergany, A.A. Optimal techno-economic design of hybrid PV/wind system comprising battery energy storage: Case study for a remote area. Energy Convers. Manag. 2021, 249, 114847. [Google Scholar] [CrossRef]
- Thamizharasan, S.; Baskaran, J.; Ramkumar, S. A new cascaded multilevel inverter topology with voltage sources arranged in matrix structure. J. Electr. Eng. Technol. 2015, 10, 1552–1557. [Google Scholar] [CrossRef]
- BandahalliMallappa, P.K.; Garcia, H.M.; Quesada, G.V. Power Quality Enhancement in a Grid-Integrated Photovoltaic System Using Hybrid Techniques. Appl. Sci. 2021, 11, 10120. [Google Scholar] [CrossRef]
- Odeh, C.I.; Kondratenko, D.; Lewicki, A.; Morawiec, M.; Jąderko, A.; Baran, J. Pulse-Width Modulation Template for Five-Level Switch-Clamped H-Bridge-Based Cascaded Multilevel Inverter. Energies 2021, 14, 7726. [Google Scholar] [CrossRef]
- Noorsal, E.; Rongi, A.; Ibrahim, I.R.; Darus, R.; Kho, D.; Setumin, S. Design of FPGA-Based SHE and SPWM Digital Switching Controllers for 21-Level Cascaded H-Bridge Multilevel Inverter Model. Micromachines 2022, 13, 179. [Google Scholar] [CrossRef]
- Meraj, S.T.; Yahaya, N.Z.; Hasan, K.; Hossain Lipu, M.S.; Masaoud, A.; Ali, S.H.M.; Hussain, A.; Othman, M.M.; Mumtaz, F. Three-Phase Six-Level Multilevel Voltage Source Inverter: Modeling and Experimental Validation. Micromachines 2021, 12, 1133. [Google Scholar] [CrossRef]
- Shaheen, A.; El-Sehiemy, R.; El-Fergany, A.; Ginidi, A. Representations of solar photovoltaic triple-diode models using artificial hummingbird optimizer. Energy Sources Part A Recovery Util. Environ. Eff. 2022, 44, 8787–8810. [Google Scholar] [CrossRef]
- Abdel-Basset, M.; Mohamed, R.; El-Fergany, A.; Abouhawwash, M.; Askar, S. Parameters identification of PV triple-diode model using improved generalized normal distribution algorithm. Mathematics 2021, 9, 995. [Google Scholar] [CrossRef]
Disclaimer/Publisher’s Note: The statements, opinions and data contained in all publications are solely those of the individual author(s) and contributor(s) and not of MDPI and/or the editor(s). MDPI and/or the editor(s) disclaim responsibility for any injury to people or property resulting from any ideas, methods, instructions or products referred to in the content. |
© 2023 by the authors. Licensee MDPI, Basel, Switzerland. This article is an open access article distributed under the terms and conditions of the Creative Commons Attribution (CC BY) license (https://creativecommons.org/licenses/by/4.0/).













