Analysis of Absorber Packed Height for Power Plants with Post-Combustion CO2 Capture
Abstract
1. Introduction
2. Energy Transition
2.1. CO Emissions in Mexico
2.2. Electricity Generation
2.3. Electricity Consumption
2.4. Technological for Electricity Demand
3. Mathematical Model
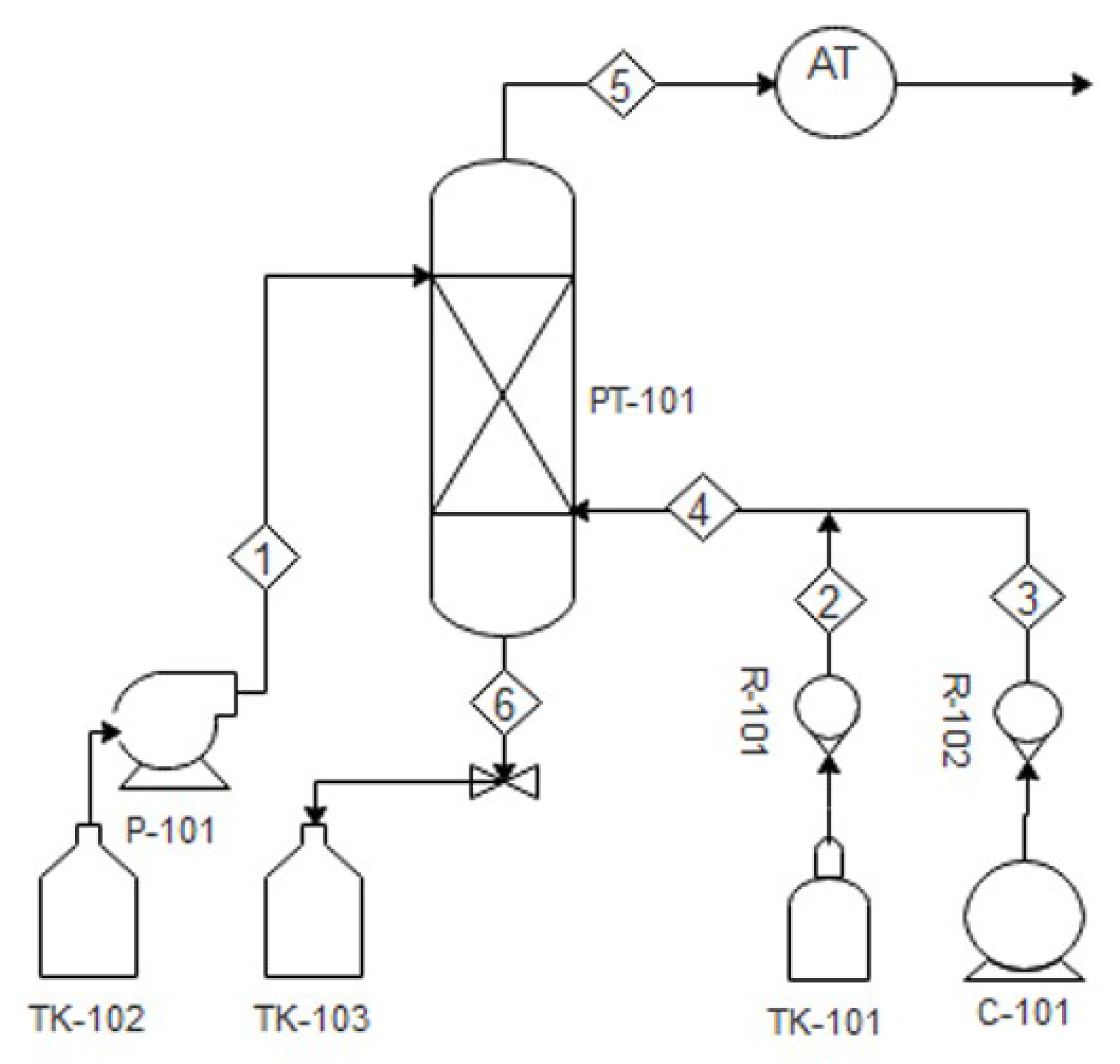
3.1. Process Unit Description
3.2. Equations of Balance and Design
- The processes are in steady-state conditions.
- The absorption process is adiabatic.
- The species of gas in the gas mixture are ideal gases.
- Thermodynamic and transport properties were modelled using RefProp for CO, O, N and HO
- The MEA properties were included of the base version Aspen Plus
4. Model Validation
Experimental Section
5. Power Plant Simulation
6. Results and Discussion
7. Conclusions
Author Contributions
Funding
Institutional Review Board Statement
Informed Consent Statement
Data Availability Statement
Conflicts of Interest
Abbreviations
| NTU | number of overall transfer units |
| HTU | overall height of a mass transfer unit |
| MEA | monoethanolamine |
| CO | carbon dioxide |
References
- INECC-SEMARNAT. Primer Informe Bienal de Actualización ante la Convención Marco de las Naciones Unidas sobre el Cambio Climático, México, 2015; INECC: Mexico City, Mexico, 2023.
- SEGOB. Programa Especial de Cambio Climático 2021; Diario Oficial de la Federación; SEGOB: Mexico City, Mexico, 2023.
- Cau, G.; Tola, V.; Ferrara, F.; Porcu, A.; Pettinau, A. CO2-free coal-fired power generation by partial oxy-fuel and post-combustion CO2 capture: Techno-economic analysis. Fuel 2018, 214, 423–435. [Google Scholar] [CrossRef]
- Wang, Y.; Zhao, L.; Otto, A.; Robinius, M.; Stolten, D. A review of post-combustion CO2 capture technologies from coal-fired power plants. Energy Procedia 2017, 114, 650–665. [Google Scholar] [CrossRef]
- Arroyave, J.D.; Chejne, F.; Mejía, J.M.; Maya, J.C. Evaluation of CO2 production for enhanced oil recovery from four power plants. Energy 2020, 206, 118161. [Google Scholar] [CrossRef]
- Koytsoumpa, E.I.; Bergins, C.; Kakaras, E. The CO2 economy: Review of CO2 capture and reuse technologies. J. Supercrit. Fluids 2018, 132, 3–16. [Google Scholar] [CrossRef]
- Akadiri, S.S.; Bekun, F.V.; Taheri, E.; Akadiri, A.C. Carbon emissions, energy consumption and economic growth: A causality evidence. Int. J. Energy Technol. Policy 2019, 15, 320–336. [Google Scholar] [CrossRef]
- Cao, Y.; He, B.; Ding, G.; Su, L.; Duan, Z. Energy and exergy investigation on two improved IGCC power plants with different CO2 capture schemes. Energy 2017, 140, 47–57. [Google Scholar] [CrossRef]
- Hemmati, A.; Rashidi, H. Optimization of industrial intercooled post-combustion CO2 absorber by applying rate-base model and response surface methodology (RSM). Process Saf. Environ. Prot. 2019, 121, 77–86. [Google Scholar] [CrossRef]
- Pérez-Calvo, J.F.; Sutter, D.; Gazzani, M.; Mazzotti, M. Advanced configurations for post-combustion CO2 capture processes using an aqueous ammonia solution as absorbent. Sep. Purif. Technol. 2021, 274, 118959. [Google Scholar] [CrossRef]
- Sultan, T.; Zabiri, H.; Shahbaz, M.; Maulud, A.S. Performance evaluation of the fast model predictive control scheme on a CO2 capture plant through absorption/stripping system. Process Saf. Environ. Prot. 2022, 157, 218–236. [Google Scholar] [CrossRef]
- Hwang, J.; Kim, J.; Lee, H.W.; Na, J.; Ahn, B.S.; Lee, S.D.; Lee, U. An experimental based optimization of a novel water lean amine solvent for post combustion CO2 capture process. Appl. Energy 2019, 248, 174–184. [Google Scholar] [CrossRef]
- Sahraie, S.; Rashidi, H.; Valeh-e-Sheyda, P. An optimization framework to investigate the CO2 capture performance by MEA: Experimental and statistical studies using Box-Behnken design. Process Saf. Environ. Prot. 2019, 122, 161–168. [Google Scholar] [CrossRef]
- Fagerlund, J.; Zevenhoven, R.; Thomassen, J.; Tednes, M.; Abdollahi, F.; Thomas, L.; Zhurkin, A. Performance of an amine-based CO2 capture pilot plant at the Fortum Oslo Varme Waste to Energy plant in Oslo, Norway. Int. J. Greenh. Gas Control 2021, 106, 103242. [Google Scholar] [CrossRef]
- Olaleye, A.K.; Wang, M. Conventional and Advanced Exergy Analysis of Post-combustion CO2 Capture in the Context of Supercritical Coal-Fired Power Plant. In Exergy for a Better Environment and Improved Sustainability 1: Fundamentals; Springer: Cham, Switzerland, 2018; pp. 1235–1248. [Google Scholar]
- Zhao, R.; Liu, L.; Zhao, L.; Deng, S.; Li, S.; Zhang, Y. A comprehensive performance evaluation of temperature swing adsorption for post-combustion carbon dioxide capture. Renew. Sustain. Energy Rev. 2019, 114, 109285. [Google Scholar] [CrossRef]
- Michailos, S.; Gibbins, J. A modelling study of post-combustion capture plant process conditions to facilitate 95–99% CO2 capture levels from gas turbine flue gases. Front. Energy Res. 2022, 10, 341. [Google Scholar] [CrossRef]
- Hou, H.; Xie, B.; Cheng, Y. Analysis of Carbon Emissions and Emission Reduction from Coal-Fired Power Plants Based on Dual Carbon Targets. Sustainability 2023, 15, 7369. [Google Scholar] [CrossRef]
- Einbu, A.; Pettersen, T.; Morud, J.; Tobiesen, A.; Jayarathna, C.K.; Skagestad, R.; Nysæther, G. Energy assessments of onboard CO2 capture from ship engines by MEA-based post combustion capture system with flue gas heat integration. Int. J. Greenh. Gas Control 2022, 113, 103526. [Google Scholar] [CrossRef]
- Oh, H.T.; Lee, J.C.; Lee, C.H. Performance and sensitivity analysis of packed-column absorption process using multi-amine solvents for post-combustion CO2 capture. Fuel 2022, 314, 122768. [Google Scholar] [CrossRef]
- Oh, H.T.; Lee, J.C.; Lee, C.H. Sustainable energy harvesting from post-combustion CO2 capture using amine-functionalized solvents. Energy 2023, 267, 126532. [Google Scholar]
- Shirmohammadi, R.; Aslani, A.; Ghasempour, R.; Romeo, L.M.; Petrakopoulou, F. Exergoenvironmental analysis and thermoeconomic optimization of an industrial post-combustion CO2 capture and utilization installation. J. CO2 Util. 2022, 59, 101927. [Google Scholar] [CrossRef]
- Nassef, A.M.; Olabi, A.G.; Rezk, H.; Abdelkareem, M.A. Application of Artificial Intelligence to Predict CO2 Emissions: Critical Step towards Sustainable Environment. Sustainability 2023, 15, 7648. [Google Scholar] [CrossRef]
- INEGyCEI. Inventario Nacional de Emisiones de Gases y Compuestos de Efecto Invernadero 2020; INEGyCEI: Mexico City, Mexico, 2023. [Google Scholar]
- Comisión Federal de Electricidad. Informe Anual 2021; CFE: Mexico City, Mexico, 2023. [Google Scholar]
- Centro Nacional de Control de Energía. Programa para el Desarrollo del Sistema Eléctrico Nacional, 2022; Goberno de Mexico: Mexico City, Mexico, 2023.
- Maradin, D. Advantages and disadvantages of renewable energy sources utilization. Int. J. Energy Econ. Policy 2021, 11, 176–183. [Google Scholar] [CrossRef]
- Mohtasham, J. Renewable energies. Energy Procedia 2015, 74, 1289–1297. [Google Scholar] [CrossRef]
- Bagher, A.M.; Vahid, M.; Mohsen, M.; Parvin, D. Hydroelectric energy advantages and disadvantages. Am. J. Energy Sci. 2015, 2, 17–20. [Google Scholar]
- Peidong, Z.; Yanli, Y.; Yonghong, Z.; Lisheng, W.; Xinrong, L. Opportunities and challenges for renewable energy policy in China. Renew. Sustain. Energy Rev. 2009, 13, 439–449. [Google Scholar] [CrossRef]
- Desideri, U.; Paolucci, A. Performance modelling of a carbon dioxide removal system for power plants. Energy Convers. Manag. 1999, 40, 1899–1915. [Google Scholar] [CrossRef]
- Aronu, U.E.; Gondal, S.; Hessen, E.T.; Haug-Warberg, T.; Hartono, A.; Hoff, K.A.; Svendsen, H.F. Solubility of CO2 in 15, 30, 45 and 60 mass% MEA from 40 to 120 °C and model representation using the extended UNIQUAC framework. Chem. Eng. Sci. 2011, 66, 6393–6406. [Google Scholar] [CrossRef]
- Kim, S.; Deshusses, M.A. Determination of mass transfer coefficients for packing materials used in biofilters and biotrickling filters for air pollution control-2: Development of mass transfer coefficients correlations. Chem. Eng. Sci. 2008, 63, 856–861. [Google Scholar] [CrossRef]
- Wang, G.Q.; Yuan, X.G.; Yu, K.T. Review of mass-transfer correlations for packed columns. Ind. Eng. Chem. Res. 2005, 44, 8715–8729. [Google Scholar] [CrossRef]
- Fair, J.R.; Seibert, A.F.; Behrens, M.; Saraber, P.P.; Olujic, Z. Structured packing performance experimental evaluation of two predictive models. Ind. Eng. Chem. Res. 2000, 39, 1788–1796. [Google Scholar] [CrossRef]
- Kvamsdal, H.M.; Jakobsen, J.P.; Hoff, K.A. Dynamic modeling and simulation of a CO2 absorber column for post-combustion CO2 capture. Chem. Eng. Process. Process Intensif. 2009, 48, 135–144. [Google Scholar] [CrossRef]
- von Solms, N. A new pilot absorber for CO2 capture from flue gases: Measuring and modelling capture with MEA solution. Int. J. Greenh. Gas Control 2013, 12, 181–192. [Google Scholar]
- Flagiello, D.; Parisi, A.; Lancia, A.; Di Natale, F. A review on gas-liquid mass transfer coefficients in packed-bed columns. ChemEngineering 2021, 5, 43. [Google Scholar] [CrossRef]
- Tsai, R.E.; Seibert, A.F.; Eldridge, R.B.; Rochelle, G.T. A dimensionless model for predicting the mass-transfer area of structured packing. AIChE J. 2011, 57, 1173–1184. [Google Scholar] [CrossRef]
- Isoz, M.; Haidl, J. Computational-fluid-dynamics analysis of gas flow through corrugated-sheet-structured packing: Effects of packing geometry. Ind. Eng. Chem. Res. 2018, 57, 11785–11796. [Google Scholar] [CrossRef]
- Tsai, R.E.; Seibert, A.F.; Eldridge, R.B.; Rochelle, G.T. Influence of viscosity and surface tension on the effective mass transfer area of structured packing. Energy Procedia 2009, 1, 1197–1204. [Google Scholar] [CrossRef]
- Veawab, A.; Tontiwachwuthikul, P.; Chakma, A. Corrosion behavior of carbon steel in the CO2 absorption process using aqueous amine solutions. Ind. Eng. Chem. Res. 1999, 38, 3917–3924. [Google Scholar] [CrossRef]
- Wang, X.; Song, C. Carbon capture from flue gas and the atmosphere: A perspective. Front. Energy Res. 2020, 34, 560849. [Google Scholar] [CrossRef]











| Technology | Number of Power Plants | Power Generation (MW) | Power Source | |
|---|---|---|---|---|
| Thermoelectric power plants | Coal fired | 3 | 5463.45 | coal |
| Combined cycle | 47 | 24,650.03 | natural gas | |
| Conventional steam | 21 | 10,047.60 | natural gas/oil/diesel | |
| Internal combustion | 5 | 5360.82 | oil/diesel | |
| Turbogas | 43 | 2836.43 | natural gas/diesel | |
| Renewable power plants | Geothermal | 4 | 918.08 | geothermal heat |
| Hydroelectric | 60 | 12,125.36 | water in motion | |
| Wind power | 9 | 698.55 | wind | |
| Solar photovoltaic | 2 | 6.00 | solar radiation | |
| Nuclear power | 1 | 1608.00 | uranium |
| Parameters | Data |
|---|---|
| Packing type | ½-inch ceramic Berl saddle |
| Absorber packed height (m) | 0.70 |
| Absorber diameter (m) | 0.08 |
| Gas flow rate (L/min) | 16 and 15.5 |
| CO composition (vol.%) | 12.5 and 3.2 |
| MEA composition (wt.%) | 20, 25 and 30 |
| Operating pressure (kPa) | 80 |
| Type | Material | Size (mm) | Area per Unit Packed Volume (m/m) | Void Fraction m/m |
|---|---|---|---|---|
| Berl Saddle | Ceramic | 13 | 545 | 0.65 |
| Case | Gas Mass Flow Rate (g/s m) | CO Composition (vol%) | Solution Mass Flow Rate (g/s m) | MEA Composition (wt%) | (m) | Percentage Accuracy (%) |
|---|---|---|---|---|---|---|
| 1 | 35 | 3.20 | 130 | 20 | 0.70 | 0 |
| 2 | 35 | 3.20 | 110 | 25 | 0.75 | 6.66 |
| 3 | 35 | 3.20 | 90 | 30 | 0.79 | 11.39 |
| 4 | 54 | 12.50 | 130 | 20 | 0.69 | 1.45 |
| 5 | 54 | 12.50 | 110 | 25 | 0.74 | 5.40 |
| 6 | 54 | 12.50 | 90 | 30 | 0.78 | 10.26 |
| Process Variable | Value |
|---|---|
| Power (MW) | 244 |
| Natural gas consumption (kg/s) | 4.62 |
| Flow of gases to be treated (kg/s) | 279 |
| Exhaust gas pressure (kPa) | 101.32 |
| Exhaust gas temperature (°C) | 146 |
| Parameter | Value |
|---|---|
| Operating pressure (kPa) | 101.32 |
| Temperature (°C) | 40 |
| Inlet flue gas flow-rate (kg/s) | 93 |
| CO composition (vol.%) | 3 |
| MEA composition (wt.%) | 30 |
| Removal percentage (%) | 99 |
| Excess solution percentage (%) | 10 |
| Column diameter (m) | 1 |
| Packing | (m/m) | Void Fraction | Corrugation Angle | Base (m) | Height (m) | Side (m) |
|---|---|---|---|---|---|---|
| Montz B1-250 | 244 | 0.98 | 45 | 0.0225 | 0.012 | 0.01645 |
| Montz B1-250.60 | 245 | 0.978 | 60 | 0.0223 | 0.012 | 0.01645 |
| Montz B1-400 | 394 | 0.96 | 45 | 0.014 | 0.0074 | 0.01033 |
| Montz B1-400.60 | 390 | 0.96 | 60 | 0.0143 | 0.0074 | 0.01029 |
| Montz BSH-400 | 378 | 0.97 | 45 | 0.0151 | 0.0074 | 0.01058 |
| Montz BSH-400.60 | 382 | 0.97 | 60 | 0.0148 | 0.0074 | 0.01047 |
| Mellapak 250.X | 250 | 0.98 | 60 | 0.0241 | 0.017 | 0.0119 |
| Flexipac 1.Y | 453 | 0.91 | 45 | 0.0127 | 0.0064 | 0.009 |
| Mellapak 250.Y | 250 | 0.95 | 45 | 0.0241 | 0.0119 | 0.017 |
| Mellapak 350.Y | 350 | 0.93 | 45 | 0.0153 | 0.0089 | 0.0119 |
| Mellapak 500.Y | 500 | 0.91 | 45 | 0.0096 | 0.00653 | 0.0081 |
| Sulzer BX | 492 | 0.90 | 60 | 0.0241 | 0.0119 | 0.017 |
| Parameter | Value |
|---|---|
| Gas and solution temperature (°C) | 40–55 |
| Excess solution percentage (%) | 10–100 |
| MEA composition (w%) | 15–30 |
| Removal percentage (%) | 90–99 |
| Column diameter (m) | 1–5 |
| Parameter | Value |
|---|---|
| Flue gas components | CO, O, N, HO |
| Operating pressure (kPa) | 1.0 |
| Temperature (°C) | 40 |
| Inlet flue gas flow-rate (t/h) | 93 |
| CO (vol%) | 3 |
| Packing type | Mellapak 500 Y |
| MEA composition (wt.%) | 20 |
| Removal percentage (%) | 99 |
| Column diameter (m) | 3 |
| Absorber packed height (m) | 7 |
| Excess solution percentage (%) | 10 |
Disclaimer/Publisher’s Note: The statements, opinions and data contained in all publications are solely those of the individual author(s) and contributor(s) and not of MDPI and/or the editor(s). MDPI and/or the editor(s) disclaim responsibility for any injury to people or property resulting from any ideas, methods, instructions or products referred to in the content. |
© 2023 by the authors. Licensee MDPI, Basel, Switzerland. This article is an open access article distributed under the terms and conditions of the Creative Commons Attribution (CC BY) license (https://creativecommons.org/licenses/by/4.0/).
Share and Cite
Navarrete Procopio, M.; Urquiza, G.; Castro, L. Analysis of Absorber Packed Height for Power Plants with Post-Combustion CO2 Capture. Sustainability 2023, 15, 9536. https://doi.org/10.3390/su15129536
Navarrete Procopio M, Urquiza G, Castro L. Analysis of Absorber Packed Height for Power Plants with Post-Combustion CO2 Capture. Sustainability. 2023; 15(12):9536. https://doi.org/10.3390/su15129536
Chicago/Turabian StyleNavarrete Procopio, Miriam, Gustavo Urquiza, and Laura Castro. 2023. "Analysis of Absorber Packed Height for Power Plants with Post-Combustion CO2 Capture" Sustainability 15, no. 12: 9536. https://doi.org/10.3390/su15129536
APA StyleNavarrete Procopio, M., Urquiza, G., & Castro, L. (2023). Analysis of Absorber Packed Height for Power Plants with Post-Combustion CO2 Capture. Sustainability, 15(12), 9536. https://doi.org/10.3390/su15129536

