Research on Data-Driven Dynamic Decision-Making Mechanism of Mega Infrastructure Project Construction
Abstract
1. Introduction
2. Literature Review
2.1. The Basic Process of Dynamic Decision-Making in Mega Infrastructure Projects
2.2. Support Conditions for Dynamic Decision-Making of Mega Infrastructure Projects
3. Overview of System Dynamics
3.1. Concept of System Dynamics
3.2. Composition of System Dynamics Model
3.2.1. Cause-and-Effect Diagram
3.2.2. System Flow Diagram
- (1)
- Level variable
- (2)
- Rate variable
- (3)
- Constant variable
3.2.3. Equation
3.3. The Modeling Process of System Dynamics
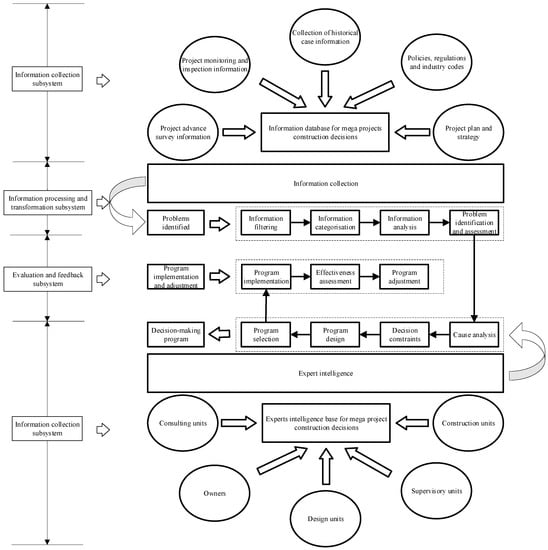
4. System Construction
4.1. Information Collection Subsystem
4.2. Information Processing and Transformation Subsystem
4.3. Human–Computer Collaborative Decision-Making Subsystem
4.4. Evaluation and Feedback Subsystem
5. Model Construction and Simulation
5.1. System Objective
5.2. System Boundary Determination
5.3. Cause-and-Effect Diagram of Dynamic Decision-Making System for Mega Infrastructure Projects
5.4. Simulation Flow Diagram of Dynamic Decision-Making System for Mega Infrastructure Projects
5.5. Model Simulation
5.5.1. Model Simulation Analysis
- (1)
- The volume of information collected is increasing.
- (2)
- The volume of information processing and analysis are growing in tandem.
- (3)
- The effectiveness of program implementation is positively correlated with the programs of decision-making, and both show an increasing trend.
5.5.2. Sensitivity Analysis
- (1)
- The application rate of information management technology
- (2)
- Application rate of information analysis methods
- (3)
- Participation rate of experts in decision-making
- (4)
- Historical case information on this project
- (5)
- Information from similar projects
6. Discussion
6.1. About Model Construction
6.2. About Key Influencing Factors
7. Conclusions
Author Contributions
Funding
Institutional Review Board Statement
Informed Consent Statement
Data Availability Statement
Conflicts of Interest
References
- Flyvbjerg, B. What you Should Know about Megaprojects and Why: An Overview. Proj. Manag. J. 2014, 45, 6–19. [Google Scholar] [CrossRef]
- Tamosaitiene, J.; Sarvari, H.; Chan, D.W.M.; Cristofaro, M. Assessing the Barriers and Risks to Private Sector Participation in Infrastructure Construction Projects in Developing Countries of Middle East. Sustainability 2021, 13, 153. [Google Scholar] [CrossRef]
- Lin, Y.-S.; Chou, J.-S.; Chiou, C.-H. Reengineered Governance Process for Assessing Core Public Infrastructure Projects. Sustainability 2021, 13, 9669. [Google Scholar] [CrossRef]
- Swyngedouw, E.; Moulaert, F.; Rodriguez, A. Neoliberal urbanization in Europe: Large-scale urban development projects and the New Urban Policy. Antipode 2002, 34, 542–577. [Google Scholar] [CrossRef]
- Sheng, Z. Fundamental Theories of Mega Infrastructure Construction Management: Theoretical Considerations from Chinese Practices; Springer: Cham, Switzerland, 2018. [Google Scholar] [CrossRef]
- Hu, Y.; Chan, A.P.C.; Le, Y.; Jin, R.-z. From Construction Megaproject Management to Complex Project Management: Bibliographic Analysis. J. Manag. Eng. 2015, 31, 04014052. [Google Scholar] [CrossRef]
- Li, Y.; Lu, Y.; Taylor, J.E.; Han, Y. Bibliographic and comparative analyses to explore emerging classic texts in megaproject management. Int. J. Proj. Manag. 2018, 36, 342–361. [Google Scholar] [CrossRef]
- Wang, H.; Miao, L. China Goes Global: The Impact of Chinese Overseas Investment on Its Business Enterprises; Palgrave Macmillan: London, UK, 2016. [Google Scholar] [CrossRef]
- Liu, M.; Li, Y.; Gao, X.; Le, Y.; Hu, Y. Grasping institutional complexity in infrastructure mega-projects through the multi-level governance system: A case study of the Hong Kong-Zhuhai-Macao Bridge construction. Front. Eng. Manag. 2018, 5, 52–63. [Google Scholar] [CrossRef]
- Li, Y.; Han, Y.; Luo, M.; Zhang, Y. Impact of Megaproject Governance on Project Performance: Dynamic Governance of the Nanning Transportation Hub in China. J. Manag. Eng. 2019, 35, 05019002. [Google Scholar] [CrossRef]
- Petrov, I.; Hakimov, A. Digital technologies in construction monitoring and construction control. IOP Conf. Ser. Mater. Sci. Eng. 2019, 497, 012016. [Google Scholar] [CrossRef]
- Coyle, D. Shaping successful mega-project investments. Oxf. Rev. Econ. Policy 2022, 38, 224–236. [Google Scholar] [CrossRef]
- Flyvbjerg, B.; Holm, M.K.S.; Buhl, S.L. What causes cost overrun in transport infrastructure projects? Transp. Rev. 2004, 24, 3–18. [Google Scholar] [CrossRef]
- Luo, L.; Yang, Y.; Zheng, J.; Xie, J. Measuring Project Governance of Mega Infrastructure in China: A Scale Development Study. Sustainability 2022, 14, 593. [Google Scholar] [CrossRef]
- Zhao, Z.-Y.; Zuo, J.; Zillante, G. Transformation of water resource management: A case study of the South-to-North Water Diversion project. J. Clean. Prod. 2017, 163, 136–145. [Google Scholar] [CrossRef]
- Guo, J.; Xu, J.; He, Z. Study on location selection of client-supplied goods and materials support center for the Sichuan-Tibet railway based on dynamic intuitionistic fuzzy multi-attribute decision-making. J. Intell. Fuzzy Syst. 2021, 40, 5669–5679. [Google Scholar] [CrossRef]
- Liu, C.; Lei, Z.; Morley, D.; AbouRizk, S.M. Dynamic, Data-Driven Decision-Support Approach for Construction Equipment Acquisition and Disposal. J. Comput. Civ. Eng. 2020, 34, 04019053. [Google Scholar] [CrossRef]
- Salet, W.; Bertolini, L.; Giezen, M. Complexity and Uncertainty: Problem or Asset in Decision Making of Mega Infrastructure Projects? Int. J. Urban Reg. Res. 2013, 37, 1984–2000. [Google Scholar] [CrossRef]
- Giezen, M.; Salet, W.; Bertolini, L. Adding value to the decision-making process of mega projects: Fostering strategic ambiguity, redundancy, and resilience. Transp. Policy 2015, 44, 169–178. [Google Scholar] [CrossRef]
- Brown, C.B.; Elms, D.G. Engineering decisions: Information, knowledge and understanding. Struct. Saf. 2015, 52, 66–77. [Google Scholar] [CrossRef]
- Dikmen, I.; Atasoy, G.; Erol, H.; Kaya, H.D.; Birgonul, M.T. A decision-support tool for risk and complexity assessment and visualization in construction projects. Comput. Ind. 2022, 141, 103694. [Google Scholar] [CrossRef]
- Wassenaar, H.J.; Chen, W. An approach to decision-based design with discrete choice analysis for demand modeling. J. Mech. Des. 2003, 125, 490–497. [Google Scholar] [CrossRef]
- Chen, Y.; Li, K.W.; Xu, H.; Liu, S. A DEA-TOPSIS method for multiple criteria decision analysis in emergency management. J. Syst. Sci. Syst. Eng. 2009, 18, 489–507. [Google Scholar] [CrossRef]
- Hutchins, M.J.; Sutherland, J.W. An exploration of measures of social sustainability and their application to supply chain decisions. J. Clean. Prod. 2008, 16, 1688–1698. [Google Scholar] [CrossRef]
- Clithero, J.A. Improving out-of-sample predictions using response times and a model of the decision process. J. Econ. Behav. Organ. 2018, 148, 344–375. [Google Scholar] [CrossRef]
- Vukomanovic, M.; Radujkovic, M. The Balanced Scorecard and Efqm Working Together in a Performance Management Framework in Construction Industry. J. Civ. Eng. Manag. 2013, 19, 683–695. [Google Scholar] [CrossRef]
- Mohammadi, F.; Sadi, M.K.; Nateghi, F.; Abdullah, A.; Skitmore, M. A hybrid quality function deployment and cybernetic analytic network process model for project manager selection. J. Civ. Eng. Manag. 2014, 20, 795–809. [Google Scholar] [CrossRef]
- Zavadskas, E.K.; Antucheviciene, J.; Turskis, Z.; Adeli, H. Hybrid multiple-criteria decision-making methods: A review of applications in engineering. Sci. Iran. 2016, 23, 1–20. [Google Scholar]
- Szafranko, E.; Harasymiuk, J. Modelling of Decision Processes in Construction Activity. Appl. Sci. 2022, 12, 3797. [Google Scholar] [CrossRef]
- Björnsson, I.; Larsson Ivanov, O.; Honfi, D.; Leander, J. Decision support framework for bridge condition assessments. Struct. Saf. 2019, 81, 101874. [Google Scholar] [CrossRef]
- Stefanic, M.; Stankovski, V. A review of technologies and applications for smart construction. Proc. Inst. Civ. Eng. Civ. Eng. 2019, 172, 83–87. [Google Scholar] [CrossRef]
- Woitsch, R.; Sumereder, A.; Falcioni, D. Model-based data integration along the product & service life cycle supported by digital twinning. Comput. Ind. 2022, 140, 103648. [Google Scholar] [CrossRef]
- Lu, C.; Liu, J.; Liu, Y.; Liu, Y. Intelligent construction technology of railway engineering in China. Front. Eng. Manag. 2019, 6, 503–516. [Google Scholar] [CrossRef]
- Matthews, J.; Love, P.E.D.; Porter, S.R.; Fang, W. Smart data and business analytics: A theoretical framework for managing rework risks in mega-projects. Int. J. Inf. Manag. 2022, 65, 102495. [Google Scholar] [CrossRef]
- Cheng, M.-Y.; Roy, A.F.V. Evolutionary fuzzy decision model for construction management using support vector machine. Expert Syst. Appl. 2010, 37, 6061–6069. [Google Scholar] [CrossRef]
- Yoon, J.H.; Pishdad-Bozorgi, P. Game Theory-Based Framework for Analyzing the Collaborative Dynamic of Tacit Knowledge Sharing and the Choice of Procurement and Contract Types in Mega Construction Projects. Buildings 2022, 12, 305. [Google Scholar] [CrossRef]
- Leung, M.-y.; Yu, J.; Chan, Y.S. Focus Group Study to Explore Critical Factors of Public Engagement Process for Mega Development Projects. J. Constr. Eng. Manag. 2014, 140, 04013061. [Google Scholar] [CrossRef]
- Schwaninger, M.; Hamann, T.K. Theory-Building with System Dynamics: Principles and Practices. In Computer Aided Systems Theory—Eurocast 2005; Diaz, R.M., Pichler, F., Arencibia, A.Q., Eds.; Springer: Berlin/Heidelberg, Germany, 2005; Volume 3643, pp. 56–62. [Google Scholar]
- Forrester, J.W. System dynamics—A personal view of the first fifty years. Syst. Dyn. Rev. 2007, 23, 345–358. [Google Scholar] [CrossRef]
- Thompson, B.P.; Bank, L.C. Use of system dynamics as a decision-making tool in building design and operation. Build. Environ. 2010, 45, 1006–1015. [Google Scholar] [CrossRef]
- Vantsevich, V.V. Road and off-road vehicle system dynamics. Understanding the future from the past. Veh. Syst. Dyn. 2015, 53, 137–153. [Google Scholar] [CrossRef]
- Elsawah, S.; Pierce, S.A.; Hamilton, S.H.; van Delden, H.; Haase, D.; Elmandi, A.; Jakeman, A.J. An overview of the system dynamics process for integrated modelling of socio-ecological systems: Lessons on good modelling practice from five case studies. Environ. Model. Softw. 2017, 93, 127–145. [Google Scholar] [CrossRef]
- Szafranko, E.; Srokosz, P. Applicability of the theory of similarity in an evaluation of building development variants. Autom. Constr. 2019, 104, 322–330. [Google Scholar] [CrossRef]
- Shen, W. Application of BIM and Internet of Things Technology in Material Management of Construction Projects. Adv. Mater. Sci. Eng. 2022, 2022, 5381252. [Google Scholar] [CrossRef]
- Shi, Q.; Ding, X.; Zuo, J.; Zillante, G. Mobile Internet based construction supply chain management: A critical review. Autom. Constr. 2016, 72, 143–154. [Google Scholar] [CrossRef]
- Song, Y.; Wang, X.; Tan, Y.; Wu, P.; Sutrisna, M.; Cheng, J.C.P.; Hampson, K. Trends and Opportunities of BIM-GIS Integration in the Architecture, Engineering and Construction Industry: A Review from a Spatio-Temporal Statistical Perspective. ISPRS Int. J. Geo-Inf. 2017, 6, 397. [Google Scholar] [CrossRef]
- Donaldson, D.; Storeygard, A. The View from Above: Applications of Satellite Data in Economics. J. Econ. Perspect. 2016, 30, 171–198. [Google Scholar] [CrossRef]
- Donaldson, D. Railroads of the Raj: Estimating the Impact of Transportation Infrastructure. Am. Econ. Rev. 2018, 108, 899–934. [Google Scholar] [CrossRef]
- Chang, A.S.-T.; Tsai, Y.-W. Engineering Information Classification System. J. Constr. Eng. Manag. 2003, 129, 454–460. [Google Scholar] [CrossRef]
- Wang, Q.; Tan, Y.; Mei, Z. Computational Methods of Acquisition and Processing of 3D Point Cloud Data for Construction Applications. Arch. Comput. Methods Eng. 2020, 27, 479–499. [Google Scholar] [CrossRef]
- Brito, J.A.M.d. Judgement in geotechnical engineering practice. Soils Rocks 2021, 44, e2021063821. [Google Scholar] [CrossRef]
- Liu, H.; Yu, Y.; Sun, Y.; Yan, X. A system dynamic approach for simulation of a knowledge transfer model of heterogeneous senders in mega project innovation. Eng. Constr. Archit. Manag. 2020, 28, 681–705. [Google Scholar] [CrossRef]
- Xu, N.; Liu, Q.; Ma, L.; Deng, Y.; Chang, H.; Ni, G.; Zhou, Z.; Zhao, D. A Hybrid Approach for Dynamic Simulation of Safety Risks in Mega Construction Projects. Adv. Civ. Eng. 2020, 2020, 9603401. [Google Scholar] [CrossRef]
- Lin, S.; Jia, Y.; Xia, S. Research and Analysis on the Top Design of Smart Railway. J. Phys. Conf. Ser. 2019, 1187, 052053. [Google Scholar] [CrossRef]
- Liu, C.; Chen, X. Data-driven design paradigm in engineering problems. Proc. Inst. Mech. Eng. Part G J. Aerosp. Eng. 2016, 231, 1522–1534. [Google Scholar] [CrossRef]
- Tchana, Y.; Ducellier, G.; Remy, S. Designing a unique Digital Twin for linear infrastructures lifecycle management. Procedia CIRP 2019, 84, 545–549. [Google Scholar] [CrossRef]
- Krishnamenon, M.; Tuladhar, R.; Azghadi, M.R.; Loughran, J.G.; Pandey, G. Digital Twins and their significance in Engineering Asset Management. In Proceedings of the 2021 International Conference on Maintenance and Intelligent Asset Management (ICMIAM), Ballarat, Australia, 12–15 December 2021; pp. 1–6. [Google Scholar]
- Tang, Z.W.; Ng, S.T.; Skitmore, M. Influence of procurement systems to the success of sustainable buildings. J. Clean. Prod. 2019, 218, 1007–1030. [Google Scholar] [CrossRef]












| Single-criterion models: | Multiple-criteria models: |
| 1. Discovering the difficulty. Applying to evaluate problem solution variants; | 1. Identifying the problem; |
| 2. Identifying the problem; | 2. Identifying decision criteria; |
| 3. Determining the criterion; | 3. Assigning weights to criteria; |
| 4. Setting a list of solutions; | 4. Elaborating alternative solutions; |
| 5. Describing effects of the implementation of each solution; | 5. Evaluating alternative solutions; |
| 6. Selecting the best solution; | 6. Selecting the best solution; |
| 7. Implementing the decision. | 7. Implementing the chosen solution; |
| 8. Evaluating the efficiency of the decision implemented. | |
| Sutherland’s model: | Holt’s model: |
| 1. The need to make a decision (goal); | 1. Identification of the problem; |
| 2. Primary information (opinions, theories); | 2. Analysis of the context; |
| 3. Empirical studies; | 3. Definition of the problem; |
| 4. Building a model; | 4. Elaboration of solutions; |
| 5. Generating solutions; | 5. Evaluation of variant solutions; |
| 6. Selecting criteria for evaluation; | 6. Selection of a solution; |
| 7. Evaluation of variants; | 7. Implementation; |
| 8. Selection of the solution; | 8. Evaluation of effects. |
| 9. Making a decision; | |
| 10. Implementation; | |
| 11. Feedback to correct the model. | |
| Model based on operational studies: | Cybernetic decision model: |
| 1. Building a model (describing the situation using mathematical language); | 1. Input—primary, raw information; |
| 2. Solving the problem presented in the form of a mathematical model; | 2. Transformation—a decision-making process; |
| 3. Verification of the model—possible corrections; | 3. Output—secondary information in the form of a decision. |
| 4. Monitoring—feedback and correction of the decision made. | |
| Fuzzy data model: | |
| 1. Data collection stage—input signals; | 4. The stage of defuzzification; |
| 2. The fuzzification stage; | 5. Making a decision. |
| 3. The stage of fuzzy inference; |
| Loop Number | Type of Feedback | Loop Details |
|---|---|---|
| Loop 1 | Positive feedback | Information collection → Information processing → Information analysis → Problem identification and assessment → Causes analysis → Solution design and selection → Decision-making solution implementation → Implementation effect evaluation → Information collection |
| Loop 2 | Positive feedback | Historical case information on this project → Analysis of causes → Solution design and selection → Decision-making solution implementation → Evaluation of implementation results →Historical case information on this project |
| Variable Type | Name of Variables | Reference |
|---|---|---|
| Level variables (5) | Volume of information collected (, volume of information processing (, volume of information analysis (, programs of decision-making (, effectiveness of program implementation ( | [29,54,55] |
| Rate variables (10) | Volume of information acquisition (, volume of information failure (, volume of information available (, volume of information loss (, volume of information after cleaning (, volume of information reference (, results of implementation analysis , expert intelligence , owner recognition , volume of program implementation | [29,56,57] |
| Constants (17) | Information on equipment monitoring , information on inspection , failure factor , application rate of information management technology (, application rate of data cleaning methods , loss factor , project plan and strategy , policies, regulations, and industry codes , historical case information on this project , information on similar projects , information availability rate of similar projects , decision constraint impact rate , application rate of information analysis methods , expert knowledge base , participation rate of experts in decision-making (, application rate of decision modeling methods , implementation rate of program ( | [11,20,57] |
| Variable | Category | Number | Percentage (%) | |
|---|---|---|---|---|
| Project information | Project type | Railway | 30 | 53.57 |
| Road | 9 | 15.71 | ||
| Public building | 11 | 19.11 | ||
| Hydropower | 4 | 6.79 | ||
| Others | 2 | 3.57 | ||
| Project duration (years) | 1~3 | 10 | 18.21 | |
| 4~6 | 15 | 27.32 | ||
| 7~9 | 17 | 30.36 | ||
| 10~12 | 13 | 23.04 | ||
| >12 | 1 | 2.14 | ||
| Information on respondents | Types of respondent firms | Owner | 13 | 23.75 |
| Designer | 11 | 19.64 | ||
| Contractor | 15 | 26.79 | ||
| Supervisor | 7 | 11.96 | ||
| Government | 4 | 6.43 | ||
| Supplier | 6 | 10.71 | ||
| Gender | Men | 46 | 82.14 | |
| Women | 10 | 17.86 | ||
| Education background | College or below | 7 | 12.32 | |
| Bachelor | 0 | 0.00 | ||
| Master | 32 | 57.50 | ||
| Doctor | 14 | 25.18 | ||
| Work experience (years) | <5 | 3 | 5.18 | |
| 5~10 | 4 | 7.14 | ||
| 11~15 | 17 | 30.71 | ||
| 16~20 | 23 | 40.89 | ||
| >20 | 8 | 14.11 | ||
| Professional qualification | Project manager | 4 | 6.43 | |
| Department manager | 11 | 19.64 | ||
| Project engineer | 9 | 15.71 | ||
| Professional technician | 23 | 40.89 | ||
| Others | 10 | 17.86 |
| Variables | Equations and Initial Values | Description |
|---|---|---|
| , | , 5000) | Using integral functions |
| , 0) | ||
| , 0) | ||
| , 0) | ||
| , 0) | ||
| Using linear correlation functions | ||
| 0.6 | Consulting with experts in the field of mega infrastructure project construction | |
| 1000 | Based on existing research and experience in the construction of mega infrastructure projects | |
| 4000 | ||
| 0.03 | ||
| 0.02 | ||
| 0.5 | ||
| 0.8 | ||
| 1000 | ||
| 3000 | ||
| 7000 | ||
| 15,000 | ||
| 0.05 | ||
| 0.6 | ||
| 0.2 | ||
| 10,000 | ||
| 0.7 | ||
| 0.6 | ||
| 0.8 |
Disclaimer/Publisher’s Note: The statements, opinions and data contained in all publications are solely those of the individual author(s) and contributor(s) and not of MDPI and/or the editor(s). MDPI and/or the editor(s) disclaim responsibility for any injury to people or property resulting from any ideas, methods, instructions or products referred to in the content. |
© 2023 by the authors. Licensee MDPI, Basel, Switzerland. This article is an open access article distributed under the terms and conditions of the Creative Commons Attribution (CC BY) license (https://creativecommons.org/licenses/by/4.0/).
Share and Cite
Hu, G.; Liu, Y.; Liu, K.; Yang, X. Research on Data-Driven Dynamic Decision-Making Mechanism of Mega Infrastructure Project Construction. Sustainability 2023, 15, 9219. https://doi.org/10.3390/su15129219
Hu G, Liu Y, Liu K, Yang X. Research on Data-Driven Dynamic Decision-Making Mechanism of Mega Infrastructure Project Construction. Sustainability. 2023; 15(12):9219. https://doi.org/10.3390/su15129219
Chicago/Turabian StyleHu, Guangzhong, Yuming Liu, Kai Liu, and Xiaoxu Yang. 2023. "Research on Data-Driven Dynamic Decision-Making Mechanism of Mega Infrastructure Project Construction" Sustainability 15, no. 12: 9219. https://doi.org/10.3390/su15129219
APA StyleHu, G., Liu, Y., Liu, K., & Yang, X. (2023). Research on Data-Driven Dynamic Decision-Making Mechanism of Mega Infrastructure Project Construction. Sustainability, 15(12), 9219. https://doi.org/10.3390/su15129219

