Abstract
Distribution network operators and planners face a significant challenge in optimizing planning and scheduling strategies to enhance distribution network efficiency. Using improved particle swarm optimization (IPSO), this paper presents an effective method for improving distribution system performance by concurrently deploying remote-controlled sectionalized switches, distributed generation (DG), and optimal network reconfiguration. The proposed optimization problem’s main objectives are to reduce switch costs, maximize reliability, reduce power losses, and enhance voltage profiles. An analytical reliability evaluation is proposed for DG-enhanced reconfigurable distribution systems, considering both switching-only and repairs and switching interruptions. The problem is formulated in the form of a mixed integer nonlinear programming problem, which is known as an NP-hard problem. To solve the problem effectively while improving conventional particle swarm optimization (PSO) exploration and exploitation capabilities, a novel chaotic inertia weight and crossover operation mechanism is developed here. It is demonstrated that IPSO can be applied to both single- and multi-objective optimization problems, where distribution systems’ optimization strategies are considered sequentially and simultaneously. Furthermore, IPSO’s effectiveness is validated and evaluated against well-known state-of-the-art metaheuristic techniques for optimizing IEEE 69-node distribution systems.
1. Introduction
1.1. Background
According to statistical studies, distribution networks represent the largest share of causes of consumer blackouts in power networks [1]. This can be due to the high amount of equipment and high failure rate associated with electrical distribution networks [2]. There is no doubt that one of the primary objectives of distribution companies is customer satisfaction. A distribution network, on the other hand, suffers from high energy losses and poorly regulated voltages due to its high currents and low operating voltages. As a result, it is imperative to review the existing policies governing network planning and operation, and to direct them towards improving reliability, reducing losses, and enhancing voltage stability. Making distribution networks more reliable and efficient by using optimal switch placement, distributed generation (DG) placement, and distribution feeder reconfiguration (DFR) are the most effective and well-known ways to achieve these goals [3].
Distribution networks can be optimized in some ways, such as the optimal placement of switches, DGs, and DFR. Of course, each of these strategies alone can lead to this goal. The main issue in this research is how to use these different enhancement strategies to improve distribution networks’ performance and reliability effectively. In other words, can the simultaneous optimization of these strategies have more benefits than their separate consideration? Effectively solving such a complex problem is another challenging issue that must be considered appropriately.
1.2. Literature Review
Determining the optimal location of remotely controllable switches is one of the most well-known and effective ways to make distribution networks more reliable. This problem is considered one of the most challenging problems due to its nonconvex nature and mix with binary variables. For convex problems, mathematical methods result in global solutions and are reliable. However, these methods require that the optimization problem be derivable. Unfortunately, the studied problem is non-convex due to load flow equations and cannot be solved directly using mathematical methods. Hence, this challenge has stimulated many researchers to look for metaheuristic-based methods to achieve near-optimal solutions in a reasonable time. These methods have simple concepts, ease of use, and no dependence on the problem’s nature.
Many metaheuristic methods have been introduced to solve this issue in recent years [4]. Utilizing the immune algorithm, as detailed in [5], can reduce switch installation expenses and lessen customer service interruptions. This reference assesses the level of reliability by examining the failure rate of network lines and buses. In [6], a trinary PSO algorithm has been proposed to reduce expected customer interruption costs through the optimal selection of switch locations and numbers. It has been demonstrated on two real feeders that fuzzy-based methods and genetic algorithms can be used to find the best positioning for the switches to be installed to reduce installation costs and improve reliability [7].
Electric companies are committed to providing consumers with reliable and high-quality electric energy. Improving network reliability using optimal switch placement can be a highly effective method. For this purpose, a multi-objective method using the PSO algorithm has been introduced in [8]. The target functions in radial distribution systems include identifying interrupted subscribers and counting switches that have been installed. Mixed integer linear programming has been developed to optimize the allocation of sectionalized switches to radial distribution systems [9]. Some load nodes downstream of a fault location can be reenergized through a proper restoration program or downstream DGs if islanding operation is allowed. According to [10], a multi-objective framework can make radial DG-assisted distribution systems more reliable and less costly. An analytical formulation for calculating reliability indices for multi-microgrid intelligent distribution networks composed of renewable and conventional energy has also been presented in [11].
Recently, due to the importance and role of optimal DFR in improving the performance of distribution networks, this problem has been welcomed by researchers from various perspectives. Meta-heuristic approaches have been employed in recent years to address this problem—for example, methods based on genetic algorithms [12,13], MTS algorithms [14], PSO algorithms [15], and MSA algorithms [16]. The main purpose of many of these studies has been to improve voltage profiles and reduce losses.
Connecting DGs and energy storage systems (ESS) to distribution networks can have numerous economic, environmental, and technical advantages. A technique has been developed in [17] to enhance renewable energy systems’ efficiency by perturbing and observing maximum power point tracking (MPPT) during both grid connections and failures. The potential cost reductions associated with fuel cell vehicles connected to the grid (FCV2G) are currently being investigated [18]. Using photovoltaic power as the source of FCV2G, test results are verified under dynamic loads. A recently developed MPPT algorithm enhances energy harvesting and effectively mitigates errors that may arise during rapid changes in fuel cell operations [19]. A two-stage robust optimization technique has been proposed in [20] for the optimal allocation of cloud ESS while considering load demand uncertainty. Ref. [21] proposed a two-stage dispatch model for an economical energy system with renewables, storage, and load uncertainty. However, the excessive penetration or inefficient installation of such generation sources may raise some challenges. For instance, when incorporating Distributed Generators (DGs) into the network, the network’s impedance is altered, which leads to an increase in the fault current level [22]. To mitigate the effects of the increasing penetration of DGs on distribution systems, a multi-objective framework has been proposed in [22] by optimally setting the fault current limiters and directional overcurrent relay.
To maximize DGs’ benefits, it is essential to ensure that they are located and sized in distribution networks in a manner that maximizes their advantages. Reductions in losses, the improvement of voltage profiles, and the enhancement of system reliability are among the key goals in locating and determining the most suitable location and size when integrating DGs in distribution networks. To solve this problem, many meta-innovative methods have been introduced in previous studies that have dealt with the problem as a single-purpose or multi-purpose issue. For example, PSO [23], BFOA [24], SKHA [25], HHO, and IHHO [26] were employed to address this problem. As a more comprehensive solution and to achieve the maximum advantages of connecting DGs and network reconfiguration, these two schemes have been proposed and examined as a simultaneous or sequential optimization problem. For example, HSA [27], FWA [28], ACSA [29], UVDA [30], and SFS [31] have been introduced to solve this problem.
In terms of reliability enhancement, little research has been done on evaluating the impacts of the DFR on reliability metrics. For example, in reference [32], a model is proposed to investigate how DFR affects the reliability indicators for distribution networks. A method using a genetic algorithm is also presented in reference [33] to increase the reliability of distribution systems. It is noted that the power flow equation, voltage limits, and losses have not been considered in [32,33]. To overcome this shortcoming, a multi-objective optimal DFR was developed to minimize losses and improve reliability [34]. With the aim of improving distribution network reliability by means of optimal DFR, a periodic analysis-based approach has been presented in [35].
1.3. Contribution
Distribution networks’ operating parameters can be improved by the optimal DFR, optimal switch positions, and optimal DG sizes. Simultaneously considering these factors may change the optimal results compared to those obtained by individual optimization methods. The primary objectives of these mechanisms are cost reduction, reliability enhancement, the improvement of voltage profiles and the minimization of losses in distribution networks. Additionally, an analytical reliability evaluation of distribution system is proposed to calculate the reliability metrics considering the switching-only and repairs and switching interruptions for DG-enhanced reconfigurable distribution systems. Additionally, important limitations of the problem, such as the constraints related to the relationship between the reliability constraints and the installation location of switches, power flow limitations, radial structure constraints, the number of allowable switches, the allowable thermal capacity of branches, and sufficient voltage magnitude should be considered and appropriately defined. This problem is one of the most challenging problems due to its nonconvex nature. The optimization problem is formulated based on mixed integer non-linear programming. In addition, a proper multi-objective framework for simultaneously optimizing distribution systems using optimal switch/DG placement and optimum DFR strategies is introduced in this paper. For a more in-depth investigation of the model’s effectiveness, several case studies have been conducted in comparison to scenarios wherein each of these strategies is applied independently or sequentially to optimize distribution networks.
Furthermore, developing a method for obtaining the best and most reliable solutions to this complicated real-world optimization problem is another goal of this research work. The method used should have a good search capability in the multimodal space of the problem that includes binary decision variables. Additionally, it should be able to provide an appropriate balance between the phases of exploration and exploitation. The methods that have been used in the past to solve such complex problems are still considered to be weak from this perspective. Two major weaknesses of these algorithms are their rapid convergence and their tendency to get stuck in local optimal points. One of these methods is the PSO algorithm, which, in addition to the two mentioned weaknesses, requires the adjustment of several control parameters, making its application somewhat more challenging. Hence, to overcome these shortcomings, a novel chaos-oriented inertia weight (COIW) and crossover operation mechanisms are developed to improve the conventional PSO’s performance. The proposed method requires fewer control parameters than the PSO algorithm, and only requires setting inertia coefficients.
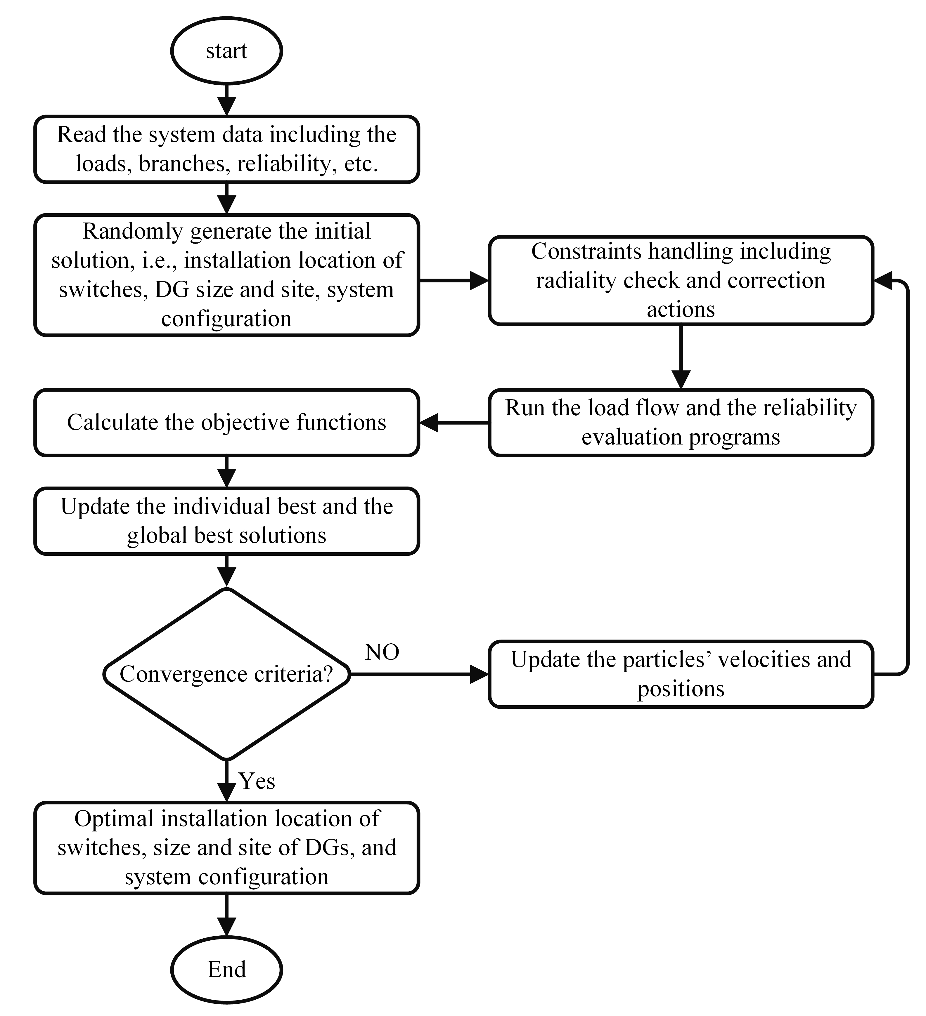
Figure 1 shows how the proposed optimization problem works.
Figure 1.
Proposed distribution system optimization method using IPSO.
1.4. Article Organization
The following is a description of the remainder of the presented paper: Section 2 represents the formulation of the optimization problem of the DG/switch placement as well as the reconfiguration. Section 3 describes the analytical reliability evaluation of the DG-enhanced reconfigurable distribution systems. The proposed solution methodology is introduced. The simulation results and the concluding remarks are given in Section 5 and Section 6, respectively.
2. Problem Formulation
It is possible to improve the distribution networks’ operating parameters by reconfiguring the network optimally, optimally placing the DG units, locating switches at optimal positions, and determining whether switches are closed or open. Simultaneously considering these factors may change the optimal results compared to those obtained by individual optimization methods. The primary objectives of these mechanisms are improving the cost, reliability, losses, and voltage profiles of distribution networks. Additionally, important limitations of the problem, such as the constraints related to the relationship between consumer damage cost and installation location of switches, power flow limitations, radial structure constraints, the allowable number of switches, the maximum permissible line thermal capacity, and acceptable voltage magnitude, are formulated and described here. This section describes the mathematical formulations for the objective functions and constraints.
2.1. Objective Functions
The proposed optimization problem includes switching cost minimization, reliability improvement, loss reduction, and minimizing voltage deviation.
- (1)
- Switch cost minimization. In the first objective function, we represent the normalized total cost of sectionalized switches. It consists of three component—the investment cost, the installation cost, and the operation and maintenance cost:
They key is shown below.
| NL | Number of lines; |
| Location of installed sectionalizing switch l that equals 1 if installed, and 0 otherwise; | |
| The investment cost of switch l; | |
| The installation cost of switch l; | |
| The lifetime of sectionalizing switches; | |
| dr | Annual discount rate; |
| The cost of operating and maintaining a sectionalizing switch l on an annual basis; | |
| The maximum cost value of sectionalizing switches. |
- (2)
- Reliability maximization. The reliability objective function is characterized by two reliability metrics: SAIFI and SAIDI. In addition, the resulting weighted sum of the normalized indices is presented as follows:
| System expected interruption frequency index/the base value of SAIFI; | |
| System expected interruption duration index/the base value of SAIDI; | |
| The weighting factor for SAIFI/SAIDI. |
- (3)
- Minimizing voltage deviations. One of the critical goals of utilities is to improve the voltage profile of their distribution systems. Consequently, the voltage deviation is proposed as the third objective function as follows:
and represent the nominal voltage and voltage magnitude of load bus j, respectively. For the base case, the value of voltage deviation is . The number of load nodes in the distribution system is indicated by .
- (4)
- Loss minimization. The total power loss in a system can be calculated by summing up the power losses on each line. This is done by multiplying the line resistance by the square of the current passing through it. By minimizing the power loss of each line, the total power loss of the system can be minimized.
2.2. Constraints
The proposed optimization problem is subjected to power flow limits, voltage limits, line thermal limits, switch operation limits, and radiality limits, as described below.
- (1)
- Power flow constraints. Using the following equation, the nodal active/reactive power balance can be satisfied:
The key is shown below.
| Active/reactive power injection at bus i; | |
| Active/reactive load demand at bus i; | |
| Conductance/capacitance of line ij; | |
| Voltage phase angle at load bus i. |
- (2)
- Generation limits. This is the maximum capacity limit of the DG unit that can be installed at each generation node due to economic limitations, installation space restrictions, etc.
is the maximum DG installation capacity at generation bus i. indicates the installation location of DGs. If the DG is installed at candidate node , then
; otherwise, .
- (3)
- Voltage limits. The voltage magnitudes must be maintained within the minimum () and maximum () bounds, as follows:
- (4)
- Thermal limit. Line currents should not exceed the lines’ maximum thermal limit (), as follows:
- (5)
- Switching operation limit. Due to operational concerns, the number of times the switches can change state must be limited. Therefore, the following constraints are considered in the optimization problem:
- (6)
- Radiality limit. It is necessary to satisfy Constraints (14) to (16) to ensure the radiality structure of the network:
Constraint (15) states that if a switch is not installed on a line, i.e., , then that line can only have a state of 1 or closed, i.e., . On the other hand, if a switch is installed on a line, i.e., , using (15), the state of the line can be opened or closed, i.e., . Condition (16) says that to create a radial structure in the network, in every fundamental loop only one switch must be opened. defines the set of lines in the fundamental loop . The possible loops’ number is equal to the installed tie-switches. represents the total number of branches in the fundamental loop .
2.3. Decision Variables
The decision vector of the proposed formulation can be defined as follows:
As shown, the decision vector includes five parts. The first part, as expressed in (18), specifies the installation position of the sectionalizing switch. The second part, as defined in (19), indicates the open/closed state of the tie-switches. If, it means that tie-switch is open. Otherwise, this line is closed. The third vector,
, determines the status of installed switches at the lines in every fundamental loop. in (20) denotes fundamental loops of the distribution system. According to (21), decision vector shows the installation location of the DG at each candidate node. If DG is installed at candidate node , then ; otherwise, . Finally, the power generation vector is determined by , as defined in (22).
3. Proposed Reliability Evaluation Model
To assess network analytical reliability, component outage analyses are conducted on networks with certain structures and loading conditions [36]. According to the duration and interruption rates of distribution networks, SAIFI, EENS, SAIDI, and ASAI metrics are used to determine the reliability of distribution networks. This quantitative analysis assists in planning and maximizing distribution network reliability, as well as monitoring distribution companies’ quality of electrical service. Consequently, effective methods are required for calculating the reliability indices that are utilized in (3).
3.1. Network Model and Hypothesis
Proper network modeling under different conditions is necessary to gain a deeper understanding of the proposed reliability evaluation process. The following are the reasonable hypotheses being investigated [36,37,38]:
- Network operations are carried out radially;
- Reliability evaluation assumes only one sustained outage of system branches;
- There is no consideration for the malfunction of switches on the sectionalizing switches;
- A post-fault DFR is not considered;
- The feeders are equipped with circuit breakers at the substation outputs;
- There is a known time duration and failure rate for repair and switching in all branches;
- All branches have known repair and switching durations and failure rates.
3.2. Assessment of the Reliability of Reconfigurable Distribution Systems Enhanced with DGs
According to the proposed reliability assessment model, the faulty area is first separated from the rest of the healthy parts of the network using proper switching actions. The load nodes in the healthy part of the network can be reenergized through the main substation. Therefore, these nodes only experience switching-only interruptions. In contrast, the nodes in the area of failure experience repair-and-switch interruptions. The proposed model has the advantage of accommodating DG support to restore a part of the customer service in the faulted zones. When a line fails and the faulted zones are cleared through a switching scheme, DGs can provide reliable backup for downstream load nodes. Consequently, these load nodes also experience switching-only interruptions. Assuming the hypothesis, the following actions are considered after a sustained fault on the system permitting islanded operations:
- Upon failure of the faulted section, the first circuit breaker upstream trips, and the DGs trip as well;
- The faulted zone can be identified and isolated by opening downstream and upstream switches. The circuit breaker is then closed to re-energize the healthy sections;
- DGs are reconnected when their output surpasses the load required in the island zone;
- When the fault is cleared, the open switches are synchronized with the DGs for the closing process.
After a sustained fault, customers or the load bus will experience a switching-only or switch-and-repair interruption. In the first case, the network is reconfigured to isolate the system’s faulty parts. Meanwhile, the latter relates to rehabilitating defective components and restoring interrupted loads. Based on branch information, i.e., the length (), failure rate (), switching time (), and repair time (), it is possible to calculate metrics for measuring nodal reliability, in particular, interruption rates and durations. Figure 2 shows the flow chart for evaluating these metrics using simulation-based algorithms.
Figure 2.
An overview of the proposed analytical method for evaluating reliability.
There are two main loops in the flowchart, one on each branch of the network and one on each load node. All network nodes are quantified for the impact of each outage caused by each network component. We have carried out an analysis of nodes affected by a failure in a particular line. The next branch’s outage effects are reviewed in the case of there being no affected load nodes. In the event of this failure affecting a load node, its reenergizing capability is determined through the reconfiguration program. In such cases, switching-only interruptions are considered if that node can be fed through the substation node or DGs. Then, interruptions due to switching-only are expected to occur at a certain rate and for a certain duration, i.e., and , are calculated for each load node . Alternatively, interruptions caused by switching and repairs are considered, and quantified interruptions due to repairs and switching are expected to occur at a given rate and duration, which are defined by and , respectively. Every load node’s interruption rate and duration are calculated for all branches. Hence, SAIFI and SAIDI can be defined using the averages and the durations and rates of the interruptions, as follows:
An indication of how many customers are connected to a load node i is given by .
4. Solution Methodology
4.1. PSO Algorithm
PSO is a well-known metaheuristic algorithm that simulates the social interactions of particles or agents to optimize both continuous and nonlinear functions [39]. As part of the PSO algorithm, possible solutions are represented by a population of particles. Iteratively, swarm particles are moved throughout the search area, starting from a random position and velocity. Particles tend to move towards locations where they have succeeded the most and to the best particle positions. Let represent the position and define the th particle’s velocity in a D-dimensional search area. In addition, let
represent the best personal experience of particle , and define the particles’ best position so far. PSO updates each particle’s velocity and position as follows:
| Velocity/position of th particle at iteration k; | |
| Inertia weight factor at iteration k; | |
| Random values from [0, 1]; | |
| Acceleration factors. |
In the velocity expression (25), the inertia and acceleration coefficients must be calculated first. Usually, acceleration coefficients are obtained experimentally and are assumed to be constant. To maintain a balance between the exploration phase and the exploitation phase, it is important to select the coefficient of inertia appropriately. Traditionally, this coefficient is calculated linearly during the algorithm process as the following linearly varying inertia weight (LVIW):
Here, and represent the maximum and minimum bounds of the inertia coefficient, respectively. is the maximum iteration number. The new values of and should be updated after calculating the new position based on (26).
4.2. Proposed Improved PSO (IPSO) Algorithm
This is based on the inertia weight coefficient and the control coefficient of the second and third terms on the right side of (25), according to which the PSO algorithm can provide satisfactory results. The first term in (25) allows a particle to fly in a search space by influencing its previous velocity. An inertia weight may be useful in balancing exploration and exploitation. Hence, the proper control of inertia weight allows for a global solution to be found.
4.2.1. Chaos-Oriented Inertia Weight
Thus, the COIW is proposed here to improve the PSO algorithm’s performance in escaping from local solutions and finding the global solution. Accordingly, the velocity update in (25), an updated position of th particle in (26), and the conventional LVIW in (27) are modified from (28) to (29), respectively.
where is the chaotic weight, and represents the chaotic factor, which is expressed as follows:
In the LVIW, decreases linearly from its upper value to its lower value, while the suggested in COIW decreases in an oscillatory manner as shown in Figure 3. In this regard, it is important to note that the coefficient takes values in both positive and negative directions, and provides the possibility of opposite movement for the particles. According to the numerical results, these chaotic changes significantly improve the algorithm’s search capabilities.
Figure 3.
Comparison of inertia weights for COIW and LVIW.
4.2.2. Crossover
The following trial vector is proposed for the PSO algorithm as a means of improving the diversity of particles in the population:
Here, . is a random integer set from [1, D] with the length of , where r is a random value from [0, 1]. Note that this set is updated in each iteration.
4.2.3. Selection
To update and , the vector with the best fitness is chosen by comparing the current particle with the trial vector generated in (31) based on the greedy criteria, as follows:
Then, is obtained from the best individual positions of the particles (), and is calculated in (32).
4.3. Implementation of IPSO to Solve the Problem
The problem here is to optimize several planning objectives at the same time. Then, these goals are defined as a multi-objective function with certain weighting coefficients. The problem’s constraints are also entered into the fitness cost function with the appropriate technique, such as the penalty coefficient. They are placed as a sub-function within the proposed solution algorithm. The proposed optimization problem involves a variety of decision variables, including the installation position of the sectionalizing switches, the size and installation site of DG units, and the open/close state of the switches and tie-switches (network configuration). The proposed solution technique is developed based on the IPSO algorithm. In IPSO, random solutions (decision variables) in the feasible space of the problem are generated and improved during a predefined iterative process. Under the current solution, network reliability indices are calculated for all possible preset scenarios and entered into the cost function. As a result, the final solution meets all constraints and achieves an optimal objective function.
4.3.1. Initialization
Initialization involves creating each set of decision variables (18) to (22) at random, as follows:
This paper considers the maximum DG capacity to be installed in each candidate node () at 2 MW. Additionally, is the number of tie-switches in the case studies.
4.3.2. Fitness Function Calculation
The following procedure follows the constraint treatment for evaluating the multi-objective fitness function (objective functions):
- (1)
- Derive the input population of the switches’ sites, switches’ statuses, DG locations, and sizes;
- (2)
- Run load flow for the new configuration;
- (3)
- Evaluate power loss and voltage deviation objective functions;
- (4)
- Evaluate the reliability indices considering the network configuration and installation location of switches;
- (5)
- Evaluate the problem’s objective functions or multi-objective index.
4.3.3. Overall Procedure
The optimization problem is solved using the proposed IPSO algorithm in the following way:
- Step 1—Configure the IPSO’s control parameters, including , , and ;
- Step 2—Determine the fundamental loops, and the upper and lower bounds of the variables;
- Step 3—Generate initial solutions using (34) to (38);
- Step 4—Check the constraints of the problem and apply corrective action if necessary;
- Step 5—Perform a fitness calculation function of the initial solutions, and identify the individual best and global best solutions;
- Step 6—Evaluate the chaotic inertia weight using (30) and (31);
- Step 7—Using (28) and (29) update the particle’s velocity and position;
- Step 8—Check the constraints and modify them if necessary;
- Step 9—Generate the trial vector using (32);
- Step 10: Evaluate the fitness function of the trial vector, and update individual best and global best using (33);
- Step 11—If the stopping criteria are not satisfied, proceed to Step 6.
5. Numerical Results
Using the proposed IPSO algorithm, switch/DG placement and the DFR problem are optimized for the IEEE 69-bus and large-scale 136-bus radial test systems. The proposed IPSO is evaluated by examining several cases, and its performance is compared with those of other well-known metaheuristic algorithms. The IPSO algorithm was developed using MATLAB R2021b. This was conducted on a PC with an Intel Core i3 2.5 GHz CPU and 4 GB of RAM. A total of ten independent trials were conducted to determine the best IPSO algorithm.
5.1. Test System Description
In the IEEE 69-node radial distribution system, there are 73 branches, 69 nodes, and five tie-switches. There is a total load demand of 3802 MW and 2696 MVAr on this system. This system’s data can be found in [40]. A single-line diagram of this system is shown in Figure 4. Based on graph theory [41], Table 1 presents the FLs identified for the test system. There are five tie-switches at the beginning: 69, 70, 71, 72, and 73. DGs are placed optimally with a fixed number of three and a size limit of two megawatts per DG. At the substation, the circuit breaker will be automatically turned off in the event of a permanent fault, and will not be reconnected until the faulty sections are isolated using proper switching techniques. For each branch, 0.1 failures per year are considered. A further assumption is that the switching and repairing time will be 30 and 360 min, respectively.
Figure 4.
Diagram of the IEEE 69-node test feeder.
Table 1.
FLs for the IEEE 69-node test network.
5.2. Results of Optimal DG Placement and DFR Problems
A potential effect of simultaneously optimizing DG placement and network reconfiguration on power loss reduction in distribution systems is evaluated in this section. For solving this problem, IPSO and other state-of-the-art optimization methods are employed and compared. All switches were considered for the DFR problem assuming the substation voltage equals 1.0 p.u. The maximum population size is 30 and the maximum number of iterations is 500 for all approaches.
As part of this study, six cases are used to validate the applicability of the proposed improvement in the conventional PSO algorithm [42]:
- Case 1—without considering DFR and DG, the base case;
- Case 2—only optimal DFR problem;
- Case 3—only DG placement;
- Case 4—DG placement after optimal DFR in case 2;
- Case 5—optimal DFR after optimal DG placement in 3;
- Case 6—optimal DFR and DG placement simultaneously.
Cases 2 to 6 are investigated for optimizing the IEEE 69-node system to minimize power loss using IPSO, PSO, and other methods and the results are presented in Table 2, Table 3, Table 4, Table 5 and Table 6. IPSO is compared with the conventional PSO, ACSA [29], FWA [28], HAS [27], UVDA [30], SFS [31], HHO, and IHHO [26]. In the base case, there is a power loss of 225.03 kW. As shown in these tables, the optimal reconfiguration and placement of DGs can significantly reduce losses and improve the voltage profile. Compared to the base case, IPSO reduces losses in cases 2 to 6 by 56.13%, 69.07%, 84.27%, 82.49%, and 84.27%, respectively. In the base case, there is a power loss of kW. As shown in Table 1, the optimal reconfiguration and placement of DGs can significantly decrease losses and improve the voltage profile. Cases 4 and 6 have the greatest impact on reducing losses and increasing the voltage profile. On the other hand, using these two cases, the minimum voltage has increased from 0.9092 to 0.9813 per unit.
Table 2.
Comparative simulation results for the IEEE 69-bus system based on different algorithms: Cases 1 and 2.
Table 3.
Comparative simulation results for the IEEE 69-bus system based on different algorithms: Case 3.
Table 4.
Comparative simulation results for the IEEE 69-bus system based on different algorithms: Case 4.
Table 5.
Comparative simulation results for the IEEE 69-bus system based on different algorithms: Case 5.
Table 6.
Comparative simulation results for the IEEE 69-bus system based on different algorithms: Case 6.
Using Case 2, we examine cases where only the reconfiguration program is considered to reduce network losses. Table 2 summarizes the optimal results obtained from different algorithms, including the losses and locations of switches open in the network. It can be seen that the amount of losses using the rearrangement program is significantly reduced compared to the base case. Moreover, IPSO and FWA algorithms achieve a network structure with 14, 56, 61, 69 and 70 open switches, with a minimum loss of 98.56 kW. Other algorithms have also achieved results close to this optimal value. Furthermore, as illustrated in the third column, it is possible to improve the voltage profile by reducing losses.
Regarding Case 3, IPSO identified three optimal nodes, 11, 18, and 61, for the installation of DGs, as shown in Table 3. These optimal sizes correspond to DGs of 0.5268 MW, 0.3800 MW, and 1.7189 MW, respectively. Compared to the other methods employed, IPSO caused the least power loss at 69.402 kW. In contrast, HSA shows the worst result by finding a loss of 86.77 kW among all the algorithms used in this case.
In Case 4, as shown in Table 4, IPSO has determined that DG sizes of 1.434 MW, 0.5375 MW, and 0.4902 MW would be most suitable for installation on buses 61, 11, and 64, respectively. The power loss decreased by 35.15 kW following the integration of the DGs. In contrast to other methods, IPSO provided the best results in this case. In Case 5, IPSO determined the open switches as 13, 57, 64, 69, and 70, resulting in an optimal power loss of 39.17 kW. This indicates its superiority to those used by other comparative algorithms (see Table 5).
As a result of the simultaneous optimization of DFR and DG placement in Case 6, which is shown in Table 6, IPSO provided the optimal network configuration of 14-56-61-69-70 with the open switches. At the same time, it determined the optimal locations (sizes) for DGs on buses 11 (0.5376 MW), 61 (1.4340 MW), and 64 (1.4340 MW). The optimal power loss by IPSO is superior to those of PSO and ACSA in this case, and close to the SFS. It is thus evident that the IPSO method offers a practical solution to the complex problem of optimally placing DGs and DFR. The results obtained from Case 6 are close to the results obtained from Case 4. This similarity can be attributed to the limited availability of locations for DG installations. In such a situation, two optimization problems can be solved separately, as in Case 4. Hence, utilities, consumers, and DG owners benefit more from the utilization of the procedure in Case 4 or Case 6.
A comparison of IPSO and existing well-established optimization techniques shows that IPSO offers superior solution-search capability in solving optimal DG placement and DFR problems.
5.3. Results of Optimal DFR Problem for the Large-Scale Test System
In order to confirm the performance of the IPSO algorithm in facing large-scale problems, in this section, the DFR of an extensive network of 136 buses is tested. This network’s information can be found in [43]. The optimal results for system losses, minimum voltage, and open switches obtained by the proposed algorithm and some state-of-the-art methods used in Case 2 are represented in Table 7. As can be seen, by using the optimal DFR, the total loss is reduced, and the voltage profile is improved. As can be seen, the proposed algorithm achieves lower losses compared to other algorithms, which indicates its effectiveness in solving large-scale optimization problems.
Table 7.
Comparative simulation results for the large-scale 136-bus system based on different algorithms: Cases 1 and 2.
5.4. Sensitvity Analysis on the Switching Actions
One of the limitations of network operators is the number of times switches must be operated to reconfigure the network. This is because the higher operation of these switches reduces their lifespan and causes them to fail prematurely. Here, sensitivity analysis is performed on the optimal loss results of the 136-bus test system for different switches’ action limitations. To this end, in (11) is changed from 0 to the number of tie-switches, i.e., NT, and the results are shown in Table 8. As can be seen, network loss decreases as switching actions increase, because the number of radial structures that can be created in the network increases. Therefore, the probability of finding a state where the network has fewer losses increases. On the other hand, the results show that an optimized network structure with minimum loss is obtained for switching actions equal to 18. The fourth and fifth columns show open and closed switches to determine the optimal configuration. These results indicate that one switch must be closed for every switch opened to maintain the network’s radial structure. Therefore, the radiality constraints and switching action limits are satisfied.
Table 8.
Effect of changing switching action limit on the optimum DRF of 136-bus test system.
5.5. Multi-Objective Optimal Switch/DG Placement and DFR Problem
This section examines the possible effects of DFR placement and DG placement on the multi-objective optimal switch placement problem. The following cases are investigated in this section:
- Case 7—only switch placement with the cost and reliability objectives;
- Case 8—optimal DFR after the switch placement in Case 7 with the reliability, loss, and voltage deviation objectives;
- Case 9—optimal DG placement after the switch placement in Case 7 with the reliability, loss, and voltage deviation objectives;
- Case 10—optimal switch/DG placement and DFR simultaneously with the cost, reliability, voltage deviation, and loss objective functions.
The problem in Case 7 is primarily concerned with the minimization of costs and the maximization of reliability. As a result, the following multi-objective index (MOI) is proposed as the fitness function in this case:
where . For Case 7, the weighting coefficient of each objective function is assumed to be 0.5. This value can be calculated assuming that all distribution network branches are equipped with sectionalizing switches. Additionally, the switching actions are not considered for reenergizing the faulty area. Accordingly, the base values of the cost and reliability metrics are calculated as: , , and .
The optimal results obtained from the PSO and IPSO algorithms for the switch placement problem for Case 7 are represented in the second column of Table 9. It is evident that the number of switches and the cost of installing the sectionalized switches are reduced by about 63% in relation to the base values. Since the number of installed switches has decreased with respect to the base case, the amount of SAIFI has increased a little, but with the application of the switching action mechanism, the amount of SAIDI is greatly reduced.
Table 9.
Optimal switch placement: Cases 7 to 10.
Comparing the two implemented algorithms indicates that IPSO has been able to obtain a lower multi-objective index than PSO. A noteworthy point is that the lower values of the multi-objective index in Case 7 indicate the greater advantage of optimal switch placement with the objectives of the cost minimization and system reliability maximization. The reliability indices obtained by IPSO are somewhat lower than the indices obtained by PSO, and on the other hand, this method requires more costs. The cause is clear: the use of 52 switches is suggested when using PSO, while this number is 51 when using PSO.
In Case 8, after addressing the optimal switch placement problem in Case 7, the DFR problem is solved to reduce losses, minimize voltage deviation, and improve network reliability. In this case, the best network structure to minimize the following multi-objective index combining the objectives is obtained.
Here, identical weighting coefficients are assumed for the objective functions. Hence, .
Results of the PSO and IPSO algorithms for optimal DFR and sectionalized switch placement obtained in the previous case (using IPSO) can be found in Table 9 in the third column. Looking at the optimal results derived using IPSO, optimally changing the network structure improves the network’s parameters compared to Case 7. In Case 8, the optimal DFR problem focuses more on reducing losses and voltage deviations. For example, network losses are reduced to 121.126 kW, the minimum voltage increases to 0.935, and SAIFI is improved. Additionally, with the optimum value of , IPSO could find the optimal open switches of 14, 57, 69, 71 and 73, resulting in a superior solution to the PSO algorithm. The amount of SAIDI is slightly increased compared to Case 7. This is because a smaller number of subscribers can be re-energized through the switching action scheme due to the change in the network topology.
The optimization problem in Case 9 deals with the optimal DG placement for the 69-node test system with the optimum sectionalized switch placement results in Case 7. The main objectives and fitness function of this problem are similar to the previous case, i.e., Case 8. Like the results obtained for Case 3, optimal DG integration into the system (Case 9) yields a better operational performance than the optimal DFR (Case 8). In particular, power losses are reduced to 72.66 kW, and voltage deviations fall to 0.0088. Case 9 compared to Case 8 shows a better SAIDI, and on the other hand, Case 8 has a greater effect on the reduction in SAIFI. It is worth noting that there are no differences between the results of Cases 7 and 9 in terms of SAIFI and SAIDI, as the structure of the system remains unchanged. In Case 9, IPSO determines that DG sizes of 0.41 MW, 1.70 MW, and 1.82 MW would be optimal for installation on buses 22, 61, and 63, respectively. In addition, compared to the results of optimal DFR, optimal DG placement exhibits more benefits, as can be seen from the resulting multi-objective index, i.e., . Moreover, IPSO shows better solution quality than PSO because of its global search ability.
The results of the previous cases indicate that optimal DG placement and DFR may alter the optimal results of the multi-objective switch placement problem. Therefore, the simultaneous optimization of these problems can bring more benefits to distribution network utilities. This problem requires finding the optimal placement of the switch/DG, and the optimum network structure. This will minimize costs and losses, as well as improving the system’s reliability and voltage profile. For this purpose, the following multi-objective index is assumed as the weighted sum of these objective functions:
where . The weighting coefficients of each function can be determined empirically or based on the importance coefficient of each function by decision-makers, planners, and operators of distribution networks. In this article, the same coefficients are assumed.
The best compromise solutions using IPSO and PSO algorithms for the problem in Case 10 are reported in the fourth column of Table 9. In solving the problem, we demonstrate a relative equilibrium among different objective functions. To solve this difficult and complex problem, using the COIW strategy, IPSO has been able to work effectively and give better results than PSO. The obtained MOI using IPSO is 0.2665, where the value of 0.3046 is achieved using PSO, indicating the search power of IPSO in solving such a complicated problem.
Compared to the sequence optimization strategies in Cases 7 to 9, the proposed simultaneous optimization model in Case 10 has reduced the number of installed switches, and thus their cost by about 15.4%. This is because the proposed model considers the optimization of DG/switch placement and the network topology simultaneously, which leads to the more efficient utilization of the installed switches, and thus eliminates the need to install additional ones. In addition, line losses decreased to 47.86 kW. As a result, the SAIFI and SAIDI have been reduced to 1.608 failures/customer/year and 2.844 h/customer/year. This has led to an increase in system reliability and cost-effectiveness.
Moreover, the optimization process can be further improved by implementing advanced optimization techniques. Therefore, decision-makers of distribution networks using the model in Case 10 and the proposed algorithm will be able to effectively balance the objective functions of the problem based on their priorities. In other words, the proposed algorithm gives decision-makers the flexibility to weigh their desired objectives and craft an optimal distribution network solution.
5.6. Sensitivity Study on the Weighting Coefficients
In this section, evaluations of the potential trade-offs between four objective functions are conducted by considering weighting factors, as shown in Table 10. To this end, 11 weighting factors are assumed, as seen in the first column of this table. The second row of the table shows that when the goal is to minimize total costs, no switches are installed in the network. In addition, other functions are in their base state, i.e., under their most adverse conditions. Therefore, the cost function contrasts with other objective functions. The third row of this table illustrates that the optimization model tries to install the highest number of switches and DGs in the network. This is when the goal is to improve reliability. As a result, the cost function has the highest value. This indicates that it is impossible to achieve maximum reliability at minimum cost. The optimization model should incorporate trade-offs to balance multiple goals in this case. Reliability is also prone to conflict with other objectives. As seen in the third row of Table 10, losses and voltage deviations are close to 1. This is due to the system reconfiguration and excessive power injection by DGs to achieve maximum reliability. It should be noted that when the only objective is to improve the voltage deviation objective function, the other objectives are also enhanced to a certain extent. However, the most significant conflict between this function and cost arises from the need to install a switch in the network. This is to improve the voltage profile. The optimization model, on the other hand, attempts to reduce network losses by installing a switch and utilizing DGs. Loss improvement and voltage deviation exhibit similar behavior. They have the most significant conflict with the cost objective function, and a minor conflict with the reliability objective function. Due to this, if these two functions have a weighting factor, they can make a reasonable relative compromise relative to other functions if they have a weighting factor. The last row of this table confirms this.
Table 10.
Objective trade-offs in different weighting factors.
This analysis shows how changes in weighting coefficients can affect planning results. Therefore, it is necessary to obtain Pareto solutions using appropriate techniques to make a better decision. Furthermore, it is also required to extract the most compromised solution using techniques such as the fuzzy technique.
5.7. The Robustness and Effectiveness Evaluation of IPSO
The proposed optimization problem is a mixed integer non-linear programming (MINLP) problem owing to the non-linear and non-convex nature of the load flow constraints and binary decision variables. Therefore, the decision space contains many local optimal points and is known as a challenging mathematical problem. The decision variables of the problem, i.e., X, are randomly generated in this space and are improved based on an evolutionary approach to optimize the objective functions. Therefore, an algorithm used to solve such a problem should have the ability not to get stuck in the local solutions and to reach global or near-optimal solutions. Meanwhile, evolutionary algorithms are stochastic, making it possible to achieve different solutions in each run. So, the algorithm’s robustness is also another critical characteristic used to recognize its efficiency. Accordingly, in the interests of testing IPSO’s efficiency, the statistical results of solving the multi-objective optimization problem in Case 10 using IPSO and several algorithms such as PSO, DE [44], GA [45], CO [46] and GWO [47] are compared and given in Table 11. The optimal solutions obtained from the best run of these algorithms are summarized in Table 12. The results indicate that IPSO outperforms other comparative algorithms on a variety of measures, including minimums (Min), means, maximums (Max), and standard deviations (SD). The lower Min and SD values shown in the IPSO results compared to other competitive algorithms show their effectiveness and robustness in solving optimization problems in the real world. The best MOI value of 0.2665 is obtained by IPSO, and the next best one is achieved by CO.
Table 11.
Statistical results of MOI obtained by different algorithms in solving the problem of Case 10.
Table 12.
Comparing the results of different algorithms for Case 10.
Under the best run conditions, Figure 5 shows comparisons between the convergence curves for Case 10. When solving the multi-objective problem, IPSO, PSO, GWO, and GA show fast convergence speeds in the first 30 iterations. However, from iteration 40 onwards, GA and GWO have fallen into local optimal points and converged. After 70 iterations, PSO has also converged. CO, despite its lower convergence speed, has shown its use as a means of escaping the local optimal point trap in iteration 120, and finding a superior solution compared to PSO, GA, and GWO. In contrast to these algorithms, the proposed IPSO algorithm has been able to establish a good balance between the speed of convergence and reaching the best solution. Hence, the proposed improvements in the PSO algorithm using COIW and the new updating operators could significantly help the IPSO algorithm in ensuring a balance between exploration and exploitation. Besides this, the cross-over operator in IPSO could provide good diversity throughout the iterations.
Figure 5.
Convergence curves of comparative algorithms for solving the problem of Case 10.
6. Conclusions
An optimization model with costs, losses, reliability, and voltage deviations is presented in this paper as part of multi-objective DFR and switch/DG placement optimization. A new version of the traditional PSO algorithm, called IPSO, has been developed to solve such a complicated real-world optimization problem. Ten cases of IEEE 69-node distribution system optimization considering optimal DFR, DG placement, and switch placement problems were examined independently and simultaneously with different objectives. Furthermore, compared to the more well-known optimization algorithms, the proposed IPSO method offers a practical solution to the complex problems of optimally placing DGs and DFR. Furthermore, the proposed multi-objective optimization problem has been examined using Cases 7 to 10. The results of Cases 2 to 6 demonstrate that utilities, consumers, and DG owners benefit more from the utilization of the simultaneous optimization of DG placement and DFR problems for minimizing losses in distribution systems. For example, compared to the base case, IPSO reduces losses in Cases 2 to 6 by 56.13%, 69.07%, 84.27%, 82.49%, and 84.27%, respectively. On the other hand, by using these two cases, the minimum voltage increases from 0.9092 to 0.9813 per unit. Cases 7 to 10 demonstrate that the simultaneous optimization of the three problems is more economical, reliable, and efficient than sequential optimization. For example, the proposed concurrent optimization model in Case 10 outperforms the sequence optimization strategies in Cases 7 to 9. Consequently, the cost of installing switches decreases by approximately 15.4%, and the loss decreases by 78.72%. Additionally, SAIFI and SAIDI have been reduced to 1.608 failures per customer and 2.844 h per customer, respectively.
Moreover, to evaluate the effectiveness and robustness of the proposed optimization algorithm, the statistical results of the proposed multi-objective optimization problem have been compared with those of other algorithms. Based on the results, IPSO has been proven to be superior to other evolutionary algorithms when it comes to solving real-world optimization problems. Future studies will examine the effects of uncertainty of renewable energy sources, such as wind and solar, as well as storage systems, on the results of the multi-objective optimization problem. The proposed multi-objective method is based on a weighted sum, which has limitations in finding Pareto fronts, and does not express the trade-off between the objectives well. Therefore, techniques based on more effective Pareto surface generation can provide more valuable tools for decision-makers. Fuzzy decision-making can then also be utilized to determine the most effective compromise solution.
Author Contributions
Conceptualization, A.A.; Methodology, A.A.; Software, A.A.; Validation, A.A.; Formal analysis, A.A.; Investigation, T.I.A.; Resources, T.I.A.; Data curation, T.I.A.; Writing – original draft, A.A.; Writing – review & editing, T.I.A.; Visualization, T.I.A.; Funding acquisition, A.A. All authors have read and agreed to the published version of the manuscript.
Funding
The authors gratefully acknowledge the approval and the support of this research study via grant no. ENGA-2022-11-1578 from the Deanship of Scientific Research at Northern Border University, Arar, K.S.A.
Data Availability Statement
Data sharing not applicable, no new data generated.
Conflicts of Interest
The authors declare no conflict of interest.
References
- Billinton, R.; Allan, R.N. Reliability Evaluation of Power Systems, Plenum, 2nd ed.; Springer: New York, NY, USA, 1996. [Google Scholar]
- Kavousifard, A.; Samet, H. Consideration effect of uncertainty in power system reliability indices using radial basis function network and fuzzy logic theory. Neurocomputing 2011, 74, 3420–3427. [Google Scholar] [CrossRef]
- Akbari, M.A.; Aghaei, J.; Barani, M.; Niknam, T.; Ghavidel, S.; Farahmand, H.; Korpas, M.; Li, L. Convex models for optimal utili-ty-based distributed generation allocation in radial distribution systems. IEEE Syst. J. 2018, 12, 3497–3508. [Google Scholar] [CrossRef]
- Abraham, A.; Das, S. Computational Intelligence in Power Engineering; Springer: Berlin, Germany, 2010. [Google Scholar]
- Chen, C.-S.; Lin, C.-H.; Chuang, H.-J.; Li, C.-S.; Huang, M.-Y. Optimal Placement of Line Switches for Distribution Automation Systems Using Immune Algorithm. IEEE Trans. Power Syst. 2006, 21, 1209–1217. [Google Scholar] [CrossRef]
- Moradi, A.; Fotuhi-Firuzabad, M. Optimal switch placement in distribution systems using trinary particle swarm optimization algorithm. IEEE Trans. Power Deliv. 2008, 23, 271–279. [Google Scholar] [CrossRef]
- Alves, H.N. A hybrid algorithm for optimal placement of switches devices in electric distribution systems. IEEE Trans. Lat. Am. Trans. 2012, 10, 2218–2223. [Google Scholar] [CrossRef]
- Bezerra, J.R.; Barroso, G.C.; Leao, R.P.S.; Sampaio, R.F. Multiobjective Optimization Algorithm for Switch Placement in Radial Power Distribution Networks. IEEE Trans. Power Deliv. 2014, 30, 545–552. [Google Scholar] [CrossRef]
- Abiri-Jahromi, A.; Fotuhi-Firuzabad, M.; Parvania, M.; Mosleh, M. Optimized sectionalizing switch placement strategy in distri-bution systems. IEEE Trans. Power Deliv. 2012, 27, 362–370. [Google Scholar] [CrossRef]
- Falaghi, H.; Haghifam, M.-R.; Singh, C. Ant Colony Optimization-Based Method for Placement of Sectionalizing Switches in Distribution Networks Using a Fuzzy Multiobjective Approach. IEEE Trans. Power Deliv. 2009, 24, 268–276. [Google Scholar] [CrossRef]
- Conti, S.; Nicolosi, R.; Rizzo, S.A. Generalized Systematic Approach to Assess Distribution System Reliability with Renewable Distributed Generators and Microgrids. IEEE Trans. Power Deliv. 2011, 27, 261–270. [Google Scholar] [CrossRef]
- Zhu, J. Optimal reconfiguration of electrical distribution network using the refined genetic algorithm. Electr. Power Syst. Res. 2002, 62, 37–42. [Google Scholar] [CrossRef]
- Torres, J.; Guardado, J.L.; Rivas-Dávalos, F.; Maximov, S.; Melgoza, E. A genetic algorithm based on the edge window decoder technique to optimize power distribution systems reconfiguration. Int. J. Electr. Power Energy Syst. 2013, 45, 28–34. [Google Scholar] [CrossRef]
- Abdelaziz, A.; Mohamed, F.; Mekhamer, S.; Badr, M. Distribution system reconfiguration using a modified Tabu Search algorithm. Electr. Power Syst. Res. 2010, 80, 943–953. [Google Scholar] [CrossRef]
- Sivanagaraju, S.; Rao, J.V.; Raju, P.S. Discrete Particle Swarm Optimization to Network Reconfiguration for Loss Reduction and Load Balancing. Electr. Power Compon. Syst. 2008, 36, 513–524. [Google Scholar] [CrossRef]
- Mohammed, E.A.; Mohamed, A.-A.A.; Mitani, Y. MSA for optimal reconfiguration and capacitor allocation in radial/ring ditribution networks. IJIMAI 2018, 5, 107–122. [Google Scholar] [CrossRef]
- Nci, M. A flexible perturb & observe MPPT method to prevent surplus energy for grid-failure conditions of fuel cells. Int. J. Hydrogen Energy 2021, 46, 39483–39498. [Google Scholar]
- Inci, M. Technoeconomic Analysis of Fuel Cell Vehicle-to-Grid (FCV2G) System Supported by Photovoltaic Energy. Energy Technol. 2023, 11, 2201162. [Google Scholar] [CrossRef]
- Büyük, M.; Inci, M. Improved drift-free P&O MPPT method to enhance energy harvesting capability for dynamic operating conditions of fuel cells. Energy 2023, 267, 126543. [Google Scholar]
- Xia, Y.; Xu, Q.; Zhao, J.; Yuan, X. Two-stage robust optimisation of user-side cloud energy storage configuration considering load fluctuation and energy storage loss. IET Gener. Transm. Distrib. 2020, 14, 3278–3287. [Google Scholar] [CrossRef]
- Ding, Y.; Xu, Q.; Xia, Y.; Zhao, J.; Yuan, X.; Yin, J. Optimal dispatching strategy for user-side integrated energy sys-tem considering multiservice of energy storage. Int. J. Electr. Power Energy Syst. 2021, 129, 106810. [Google Scholar] [CrossRef]
- Usama, M.; Mokhlis, H.; Mansor, N.N.; Moghavvemi, M.; Akhtar, M.N.; Bajwa, A.A.; Awalin, L.J. A mul-ti-objective optimization of FCL and DOCR settings to mitigate distributed generations impacts on distribution net-works. Int. J. Electr. Power Energy Syst. 2023, 147, 108827. [Google Scholar] [CrossRef]
- El-Zonkoly, A. Optimal placement of multi-distributed generation units including different load models using particle swarm optimization. Swarm Evol. Comput. 2011, 1, 50–59. [Google Scholar] [CrossRef]
- Devabalaji, K.; Ravi, K. Optimal size and siting of multiple DG and DSTATCOM in radial distribution system using Bacterial Foraging Optimization Algorithm. Ain Shams Eng. J. 2016, 7, 959–971. [Google Scholar] [CrossRef]
- ChithraDevi, S.; Lakshminarasimman, L.; Balamurugan, R. Stud Krillherd Algorithm for multiple DG placement and sizing in a radial distribution system. Eng. Sci. Technol. Int. J. 2017, 20, 748–759. [Google Scholar]
- Selim, A.; Kamel, S.; Alghamdi, A.S.; Jurado, F. Optimal Placement of DGs in Distribution System Using an Improved Harris Hawks Optimizer Based on Single- and Multi-Objective Approaches. IEEE Access 2020, 8, 52815–52829. [Google Scholar] [CrossRef]
- Rao, R.S.; Ravindra, K.; Satish, K.; Narasimham, S.V.L. Power loss minimization in distribution system using network reconfigura-tion in the presence of distributed generation. IEEE Trans. Power Syst. 2013, 28, 317–325. [Google Scholar] [CrossRef]
- Mohamed Imran, A.; Kowsalya, M.; Kothari, D.P. A novel integration technique for optimal network reconfiguration and dis-tributed generation placement in power distribution networks. Int. J. Electr. Power Energy Syst. 2014, 63, 461–472. [Google Scholar] [CrossRef]
- Nguyen, T.T.; Truong, A.V.; Phung, T.A. A novel method based on adaptive cuckoo search for optimal network reconfiguration and distributed generation allocation in distribution network. Int. J. Electr. Power Energy Syst. 2016, 78, 801–815. [Google Scholar] [CrossRef]
- Bayat, A.; Bagheri, A.; Noroozian, R. Optimal siting and sizing of distributed generation accompanied by reconfiguration of dis-tribution networks for maximum loss reduction by using a new UVDA-based heuristic method. Int. J. Electr. Power Energy Syst. 2016, 77, 360–371. [Google Scholar] [CrossRef]
- Tran, T.T.; Truong, K.H.; Vo, D.N. Stochastic fractal search algorithm for reconfiguration of distribution networks with distributed generations. Ain Shams Eng. J. 2019, 11, 389–407. [Google Scholar] [CrossRef]
- Tsai, L.-H. Network reconfiguration to enhance reliability of electric distribution systems. Electr. Power Syst. Res. 1993, 27, 135–140. [Google Scholar] [CrossRef]
- Bin, Y.; Xiu-Li, W.; Zhao-Hong, B.; Xi-Fan, W. Distribution network reconfiguration for reliability worth enhancement. In Proceedings of the International Conference on Power System Technology, Kunming, China, 13–17 October 2002. [Google Scholar]
- Amanulla, B.; Chakrabarti, S.; Singh, S.N. Reconfiguration of Power Distribution Systems Considering Reliability and Power Loss. IEEE Trans. Power Deliv. 2012, 27, 918–926. [Google Scholar] [CrossRef]
- Zhang, P.; Li, W.; Wang, S. Reliability-oriented distribution network reconfiguration considering uncertainties of data by interval analysis. Int. J. Electr. Power Energy Syst. 2012, 34, 138–144. [Google Scholar] [CrossRef]
- Alanazi, M.; Alanazi, A.; Akbari, M.A.; Deriche, M.; Memon, Z.A. A non-simulation-based linear model for analytical reliability evaluation of radial distribution systems considering renewable DGs. Appl. Energy 2023, 342, 121153. [Google Scholar] [CrossRef]
- Muñoz-Delgado, G.; Contreras, J.; Arroyo, J.M. Reliability assessment for distribution optimization models: A non-simulation-based linear programming approach. IEEE Trans. Smart Grid 2016, 9, 3048–3059. [Google Scholar] [CrossRef]
- Tabares, A.; Munoz-Delgado, G.; Franco, J.F.; Arroyo, J.M.; Contreras, J. An enhanced algebraic approach for the analytical reliability assessment of distribution systems. IEEE Trans. Power Syst. 2019, 34, 2870–2879. [Google Scholar] [CrossRef]
- Kennedy, J.; Eberhart, R.C. Particle swarm optimization. In Proceedings of the ICNN’95-International Conference on Neural Networks, Perth, WA, Australia, 27 November–1 December 1995; Volume IV, pp. 1942–1948. [Google Scholar]
- Chiang, H.; Jean-Jumeau, R. Optimal network reconfigurations in distribution systems. I. A new formulation and a solution methodology. IEEE Trans. Power Deliv. 1990, 5, 1902–1909. [Google Scholar] [CrossRef]
- Dolatdar, E.; Soleymani, S.; Mozafari, B. A new distribution network reconfiguration approach using a tree model. World Acad. Sci. Eng. Technol. 2009, 58, 1186. [Google Scholar]
- Ackermann, T.; Andersson, G.; Söder, L. Distributed generation: A definition. Electr. Power Syst. Res. 2001, 57, 195–204. [Google Scholar] [CrossRef]
- Mantovani, J.R.; Casari, F.; Romero, R.A. Reconfiguração de sistemas de distribuição radiais utilizando o critério de queda de tensão. Controle Autom. 2000, 11, 150–159. [Google Scholar]
- Storn, R.; Price, K. Differential evolution—A simple and efficient heuristic for global optimization over continuous spaces. J. Glob. Optim. 1997, 11, 341–359. [Google Scholar] [CrossRef]
- Holland, J.H. Genetic Algorithms. Sci. Am. 1992, 267, 66–73. [Google Scholar] [CrossRef]
- Akbari, M.A.; Zare, M.; Azizipanah-Abarghooee, R.; Mirjalili, S.; Deriche, M. The cheetah optimizer: A nature-inspired metaheuristic algorithm for large-scale optimization problems. Sci. Rep. 2022, 12, 10953. [Google Scholar] [CrossRef] [PubMed]
- Mirjalili, S.; Mirjalili, S.M.; Lewis, A. Grey Wolf Optimizer. Adv. Eng. Softw. 2014, 69, 46–61. [Google Scholar] [CrossRef]
Disclaimer/Publisher’s Note: The statements, opinions and data contained in all publications are solely those of the individual author(s) and contributor(s) and not of MDPI and/or the editor(s). MDPI and/or the editor(s) disclaim responsibility for any injury to people or property resulting from any ideas, methods, instructions or products referred to in the content. |
© 2023 by the authors. Licensee MDPI, Basel, Switzerland. This article is an open access article distributed under the terms and conditions of the Creative Commons Attribution (CC BY) license (https://creativecommons.org/licenses/by/4.0/).




