Optimal Control of an Autonomous Microgrid Integrated with Super Magnetic Energy Storage Using an Artificial Bee Colony Algorithm
Abstract
1. Introduction
- Development of an analytical model of the proposed wind/FC/SMES microgrid that is optimally controlled using the ABC algorithm.
- Optimization of the performance of the proposed wind/FC/SMES microgrid using the ABC against variations in load power and wind speed.
- An induction motor, representing the microgrid dynamic load, is optimally controlled using ABC.
- The responses of the microgrid optimally controlled using ABC are compared to those using the PS.
2. Microgrid Architecture
3. Microgrid Modeling
3.1. The SMES Model
3.2. The Wind Turbine Model
3.3. The PMSG Model
3.4. The Rectifier Model
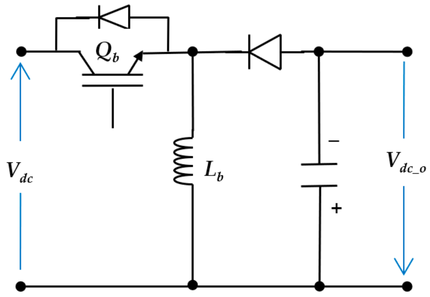
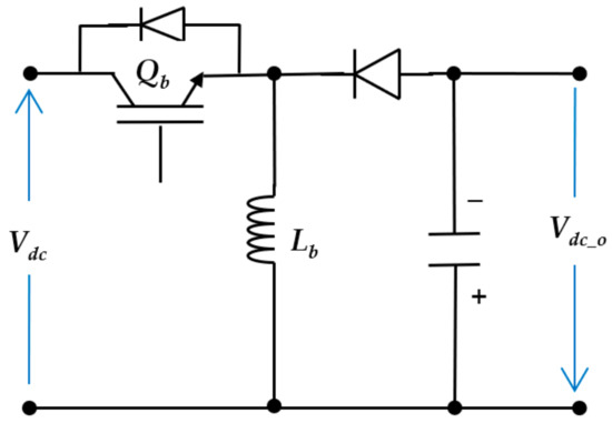
3.5. The DC/DC Converter Model
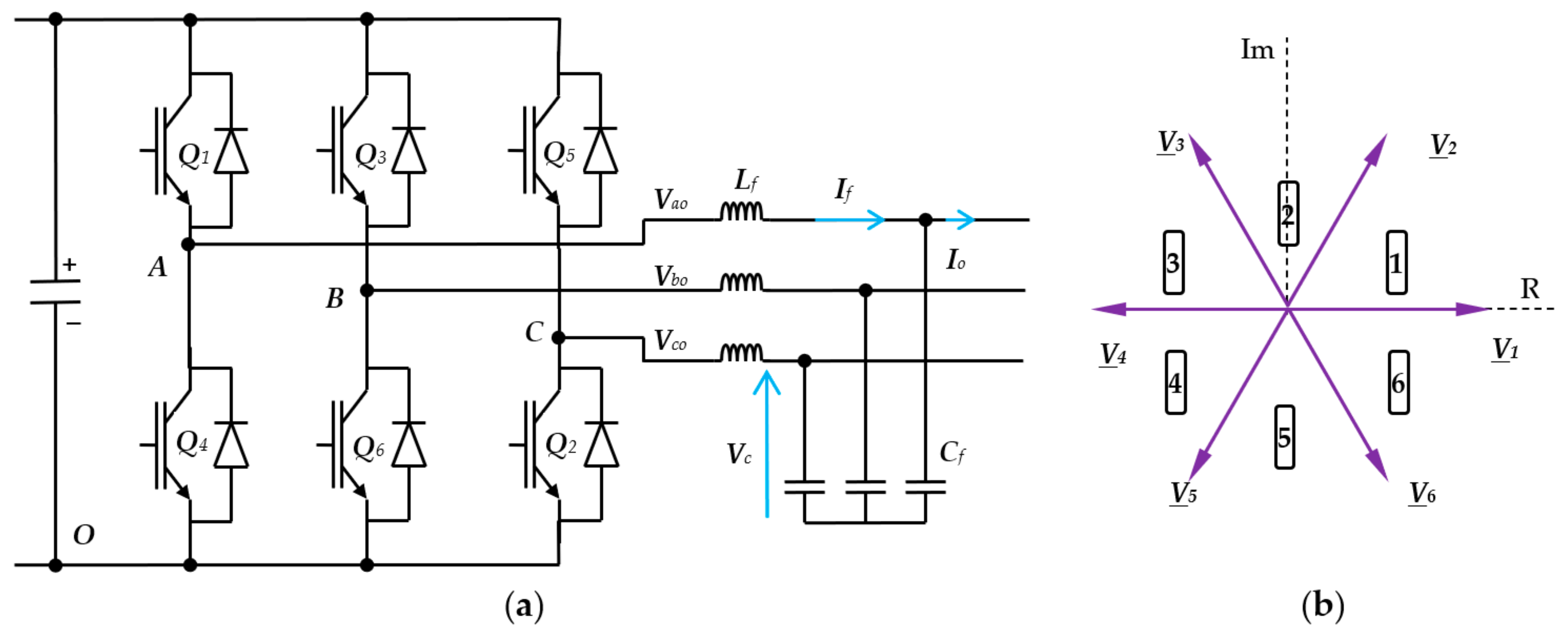
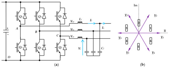
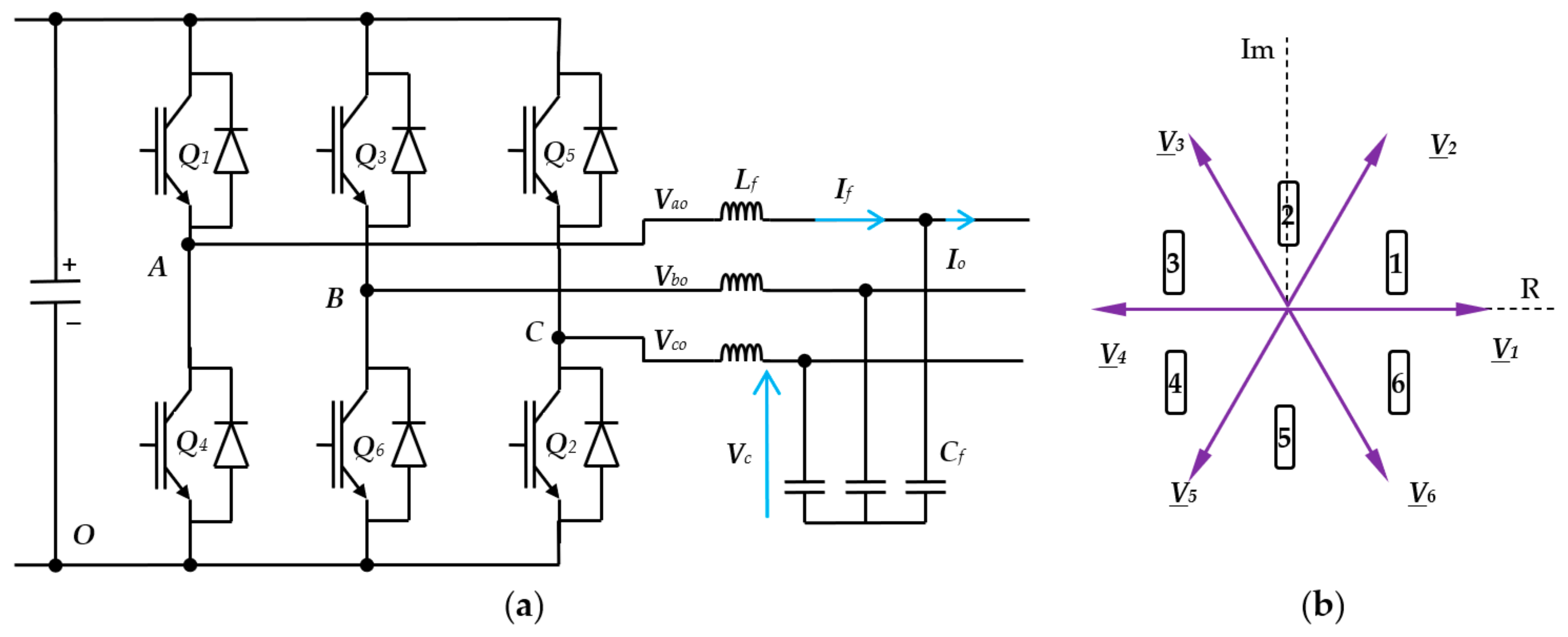
3.6. The DC/AC Converter Model
3.7. The FC Model
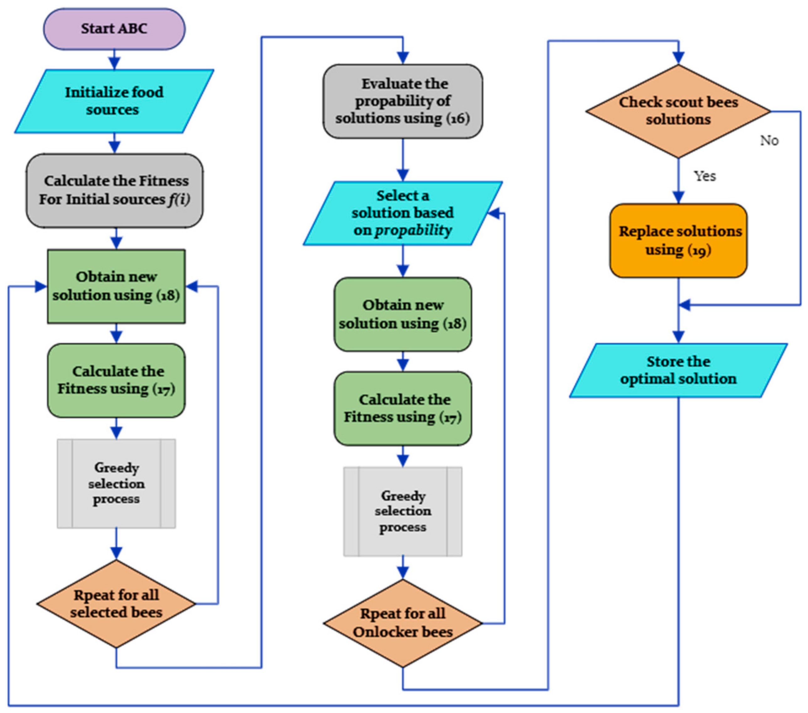
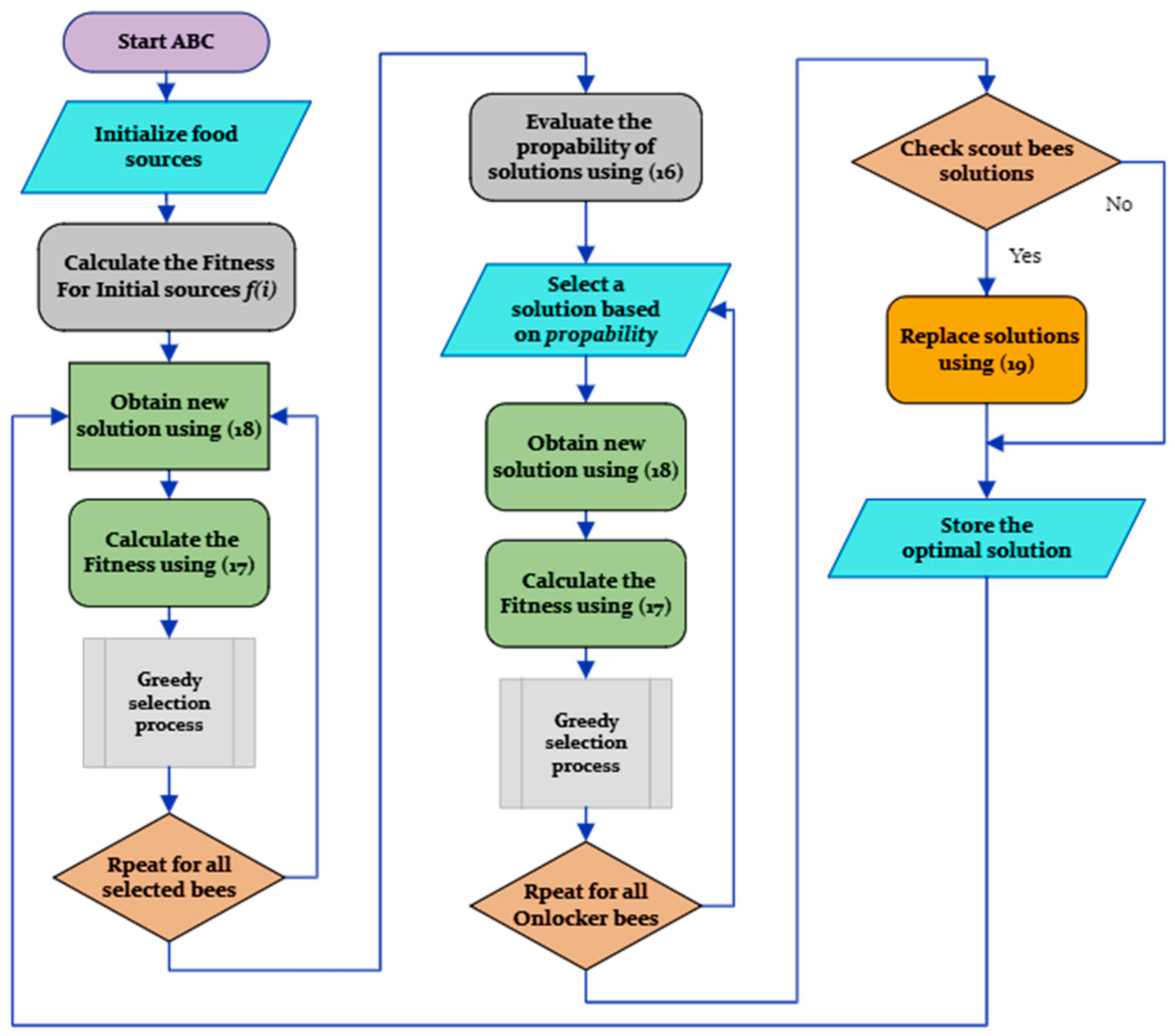
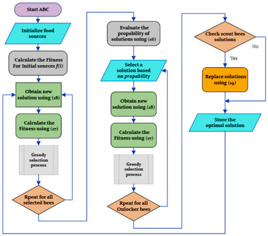
4. The Artificial Bee Colony Optimization
- Step 1:
- Initialize the food sources for all bees.
- Step 2:
- Every onlooker bee has to visit a food source, remember it, and assess a nearby source.
- Step 3:
- The other onlooker sees the waggle dance, goes to that location, and selects a nearby neighborhood.
- Step 4:
- The abandoned food sources are assessed and replaced with the fresh supplies that the scouts have found.
- Step 5:
- The finest food supply so far is recorded.
- Step 6:
- Repeat the process for all the bees.
- Step 7:
- Check whether or not the best food source has been obtained.
- End.
5. Microgrid Control and Optimization
- The SMES’s DC/DC converter controller
- The FC’s DC/DC converter controller
- The output inverter controller
- The dynamic load controller
- (a)
- If the DC-link voltage is trying to increase based on increase in wind velocity, the controller is turned on and the inverter duty cycle ratio is changed to keep the load AC voltage at its desired value. In addition, the fuel cell controller increases the charge current of the fuel cell to save any additional generated energy and keep the AC load voltage at the desired values. Consequently, the generator and voltage tend to minimize until stabilized to a convenient value. Using SMES guarantees smoothing of the DC-link voltage, especially in the case of presented renewable energy, such as wind. The vector control adjusts the stator voltage of the IM until the rotor speed reaches its desired value. If the DC-link voltage attempts to minimize in the case of low wind velocity, the controllers will implement an action that is counteractive to that outlined above, as illustrated in Figure 10, Figure 11 and Figure 12.
- (b)
- Using SMES and the storage fuel cell helps keep the DC voltage stable and smoother in the event of wind and/or load changes.
6. Results
7. Conclusions
Author Contributions
Funding
Institutional Review Board Statement
Informed Consent Statement
Data Availability Statement
Acknowledgments
Conflicts of Interest
Nomenclatures
| (Vsm: Ism) | the mean voltage and current of the SMES coil |
| d | the duty cycle of the switches |
| (Vdc, Idc) | the DC-link voltage and current |
| Pm | the wind turbine’s output power |
| R | the turbine blade radius |
| ρ | the air density |
| vw | the wind speed |
| Cp | the wind-turbine’s performance coefficient |
| β | the blade pitch angle |
| λ | the tip-speed ratio |
| ωm | the mechanical angular speed of the turbine |
| B | the mechanical viscous friction |
| Jm | the total system inertia |
| Te | the electrical generator’s electromagnetic torque |
| rs | the PMSG stator resistance |
| (isd, isq) | the d-q components of the stator-current |
| (Ld, Lq) | the stator’s d-q inductances |
| λm | the permanent flux linkage |
| p | the pole pairs |
| (Ip, Vp) | the phase input current and voltage |
| (Vro, Iro) | the rectifier output’s average current and voltage. |
| d1 | the buck-boost converter’s duty ratio |
| (Vdc_o, Idc_o) | the buck-boost converter’s mean output voltage and current. |
| Vc | the capacitor voltage space vector; |
| Io | the space vector of the output current; |
| (Cf, Lf) | the filter capacitance and filter inductance; |
| S | the switching state’s space vector |
| If | the space vector of the filter current. |
| V | the voltage of the stack |
| N | the number of FCs in the stack |
| Vo | the open circuit voltage of the FC |
| T | the ambient temperature |
| R′ | the gas constant |
| n | the quantity of electrons in the electrical process |
| F | Faraday’s constant |
| (PO2, PH2) | the oxygen and hydrogen pressure |
| Ps | the typical pressure |
| Pw | the gas-water pressure |
| Ed | the voltage losses |
| α | the specific resistance |
| Jn | the internal current density |
| JL | the maximum current density |
| Jo | the exchange current density |
| J | the FC current density |
| Pj | the probability magnitude |
| j | the solution order |
| fj | the fitness of the solution j |
| fn | the fitness of the solutions |
| ts | the simulation time |
| VL | the load terminal voltage |
| VL_ref | the reference load terminal voltage |
| vdc_ref | the DC-link reference voltage |
| (KP, KI, and KD) | the PID controller parameters |
References
- Albalawi, H.; El-Shimy, M.E.; AbdelMeguid, H.; Kassem, A.M.; Zaid, S.A. Analysis of a Hybrid Wind/Photovoltaic Energy System Controlled by Brain Emotional Learning-Based Intelligent Controller. Sustainability 2022, 14, 4775. [Google Scholar] [CrossRef]
- REN21. Renewable Energy Policy Network for the 21st Century. Global Status Report. 2018. Available online: http://www.ren21.net/gsr_2018_full_report_en (accessed on 20 November 2018).
- Meisen, P.; Loiseau, A. Ocean Energy Technologies for Renewable Energy Generation; Global Energy Network Institute (GENI): New York, NY, USA, 2009. [Google Scholar]
- Pena, R.; Cardenas, R.; Proboste, J.; Clare, J.; Asher, G. Wind–diesel generation using doubly fed induction machines. IEEE Trans. Energy Convers. 2008, 23, 202–214. [Google Scholar] [CrossRef]
- Zhou, W.; Lou, C.; Li, Z.; Lu, L.; Yang, H. Current status of research on optimum sizing of stand-alone hybrid solar–wind power generation systems. Appl. Energy 2010, 87, 380–389. [Google Scholar] [CrossRef]
- Sanyal, S.K. Future of geothermal energy. In Proceedings of the 35th Workshop on Geothermal Reservoir Engineering, Stanford, CA, USA, 1–3 February 2010. [Google Scholar]
- Lazard’s Levelized Cost of Energy Analysis—Version 10. Available online: https://www.lazard.com/media/438038/levelized-cost-of-energy-v100.pdf (accessed on 23 December 2016).
- Nehrir, M.H.; Wang, C.; Strunz, K.; Aki, H.; Ramakumar, R.; Bing, J.; Miao, Z.; Salameh, Z. A Review of Hybrid Renewable/Alternative Energy Systems for Electric Power Generation: Configurations, Control, and Applications. IEEE Trans. Sustain. Energy 2011, 2, 392–403. [Google Scholar] [CrossRef]
- Barnard, M. 7 Factors Show Wind Solar 1st Choices. Available online: https://cleantechnica.com/2016/07/11/7-factors-show-wind-solar-1st-choices/ (accessed on 11 July 2016).
- Mosadeghy, M.; Yan, R.; Saha, T.K. A time-dependent approach to evaluate the capacity value of wind and solar PV generation. IEEE Trans. Sustain. Energy 2016, 7, 129–138. [Google Scholar] [CrossRef]
- Chauhan, A.; Saini, R.P. A review on Integrated Renewable Energy System based power generation for stand-alone applications: Configurations, storage options, sizing methodologies and control. Renew. Sustain. Energy Rev. 2014, 38, 99–120. [Google Scholar] [CrossRef]
- Koohi-Kamali, S.; Rahim, N.A. Coordinated control of smart microgrid during and after islanding operation to prevent under frequency load shedding using energy storage system. Energy Convers. Manag. 2016, 127, 623–646. [Google Scholar] [CrossRef]
- Saeed, M.H.; Fangzong, W.; Kalwar, B.A.; Iqbal, S. A Review on Microgrids’ Challenges & Perspectives. IEEE Access 2021, 9, 166502–166517. [Google Scholar] [CrossRef]
- Bizon, N. Optimal operation of fuel cell/wind turbine hybrid power system under turbulent wind and variable load. Appl. Energy 2018, 212, 196–209. [Google Scholar] [CrossRef]
- Khan, F.I.; Hawboldt, K.; Iqbal, M. Life Cycle Analysis of wind–fuel cell integrated system. Renew. Energy 2005, 30, 157–177. [Google Scholar] [CrossRef]
- Gorgun, H. Dynamic modelling of a proton exchange membrane (PEM) electrolyzer. Int. J. Hydrogen Energy 2006, 31, 29–38. [Google Scholar] [CrossRef]
- De Battista, H.; Mantz, R.J.; Garelli, F. Power conditioning for a wind–hydrogen energy system. J. Power Sources 2006, 155, 478–486. [Google Scholar] [CrossRef]
- Atawi, I.E.; Kassem, A.M.; Zaid, S.A. Modeling, Management, and Control of an Autonomous Wind/Fuel Cell Micro-Grid System. Processes 2019, 7, 85. [Google Scholar] [CrossRef]
- Xia, Y.; Xu, Q.; Huang, Y.; Liu, Y.; Li, F. Preserving Privacy in Nested Peer-to-Peer Energy Trading in Networked Microgrids Considering Incomplete Rationality. IEEE Trans. Smart Grid 2022, 14, 606–622. [Google Scholar] [CrossRef]
- Qian, H.; Xu, Q.; Du, P.; Xia, Y.; Zhao, J. Distributed Control Scheme for Accurate Power Sharing and Fixed Frequency Operation in Islanded Microgrids. IEEE Trans. Ind. Electron. 2020, 68, 12229–12238. [Google Scholar] [CrossRef]
- Mtolo, S.N.; Saha, A.K. A Review of the Optimization and Control Strategies for Fuel Cell Power Plants in a Microgrid Environment. IEEE Access 2021, 9, 146900–146920. [Google Scholar] [CrossRef]
- Hasan, K.; Othman, M.M.; Meraj, S.T.; Ahmadipour, M.; Lipu, M.S.H.; Gitizadeh, M. A Unified Linear Self-Regulating Method for Active/Reactive Sustainable Energy Management System in Fuel-Cell Connected Utility Network. IEEE Access 2023, 11, 21612–21630. [Google Scholar] [CrossRef]
- Morandi, A.; Fiorillo, A.; Pullano, S.; Ribani, P.L. Development of a small cryogen-free MgB2 test coil for SMES application. IEEE Trans. Appl. Supercond. 2017, 27, 1–4. [Google Scholar] [CrossRef]
- Alafnan, H.; Pei, X.; Khedr, M.; Alsaleh, I.; Albaker, A.; Alturki, M.; Mansour, D.-E.A. The Possibility of Using Superconducting Magnetic Energy Storage/Battery Hybrid Energy Storage Systems Instead of Generators as Backup Power Sources for Electric Aircraft. Sustainability 2023, 15, 1806. [Google Scholar] [CrossRef]
- Luo, X.; Wang, J.; Dooner, M.; Clarke, J. Overview of current development in electrical energy storage technologies and the application potential in power system operation. Appl. Energy 2015, 137, 511–536. [Google Scholar] [CrossRef]
- Koohi-Fayegh, S.; Rosen, M.A. A review of energy storage types, applications and recent developments. J. Energy Storage 2020, 27, 101047. [Google Scholar] [CrossRef]
- Zhao, H.; Zhang, C. An online-learning-based evolutionary many-objective algorithm. Inf. Sci. 2020, 509, 1–21. [Google Scholar] [CrossRef]
- Rabbani, M.; Oladzad-Abbasabady, N.; Akbarian-Saravi, N. Ambulance routing in disaster response considering variable patient condition: NSGA-II and MOPSO algorithms. J. Ind. Manag. Optim. 2022, 18, 1035–1062. [Google Scholar] [CrossRef]
- Marzband, M.; Azarinejadian, F.; Savaghebi, M.; Guerrero, J.M. An Optimal Energy Management System for Islanded Microgrids Based on Multiperiod Artificial Bee Colony Combined with Markov Chain. IEEE Syst. J. 2015, 11, 1712–1722. [Google Scholar] [CrossRef]
- Fathy, A.; Kassem, A.; Zaki, Z.A. A Robust Artificial Bee Colony-Based Load Frequency Control for Hydro-Thermal Interconnected Power System. Sustainability 2022, 14, 13569. [Google Scholar] [CrossRef]
- Kuo, M.-T. Application of the Artificial Bee Colony Algorithm to Scheduling Strategies for Energy-Storage Systems of a Microgrid with Self-Healing Functions. IEEE Trans. Ind. Appl. 2021, 57, 2156–2167. [Google Scholar] [CrossRef]
- Habib, H.U.R.; Subramaniam, U.; Waqar, A.; Farhan, B.S.; Kotb, K.M.; Wang, S. Energy Cost Optimization of Hybrid Renewables Based V2G Microgrid Considering Multi Objective Function by Using Artificial Bee Colony Optimization. IEEE Access 2020, 8, 62076–62093. [Google Scholar] [CrossRef]
- Paliwal, N.K.; Singh, N.K.; Singh, A.K. Optimal power flow in grid connected microgrid using Artificial Bee Colony Algorithm. In Proceedings of the 2016 IEEE Region 10 Conference (TENCON), Singapore, 22–25 November 2016; pp. 671–675. [Google Scholar] [CrossRef]
- Ciabattoni, L.; Ferracuti, F.; Ippoliti, G.; Longhi, S. Artificial bee colonies based optimal sizing of microgrid components: A profit maximization approach. In Proceedings of the 2016 IEEE Congress on Evolutionary Computation (CEC), Vancouver, BC, Canada, 24–29 July 2016; pp. 2036–2042. [Google Scholar] [CrossRef]
- Roy, K.; Mandal, K.K.; Mandal, A.C. Modeling and managing of micro grid connected system using Improved Artificial Bee Colony algorithm. Int. J. Electr. Power Energy Syst. 2016, 75, 50–58. [Google Scholar] [CrossRef]
- Kumar, N.; Alotaibi, M.A.; Singh, A.; Malik, H.; Nassar, M.E. Application of Fractional Order-PID Control Scheme in Automatic Generation Control of a Deregulated Power System in the Presence of SMES Unit. Mathematics 2022, 10, 521. [Google Scholar] [CrossRef]
- Hassan, I.D.; Bucci, R.M.; Swe, K.T. 400 MW SMES power conditioning system development and simulation. IEEE Trans. Power Electron. 1993, 8, 237–249. [Google Scholar] [CrossRef]
- Albalawi, H.; Kassem, A.M.; Zaid, S.A.; Lakhouit, A.; Arshad, M.A. Energy management of an isolated wind/photovoltaic microgrid using cuckoo search algorithm. Intell. Autom. Soft Comput. 2022, 34, 2051–2066. [Google Scholar] [CrossRef]
- Rashid, M. Power Electronics Handbook, 2nd ed.; Elsevier Press: Amsterdam, The Netherlands, 2011. [Google Scholar]
- Asl, S.S.; Rowshanzamir, S.; Eikani, M.H. Modelling and simulation of the steady-state and dynamic behavior of a PEM fuel cell. Energy 2010, 35, 1633–1646. [Google Scholar] [CrossRef]
- Dulebenets, M.A. An Adaptive Polyploid Memetic Algorithm for scheduling trucks at a cross-docking terminal. Inf. Sci. 2021, 565, 390–421. [Google Scholar] [CrossRef]
- Kavoosi, M.; Dulebenets, M.A.; Abioye, O.; Pasha, J.; Theophilus, O.; Wang, H.; Kampmann, R.; Mikijeljević, M. Berth scheduling at marine container terminals: A universal island-based metaheuristic approach. Marit. Bus. Rev. 2019, 5, 30–66. [Google Scholar] [CrossRef]
- Pasha, J.; Nwodu, A.L.; Fathollahi-Fard, A.M.; Tian, G.; Li, Z.; Wang, H.; Dulebenets, M.A. Exact and metaheuristic algorithms for the vehicle routing problem with a factory-in-a-box in multi-objective settings. Adv. Eng. Inform. 2022, 52, 101623. [Google Scholar] [CrossRef]
- Gholizadeh, H.; Fazlollahtabar, H.; Fathollahi-Fard, A.M.; Dulebenets, M.A. Preventive maintenance for the flexible flowshop scheduling under uncertainty: A waste-to-energy system. Environ. Sci. Pollut. Res. 2021, 28, 1–20. [Google Scholar] [CrossRef]
- Sun, L.; Chen, T.; Zhang, Q. An Artificial Bee Colony Algorithm with Random Location Updating. Sci. Program. 2018, 2018, 2767546. [Google Scholar] [CrossRef]
- Kaya, E. A New Neural Network Training Algorithm Based on Artificial Bee Colony Algorithm for Nonlinear System Identification. Mathematics 2022, 10, 3487. [Google Scholar] [CrossRef]
- Trzynadlowski, A. The Field Orientation Principle in Control of Induction Motors; Springer: New York, NY, USA, 1994. [Google Scholar] [CrossRef]













| Parameter | Value |
|---|---|
| Number of food | 20 |
| Maximum cycle | 3000 |
| Number of colony size | 50 |
| Limit | 100 |
| Parameter | Value | Parameter | Value |
|---|---|---|---|
| Wind turbine height | 4 m | DC-link voltage | 360 V |
| Blade swept area (A) | 4 m2 | Load voltage | 140 V |
| Air density (ρ) | 1.25 kg/m2 | Load frequency | 50 Hz |
| Blade radius (R) | 1 m |
Disclaimer/Publisher’s Note: The statements, opinions and data contained in all publications are solely those of the individual author(s) and contributor(s) and not of MDPI and/or the editor(s). MDPI and/or the editor(s) disclaim responsibility for any injury to people or property resulting from any ideas, methods, instructions or products referred to in the content. |
© 2023 by the authors. Licensee MDPI, Basel, Switzerland. This article is an open access article distributed under the terms and conditions of the Creative Commons Attribution (CC BY) license (https://creativecommons.org/licenses/by/4.0/).
Share and Cite
Zaid, S.A.; Kassem, A.M.; Alatwi, A.M.; Albalawi, H.; AbdelMeguid, H.; Elemary, A. Optimal Control of an Autonomous Microgrid Integrated with Super Magnetic Energy Storage Using an Artificial Bee Colony Algorithm. Sustainability 2023, 15, 8827. https://doi.org/10.3390/su15118827
Zaid SA, Kassem AM, Alatwi AM, Albalawi H, AbdelMeguid H, Elemary A. Optimal Control of an Autonomous Microgrid Integrated with Super Magnetic Energy Storage Using an Artificial Bee Colony Algorithm. Sustainability. 2023; 15(11):8827. https://doi.org/10.3390/su15118827
Chicago/Turabian StyleZaid, Sherif A., Ahmed M. Kassem, Aadel M. Alatwi, Hani Albalawi, Hossam AbdelMeguid, and Atef Elemary. 2023. "Optimal Control of an Autonomous Microgrid Integrated with Super Magnetic Energy Storage Using an Artificial Bee Colony Algorithm" Sustainability 15, no. 11: 8827. https://doi.org/10.3390/su15118827
APA StyleZaid, S. A., Kassem, A. M., Alatwi, A. M., Albalawi, H., AbdelMeguid, H., & Elemary, A. (2023). Optimal Control of an Autonomous Microgrid Integrated with Super Magnetic Energy Storage Using an Artificial Bee Colony Algorithm. Sustainability, 15(11), 8827. https://doi.org/10.3390/su15118827

