Performance Evaluation of Hybrid Battery–Supercapacitor-Based Energy Storage Systems for Urban-Driven Electric Vehicles
Abstract
1. Introduction
1.1. Related Works
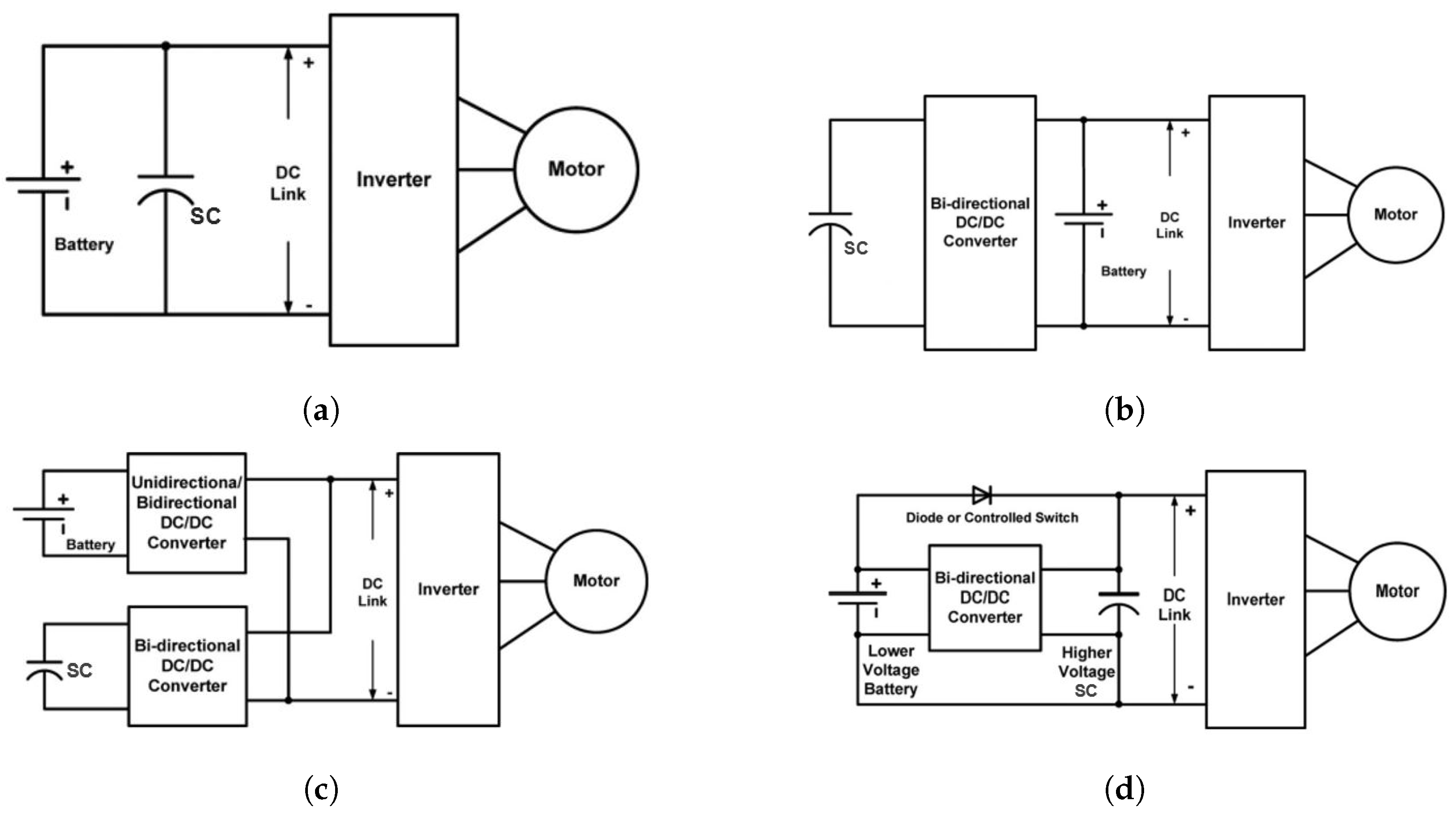
1.1.1. Battery–SC Connectivity

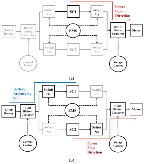
1.1.2. HESS Energy Management Systems
1.2. This Work
2. Materials and Methods
2.1. Rule-Based Energy Management of the Hierarchical HESS
2.1.1. Voltage-Controlled SC Pack
2.1.2. C-Rate Control of Li-ion Battery
2.2. Optimal Supercapacitor Sizing
2.3. Performance Metrics
3. Results
3.1. Battery–SC Sizing
3.2. EMS Implementation
3.3. Aging Performance Assessment
4. Discussion
5. Conclusions
Author Contributions
Funding
Institutional Review Board Statement
Informed Consent Statement
Data Availability Statement
Conflicts of Interest
Nomenclature
| BESS | Battery-only Energy Storage System |
| DC | Direct Current |
| EMS | Energy Management System |
| EV | Electric Vehicle |
| HESS | Hybrid Energy Storage System |
| H-HESS | Hierarchical Hybrid Energy Storage System |
| NYCC | New York City Cycle |
| SC | Supercapacitor |
| SEI | Solid Electrolytic Film |
| SoC | State-of-Charge |
| SoH | State-of-Health |
| TMS | Thermal Management System |
References
- Vadium, I.T.; Das, R.; Wang, Y.; Putrus, G.; Kotter, R. Electric vehicle Carbon footprint reduction via intelligent charging strategies. In Proceedings of the 2019 8th International Conference on Modern Power Systems (MPS), Cluj-Napoca, Romania, 21–23 May 2019; pp. 1–6. [Google Scholar] [CrossRef]
- Rauh, N.; Franke, T.; Krems, J.F. Understanding the impact of electric vehicle driving experience on range anxiety. Hum. Factors 2015, 57, 177–187. [Google Scholar] [CrossRef] [PubMed]
- Haddadian, G.; Khodayar, M.; Shahidehpour, M. Accelerating the Global Adoption of Electric Vehicles: Barriers and Drivers. Electr. J. 2015, 28, 53–68. [Google Scholar] [CrossRef]
- König, A.; Nicoletti, L.; Schröder, D.; Wolff, S.; Waclaw, A.; Lienkamp, M. An Overview of Parameter and Cost for Battery Electric Vehicles. World Electr. Veh. J. 2021, 12, 21. [Google Scholar] [CrossRef]
- El Meligy, A.O.; Elghanam, E.A.; Hassan, M.S.; Osman, A.H. Deployment Optimization of Dynamic Wireless Chargers for Electric Vehicles. In Proceedings of the 2022 IEEE Transportation Electrification Conference Expo (ITEC), Anaheim, CA, USA, 15–17 June 2022; pp. 290–294. [Google Scholar] [CrossRef]
- Odeh, Y.S.; ElKahlout, I.S.; Naeimi, P.V.; Elghanam, E.A.; Hassan, M.S.; Osman, A.H. Planning and Allocation of Dynamic Wireless Charging Infrastructure for Electric Vehicles. In Proceedings of the 2022 9th International Conference on Electrical and Electronics Engineering, Alanya, Turkey, 29–31 March 2022. [Google Scholar]
- ElGhanam, E.A.; Hassan, M.S.; Osman, A.H. Deployment Optimization of Dynamic Wireless Electric Vehicle Charging Systems: A Review. In Proceedings of the 2020 IEEE International IOT, Electronics and Mechatronics Conference (IEMTRONICS), Vancouver, BC, Canada, 9–12 September 2020; pp. 1–7. [Google Scholar] [CrossRef]
- ElGhanam, E.; Hassan, M.; Osman, A. Design of a High Power, LCC-Compensated, Dynamic, Wireless Electric Vehicle Charging System with Improved Misalignment Tolerance. Energies 2021, 14, 885. [Google Scholar] [CrossRef]
- Louca, Y.; ElGhanam, E.A.; Hassan, M.S.; Osman, A.H. Design and Modeling of Auxiliary Misalignment Detection Coils for Dynamic Wireless Electric Vehicle Charging Systems. In Proceedings of the 2021 IEEE Transportation Electrification Conference Expo (ITEC), Chicago, IL, USA, 21–25 June 2021; pp. 125–129. [Google Scholar] [CrossRef]
- Abdulhameed, M.; ElGhanam, E.; Osman, A.; Hassan, M.S. Design and Tuning of LCC Compensation Networks for DD-DDQ Coils in Dynamic Wireless EV Charging Systems. In Proceedings of the 2022 IEEE Transportation Electrification Conference & Expo (ITEC), Anaheim, CA, USA, 15–17 June 2022; pp. 579–583. [Google Scholar] [CrossRef]
- Jin, F.; Wang, M.; Hu, C. A fuzzy logic based power management strategy for hybrid energy storage system in hybrid electric vehicles considering battery degradation. In Proceedings of the 2016 IEEE Transportation Electrification Conference and Expo (ITEC), Dearborn, MI, USA, 27–29 June 2016; pp. 1–7. [Google Scholar] [CrossRef]
- Khaligh, A.; Li, Z. Battery, Ultracapacitor, Fuel Cell, and Hybrid Energy Storage Systems for Electric, Hybrid Electric, Fuel Cell, and Plug-In Hybrid Electric Vehicles: State of the Art. IEEE Trans. Veh. Technol. 2010, 59, 2806–2814. [Google Scholar] [CrossRef]
- Weddell, A.S.; Merrett, G.V.; Kazmierski, T.J.; Al-Hashimi, B.M. Accurate Supercapacitor Modeling for Energy Harvesting Wireless Sensor Nodes. IEEE Trans. Circuits Syst. II Express Briefs 2011, 58, 911–915. [Google Scholar] [CrossRef]
- Grbovic, P.J.; Delarue, P.; Le Moigne, P.; Bartholomeus, P. Modeling and Control of the Ultracapacitor-Based Regenerative Controlled Electric Drives. IEEE Trans. Ind. Electron. 2011, 58, 3471–3484. [Google Scholar] [CrossRef]
- Podder, A.K.; Chakraborty, O.; Islam, S.; Manoj Kumar, N.; Alhelou, H.H. Control Strategies of Different Hybrid Energy Storage Systems for Electric Vehicles Applications. IEEE Access 2021, 9, 51865–51895. [Google Scholar] [CrossRef]
- Nguyen, N.D.; Yoon, C.; Lee, Y.I. A Standalone Energy Management System of Battery/Supercapacitor Hybrid Energy Storage System for Electric Vehicles Using Model Predictive Control. IEEE Trans. Ind. Electron. 2023, 70, 5104–5114. [Google Scholar] [CrossRef]
- Lukic, S.M.; Wirasingha, S.G.; Rodriguez, F.; Cao, J.; Emadi, A. Power Management of an Ultracapacitor/Battery Hybrid Energy Storage System in an HEV. In Proceedings of the 2006 IEEE Vehicle Power and Propulsion Conference, Windsor, UK, 6–8 September 2006; pp. 1–6. [Google Scholar] [CrossRef]
- Ortuzar, M.; Moreno, J.; Dixon, J. Ultracapacitor-Based Auxiliary Energy System for an Electric Vehicle: Implementation and Evaluation. IEEE Trans. Ind. Electron. 2007, 54, 2147–2156. [Google Scholar] [CrossRef]
- Zhu, T.; Lot, R.; Wills, R.G.; Yan, X. Sizing a battery-supercapacitor energy storage system with battery degradation consideration for high-performance electric vehicles. Energy 2020, 208, 118336. [Google Scholar] [CrossRef]
- Lhomme, W.; Delarue, P.; Barrade, P.; Bouscayrol, A.; Rufer, A. Design and Control of a supercapacitor storage system for traction applications. In Proceedings of the Fourtieth IAS Annual Meeting. Conference Record of the 2005 Industry Applications Conference, Hong Kong, China, 2–6 October 2005; Volume 3, pp. 2013–2020. [Google Scholar] [CrossRef]
- Xiao, G.; Chen, Q.; Xiao, P.; Zhang, L.; Rong, Q. Multiobjective Optimization for a Li-Ion Battery and Supercapacitor Hybrid Energy Storage Electric Vehicle. Energies 2022, 15, 2821. [Google Scholar] [CrossRef]
- Liu, F.; Wang, C.; Luo, Y. Parameter Matching Method of a Battery-Supercapacitor Hybrid Energy Storage System for Electric Vehicles. World Electr. Veh. J. 2021, 12, 253. [Google Scholar] [CrossRef]
- Liu, X.; Zhang, Q.; Zhu, C. Design of battery and ultracapacitor multiple energy storage in hybrid electric vehicle. In Proceedings of the 2009 IEEE Vehicle Power and Propulsion Conference, Dearborn, MI, USA, 7–10 September 2009; pp. 1395–1398. [Google Scholar] [CrossRef]
- Azizi, I.; Rajeai, H. A new strategy for battery and supercapacitor energy management for an urban electric vehicle. Electr. Eng. 2017, 100, 667–676. [Google Scholar] [CrossRef]
- Xiaoliang, H.; Yoichi, H.; Tosiyoki, H. Bidirectional power flow control for battery super capacitor hybrid energy system for electric vehicles with in-wheel motors. In Proceedings of the 2014 16th International Power Electronics and Motion Control Conference and Exposition, Antalya, Turkey, 21–24 September 2014; pp. 1078–1083. [Google Scholar] [CrossRef]
- Cao, J.; Emadi, A. A New Battery/UltraCapacitor Hybrid Energy Storage System for Electric, Hybrid, and Plug-In Hybrid Electric Vehicles. IEEE Trans. Power Electron. 2012, 27, 122–132. [Google Scholar] [CrossRef]
- Gokce, K.; Ozdemir, A. A Rule Based Power Split Strategy for Battery/Ultracapacitor Energy Storage Systems in Hybrid Electric Vehicles. Int. J. Electrochem. Sci. 2016, 11, 1228–1246. [Google Scholar]
- Schaltz, E.; Khaligh, A.; Rasmussen, P.O. Influence of Battery/Ultracapacitor Energy-Storage Sizing on Battery Lifetime in a Fuel Cell Hybrid Electric Vehicle. IEEE Trans. Veh. Technol. 2009, 58, 3882–3891. [Google Scholar] [CrossRef]
- Zhang, Q.; Deng, W.; Zhang, S.; Wu, J. A Rule Based Energy Management System of Experimental Battery/Supercapacitor Hybrid Energy Storage System for Electric Vehicles. J. Control Sci. Eng. 2016, 1687–5249. [Google Scholar] [CrossRef]
- Carter, R.; Cruden, A.; Hall, P.J. Optimizing for Efficiency or Battery Life in a Battery/Supercapacitor Electric Vehicle. IEEE Trans. Veh. Technol. 2012, 61, 1526–1533. [Google Scholar] [CrossRef]
- Pipicelli, M.; Sessa, B.; De Nola, F.; Gimelli, A.; Di Blasio, G. Assessment of Battery-Supercapacitor Topologies of an Electric Vehicle under Real Driving Conditions. Vehicles 2023, 5, 424–445. [Google Scholar] [CrossRef]
- Sun, L.; Feng, K.; Chapman, C.; Zhang, N. An Adaptive Power-Split Strategy for Battery-Supercapacitor Powertrain-Design, Simulation, and Experiment. IEEE Trans. Power Electron. 2017, 32, 9364–9375. [Google Scholar] [CrossRef]
- Zhang, Q.; Li, G. Experimental Study on a Semi-Active Battery-Supercapacitor Hybrid Energy Storage System for Electric Vehicle Application. IEEE Trans. Power Electron. 2020, 35, 1014–1021. [Google Scholar] [CrossRef]
- Yu, H.; Tarsitano, D.; Hu, X.; Cheli, F. Real time energy management strategy for a fast charging electric urban bus powered by hybrid energy storage system. Energy 2016, 112, 322–331. [Google Scholar] [CrossRef]
- Hsieh, M.F.; Chen, P.H.; Pai, F.S.; Weng, R.Y. Development of Supercapacitor-Aided Hybrid Energy Storage System to Enhance Battery Life Cycle of Electric Vehicles. Sustainability 2021, 13, 7682. [Google Scholar] [CrossRef]
- Trovão, J.P.F.; Santos, V.D.N.; Antunes, C.H.; Pereirinha, P.G.; Jorge, H.M. A Real-Time Energy Management Architecture for Multisource Electric Vehicles. IEEE Trans. Ind. Electron. 2015, 62, 3223–3233. [Google Scholar] [CrossRef]
- Machado, F.; Trovão, J.P.F.; Antunes, C.H. Effectiveness of Supercapacitors in Pure Electric Vehicles Using a Hybrid Metaheuristic Approach. IEEE Trans. Veh. Technol. 2016, 65, 29–36. [Google Scholar] [CrossRef]
- Yu, S.; Lin, D.; Sun, Z.; He, D. Efficient model predictive control for real-time energy optimization of battery-supercapacitors in electric vehicles. Int. J. Energy Res. 2020, 44, 7495–7506. [Google Scholar] [CrossRef]
- Nguyen, A.; Lauber, J.; Dambrine, M. Optimal control based algorithms for energy management of automotive power systems with battery/supercapacitor storage devices. Energy Convers. Manag. 2014, 87, 410–420. [Google Scholar] [CrossRef]
- Nguyen, B.H.; German, R.; Trovão, J.P.F.; Bouscayrol, A. Real-Time Energy Management of Battery/Supercapacitor Electric Vehicles Based on an Adaptation of Pontryagin’s Minimum Principle. IEEE Trans. Veh. Technol. 2019, 68, 203–212. [Google Scholar] [CrossRef]
- Alexa, I.A.; Daniel Puscasu, S.; Onea, A. Dynamic programming for energy management of hybrid energy supply system of electric vehicles. In Proceedings of the 2018 IEEE International Conference on Automation, Quality and Testing, Robotics (AQTR), Cluj-Napoca, Romania, 24–26 May 2018; pp. 1–6. [Google Scholar] [CrossRef]
- Shi, J.; Xu, B.; Shen, Y.; Wu, J. Energy management strategy for battery/supercapacitor hybrid electric city bus based on driving pattern recognition. Energy 2022, 243, 122752. [Google Scholar] [CrossRef]
- Horn, M.; MacLeod, J.; Liu, M.; Webb, J.; Motta, N. Supercapacitors: A new source of power for electric cars? Econ. Anal. Policy 2019, 61, 93–103. [Google Scholar] [CrossRef]
- Zhang, L.; Hu, X.; Wang, Z.; Sun, F.; Deng, J.; Dorrell, D.G. Multiobjective Optimal Sizing of Hybrid Energy Storage System for Electric Vehicles. IEEE Trans. Veh. Technol. 2018, 67, 1027–1035. [Google Scholar] [CrossRef]
- Barcellona, S.; Piegari, L. Effect of current on cycle aging of lithium ion batteries. J. Energy Storage 2020, 29, 101310. [Google Scholar] [CrossRef]
- Barcellona, S.; Brenna, M.; Foiadelli, F.; Longo, M.; Piegari, L. Analysis of Ageing Effect on Li-Polymer Batteries. Sci. World J. 2015, 2015, 979321. [Google Scholar] [CrossRef]
- Xu, B.; Oudalov, A.; Ulbig, A.; Andersson, G.; Kirschen, D.S. Modeling of Lithium-Ion Battery Degradation for Cell Life Assessment. IEEE Trans. Smart Grid 2018, 9, 1131–1140. [Google Scholar] [CrossRef]
- Yang, X.G.; Leng, Y.; Zhang, G.; Ge, S.; Wang, C.Y. Modeling of lithium plating induced aging of lithium-ion batteries: Transition from linear to nonlinear aging. J. Power Sources 2017, 360, 28–40. [Google Scholar] [CrossRef]
- Omar, N.; Monem, M.A.; Firouz, Y.; Salminen, J.; Smekens, J.; Hegazy, O.; Gaulous, H.; Mulder, G.; Van den Bossche, P.; Coosemans, T.; et al. Lithium iron phosphate based battery—Assessment of the aging parameters and development of cycle life model. Appl. Energy 2014, 113, 1575–1585. [Google Scholar] [CrossRef]
- Jahanbakhshi, A.; Nadooshan, A.A.; Bayareh, M. Cooling of a lithium-ion battery using microchannel heatsink with wavy microtubes in the presence of nanofluid. J. Energy Storage 2022, 49, 104128. [Google Scholar] [CrossRef]
- Lyu, Y.; Siddique, A.; Majid, S.; Biglarbegian, M.; Gadsden, S.; Mahmud, S. Electric vehicle battery thermal management system with thermoelectric cooling. Energy Rep. 2019, 5, 822–827. [Google Scholar] [CrossRef]
- Souleman Njoya, M.; Louis, A.D. 12.8 V, 40 Ah, Lithium-Ion (LiFePO4) Battery Aging Model (1000 h Simulation). The MathWorks Inc.: Natick, MA, USA. Available online: https://www.mathworks.com/help/sps/ug/12-8-v-40-ah-lithium-ion-lifepo4-battery-aging-model-1000-h-simulation.html (accessed on 10 May 2023).
- The MathWorks Inc. MATLAB Version 9.13.0 (R2022b). The MathWorks Inc.: Natick, MA, USA, 2022. Available online: https://www.mathworks.com (accessed on 10 May 2023).
- The MathWorks Inc. Optimization Toolbox Version 9.4 (R2022b). The MathWorks Inc.: Natick, MA, USA, 2022. Available online: https://www.mathworks.com (accessed on 10 May 2023).
- United States Environmental Protection Agency. Dynamometer Drive Schedules. 2016. Available online: https://www.epa.gov/vehicle-and-fuel-emissions-testing/dynamometer-drive-schedules (accessed on 10 May 2023).
- Despic, A.R.; Popov, K.I. The effect of pulsating potential on the morphology of metal deposits obtained by mass-transport controlled electrodeposition. J. Appl. Electrochem. 1971, 1, 275–278. [Google Scholar] [CrossRef]
- Li, J.; Murphy, E.; Winnick, J.; Kohl, P.A. The effects of pulse charging on cycling characteristics of commercial lithium-ion batteries. J. Power Sources 2001, 102, 302–309. [Google Scholar] [CrossRef]











| Parameter | Value |
|---|---|
| Rated voltage | 330 V |
| Rated capacity | Ah |
| Response time | 20 s |
| Weight, | 625 kg |
| Volume, | m |
| Parameter | Symbol | Value |
|---|---|---|
| Mass of each SC cell | kg | |
| Volume of each SC cell | m | |
| SC cell voltage | V | |
| SC cell capacitance | 500 F | |
| Percentage of total mass | ||
| Percentage of total volume |
| Parameter | Symbol | Value |
|---|---|---|
| Number of series SC | 100 | |
| Number of parallel SC | 4 | |
| Total Voltage of SC pack | 270 V | |
| Total capacitance of SC bank | 20 F |
| Topology | SoH |
|---|---|
| H-HESS | |
| BESS |
| Ref. | Driving Cycle | HESS Topology | Peak Current Reduction | Improvement |
|---|---|---|---|---|
| Ref. [30] | George Square cycle | Dual active | (not provided) | |
| Ref. [35] | EC40 cycle | Semi active | (not provided) | ≈+2% in one year (365 Days) |
| This work | NYCC | Hierarchical | ≈+2% in 30 Days |
Disclaimer/Publisher’s Note: The statements, opinions and data contained in all publications are solely those of the individual author(s) and contributor(s) and not of MDPI and/or the editor(s). MDPI and/or the editor(s) disclaim responsibility for any injury to people or property resulting from any ideas, methods, instructions or products referred to in the content. |
© 2023 by the authors. Licensee MDPI, Basel, Switzerland. This article is an open access article distributed under the terms and conditions of the Creative Commons Attribution (CC BY) license (https://creativecommons.org/licenses/by/4.0/).
Share and Cite
ElGhanam, E.; Sharf, H.; Hassan, M.S.; Osman, A. Performance Evaluation of Hybrid Battery–Supercapacitor-Based Energy Storage Systems for Urban-Driven Electric Vehicles. Sustainability 2023, 15, 8747. https://doi.org/10.3390/su15118747
ElGhanam E, Sharf H, Hassan MS, Osman A. Performance Evaluation of Hybrid Battery–Supercapacitor-Based Energy Storage Systems for Urban-Driven Electric Vehicles. Sustainability. 2023; 15(11):8747. https://doi.org/10.3390/su15118747
Chicago/Turabian StyleElGhanam, Eiman, Hazem Sharf, Mohamed S. Hassan, and Ahmed Osman. 2023. "Performance Evaluation of Hybrid Battery–Supercapacitor-Based Energy Storage Systems for Urban-Driven Electric Vehicles" Sustainability 15, no. 11: 8747. https://doi.org/10.3390/su15118747
APA StyleElGhanam, E., Sharf, H., Hassan, M. S., & Osman, A. (2023). Performance Evaluation of Hybrid Battery–Supercapacitor-Based Energy Storage Systems for Urban-Driven Electric Vehicles. Sustainability, 15(11), 8747. https://doi.org/10.3390/su15118747

